山东省聊城市水城中学2024-2025学年高三上学期开学考试地理试题(解析版)
展开太阳辐射以平行光线的形式直接投射到地面上,称为太阳直接辐射。下图为贵州贵阳和新疆塔中 (塔里木盆地中部) 太阳直接辐射的年变化。读图,完成下面小题。
1. 塔中秋季比春季太阳直接辐射高的主要原因是秋季( )
A. 风沙天气少B. 白昼时间较长
C. 阴雨天气少D. 正午太阳高度较大
2. 塔中和贵阳太阳直接辐射差异明显,其主要影响因素是( )
A. 地形B. 纬度C. 地势D. 气候
【答案】1. A 2. D
【解析】
【1题详解】
塔中深居内陆,气候干旱,秋季与春季相比,均降水少,白昼时间和正午太阳高度相差不大,但春季地面缺乏植被保护,风沙天气多,风沙导致太阳辐射被削弱,从而使春季太阳直接辐射少,秋季风沙天气少,太阳辐射多,A正确,BCD错误。故选A。
【2题详解】
塔中属于大陆性气候,降水少,晴天多,获得直接太阳辐射多,贵阳则是亚热带季风气候,降水多,阴雨天气多,获得的太阳直接辐射少,D正确;两地都位于我国地势第二阶梯,地势相差不大,地形差异对太阳辐射影响较小,AC错误;贵阳纬度比塔中低,如果纬度是主要影响因素,应该是贵阳太阳辐射强,B错误。故选D。
【点睛】影响太阳辐射的因素:(1)纬度:纬度低,太阳高度大,太阳辐射强;纬度高,太阳高度小,太阳辐射弱。(2)天气:天气晴朗,阴天少,日照时间长,太阳辐射强;反之,太阳辐射弱。(3)地势:地势高,空气稀薄,大气对太阳辐射削弱作用小,日照强度大,太阳辐射强;反之太阳辐射弱。(4)大气透明度:大气透明度好,尘埃杂质少,太阳辐射强;反之太阳辐射弱。
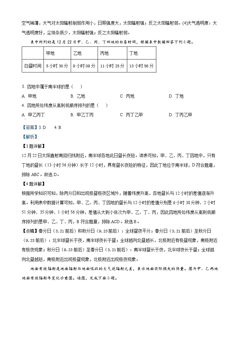
表中所列的是12月22日甲、乙、丙、丁四地的白昼时间,根据表中数据回答下列小题。
3. 四地中属于南半球的是( )
A. 甲地B. 乙地C. 丙地D. 丁地
4. 四地所处纬度从高到低顺序排列的是( )
A 甲乙丙丁B. 甲乙丁丙C. 丙丁乙甲D. 丁丙乙甲
【答案】3. D 4. B
【解析】
【3题详解】
12月22日太阳直射南回归线附近,南半球各地此日昼长夜短。读表可知,甲、乙、丙、丁四地中,只有丁地的昼长(13小时56分钟)长于12小时,具有昼长夜短的特征,因此丁地位于南半球,D符合题意,排除ABC。故选D。
【4题详解】
根据所学知识可知,除两分日和出现极昼极夜区域外,随着纬度升高,各地昼长与12小时的差值逐渐升高。利用表中数据计算可知,甲、乙、丙、丁四地的昼长与12小时的差值分别是6小时30分钟、2小时51分钟、35分钟、1小时56分钟,差值从大到小依次为甲、乙、丁、丙,因此四地所处纬度从高到低顺序排列的是甲、乙、丁、丙,B符合题意,排除ACD。故选B。
【点睛】春分日(3.21前后)和秋分日(9.23前后):全球昼夜平分;春分日(3.21前后)至秋分日(9.23前后):北半球昼长于夜,南半球夜长于昼;全球越向北昼越长,北极附近有极昼现象,南极附近有极夜现象;秋分日(9.23前后)至春分日(3.21前后):南半球昼长于夜,北半球夜长于昼;全球越向北昼越短,南极附近出现极昼现象,北极附近出现极夜现象。
地面有效辐射是地面辐射与地面吸收的大气逆辐射之差,表示地面实际损失的热量。图为甲、乙两地地面有效辐射年变化示意图。读图,完成下面小题。
5. 造成两地地面有效辐射最低值出现的主要原因是( )
A. 甲—6月云量较大B. 甲一6月气温较低
C. 乙一1月天气晴朗D. 乙一1月植被茂盛
6. 研究发现,近年来青藏高原部分地区地面有效辐射呈减少趋势,可能导致当地( )
A. 河湖水量大幅减少B. 气候逐渐变冷变干
C. 表层土壤温度升高D. 植被演化为常绿林
【答案】5. A 6. C
【解析】
【5题详解】
由于地面有效辐射是地面辐射与地面吸收的大气逆辐射之差,表示地面实际损失的热量,根据图中信息,结合所学内容可以判断出甲在6月份地面有效辐射值最低,由于甲地区为横断山脉,在夏季受西南季风的影响降水较多,所以云量较大,大气的保温作用较强,因此地面实际损失的热量较少,所以甲在6月份地面有效辐射值最低,A正确,B错误。根据图中信息,可以判断出乙在1月份地面有效辐射值最低,由于乙在藏北高原,在,1月份时地面气温较低,所以地面与空气的温差较小,因此地面实际损失热量较少,所以乙在1月份地面有效辐射值最低,CD错误,故选A。
【6题详解】
由于地面有效辐射是地面辐射与地面吸收的大气逆辐射之差,表示地面实际损失的热量,所以近年来青藏高原部分地区地面有效辐射呈减少趋势说明地面实际损失的热量减少,会导致地表层土壤的温度升高,C正确。气候会变得相对更暖一些,B错误。 青藏高原海拔较高,整体气温较低,所以有效辐射减少不会使植被演化为常绿林,D错误。地面有效辐射呈减少趋势的变化相对较为微弱,不会使河湖水量大幅度的减少,A错误,故选C。
【点睛】地面有效辐射的强弱随地面温度、空气温度、空气湿度及云况而变化。(1)根据辐射强度的关系,地面温度增高时,地面辐射增强,如其它条件(温度、云况等)不变,则地面有效辐射增大。(2)空气温度高时,大气逆辐射增强,如其它条件不变,则地面有效辐射减小。(3)空气中含有水汽和水汽凝结物较多,则因水汽放射长波辐射的能力比较强,使大气逆辐射增强,从而也使地面有效辐射减弱。(4)天空中有云,特别是有浓密的低云存在,大气逆辐射更强,使地面有效辐射减弱得更多。所以,有云的夜晚通常要比无云的夜晚暖和一些。云被的这种作用,我们也称为云被的保温效应。人造烟幕所以能防御霜冻,其道理也在于此。
相对湿度是空气中实际水汽压与同温度条件下饱和水汽压的比值,用百分数表示。下图示意我国某大城市1975~2015年城区和郊区各月平均相对湿度。据此完成下面小题。
7. 造成城区与郊区相对湿度差异的主要原因是城区较郊区( )
A. 气温高B. 蒸发(腾)强C. 降水量大D. 绿地面积大
8. 该城市可能是( )
A. 乌鲁木齐B. 北京C. 上海D. 广州
【答案】7. A 8. B
【解析】
【分析】
【7题详解】
由材料可知,该城区为大城市,大城市热岛效应明显,气温高于郊区,气温越高,越不易达到饱和水汽压,相对湿度越小,A正确;郊区绿地面积更大,蒸腾更强,BD错误;若降水量大,则导致相对湿度大,而城区相对湿度小于郊区,C错误。故选A。
【8题详解】
由图可知,该城区与郊区7-8月相对湿度大,可推测该地7-8月降水多,北京地处温带季风气候区,7-8月降水多,B正确;乌鲁木齐地处西北内陆,全年降水稀少,A错误;上海、广州,地处我国南方,雨季开始早,7-8月上海容易出现伏旱天气,CD错误。故选B。
【点睛】城市热岛效应主要是指城市地区的气温相对周围地区较高,主要与城市的尘埃多,排放的温室气体多、排放的废热多,而且城市下垫面硬化面积大,植被覆盖率低有关,使得城市比周围地区温度高。
“炸弹气旋”,又称爆发性气旋,是指在短时间内急剧增强的温带气旋,其形成过程是冷空气快速南下,迫使暖湿空气抬升,空气进一步升温,进而加剧抬升。2022年12月下旬,美国多地迎来近40年最冷的圣诞节,如图是2022年12月23日美国地面天气简图。据此完成下面小题。
9. 本次“炸弹气旋”给当地带来的影响有( )
A. 引发洪涝灾害B. 电力供应压力陡增
C. 河流结冰期延长D. 五大湖冬小麦遭受冻害
10. 在本次“炸弹气旋”发生期间,下列城市降温幅度最小的是( )
A. 旧金山B. 华盛顿C. 奥斯汀D. 奥兰多
11. 据图文推测,“炸弹气旋”还可能发生在( )
A. 新西兰南部B. 渤海湾沿岸C. 日本东部D. 里海沿岸
【答案】9. B 10. A 11. C
【解析】
【9题详解】
据材料“2022年12月下旬,在“炸弹气旋”的影响下,美国多地迎来近40年最冷的圣诞节”分析,本次炸弹气旋发生在冬季,不会引发洪涝灾害,A错误。本次“炸弹气旋”使美国多地迎来近40年最冷的圣诞节,人们取暖需求增加,电力供应压力陡增,B正确。“炸弹气旋”,又称爆发性气旋,是指在短时间内急剧增强的温带气旋,持续时间短,不会使河流结冰期延长,C错误。五大湖西部的小麦区有两个,北部是春小麦,本次炸弹气旋爆发时还未播种,不受影响;南部的小麦区是冬小麦,冬季为休眠期,受其影响较小,D错误。故选B。
【10题详解】
读图可知,图示“炸弹气旋”发生在美国中东部区域,则中东部区域的华盛顿、奥斯汀和奥兰多均在冷锋前后,受“炸弹气旋”的影响大,BCD错误。旧金山位于美国西海岸,与炸弹气旋爆发地之间有高大的山系阻挡,基本上不受“炸弹气旋”的影响,A正确,BCD错误。故选A。
【11题详解】
据材料“炸弹气旋”是在短时间内急剧增强的温带气旋,其形成过程是冷空气快速南下,迫使暖湿空气抬升,水汽在高空凝结释放热量,空气进一步升温,进而加剧抬升”分析,日本东部受日本暖流影响,冬季气温较高,导致空气的对流强盛,且易受冷空气快速南下影响,所以C正确。新西兰常年受盛行西风的影响,冷空气较少,炸弹气旋难以形成,A错误。渤海湾沿岸冬季气温低,缺少暖湿气流,难以形成炸弹气旋,B错误。里海沿岸深居内陆,缺少暖湿气流,难以形成炸弹气旋,D错误。故选C。
【点睛】炸弹气旋指的是一个低气压系统,能快速吸收能量并带来寒冷的气温、降雪以及大风,炸弹气旋是在冷气团跟暖气团相遇的时候形成。
季风指数是某一地区季风现象明显程度的量值,其值越大表示季风现象愈明显,它反映了一个地区季风的强弱程度。读图,完成下面小题。
12. 1923年,我国东部地区夏季出现可能性较大的现象是( )
A. 南北皆旱B. 南涝北旱C. 南旱北涝D. 南北皆涝
13. 20世纪末冬季风指数明显减小,原因可能是( )
A. 夏季风增强B. 夏季风减弱C. 海陆热力差异减小D. 温室效应加剧
14. 下列我国哪个地区符合图示的情况( )
A 内蒙古高原B. 青藏高原C. 塔里木盆地D. 四川盆地
【答案】12. C 13. D 14. D
【解析】
【12题详解】
从图中可知,1923年夏季风指数较大,说明夏季风势力强,夏季风迅速北上,南方雨季短,伏旱季节延长,南方易出现旱灾,北方雨季延长,降水过多形成水灾,所以最可能出现南旱北涝现象,排除ABD;C符合题意,故选C。
【13题详解】
20世纪末冬季风指数明显减小,说明冬季风势力弱,原因可能是全球变暖,温室效应加剧,导致冬季气温不是太低,冷高压势力弱,排除ABC;D符合题意,故选D。
【14题详解】
图示中,整体大致夏季风指数大于冬季风,说明此地应位于我国偏南地区,排除A;青藏高原由于海拔高,很难受到季风的影响,B错;塔里木盆地地处西北内陆,四周高大山脉,气候干旱,夏季风无法到达,C错;四川盆地属于亚热带季风气候,气候湿润,降水多,整体大致夏季风指数大于冬季风,故选D。
【点睛】东亚季风是由海陆热力性质差异引起。夏季陆地温度较高形成低压,故夏季风从副热带海洋吹向陆地(偏南风);冬季陆地寒冷形成高压,故冬季风从高纬大陆吹向海洋(偏北风)。
哀牢山纵贯云南省中部,呈西北—东南走向,是横断山地纵谷区与云贵高原的地理分界线。下图示意哀牢山东西坡多年平均降水量随海拔的分布。调查发现,该山西侧夜雨比重大。据此完成下面小题。
15. 哀牢山( )
A. 降水量与海拔呈负相关B. 2000m处东西坡降水量差异最大
C. 最大降水量出现在山顶附近D. 同一海拔降水量东坡大于西坡
16. 同一海拔降水量东西坡差异的主要影响因素是( )
A. 植被B. 风速C. 坡度D. 风向
17. 哀牢山西侧夜雨属于( )
A. 对流雨B. 地形雨C. 锋面雨D. 台风雨
【答案】15. C 16. D 17. A
【解析】
【15题详解】
由图可知,图中降水量与海拔呈正相关,且最大降水量出现在山顶附近,A错误,C正确;约2300m处东西坡降水量差异最大,B错误;同一海拔降水量西坡大于东坡,D错误。故选C。
【16题详解】
由所学知识可知,西坡为西南季风迎风坡,降水量大,D正确;植被、风速、坡度对降水量影响较小,ABC错误。故选D。
【17题详解】
哀牢山西侧为横断山地纵谷,该处的降雨是夜晚谷底暖湿气流上升形成的,为对流雨,东侧面朝平坦的云贵高原,夜雨比重较小,A正确,BCD错误。故选A。
【点睛】湿润气流的山地迎风坡,降水多。
在大尺度流域易形成复杂的水汽自循环。若流域两端海拔高程差比较大,在温差和气压差作用下,会驱动大气从低海拔向高海拔流动,实际效果与“烟囱效应”类似,一定程度上会对水汽产生影响。下图为干旱半干旱区大高程差流域水循环模型。据此完成下面小题。
18. “烟囱效应”直接加强了( )
A. 地表蒸发B. 大气降水C. 水汽输送D. 地表径流
19. 随着流域地表植被的增加,中下游地区地表反而呈现干裂化现象。对此解释合理的是( )
A. 中下游地区水分因蒸腾迁移而失衡B. 上游地区地下水蒸散量大于补水量
C. 流域内植被恢复增大了蒸腾水汽量D. “烟囱效应”将上游水分输送至下游
20. 要缓解局部干裂缺水症状,中下游地区适宜( )
A. 降低植被覆盖率B. 进行生态调水补水C. 增加人工降雨量D. 降低流域两端高差
【答案】18. C 19. A 20. B
【解析】
【18题详解】
烟囱效应会驱动大气从低海拔向高海拔流动,气流流动的方向是以水平方向为主,这在一定程度上会对水汽产生影响,而大气的流动会携带一定的水汽,所以烟囱效应会增强水汽输送作用,C正确;地表蒸发是水汽的垂直方向上的运动,不能体现流域两端内气流的水平运动,A错误;大气降水是水向下运动,B错误;地表径流是由高处向低处流,D错误。故选C。
【19题详解】
烟囱效应会导致大气携带水汽从低海拔向高海拔流动,而中下游地区海拔较低,植被蒸腾的水汽向高海拔地区流动会导致本地区水汽减少,从而导致地表水分减少出现干裂化现象,A正确;水汽向较高海拔的上游地区输送,上游水汽的补给量会增加,且上游地下水埋藏相对较深,地下水蒸散量相对较小,对中下游地表干裂化影响小,B错误;流域内植被恢复增大了蒸腾水汽量会导致气候变湿润,降水增多,地表不应出现干裂化,C错误;烟囱效应会导致大气携带水汽从低海拔向高海拔流动,上游较下游地势高,水分不会向下游输送,D错误。故选A。
【20题详解】
降低植被覆盖率会导致气候失衡,生态恶化,A错误;为回补中下游地区的缺水问题应设法增加水源补给,进行生态调水补水以缓解缺水问题,B正确;人工降雨只能解决短时缺水问题,中长期对缺水问题影响很小,C错误;降低流域两端高差工程量大,且会破坏地表生态环境,D错误。故选B。
【点睛】水汽输送指的是大气中水分因扩散而由一地向另一地运移,或由低空输送到高空的过程。水汽在运移输送过程中,水汽的含量、运动方向与路线,以及输送强度等随时会发生改变,从而对沿途的降水以重大影响。
黑河因流经泥炭沼泽时河水呈灰黑色而得名。该河流经若尔盖县境腹地,是黄河上游四川境内最重要的支流。下图为2004~2008年月平均流量和平均降水量图。据此完成下面小题。
21. 黑河流域主要的补给来源是( )
①雨水补给②冰雪融水补给③地下水补给④湖泊水补给
A. ①②B. ①④C. ②③D. ②④
22. 黑河的水文特征是( )
A. 无结冰期B. 含沙量小C. 流速快D. 径流量大
23. 导致黑河8月份平均流量低的主要自然原因是( )
A. 7月份后冰雪融水减少B. 7月份后降水量迅速减少
C. 8月份气温较高蒸发强D. 8月份冻土渐融,下渗多
【答案】21. A 22. B 23. C
【解析】
【21题详解】
由图和材料可知,黑河流域位于黄河上游,黑河的汛期集中在6月份和10月份左右,有两个汛期,根据所学知识可知,6月份处于夏季,气温高,有来自高山冰雪融水,因此6月份的主要补给类型为冰雪融水补给,②正确;而黑河流域降水量集中在7~9月份,因此10月份左右的汛期是主要是受大气降水补给影响,①正确。地下水补给和湖泊水补给具有全年稳定的特征,没有明显的汛期,③④错误,故选A。
【22题详解】
黑河位于黄河上游,有结冰期,A选项错误。黑河流经泥炭沼泽时,沉积作用明显,含沙量较小,B选项正确。流速受沼泽调节,河流流速较慢,C选项错误。由图可知,黑河径流量较小,D选项错误。故选B。
【23题详解】
夏季气温高,冰雪融水量较大,因此7月份后冰雪融水不会减少,A选项错误。由图可知,黑河流域的降水量集中在7-9月份,并没有在7月份后降水量迅速减少,B选项错误。8月份气温高,蒸发旺盛,因此平均流量低,C选项正确。如果8月份冻土渐融,应地下水丰富,补给河流较多,因此不是导致黑河流域8月份平均流量低的主要原因,D选项错误。故选C。
【点睛】河流的水文特征包括:径流量(径流量大小和径流量的季节、年际变化)、含沙量、有无汛期/凌汛、有无结冰期、水能资源是否丰富、流速、水位等;河流的水系特征:河流长度、流向、水系状况与流域范围、支流数量及其形态、河网形态、密度、河道的宽窄、河道的深浅等。
秘鲁鯤是栖息于南美洲秘鲁和智利沿岸的小型中上层鱼类,其资源丰度与表层海水温度密切相关。下图示意2010-2022年赤道附近太平洋中东部(170°W~120°W,5°S~5°N)表层海水温度距平值的逐月变化。据此完成下面小题。
24. 与正常年份相比,2022年1月秘鲁沿岸( )
A. 潮汐减弱B. 暴雨增多C. 信风减弱D. 上升流增强
25. 有经验的渔民会追踪秘鲁鯤鱼群进行捕捞。与2019年1月相比,2022年1月渔民捕捞秘鲁鲲的线路应( )
A. 向北偏移B. 向南偏移C. 向西偏移D. 保持不变
【答案】24. D 25. A
【解析】
【24题详解】
据图示信息可知2022年1月赤道附近太平洋中东部表层海水温度比距平值低,说明海水水温异常偏低,秘鲁寒流的减温作用更加强烈,而秘鲁寒流是由离岸的信风作用下形成的,这说明离岸信风增强,上升流增强,D正确,C错误;秘鲁寒流增强,气温下降,对流运动不旺盛,暴雨频率减少,B错误;潮汐是月球和太阳对地球海水的引力,海水温度的变化不会导致潮汐减弱,A错误。故选D。
【25题详解】
2019年1月相比,2022年1月海水水温更低,为在适宜的水温下生存,秘鲁鯤鱼需要到相对更温暖的海域生存,故秘鲁鯤鱼会向低纬(北)偏移,A正确,BCD错误。故选A。
【点睛】秘鲁寒流是一支补偿流,是寒流中极为强大的一支,也是世界上最大的补偿流。它是一个低盐度的洋流,沿南美洲西岸从智利南端伸延至秘鲁北部,由南极方向向赤道方向流动,在北端可向西伸延至离南美洲海岸1,000千米,其影响甚至可达科隆群岛。著名的厄尔尼诺现象和拉尼娜现象与秘鲁寒流存在密切联系。
石棉主要形成于原有岩石与侵入岩的接触带。下图为南部非洲局部图。完成下面小题。
26. 与丙地相比,形成甲地风化壳的( )
A. 物理风化作用较弱B. 风力沉积作用较弱
C. 生物风化作用较弱D. 流水侵蚀作用较强
27. 形成乙地石棉矿的地质作用是( )
A. 变质作用B. 风化作用C. 沉积作用D. 喷出作用
【答案】26. C 27. A
【解析】
【分析】
【26题详解】
由图及图例可知,甲地位于沙漠地区,降水量小于丙地,昼夜温差大,物理风化作用较强,A错误。甲为沙漠地区,风力沉积作用强,B错误。甲地因降水少生物量小,因此生物风化作用较弱,C正确。甲地流水侵蚀作用弱,D错误。故选C。
【27题详解】
由材料“石棉主要形成于原有岩石与侵入岩的接触带”可知,侵入岩为岩浆活动的结果,与岩浆接触带的岩石会因高温高压发生变质作用,A正确,B、C、D错误。故选A。
【点睛】本题主要考查土壤的形成与岩石的形成,题目简单。
绿视率是人视野绿色面积占视野面积的百分比。不同季节植物所表现的形态不同,呈现的绿化效果不同,从而导致绿视率值存在较大的差异性。下面图a示意福州金山大道的常见乔木季相绿视率值,图b示意不同生长阶段的香樟绿视率值。据此完成下面小题。
28. 从植被类型上看,福州金山大道的香樟树属于( )
A. 常绿阔叶林B. 落叶阔叶林C. 针叶林D. 季雨林
29. 图中金山大道各植被绿视率的变化特点是( )
A. 香樟的绿视率值随温度变化大B. 木棉秋冬季的绿视率变化小
C. 香樟新旧叶交替不明显D. 木棉秋季不会出现落叶现象
30. 金山大道的香樟在不同生长阶段( )
A. 树高增长极慢B. 立体可视绿量增加C. 冠幅逐渐降低D. 胸径到后期会减小
【答案】28. A 29. C 30. B
【解析】
【28题详解】
根据图a可知,香樟树在不同季节绿视率值较小变化,故其植被类型属于常绿阔叶林,A正确、BCD错误。故选A。
【29题详解】
结合图及所学知识可知,位于福建的香樟的绿视率值随季节变化小,A错误;木棉秋冬季的绿视率变化大,B错误;香樟绿视率值随季节变化小,新旧叶交替不明显,C正确;木棉秋冬季绿视率值明显降低,冬季绿视率值为0,可知会出现落叶现象,D错误。故选C。
30题详解】
结合图b分析可知,金山大道的香樟在不同生长阶段中,随着时间推移,树高增长仍然保持一定的速度,并不是增长极慢,A错误;随着树高增加,立体可视绿量增加,B正确;随着树龄增长,树体整体增大,冠幅也会随之增加,C错误;树木成长的规律是胸径到一定程度后生长变慢,但不会减小,D错误。故选B。
【点睛】常绿阔叶林群落外貌终年常绿,一般呈暗绿色而略闪烁反光,林相整齐,由于树冠浑圆,林冠呈微波状起伏。整个群落全年均为营养生长,夏季更为旺盛。内部结构复杂,仅次于热带雨林。可分为乔木层、灌木层和草本层;发育良好的乔木层可分2~3亚层,第1亚层高度16~20米,很少超过25米。郁闭度在0.7~0.9左右,树冠多相连续。这类森林的建群树种都具樟科月桂树叶片的特征,常绿、革质、稍坚硬,叶表面光泽无毛,叶片排列方向与太阳光线垂直。
二、综合题(共3题,40分)
31. 阅读图文资料,完成下列要求。
盐场的形成需要有利的地形和天气条件,布袋盐场是我国著名的盐场。左图为台湾海峡及其附近海区冬季海水表层盐度分布图,右图为台湾海峡及其附近海区夏季海水表层盐度分布图。
(1)说明台湾海峡冬、夏季表层盐度分布特征的异同点,并分析造成冬、夏季盐度差异的原因。
(2)与同纬度的太平洋相比,指出台湾海峡海水盐度的特点,并分析原因。
(3)分析台湾布袋盐场形成的有利条件。
【答案】(1)相同点:由东南向西北递减。不同点:冬季盐度较低,南北盐度差异更大。夏季盐度较高,等盐度线稀疏,南北差异较小。原因:冬季气温低,海水蒸发量小,盐度低;夏季温度高,海水蒸发量大,盐度高。冬季受冷空气和寒流影响大,沿岸海水降温幅度大,降低了沿岸的盐度;冬季南北温差大,夏季南北温差小。
(2)低。有大量河水注入,降低了盐度。
(3)降水较少,晴天较多;海水盐度较高;地形平坦开阔,利于晒盐。
【解析】
【分析】本大题以台湾海峡及其附近海区冬季和夏季海水表层盐度分布示意图为材料,设置三道小题,涉及盐度分布特征及成因、盐场形成的有利条件等相内容,考查学生利用题中信息分析地理问题的能力。
【详解】(1)冬、夏盐度分布特征应从整体数值大小、数值空间变化趋势和梯度等方面观察描述。相同点主要表现在盐度空间变化趋势上,从等盐度线走向及值的变化可以看出大致都是由东南向西北递减;不同点主要表现在整体上盐度的大小和盐度变化梯度上,图中显示,从盐度值的大小看,冬季小夏季大,从疏密程度看,冬季等值线密集且数值变化大,夏季等值线稀疏且数值变化小。
冬、夏盐度差异的原因应从蒸发量大小、温度变化梯度等方面进行分析。冬季气温低,海水水温低,导致海水蒸发量小,盐度较低;而夏季气温高,海水水温高,海水蒸发量大,盐度较高。冬季南北温差大,加上冬季受冷空气和沿岸寒流影响大,使得沿岸与外海之间温度梯度大,导致蒸发量差异大,导致盐度空间差异大,等值线密集;夏季南北温差小,沿岸与外海之间温度梯度小,导致蒸发量差异小,导致盐度空间差异小,等值线稀疏。
(2)图中显示,台湾岛以西的台湾海峡冬季和夏季盐度均较低,而台湾岛以东的太平洋盐度较高。原因主要从河水注入量进行分析,台湾岛西侧的台湾海峡,两岸为有较多的河水注入,稀释海水,导致盐度较低。
(3)台湾布袋盐场形成的有利条件主要从天气、海水盐度、地形等方面作答。台湾布袋盐场位于台湾岛西侧,为东南季风的背风坡,降水相对较少,晴天较多,光照充足,利于晒盐;图中显示,布袋盐场附近的海水盐度较高,晒盐成本下降;布袋盐场地形平坦开阔,利于开辟盐田,利于晒盐。
32. 阅读图文材料,完成下列要求。
土壤有机质包括腐殖质、生物残体等,大多以有机碳的形式存在。土壤有机碳密度是指单位面积内一定深度的土壤有机碳储量。海南岛某自然保护区内保存着较完整的热带山地雨林,此地常受台风影响。下图示意该保护区内一块样地的地形及该样地内部分点位土壤表层(0~10cm)的有机碳密度(单位:kg/m2)。
(1)指出该样地山脊与山谷土壤表层有机碳密度的差异,并分析其原因。
(2)该地森林固碳能力比长白山更强,请说明理由。
(3)森林固碳是降低大气二氧化碳浓度的重要途径,提出增强当地森林碳吸收能力的主要措施。
【答案】(1)差异:山脊土壤表层有机碳密度较大,山谷土壤表层有机碳密度较小原因:与山谷相比,山脊受台风影响更大,易使植被倾倒死亡、腐烂,树木更新快,增加土壤中有机碳输入。
(2)与长白山相比,该地水热条件更好,植被更茂密,热带森林光合作用更强,吸收二氧化碳更多,把碳大量固定植物体内。
(3)积极恢复森林,扩大森林面积;加强森林抚育和管理,注重林木的保护性间伐与更新,提升森林固碳能力等。
【解析】
【分析】本题以海南岛某自然保护区土壤有机质含量的图文信息为材料,设置三道小题,涉及地图判读、影响土壤有有机碳含量的因素、提高森林固碳能力的措施等相关内容,主要考查学生掌握知识、运用知识的能力,考查学生的区域认识、人地协调观、综合思维等核心素养。
【小问1详解】
首先在等高线图中读出哪里是山谷、哪里是山脊,然后观测山脊和山谷中点位的土壤表层(0~10cm)的有机密度,会发现山脊土壤表层有机碳密度较大,山谷土壤表层有机碳密度较小。土壤有机质含量由有机质输入和分解两方面决定,图中显示,该样地内相对高差不大,山谷与山脊的气温相差不大,且均比较水分充足,因此山谷与山脊有机质的分解差异不大,而土壤中有机质主要通过枯枝落叶来输入,材料信息表明,当地常受台风影响,与山谷相比,山脊受台风影响更大,易使植被倾倒死亡、腐烂,增加土壤中有机碳输入,也因此树木更新快,有机碳的输入来源较多,从而使得山脊土壤表层有机碳密度较大。
【小问2详解】
森林固碳能力包括土壤固碳能力和生物体固碳能力。由于长白山地区气候冷湿,土壤的有机碳含量高于海南岛,因此该地森林固碳能力比长白山更强应表现在生物体固碳能力。与长白山相比,该地属于山地雨林地区,水热条件更好,植被生物条件更优,植被更茂密,热带森林光合作用更强,吸收二氧化碳更多,从而把碳大量固定在植物体内,因此该地森林固碳能力比长白山更强。
【小问3详解】
森林固碳是降低大气二氧化碳浓度的重要途径,森林的固碳能力取决于森林的数量和质量,从数量来看,当地应积极恢复森林,扩大森林面积,从而增强当地森林碳吸收能力;从质量来看,应加强森林抚育和管理,注重林木的保护性间伐与更新,使得森林生长更加旺盛,从而提升森林固碳能力。
【点睛】
33. 阅读图文材料,完成要求。
钦查群岛主要由3个干旱的花岗岩岛屿组成,岛上寸草不生,主要的“居民”是海鸟,附近流传有“水肥必有鱼,鱼多鸟便众,鸟众水更肥”的说法。海鸟在群岛上定居了数百万年,留下厚达45米的粪便层,散发的恶臭让人难以接近。下图为钦查群岛位置示意图。
运用自然环境整体性原理,解释“水肥必有鱼,鱼多鸟便众,鸟众水更肥”的道理。
【答案】群岛附近海域受上升补偿流影响,营养盐类上泛,浮游生物繁盛,饵料丰富使得鱼类密集;鱼类为海鸟提供了丰富的食物,吸引众多海鸟;海鸟的鸟粪落入海水中(岛上鸟粪滑入海水中),海水中营养盐类增多,又为浮游生物提供营养物质,间接地为鱼类提供了饵料。
【解析】
【分析】本题以钦查群岛位置示意图为资料设置问题,涉及自然环境整体性的知识,考查学生获取和解读信息及调动和运用知识的能力,体现了学生的区域认知、综合思维、人地协调观等学科素养。
【详解】地理环境各要素相互联系、相互影响构成地理环境的整体性,按照物质循环分析鱼类-海鸟-海水营养盐-浮游生物之间的关系。结合图中位置可知,群岛位于南美洲大陆西部海域,附近海域受秘鲁寒流-上升补偿流影响,营养盐上泛,浮游生物繁盛,饵料丰富使得鱼类密集,因此水肥必有鱼;鱼类众多为海鸟提供了充足的食物,吸引众多海鸟,因此鱼多鸟便众;海鸟的鸟粪落入海水以及岛上鸟粪滑入海水,海水营养盐增多,又为浮游生物提供营养物,间接为鱼类提供了饵料,这就是鸟众水更肥。
甲地
乙地
丙地
丁地
白昼时间
5小时30分
9小时09分
11小时25分
13小时56分
山东省德州市2024-2025学年高三上学期开学考试地理试题: 这是一份山东省德州市2024-2025学年高三上学期开学考试地理试题,共4页。
北京市大峪中学2024-2025学年高三上学期开学考考试地理试题(解析版): 这是一份北京市大峪中学2024-2025学年高三上学期开学考考试地理试题(解析版),共16页。试卷主要包含了 “雪龙2”号抵达北极点时, 天气系统M, 林波波河,5万平方千米, 图中断层位于, 该地, 图中等内容,欢迎下载使用。
山东省聊城市冠县实验高级中学2024-2025学年高三上学期开学考试地理试题(解析版): 这是一份山东省聊城市冠县实验高级中学2024-2025学年高三上学期开学考试地理试题(解析版),共19页。试卷主要包含了单选题,综合题等内容,欢迎下载使用。

