- 第13课 当代中国的民族政策2024-2025学年高二历史人教统编版选择性必修1随堂小练(含解析) 试卷 1 次下载
- 第14课 当代中国的外交2024-2025学年高二历史人教统编版选择性必修1随堂小练(含解析) 试卷 1 次下载
- 第16课 中国赋税制度的演变2024-2025学年高二历史人教统编版选择性必修1随堂小练(含解析) 试卷 1 次下载
- 第17课 中国古代的户籍制度与社会治理2024-2025学年高二历史人教统编版选择性必修1随堂小练(含解析) 试卷 1 次下载
- 第18课 世界主要国家的基层治理与社会保障2024-2025学年高二历史人教统编版选择性必修1随堂小练(含解析) 试卷 1 次下载
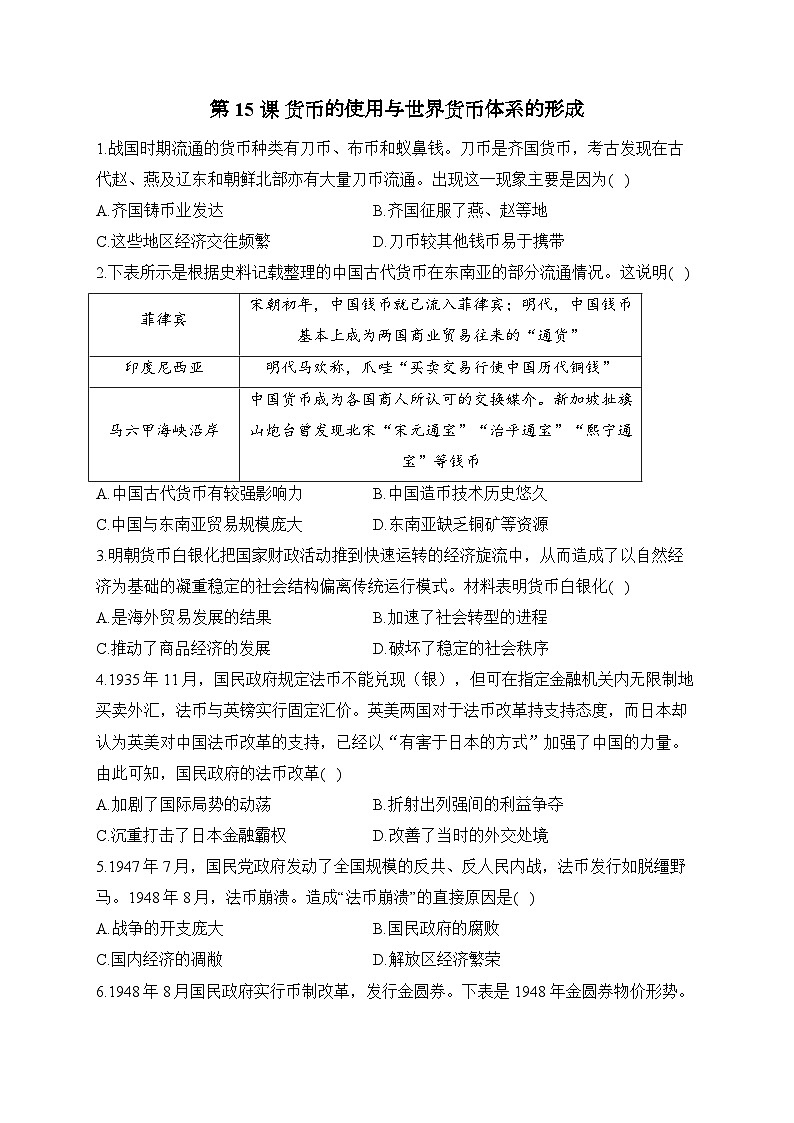
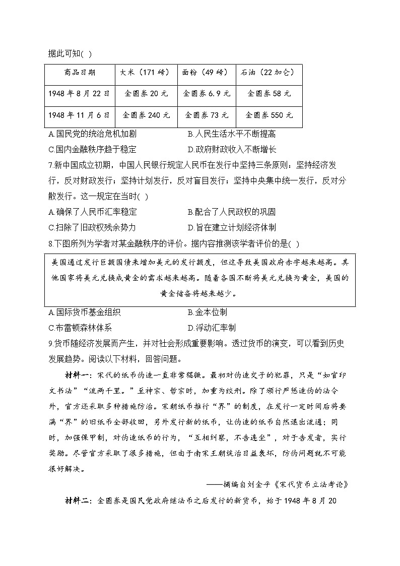
人教统编版选择性必修1 国家制度与社会治理第15课 货币的使用与世界货币体系的形成课时作业
展开人教统编版选择性必修1 国家制度与社会治理第15课 货币的使用与世界货币体系的形成复习练习题: 这是一份人教统编版选择性必修1 国家制度与社会治理<a href="/ls/tb_c4003675_t7/?tag_id=28" target="_blank">第15课 货币的使用与世界货币体系的形成复习练习题</a>,文件包含十五货币的使用与世界货币体系的形成docx、十五货币的使用与世界货币体系的形成-学生版docx等2份试卷配套教学资源,其中试卷共20页, 欢迎下载使用。
人教统编版选择性必修1 国家制度与社会治理第15课 货币的使用与世界货币体系的形成练习题: 这是一份人教统编版选择性必修1 国家制度与社会治理<a href="/ls/tb_c4003675_t7/?tag_id=28" target="_blank">第15课 货币的使用与世界货币体系的形成练习题</a>,共10页。试卷主要包含了选择题,综合题等内容,欢迎下载使用。
高中历史人教统编版选择性必修1 国家制度与社会治理第15课 货币的使用与世界货币体系的形成同步训练题: 这是一份高中历史人教统编版选择性必修1 国家制度与社会治理<a href="/ls/tb_c4003675_t7/?tag_id=28" target="_blank">第15课 货币的使用与世界货币体系的形成同步训练题</a>,共8页。

