[生物]2025届广东省高三上学期第一次调研考试(解析版)
展开1. 人类在改造自然,造福人类的同时,也带来了一系列的环境问题,危害了人类的自身生存。下列有关人类活动对生态环境的影响的叙述,错误的是( )
A. 人类活动可以改变群落演替的速度和方向,可能使群落的结构变得简单
B. 应将各地濒危野生动物都迁移到自然保护区以及国家公园,并加以保护
C. 低碳出行、开发洁净的新能源可减少人类对资源的消耗,从而减小生态足迹
D. 培育良种、发展科技提高农业生产效率可减小生态足迹,从而提高生态承载力
【答案】B
【分析】生态系统所具有的保持或恢复自身结构和功能相对稳定的能力,叫做生态系统的稳定性。生态系统能维持相对稳定,是由于生态系统具有自我调节能力。研究生态系统的能量流动,可以帮助人们合理地调整生态系统中能量流动关系,使能量持续高效地流向对人类最有益的部分。
【详解】A、人类活动往往会改变群落自然演替的速度和方向,可能使群落的结构变得简单,也可使群落结构变得复杂,A正确;
B、自然保护区属于就地保护,保护对象主要包括有代表性的自然生态系统和珍稀濒危动植物自然分布区,其中保护的生物本来就生活在保护区内,不需要迁移,且部分濒危物种可能无法在自然环境中繁衍生存,需要在濒危动植物繁育中心进行相应保护,B错误;
C、生态足迹又称为生态占用,指在现有技术条件下,维持某一人口单位(一个人、一个城市、一个国家或全人类)生存所需的生产资源和吸纳废物的土地及水域面积。低碳出行,开发洁净的新能源等措施有利于降低碳排放,减少生态足迹,C正确;
D、培育良种、发展科技提高农业生产效率等可减少人类对资源的消耗,因而可有效减小生态足迹,从而提高生态承载力,D正确。
故选B。
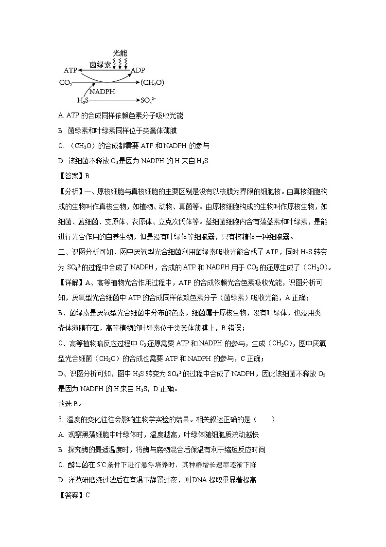
2. 科学家在厌氧型光合细菌中发现了一种利用菌绿素的原始光合作用机制,其基本原理如图所示。该细菌的光合作用与高等植物相比,下列叙述错误的是( )
A. ATP的合成同样依赖色素分子吸收光能
B. 菌绿素和叶绿素同样位于类囊体薄膜
C. (CH2O)的合成都需要ATP和NADPH的参与
D. 该细菌不释放O2是因为NADPH的H来自H2S
【答案】B
【分析】一、原核细胞与真核细胞的主要区别是没有以核膜为界限的细胞核。由真核细胞构成的生物叫作真核生物,如植物、动物、真菌等。由原核细胞构成的生物叫作原核生物,如细菌、蓝细菌、支原体、衣原体、立克次氏体等。蓝细菌细胞内含有藻蓝素和叶绿素,是能进行光合作用的自养生物,但是没有叶绿体等细胞器,只有核糖体一种细胞器。
二、识图分析可知,图中厌氧型光合细菌利用菌绿素吸收光能合成了ATP,同时H2S转变为SO42-的过程中合成了NADPH,合成的ATP和NADPH用于CO2的还原生成了(CH2O)。
【详解】A、高等植物光合作用过程中,ATP的合成依赖光合色素吸收光能,识图分析可知,厌氧型光合细菌中ATP的合成同样依赖色素分子(菌绿素)吸收光能,A正确;
B、菌绿素是厌氧型光合细菌中分布的色素,细菌属于原核生物,没有叶绿体,也没用类囊体薄膜存在,高等植物的叶绿素位于类囊体薄膜上,B错误;
C、高等植物暗反应过程中C3还原需要ATP和NADPH的参与,生成(CH2O),图中厌氧型光合细菌(CH2O)的合成也需要ATP和NADPH的参与,C正确;
D、识图分析可知,图中H2S转变为SO42-的过程中合成了NADPH,因此该细菌不释放O2是因为NADPH的H来自H2S,D正确。
故选B。
3. 温度的变化往往会影响生物学实验的结果。相关叙述正确的是( )
A. 观察黑藻细胞中叶绿体时,温度越高,叶绿体随细胞质流动越快
B. 探究酶的最适温度时,将酶与底物混合后保温有利于缩短反应时间
C. 酵母菌在5℃条件下进行悬浮培养时,其种群增长速率逐渐下降
D. 洋葱研磨液过滤后在室温下静置过夜,则DNA提取量显著提高
【答案】C
【分析】观察叶绿体时选用:藓类的叶、黑藻的叶。取这些材料的原因是:叶子薄而小,叶绿体清楚,可取整个小叶直接制片,所以作为实验的首选材料。若用菠菜叶作实验材料,要取菠菜叶的下表皮并稍带些叶肉。因为表皮细胞不含叶绿体。
【详解】A、观察黑藻细胞中叶绿体时,温度适当升高,叶绿体随细胞质流动越快,因为温度适当升高会加快细胞代谢,同时也能加快分子运动,但温度不能过高,A错误;
B、探究酶的最适温度时,应将酶与底物各自保温后再混合,防止混合时温度与设定的温度不同,干扰实验结果,B错误;
C、酵母菌在5℃条件下进行悬浮培养时,其种群增长速率逐渐下降,因为低温不利于酵母菌生长繁殖,在该温度条件下,其出生率较低,C正确;
D、洋葱研磨液过滤后在室温下静置过夜,则DNA提取量会因为DNA被分解而下降,D错误。
故选C。
4. 下列有关生命科学研究方法与发展过程的叙述,错误的是( )
A. 艾弗里所进行的肺炎链球菌转化实验中,自变量的控制主要遵循了加法原理
B. 摩尔根等人以果蝇为研究材料,通过假说—演绎法证明基因在染色体上
C. 沃森和克里克研究DNA分子结构时,主要运用了物理模型建构的方法
D. 科学家在证明DNA半保留复制的实验中运用了同位素标记技术和离心技术
【答案】A
【分析】减法原理是排除自变量对研究对象的干扰,同时尽量保持被研究对象的稳定。具体而言,结果已知,但不知道此结果是由什么原因导致的,实验的目的是为了探求确切的原因变量。
【详解】A、艾弗里的肺炎链球菌转化实验,加入不同酶的目的逐渐排除各种物质的作用,是利用减法原理来控制自变量,A错误;
B、摩尔根等人用“假说—演绎法”证明了控制果蝇红、白眼的基因位于X染色体上,即证明了基因位于染色体上,B正确;
C、沃森和克里克研究DNA分子结构时,运用了建构物理模型的方法,C正确;
D、1958年,美国生物学家梅塞尔森和斯塔尔以大肠杆菌为实验材料,运用15N同位素标记技术,设计了一个巧妙的证明DNA复制方式的实验,此实验中还用到了密度梯度离心技术,D正确。
故选A。
5. 俗话说“生命在于运动”,合理体力活动可以降低年龄相关的疾病风险、延长预期寿命;延长端粒可能是体力活动促进长寿的潜在机制,步行对端粒长度和寿命的影响尤为显著;而端粒的延长与端粒酶有关。下列说法错误的是( )
A. 体力活动过程中主要靠氧化分解葡萄糖供能
B. 步行等有氧运动降低肌肉细胞无氧呼吸产生CO2的量
C. 端粒变短之后,其内侧的DNA序列会受到损伤从而影响细胞活动
D. 癌细胞端粒长度与分裂次数无关,可能是癌细胞内端粒酶活性比较高
【答案】B
【分析】端粒学说:每条染色体的两端都有一段特殊序列的DNA,称为端粒。端粒DNA序列在每次细胞分裂后会缩短一截。随着细胞分裂次数的增加,截短的部分会逐渐向内延伸。在端粒DNA序列被“截”短后,端粒内侧的正常基因的DNA序列就会受到损伤,结果使细胞活动渐趋异常,进而细胞逐渐衰老。
【详解】A、体力活动过程中主要靠氧化分解葡萄糖供能,葡萄糖是主要的能源物质,A正确;
B、人体细胞无氧呼吸的产物是乳酸不产生CO2,B错误;
C、端粒变短之后,其内侧的DNA序列会受到损伤从而影响细胞活动,C正确;
D、癌细胞端粒长度与分裂次数无关,可能是癌细胞内端粒酶活性比较高,催化端粒的生成,让端粒变长,癌细胞就可以无线增值,D正确。
故选B。
6. 为揭示睡眠对记忆的影响,科研人员采用一种间隔的、重复的丁酮(由致病菌发出的具有吸引力的气味)训练模式让线虫建立记忆,再通过评估睡眠特征来判断线虫是否进入睡眠状态。研究发现,线虫经丁酮训练后睡眠增多,感知丁酮的AWC嗅觉神经元与相关神经元间的突触数量也增多。下列相关分析错误的是( )
A. AWC嗅觉神经元能感受丁酮的刺激,属于感受器的组成部分
B. 睡眠增多会促进线虫长期记忆的形成,此过程需要脑的参与
C. 在丁酮刺激下,AWC嗅觉神经元轴突末端的部分结构参与新突触的构建
D. 在丁酮刺激下,AWC嗅觉神经元上兴奋传递方向与膜内局部电流方向相反
【答案】D
【分析】学习和记忆涉及脑内神经递质的作用以及某些蛋白质的合成,短期记忆主要与神经元的活动及神经元之间的联系有关,尤其与大脑皮层下一个形状像海马的脑区有关,长期记忆可能与新突触的建立有关。
【详解】A、感受器由神经末梢组成,它能把内外界刺激的信息转变为神经的兴奋活动变化,感受器是一种信号转换装置,AWC嗅觉神经元能感受丁酮的刺激,属于感受器的组成部分,A正确;
B、长期记忆与新突触建立有关,据此判断,增加睡眠会促进线虫长期记忆的形成,记忆的形成与大脑皮层有关,B正确;
C、AWC嗅觉神经元属于感受器的组成部分,在丁酮刺激下,AWC嗅觉神经元轴突末端部分的细胞膜将作为突触前膜参与新突触的构建,C正确;
D、在丁酮刺激下,AWC嗅觉神经元产生的兴奋传递方向与膜内局部电流方向相同,都是兴奋部位传到未兴奋部位,D错误。
故选D。
7. 甲状腺激素对胰岛B细胞分泌胰岛素的调节存在如下图所示的机制。下列说法正确的是( )
A. 图中甲状腺激素通过神经和体液共同调节GLP-1的分泌
B. 激活肝脏的甲状腺激素受体可能有助于治疗糖尿病
C. 甲状腺激素抑制胰岛B细胞分泌胰岛素加速血糖的吸收和利用
D. 胰岛素导致的血糖降低刺激下丘脑,引发副交感神经兴奋
【答案】B
【分析】一、分析题图可知:甲状腺激素能促进肝脏合成胆汁酸,抑制FXR蛋白的合成和GLP-1的合成,GLP-1可增强胰岛素的合成和分泌,从而降低血糖浓度。
二、胰岛素的作用是机体内唯一降低血糖的激素,胰岛素可促进组织细胞加速、摄取、利用存储葡萄糖,从而降低血糖浓度;胰高血糖素能促进肝糖原的分解,并促进一些非糖物质转化为葡萄糖,从而使血糖水平升高。
【详解】A、由图可知,甲状腺激素能促进肝脏合成胆汁酸,抑制FXR蛋白的合成和GLP-1的合成,GLP-1可增强胰岛素的合成和分泌,这是体液调节的结果,A错误;
B、激活肝脏的甲状腺激素受体能与甲状腺激素结合,能促进胰岛素 的分泌,从而降低血糖,可能有助于治疗糖尿病,B正确;
C、由图可知,甲状腺激素能促进肝脏合成胆汁酸,抑制FXR蛋白的合成和GLP-1的合成,促进胰岛B细胞分泌胰岛素,使血糖的浓度降低,C错误;
D、高血糖刺激下丘脑,通过副交感神经释放乙酰胆碱作用于胰岛B细胞和肝细胞,使血糖浓度降低,D错误。
故选B。
8. 群聚有利于种群的增长和存活,过密或过疏都可阻止其增长,并对生殖产生负作用。每种生物都有自己的最适密度。有些生物在种群密度很低时,其种群数量不增反降,甚至会走向灭绝,这就是阿利效应。下列叙述错误的是( )
A. 生态恢复工程中,少量引入生物就可以依靠自然演替恢复其生态功能
B. 栖息地碎片化可使阿利效应出现的概率升高,加速物种的灭绝
C. 适宜的种群密度对于种群中的个体寻找配偶和逃避敌害是必不可少的
D. 阿利效应的存在会减缓外来入侵物种的入侵过程
【答案】A
【分析】种群:在一定空间和时间内的同种生物个体的总和,种群是生物进化和繁殖的基本单位。
【详解】A、生态恢复工程中,需要引入一定量的生物然后依靠自然演替恢复其生态功能,A错误;
B、栖息地碎片化导致种群数量下降,可使阿利效应出现的概率升高,加速物种的灭绝,B正确;
C、每种生物都有自己的最适密度,适宜的种群密度对于种群中的个体寻找配偶和逃避敌害是必不可少的,C正确;
D、阿利效应的存在会减缓外来入侵物种的入侵过程,外来物种初期由于种群密度很低,可能会降低数量,甚至灭绝,D正确。
故选A。
9. 胎儿绒毛是胚胎植入子宫后,由滋养层细胞在胚胎表层形成的。胎儿绒毛检查是孕早期产前诊断的重要手段,可以判断胎儿是否存在染色体异常,对优生优育有重要的指导作用。下表是对536例停止发育的胚胎进行绒毛染色体检查的结果。
下列叙述错误的是( )
A. 三倍体的产生可能是由多精入卵导致的
B. 三体或单体的形成可能是亲本减数分裂异常引起的
C. 染色体结构异常可能发生在早期胚胎细胞有丝分裂过程中
D. 236例胚胎未检出染色体异常的原因可能是绒毛细胞已发生分化
【答案】D
【分析】染色体变异包括染色体数目变异和染色体结构变异。染色体结构变异包括缺失、重复、易位、倒位。
【详解】A、三倍体的产生可能是由2个精与1个卵细胞结合发育成的,即多精入卵导致的,A正确;
B、三体是某一亲本减数分裂同源染色体未分开形成含有同源染色体的生殖细胞与1个正常生殖细胞结合发育成的,单体是某一亲本减数分裂同源染色体未分开或姐妹染色单体分开移向一极后形成的不含某条染色体的生殖细胞与1个正常生殖细胞结合发育成的异常,B正确;
C、染色体结构异常可能发生在早期胚胎细胞有丝分裂过程中,C正确。
D、题干明确告知所检测的536例均为停止发育的胚胎,但其中236例未检出染色体异常,可能是绒毛细胞分化后,某些细胞染色体正常,某些异常,但取样时恰好取到了正常细胞,D错误。
故选D。
10. 有的植物具有“越冬记忆”,表现为春化作用,这是经典的染色质修饰介导环境信号响应的表观遗传调控范例。如在拟南芥中,长期的低温会诱发染色质修饰因子多梳家族蛋白(P蛋白)介导开花抑制基因F沉默。经进一步研究发现,子代的“越冬记忆”来自母本,而非父本。下列说法正确的是( )
A. 表观遗传使基因的碱基序列发生改变,可传递给子代
B. P通过修饰染色质,可能使RNA聚合酶无法识别并结合F基因
C. 未经低温处理的拟南芥体内,F基因正常表达,促进植物开花
D. F基因“沉默”在卵细胞中得以维持并传给子代,精细胞中缺失F基因
【答案】B
【分析】生物体内基因的碱基序列保持不变,但基因表达和表型发生可遗传变化的现象,叫做表观遗传。
【详解】A、表观遗传不改变基因的碱基序列,可传递给子代,A错误;
B、题干信息“长期的低温会诱发染色质修饰因子多梳家族蛋白(P蛋白)介导开花抑制基因F沉默”,说明P通过修饰染色质,可能使RNA聚合酶无法识别并结合F基因,导致基因F沉默不表达,B正确;
C、低温处理的拟南芥,会导致开花抑制基因F沉默不表达,促进开花,而未经低温处理的拟南芥体内,F基因正常表达,抑制植物开花,C错误;
D、题干中“子代的‘越冬记忆’来自母本,而非父本”,说明F基因通过卵细胞传递给子代,子代中F基因“沉默”的关闭状态会被重新激活,导致下一代种子产生的幼苗不能开花,下代又要经历一个冬天,再在春季开花,故F基因“沉默”状态在子代不能维持,D错误。
故选B。
11. 碳青霉烯类抗生素是治疗重度感染的一类药物。下表为2005一2008年,该类抗生素在某医院住院患者中的人均使用量,以及从患者体内分离得到的某种细菌对该类抗生素的耐药率变化。下列相关说法错误的是( )
A. 抗生素使用量的增加和细菌耐药性的增强属于协同进化
B. 不同种类抗生素的使用导致细菌向着不同方向发生变异
C. 可通过更换新的抗生素,将细菌对原抗生素的耐药率控制在较低水平
D. 耐药率的升高是耐药性基因在细菌种群中的基因频率上升的结果
【答案】B
【分析】现代进化理论的基本内容是:①进化是以种群为基本单位,进化的实质是种群的基因频率的改变;②突变和基因重组产生进化的原材料;③自然选择决定生物进化的方向;④隔离导致物种形成。
【详解】A、协同进化指不同物种之间,以及生物与环境之间在相互影响中共同发展。抗生素使用量的增加和细菌耐药性的增强属于共同进化,A正确;
B、先有细菌产生了可遗传的耐药性变异,后有抗生素的选择,B错误;
C、耐药率过高预示着此细菌将不受控制的繁殖,因此可通过更换新的抗生素,将细菌对原抗生素的耐药率控制在较低水平,C正确;
D、耐药性基因在细菌种群中的基因频率上升将导致耐药率的升高,D正确。
故选B。
12. 太湖受到污水排入的影响,水体中N、P的含量升高,蓝细菌和绿藻的爆增导致水草区面积退缩,由“草型湖泊”逐渐转变为“藻型湖泊”,下列叙述正确的是( )
A. 绿藻对N和P的大量吸收属于生物富集现象
B. 污水排入后,蓝细菌和绿藻逐渐取代沉水植物的优势种地位
C. 太湖营养结构的复杂程度下降会导致能量传递效率下降
D. 太湖变为“藻型湖泊”后,其抵抗外界干扰能力增强
【答案】B
【分析】在生态系统中,某些重金属盐类和难于分解的有机物等有害物质可以通过食物链在生物体内不断积累,其浓度随着消费者级别的升高而逐步增加,这种现象叫生物富集。
【详解】A、有毒物质一旦进入生物体后,一般很难分解,往往随着营养级的增加,体内有毒物质的量逐渐加大,这是生物富集现象,绿藻从水体中吸收大量N、P元素用于自身快速生长繁殖,不属于生物富集现象,A错误;
B、污水排入后,水体中N、P的含量升高,蓝细菌和绿藻的爆增导致水草区面积退缩,蓝细菌和绿藻逐渐取代沉水植物的优势种地位,B正确;
C、营养级之间的能量传递效率不会因生态系统营养结构的复杂程度的变化而改变,C错误;
D、太湖变为“藻型湖泊”后,其营养结构变得简单,抵抗外界干扰能力减弱,D错误。
故选B。
13. 生态位宽度是指一个物种所能利用的各种资源的总和,常用生态位宽度指数表示。生态位重叠是指两个或两个以上生态位相似的物种生活于同一空间时分享共同资源的现象。下列有关生态位的叙述,正确的是( )
A. 研究某种动物的生态位时,应研究其种群密度和种内竞争程度
B. 生态位宽度指数较高的种群具有更强的适应性和更广泛的生存环境
C. 生态位宽度指数越低和生态位重叠程度越高均必定导致种间竞争加剧
D. 群落中每种生物都占据相对稳定的生态位,是物种之间协同进化的结果
【答案】B
【分析】生态位:一个物种在群落中的地位或作用,包括所处的空间位置、占用资源的情况、以及与其他物种的关系等,称为这个物种的生态位。
【详解】A、研究某种动物的生态位时,需研究其栖息地、食物、天敌及与其他物种的关系等,种群密度和种内竞争属于种群水平的研究范畴,A错误;
B、生态位宽度指数较高的种群可利用的资源较多、空间较大,故具有更强的适应性和更广泛的生存环境,B正确;
C、生态位宽度指数越低,越容易被淘汰,在竞争中处于劣势地位;生态位重叠本身并不一定伴随着竞争,只有当资源短缺时才会发生竞争,C错误;
D、群落中每种生物都占据相对稳定的生态位,是群落中物种之间及生物与环境间协同进化的结果,D错误。
故选B。
14. 杂种优势育种是许多农作物的主要育种方法,第三代杂交水稻育种技术---智能不育杂交育种技术概况如下:M/m等位基因控制花粉育性,不育系基因型为mm;智能系是将M、P、Q三个紧密相连的基因转给不育系后得到的;Q基因能使种子的胚出现荧光,携带P基因的花粉致死。下列描述正确的是( )
A. 智能系自交所得种子,胚有荧光为不育系
B. 智能系自交所得无荧光种子种植所得的稻米中无转基因成分
C. 智能系自交所得种子3/4有荧光,1/4无荧光
D. 智能系的花粉离体培养再经染色体加倍所得的品种与智能系相同
【答案】B
【分析】依照题干信息可知,智能系是将M、P、Q三个紧密相连的基因转给不育系后得到的,即M、P、Q三个基因通过连锁方式一直整合到不育系的染色体上,也可能整合到m所在的染色体上,也有可能整合到其他染色体上,从而形成基因型为MPQmm的智能系。
【详解】A、智能系自交所得的种子,胚有荧光,说明其中含有Q基因,而且含有Q基因就一定含有M基因,因此胚有荧光为可育系,A错误;
B、智能系自交所得无荧光种子,说明其不含有Q基因,即也不含有MP基因,稻米中无转基因成分,B正确;
C、若M、P、Q三个基因一起整合到m所在染色体上,其产生MPQm和m这两种配子,自交后,由于携带P基因的花粉致死,则自交后代基因型为MPQmm和mm两种,即荧光:无荧光=1:1;若M、P、Q三个基因一起整合到其他染色体上,其产生MPQm和m0两种配子,自交时,携带P基因的花粉致死,则自交后代基因型为MPQmm0和mm00两种,有荧光:无荧光=1:1,C错误;
D、由于携带P基因的花粉致死,所以智能系的花粉离休培养再经染色体加倍所得的品种与智能系不相同,即得到的是不育系,D错误。
故选B。
15. 细胞中L酶上的两个位点(位点1和位点2)可以与ATP和亮氨酸结合,进而催化tRNA与亮氨酸结合,促进蛋白质的合成。科研人员针对位点1和位点2分别制备出相应突变体细胞L1和L2,在不同条件下进行实验后检测L酶的放射性强度,结果如图。下列叙述正确的是( )
A. L酶可为tRNA与亮氨酸结合提供能量
B. 突变体细胞L1中L酶不能与ATP结合
C. ATP与亮氨酸分别与L酶上的位点1和位点2结合
D. ATP与L酶结合能够促进亮氨酸与相应的位点结合
【答案】D
【分析】据图可知,当位点1突变时不影响ATP与L酶的结合,位点2突变时影响ATP与L酶的结合。
【详解】A、酶不能为化学反应提供能量,A错误;
B、根据左图,突变体细胞L1中检测到的放射性与野生型相同,说明突变体细胞L1中L酶能与ATP结合,B错误;
C、据左图可知,突变体细胞L1中检测到的放射性与野生型相同,说明该突变不影响与ATP结合,而突变体细胞L2中检测到的放射性明显降低,说明L2突变不能结合ATP,故推测ATP与亮氨酸分别与L酶上的位点2和位点1结合,C错误;
D、亮氨酸与L酶的位点1结合,根据右图,突变L2细胞检测到的放射性极低,说明ATP与L酶结合能够促进亮氨酸与相应的位点结合,D正确。
故选D。
16. 图1表示多个神经元之间的联系,其中神经元A对神经元B起到抑制作用,现将一示波器的两极连接在D神经元膜内外两侧,用同种强度的电流分别刺激A、B、C.不同刺激方式(I表示分别单次电刺激A或B,Ⅱ表示连续电刺激B,Ⅲ表示单次电刺激C)产生的结果如图2所示(注:阈电位表示能引起动作电位的临界电位值)。下列叙述错误的是( )
A. 刺激神经元A不会引起神经元B和D的电位变化
B. 用相同强度的阈下刺激A和B,示波器不会发生偏转
C. 分别刺激神经元B和神经元C,示波器会发生方向相反的两次偏转
D. 神经元B和神经元C对神经元D的作用效果是相反的
【答案】A
【分析】图1表示AD、BD、CD之间均存在突触结构,示波器测量的是D处的电位变化;
图2、表示分别单次电刺激A或B,膜电位发生了变化,但未形成动作电位,Ⅱ表示连续电刺激A形成了动作电位说明连续多个相同强度的阈下刺激可以叠加引发突触后膜的动作电位,Ⅲ表示单次电刺激C,静息电位差值变大,说明C释放的是抑制性神经递质。
【详解】A、由题干和图可知,神经元A对神经元B起到抑制作用,会引起神经元B的电位变化,不会引起D的电位变化,A错误;
B、由题干和图可知,示波器测量的是D处的电位变化,用相同强度的阈下刺激A和B,膜电位发生了变化,但未形成动作电位,示波器不会发生偏转,B正确;
C、神经元B释放兴奋性的神经递质,神经元C释放抑制性的神经递质,因此示波器发生了方向相反的两次偏转,C正确;
D、神经元B释放兴奋性的神经递质,神经元C释放抑制性的神经递质,对神经元D的作用效果是相反,D正确。
故选A。
二、非选择题:共60分。考生根据要求作答。
17. 肿瘤细胞表面有大量PD-L1蛋白可与活化的细胞毒性T细胞表面的PD-1蛋白结合,抑制细胞毒性T细胞增殖,实现免疫逃逸。研究者对PD-L1抗体无响应的肿瘤免疫逃逸新策略进行探究。
(1)肿瘤组织中的树突状细胞(DC)可____肿瘤细胞释放至胞外的凋亡小体(含有肿瘤抗原),随后将凋亡小体降解并呈递肿瘤抗原至细胞毒性T细胞使之活化,活化的细胞毒性T细胞能____肿瘤细胞。
(2)研究发现在DC中S蛋白可从高尔基体运至溶酶体发挥作用。
①研究者将野生型小鼠(WT)和S基因敲除鼠(SKO)来源的DC培养在含有M肿瘤凋亡小体的培养液中,一定时间后更换为不含M肿瘤凋亡小体的培养液培养,检测DC胞内凋亡小体数目,结果如图所示。由图可知S蛋白的作用是____。
②进一步检测发现SKO来源的DC表面的M肿瘤抗原复合物量显著____,证实S蛋白促进DC抗原呈递过程。
(3)研究表明肿瘤微环境中的转化生长因子(TGF-β)含量升高,TGF-β作为信息可提高细胞中糖基化酶活性。研究者进一步发现肿瘤通过TGF-β使肿瘤组织中的DC胞内S蛋白糖基化水平提高从而使其活性下降,请完善下列实验方案(从选项中选择)以验证上述机制。
对照组:WT鼠注射一定量M肿瘤细胞构建肿瘤小鼠。
实验组:____鼠注射与对照组等量M肿瘤细胞构建肿瘤小鼠。
检测指标:____。
a.TGF-β受体特异性敲除鼠
b.DC的TGF-β受体特异性敲除鼠
c.DC中S蛋白糖基化水平
d.DC表面M肿瘤抗原复合物量
(4)研究者制备靶向DC的S蛋白并将其与PD-L1抗体联合使用,可有效抑制对PD-L抗体无响应的肿瘤免疫逃逸,综合上述研究,结合细胞免疫过程,解释联合使用可抑制肿瘤免疫逃逸的原因是:联合使用时,____,细胞毒性T细胞分裂分化能力增强,进而提升清除肿瘤细胞能力。
【答案】(1)①.摄取 ②. 识别、接触并裂解
(2)①. S蛋白不影响DC摄取肿瘤凋亡小体,促进DC降解肿瘤凋亡小体 ②. 下降
(3)①. b ②. cd
(4)S蛋白提高肿瘤组织中DC抗原呈递能力,使细胞毒性T细胞被激活,PD-L1抗体解除肿瘤对细胞毒性T细胞增殖的抑制作用
【分析】细胞免疫过程:①被病原体(如病毒)感染的宿主细胞(靶细胞)膜表面的某些分子发生变化,细胞毒性T细胞识别变化的信号。②细胞毒性T细胞分裂并分化,形成新的细胞毒性T细胞和记忆T细胞。细胞因子能加速这一过程。③新形成的细胞毒性T细胞在体液中循环,它们可以识别并接触、裂解被同样病原体感染的靶细胞。④靶细胞裂解、死亡后,病原体暴露出来,抗体可以与之结合,或被其他细胞吞噬掉。
【小问1详解】抗原属于大分子物质,树突状细胞(DC)通过胞吞摄取肿瘤抗原;细胞免疫中,活化的细胞毒性T细胞能识别、接触并裂解肿瘤细胞。
【小问2详解】①分析题意,WT组是野生型小鼠,SKO是S基因敲除鼠,图示随时间延长,WT组每个DC中凋亡小体数目减少,而SKO组基本不变,说明S蛋白不影响DC摄取肿瘤凋亡小体,促进DC降解肿瘤凋亡小体。
②根据题意“肿瘤组织中的树突状细胞(DC)可奢摄取肿瘤细胞释放至胞外的凋亡小体(含有肿瘤抗原),随后将凋亡小体降解并呈递肿瘤抗原至细胞毒性T细胞使之活化”,而S蛋白促进DC降解肿瘤凋亡小体,故若进一步检测发现SKO(S基因敲除鼠,无S蛋白)来源DC表面的M肿瘤抗原复合物量显著下降,证实S蛋白促进DC抗原呈递过程。
【小问3详解】分析题意,本实验目的是验证肿瘤通过TGF-β使肿瘤组织中的DC胞内S蛋白糖基化水平提高从而使其活性下降,则实验组的自变量是TGF-β的有无,可通过敲除实验进行验证,因变量是S蛋白糖基化水平和肿瘤情况,实验设计应遵循对照与单一变量原则,故可设计实验如下:
对照组:WT鼠注射一定量M肿瘤细胞构建肿瘤小鼠。
实验组:DC的TGF-β受体特异性敲除鼠,注射与对照组等量M肿瘤细胞构建肿瘤小鼠。
检测指标是DC中S蛋白糖基化水平和DC表面M肿瘤抗原复合物量。
【小问4详解】分析题意,研究者制备靶向DC的S蛋白并将其与PD-L1抗体联合使用,可有效抑制对PD-L抗体无响应的肿瘤免疫逃逸,综合上述研究结合细胞免疫过程解释联合使用抑制肿瘤免疫逃逸的原因是:联合使用时,S蛋白提高肿瘤组织中DC抗原呈递能力,使细胞毒性T细胞被激活,PD-L1抗体解除肿瘤对细胞毒性T细胞增殖的抑制作用,细胞毒性T细胞分裂分化能力增强,进而提升清除肿瘤细胞能力。
18. 睡眠状态提前综合征(FASPS)是一种罕见的由神经系统病变引起的单基因遗传病,患者与绝大多数人的睡眠清醒节律不同,表现为早睡(下午4~5点)早起(凌晨1~2点)。研究人员对该病进行了系列研究。
(1)对患有FASPS的某家族进行调查,结果如图1。研究人员认为该病最可能为显性遗传病,你认为理由是____。某调查小组欲调查该遗传病在人群中的发病率,为确保调查结果的准确性,需注意____(答出2点)。
(2)正常基因(a)的表达产物为dbt(一种酶),与dbt相比,致病基因(A)表达产物的第44位氨基酸由苏氨酸(密码子为ACU、ACC、ACA、ACG)变为异 亮 氨酸(密码子为AUU、AUC、AUA),导致dbt的活性下降。基因a突变为A时碱基对的变化为____,dbt活性下降的直接原因是____。
(3)GAL4/UAS系统可实现基因在果蝇特定类型的组织或细胞中表达,该系统由GAL4纯合果蝇品系和“UAS-待表达基因”纯合果蝇品系组成,可用于睡眠清醒节律的研究。GAL4基因由转GAL4果蝇品系携带,编码转录激活因子。UAS是上游激活序列,其下游连接待表达的基因,“UAS-待表达基因”由另一果蝇品系携带。GAL4的表达产物可激活UAS进而表达其下游基因,GAL4/UAS系统的工作原理如图2。
①构建GAL4纯合果蝇品系时,在一雌果蝇和一雄果蝇的常染色体上分别导入一个GAL4基因,该雌、雄果蝇交配后,子代果蝇中有____(比例)符合要求。为不影响其它细胞的生理功能,GAL4基因应在果蝇的____细胞中特异性表达。
②研究人员构建了GAL4、UAS-A、UAS-a三个果蝇品系并进行实验,通过检测果蝇的睡眠清醒节律是否发生变化,证明了A基因是引起睡眠清醒节律失调的基因。
实验过程:____。
实验现象:____。
实验结论:A基因引起睡眠清醒节律失调,是FASPS的致病基因。
【答案】(1)①. 该病表现出代代(连续)遗传的特点 ②. 在广大人群中随机抽样、调查群体足够大
(2)①. G-C→A-T(C-G→T-A) ②. 异 亮 氨酸替代苏氨酸后,dbt的空间结构发生改变
(3)①. 1/4##25% ②. 神经 ③. 甲组将GAL4品系果蝇与UAS-a品系果蝇杂交,乙组将GAL4品系果蝇与UAS-A品系果蝇杂交,检测甲、乙两组子代果蝇睡眠清醒节律的变化 ④. 甲组子代果蝇的睡眠清醒节律无变化,乙组子代果蝇的睡眠清醒节律发生改变
【分析】一、人类遗传病是指由于遗传物质改变而引起的疾病,主要分为染色体异常病、单基因遗传病、多基因遗传病;(1)染色体病是由于染色体的数目和结构异常引起的遗传病,分为常染色体病和性染色体病;(2)单基因遗传病由一对等位基因控制的,依据其遗传方式可分为五类:常染色体显性遗传病、常染色体隐性遗传病、伴X染色体的显性遗传病、伴X染色体隐性遗传病及伴Y染色体遗传病;(3)多基因遗传病,是由于多对基因控制的人类遗传病,具有家族性聚集的趋势,如唇裂、无脑儿、原发性的高血压等;
二、DNA分子中发生碱基的替换、增添或缺失,而引起的基因碱基序列的改变,叫作基因突变。其特点有:具有普遍性、随机性、不定向性、低频性、少利多害性。
【小问1详解】显性遗传病常表现出代代连续遗传,患者的父母中至少有一方是有病的,对患有FASPS的某家族进行调查,可以看出该遗传系谱图中患者代代都有,具有连续性。若该病为隐性遗传病,则2、4、6个体均携带致病基因(为杂合子),又因该病为罕见病,所以2、4、6等家族外成员不太可能同时携带致病基因,所以该遗传病最可能是显性病,不太可能是隐性病;若要调查该遗传病在人群中的发病率,为确保调查结果的准确性,应当确保在广大人群中随机抽样、调查群体足够大。
【小问2详解】苏氨酸(密码子为ACU、ACC、ACA、ACG)变为异 亮 氨酸(密码子为AUU、AUC、AUA),可以看出是mRNA中C→U,正常基因(a)相应位置中的碱基为C-G,突变后基因(A)中应为T-A,即由碱基对C-G→T-A或G-C→A-T;dbt的活性下降的直接原因是蛋白质的结构发生了改变,即苏氨酸变为异 亮 氨酸后使dbt的空间结构发生改变,因而dbt的活性下降。
【小问3详解】①构建 GAL4 纯合果蝇品系时, 在一雌果蝇和一雄果蝇的常染色体上分别导入一个GAL4,如果插入一对同源染色体上时,相当于雌雄果蝇均为杂合子, 该雌、 雄果蝇交配后, 子代果蝇中含有两个该基因的个体(看作是纯合子)占子代的1/4,如果子代果蝇全不符合要求,最可能的原因是这两个GAL4分别插入雌雄果蝇的非同源染色体上了;为不影响其它细胞的生理功能,GAL4应在果蝇的神经细胞中特异性表达,从而去研究该基因在睡眠清醒节律中作用;
②为了验证 A 基因是引起睡眠清醒节律失调的基因,则该基因的有无就是实验的自变量,可将 GAL4果蝇分为两组,分别与UAS-a(甲组)、UAS-A(乙组)果蝇品系杂交,即甲组将GAL4品系果蝇与UAS-a品系果蝇杂交,乙组将GAL4品系果蝇与UAS-A品系果蝇杂交,检测子代的睡眠清醒节律的变化,从而得出结论;如果A 基因是引起睡眠清醒节律失调的基因,则乙组子代果蝇的睡眠清醒节律发生改变,而甲组子代果蝇的睡眠清醒节律不发生改变。
19. 为研究番茄体内油菜素内酯(BR)和脱落酸(ABA)应对低温胁迫的机制,科学家进行了相关研究。
(1)油菜素内酯和脱落酸是植物体产生的,对生命活动起____作用的微量有机物。
(2)用适量的BR和ABA分别处理番茄植株,检测叶片电导率(与植物细胞膜受损伤程度呈正相关),结果如图1。
①图1结果表明____。
②已知N酶是催化ABA合成的关键酶。研究表明BR可能通过促进N基因表达,进而促进ABA合成。图2中支持这一结论的证据是,经低温处理后____。
(3)研究发现,BR处理后的番茄植株中BIN蛋白和BZR蛋白含量均有一定改变。BZR是一种转录因子,去磷酸化状态能与相关基因的启动子结合。为研究BIN和BZR的关系,科学家进行了相关实验,结果如图3,表明BIN能____BZR磷酸化,从而____BZR的功能。
(4)依据上述所有研究结果,完善BR与ABA应对低温胁迫的机制,请在括号中选填“+”、“-”(+表示促进,-表示抑制)____。
【答案】(1)调节 (2)①. BR和ABA有效缓解低温对植物细胞膜的损伤程度 ②. BR合成缺陷突变体中的N基因表达量和ABA含量均显著低于野生型
(3)①. 促进 ②. 抑制
(4)
【分析】植物激素是指由植物体内产生,能从产生部位运送到作用部位,对植物的生长发育有显著影响的微量有机物。植物激素在植物体内含量微小,但在调节植物生长发育上的作用非常重要。
【小问1详解】油菜素内酯和脱落酸属于植物激素,对植物生命活动起到调节作用。
【小问2详解】与野生型相比,添加BR和ABA,植株在低温环境下叶片电导率显著下降,能有效缓解低温对植物细胞膜的损伤程度。经低温处理后,BR合成缺陷突变体中的N基因表达量和ABA含量均显著低于野生型,表明BR可能通过促进N基因表达,进而促进ABA合成。
【小问3详解】与常温下野生型相比,常温下BIN缺失型、低温下野生型和BIN缺失型均出现去磷酸化BZR蛋白,表明BIN能促进BZR磷酸化,从而抑制BZR的功能,低温环境能够抑制BIN的作用。
【小问4详解】结合小问2和小问3可知,BR可能通过促进N基因表达,进而促进ABA合成。BR处理后的番茄植株中BIN蛋白和BZR蛋白含量均有一定改变,BIN依赖BZR促进ABA的合成,而BIN能促进BZR磷酸化,从而抑制BZR的功能,低温环境能够抑制BIN的作用。因此低温环境下,低温促进BR表达,BR抑制BIN对BZR磷酸化作用,从而促进N基因表达,进而促进ABA合成,降低叶片电导率,有效缓解低温对植物细胞膜的损伤程度。BR与ABA应对低温胁迫的机制用下图表示:
20. 为防止食草动物啃食,非洲稀树草原上生活的哨刺金合欢树除了长满锐利的长刺外,还长着一种特殊的刺(图1),刺的下面膨大中空,能给蚂蚁提供巢穴。同时树叶基部有蜜腺,当受到食草动物攻击时会分泌蜜汁吸引蚂蚁巡逻,蚂蚁的叮咬可以逼退食草动物。
(1)哨刺金合欢树是生态系统组成成分中的______,食草动物促进了稀树草原生态系统的______。该生态系统长期维持相对稳定状态,是因其具有一定的______能力。
(2)稀树草原上常见的三种蚂蚁Cm、Cn和Tp争相占领哨刺金合欢树,通常一棵树上只存在一种蚂蚁。研究人员调查了不同高度的金合欢树被三种蚂蚁占领的比例(图2),据图可知三种蚂蚁中______的竞争能力最强,约占据了一半的哨刺金合欢树。
(3)进一步的研究发现Cn和Tp具有不同的生存策略。下表统计了被三种不同蚂蚁占据的哨刺金合欢树的相关特征。
①据表推测,Tp通过______,使这棵合欢树失去对其它蚂蚁的吸引力:而Cn则通过啃食芽对哨刺金合欢树进行“剪枝”,去除金合欢树的______,减少与其他树的联系,避免邻近树上蚂蚁的“入侵”。
②基于此研究得出“侵占蚂蚁的种类”与“哨刺金合欢树高度”的因果关系是______。
(4)有研究表明,当蜜汁减少时,Cm会饲养一种能分泌蜜汁的蚧壳虫“解馋”,这种蚧壳虫不仅对植物生长不利同时还传播疾病。生物学家曾用栅栏围起哨刺金合欢树以避免食草动物的采食,十年后发现这些受保护的哨刺金合欢树日渐枯萎、死亡。推测围栏造成哨刺金合欢树死亡的原因,并阐述该结果对你的启示______。
【答案】(1)①. 生产者 ②. 物质循环和能量流动 ③. 自我调节
(2)Cm
(3)①. 大量啃食蜜腺 ②. 顶端优势 ③. 侵占蚂蚁种类不同导致哨刺金合欢树生长高度差异。
(4)原因:栅栏围起导致食草动物刺激减少,哨刺金合欢树减少蜜汁分泌,Cm缺少食物,而扩大饲养蚧壳虫,影响植物生长,传播病害,导致金合欢树死亡
启示:生物多样性对生态系统的稳定性具有重要的意义;自然生态系统存在一定的自我调节能力(稳定性),尽量减少人类活动对生态系统稳定性的干扰。(1分,答出一点给分,合理即可)
【分析】生态系统的组成成分包括生产者、消费者、分解者和非生物的物质和能量。生态系统具有稳定性的原因是具有一定的自我调节能力。
【小问1详解】哨刺金合欢树是生态系统组成成分中的生产者,食草动物促进了稀树草原生态系统的物质循环和能量流动。该生态系统长期维持相对稳定状态,是因其具有一定的自我调节能力。
【小问2详解】稀树草原上常见的三种蚂蚁Cm、Cn和Tp争相占领哨刺金合欢树,通常一棵树上只存在一种蚂蚁。研究人员调查了不同高度的金合欢树被三种蚂蚁占领的比例(图2),据图可知三种蚂蚁中Cm占领比例最高,所以Cm的竞争能力最强,约占据了一半的哨刺金合欢树。
【小问3详解】①据表推测,Tp蜜腺啃食率最大,Tp通过大量啃食蜜腺,使这棵合欢树失去对其它蚂蚁的吸引力:而Cn芽啃食率最大,则Cn通过啃食芽对哨刺金合欢树进行“剪枝”,去除金合欢树的顶端优势,减少与其他树的联系,避免邻近树上蚂蚁的“入侵”。
②基于此研究得出“侵占蚂蚁的种类”与“哨刺金合欢树高度”的因果关系是侵占蚂蚁种类不同导致哨刺金合欢树生长高度差异。
【小问4详解】有研究表明,当蜜汁减少时,Cm会饲养一种能分泌蜜汁的蚧壳虫“解馋”,这种蚧壳虫不仅对植物生长不利同时还传播疾病。生物学家曾用栅栏围起哨刺金合欢树以避免食草动物的采食,十年后发现这些受保护的哨刺金合欢树日渐枯萎、死亡。推测围栏造成哨刺金合欢树死亡的原因是:栅栏围起导致食草动物刺激减少,哨刺金合欢树减少蜜汁分泌,Cm缺少食物,而扩大饲养蚧壳虫,影响植物生长,传播病害,导致金合欢树死亡,该结果给我们的的启示是:生物多样性对生态系统的稳定性具有重要的意义;自然生态系统存在一定的自我调节能力(稳定性),尽量减少人类活动对生态系统稳定性的干扰。
21. 聚羟基脂肪酸酯(PHA)是一种可降解的生物大分子,常用来制备环保塑料包装袋,研究人员通过构建受温度控制的大肠杆菌表达体系来生产PHA。为实现通过温度控制工程菌合成所需的蛋白质,科研人员利用下图方案,构建了相关的基因表达载体,然后将其导入大肠杆菌,获得相应的工程菌。
(1)图1所示的基因表达载体中,RFP基因和GFP基因属于____;启动子M和启动子R的类型虽然不同,但是二者都能与____结合,启动基因的转录。
(2)大肠杆菌在30℃和37℃均可生长和繁殖,据图1分析,当培养温度为30℃时,C基因编码的C蛋白形成二聚体____,因而大肠杆菌表达____荧光蛋白。
(3)PHA的合成过程中,可由单体分子3HB和4HB随机聚合形成随机共聚物;也可以先合成3HB聚合体,再合成4HB聚合体,最后形成分段共聚物(如图2所示),其中分段共聚物形式的PHA品质更佳。请完善以下表格,通过改造上述方案以实现应用工程菌大规模生产优质PHA(不考虑各种酶在不同温度下的活性差异)。
【答案】(1)①. 目的基因 ②. RNA聚合酶
(2)①. 抑制启动子R,F蛋白不表达,解除F蛋白对启动子N的抑制 ②. 绿色
(3)①. 将GFP基因替换为A酶基因,RFP基因替换为B酶基因 ②. X酶 ③. 葡萄糖 ④. 25%
【分析】基因工程技术的基本步骤:
(1)目的基因的筛选和获取从基因文库中获取、利用PCR技术扩增和人工合成。
(2)基因表达载体的构建基因表达载体包括目的基因、启动子、终止子和标记基因等,标记基因可便于目的基因的鉴定和筛选,是基因工程的核心步骤。
(3)将目的基因导入受体细胞将目的基因导入植物细胞的方法有农杆菌转化法、基因枪法和花粉管通道法。将目的基因导入动物细胞最有效的方法是显微注射法;将目的基因导入微生物细胞的方法是感受态细胞法。
(4)目的基因的检测与鉴定分子水平上的检测:①检测转基因生物染色体的DNA是否插入目的基因——PCR技术;②检测目的基因是否转录出了mRNA——PCR技术;③检测目的基因是否翻译成蛋白质——抗原-抗体杂交技术。个体水平上的鉴定:抗虫鉴定、抗病鉴定、活性鉴定等。
【小问1详解】图1中,GFP基因编码绿色荧光蛋白,RFP基因编码红色荧光蛋白,属于目的基因。启动子是一段有特殊序列结构的DNA片段,位于基因的上游,紧挨转录的起始位点,它是RNA聚合酶识别和结合的部位,有了它才能驱动基因转录出mRNA,最终表达出人类需要的蛋白质。
【小问2详解】据图1分析可知,当培养温度为30℃时,C基因编码的C蛋白形成二聚体,抑制启动子R,使F基因无法表达出F蛋白,进而解除F蛋白对启动子N的抑制,使其发生转录促进GFP基因编码绿色荧光蛋白。
【小问3详解】据图2获知,4HB由B酶催化合成,3HB由A酶催化合成,再经X酶催化合成嵌段共聚物,要想应用工程菌大规模生产优质PHA,对方案表达载体的改造为:
将GFP基因替换为A酶基因,RFP基因替换为B酶基因,加入持续表达启动子连接的X酶基因构建表达载体并导入大肠杆菌,获得工程菌;
以葡萄糖为原料配置培养基,灭菌后加入获得的工程菌,将接种后的培养基在30℃发酵12小时,随后切换至37℃发酵36小时,在30℃时,A酶基因表达,产生3HB,所以最终获得3HB比例为25%的分段共聚物,即为所需产物。
染色体数目异常(例)
染色体结构异常(例)|
染色体核型正常 (例)
三倍体
三体
单体 (45, X)
缺失
其他
236
35
223
30
8
4
年份
2005
2006
2007
2008
住院患者该类抗生素的人均使用量/g
0.074
0.12
0.14
0.19
某种细菌对该类抗生素的耐药率/%
2.66
6.11
10.9
25.5
蚂蚁种类
Cm
Cn
Tp
蜜腺啃食率
33%
48%
90%
芽啃食率
0
97%
0
顶端优势指数
40%
30%
43%
操作
目的
对上述方案表达载体的改造为:①____,并加入持续表达启动子连接的②____基因。将构建好的表达载体导入大肠杆菌,获得工程菌。
获得可以合成PHA的工程菌。
以③____为原料配置培养基,灭菌后加入上述工程菌。
配制培养基、接种。
控制发酵条件:30℃发酵12小时,随后切换至37℃发酵36小时。
发酵48小时,获得3HB
比例为④____的分段共聚物。
[生物]广东省2025届高三第一次调研考试(解析版): 这是一份[生物]广东省2025届高三第一次调研考试(解析版),共20页。试卷主要包含了考生必须保证答题卡的整洁等内容,欢迎下载使用。
2025届广东省高三上学期第一次调研考试生物试题(解析版): 这是一份2025届广东省高三上学期第一次调研考试生物试题(解析版),共22页。试卷主要包含了选择题,非选择题等内容,欢迎下载使用。
2025届广东省高三上学期第一次调研考试生物试题(原卷版): 这是一份2025届广东省高三上学期第一次调研考试生物试题(原卷版),共10页。试卷主要包含了选择题,非选择题等内容,欢迎下载使用。

