2025届广东省高三上学期第一次调研考试生物试题(原卷版+解析版)
展开一、选择题:本题共16小题,共40分。第1~12小题,每小题2分;第13~16小题,每小题4分。在每小题给出的四个选项中,只有一项是符合题目要求的。
1. 人类在改造自然,造福人类同时,也带来了一系列的环境问题,危害了人类的自身生存。下列有关人类活动对生态环境的影响的叙述,错误的是( )
A. 人类活动可以改变群落演替的速度和方向,可能使群落的结构变得简单
B. 应将各地濒危野生动物都迁移到自然保护区以及国家公园,并加以保护
C. 低碳出行、开发洁净的新能源可减少人类对资源的消耗,从而减小生态足迹
D. 培育良种、发展科技提高农业生产效率可减小生态足迹,从而提高生态承载力
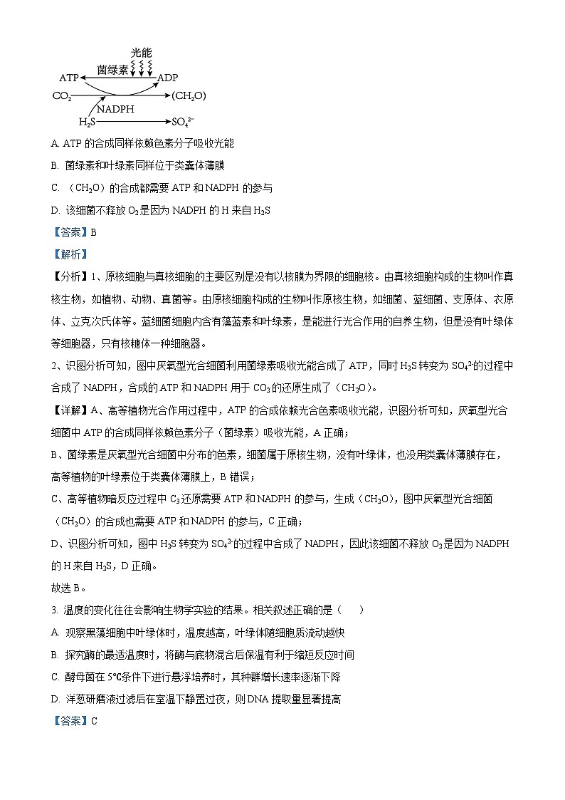
2. 科学家在厌氧型光合细菌中发现了一种利用菌绿素的原始光合作用机制,其基本原理如图所示。该细菌的光合作用与高等植物相比,下列叙述错误的是( )
A. ATP的合成同样依赖色素分子吸收光能
B. 菌绿素和叶绿素同样位于类囊体薄膜
C. (CH2O)的合成都需要ATP和NADPH的参与
D. 该细菌不释放O2是因为NADPH的H来自H2S
3. 温度的变化往往会影响生物学实验的结果。相关叙述正确的是( )
A. 观察黑藻细胞中叶绿体时,温度越高,叶绿体随细胞质流动越快
B. 探究酶的最适温度时,将酶与底物混合后保温有利于缩短反应时间
C. 酵母菌在5℃条件下进行悬浮培养时,其种群增长速率逐渐下降
D. 洋葱研磨液过滤后在室温下静置过夜,则DNA提取量显著提高
4. 下列有关生命科学研究方法与发展过程的叙述,错误的是( )
A. 艾弗里所进行的肺炎链球菌转化实验中,自变量的控制主要遵循了加法原理
B. 摩尔根等人以果蝇为研究材料,通过假说—演绎法证明基因在染色体上
C. 沃森和克里克研究DNA分子结构时,主要运用了物理模型建构的方法
D. 科学家在证明DNA半保留复制的实验中运用了同位素标记技术和离心技术
5. 俗话说“生命在于运动”,合理体力活动可以降低年龄相关的疾病风险、延长预期寿命;延长端粒可能是体力活动促进长寿的潜在机制,步行对端粒长度和寿命的影响尤为显著;而端粒的延长与端粒酶有关。下列说法错误的是( )
A. 体力活动过程中主要靠氧化分解葡萄糖供能
B. 步行等有氧运动降低肌肉细胞无氧呼吸产生CO2的量
C. 端粒变短之后,其内侧的DNA序列会受到损伤从而影响细胞活动
D. 癌细胞端粒长度与分裂次数无关,可能是癌细胞内端粒酶活性比较高
6. 为揭示睡眠对记忆的影响,科研人员采用一种间隔的、重复的丁酮(由致病菌发出的具有吸引力的气味)训练模式让线虫建立记忆,再通过评估睡眠特征来判断线虫是否进入睡眠状态。研究发现,线虫经丁酮训练后睡眠增多,感知丁酮的AWC嗅觉神经元与相关神经元间的突触数量也增多。下列相关分析错误的是( )
A. AWC嗅觉神经元能感受丁酮的刺激,属于感受器的组成部分
B. 睡眠增多会促进线虫长期记忆的形成,此过程需要脑的参与
C. 在丁酮刺激下,AWC嗅觉神经元轴突末端的部分结构参与新突触的构建
D. 在丁酮刺激下,AWC嗅觉神经元上兴奋传递方向与膜内局部电流方向相反
7. 甲状腺激素对胰岛B细胞分泌胰岛素的调节存在如下图所示的机制。下列说法正确的是( )
A. 图中甲状腺激素通过神经和体液共同调节GLP-1的分泌
B. 激活肝脏的甲状腺激素受体可能有助于治疗糖尿病
C. 甲状腺激素抑制胰岛B细胞分泌胰岛素加速血糖的吸收和利用
D. 胰岛素导致的血糖降低刺激下丘脑,引发副交感神经兴奋
8. 群聚有利于种群的增长和存活,过密或过疏都可阻止其增长,并对生殖产生负作用。每种生物都有自己的最适密度。有些生物在种群密度很低时,其种群数量不增反降,甚至会走向灭绝,这就是阿利效应。下列叙述错误的是( )
A. 生态恢复工程中,少量引入生物就可以依靠自然演替恢复其生态功能
B. 栖息地碎片化可使阿利效应出现的概率升高,加速物种的灭绝
C. 适宜的种群密度对于种群中的个体寻找配偶和逃避敌害是必不可少的
D. 阿利效应的存在会减缓外来入侵物种的入侵过程
9. 胎儿绒毛是胚胎植入子宫后,由滋养层细胞在胚胎表层形成的。胎儿绒毛检查是孕早期产前诊断的重要手段,可以判断胎儿是否存在染色体异常,对优生优育有重要的指导作用。下表是对536例停止发育的胚胎进行绒毛染色体检查的结果。
下列叙述错误的是( )
A. 三倍体的产生可能是由多精入卵导致的
B. 三体或单体形成可能是亲本减数分裂异常引起的
C. 染色体结构异常可能发生在早期胚胎细胞有丝分裂过程中
D. 236例胚胎未检出染色体异常的原因可能是绒毛细胞已发生分化
10. 有的植物具有“越冬记忆”,表现为春化作用,这是经典的染色质修饰介导环境信号响应的表观遗传调控范例。如在拟南芥中,长期的低温会诱发染色质修饰因子多梳家族蛋白(P蛋白)介导开花抑制基因F沉默。经进一步研究发现,子代的“越冬记忆”来自母本,而非父本。下列说法正确的是( )
A. 表观遗传使基因的碱基序列发生改变,可传递给子代
B. P通过修饰染色质,可能使RNA聚合酶无法识别并结合F基因
C. 未经低温处理的拟南芥体内,F基因正常表达,促进植物开花
D. F基因“沉默”在卵细胞中得以维持并传给子代,精细胞中缺失F基因
11. 碳青霉烯类抗生素是治疗重度感染的一类药物。下表为2005一2008年,该类抗生素在某医院住院患者中的人均使用量,以及从患者体内分离得到的某种细菌对该类抗生素的耐药率变化。下列相关说法错误的是( )
A. 抗生素使用量的增加和细菌耐药性的增强属于协同进化
B. 不同种类抗生素的使用导致细菌向着不同方向发生变异
C. 可通过更换新的抗生素,将细菌对原抗生素的耐药率控制在较低水平
D. 耐药率的升高是耐药性基因在细菌种群中的基因频率上升的结果
12. 太湖受到污水排入的影响,水体中N、P的含量升高,蓝细菌和绿藻的爆增导致水草区面积退缩,由“草型湖泊”逐渐转变为“藻型湖泊”,下列叙述正确的是( )
A. 绿藻对N和P的大量吸收属于生物富集现象
B. 污水排入后,蓝细菌和绿藻逐渐取代沉水植物的优势种地位
C. 太湖营养结构的复杂程度下降会导致能量传递效率下降
D. 太湖变为“藻型湖泊”后,其抵抗外界干扰能力增强
13. 生态位宽度是指一个物种所能利用的各种资源的总和,常用生态位宽度指数表示。生态位重叠是指两个或两个以上生态位相似的物种生活于同一空间时分享共同资源的现象。下列有关生态位的叙述,正确的是( )
A. 研究某种动物的生态位时,应研究其种群密度和种内竞争程度
B. 生态位宽度指数较高的种群具有更强的适应性和更广泛的生存环境
C. 生态位宽度指数越低和生态位重叠程度越高均必定导致种间竞争加剧
D. 群落中每种生物都占据相对稳定的生态位,是物种之间协同进化的结果
14. 杂种优势育种是许多农作物的主要育种方法,第三代杂交水稻育种技术---智能不育杂交育种技术概况如下:M/m等位基因控制花粉育性,不育系基因型为mm;智能系是将M、P、Q三个紧密相连的基因转给不育系后得到的;Q基因能使种子的胚出现荧光,携带P基因的花粉致死。下列描述正确的是( )
A. 智能系自交所得种子,胚有荧光为不育系
B. 智能系自交所得无荧光种子种植所得稻米中无转基因成分
C. 智能系自交所得种子3/4有荧光,1/4无荧光
D. 智能系的花粉离体培养再经染色体加倍所得的品种与智能系相同
15. 细胞中L酶上的两个位点(位点1和位点2)可以与ATP和亮氨酸结合,进而催化tRNA与亮氨酸结合,促进蛋白质的合成。科研人员针对位点1和位点2分别制备出相应突变体细胞L1和L2,在不同条件下进行实验后检测L酶的放射性强度,结果如图。下列叙述正确的是( )
A. L酶可为tRNA与亮氨酸结合提供能量
B. 突变体细胞L1中L酶不能与ATP结合
C. ATP与亮氨酸分别与L酶上的位点1和位点2结合
D. ATP与L酶结合能够促进亮氨酸与相应的位点结合
16. 图1表示多个神经元之间的联系,其中神经元A对神经元B起到抑制作用,现将一示波器的两极连接在D神经元膜内外两侧,用同种强度的电流分别刺激A、B、C.不同刺激方式(I表示分别单次电刺激A或B,Ⅱ表示连续电刺激B,Ⅲ表示单次电刺激C)产生的结果如图2所示(注:阈电位表示能引起动作电位的临界电位值)。下列叙述错误的是( )
A. 刺激神经元A不会引起神经元B和D的电位变化
B. 用相同强度的阈下刺激A和B,示波器不会发生偏转
C. 分别刺激神经元B和神经元C,示波器会发生方向相反的两次偏转
D. 神经元B和神经元C对神经元D的作用效果是相反的
二、非选择题:共60分。考生根据要求作答。
17. 肿瘤细胞表面有大量PD-L1蛋白可与活化的细胞毒性T细胞表面的PD-1蛋白结合,抑制细胞毒性T细胞增殖,实现免疫逃逸。研究者对PD-L1抗体无响应的肿瘤免疫逃逸新策略进行探究。
(1)肿瘤组织中的树突状细胞(DC)可____肿瘤细胞释放至胞外的凋亡小体(含有肿瘤抗原),随后将凋亡小体降解并呈递肿瘤抗原至细胞毒性T细胞使之活化,活化的细胞毒性T细胞能____肿瘤细胞。
(2)研究发现在DC中S蛋白可从高尔基体运至溶酶体发挥作用。
①研究者将野生型小鼠(WT)和S基因敲除鼠(SKO)来源的DC培养在含有M肿瘤凋亡小体的培养液中,一定时间后更换为不含M肿瘤凋亡小体的培养液培养,检测DC胞内凋亡小体数目,结果如图所示。由图可知S蛋白的作用是____。
②进一步检测发现SKO来源的DC表面的M肿瘤抗原复合物量显著____,证实S蛋白促进DC抗原呈递过程。
(3)研究表明肿瘤微环境中的转化生长因子(TGF-β)含量升高,TGF-β作为信息可提高细胞中糖基化酶活性。研究者进一步发现肿瘤通过TGF-β使肿瘤组织中的DC胞内S蛋白糖基化水平提高从而使其活性下降,请完善下列实验方案(从选项中选择)以验证上述机制。
对照组:WT鼠注射一定量M肿瘤细胞构建肿瘤小鼠。
实验组:____鼠注射与对照组等量M肿瘤细胞构建肿瘤小鼠。
检测指标:____。
a.TGF-β受体特异性敲除鼠
b.DC的TGF-β受体特异性敲除鼠
c.DC中S蛋白糖基化水平
d.DC表面M肿瘤抗原复合物量
(4)研究者制备靶向DC的S蛋白并将其与PD-L1抗体联合使用,可有效抑制对PD-L抗体无响应的肿瘤免疫逃逸,综合上述研究,结合细胞免疫过程,解释联合使用可抑制肿瘤免疫逃逸的原因是:联合使用时,____,细胞毒性T细胞分裂分化能力增强,进而提升清除肿瘤细胞能力。
18. 睡眠状态提前综合征(FASPS)是一种罕见的由神经系统病变引起的单基因遗传病,患者与绝大多数人的睡眠清醒节律不同,表现为早睡(下午4~5点)早起(凌晨1~2点)。研究人员对该病进行了系列研究。
(1)对患有FASPS的某家族进行调查,结果如图1。研究人员认为该病最可能为显性遗传病,你认为理由是____。某调查小组欲调查该遗传病在人群中的发病率,为确保调查结果的准确性,需注意____(答出2点)。
(2)正常基因(a)的表达产物为dbt(一种酶),与dbt相比,致病基因(A)表达产物的第44位氨基酸由苏氨酸(密码子为ACU、ACC、ACA、ACG)变为异 亮 氨酸(密码子为AUU、AUC、AUA),导致dbt的活性下降。基因a突变为A时碱基对的变化为____,dbt活性下降的直接原因是____。
(3)GAL4/UAS系统可实现基因在果蝇特定类型的组织或细胞中表达,该系统由GAL4纯合果蝇品系和“UAS-待表达基因”纯合果蝇品系组成,可用于睡眠清醒节律的研究。GAL4基因由转GAL4果蝇品系携带,编码转录激活因子。UAS是上游激活序列,其下游连接待表达的基因,“UAS-待表达基因”由另一果蝇品系携带。GAL4的表达产物可激活UAS进而表达其下游基因,GAL4/UAS系统的工作原理如图2。
①构建GAL4纯合果蝇品系时,在一雌果蝇和一雄果蝇的常染色体上分别导入一个GAL4基因,该雌、雄果蝇交配后,子代果蝇中有____(比例)符合要求。为不影响其它细胞的生理功能,GAL4基因应在果蝇的____细胞中特异性表达。
②研究人员构建了GAL4、UAS-A、UAS-a三个果蝇品系并进行实验,通过检测果蝇的睡眠清醒节律是否发生变化,证明了A基因是引起睡眠清醒节律失调的基因。
实验过程:____。
实验现象:____。
实验结论:A基因引起睡眠清醒节律失调,是FASPS的致病基因。
19. 为研究番茄体内油菜素内酯(BR)和脱落酸(ABA)应对低温胁迫的机制,科学家进行了相关研究。
(1)油菜素内酯和脱落酸是植物体产生的,对生命活动起____作用的微量有机物。
(2)用适量BR和ABA分别处理番茄植株,检测叶片电导率(与植物细胞膜受损伤程度呈正相关),结果如图1。
①图1结果表明____。
②已知N酶是催化ABA合成的关键酶。研究表明BR可能通过促进N基因表达,进而促进ABA合成。图2中支持这一结论的证据是,经低温处理后____。
(3)研究发现,BR处理后的番茄植株中BIN蛋白和BZR蛋白含量均有一定改变。BZR是一种转录因子,去磷酸化状态能与相关基因的启动子结合。为研究BIN和BZR的关系,科学家进行了相关实验,结果如图3,表明BIN能____BZR磷酸化,从而____BZR的功能。
(4)依据上述所有研究结果,完善BR与ABA应对低温胁迫的机制,请在括号中选填“+”、“-”(+表示促进,-表示抑制)____。
20. 为防止食草动物啃食,非洲稀树草原上生活的哨刺金合欢树除了长满锐利的长刺外,还长着一种特殊的刺(图1),刺的下面膨大中空,能给蚂蚁提供巢穴。同时树叶基部有蜜腺,当受到食草动物攻击时会分泌蜜汁吸引蚂蚁巡逻,蚂蚁的叮咬可以逼退食草动物。
(1)哨刺金合欢树是生态系统组成成分中的______,食草动物促进了稀树草原生态系统的______。该生态系统长期维持相对稳定状态,是因其具有一定的______能力。
(2)稀树草原上常见的三种蚂蚁Cm、Cn和Tp争相占领哨刺金合欢树,通常一棵树上只存在一种蚂蚁。研究人员调查了不同高度的金合欢树被三种蚂蚁占领的比例(图2),据图可知三种蚂蚁中______的竞争能力最强,约占据了一半的哨刺金合欢树。
(3)进一步的研究发现Cn和Tp具有不同的生存策略。下表统计了被三种不同蚂蚁占据的哨刺金合欢树的相关特征。
①据表推测,Tp通过______,使这棵合欢树失去对其它蚂蚁的吸引力:而Cn则通过啃食芽对哨刺金合欢树进行“剪枝”,去除金合欢树的______,减少与其他树的联系,避免邻近树上蚂蚁的“入侵”。
②基于此研究得出“侵占蚂蚁的种类”与“哨刺金合欢树高度”的因果关系是______。
(4)有研究表明,当蜜汁减少时,Cm会饲养一种能分泌蜜汁的蚧壳虫“解馋”,这种蚧壳虫不仅对植物生长不利同时还传播疾病。生物学家曾用栅栏围起哨刺金合欢树以避免食草动物的采食,十年后发现这些受保护的哨刺金合欢树日渐枯萎、死亡。推测围栏造成哨刺金合欢树死亡的原因,并阐述该结果对你的启示______。
21. 聚羟基脂肪酸酯(PHA)是一种可降解的生物大分子,常用来制备环保塑料包装袋,研究人员通过构建受温度控制的大肠杆菌表达体系来生产PHA。为实现通过温度控制工程菌合成所需的蛋白质,科研人员利用下图方案,构建了相关的基因表达载体,然后将其导入大肠杆菌,获得相应的工程菌。
(1)图1所示的基因表达载体中,RFP基因和GFP基因属于____;启动子M和启动子R的类型虽然不同,但是二者都能与____结合,启动基因的转录。
(2)大肠杆菌在30℃和37℃均可生长和繁殖,据图1分析,当培养温度为30℃时,C基因编码的C蛋白形成二聚体____,因而大肠杆菌表达____荧光蛋白。
(3)PHA的合成过程中,可由单体分子3HB和4HB随机聚合形成随机共聚物;也可以先合成3HB聚合体,再合成4HB聚合体,最后形成分段共聚物(如图2所示),其中分段共聚物形式的PHA品质更佳。请完善以下表格,通过改造上述方案以实现应用工程菌大规模生产优质PHA(不考虑各种酶在不同温度下的活性差异)。
染色体数目异常(例)
染色体结构异常(例)|
染色体核型正常 (例)
三倍体
三体
单体 (45 X)
缺失
其他
236
35
223
30
8
4
年份
2005
2006
2007
2008
住院患者该类抗生素的人均使用量/g
0.074
0.12
0.14
0.19
某种细菌对该类抗生素的耐药率/%
2.66
6.11
10.9
25.5
蚂蚁种类
Cm
Cn
Tp
蜜腺啃食率
33%
48%
90%
芽啃食率
0
97%
0
顶端优势指数
40%
30%
43%
操作
目的
对上述方案表达载体的改造为:①____,并加入持续表达启动子连接的②____基因。将构建好的表达载体导入大肠杆菌,获得工程菌。
获得可以合成PHA的工程菌。
以③____为原料配置培养基,灭菌后加入上述工程菌。
配制培养基、接种。
控制发酵条件:30℃发酵12小时,随后切换至37℃发酵36小时。
发酵48小时,获得3HB
比例为④____的分段共聚物。
广东省部分学校2024-2025学年高三上学期开学考试生物试题(原卷版+解析版): 这是一份广东省部分学校2024-2025学年高三上学期开学考试生物试题(原卷版+解析版),文件包含广东省部分学校2024-2025学年高三上学期开学考试生物试题原卷版docx、广东省部分学校2024-2025学年高三上学期开学考试生物试题解析版docx等2份试卷配套教学资源,其中试卷共30页, 欢迎下载使用。
2025届广东省高三上学期第一次调研考试生物试题: 这是一份2025届广东省高三上学期第一次调研考试生物试题,共8页。
2025届广东省高三上学期第一次调研考试生物试题: 这是一份2025届广东省高三上学期第一次调研考试生物试题,共8页。

