新高考化学一轮复习巩固练习第37讲 烃(2份打包,原卷版+解析版)
展开完卷时间:50分钟
一、选择题(每小题只有一个正确选项,共12*5分)
1.(2023·全国·模拟预测)某两份学术刊物在2022年分别宣称科学家首次在人类血液、活体肺组织中发现塑料微粒。目前人类接触最多的塑料是食品袋,这种塑料一般由聚乙烯、聚丙烯制成。下列说法正确的是
A.制备聚乙烯、聚丙烯的反应是聚合反应
B.食品塑料袋颗粒能使的溶液褪色
C.塑料降解发生的是物理变化
D.焚烧废弃塑料能减少白色污染,且不会造成二次污染
2.(2023·广东梅州·统考三模)实验室制备硝基苯时,经过混酸配制、反应、洗涤、分离、干燥、蒸馏等步骤,下列图示装置和原理正确且能达到目的的是
A. 配制混酸B. 分离硝基苯
C. 洗涤硝基苯D. 蒸馏硝基苯
3.(2022·浙江绍兴·统考一模)下列说法不正确的是
A.天然气、沼气、煤层气的主要成分是甲烷
B.高温下煤和水蒸气作用得到CO、、等气体,属于煤的气化
C.石油裂解气能使溴的四氯化碳溶液、酸性溶液褪色
D. 属于多环芳烃,至少有14个原子共平面
4.(2023·全国·模拟预测)具有美白功效的某化妆品主要成分Z的合成如图:
下列分析错误的是
A.1mlX最多与4mlH2发生加成反应
B.Y中所有原子可能共面
C.X和Y反应生成Z为加成反应
D.Z中苯环上一氯代物有8种
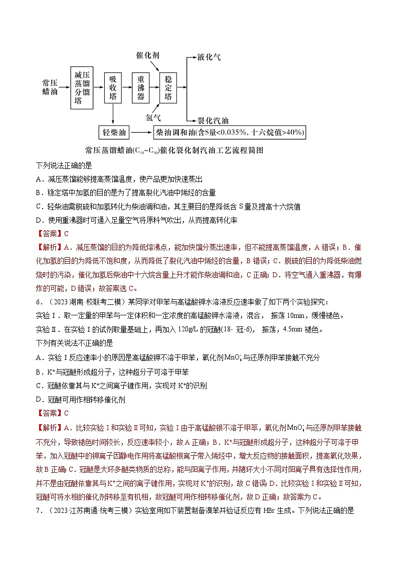
5.(2023·湖南长沙·长沙一中校考一模)石油常压蒸馏得蜡油(C18~C30),经催化裂化过程制备汽油及其他产品的工艺流程简图如下:
下列说法正确的是
A.减压蒸馏能够提高蒸馏温度,使产品更加快速蒸出
B.稳定塔中加氢的目的是为了提高裂化汽油中烯烃的含量
C.轻柴油需脱硫和加氢转化为柴油调和油,其主要目的是降低含S量及提高十六烷值
D.使用重沸器时可通入足量空气将原料气吹出,从而提高转化率
6.(2023·湖南·校联考二模)某同学对甲苯与高锰酸钾水溶液反应速率做了如下两个实验探究:
实验Ⅰ.取一定量的甲苯与一定体积和一定浓度的高锰酸钾水溶液,混合, 振荡10min,缓慢褪色。
实验Ⅱ.在实验Ⅰ的试剂取量基础上,再加入120g/L的冠醚(18- 冠-6), 振荡,4.5min褪色。
下列有关说法不正确的是
A.实验Ⅰ反应速率小的原因是高锰酸钾不溶于甲苯,氧化剂与还原剂甲苯接触不充分
B.K+与冠醚形成超分子,这种超分子可溶于甲苯
C.冠醚依靠其与K+之间离子键作用,实现对K+的识别
D.冠醚可用作相转移催化剂
7.(2023·江苏南通·统考三模)实验室用如下装置制备溴苯并验证反应有HBr生成。下列说法正确的是
A.X为苯和溴水的混合液B.Y可以是
C.Z可以是淀粉和KI混合液D.苯和溴苯可以用如图丁所示装置分离
8.(2023·河南开封·统考模拟预测)某有机物的结构简式为,下列说法错误的是
A.该物质的分子式为C15H18
B.该物质与甲苯属于同系物
C.该物质可发生加成、取代、氧化等反应
D.该物质使溴水褪色的原理与乙烯的相同
9.(2023·湖南·校联考三模)实验室利用浓硫酸和乙醇在加热条件下制取乙烯,所得的乙烯气体中含有水蒸气、CO2和SO2,利用下列仪器(一个或多个)及试剂可以逐一检验这4种气体,下列有关说法错误的是
A.必须先检验水蒸气,且检验水蒸气时发生了化学变化
B.乙烯与酸性高锰酸钾溶液反应的离子方程式为5C2H4+12+36H+=12Mn2++10CO2+28H2O
C.装置的连接顺序为②①③①④⑤
D.可以用溴水代替饱和氯化铁溶液
10.(2023·山东临沂·校联考模拟预测)双环戊二烯与环戊二烯在一定条件下可相互转化。下列说法正确的是
A.双环戊二烯中所有碳原子共平面
B.环戊二烯的二氯代物有10种(不考虑立体异构)
C.双环戊二烯分子中有4个手性碳原子
D.环戊二烯与Br2进行1:1加成的产物有两种
11.(2023·辽宁·校联考三模)有机物m和n在酸性催化剂以及高温条件下发生傅克烷基化反应,其反应原理可表示如下:
下列说法正确的是
A.n存在顺反异构
B.m、n、p均能发生加成反应和取代反应
C.p分子中存在手性碳原子
D.p分子中在同一平面上与在同一条直线上的碳原子数目最多分别为7、3
12.(2023·海南海口·统考模拟预测)甲、乙、丙三种有机物的结构简式如下。有关说法正确的是
A.甲与溴水加成的产物只有两种B.乙中所有碳原子可能共平面
C.丙的二氯代物有4种D.丙含有碳碳三键的同分异构体有2种
二、主观题(共3小题,共40分)
13.(11分)(2023秋·上海·高三上海市复兴高级中学校考期末)碳氢化合物又称为烃,烃分为脂肪烃和芳香烃两大类。完成下列填空:
(1)乙炔三聚可以得到苯或二乙烯基乙炔(CH2=CH-C≡C-CH=CH2),鉴别苯和二乙烯基乙炔可用的试剂是 。将上述试剂加入苯中,能观察到的现象有 。
(2)乙炔加聚能得到导电塑料聚乙炔。聚乙炔结构简式为 ,含有官能团的名称是 。
(3)所有原子处于同一平面的是_______。
A.B.C.D.
(4)某烃分子式为C6H14,有一个甲基支链 ,一氯代物有5种,其结构简式为 ,系统命名为 。
(5)甲苯可以通过三步反应转化为对甲基环己醇:
X的结构简式为 ;有人认为保持试剂与条件不变,仅将第一步与第二步顺序交换,最终也能得到对甲基环己醇,评价这种说法是否正确并说明理由。 。
14.(14分)(2023·江西宜春·校联考二模)1,2-二氯乙烷是制备杀菌剂和植物生长调节剂的中间体,在农业上可用作粮食、谷物的熏蒸剂、土壤消毒剂等。已知其沸点为83.5℃,熔点为-35℃。下图为实验室中制备1,2-二氯乙烷的装置,其中加热和夹持装置已略去。装置A中的无水乙醇的密度约为0.8。
(1)装置A中还缺少的一种必要仪器是 ,使用冷凝管的目的是 ,装置A中发生主要反应的化学方程式为 。
(2)装置B中玻璃管d的作用是 。
(3)实验时A中三颈烧瓶内可能会产生一种刺激性气味的气体,为吸收该气体,在装置B中应加入的最佳试剂为___________。(填字母序号)。
A.浓硫酸 B.溶液 C.酸性溶液 D.饱和溶液
(4)D中a、c两个导气管进入仪器中的长度不同,其优点是 。
(5)实验结束后收集得到0.21,2-二氯乙烷,则乙醇的利用率为 %(结果用小数表示)。
15.(15分)(2023·辽宁葫芦岛·统考二模)实验室以浓硫酸(50.00mL)、浓硝酸(39.00mL,密度1.40g/mL)、苯(39.00mL,密度0.88g/mL)为原料,制备并提纯一定量的硝基苯(密度1.205g/mL)流程如图。
配置混酸→制硝基苯→精制硝基苯
请回答下列问题:
(1)配制混酸时,将250mL三颈烧瓶置于冰水浴中,加入搅拌磁子,先向其中先加入 ,开启磁力搅拌器,然后再 。
(2)制取硝基苯的反应过程中经历了如下反应:
①HNO3+2H2SO4=H3O++NO+2HSO
②+NO→
③+HSO→+H2SO4
则生成硝基苯的总反应方程式为 。
(3)上述制取硝基苯的反应为放热反应,温度为100~110℃时生成间二硝基苯。为减少副反应的发生,除水浴加热外,还采用 ,将反应温度控制在50~60℃。
(4)粗硝基苯精制实验操作中,依次进行的操作顺序为水洗、 蒸馏。(操作可以重复,填序号)
①稀NaOH溶液洗②水洗③分液④向产品中加入CaCl2⑤过滤
(5)上述“水洗”实验室里常在 (填序号)仪器中进行。
A.B.C.D.
(6)若最终得到33.68mL精制产品,则该次实验硝基苯的产率是 (保留三位有效数字)。
(7)实验结束后的产品处理方式为 。试对制硝基苯装置进行评价 。
1.(2021·浙江·统考高考真题)下列说法不正确的是
A.联苯()属于芳香烃,其一溴代物有2种
B.甲烷与氯气在光照下发生自由基型链反应
C.沥青来自于石油经减压分馏后的剩余物质
D.煤的气化产物中含有CO、H2和CH4等
2.(2022·浙江·统考高考真题)相关有机物分别与氢气发生加成反应生成1ml环己烷()的能量变化如图所示:
下列推理不正确的是
A.2ΔH1≈ΔH2,说明碳碳双键加氢放出的热量与分子内碳碳双键数目成正比
B.ΔH2<ΔH3,说明单双键交替的两个碳碳双键间存在相互作用,有利于物质稳定
C.3ΔH1<ΔH4,说明苯分子中不存在三个完全独立的碳碳双键
D.ΔH3-ΔH1<0,ΔH4-ΔH3>0,说明苯分子具有特殊稳定性
3.(2022·辽宁·统考高考真题)下列关于苯乙炔()的说法正确的是
A.不能使酸性溶液褪色B.分子中最多有5个原子共直线
C.能发生加成反应和取代反应D.可溶于水
4.(2022·江苏·高考真题)精细化学品Z是X与反应的主产物,X→Z的反应机理如下:
下列说法不正确的是
A.X与互为顺反异构体
B.X能使溴的溶液褪色
C.X与HBr反应有副产物生成
D.Z分子中含有2个手性碳原子
5.(2022·北京·高考真题)下列化学用语或图示表达不正确的是
A.乙炔的结构简式:
B.顺丁烯的分子结构模型:
C.基态原子的价层电子的轨道表示式:
D.的电子式:
6.(2023·浙江·统考高考真题)丙烯可发生如下转化,下列说法不正确的是
A.丙烯分子中最多7个原子共平面
B.X的结构简式为
C.Y与足量KOH醇溶液共热可生成丙炔
D.聚合物Z的链节为
新高考化学一轮复习巩固练习第10讲 铁及其重要化合物(2份打包,原卷版+解析版): 这是一份新高考化学一轮复习巩固练习第10讲 铁及其重要化合物(2份打包,原卷版+解析版),文件包含新高考化学一轮复习巩固练习第10讲铁及其重要化合物原卷版docx、新高考化学一轮复习巩固练习第10讲铁及其重要化合物解析版docx等2份试卷配套教学资源,其中试卷共29页, 欢迎下载使用。
新高考化学一轮复习巩固练习第09讲 镁、铝及其重要化合物(2份打包,原卷版+解析版): 这是一份新高考化学一轮复习巩固练习第09讲 镁、铝及其重要化合物(2份打包,原卷版+解析版),文件包含新高考化学一轮复习巩固练习第09讲镁铝及其重要化合物原卷版docx、新高考化学一轮复习巩固练习第09讲镁铝及其重要化合物解析版docx等2份试卷配套教学资源,其中试卷共20页, 欢迎下载使用。
新高考化学一轮复习讲与练 第32讲 烃的性质(讲)(2份打包,原卷版+解析版): 这是一份新高考化学一轮复习讲与练 第32讲 烃的性质(讲)(2份打包,原卷版+解析版),文件包含新高考化学一轮复习讲与练第32讲烃的性质讲原卷版doc、新高考化学一轮复习讲与练第32讲烃的性质讲解析版doc等2份试卷配套教学资源,其中试卷共24页, 欢迎下载使用。

