湖南省长沙市周南中学2024-2025学年高二上学期开学考试 化学试卷(解析版)
展开一、选择题(本题包括14小题,每小题3分,共42分。在每小题给出的四个选项中,只有一项是符合题目要求的)
1. 下列制备并制取氨水的装置正确且能达到实验目的的是
A. AB. BC. CD. D
【答案】D
【解析】
【详解】A.制备NH3应使用固固加热型装置,装置中试管口略向下倾斜,A错误;
B.氨气和五氧化二磷反应,不能干燥,B错误;
C.氨气的密度小于空气,用向下排空气法收集,C错误;
D.氨气不溶于四氯化碳上升过程中遇到水溶解吸收,同时防止了倒吸,D正确;
故选D。
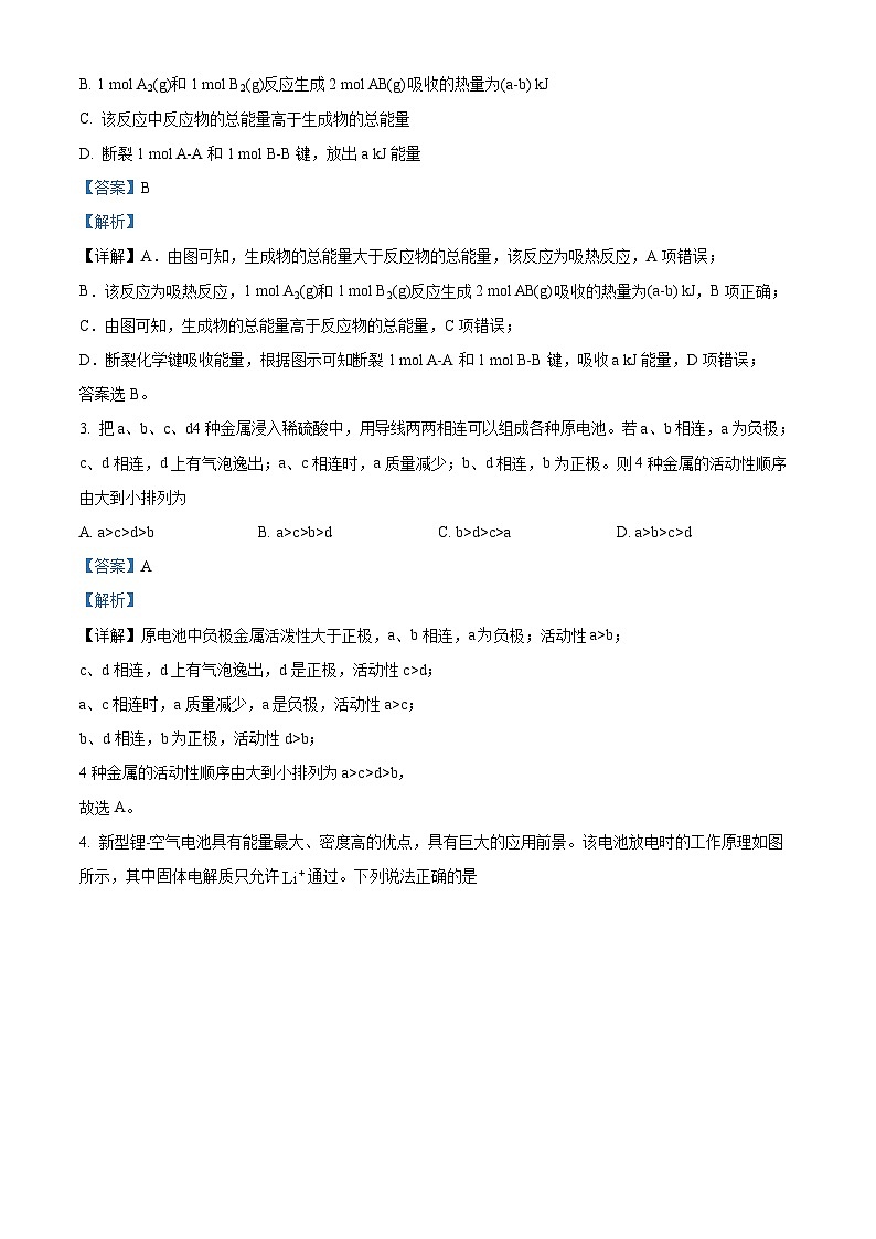
2. 已知化学反应A2(g)+B2(g)=2AB(g)的能量变化如图所示,判断下列叙述中正确的是
A. 该反应有可能是放热反应
B. 1 ml A2(g)和1 ml B2(g)反应生成2 ml AB(g)吸收的热量为(a-b) kJ
C. 该反应中反应物的总能量高于生成物的总能量
D. 断裂1 ml A-A和1 ml B-B键,放出a kJ能量
【答案】B
【解析】
【详解】A.由图可知,生成物的总能量大于反应物的总能量,该反应为吸热反应,A项错误;
B.该反应为吸热反应,1 ml A2(g)和1 ml B2(g)反应生成2 ml AB(g)吸收的热量为(a-b) kJ,B项正确;
C.由图可知,生成物的总能量高于反应物的总能量,C项错误;
D.断裂化学键吸收能量,根据图示可知断裂1 ml A-A和1 ml B-B键,吸收a kJ能量,D项错误;
答案选B。
3. 把a、b、c、d4种金属浸入稀硫酸中,用导线两两相连可以组成各种原电池。若a、b相连,a为负极;c、d相连,d上有气泡逸出;a、c相连时,a质量减少;b、d相连,b为正极。则4种金属的活动性顺序由大到小排列为
A. a>c>d>bB. a>c>b>dC. b>d>c>aD. a>b>c>d
【答案】A
【解析】
【详解】原电池中负极金属活泼性大于正极,a、b相连,a负极;活动性a>b;
c、d相连,d上有气泡逸出,d是正极,活动性c>d;
a、c相连时,a质量减少,a是负极,活动性a>c;
b、d相连,b为正极,活动性d>b;
4种金属的活动性顺序由大到小排列为a>c>d>b,
故选A。
4. 新型锂-空气电池具有能量最大、密度高的优点,具有巨大的应用前景。该电池放电时的工作原理如图所示,其中固体电解质只允许通过。下列说法正确的是
A. 有机电解液可以用水性电解液代替
B. 金属锂为负极,发生还原反应
C. 当外电路转移1ml电子,理论上石墨烯电极消耗标准状况下11.2L的O2
D. 放电时电池的总反应为
【答案】D
【解析】
【详解】A.锂可以与水反应,故有机电解液不可以用水性电解液代替,A项错误;
B.金属锂为负极,发生失电子的氧化反应,B项错误;
C.当外电路转移1ml电子,消耗0.25ml的氧气,即理论上石墨烯电极消耗标准状况下5.6L的,C项错误;
D.该电池的负极反应为,正极反应为,将电极反应相加可得总反应的化学方程式,D项正确。
答案选D。
5. 一定温度下,在2L的密闭容器中,X、Y、Z三种气体的物质的量随时间变化的曲线如下图所示,下列描述不正确的是
A. 6min时反应达到平衡状态
B. 该反应为可逆反应
C. 该反应中,X和Z是反应物,Y是生成物
D. 10min内,用Z表示的反应速率为
【答案】A
【解析】
【详解】A.由图可知,反应进行到6min时X、Z的物质的量仍在减少,Y的物质的量仍在增多,则反应没有达到平衡状态,A错误;
B.反应进行到10min时各物质的物质的量不变,即达到平衡状态,则反应为可逆反应,B正确;
C.由图可知,反应中X、Z的物质的量在减少,Y的物质的量在增多,则X和Z是反应物,Y是生成物,C正确;
D.10min内,用Z表示的反应速率,D正确;
故选A。
6. 某有机物的结构如图所示,则下列说法正确的是
A. 1 ml该有机物能与2 ml NaOH反应
B. 该有机物中有4种官能团
C. 该有机物能发生加成反应和氧化反应,不能发生取代反应
D. 该有机物中能使酸性高锰酸钾溶液褪色的官能团有2种
【答案】D
【解析】
【详解】A.分子中只有羧基与NaOH反应,1 ml该有机物只能与1 ml NaOH反应,故A错误;
B.该分子中含有官能团为碳碳双键、羧基、羟基,所以含有3种官能团,故B错误;
C.醇羟基和羧基能发生酯化反应,酯化反应是取代反应,故C错误;
D.该有机物分子中能使酸性高锰酸钾溶液褪色的官能团有碳碳双键和羟基,共2种,故D正确;
答案选D。
7. 某有机物的结构简式为HO-CH2CH=CHCH3,关于该有机物可能发生的反应,下列说法不正确的是
A. 能与Na发生置换反应
B. 能与酸性高锰酸钾溶液发生氧化反应
C. 能与溴水发生加成反应
D. 能与NaHCO3溶液发生复分解反应
【答案】D
【解析】
【详解】A.有机物中含有-OH,能与Na发生置换反应,故A正确;
B.有机物中含有碳碳双键和羟基,能与酸性高锰酸钾溶液发生氧化反应,故B正确;
C.有机物中含有碳碳双键,能与溴水发生加成反应,故C正确;
D.有机物中无羧基,故不能与NaHCO3溶液发生复分解反应,故D错误;
故选D。
8. 下列有关物质表示方法不正确的是
A. 乙烷的结构式:B. 乙烯的球棍模型:
C. 醋酸的分子式:C2H4O2D. 羟基的电子式:
【答案】D
【解析】
【详解】A.乙烷的分子式为C2H6,则结构式:,A正确;
B.乙烯的结构简式为CH2=CH2,球棍模型:,B正确;
C.醋酸的结构简式为CH3COOH,则分子式:C2H4O2,C正确;
D.羟基的结构简式为-OH,则电子式为,D不正确;
故选D。
9. 全球气候变暖给人类的生存和发展带来了严峻的挑战,在此背景下,“新能源”、“低碳”、“节能减排”、“吃干榨尽”等概念愈来愈受到人们的重视。下列有关说法不正确的是
A. 太阳能、地热能、生物质能和核聚变能均属于“新能源”
B. “低碳”是指采用含碳量低的烃类作为燃料
C. 如图甲烷经一氯甲烷生成低碳烯烃的途径体现了“节能减排”思想
D. 让煤变成合成气,把煤“吃干榨尽”,实现了煤的清洁、高效利用
【答案】B
【解析】
【分析】A.太阳能、地热能、风能、海洋能、生物质能和核聚变能等是新能源;
B.“低碳经济”是以低能耗、低污染、低排放为基础的经济模式,低碳就是指控制二氧化碳的排放量;
C.从图示分析,看是否符合“节能减排”思想;
D.让煤变成合成气,能提高能源利用率.
【详解】A.太阳能、地热能、生物质能和核聚变能均属于“新能源”,故A正确;
B.“低碳经济”是以低能耗、低污染、低排放为基础的经济模式,低碳就是指控制二氧化碳的排放量,故B错误;
C.从图示可知,氯化氢循环利用,排出的水无污染,符合“节能减排”思想,故C正确;
D.让煤变成合成气,能提高能源利用率,节能减排,故D正确。
故选B
10. 一定温度下,可逆反应 在体积固定的密闭容器中反应, 达到平衡状态的标志是( )
①单位时间内生成 n ml O2,同时生成 2n ml NO2
②v 正(NO)=v 逆(NO2)
③每消耗 32g 氧气,同时生成 60g NO
④混合气体的压强不再改变
⑤混合气体的颜色不再改变
⑥混合气体的平均相对分子质量不再改变
⑦混合气体密度不再改变
A. ①④⑤⑥B. ①②③⑤C. ①②③④⑤D. ①②③④⑤⑥
【答案】C
【解析】
【详解】①单位时间内生成n ml O2,同时生成2n mlNO2,说明反应v正=v逆,故正确;
②v 正(NO)=v 逆(NO2)= v逆(NO),说明反应v正=v逆,故正确;
③每消耗 32g 氧气,即1ml氧气,同时生成 60g NO,即2mlNO,说明反应v正=v逆,故正确;
④反应前后气体的化学计量数之和不相等,当达到平衡时,气体的压强不变,故正确;
⑤混合气体的颜色不再改变,说明NO2气体的浓度不变,达到平衡状态,故正确;
⑥反应前后气体的化学计量数之和不相等,当达到平衡时,气体的物质的量不变,则混合气体的平均摩尔质量不再改变,故正确。
⑦反应在体积固定的密闭容器中进行,气体的总质量及容器的体积始终不变,混合气体的密度始终不改变,密度不变不能为平衡状态的标志,故错误;
故达到平衡状态的是①②③④⑤⑥;
答案选项C。
【点睛】本题考查化学平衡的判断,在一定条件下的可逆反应里,正反应速率和逆反应速率相等,反应混合物中各组成成分的百分含量保持不变,该反应就达到平衡状态,利用化学平衡状态的特征“等”、“定”来判断反应达到平衡状态。
11. 水体中氨氮含量超标会造成水体富营养化,用次氯酸钙除去氨氮的原理如图所示。下列说法不正确的是
A. ①③属于复分解反应,②属于氧化还原反应
B. CO2、H2O两种物质可循环使用
C. 每生成1ml,转移3ml电子
D. 除去氨氮的总反应方程式为:
【答案】C
【解析】
【详解】A.反应①③属于双交换、价不变的复分解反应,②中有化合价的升降,属于氧化还原反应,A正确;
B.CO2、H2O两种物质既是反应物又是生成物,可循环使用,B正确;
C.每生成1ml ,N元素由-3价升高到了0价,需要2mlNH3参与反应同时转移6ml电子,C错误;
D.由图可知,除去氨氮的总反应方程式为,D正确;
故选C。
12. 用NA表示阿伏加德罗常数的值,下列叙述中正确的是
A. 常温常压下,11.2 L CO和CO2混合气体中含有的碳原子数目为0.5NA
B. 标准状况下,7.1 g氯气与足量氢氧化钠溶液反应转移的电子数为2NA
C. 92 g NO2和N2O4的混合气体中含有的原子总数为6NA
D. 100g 17%的氨水,溶液中含有的NH3分子数为NA
【答案】C
【解析】
【详解】A.只有在标准状况下,气体摩尔体积等于22.4L/ml,11.2L混合气体的物质的量才等于0.5ml,而在常温常压,11.2L气体的物质的量不等于0.5ml,则含有的碳原子数目不等于0.5NA,A项错误;
B.7.1g氯气物质的量为0.1ml,根据化学反应Cl2+2NaOH=NaCl+NaClO+H2O 转移1e-,则0.1ml氯气与足量NaOH溶于反应转移的电子数为0.1NA,B项错误;
C.NO2和N2O4的混合气体可以看成(NO2)x,92g混合气体中含有NO2部分的物质的量为 92g÷46g/ml=2ml,含有的原子总数为6NA,C项正确;
D.氨气溶于水,大部分与水反应生成NH3•H2O,所以100g 17%的氨水,溶液中含有的NH3分子数小于NA,D项错误;
答案选C。
13. 短周期主族元素X、Y、Z、W、Q的原子序数依次增大,X的氢化物种类繁多,其中含氢量最高的为25%,Y的最外层电子数是次外层的3倍,Y和W同族,Z和Y同周期,Z的核外电子数比Q少8个,下列有关说法正确的是
A. 最简单气态氢化物的沸点:Y
C. 简单离子半径:Z
【答案】D
【解析】
【详解】根据题意,X、Y、Z、W、Q分别为C、O、F、S、 Cl。
A.由于Y的最简单氢化物H2O能形成分子间氢键,而X的最简单氢化物CH4不能,故沸点H2O>CH4, A错误;
B.F2通入到氯、溴、碘的盐溶液中,F2直接和溶液中的水反应,不能置换出氯、溴、碘的单质,B错误;
C.简单离子半径:F-
答案选D。
14. 已知青蒿素是烃的含氧衍生物,为无色针状晶体,易溶于有机溶剂如丙酮、氯仿,可溶于乙醇、乙醚等,在水中几乎不溶,熔点为156~157℃,热稳定性差。乙醚的沸点为35℃。如图是从黄花青蒿中提取青蒿素的工艺流程,下列有关实验操作的说法正确的是
A. 干燥时应该将黄花青蒿置于干燥管中
B. 操作Ⅰ是萃取,所用的玻璃仪器有烧杯、分液漏斗
C. 操作Ⅱ是蒸馏,所用的主要玻璃仪器是蒸馏烧瓶、酒精灯、冷凝管、温度计、锥形瓶等
D. 操作Ⅲ是酒精灯加热,然后加水溶解、过滤
【答案】C
【解析】
【分析】根据乙醚浸取法的流程可知,对青蒿进行干燥破碎,可以增大青蒿与乙醚的接触面积,提高青蒿素的浸取率,用乙醚对青蒿素进行浸取后,过滤,可得滤液和滤渣,提取液经过蒸馏后可得青蒿素的粗品,对粗品加95%的乙醇,浓缩、结晶、过滤可得精品,以此解答。
【详解】A.对固体物质干燥通常在坩埚中进行,故A错误;
B.由上述分析可知,操作Ⅰ是将固体和液体分开,是过滤,故B错误;
C.操作Ⅱ是将提取液中的乙醚分离出去,得到粗产品,蒸馏用到的主要玻璃仪器是蒸馏烧瓶、酒精灯、冷凝管、温度计、锥形瓶等,故C正确;
D.操作Ⅲ是重结晶,具体为溶解、加热浓缩、冷却结晶、过滤,故D错误。
答案选C。
二、填空题(本大题共3小题,每空2分,共58分)
15. 工业生产中,海水提溴常用空气吹出法,某校化学实验小组模拟该法设计了如下实验装置(夹持装置略去)从浓缩海水中提取液溴。完成下列填空:
实验步骤如下:
①关闭活塞b、d,打开活塞a、c,向A中缓慢通入Cl2至反应结束;
②关闭a、c,打开b、d,向A中鼓入足量热空气;
③进行步骤②的同时,向B中通入足量SO2;
④关闭b,打开a,再通过A向B中缓慢通入足量的Cl2;
⑤将B中所得液体进行蒸馏,收集液溴。
(1)A装置中通入Cl2时发生反应的离子方程式为_______。
(2)②中通入热空气能吹出Br2的原因是_______。
(3)③反应后B装置溶液中有生成,则SO2的作用是_______;检验的方法是_______。
(4)两次尾气处理时均可选择的试剂是_______。
a.水 b.氯化钠溶液 c.氢氧化钠溶液 d.KBr溶液
(5)步骤④反应后,取少量B中混合液滴加在淀粉碘化钾试纸上,试纸变蓝色,能否说明Br2比I2活泼?说明理由。_______
(6)若装置B中只用浓Na2CO3溶液吸收Br2,反应后得到NaBr、NaBrO、NaBrO3的混合溶液,经测定BrO-与的物质的量之比是1∶2,则Br2与Na2CO3反应时,被还原的溴元素和被氧化的溴元素的物质的量之比为_______。
【答案】(1)Cl2+2Br-=2Cl-+Br2
(2)单质Br2沸点高,受热易挥发
(3) ①. SO2作还原剂,表现还原性 ②. 向装置B反应后的溶液中加入BaCl2溶液,反应产生白色沉淀,然后加入稀HCl,白色沉淀不溶解,据此检验
(4)c (5)不能,由于过量Cl2及反应产生的Br2都具有强氧化性,它们都能够与KI发生置换反应产生I2,因此不能说明Br2比I2活泼
(6)11:3
【解析】
【分析】在装置A中Cl2与Br-发生氧化还原反应产生Cl-、Br2,当反应完成时Cl2会聚集在A容器的上方,向其中通入热空气,可以使Br2挥发逸出,挥发的溴能够与B装置中亚硫酸反应产生的H2SO4、HBr,H2SO4能够与BaCl2反应产生不溶于水的HCl的白色沉淀BaSO4,据此检验;Cl2、Br2都可以与KI发生反应而产生I2,I2遇淀粉溶液变为蓝色;Na2CO3与Br2的水溶液会反应产生NaBr、NaBrO、NaBrO3,利用电子转移守恒,及反应产生的BrO-、的物质的量的比计算可得Br2与Na2CO3反应时,被还原的溴元素和被氧化的溴元素的物质的量之比。
【小问1详解】
在装置A中Cl2与KBr发生氧化还原反应产生KCl、Br2,该反应的离子方程式为:Cl2+2Br-=2Cl-+Br2;
【小问2详解】
液溴Br2沸点比较高,易挥发,②中通入热空气能吹出Br2的原因就是利用单质溴易挥发的性质;
【小问3详解】
向Br2的水溶液中通入Br2,发生氧化还原反应:Br2+SO2+2H2O=2HBr+H2SO4,S元素化合价由反应前SO2中的+4价变为反应后H2SO4中的+6价,化合价升高,失去电子被氧化,所以SO2作还原剂,表现还原性;
向装置B反应后的溶液中加入BaCl2,反应产生白色沉淀,然后加入稀HCl,白色沉淀不溶解,据此检验溶液;
【小问4详解】
Cl2、Br2及SO2的水溶液显酸性,能够与NaOH溶液发生反应,因此两次尾气处理时均可选择的试剂是NaOH溶液,故合理选项是c;
【小问5详解】
步骤④反应后,取少量B中混合液滴加在淀粉碘化钾试纸上,试纸变蓝色,说明反应产生了I2,由于过量Cl2及反应产生的Br2都具有强氧化性,它们都能够与KI发生置换反应产生I2,因此不能说明Br2比I2活泼;
【小问6详解】
浓Na2CO3溶液吸收Br2,反应后得到NaBr、NaBrO、NaBrO3混合溶液,经测定BrO-与的物质的量之比是1∶2,假设反应产生BrO-的物质的量是1 ml,则反应产生的物质的量是2 ml,Br元素化合价升高1×1+2×5=11价,则根据氧化还原反应中元素化合价升降总数相等,可知Br元素化合价也会降低11价,则Br-的物质的量n(Br-)=11 ml,因此被还原的Br的物质的量是11 ml,被氧化的Br的物质的量是1=2=3 ml,故Br2与Na2CO3反应时,被还原的溴元素和被氧化的溴元素的物质的量之比为11:3。
16. 氮氧化合物和二氧化硫是引起雾霾的重要物质,工业用多种方法来治理。某种综合处理含NH4+废水和工业废气(主要含NO、CO、CO2、SO2、N2)的流程如图:
已知:NO+NO2+2NaOH=2NaNO2+H2O 2NO2+2NaOH=NaNO3+NaNO2+H2O
(1)固体1的主要成分有Ca(OH)2、__________(填化学式)。
(2)若实验室需要配制3 ml·L-1NaOH溶液1L进行模拟测试,需称取NaOH固体质量为__________g。
(3)用NaNO2溶液处理含NH4+废水反应的离子方程式为__________。
(4)验证废水中NH4+已基本除净的方法是___________(写出操作、现象与结论)。
(5)气体1转化为气体2时空气不能过量的原因是__________。
(6)捕获剂捕获的气体主要是__________(填化学式)。
(7)流程中生成的NaNO2因外观和食盐相似,又有咸味,容易使人误食中毒。已知NaNO2能发生如下反应:2NaNO2+4HI=2NO↑+I2+2NaI+2H2O;I2可以使淀粉变蓝。根据上述反应,选择生活中常见的物质和有关试剂进行实验,以鉴别NaNO2和NaCl。需选用的物质是__________(填序号)。
①水 ②淀粉碘化钾试纸 ③淀粉 ④白酒 ⑤白醋
A.①③⑤ B.①②④ C.①②⑤ D.①②③⑤
【答案】 ①. CaCO3 、CaSO3 ②. 120 ③. NH4++NO2-=N2↑+2H2O ④. 取少量处理后废水于试管中,加入NaOH溶液加热,将湿润的红色石蕊试纸放在试管口,若无明显现象则可证明NH4+已基本除净 ⑤. 气体1转化为气体2时,其中NO:NO2物质的量之比为1:1时才可以被NaOH溶液完全转化成NaNO2,若空气过量,则与NaOH反应生成NaNO3和NaNO2的混合溶液,因此空气不能过量 ⑥. CO ⑦. C
【解析】
【分析】工业废气(主要含NO、CO、CO2、SO2、N2)用过量石灰乳吸收,CO2、SO2与Ca(OH)2反应生成CaCO3、CaSO3,成为固体1的主要成分,此时气体1为NO、CO、N2;通入适量空气,主要与NO作用生成NO2,成为空气2的主要成分;通入NaOH溶液中,从产物NaNO2看,前面通入的空气,只能将一部分NO氧化为NO2,否则生成的NaNO2中会混入NaNO3;NO2-与NH4+发生氧化还原反应,生成N2和H2O,气体3为CO,被捕获剂捕获。
【详解】(1)从以上分析可知,固体1的主要成分有Ca(OH)2、CaCO3、CaSO3。答案为:CaCO3、CaSO3;
(2)若实验室需要配制3 ml·L-1 NaOH溶液1L进行模拟测试,需称取NaOH固体质量为3 ml·L-1 ×1L×40g/ml=120 g。答案为:120;
(3)用NaNO2溶液处理含NH4+废水时,NO2-与NH4+反应生成N2和H2O,反应的离子方程式为NH4++NO2-=N2↑+2H2O。答案为:NH4++NO2-=N2↑+2H2O;
(4)验证废水中NH4+已基本除净,可加碱检测气体的性质,方法是取少量处理后废水于试管中,加入NaOH溶液加热,将湿润的红色石蕊试纸放在试管口,若无明显现象则可证明NH4+已基本除净。答案为:取少量处理后废水于试管中,加入NaOH溶液加热,将湿润的红色石蕊试纸放在试管口,若无明显现象则可证明NH4+已基本除净;
(5)由以上分析知,气体1转化为气体2时空气不能过量的原因是气体1转化为气体2时,其中n(NO):n(NO2)物质的量之比为1:1时才可以被NaOH溶液完全转化成NaNO2,若空气过量,则与NaOH反应生成NaNO3和NaNO2的混合溶液,因此空气不能过量。答案为:气体1转化为气体2时,其中n(NO):n(NO2)物质的量之比为1:1时才可以被NaOH溶液完全转化成NaNO2,若空气过量,则与NaOH反应生成NaNO3和NaNO2的混合溶液,因此空气不能过量;
(6)由以上分析可知,捕获剂捕获的气体主要是CO。答案为:CO;
(7)鉴别NaNO2和NaCl,需利用反应2NaNO2+4HI=2NO↑+I2+2NaI+2H2O,所以需加I-、淀粉、酸,从而确定选用的物质是①②⑤,故选C。答案为:C。
【点睛】检验NaNO2和NaCl,若使用AgNO3溶液,会生成AgCl、AgNO2白色沉淀,再加入稀硝酸,AgNO2溶解,而AgCl不溶解,所以也可用硝酸酸化的硝酸银溶液进行鉴别。
17. 以粮食为原料制取乙醇并利用其制备乙酸乙酯(C)和高分子材料(G)的流程如下:
已知:
i.D的产量可以用来衡量一个国家石油化工水平。ii.饱和CO2水溶液pH为5.6。
(1)某兴趣小组尝试利用该原理酿制米酒。
①《齐民要术》中记载“浸曲三日,如鱼眼汤沸,殷米。其米绝令精细”。此中“曲”为酒曲,含有酶,在反应中起_______作用。“精细”即将米研磨为粉状,目的是_______。
②为了更好地了解米的发酵过程,小组同学每隔24小时测定米酒的酒精度和pH,连续10天,收集相关数据绘制了实验数据图。
针对米酒的pH变化趋势,甲同学分析原因是酿酒过程中产生了CO2.乙同学认为不合理,其依据一是_______;依据二是乙醇中含官能团_______(填名称),在一定条件下会被氧化成B且酸性比碳酸强。
(2)“酒越陈越香”是因为生成酯类物质。
①反应Ⅰ的化学方程式是_______,其中n(氧化剂):n(还原剂)=_______。
②反应III的发生装置如图所示,有关说法正确的是_______。
a.试剂X为饱和Na2CO3溶液
b.实验时,先加浓硫酸,再加无水乙醇和冰醋酸
c.一段时间后,观察到X溶液的液面上有一层无色有特殊香味的油状液体
d.实验结束时,采用蒸发的方法将乙酸乙酯从混合物中分离出来
(3)①D也可由戊烷裂化裂解制得。写出一氯代物只有一种的戊烷同分异构体的结构简式_______。
②F→G为加聚反应,化学方程式是_______。
(4)在反应I→VI中,属于加成反应的是_______。
(5)研究资料表明,酿酒的过程中会产生乳酸(),请依据反应Ⅲ推测其生成的六元环酯(C6H8O4)的结构简式_______。
(6)乙醇的电子式_______。
(7)乙醛和银氨溶液的反应方程式_______。
【答案】(1) ①. 催化 ②. 增大接触面积,加快反应速率 ③. 饱和CO2水溶液pH为5.6,与图中的最低pH为4.1不相符 ④. 羟基
(2) ①. 2CH3CH2OH+O22CH3CHO+2H2O ②. 1:2 ③. ac
(3) ①. ②. nCH2=CHCl
(4)V (5)
(6) (7)CH3CHO+2Ag(NH3)2OHCH3COONH4+2Ag+3NH3+H2O
【解析】
【分析】(C6H10O5)n在酒曲、恒温30-38℃条件下和蒸馏操作后得到CH3CH2OH,CH3CH2OH与O2发生催化氧化反应生成A(CH3CHO),A继续与O2反应生成B(CH3COOH),B与CH3CH2OH发生酯化反应生成C(CH3COOC2H5),D的产量可以用来衡量一个国家石油化工水平,则D为CH2=CH2,D与Cl2发生加成反应生成E(CH2ClCH2Cl),E发生消去反应生成F(CH2=CHCl),F发生加聚反应生成高分子材料G()。
【小问1详解】
①此中“曲”为酒曲,含有酶,在反应中起催化作用。“精细”即将米研磨为粉状,增大接触面积,加快反应速率。
②针对米酒的pH变化趋势,甲同学分析原因是酿酒过程中产生了CO2,饱和CO2水溶液pH为5.6,与图中的最低pH为4.1不相符,所以乙同学认为不合理。依据二是乙醇中含官能团羟基,在一定条件下会被氧化为乙酸,且酸性比碳酸强。
【小问2详解】
①反应Ⅰ是乙醇发生催化氧化反应生成乙醛,化学方程式为2CH3CH2OH+O22CH3CHO+2H2O;乙醇是还原剂、氧气是氧化剂,则n(氧化剂):n(还原剂)=1:2。
②a.用饱和Na2CO3溶液收集乙酸乙酯,所以试剂X为饱和Na2CO3溶液,a正确;
b.实验时,混合时先加乙醇,后加浓硫酸,最后加冰醋酸,b错误;
c.乙酸乙酯难溶于水,密度比水小,有香味,所以一段时间后,观察到X溶液的液面上有一层无色有特殊香味的油状液体,c正确;
d.乙酸乙酯难溶于水,实验结束时,采用分液的方法将乙酸乙酯从混合物中分离出来,d错误;
故选ac。
【小问3详解】
①一氯代物只有一种的戊烷,说明只含有一种等效氢,其结构简式为。
②F→G为氯乙烯发生加聚反应生成高分子化合物聚氯乙烯,化学方程式为nCH2=CHCl。
【小问4详解】
反应I是氧化反应、反应II是氧化反应、反应III是取代反应、反应IV是消去反应、反应V是加成反应、反应VI是消去反应,属于加成反应的是V。
【小问5详解】
2分子乳酸发生酯化反应生成六元环酯(C6H8O4),结构简式为。
【小问6详解】
乙醇的电子式为。
【小问7详解】
乙醛和银氨溶液的反应生成乙酸铵、银、氨气和水,反应方程式为CH3CHO+2Ag(NH3)2OHCH3COONH4+2Ag+3NH3+H2O。A.制取
B.干燥
C.收集
D.制取氨水
湖南省长沙市周南中学2024-2025学年高二上学期开学考试 化学试卷(原卷版+解析版): 这是一份湖南省长沙市周南中学2024-2025学年高二上学期开学考试 化学试卷(原卷版+解析版),文件包含湖南省长沙市周南中学2024-2025学年高二上学期开学考试化学试卷原卷版docx、湖南省长沙市周南中学2024-2025学年高二上学期开学考试化学试卷解析版docx等2份试卷配套教学资源,其中试卷共24页, 欢迎下载使用。
湖南省长沙市周南中学2024-2025学年高二上学期开学考试+化学试卷: 这是一份湖南省长沙市周南中学2024-2025学年高二上学期开学考试+化学试卷,共7页。
湖南省长沙市长郡中学2024-2025学年高二上学期入学考试化学试题(PDF版附解析): 这是一份湖南省长沙市长郡中学2024-2025学年高二上学期入学考试化学试题(PDF版附解析),文件包含湖南省长郡中学2024-2025学年高二上学期入学考试化学试卷8月pdf、化学答案高二暑假检测pdf等2份试卷配套教学资源,其中试卷共10页, 欢迎下载使用。

