- 板块三 前备知识 散文文体知识与教材学考关联梳理-2025年高考语文大一轮复习(课件+讲义+练习) 课件 0 次下载
- 板块三 学案15 研练两年高考真题——吃透精髓,把握方向-2025年高考语文大一轮复习(课件+讲义+练习) 课件 0 次下载
- 板块三 学案17 概括内容形象——钩玄提要,因形悟神-2025年高考语文大一轮复习(课件+讲义+练习) 课件 0 次下载
- 板块三 学案19 赏析技巧语言——精准判断,夸尽效果-2025年高考语文大一轮复习(课件+讲义+练习) 课件 0 次下载
- 板块三 学案20 分析主旨意蕴——立足文本,思考深广-2025年高考语文大一轮复习(课件+讲义+练习) 课件 0 次下载
板块三 学案16 分析思路结构——文思有路,遵路识真-2025年高考语文大一轮复习(课件+讲义+练习)
展开语文是高考科目中的重中之重,也是考生最容易拿高分的科目之一、为了顺利应对高考语文考试,考生需要制定一套有效的复习策略并采取合适的复习方法。1、制定复习计划。制定一份合理的复习计划是高考复习的第一步。根据自己的复习时间和实际情况,合理安排每天的复习时间表,并将复习内容分配到每天的时间点上。2、掌握考点。语文考试题目的结构往往有自己的一套固定的套路,知道这些套路可以有针对性地进行复习。3、多做题。语文是一门注重实践的科目,通过多做题可以提高对知识的理解和运用能力。可以根据高考真题、模拟题、习题册等进行练习,多角度、多维度地思考题目,培养答题的技巧和方法。4、记忆技巧。语文考试中有大量需要记忆的内容,为了更好地记住相关知识,可以采取一些记忆技巧,如联想法、归类法、构建故事法等。记忆过程中,可以利用思维导图、记忆卡片等工具帮助记忆。5、注重写作训练。写作是语文考试中重要的一环,也是考生可以积累分数的地方。复习过程中,需要多做写作训练,积累素材、提高写作技巧和逻辑思维能力。可以选择一些典型范文进行学习,提高自己的写作水平。6、时间管理。在复习过程中,需要合理安排时间,合理分配各个知识点的复习时间。7、注意健康。复习是一项长期而艰苦的任务,考生需要注意调整好心态,保持积极向上的心态。8、查漏补缺。在复习的过程中,时常进行巩固和查漏补缺。
——文思有路,遵路识真
1.借助教材,梳理并掌握散文结构方面的知识。2.掌握结构题型要点,提升答题能力。
(说明:“整体构思”各部分内容间有交叉。)
借助教材,理解结构知识
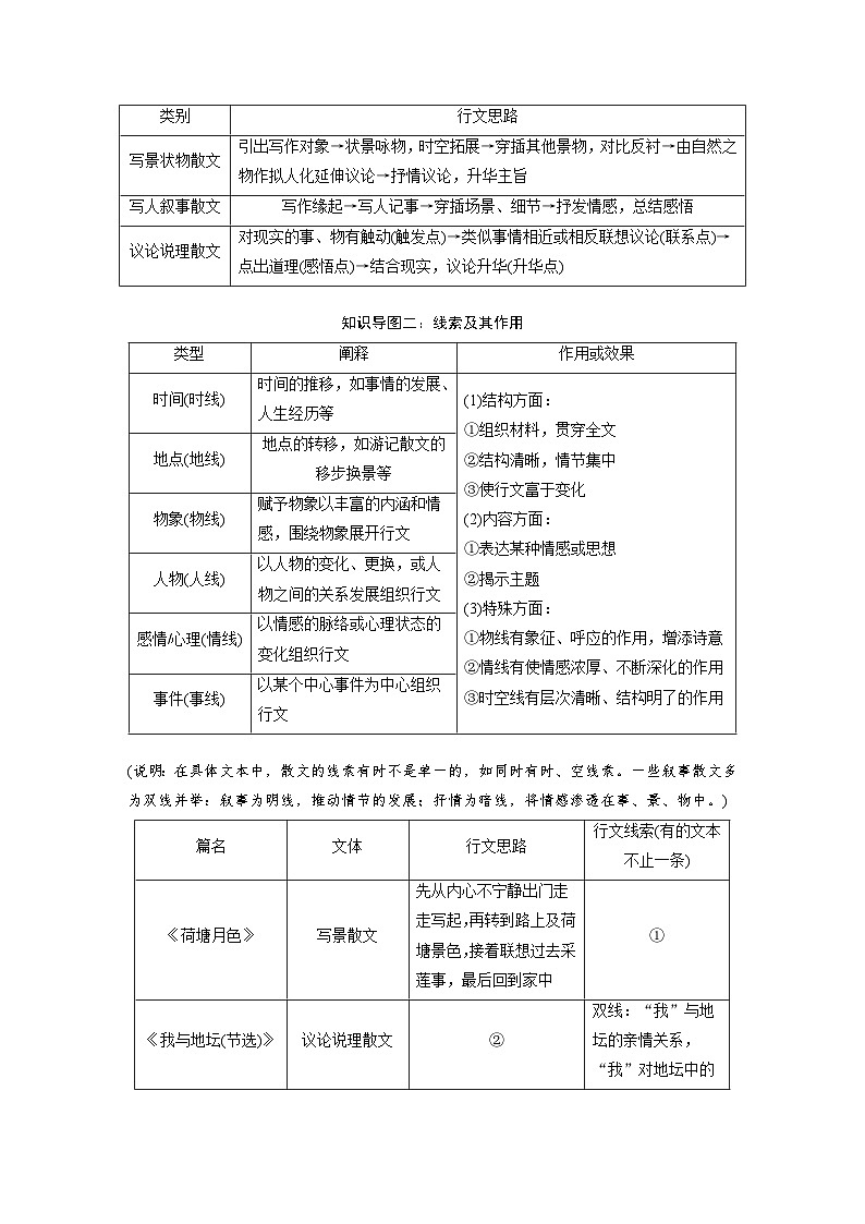
(一)理解散文行文思路与线索结合本学案“知识图要”导图,参照下面所提供的两个知识导图,温习所学的散文,思考其谋篇布局,填写表格。
知识导图一:不同散文的行文思路
知识导图二:线索及其作用
(说明:在具体文本中,散文的线索有时不是单一的,如同时有时、空线索。一些叙事散文多为双线并举:叙事为明线,推动情节的发展;抒情为暗线,将情感渗透在事、景、物中。)
游踪线索/空间变换(地线)/时间变化(时线)/感情变化(情线)
先写“我”在地坛中的观察思考,再写“我”对母亲的感性认识
写作缘起(为何要为刘和珍写纪念文章)→写人记事(写与刘和珍有关的事)→抒发情感(总结“刘和珍们”的价值意义)
(二)理解散文“形散神聚”的特征请参照板块“前备知识”中有关散文特征的相关知识,分析郁达夫《故都的秋》一文“形散神聚”的特征。
答案 《故都的秋》写了故都的五幅秋景:秋花、秋槐、秋蝉、秋雨、秋果。这五幅秋景图在文中的位置并不是必然的,这是“形散”的体现。这五幅秋景图都具有“清、静、悲凉”的共同点,正是这个共同点把这些景物组织在一起,这就是文章不散的“神”。
读懂练透,提升结构分析能力
阅读下面的文字,完成后面任务。窗子以外林徽因话从哪里说起?等到你要说话,什么话都是那样渺茫地找不到个源头。此刻,就在我眼帘底下坐着,是四个乡下人的背影:一个头上包着黯黑的白布,两个褪色的蓝布,又一个光头。他们支起膝盖,半蹲半坐的,在溪沿的短墙上休息。每人手里一件简单的东西:一个是白木棒,一个篮子,那两个在树荫底下我看不清楚。无疑地他们已经走了许多路,再过一刻,抽完一筒旱烟以后,是还要走许多路的。兰花烟的香味频频随着微风,袭到我官觉上来,模糊中还有几段山西梆子的声调,虽然他们坐的地方是在我廊子的铁纱窗以外。
永远是窗子以外,不是铁纱窗就是玻璃窗,总而言之,窗子以外!所有的活动的颜色、声音、生的滋味,全在那里的,你并不是不能看到,只不过是永远地在你窗子以外罢了。多少百里的平原土地,多少区域的起伏的山峦,昨天由窗子外映进你的眼帘,那是多少生命日夜在活动着的所在;每一根青的什么麦黍,都有人流过汗;每一粒黄的什么米粟,都有人吃去;其间还有的是周折,是热闹,是紧张!可是你则并不一定能看见,因为那所有的周折,热闹,紧张,全都在你窗子以外展演着。
在家里罢,你坐在书房里,窗子以外的景物本就有限。那里两树马缨,几棵丁香;榆叶梅横出疯杈的一大枝;海棠因为缺乏阳光,每年只开个两三朵——叶子上满是虫蚁吃的创痕,还卷着一点焦黄的边;廊子幽秀地开着扇子式,六边形的格子窗,透过外院的日光,外院的杂音。什么送煤的来了,偶然你看到一个两个被煤炭染成黔黑的脸;什么米送到了,一个人掮着一大口袋在背上,慢慢踱过屏门;还有自来水、电灯、电话公司来收账的,胸口斜挂着皮口袋,手里推着一辆自行车;更有时厨子来个朋友了,满脸的笑容,“好呀,好呀!”地走进门房;什么赵妈的丈夫来拿钱了,那是每月一号一点都不差的,早来了你就听到两个人唧唧哝哝争吵的声浪。那里不是没有颜色、声音、生的一切活动,只是他们和你总隔个窗子,——扇子式的,六边形的,纱的,玻璃的!
你气闷了,把笔一搁说,这叫做什么生活!检点行装说,走了,走了,这沉闷没有生气的生活,实在受不了,我要换个样子过活去。健康的旅行既可以看看山水古刹的名胜,又可以知道点内地纯朴的人情风俗。走了,走了,天气还不算太坏,就是走他一个月六礼拜也是值得的。没想到不管你走到哪里,你永远免不了坐在窗子以内的。不错,许多时髦的学者常常骄傲地带上“考察”的神气,架上科学的眼镜,偶然走到哪里一个陌生的地方瞭望,但那无形中的窗子是仍然存在的。不信,你检查他们的行李,有谁不带着罐头食品,帆布床,以及别的证明你还在你窗子以内的种种零星用品,你再摸一摸他们的皮包,那里短不了有些钞票;一到一个地方,你有的是一个提梁的小小世界。
不管你的窗子朝向哪里望,所看到的多半则仍是在你窗子以外,隔层玻璃,或是铁纱!隐隐约约你看到一些颜色,听到一些声音,如果你私下满足了,那也没有什么,只是千万别高兴起来说什么接触了,认识了若干事物人情,天知道那是罪过!注 本文是民国女诗人林徽因的散文代表作,收录于《你是人间四月天》。原文5 000字左右,有删改。
精读这一篇,会读这一类
下面是本文的思路导图,请结合文本填出空缺内容。
答案 书房窗外的风景与人、事
[说明] 填写思路导图最基础的工作是梳理行文思路,它包括两点:(1)方法①寻找关键词句。画出各段落的中心句、首括句、尾结句,在文章结构上起过渡、连续作用的词语、句子、段落,以及画龙点睛的句子,再将关键词句串联起来,从而把握文章的思路脉络。②捕捉文中体现时间、空间、人物、事件、情感的语句,从而把握文章的思路脉络。③逐段归纳要点,把各段要点合并起来思考,不仅能把握文意,还能找出文章的思路脉络。④依据文体特征来理清思路结构。
(2)规范①规范表述:应包括线索、层次、层意、思路特点。②规范要求:线索准确,层意概括准确,层次清晰,表述要有衔接词,不能遗漏要点。③规范用语:文章围绕……(线索)(非必要),先写……,再写……,后写……。
一、选择题1.下列对文本相关内容和艺术特色的分析鉴赏,不正确的一项是A.第二段描写窗外四个乡下人的背影,笔触细致,表露出观看者对他们 的陌生与好奇,并引发下文关于窗子内外的感叹。B.既然所有活动的颜色、声音、生的滋味,永远都只在窗子之外,那么 通过健康的旅行,领略了名胜古迹和风土人情,就会获得深刻的认识。C.本文写“时髦的学者”架上“科学的眼镜”,到陌生的地方“瞭望”, 是以调侃的方式来讥刺他们的“考察”不过是浮光掠影罢了。D.开头的“话从哪里说起”一句看似多余而突兀,但读完全文之后,就 会明白作者正是从那种渺茫之感开始梳理自己思路的。
练透这一群,会做这一类
二、分析行文思路2.找出本文的线索,并分析其作用。
答案 ①本文有明暗两条线索。②以“窗子”为明线,贯串全文,写作者站在窗内看到的窗外事物、生活状态和走向窗外看到的事物,使文章情节集中,结构清晰,思路严谨。③以作者在“窗内”“窗外”生活的感情变化为暗线,在感情变化中表达了作者无限的感慨,深化了文章的主旨。
文章的叙述线索是什么?设置这一线索有什么作用?(2015年江苏卷《比邻而居》第14题)
【关联高考·类题延读】
答案 (1)线索:气味。(2)作用:①以“气味”为线索,串联全文,便于把不同的生活状态呈现出来;②以“气味”为线索,体现不同的生活风格,便于表达理解和包容各种生活状态的思想。
3.本文蕴含的情感丰富,请梳理作者的情感脉络。
答案 ①首先写作者自己对眼前的生活有着不知所措的迷惘;②然后通过对窗外的人和生活的描绘,表达了对窗外有声有色的生活的好奇与向往;③接着写自己要换个样子过活的想法,表达了对窗内沉闷、没有生气的生活的无奈和想要走向窗外的迫切心情;④最后写即使走出窗子也无法真正逃离窗子的束缚,表达了自己对无法摆脱“窗内生活”的失望和深刻反思。
如何寻找并确定线索?(1)体裁猜“线”。不同的散文,其线索往往不同,如写景散文多以时间、空间为线索,写人散文多以感情为线索。(2)标题判“线”。有的标题即线索。(3)时空连“线”。文中有一些表示时空转换的词语,阅读时只要把这些词语连接起来看,就能把握文章的线索。(4)以物求“线”。不少托物、叙事类散文,常用一个具体事物或象征事物贯串全文,作为行文线索以突出主旨,这个事物常作为标题或在文中反复出现。
(5)反复出“线”。可以通过反复出现的具有丰富内涵的事物或抒情议论的语句去熟悉、把握线索。(6)以情导“线”。前几种方法,都因有较明显的外部标志而较易于把握,而感情线索经常隐伏于内容之中。阅读时要细心分析材料之间的内在联系,理清感情发展变化的轨迹,以此导出文章的线索。梳理文章情感脉络是分析行文思路的特殊题型。首先要厘清行文思路,其次要把握情感变化。一抓文中情感词;二抓心理描写,推测作者情感;三要通过作者对事、物、景的描写,体悟作者情感。
三、分析叙事人称4.作者交替使用“你”和“我”两个不同的人称,其中蕴含着怎样的态度?请结合全文进行分析。
答案 ①转“我”为“你”,“你”成为自我观察与描写的对象,蕴含着作者冷静审视的态度;②使用“你”的同时,又使用了“我”,蕴含着作者的自嘲与反思。
1.掌握人称方面知识第一人称:(1)使用“我”①拉近与读者的距离。②便于抒发情感,进行详细的心理描写。③使文章更具真实性,使读者能更具体地体会作者心情。④通过对“我”的详细描写,来唤醒读者内心的感受和思考。(2)使用“我们”①作者与读者融为一体。②适合带领读者一同展开反思或抒情。
第二人称:(1)如果“你”是读者①拉近与读者的距离,便于与读者对话,使读者感到真实、自然。②便于与读者对话,便于感情或思想的交流,更加令人警醒。③有呼告效果,增强感染力。(2)如果“你”是文中某一事物①将对象人格化,起到拟人化的作用。②便于和对象对话,便于抒情。
第三人称:(1)将“它”变成“他/她”将对象人格化,从而加深对对象的感情,利于抒情。(2)将“我”变成“他/她”①拉开叙述者与故事之间的距离,更接近对事实的客观描述,更具有客观性,更具有说服力。②突破“我”的见闻局限,自由展现事件过程和人物心理。③可以更好地展开文章的叙述,使文章娓娓道来。④以第三人称叙述可以更加凸显文章的中心,使读者产生共鸣。
2.解答人称题要弄清楚两点:一是“你”“我”指的是谁,“你”既可能指人,也可能指物(拟人手法);二是人称作用,可结合“你”“我”领起的文字进行分析。
四、分析整体构思5.文章通篇描写“窗子以外”,最后一段首句却说“永远免不了坐在窗子以内”,这样构思有何妙处?请结合文本简要分析。
答案 ①作者由有形的窗子写到无形的窗子,从一开始对窗外的向往,到对窗内、窗外生活的思考,层层深入,紧扣文章标题。②以不论走到哪里都无法真正走到窗外这一议论收尾,易于引发人们对禁锢思想的无形窗子的思考,使主题更加深刻。
(原创题)本文在构思上很有特色,请简要说明。[2020年新高考Ⅰ卷《建水记(之四)》原文见学案15“活动二”]
答案 (1)采用双线结构。一条是空间线索,由城外到城内,由大街到小巷,依次写来;一条是以时间的延续为思想线索,将建水城置于历史文化传承与当下日常生活当中。(2)选材上以点带面。如写临安饭店这一点带起对建水城的饮食生活的描写;以一户人家写建水百姓幸福富足安逸的生活。(3)虚实结合,善用铺陈手法,将历史之悠久、建筑之繁盛、街市之热闹、百姓之安逸幸福等诸多内容集于笔下,并穿插史料、数据等,突出表现建水城最宜居、最富人间烟火气的特点。
分析构思特色,其切入角度主要有:(1)线索角度。说出线索是什么,是明是暗,是单是双等。(2)行文思路。按什么顺序写作,或时间、或空间、或情感认识变化过程,先总后分,由实及虚,先抑后扬,由物及人等。(3)结构技巧。如开门见山、首尾呼应、善于抑扬、巧设伏笔、映衬、对比等。(4)段落布局。如曲笔入文、以景结情、段落短小等。(5)选材组材。选材方面,如引用诗文、以小见大等;组材方面,如以何为中心、由面及点、详略得当等。
(6)文章自身鲜明的结构个性。如采用画面组合式,大量穿插旁逸式材料,现实与回忆交织等。(7)叙述特点。如倒叙、插叙及人称等。答题思路:构思特点+结合文本分析+指出作用效果。分析构思作用要抓结构和主题两个角度。
五、分析句段作用6.文章开头以细腻的笔触描写了窗外的四个乡下人,请分析其作用。
答案 ①内容上,回扣标题,通过描写窗外四个乡下人的背影,凸显了作者对窗外生活的好奇与向往。②结构上,引出下文对窗子内外生活的感叹和哲理性思考。
7.请简要分析第六段在文中的作用。
答案 ①内容上,写出了作者对窗内沉闷生活的不满和对窗外美好生活的向往。②结构上,承接前文对“有形的窗子”外的生活的描写,让“我”想走出去,同时引出下文对走到窗子外之后的思考。③手法上,第一、第二人称交替使用增强感染力,更体现出“我”想换种生活的迫切。
这篇随笔的最后一段跳转到作者在上海的生活见闻,这样写有什么好处?请结合文本简要分析。(2023年全国甲卷《机械的诗——旅途随笔之一》第9题)
答案 ①通过场景的转换,表明“机械的诗”到处都存在,写出了它的普遍性;②通过对上海建筑工地的描写,进一步说明“机械的诗”的内涵,深化了主题;③由旅途见闻引出日常生活中的所见所感,充分发挥了随笔自由灵活的特点。
分析句段作用要注意以下两点:1.把握句段的三个特点(1)内容特点:看它写了什么内容,表达了什么感情,甚至表现了怎样的主旨。(2)位置特点:看它是在文章的开头、中间还是结尾,与上文或下文有着怎样的关联;如果是句子,则要看它在段落中的位置。(3)表达特点:看它在表达上有无特点,如使用了排比、对偶手法等。
2.立足三个答题角度(1)内容、主题内容角度就是要考虑该内容在人物刻画、情感表达、基调奠定等方面的作用。主题角度可考虑对主题有强化、深化、突出、揭示等作用。(2)结构、思路结构角度可考虑总领全文、设置悬念、做铺垫、照应、过渡、总结上文等作用,还可以考虑与标题的关系(如点题)。思路角度可考虑暗示、揭示了什么样的主题等作用。
(3)表达效果①句段所使用的表现手法、构思写法及其表达效果,如使用了反问、对比等手法,则要答出表达效果。不是所有的句段都有表达上的特点,这一点应视具体句段而定。②读者情感(心理)。从这个角度可考虑加深印象、激发情感、产生共鸣、深受启发、发人深思、催人想象、回味不尽、想象无穷等作用。上述角度有关涉就要分析归纳,没有关涉则不必强行作答。
阅读下面的文字,完成文后题目。我们懂得你的悲欢——致杜甫钱红莉看完国外出品的关于你的纪录片《杜甫:中国最伟大的诗人》,久久不能平静。纪录片导演迈克尔·伍德真是细心,连你的出生地河南巩义都去了,推开那扇斑驳的门,一无所有,唯余一尊石像。
著名演员伊恩·麦克莱恩被邀请出镜,他平静地对着镜头诵读《奉赠韦左丞丈二十二韵》——一首悲哀至极的诗。我也经常读。可是,听一个西方人读,我仿佛心生一种喜悦,并非鼓盆而歌的超脱,而是为属于古老中国的一种沉痛、悲辛,竟然能在今天为西方人所体恤理解而深感喜悦。中西方文明并非各自生长而一直隔膜着,诗歌这种古老的介质,将不同肤色不同文化背景下的人们的心紧紧地连在一起,相互共鸣与懂得,这怎么不令人喜悦呢?
多年前的一个冬天,不知从哪里寻来一部卷了边的《杜工部集》——当时,我租居在一个年久失修的老式小区,呵气成霜,几无取暖设施,每晚,早早上床,将自己裹藏于棉被里,秉灯夜读的,就是这部《杜工部集》。彼时,而立之年的我,居无定所,想着自己同样半生漂泊无依,仿佛,你幻化成了我的一个至亲,那一刻,你为一个千年后的同路人燃起了微火。有一年,去成都,大年初一,赶去浣花溪公园,只为看看你的草堂。那公园真幽静,大到不及边,雾气缭绕,寒气迫人,冷得人将脖子缩了又缩。到处溪水潺潺,处处大树繁荫。随便一棵树,怕都有上百岁了。那年正是你诞辰1 300周年。活了58年,写下1 500余首诗的你,永不被时间打败,你的人格以及诗歌精神与时代并行,一直在场。
你是40岁那年冬天定居于浣花溪畔的。开始,全家暂居于古寺,慢慢营建新家。你曾以诗代简,向友人索要花木。在亲友的资助下,翌年春天,草堂建成。当年的草堂,环境幽静,景色宜人,让你疲惫的身心得以休憩。你是相当喜欢这个家的:“锦里烟尘外,江村八九家”“眼前无俗物,多病也身轻”“细雨鱼儿出,微风燕子斜”……在草堂居住了近四年,你写下240余首诗。《蜀相》《春夜喜雨》《茅屋为秋风所破歌》《江畔独步寻花》《绝句》等名篇,皆创作于此。这应是你一生中最快乐明媚的时光。
我专挑成都时段的诗给孩子启蒙,那种对仗之美、明亮之美,犹如初春新雨,正好契合了一个幼童鲜活生命的律动。你的诗歌之美之丰富,我的孩子尚不能领略一二,他太年幼,我只是让小人儿一遍遍诵读,那种音韵之美,何尝不是一种天然的滋养,一种明朗辉光的照耀。我喜欢你,还有一层缘由,大约是你的赤诚胸怀。你一直推崇李白,写过多首诗赠他。“安史之乱”后,李白是“世人皆欲杀”的“罪人”,唯有你“吾意独怜才”。你常常梦见他:“故人入我梦,明我长相忆”“恐非平生魂,路远不可测。”你一直担忧他在流放途中遇险:“江湖多风波,舟楫恐失坠。”你总是有许多感慨:“冠盖满京华,
斯人独憔悴。孰云网恢恢,将老身反累。千秋万岁名,寂寞身后事。”我两去宣州,沿着李白的遗踪,遍访皖南一带,再回味他的诗,到底明白了些这个人的痛苦辗转,也更懂得了你的赤子情怀——“我喜欢你赞美你,并非需要你热烈回应隔山唱和”。唯有仁爱之人,才能做到这样的无私无求。你几乎一生流离于贫困,却依然怀有家国之爱、朋友之爱。当导演迈克尔·伍德在成都公园随机采访一位老人,问为何喜欢你时,老人笑言,你的诗写出了我们小人物的日常,写出了穷人的心声……你看,就是这么的平凡普通。哀苍生之苦的诗篇,数你写得最多,也最深情。
第一次去北京是仲夏,车过山东境内,我一直朝窗外张望,哪一处是巍巍太行,哪一处又是你笔下的“齐鲁青未了”……“荡胸生曾云,决眦入归鸟”——是你教会我,不必与俗世计较,胸中丘壑块垒,以白云去荡涤。还是你,教会我,人的一生中,不必眼前苟且,一定要极目远眺,于精神领域,追求鸟一般的志存高远。这出世又入世的诗篇,真是我的一根根拐杖呢。叶嘉莹先生有言,我们一日日读诗,李白、杜甫、陶潜……一个个来到眼前,就不会感到孤独了。这便是文学的支撑,何其幸矣。
正值初秋,清晨,推开卧室窗户,一树树紫薇尽现眼前,九月的风轻轻吹拂,一颗心不禁亮堂起来。我不太会写诗,但一样可以深切地感受到,古诗词经年的浸润可以丰富一个人的内心,它们一点一点地滋养着我,让我感觉自己并非孤单的存在。(有删改)
1.下列对文本相关内容和艺术特色的分析鉴赏,不正确的一项是A.一首好的诗歌,往往具有穿越时空的感人力量,就如《奉赠韦左丞丈 二十二韵》能让麦克莱恩和“我”都感受到杜甫的沉痛悲辛。B.文中写杜甫故居门扇斑驳,“唯余一尊石像”,既表现杜甫故居的老 旧冷清,也隐含作者为国人不及外国人尊崇杜甫而汗颜的心情。C.定居成都浣花溪畔时,杜甫生活较安定,但其创作于此时的诗歌并非 全是喜乐悠游之作,其忧国忧民的情怀也没有因此消失。D.本文叙写杜甫时,还穿插写作者的人生经历及感悟,从而使杜甫的形 象和精神多了一个观照角度,能给读者带来更多的思考与启发。
2.下列与文本有关的说法,正确的一项是A.第三段中,“你为一个千年后的同路人燃起了微火”一句运用暗喻的 手法,形象生动地写出杜甫给同样半生漂泊无依的作者带来慰藉与希冀。B.作为一篇对话古人的文章,文中每一次用“你”呼唤杜甫,都饱含着 作者对杜甫的热情赞美和高度评价。C.作者钱红莉曾表示,自己计划完成一部书稿,分别给自己喜欢的古代 诗人写信。本文基本符合作者的这一写作计划,也可以收入这部书稿。D.本文语言朴实典雅,评人论事中肯真诚,这也正是有的专家评论钱红 莉散文“极富才情与书卷气”,笔下流淌着“古典的情怀”的主要原因。
3.请梳理本文的行文思路。
答案 本文先写西方人出品关于杜甫的纪录片,再写而立之年的“我”受到杜甫的影响,接着写“我”拜谒草堂,感受其欢乐和胸怀,再写人生旅途中杜甫给“我”的影响,最后写古诗词给“我”的滋养。
4.本文的叙述线索是什么?设置这一线索有什么作用?
答案 (1)线索:致杜甫(“我”与杜甫的对话)。(2)作用:以“致杜甫”为线索,关联起叙写杜甫与记叙作者的人生经历两方面材料,串联起作者的人生经历和对杜甫的敬意和体悟等材料,使全文多而不乱,结构谨严;便于更好地展开对话,抒发作者强烈的感情。
5.本文写纪录片《杜甫:中国最伟大的诗人》的摄制,对文章思想内容有何作用?请简要分析。
答案 ①可以突出杜甫在国外的影响和西方人对他的认同,从而表达作者对他的赞美与敬仰;②可以表现杜甫诗歌具有突破中西文化隔膜、联结人心的特点,从而突出杜甫诗歌的人文价值。
6.本文在构思上很有特色,请简要说明。
答案 ①巧设线索,以“致杜甫”为线索,串起全文的丰富材料,行文多而不乱。②使用第二人称叙述,拉近了与杜甫的距离,突破了时空限制,便于抒情。③紧扣标题写作,行文中以多种形式照应它。④组材上,作者把杜甫的人生创作、情怀与自己的人生感悟紧密结合,以自己的人生和感悟观照杜甫。(写出三点即可)
高考语文一轮复习-- 分析思路结构——文思有路,遵路识真(精品课件): 这是一份高考语文一轮复习-- 分析思路结构——文思有路,遵路识真(精品课件),共60页。PPT课件主要包含了内容索引,一图尽知建体系,一表概览明考向,一一突破强技能,课时精练,板块领航整体认知,活动一行文思路分析,活动二句段作用分析,活动三行文线索分析等内容,欢迎下载使用。
新高考语文第8部分 散文阅读 课时62 精准分析思路结构——文思有路,遵路识真课件PPT: 这是一份新高考语文第8部分 散文阅读 课时62 精准分析思路结构——文思有路,遵路识真课件PPT,共60页。PPT课件主要包含了散文的概念与特征,散文阅读方法,散文阅读步骤,阅读步骤及方法,课堂课时,复习任务,考情微观,知识图要,写景散文,议论说理散文等内容,欢迎下载使用。
新高考语文第4讲 分析结构思路——文思有路,遵路识真 课件: 这是一份新高考语文第4讲 分析结构思路——文思有路,遵路识真 课件,共60页。PPT课件主要包含了第二步分析线索作用等内容,欢迎下载使用。

