所属成套资源:2025年高考地理精品教案多份
2025年高考地理精品教案第二部分人文地理第三章产业区位因素第2讲工业区位因素及其变化
展开这是一份2025年高考地理精品教案第二部分人文地理第三章产业区位因素第2讲工业区位因素及其变化,共30页。
考点1 工业区位因素
1.主要的工业区位因素
2.工业区位选择
(1)工业区位选择的一般原则
(2)工业区位选择的分析思路
(3)工业区位选择的具体分析
自然因素:主要考虑土地(是否平坦广阔,是否适于建设)、水源(是否丰富、近便)、原料和燃料(丰富程度)等因素。
人文因素:主要考虑市场是否广阔;劳动力是否丰富廉价、劳动力素质高低;交通和信息是否通达;是否有良好的社会协作条件和政策环境;应根据不同工厂的生产特点,尽量减少对城区的污染;等等。
3.从环境因素看工业区位选择
(1)有大气污染的工业部门的布局
①布局在盛行风向的[5] 下风 地带,如某地常年盛行西风,则应布局在城区的东侧,如下图中A处。
②布局在最小风频的上风地带或最大风频的下风地带,如下图,从风向玫瑰图可知该地区风频最小的是西风,有大气污染的企业应布局在A处。
③布局在与盛行风向相[6] 垂直 的郊外,下图示意我国华北地区某有大气污染的企业的布局,此类企业应布局在图中A、B两处。
④在城郊热力环流显著的地区,有大气污染的企业宜布局在城市风的下沉距离之外,如下图中的A、B处。
(2)有水体污染的工业部门的布局
污水排放口要远离水源地及河流[7] 上游 ,如下图河流由A流向B,因此自来水厂宜布局在C处,化工厂宜布局在D处。
情境1 人工合成纤维
人工合成纤维是用石油作为原料生产乙烯,再对乙烯高压压缩生产的合成纤维。其主要种类有超细纤维、复合纤维、吸湿排汗纤维、易染性涤纶纤维等。用超细纤维生产的时装柔软、舒适、凉爽、吸汗不贴身。我国从国外进口石油,向发达国家低价出口乙烯,而为满足高档轻纺工业对合成超细纤维等的需求,我国每年花巨额外汇从德国进口合成纤维。
(1)推断合成超细纤维生产的导向类型。
【提示】由题干可知,合成超细纤维主要产于发达国家,其生产对技术要求高。
【参考答案】 技术导向型工业。
(2)分析合成超细纤维受到轻纺企业青睐的主要原因。
【提示】由题干可知,用超细纤维生产的时装有柔软、舒适、凉爽、吸汗不贴身等优点。
【参考答案】 产品品质优良。
(3)分析德国限制乙烯生产的主要原因。
【提示】乙烯是用石油作为原料生产的。
【参考答案】 乙烯生产对环境污染严重。
情境2 泽雅古法造纸术
泽雅素有温州“西雁荡”之美誉,山多地少,山上多竹林,川间多溪流瀑布,四百多年来,山外朝代更迭,山内纸农依然是全家做纸。如今虽然造纸技术已有了突飞猛进的发展,但古法造纸术依然在当地民间流传着,成为“中国造纸术的活化石”。
(1)分析泽雅古法造纸术流传至今的主要原因。
【提示】据材料可知,泽雅山多地少,地形封闭。
【参考答案】 据材料可知,泽雅山多地少,地形封闭,独特的自然环境令泽雅受外界影响小,使得当地的古法造纸术流传至今。
(2)新闻纸的主要原料是机械木浆,我国的新闻纸制造企业主要分布在东北地区和南方地区,分析影响其分布的主导因素。
【提示】分析造纸业是什么导向型工业。
【参考答案】 原料。
情境3 苹果公司加工代工厂
近年来,随着我国人工成本和用地成本的升高,美国苹果公司的部分加工代工厂搬往印度,以期减少投入,增加经济效益,但效果不佳。
(1)说出印度所具有的区位优势。
【提示】从成本和政策等方面分析。
【参考答案】 劳动力成本低,土地价格低廉,政策优惠。
(2)指出苹果公司在海外的加工代工厂与在美国的本土公司工业区位选择的类型有何不同。
【提示】从技术的角度分析。
【参考答案】 苹果公司在海外的加工代工厂是以劳动力为主的劳动力导向型工业;在美国的本土公司是以知识和技术为主的技术导向型工业。
情境4 惠安石雕
福建惠安石雕有1 600多年的历史,是首批国家非物质文化遗产,被世界手工艺理事会授予“世界石雕之都”称号。惠安县雕艺企业近千家,从业人数近10万人。目前,惠安县已是国内最大的石雕产业生产加工与出口基地。石雕产业生产加工与出口过程如下所示。
荒料采掘→荒料运输→
石材加工→石材贸易→
石材运输→市场
(1)分析石雕生产加工产业成为惠安支柱产业的重要条件。
【提示】结合石雕历史进行分析。
【参考答案】 石雕工业发展历史悠久,产业基础好。
(2)作为惠安五大传统产业之一的石雕产业,在发展过程中遇到了一些问题,试列举几种。
【提示】从技术水平、环境污染、附加值、市场竞争等方面分析。
【参考答案】 依靠传统工艺,技术水平低,附加值低;石材开采和生产过程环境污染、生态破坏严重;产业链短,附加值低;企业规模较小,竞争激烈。
命题点1 工业区位选择
[2023湖南地理卷]服装制造商可以在全球范围内选择分包商,产品残次率是影响其选择的重要因素之一。在交货期允许的情况下,洛杉矶时尚区内的韩国制造商更倾向选择代工厂位于东南亚的韩国分包商,而不是代工厂位于拉丁美洲的分包商。东南亚服装生产所需的面料大多产自中国,面料生产所需的棉花来自北美洲。据此完成1—2题。
1.东南亚服装生产所需的面料大多产自中国,是因为中国( B )
A.原材料丰富B.产业基础好
C.劳动力廉价D.环境容量大
【解题思路】 中国纺织产业发展历史悠久、产业基础好,服装面料质量好、种类多、价格便宜,因此东南亚服装生产所需的面料大多产自中国,B正确;面料生产所需的棉花来自北美洲,说明原材料丰富是北美洲的优势,不是中国的优势,A错误;较低的劳动力成本、土地成本、水电费成本和优惠的税率是服装代工厂迁移到东南亚地区的原因,而非面料大多产自中国的主要原因,C错误;中国的环境容量与东南亚服装生产所需的面料大多产自中国关系不大,D错误。选B。
2.洛杉矶时尚区内的韩国制造商更倾向选择代工厂位于东南亚的韩国分包商,最可能考虑的是( C )
①贸易壁垒 ②文化关联 ③市场环境 ④生产技能
A.①②B.①③C.②④D.③④
【解题思路】 洛杉矶时尚区内的韩国制造商更倾向选择韩国分包商主要考虑的是文化关联,②正确;与拉丁美洲相比,韩国经济发展水平和科技水平较高,生产技能较好,产品残次率相对较低,④正确;洛杉矶时尚区内的韩国制造商在全球范围内选择分包商,无论是东南亚还是拉丁美洲,与其之间都存在贸易壁垒;两地区人口稠密,服装需求量大,市场环境均较好,①③错误。选C。
命题拓展
(1)目前全球正在发生第四次产业转移,一些企业从中国沿海流向中国中西部、南亚、东南亚,但很多企业转移到南亚和东南亚后不久又回迁到中国。最有可能流向南亚和东南亚的企业是( A )
A.手机组装B.核能发电
C.手机芯片D.汽车制造
【解题思路】 南亚和东南亚地区发展工业的主要区位优势是劳动力丰富廉价,故最有可能流向南亚和东南亚的企业应该属于
命题拓展
劳动密集型企业。手机组装需要大量的廉价劳动力,A符合题意;核能发电、手机芯片制造需要先进的技术,汽车制造需要先进的技术和广阔的市场,故B、C、D错误,所以选择A。
(2)很多企业转移后不久又回迁到中国的主要因素有( B )
①劳动力成本 ②生产协作条件 ③土地成本 ④市场
A.①②B.②④C.①③D.③④
【解题思路】 相对于中国,南亚和东南亚劳动力成本较低,不是回迁到中国主要因素,①错误;南亚和东南亚,经济较为落后,生产协作条件较差,不利于企业的发展,因而企业回迁,②正确;南亚和东南亚土地成本较低,不是回迁到中国的主要因素,③错误;南亚和东南亚经济较为落后,民众购买力较低,市场较小,不利于企业的发展,④正确,所以选择B。
命题点2 传统产业和新兴产业
[2021浙江6月选考]加快培育和发展战略性新兴产业是我国经济社会高质量发展的有力支撑。下图为战略性新兴产业重点领域示意图。据此完成3—4题。
3.与传统产业相比,战略性新兴产业的布局( A )
A.更加灵活和复杂
B.更凸显交通运输的作用
C.更依赖自然资源
D.更趋向市场广阔的地方
【解题思路】 读图可知,战略性新兴产业主要包含六种工业门类,每一类都有其布局要求,因而在产业布局上更加灵活和复杂,A对。传统产业多为资源、劳动力密集型产业,这些产业对交通运输的依赖性较大,而战略性新兴产业一般消耗的资源、能源少,技术要求高,对交通运输和自然资源的依赖性较小,B、C错。战略性新兴产业的产品并非完全面向大众消费者,故不需要布局在市场广阔的地方,D错。
4.培育和发展战略性新兴产业的积极影响有( C )
①减少政府投入
②扩大进口规模
③促进科技创新
④推进产业升级
A.①②B.②③
C.③④D.①④
【解题思路】 目前,我国战略性新兴产业还处于成长期或萌发期,产业占比不高,因此培育战略性新兴产业需要政府的大量投入及政策支持,①错;战略性新兴产业对科技的要求高,有利于科技创新,进而促进高技术含量的产品出口,一定程度上可以扩大出口规模,②错,③对;战略性新兴产业的发展有利于促进我国产业升级,提升产品的竞争力,④对。故选C。
命题拓展
简述我国培育和发展战略性新兴产业的可行性措施。
【参考答案】 大力开发人才资源,发挥人才优势;加大政策扶持力度,发挥政府的引导作用;加强自主创新,提升战略性新兴产业核心竞争力;扩大国内市场应用,开拓市场空间。(任答三点)
考点2 工业区位因素的变化
随着社会的发展和科学技术的进步,工业区位因素以及各因素所起的作用也在不断变化。具体表现如下所示:
科技进步带动其他工业区位因素的变化
情境1 口罩工艺流程图
医用口罩作为预防呼吸道疾病的重要防线,其重要性不言而喻。下图是口罩生产工艺流程图。
(1)分析影响口罩产量的主要因素。
【提示】回答决定生产规模的主要因素即可。
【参考答案】 市场。
(2)指出无纺布卷料生产厂与口罩加工厂之间的工业联系。
【提示】无纺布卷料是口罩的原料,据此分析即可。
【参考答案】 生产协作联系。
(3)分析我国成为世界最大的医用口罩生产基地的主要原因。
【提示】分析医用口罩生产基地选址的主导因素,并结合我国的优势回答即可。
【参考答案】 劳动力充足且廉价,基础产业齐全。
情境2 文成县食品厂
浙江省文成县是国家重点生态功能区,是浙江省经济欠发达地区。2021年7月30日,杭州W公司正式宣布在文成县建设生产含乳饮料、纯净水、八宝粥等产品的智能饮料生产线,相关生产原料采购及食品包装主要在文成县进行。
(1)杭州W公司选择在文成县建厂,简要分析在文成县建厂的主要优势。
【提示】文成县是国家重点生态功能区,据此分析文成县的优势。
【参考答案】 水源质量好。
(2)指出杭州W公司相关生产原料采购及食品包装主要在文成县进行的目的。
【提示】分析产业集聚的好处。
【参考答案】 降低生产成本。
命题点1 工业区位因素的变化分析
[2021辽宁地理卷]服装加工业是南非重要的出口导向型产业,创造了大量就业岗位。2000—2009年南非服装加工业的国际订单量和就业人数都出现了减少趋势,为此政府拨款帮助企业提高服装生产的自动化水平,就业人数在2010—2014年稳定下来,并在2015年后实现了增长。据此完成1—3题。
1.2000—2009年南非服装加工业就业人数减少的主要原因是( A )
A.劳动力成本高,国际竞争力弱
B.自动化普及,劳动力需求减少
C.产业结构调整,服装产业萎缩
D.老龄化严重,劳动力供应不足
【解题思路】 由材料可知,2000—2009年南非服装加工业的国际订单量出现减少趋势,说明其国际竞争力有所减弱,而服装加工业为劳动密集型产业,其竞争力减弱最主要是因为劳动力价格上升,A对。2009年后,在政府的拨款帮助下服装生产自动化水平才得以提高,B错;服装加工业是南非重要的出口导向型产业,其产业结构并没有调整,C错;材料中没有南非人口老龄化的信息,D错。
2.南非服装加工业提高自动化生产水平的制约因素有( B )
①企业资金 ②服装订单量与款式变化
③原料供应 ④企业现有设备与工人技能
A.①②③B.①②④
C.①③④D.②③④
【解题思路】 由材料可知,2009年后当地政府拨款帮助企业提高服装生产的自动化水平,说明企业资金有限,①对;自动化生产要适应服装订单量与款式的变化,并且需要对工人进行培训,②④对;原料供应对服装加工业提高自动化生产水平影响较小,③错。故选B。
3.2010年以后南非服装加工业就业人数变化的原因是( D )
A.产品种类多样化
B.政府为企业提供就业补贴
C.自主品牌国际化
D.自动化降低企业生产成本
【解题思路】 由材料可知,南非服装加工业的自动化水平显著提高后,就业人数相应增加,即生产自动化降低了企业的生产成本,增强了市场竞争力,企业的生产规模扩大,就业机会增多,D对。2010年前后服装产品种类变化不大,A错;南非主要进行服装加工,其自主品牌较少,C错;政府拨款帮助企业提高自动化水平,并不是提供就业补贴,B错。
命题拓展
从提高市场竞争力角度指出南非服装加工业的发展方向。
【参考答案】 加强自主研发,大力实施品牌战略;与国际接轨,积极开拓多元化市场;引进高端设计和管理人才,优化服装业人才结构;采用自动化生产,提高服装生产效率;建立产品质量控制系统,提高产品质量等。(任答三点)
命题点2 工业集聚和工业分散
4.[2022天津地理卷,16分]阅读图文材料,回答下列问题。
数字经济是提升生产效率的一种智能化行为模式和经济形态。京津冀地区大力推进数字经济发展,以北京为核心,在天津及河北省张家界、廊坊等环京区域布局多个数据中心,形成京津冀数据中心集群。
坐落在天津市西青区的国家级高新技术产业园区(上图),聚集了多个数据中心。
(1)说明数据中心在这里集聚的原因。(6分)
【参考答案】 有便捷的交通与中心城区和北京相连,可共享完善的基础设施;是国家级高新技术园区,可享受优惠的政策;周边地区高校较多,可提供人才、科技的支持;利于企业间联系,形成规模效应。(每点2分,任答3点即可)
【解题思路】 如下图:
健康码、行程卡、场所码成为天津疫情防控的有力武器,相关部门通过大数据分析为政府防控疫情提供信息支持。
(2)说明天津可以利用大数据有效防控疫情的原因。(6分)
【参考答案】 有多个数据中心,数据处理分析能力强;信息技术发达,网络覆盖率高(信息产业基础好);政府大力推动(公众参与度高)。(每点2分,共6分)
【解题思路】 健康码、行程卡、场所码等都是信息技术的产物,因此说明天津可以利用大数据有效防控疫情的原因需要从数据处理、信息产业和政策等方面分析。数据处理方面:西青区聚集了多个数据中心,数据处理和分析能力强,生产效率高。信息产业方面:高新技术产业园区信息技术发达,信息产业基础较好,网络覆盖率高。政策方面:政府大力推动疫情防控,公众参与度高,信息技术得到充分应用。
京津冀三地发挥各自优势,逐渐形成了区域数字产业一体化发展的格局。
(3)说明京津冀区域数字产业一体化对促进区域协同发展的意义。(4分)
【参考答案】 促进区域内产业的合理分工与合作(优化产业布局);促进产业的转型与升级;形成产业集群优势,提高区域的竞争优势。(每点2分,任答2点即可)
【解题思路】 数字产业属于高新技术产业,京津冀区域数字产业一体化对促进区域协同发展的意义主要从产业布局、产业升级两个角度分析说明。从产业布局角度看,京津冀区域数字产业一体化能够促进该区域内产业合理布局,发挥区域优势,形成合理分工与合作,而产业大规模集聚,能够形成产业集群,进而提高区域的竞争优势。从产业升级角度看,大力推进数字经济发展,可促进区域产业结构向信息化、智能化转型与升级。
命题拓展
导致我国数据中心集约化布局受限的因素是( A )
①网络联通 ②能耗限制 ③用电成本 ④人力成本
A.①②③B.①②④C.①③④D.②③④
【解题思路】 数据中心是全球协作的特定设备网络,用来在网络基础设施上传递、加速、展示、计算、存储数据信息,耗电量大(用电成本高);而我国网络基础设施(东优西劣)和能源资源(西多东少)空间分布不一致,导致我国数据中心集约化布局受限。
方法点拨
某地发展工业的条件,一般从以下几个方面分析:地理位置、资源条件、农业基础(农业可以为工业提供粮食等原料)、交通条件、市场条件、劳动力条件、技术条件、历史条件、政策条件等。可综合概括为自然条件、社会经济条件和特殊区位三方面。
1.自然条件
(1)能源资源丰富(煤炭、石油、天然气、水能等)。
(2)矿产资源丰富(铁矿、有色金属等)。
(3)水资源丰富(靠近河流、湖泊)。
2.社会经济条件
(1)市场广阔(人口密集、城市众多)。
(2)交通便利(靠近铁路、河流、高速公路,临近航空港等)。
(3)劳动力(人口密集——劳动力丰富,高等院校——高素质人才集聚)。
3.特殊区位
(1)工业基础(老工业基地)。
(2)农业基础(靠近商品粮、棉基地,乳畜业发达等)。
知识拓展 工业联系、工业集聚、工业分散与工业地域的联系
热点情境 人工智能产业
人工智能是新一轮科技革命和产业变革的重要驱动力量,影响着全球范围内的几乎所有行业和产业。我国已经成为世界第二大人工智能区域集聚区,北京、上海、深圳、杭州成为全球人工智能企业涌现和集聚的热点区域。2020年9月,长三角三省一市成立了产值超过万亿的长三角人工智能产业链联盟。根据产业链划分,人工智能产业可细分为基础层、技术层和应用层等环节。基础层是支撑人工智能应用的前提,包括专用芯片和软硬件开发制造等;技术层依托基础层进行识别与机器学习;应用层是实现人工智能技术在不同场景的应用。下面示意2020年长三角人工智能产业基础层、技术层、应用层的核密度强度(数值越大,表示单位面积内企业数量越多)。
探究设问 (1)北京、上海、深圳、杭州成为全球人工智能企业涌现和集聚的热点区域,推测其主要原因。
(2)概括长三角地区人工智能产业的总体分布特征。
(3)指出长三角地区基础层、技术层、应用层在产业集聚中心数量和集聚规模方面的差异,并分析其原因。
(4)为长三角地区人工智能产业的进一步发展献计献策。
【解题思路】 第(1)问,北京、上海、深圳、杭州成为全球人工智能企业涌现和集聚的热点区域的主要原因可从经济发展水平、产业基础、科技、政策等方面进行分析。第(2)问,由图可从整体和局部两方面进行分析。第(3)问,由图可明显看出,长三角地区从基础层到技术层再到应用层,产业集聚中心数量逐渐增多,集聚规模逐渐扩大,这主要是由于从基础层、技术层到应用层,产业技术(资金)门槛逐渐降低。第(4)问,本问为开放性设问,可从加强科技研发、加强人才引进与培养、加强区域间分工协作等方面分析,回答合理即可。
【参考答案】 (1)经济发达,资金充足;人才资源集中,科技力量雄厚,自主创新能力强;区域优势突出,市场辐射广;人工智能产业(计算机、软件等)基础较好;国家政策支持等。
(2)分布不均;整体上中部地区多于周边地区(或中部密度大于周边地区);多中心集聚发展等。
(3)差异:从基础层、技术层到应用层,产业集聚中心数量增多,集聚规模扩大。原因:从基础层、技术层到应用层,产业技术(资金)门槛逐渐降低。
(4)提高基础研究投入,提升科技成果转化率;加强人才引进与培养;促进产学研国际合作;成立相关组织,加强区域间分工协作;加大科研和资金投入,填补基础层和技术层产业的不足;允许人工智能新产品在特定范围内进行实验,加快商业化进程等。
[2023山东青岛阶段考试]犀牛智造是我国某公司服装制造的新业务,也是该公司“新制造”的首次亮相。犀牛智造从面料进厂、裁剪、缝制到成品出厂,都进行全程跟踪。产前排位、生产排期、吊挂路线均由人工智能机器做决策,同一条生产线可以同时生产不同品牌、不同款式的衣服。犀牛智造将传统服装平均1 000件起订、15天交付的流程,缩短为100件起订、7天交付。据此完成1—3题。
1.该公司“新制造”首选服装行业,其原因是服装行业( A )
A.消费人群广B.能源消耗少
C.劳动力廉价D.技术难度低
【解题思路】 我国人口多,服装市场规模大,消费人群广,经济效益好,因此该公司“新制造”首选服装行业,A正确;服装制造能源消耗并不少,B错误;“新制造”属于技术密集型产业,生产过程主要使用人工智能机器做决策,技术难度高,可替代大量劳动力,故“新制造”多用于劳动力成本较高的行业,C、D错误。
2.与传统服装制造相比,犀牛服装智造( B )
A.成本较高B.库存量少
C.销量较少D.产品价格低
【解题思路】 与传统服装制造相比,犀牛服装智造的多个环节都由人工智能机器做决策,生产成本较低,A错误;犀牛智造将传统服装平均1 000件起订、15天交付的流程,缩短为100件起订、7天交付,流通速度加快,库存量较少,B正确;犀牛服装智造同一条生产线可以同时生产不同品牌、不同款式的衣服,能满足不同消费者的需求,销量应较大,C错误;犀牛服装智造生产多种品牌的衣服,产品价格不一定低,D错误。
3.犀牛服装智造的客户主要是( D )
A.科技人员B.品牌商店
C.城市居民D.中小商家
【解题思路】 科技人员是其内部工作人员,不是客户,A错误;品牌商店属于经销商,B错误;城市居民是服装产品的终端消费者,C错误;犀牛智造切入的是服装行业的中上游领域,主要面向资金有限、自身生产能力不足的中小商家,D正确。
[2023全国乙卷]2000年以后,世界打火机生产中心转移到湖南省邵东市。邵东市由原来几家生产作坊快速形成打火机全产业链布局,并相继成立打火机行业协会和打火机出口监管委员会。2009年,多家企业组建了一家集研发、组装、销售于一体的龙头企业。目前,邵东市每年生产的一次性打火机占世界同类打火机总产量的70%。据此完成1—3题。
1.邵东打火机全产业链布局快速形成的主要原因是( B )
①打火机产业生产链短
②打火机产业附加值低
③当地有打火机创新技术
④当地有打火机产业基础
A.①③B.①④C.②③D.②④
【解题思路】 一次性打火机的零部件数量较少,制作工艺简单,产业生产链较短,有利于快速布局,①正确;由材料“邵东市由原来几家生产作坊快速形成打火机全产业链布局”可知,邵东市有打火机产业基础,④正确;打火机产业附加值低,这会影响发展打火机产业的积极性,不利于快速形成打火机全产业链,②错误;龙头企业的研发投入是在产业链形成之后出现的,因此打火机创新技术不是邵东打火机全产业链布局快速形成的原因,③错误。故选B。
2.邵东打火机产业发展过程中龙头企业的主要作用是( D )
A.控制各企业发展规模B.协调与外地生产联系
C.监督产品质量与价格D.引领产品研发和营销
【解题思路】 龙头企业规模大,研发能力强,销售网络完善,可以发挥其优势,引领产品的研发和营销,D正确;龙头企业与其他企业有协作关系,但并不会控制各企业发展规模,A错误;龙头企业能够更好地协调与外地生产的联系,但这并不是龙头企业发挥的主要作用,B错误;产品质量与价格的监督是由当地的行业协会和监管委员会负责的,C错误。
3.除技术创新外,支撑邵东打火机产业长期发展的关键因素是( B )
①快捷的对外交通
②稳定的市场需求
③有效的企业组织
④较高的产品价格
A.①②B.②③
C.③④D.①④
【解题思路】 邵东打火机产业的长期稳定发展,一方面依赖稳定的市场需求,另一方面依赖当地企业、服务机构和组织等的有效协作,②③正确;打火机对运输的时效性要求不高,并不需要成本较高的快捷的对外交通,①错误;产品价格较高会降低当地产品的竞争力,④错误。故B正确。
[2023北京地理卷]近年来,位于粤港澳大湾区的某产业园,面向轻型化、智能化制造业,构筑垂直化生产空间新形态。下图是产业园垂直化生产空间组织的应用场景示意图。读图完成4—5题。
4.垂直化生产空间组织有利于园区( B )
①集约利用工业用地
②降低厂房的建造成本
③提高产业集群效率
④辐射带动大湾区发展
A.①②B.①③
C.②④D.③④
【解题思路】 读图可知,垂直化生产空间组织将仓储、物流、设备布局在负一层和一层,生产、展示、研发布局在二层和三层,设计、试产布局在四层,检测、办公布局在五层,生产空间布局紧凑,利于集约利用工业用地,①正确;该产业园垂直化生产空间厂房层次较多,建设成本较高,②错误;该产业园垂直化生产空间集聚了众多轻型化、智能化制造业企业,各企业之间的信息交流和生产协作更便利,提高了产业集群效率,③正确;垂直化生产空间组织主要涉及本产业园各企业之间的协作,与大湾区其他区域企业的协作较少,因而对大湾区发展的辐射带动作用较小,④错误。故选B。
5.促使智能制造企业垂直化生产的主导条件是( D )
A.楼房闲置
B.劳动力短缺
C.环保安全
D.科技进步
【解题思路】 楼房闲置与企业垂直化生产无必然联系,A错误;垂直化生产空间组织与普通生产空间组织对劳动力的需求和环保要求相差不大,B、C错误。轻型化、智能化制造业,产品更新快,需要不断研发新产品,对信息依赖程度高,因此科技进步是促使智能制造企业垂直化生产的主导条件,D正确。
6.[2024江西九校联考,8分]阅读材料,完成下列要求。
材料一 “工业上楼”是企业在高层大厦中进行生产、研发、设计等的新型工业楼宇模式。全至科技创新园前身为茅洲山工业园,地处深圳边缘地带,园区改造前为五金制品、模具销售、配件包装等传统低端制造行业工业园,企业规模偏小,缺乏核心技术和竞争力。后来,茅洲山工业园改造启动,拆除部分旧厂房,建设高层厂房,通过“工业上楼”实现了园区提升。园区内科创大厦是典型的“工业上楼”的产物,地上23层,地下2层,每个单元设立独立茶水间、洗手间,企业可以在前端做研发和设计,在后端做生产,实现上下楼就是上下游。
材料二 全至科技创新园入驻企业情况统计图。
(1)指出“工业上楼”入驻企业的特点。(4分)
【参考答案】 特点:多租用中小户型办公室;设备载重小;污染小;原料产品体积小,震动小;技术要求高,能耗低。(每点1分,任答4点即可)
【解题思路】 如下图:
(2)分析“工业上楼”模式对企业发展的意义。(4分)
【参考答案】 降低综合运营成本,提高经济效益;加强企业间的信息交流与协作,促进协同发展;改善工作环境,利于留住人才。(每点2分,任答2点即可)
【解题思路】 可从经济效益、社会效益两方面回答。经济效益方面,企业可以在前端做研发和设计,在后端做生产,实现上下楼就是上下游,企业管理更加方便,从而降低综合运营成本,提高经济效益;能够加强企业间的信息交流与协作,促进协同发展,集聚效应显著。社会效益方面,每个单元设立独立茶水间、洗手间,工作环境较好,利于留住人才。
考点1 工业区位因素
[2023辽宁重点学校联考]漠河地处我国最北边界,利用极寒地带特色,重点推进寒区测试产业。漠河红河谷寒地试车基地项目总投资1.07亿元,分两期开发建设,2020年完成一期后,拥有10%坡道、15%坡道、20%坡道、冰雪圆环跑道、越野道、障碍路面等40余种试验道路。据此完成1—2题。
1.红河谷寒地试车基地提供多种试验道路的主要目的是( D )
A.考验驾驶技术B.应对复杂地质
C.测试防滑性能D.扩大服务范围
【解题思路】 提供多种试验道路,则能进行多种测试项目,扩大了服务范围,增加收益,D正确;漠河地处极寒地带,冬半年几乎所有路面均可测试防滑性能,C错误;试车基地测验的是车辆性能,不是驾驶员技术,A错误;一个试验基地内地质条件基本一致,B错误。
2.漠河地区重点推进寒区测试产业的主要区位优势是 ( B )
A.产业基础较好B.测试时段较长
C.专业化程度高D.自然环境独有
【解题思路】 依据材料信息可知,漠河红河谷寒地试车基地2020年才完成一期建设,可推出该产业起步较晚,产业基础较弱,专业化程度也不可能很高,A、C错误;漠河地理纬度高,冬季漫长,可进行测试的时段较长,但这种环境并非该地独有,B正确、D错误
[2023山西部分学校联考]集成电路作为电子信息产业的核心,是全球关键核心技术竞争的焦点。新兴工业化经济体崛起,推动网络空间结构由以北美为主导的单中心演变为以北美、东亚—东南亚为主导的多中心格局。随着中国集成电路出口能力的提高,中国已替代美国成为东南亚地区的主要贸易合作伙伴。完成3—4题。
3.推测东南亚地区在全球集成电路产业中的主要分工是( D )
A.设备研发B.市场营销
C.芯片设计D.封装测试
【解题思路】 集成电路是电子信息产业的核心,集成电路产业发展初期为知识技术密集型产业,随着新兴工业化经济体的崛起,该产业由单中心演变为多中心格局,并涉及多个领域,逐步演变为技术、资金、劳动密集型产业。东南亚地区的集成电路产业处于产业链的下游,A、C错;市场营销主要是指营销人员针对市场开展经营活动、销售行为的过程,在集成电路领域,东南亚先后成为美国、中国的主要贸易伙伴,说明当地就是相对稳定的市场,B错;东南亚人口密集,劳动力廉价,最可能的分工是封装测试,D对。
4.与美国相比,我国出口的集成电路产品对于东南亚地区而言的主要优势是( C )
A.技术先进B.贸易渠道多样
C.价格较低D.应用范围更广
【解题思路】 与美国相比,我国集成电路制造技术水平相对较低,产品类型相对较少,A、D错;我国作为东南亚地区主要贸易合作伙伴,两者贸易渠道相对单一,B错;我国是制造业大国,集成电路产品可批量生产,价格较低,C对。
5.[新情境/2023南京二模,16分]阅读材料,回答下列问题。
材料一 2022年11月工信部公布了45个国家级先进制造业集群名单,福建宁德动力电池集群入选。宁德时代是宁德动力电池集群龙头企业,是全球领先的动力电池系统提供商。宁德时代积极推动江西、贵州等地含锂瓷土矿以及磷矿等资源开发,并携手多家汽车、储能、基站、数据中心等相关企业形成长期联盟,最新动作是联手全球领先的钨、钴生产商——洛矿集团投资建设生产基地。下图示意宁德时代全球布局。
材料二 推进先进制造业集群发展是我国推动制造业优化升级、发展区域经济、参与全球分工的重要途径。宁德动力电池集群与新能源汽车、不锈钢新材料、铜材料等产业集群,共同支撑宁德市的快速发展。下图为宁德市主导产业关联示意图。
(1)比较上海临港和洛阳生产基地的区位优势差异。(4分)
【参考答案】 洛阳:矿业基础好(原材料丰富);(1分)土地租金低,工资水平低,劳动力成本相对较低。(1分)
上海:科研水平高;(1分)信息通达度高。(1分)
【解题思路】 从洛阳角度看,作为生产基地,矿业基础好,原材料丰富,有利于节约运输成本;相对上海,土地租金低、工资水平低,运营成本相对较低,有助于提高企业利润水平。从上海临港角度看,作为研发中心,临港位于科教、经济发达的综合性大都市,便于及时获得市场反馈信息,信息通达,加上人才资源丰富,利于推动产品研发创新。
(2)基于宁德时代的发展战略,简述其对我国先进制造业发展的借鉴意义。(6分)
【参考答案】 加强研发力度(科技投入),提升产品品质,建立自主品牌;充分发挥区位优势,建设生产基地;开发(矿产)资源,保障原材料供应;联手关联企业,积极开拓产品应用市场;向产业链上下游延伸,构建完整产业链;加强政策支持。(任答3点得6分)
【解题思路】 如下表:
(3)宁德市四大主导产业关联度高、协作性强,分析其对该市可持续发展的有利影响。(6分)
【参考答案】 经济可持续发展:形成较复杂的产业链(或完善产业链),优化资源配置,促进经济高效发展;形成了稳定的原材料供应链,利于经济平稳发展;空间临近利于降低成本,提高经济效益(或利于产业集聚,获得规模效益,降低成本)。(任答1点得2分)
社会可持续发展:吸纳人口就业,推动城市化,促进社会和谐发展。(2分)
生态可持续发展:发展循环经济、低碳产业,减轻环境污染。(2分)
【解题思路】 可持续发展包括经济、社会和生态三方面。经济可持续发展方面,通过打造较复杂的产业链,优化资源配置,促进经济高效发展;稳定的原材料供应链,利于经济平稳发展,防止原材料紧缺造成的供需关系失衡;四大主导产业空间临近,利于降低成本,可最大限度地利用区域优势,提高经济效益。社会可持续发展方面,持续吸纳人口就业,推动城市化,促进社会和谐发展和城乡协同发展。生态可持续发展方面,大力发展循环经济、低碳产业,减轻环境污染。
考点2 工业区位因素的变化
[2023南昌摸底]我国半导体产业起步较晚,产品质量、产量难以满足国内需求。国外大型半导体跨国公司在我国均有产业布局,并在大幅度加大投资力度。近年来我国出台了一系列政策,支持国内半导体研发。据此完成1—3题。
1.国外半导体跨国公司在我国布局是为了获得( C )
A.廉价劳动力B.充足的原料
C.广阔的市场D.先进的技术
【解题思路】 我国半导体产业起步较晚,相对发达国家技术落后,但我国对半导体产品的需求量大,市场广阔,因此吸引了跨国公司在我国布局,C正确、D错误。半导体产业的科技水平高,对劳动力素质要求高,且半导体所用的工业原料很少,廉价劳动力、充足的原料不是国外半导体跨国公司在我国布局的主要原因,A、B错误。
2.引进国外半导体企业有利于我国半导体产业( D )
A.避开贸易壁垒B.获得高额利润
C.降低竞争压力D.提升技术水平
【解题思路】 我国引进国外半导体企业,便于学习其先进的技术和管理经验,提升我国半导体产业的技术水平,D正确;我国半导体产业的生产和销售主要在我国境内,贸易壁垒对其影响很小,A错误;企业主要通过加大科技投入、创立品牌、扩大生产规模、拓展销售市场等措施获得高额利润,引进国外半导体企业会提高同类产品的竞争压力,并不利于我国半导体产业获得高额利润,B、C错误。
3.我国支持国内半导体研发的主要目的是( B )
A.解决就业问题B.创建自主品牌
C.扩大产业规模D.带动相关产业
【解题思路】 研发活动是一种创新活动,我国支持国内半导体研发的主要目的是创建自主品牌,B正确;半导体研发处于小规模实验阶段,还没有进入大规模生产阶段,因此其在解决就业问题、扩大产业规模、带动相关产业发展等方面的作用不大,A、C、D错误。
[2023广东地理卷]浙江省温岭市制鞋业发达,Z镇是该市最大的制鞋基地,其制鞋业始于20世纪80年代。近年来,随着电商的发展,该镇制鞋业更加灵活化。下图示意Z镇制鞋业的发展历程。据此完成4—5题。
4.电商的发展对该镇制鞋业的最直接影响是( B )
A.制鞋技术提升、生产效率提高
B.生产要素流动加快、市场扩大
C.生产更加集中、营销渠道稳定
D.制鞋工艺更加标准化、统一化
【解题思路】 电商通过网络平台可以面向更多的消费者,拓宽了销售渠道,营销渠道多样化,扩大了销售市场,使生产要素的联系更为紧密,流动速度加快,B正确,C错误。制鞋技术的提升与电商的发展无直接联系,A错误。电商面向的消费者更多,而消费者的需求日益多样化,制鞋业应更加灵活化,而制鞋工艺的标准化、统一化不能满足消费者日益多样化的需求,D错误。
5.进入智造型阶段,该镇制鞋业最显著的变化是( C )
A.原料汇聚及供应渠道增多
B.加工生产及供货周期变短
C.研发设计及服务水平提高
D.成品库存及集散能力增强
【解题思路】 进入智造型阶段,生产自动化、信息化水平提高,这利于研发设计及服务水平的提高,C正确。随着产业规模的扩大,原料汇聚及供应渠道会不断增多,这并非智造型阶段制鞋业最显著的变化,A错误;供货周期主要受交通、物流发展的影响,受智造影响不大,B错误;智造型阶段,产品根据消费者的需求生产,个性化生产增多,成品库存少,成品库存及集散能力不一定会增强,D错误。
[2023沈阳质检] 20世纪初,大量轮胎及橡胶相关企业集聚于美国阿克伦。20世纪中期,法国生产出全世界第一条子午线轮胎,成为轮胎发展的新方向。20世纪下半叶,阿克伦轮胎等相关产业衰落。21世纪以来,政府提供资金并联系科研机构促使阿克伦成为聚合物(高分子化合物,可以用来制造各种各样的材料,如塑料、橡胶、玻璃和纤维等)行业的全球领先者。据此完成6—7题。
6.阿克伦市轮胎等相关产业衰落的主要原因是( B )
A.橡胶资源枯竭B.新技术的冲击
C.市场需求减少D.生态环境恶化
【解题思路】 20世纪中期,法国生产出全世界第一条子午线轮胎,成为轮胎发展的新方向,在轮胎发展新技术的冲击下,20世纪下半叶,阿克伦轮胎等相关产业走向衰落,B正确。目前世界天然橡胶、合成橡胶依旧较充足,因而橡胶资源没有枯竭,A错误;现代工业的发展,尤其是汽车工业的发展,对橡胶的需求量与日俱增,C错误;若阿克伦轮胎等相关产业因生态环境恶化而衰落,那之后就不会发展可制造塑料、橡胶等的聚合物产业,D错误。
7.阿克伦市的转型成功,主要是因为( C )
A.推动了产业多元化发展
B.完善了基础设施
C.培育了新的主导产业
D.开发了新的资源
【解题思路】 21世纪以来,政府提供资金并联系科研机构,促使阿克伦成为聚合物行业的全球领先者,说明当地通过培育新的主导产业——聚合物产业,促进了区域产业的成功转型,C正确。
[2023山东地理卷]工业设计是以工业产品为对象,对产品的功能、形态等进行整合优化的活动。广东省佛山市是珠江三角洲地区中小型制造企业集聚地之一。2010年,广东工业设计城在佛山建成。经过十多年发展,该设计城已成为拥有近300家企业的产业基地,从最初以承接产品外观设计为主,发展成为重要的原创产品发源地。据此完成8—10题。
8.影响诸多工业设计企业落户广东工业设计城的主导因素是( B )
A.政策B.市场
C.科技D.劳动力
【解题思路】 根据材料可知,广东工业设计城所在的佛山市是珠江三角洲地区中小型制造企业集聚地之一,这些中小型制造企业是工业设计企业的服务对象,因此诸多工业设计企业落户广东工业设计城的主导因素是市场。选B。
9.工业设计城建成后,当地制造企业积极与工业设计企业开展合作,其直接目的是( A )
A.提高产品的竞争力
B.扩大产品销售市场
C.扩大企业生产规模
D.降低企业生产成本
【解题思路】 工业设计企业可以为制造企业提供产品功能、形态、外观设计优化等方面的服务,提升产品的质量与附加值,从而提高产品的市场竞争力,提高利润,A正确;工业设计企业不负责制造企业产品的市场营销,无法直接扩大制造企业产品的销售市场,B错误;企业的生产规模受市场需求的影响,与工业设计企业无关,C错误;企业的生产成本包括劳动力成本、原材料成本、能源成本、用地成本等,工业设计企业无法直接降低这些成本,D错误。选A。
10.工业设计城发展为原创产品发源地,主要体现为( D )
A.用地规模变化B.订单数量变化
C.管理模式改变D.人才结构改变
【解题思路】 原创产品对自主创新能力和技术水平要求高,需要专业的高素质人才。该设计城从最初以承接产品外观设计为主,发展成为重要的原创产品发源地,说明其服务能力、专业化、自主创新能力大大提升,这体现了人才结构的改变,因此工业设计城发展为原创产品发源地,主要体现为人才结构改变,体现不出用地规模变化、订单数量变化、管理模式改变。选D。
综合训练
[2023武汉武昌区质检]粤港澳大湾区是我国机器人制造业基地之一,全球工业机器人巨头“四大家族”已有三家先后在粤港澳大湾区投资建厂。下图为2019年粤港澳大湾区机器人骨干企业和培育企业数量地区分布图。据此完成1—3题。
1.2019年粤港澳大湾区机器人企业分布的核心城市是( D )
A.广州、中山B.佛山、珠海
C.深圳、东莞D.广州、深圳
【解题思路】 结合柱状图可以判断,2019年粤港澳大湾区机器人企业分布的核心城市是广州和深圳,故选D。
2.粤港澳大湾区发展机器人制造业最主要的优势是( D )
A.政府政策支持B.配套设施齐全
C.产业链完整D.技术基础好
【解题思路】 机器人制造业属于技术密集型企业,因此粤港澳大湾区发展机器人制造业最主要的优势是技术基础好,D正确。
3.全球工业机器人巨头在粤港澳大湾区投资建厂的主要目的是( C )
A.扩大企业规模B.提高品牌知名度
C.抢占中国市场D.吸引高科技人才
【解题思路】 我国经济发展迅速,人口老龄化现象日趋严重,劳动密集型工业趋向用机器人替代人力,工业机器人的市场需求量大,全球工业机器人巨头在粤港澳大湾区投资建厂的主要目的是抢占中国市场,C正确。
[2023北京海淀区检测] 陕西省安康市位于秦巴山区腹地,近年来,依托苏陕协作承接江苏省毛绒玩具制造业,目前已成为我国重要的毛绒玩具生产中心。据此完成4—5题。
4.与江苏省相比,安康市发展毛绒玩具制造业的优势条件是( A )
①优惠政策扶持 ②劳动力成本低
③物流成本低 ④研发能力强
A.①②B.②③
C.③④D.①④
【解题思路】 近年来,陕西省安康市依托苏陕协作承接江苏省毛绒玩具制造业,成为我国重要的毛绒玩具生产中心,说明与江苏省相比,安康市发展毛绒玩具制造业有优惠政策扶持,①正确;安康市位于秦巴山区腹地,经济水平相对较低,因而劳动力成本相对较低,②正确;安康市经济水平低,交通等基础设施落后,物流成本高,③错误;安康市所处位置偏僻,科教水平低,人才不足,研发能力相对较弱,④错误。故选A。
5.为促进毛绒玩具产业发展,安康市建设毛绒玩具创意设计、原辅料批发、物流分拨、电商运营等部门,其主要目的是( C )
A.增加产品产量B.提高产品价格
C.完善产业链条D.减少原料消耗
【解题思路】 毛绒玩具创意设计、原辅料批发属于毛绒玩具制造业的上游产业,物流分拨、电商运营主要属于原料、产品运输和销售环节,因此安康市建设毛绒玩具创意设计、原辅料批发、物流分拨、电商运营等部门,主要目的是完善其产业链条,促进毛绒玩具产业的发展,C正确。产品产量和价格主要受市场影响,A、B错误;产品原料消耗主要受生产工艺水平和劳动者技能影响,完善产业链并不能减少原料消耗,D错误。
[2023青岛调研] “灯塔工厂”是规模化运用物联网、人工智能等先进生产技术的全球领先企业,这些企业从数字化中挖掘新的价值,提高市场敏捷度和响应能力、提升定制化水平等。截至2020年底,青岛啤酒在全国20个省级行政单位布局了60多家生产企业。2021年3月,具有百年历史的青岛啤酒厂成为全球首家啤酒饮料行业工业互联网“灯塔工厂”。青岛啤酒厂融合了先进制造与工业旅游元素。游客沿着青岛啤酒博物馆的参观路线,可以近距离感受“灯塔工厂”的科技创新性。据此完成6—7题。
6.青岛啤酒厂在全国布局多家生产基地,主要影响因素是( C )
A.地价B.交通
C.市场D.劳动力
【解题思路】 啤酒工业属于市场导向型工业,青岛啤酒厂在全国布局多家生产基地,可以节省运输、仓储等费用,降低生产成本,就近占领当地的市场,C正确。
7.助力青岛啤酒博物馆入选全球灯塔网络的参观项目最可能是( D )
A.产品品尝
B.技术工艺参观
C.历史文化展示
D.私人定制
【解题思路】 根据材料“提升定制化水平”可知,作为已经入选全球灯塔网络的啤酒厂商,青岛啤酒博物馆可以为客户提供私人定制生产服务;产品品尝、技术工艺参观、历史文化展示等是与啤酒有关的常规项目。故选D。
[2023天津期末]作为对外投资的新方式,海外园区已成为探索中国与“一带一路”沿线国家开展经贸合作的重要平台。中国海外园区建设一般采用共商共建模式,但建设高水平海外园区仍面临诸多困境。下图示意高水平海外园区具备的关键优势。据此完成8—10题。
8.建设高水平海外园区面临的最大困境是( D )
A.产业规划不合理B.融资渠道不畅通
C.人才培养不到位D.政治经济风险大
【解题思路】 根据图示可知,海外园区的关键优势在于政策支持、良好的投资环境、共享信息和资源以及集聚经济效应,中国海外园区建设采用的是共商共建模式,产业规划合理,A错误;园区实行信息和资源共享,并得益于集聚经济效应,融资渠道畅通,B错误;人才培养是一项长期任务,属于投资软环境,但这不是最主要的影响因素,C错误;对外投资面临着制度和文化的差异,所以建设高水平海外园区面临的最大困境是政治经济风险大,D正确。
9.中国海外园区建设采用共商共建模式,有利于( C )
①均摊投资建设成本 ②构建多方协调机制 ③降低对外投资风险 ④消除文化制度差异
A.①②B.③④C.②③D.①④
【解题思路】 中国在外投资建厂,是由中国出资,外国仅提供优惠政策、便利设施和专业服务等,不属于均摊投资建设成本,①错误;文化制度差异无法消除,④错误;共商共建模式有利于构建多方协调机制,在一定程度上能够降低对外投资风险,②③正确。
10.引导入园企业快速融入当地生产经营环境的关键优势是( C )
A.政策协调机制B.投资软硬环境
C.信息和资源共享D.集聚经济效应
【解题思路】 根据材料可知,园区建设面临的最大困境是双方制度和文化的差异,入园企业要想快速融入当地生产环境,信息和资源的共享是关键优势,C正确。政策协调机制无法缩小文化上的差异,A错误。投资软硬环境只是东道国的自身条件,对企业快速融入当地的生产经营环境作用不大,B错误。集聚经济效应主要作用于减少生产成本和促进生产分工合作,对企业融入当地生产经营环境影响不大,D错误。
[2023济南针对性检测]岱山县位于浙江舟山群岛中部,传统产业以渔业、水产品加工及船舶配件制造为主。近年来,位于岱山本岛西北方向的鱼山岛已建成我国最大的绿色石化基地,该基地使其成为承接我国石化产业转移的“飞入地”,同时也是本地企业融入石化产业的“飞出地”,具有了双重“飞地”特征,这将助力岱山县经济发展。据此完成11—12题。
11.影响鱼山岛成为岱山县本地产业“飞出地”的主导因素是( B )
A.交通因素B.集聚因素
C.技术因素D.环境因素
【解题思路】 石化产业的设备数量多、规模大,且生产过程联系密切。鱼山岛上已建成我国最大的绿色石化基地,承接了我国大量石化产业,集聚效益显著,吸引本地企业融入,B正确。鱼山岛位于岱山本岛西北方向的海域,除了运输速度较慢的海运外,其他交通运输方式并不发达,交通优势不明显,A错误;鱼山岛位置较偏僻,科教发展水平并不高,技术优势不大,C错误;当地环境质量较高,但石化产业会给当地环境带来污染,环境因素对石化产业发展具有限制性,D错误。
12.更有利于岱山县双重“飞地”发展的措施是( C )
A.延长传统产业链条B.加强油气勘探开发
C.完善石化产业集群D.发展休闲旅游产业
【解题思路】 岱山县双重“飞地”特征都与石化产业相关,因此完善石化产业集群,更有利于其发展,C正确。双重“飞地”发展主要依靠石化产业,岱山县传统产业以渔业、水产品加工及船舶配件制造为主,与石化产业联系较少,A错误;岱山县油气资源的蕴藏信息并未在材料中提及,盲目加强当地油气资源勘探开发会给岱山县双重“飞地”发展带来风险,B错误;石化产业发展会造成环境污染,不利于发展休闲旅游产业,D错误。
13.[2023南昌摸底,15分]阅读材料,完成下列要求。
我国某知名奶粉企业,为保障产品质量,构建了农牧工一体化的产业链,产业基地布局在东北平原的齐齐哈尔市附近。下图是该企业产业流程略图。
(1)简述该企业饲料生产有利的自然条件。(4分)
【参考答案】 气候湿润,(1分)地形平坦开阔,(1分)黑土土壤肥沃,(1分)水源较充足。(1分)
【解题思路】 自然条件主要从气候、地形、土壤、水源等方面进行分析。齐齐哈尔位于温带季风气候区,雨热同期,水源较充足。位于东北平原,地形平坦开阔,土壤肥沃。
(2)概括农牧一体化的益处。(3分)
【参考答案】 减少饲料的运输费用(降低天然草场的压力),(1分)保证饲料的新鲜度,(1分)(牛粪可作草场的肥料,)形成良性生态循环。(1分)
【解题思路】 农牧一体化可以减少饲料运输费用,保证饲料新鲜度,降低天然草场的压力,牛粪可作为草场、农田的肥料,从而形成良性生态循环系统。
(3)分析图示奶粉加工厂的区位优势。(4分)
【参考答案】 靠近原料产地,(1分)节省原料运输费用(奶源品质有保障),(1分)靠近城市,(1分)协作条件好(有利于产品投放市场)。(1分)
【解题思路】 工业区位因素主要包括自然因素(如原料、能源、地形、水源、环境)和社会经济因素(如市场、交通、政策、科技、劳动力、资金、产业基础、产业协作、基础设施等)。结合材料信息可知,该奶粉加工厂位于齐齐哈尔市附近,靠近我国畜牧业基地,可节省原料运输费用,奶源品质有保障;靠近齐齐哈尔市,有利于产品投放市场。
(4)分析管道输送鲜奶对保障产品质量的意义。(4分)
【参考答案】 装卸时间短,(1分)确保原料新鲜度,(1分)密封输送,(1分)隔绝外界污染。(1分)
【解题思路】 管道运输是密封输送,可隔绝外界污染,装卸时间短,确保原料新鲜度。
14.[2024青岛调研,12分]阅读材料,完成下列要求。
汽车零部件主要包括动力系统、车身及底盘系统、电子电器系统等。长春汽车产业起步早,当地某汽车品牌公司的零部件供应商主要分布在长春、上海、宁波、北京、苏州。近年来,我国汽车产业发展迅速,汽车品牌正在加速战略转型或能力重塑,向中高端市场进军。上海逐渐发展成我国最大的轿车生产基地,形成了以整车制造为核心的汽车产业,汽车零部件的本地化率也在逐渐提升。上海临港产业区也因此吸引了众多国外车企在此投资,建设集研发、制造、销售于一体的超级工厂。
(1)分析国外车企在中国首选上海建设超级工厂的原因。(3分)
【参考答案】 技术:相较于中国其他地区,上海经济发达,技术先进,有利于提高零部件本地化率。(1分)
产业基础:上海汽车工业基础好,生产协作条件好。(1分)
交通:上海地处长江入海口,水运便利,零部件和整车运输成本低。(1分)
【解题思路】 上海的区位优势主要从技术、产业基础、交通等方面进行分析。上海是长江三角洲的核心城市,是区域发展的龙头和区域协作的纽带。相较于中国其他地区,上海技术先进,有利于提高零部件本地化率。上海位于长江入海口附近,可实现河海联运,交通便利,零部件和整车运输成本低。由材料可知,上海逐渐发展成我国最大的轿车生产基地,形成了以整车制造为核心的汽车产业,工业基础好,生产协作条件好。
(2)长春某汽车公司布局在长春本地的零部件生产部门有两类,请指出类型并分别分析理由。(4分)
【参考答案】 动力系统。(1分) 原因:发动机为核心部件,长春汽车产业发展历史悠久,发动机系统技术水平高。(1分)
车身及底盘系统。(1分) 原因:体积较大,布局在整车厂附近,可降低运输难度和成本。(1分)
【解题思路】 主要从长春自身的优势和零部件的特点等方面分析。由材料可知,汽车零部件主要包括动力系统、车身及底盘系统、电子电器系统等。长春汽车产业发展历史悠久,传统零部件生产技术水平高,适宜布局发动机的生产部门。车身及底盘系统体积较大,布局在整车厂附近,可降低运输难度和成本。
(3)中国车企的全球化已经累积了强劲的内生力。试从产品销售环节角度分析中国车企的内生力。(5分)
【参考答案】 宣传:企业搭建自己的运营团队,加大宣传力度。
销售渠道:发展多种销售渠道,如线上主播带货等,直接面向顾客销售。
销售模式:打造体验式模式,让消费者先体验再购买,以提高成交量。
品牌:打造与其他知名品牌的联名款,提高知名度,拓展市场。
售后服务:提供优质的售后服务,提升用户体验感。(每点1分,共5分)
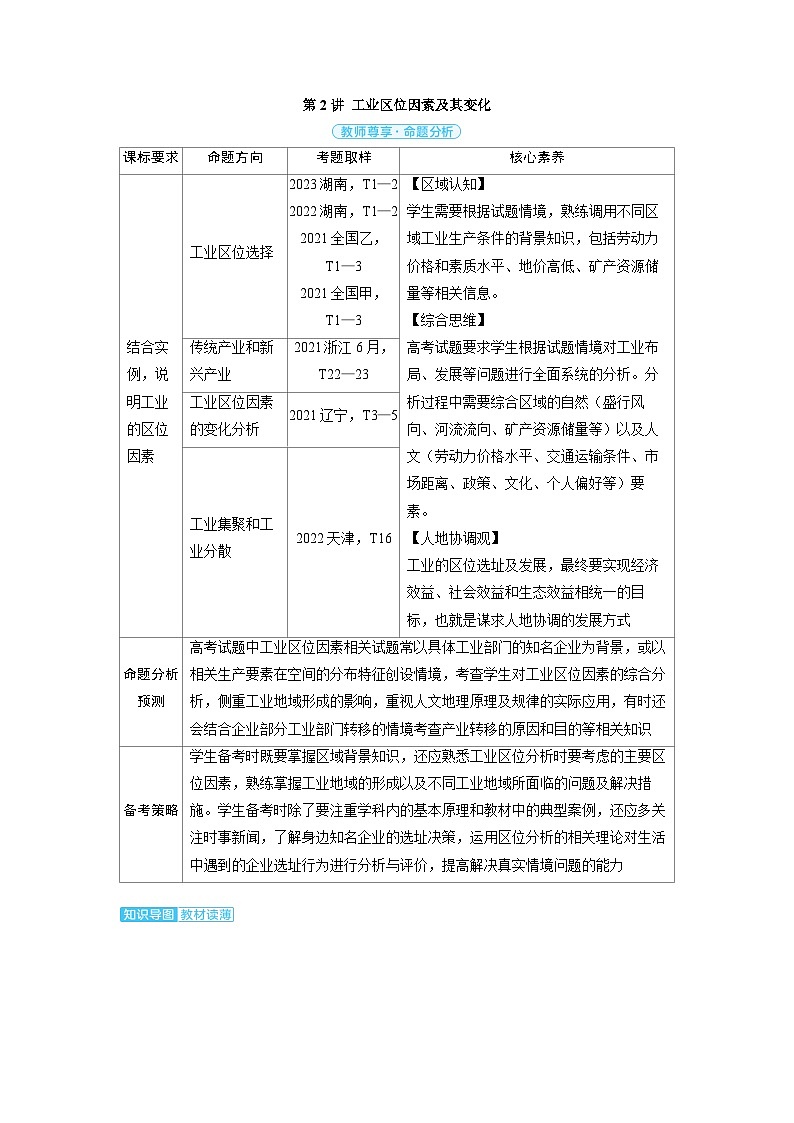
【解题思路】 在回答过程中注意限定词,从“产品销售环节”和“中国车企的内生力”角度作答。产品销售环节主要从前期打造品牌、宣传,中期销售渠道、销售模式和售后服务等方面分析。课标要求
命题方向
考题取样
核心素养
结合实例,说明工业的区位因素
工业区位选择
2023湖南,T1—2
2022湖南,T1—2
2021全国乙,T1—3
2021全国甲,T1—3
【区域认知】
学生需要根据试题情境,熟练调用不同区域工业生产条件的背景知识,包括劳动力价格和素质水平、地价高低、矿产资源储量等相关信息。
【综合思维】
高考试题要求学生根据试题情境对工业布局、发展等问题进行全面系统的分析。分析过程中需要综合区域的自然(盛行风向、河流流向、矿产资源储量等)以及人文(劳动力价格水平、交通运输条件、市场距离、政策、文化、个人偏好等)要素。
【人地协调观】
工业的区位选址及发展,最终要实现经济效益、社会效益和生态效益相统一的目标,也就是谋求人地协调的发展方式
传统产业和新兴产业
2021浙江6月,
T22—23
工业区位因素的变化分析
2021辽宁,T3—5
工业集聚和工业分散
2022天津,T16
命题分析预测
高考试题中工业区位因素相关试题常以具体工业部门的知名企业为背景,或以相关生产要素在空间的分布特征创设情境,考查学生对工业区位因素的综合分析,侧重工业地域形成的影响,重视人文地理原理及规律的实际应用,有时还会结合企业部分工业部门转移的情境考查产业转移的原因和目的等相关知识
备考策略
学生备考时既要掌握区域背景知识,还应熟悉工业区位分析时要考虑的主要区位因素,熟练掌握工业地域的形成以及不同工业地域所面临的问题及解决措施。学生备考时除了要注重学科内的基本原理和教材中的典型案例,还应多关注时事新闻,了解身边知名企业的选址决策,运用区位分析的相关理论对生活中遇到的企业选址行为进行分析与评价,提高解决真实情境问题的能力
区位因素
主要影响
自
然
因
素
土地
发展工业需要一定数量、适合布局厂房的土地,土地的[1] 数量和价格 是影响工业区位选择的重要因素
水源
工业生产需要有近便、丰富的水源,需水量大的工业应考虑近河湖分布
原料
原料的种类、数量、质量对工业区位选择的影响很大
人
文
因
素
经
济
效
益
运输
成本
工业原料的输入、产品的输出,都需要交通运输
一些原料容易腐烂或原料运输成本很高的工业,多建在原料产地附近
一些产品容易变质或者产品运输成本较高的工业,多建在靠近[2] 市场 的地方
一些需要大量运进原料的工业,需要建在有便捷的交通运输条件的地方
能源
成本
工业生产过程中需要消耗能源。一些消耗能源多的工业,多建在能源供应地附近
劳动
力成
本
劳动力是生产过程中的重要因素
一些耗用原材料少、需要劳动力数量多,但对技术要求不高的工业,多建在具有大量[3] 廉价劳动力 的地方
一些技术要求高的工业,需要素质较高的技术人员,多建在高等教育和科技发达的地区
环境
因素
环境对工业的区位选择十分重要
一些对环境质量要求较高的工业,大多选择建在环境质量良好的地方
对环境污染严重的工业,区位选择应非常慎重
环境因素往往是通过政府制定的环境保护法规、环境质量标准等影响工业的区位选择
社
会
因
素
政策
有些情况下,政策是重要的工业区位因素,有时甚至会成为主导因素;有时国家或地区也会通过提供廉价的土地、优惠的税收、适当的补贴、配套的基础设施等措施,使企业转向综合成本更低的地区布局
文化、个人偏好等
例如,改革开放以来,广大港澳台同胞、海外华侨华人纷纷回国、回乡投资建厂,除了政策因素,还有个人情感方面的因素
导向类型
部门举例
工业特点
区位选择原则
原料导向型
制糖工业、水产品加工业、水果罐头加工业
原料不便长途运输或运输原料成本较高
接近原料产地
市场导向型
肉类加工业、啤酒制造业、家具制造业、印刷业
产品不便长途运输或产品运输成本较高
接近[4] 消费市场
动力导向型
电解铝工业
需要消耗大量能源
接近火电厂或水电站
劳动力
导向型
普通服装制造业、家用电器装配工业
需要投入大量劳动力
接近有大量廉价劳动力的地方
技术导向型
集成电路、机器人制造、生物制药、航空航天、精密仪表等工业
对技术要求高
接近高等教育和科技发达的地区
表现
原因
举例
原料对工业区位选择的影响逐渐[1] 减弱
科学
技术
的进
步
使工业所用原料的范围越来越广,可替代原料越来越多
钢铁、石油化工等对原料消耗大的工业的区位选择逐渐摆脱了原料地的束缚,而转向[2] 交通便捷 的沿海、沿江港口布局
使原料的利用效率大幅度提高
船舶的大型化极大地降低了大宗货物的运输成本
消费市场对工业区位选择的影响逐渐增强
随着信息技术和互联网的发展,工业生产实现了设计与加工的空间分离;在[3] 经济全球化 的背景下,复杂产品的各种组件可以在全球采购
一些大型工业企业,如汽车制造企业、飞机制造企业,其总部更趋向布局在[4] 市场 广阔的地方
信息通达度对工业区位选择的影响逐渐增强
在发达的物流支撑下,出现了一些完全依托[5] 互联网 的新型工业企业
某依托互联网的服装公司位于上海的一栋写字楼内,既没有自己的制衣工厂,也没有自己的销售门店
交通运输等对工业区位选择的影响日益增强
工业生产方式的变革,改变了产品形态,降低了产品的运输成本
家具厂生产的产品由整体家具变革为组装家具,使家具厂的区位选择由临近市场转为临近原材料供应地
保鲜、包装、冷藏运输的发展,使得一些本需临近市场的工厂,转而临近优质[6] 原料地
奶产品加工厂
获取材料信息
解读信息,准备答题
宁德时代是宁德动力电池集群龙头企业,是全球领先的动力电池系统提供商
增加科技投入,加强研发力度,提升产品品质,建立自主品牌
宁德动力电池集群与新能源汽车、不锈钢新材料、铜材料等产业集群,共同支撑宁德市的快速发展
联手关联企业,积极开拓产品应用市场,提高产业影响力
宁德时代积极推动江西、贵州等地含锂瓷土矿以及磷矿等资源开发,并携手多家汽车、储能、基站、数据中心等相关企业形成长期联盟,最新动作是联手全球领先的钨、钴生产商——洛矿集团投资建设生产基地
充分发挥区位优势,建设生产基地;开发矿产资源,保障原材料供应,防止原材料短缺;向产业链上下游延伸,构建完整产业链,提高资源利用率和利润水平
推进先进制造业集群发展是我国推动制造业优化升级、发展区域经济、参与全球分工的重要途径
先进制造业的发展,离不开政策的支持
相关教案
这是一份2025年高考地理精品教案第二部分人文地理第三章产业区位因素第1讲农业区位因素及其变化,共29页。教案主要包含了参考答案,解题思路,区域认知,综合思维,人地协调观等内容,欢迎下载使用。
这是一份2025年高考地理精品教案第二部分人文地理第三章产业区位因素第3讲服务业区位因素及其变化,共25页。教案主要包含了参考答案,解题思路,区域认知,综合思维等内容,欢迎下载使用。
这是一份2024届人教新教材高考地理一轮教案第二部分人文地理第三章产业区位因素第2讲课时51工业区位因素的变化,共11页。

