[物理][期末]云南省马龙县2022-2023学年八年级下学期期末试卷
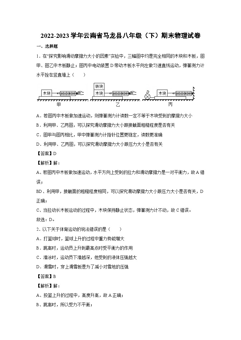
展开1.在“探究影响滑动摩擦力大小的因素”实验中,三幅图中均是完全相同的木块和木板,图甲、图乙中木板静止;图丙中电动装置D带动木板水平向左做匀速直线运动,弹簧测力计水平拴在竖直墙上( )
A.若图丙中木板做加速运动,则弹簧测力计读数一定不等于木块受到的摩擦力大小
B.利用甲、乙两图,可以探究滑动摩擦力大小跟接触面粗糙程度是否有关
C.图甲与图丙相比,甲中弹簧测力计指针位置更稳定,读数更准确
D.利用甲、乙两图,可以探究滑动摩擦力大小跟压力大小是否有关
【答案】D
【解析】解:
A、若图丙中木板做加速运动,水平方向上受到的拉力和滑动摩擦力是一对平衡力,故A错误;
BD、利用甲,接触面的粗糙程度相同,可以探究滑动摩擦力大小跟压力大小是否有关,D正确;
C、当拉动长木板运动的过程中,木块保持静止状态,弹簧测力计不动,故C错误。
故选:D。
2.以下关于体育运动的说法错误的是( )
A.打篮球时,篮球上升的过程中重力势能增大
B.跳高时,运动员上升到最高点时受平衡力的作用
C.潜泳时,运动员下潜越深,他受到的液体压强越大
D.滑雪时,穿上滑雪板是为了减小对雪地的压强
【答案】B
【解析】解:
A、投篮上升的过程中,高度升高,故A正确;
B、跳高时,所以受力不平衡;
C、根据p=ρ液gh,运动员下潜越深,故C正确;
D、穿上滑雪板,而是在压力一定时,故D正确。
故选:B。
3.将同一个鸡蛋分别放入装有不同液体的甲、乙两个杯子中,如图所示。在甲、乙两杯中鸡蛋所受的浮力分别为F甲、F乙,液体密度分别为ρ甲、ρ乙。则下列判断正确的是( )
A.F甲>F乙B.F甲=F乙C.ρ甲>ρ乙D.ρ甲=ρ乙
【答案】B
【解析】解:由图可知,同一个鸡蛋在甲,鸡蛋漂浮或悬浮时,所以同一只鸡蛋在两杯中受到的浮力相等甲=F乙;故A错误、B正确;
由图可知,鸡蛋在甲杯中悬浮甲=ρ物,鸡蛋在乙杯中漂浮,可得ρ乙>ρ物,所以ρ甲<ρ乙,故CD错误。
故选:B。
4.如图,手提起重物,桡骨在肱二头肌的牵引下绕着肘关节转动,也属于费力杠杆的是( )
A.夹起食物的筷子B.剪铁丝的钢丝钳
C.啤酒瓶的开瓶器D.撬铁钉的羊角锤
【答案】A
【解析】解:A、筷子在使用过程中,是费力杠杆;
B、钢丝钳在使用过程中,是省力杠杆;
C、开瓶器在使用过程中,是省力杠杆;
D、羊角锤在使用过程中,是省力杠杆。
故选:A。
5.某同学在冰面上行走时,突然发现脚下的冰即将破裂,他应采取的正确措施是( )
A.立即向岸边跑去
B.就地趴伏在冰面上慢慢向岸边挪动
C.立即改成单脚站立
D.站在原处不动
【答案】B
【解析】解:A、跑的同时会抬起一只脚,更容易掉入冰中。
B、就地趴伏在冰面上慢慢向岸边挪动,增大了受力面积,所以冰面不会破裂。
C、改成单脚站立,人更容易落入冰中。
D、站着不动,冰会破裂,故D错误。
故选:B。
6.将一根木头的一端搁在地上,另一端始终用竖直向上的力F向上抬起,在抬起的过程中( )
A.保持不变B.逐渐增大
C.逐渐减小D.先减小后增大
【答案】A
【解析】解:如图所示:
若力总是竖直向上,因为ΔOAC∽ΔOBD=为定值,根据F×OB=G×OA可得,故力F保持不变。
故选:A。
7.如图所示的容器中装有某种液体,试比较A、B、C、D四点液体的压强.它们之间的关系是( )
A.pA<pB<pC=pDB.pA<pB=pC>pD
C.pA<pB<pC<pDD.pA>pB>pC>pD
【答案】A
【解析】解:容器中装的是同种液体,说明液体密度都相等A<hB<hC=hD,
由公式p=ρgh可得:在液体密度相等时,深度相同的位置压强相等,所以pA<pB<pC=pD.
故选:A。
8.如图,体积相同的两个物体A、B用不可伸长细线系住,放入水中后,细线被拉直。已知A重6N,B受到的浮力为8N( )(ρ水=1.0×103kg/m3)
A.B受到的重力为10N
B.细线对A的拉力为1N
C.A的密度为0.75×103kg/m3
D.B对容器底部的压力为零
【答案】B
【解析】解:
A、由题知,AA:ρB=3:5,VA:VB=6:1,
由G=mg=ρVg可得A、B所受的重力之比:
GA:GB=ρAVAg:ρBVBg=ρA:ρB=3:6,
已知GA=6N,
所以GB=GA=×5N=10N;
B、已知A,都浸没在水中、B排开水的体积相等浮A=F浮B=8N,
A在重力、拉力和浮力的共同作用下刚好完全浸没入水中,根据力的合成可得细线对A的拉力为F拉A=F浮A﹣GA=8N﹣6N=2N,故B错误;
C、根据F浮=ρ液gV排可得,A的体积:VA=VA排===5×10﹣4m3,
则A的密度:ρA===3.75×103kg/m3,故C正确;
D、根据力的作用的相互性可得拉B=F拉A=3N,方向竖直向上,
则B对容器底部的压力:F压=GB﹣F浮B﹣F拉B=10N﹣8N﹣2N=2N,故D正确。
故选:B。
二、填空题
9.如图所示,用20N的水平力把重100N的木块紧压在竖直墙壁上,则墙壁受到的压力是 20 N,若木块与墙的接触面积为8×10﹣4m2,墙受的压强是 2.5×104 Pa。
【答案】20;2.5×104。
【解析】解:由于木块处于静止状态,受力平衡,墙壁对木块的支持力与手对木块的压力是一对平衡力。墙壁对木块的支持力与木块对墙壁的压力是一对相互作用力,所以木块对墙壁的压力(即墙壁受到的压力)为20N。
根据可得
。
故答案为:20;2.8×104。
10.在机器的轴承的加入润滑油是为 减小 摩擦。自行车刹车时,用力捏闸,因增大了闸皮与车轮闸的 压力 ,而增大了它们之间的滑动摩擦力。
【答案】减小;压力。
【解析】解:在机器的轴承的加入润滑油是通过使接触面脱离的方法减小摩擦力;
自行车刹车时,用力捏闸,增大了闸皮与车轮闸的压力。
故答案为:减小;压力。
11.如图甲所示,完全相同的木块A和B叠放在水平桌面上,在F1=10N的水平拉力作用下A、B一起以2m/s的速度做匀速直线运动,此时木块A受桌面的摩擦力大小为 10 N,木块B受到的摩擦力大小为 0 N,若将A、B紧靠着放在水平桌面上,用水平力F2推动它们一起以1m/s的速度做匀速直线运动,如图乙,则推力F2= 10 N,木块B所受的摩擦力大小为 5 N。
【答案】见试题解答内容
【解析】解:(1)在甲图中,物体A1作用下,一起做匀速直线运动,AB是一个整体,故此时木块A受到的摩擦力为10N;
A、B一起向右做匀速直线运动、B没有相对运动的趋势,A,则木块B受到的摩擦力大小为0N;
甲图,A和B整体水平方向上受到水平向右的拉力F2和水平向左的滑动摩擦力,整体进行匀速直线运动,大小相等,F1是10N,所以受到地面的滑动摩擦力是10N。
(2)从甲图到乙图,改变A和B的放置情况,接触面粗糙程度不变,所以乙图的滑动摩擦力大小还是10N2大小是10N。
(3)在乙图中,若将A,接触的粗糙程度不变,因此摩擦力也不变,因此推力与此时的摩擦力为一对平衡力.其中A,则木块B受到的摩擦力为7N。
故答案为:10;0;10;5。
12.辽宁号航空母舰满载时排水量达73500吨,则满载时所受的浮力是 7.35×108 N;它从河里驶入海里时,它的浮力 不变 (选填“变大”“变小”或“不变”),当航母上的舰载机起飞后,航空母舰所受浮力将 变小 (选填“不变”“变小”或“变大”)。(g取10N/kg)
【答案】7.35×108;不变;变小
【解析】解:该舰满载时所受浮力为:F浮=G排=m排g=73500×103kg×10N/kg=7.35×102N;
当船从河里驶入海里时,船始终漂浮,根据物体的漂浮条件可知船受到的浮力不变。
因为航母漂浮,所以浮力等于重力浮=G,当舰载飞机起飞后,则航母所受浮力变小。
故答案为:7.35×108;不变;变小。
13.如图甲所示,用吸管吸饮料时,是 大气压 使饮料上升到嘴里。如果用吸管从静止的乒乓球侧面吹气(如图乙),发现乒乓球向 左 (选填“左”或“右”)运动。这说明流速越大的地方,压强 越小 (选填“越大”或“越小”)
【答案】大气压;左;越小。
【解析】解:(1)吸管吸饮料时,是先把吸管内的空气吸走,饮料被压进吸管里;
(2)吹气的位置气体流速较大,气压较小。
故答案为:大气压;左;越小。
14.如图所示。放置花盆的支架只在A、D两点用螺钉固定在墙壁上,BC保持水平。已知AC长为l1,CD长为l2,BC长为l3,花盆的重力为G,重力作用线恰好过BC中点。若不计支架的重力,则D点螺钉对支架的水平拉力F= (用已知量表示)。为了减小拉力F,花盆位置应离墙壁 近 一些。
【答案】;近。
【解析】解:(1)支点为A,花盆对支架的压力为阻力F2,从支点A做到花盆重力作用线的垂线,支点到垂足的距离为阻力臂,
A点是支点,花盆处在BC中点处2=G;
D处螺钉水平拉力(动力)的力臂l1+l8,
由杠杆平衡条件可得:F1(l1+l6)=F2×,
D处螺钉的水平拉力的大小:
F1=;
(2)由杠杆平衡条件可知,在阻力,阻力臂越小、越省力,应减小阻力臂,花盆应尽量靠近墙壁。
故答案为:;近。
15.先在溢水杯中装满水(水面与溢水口齐平),水的质量为5kg,再放入一块重3N的木块,溢出的水全部用小烧杯接住,如图所示 3 N.(g取10N/kg)
【答案】见试题解答内容
【解析】解:∵木块漂浮,
∴木块受到的浮力F浮=G木=G排=3N,
∴小烧杯中水的重力:
G排=G=3N
故答案为:8。
16.周末,小明带着弟弟和妹妹到小区广场玩。
(1)如图甲所示,小明弟弟和妹妹玩跷跷板,此时跷跷板可以看作一个杠杆,妹妹想要把跷跷板压下去,应该 C (选填“A”“B”或“C”)。
A.弟弟离支点更远些
B.妹妹离支点更近些
C.妹妹离支点更远些
(2)小明发现弟弟的指甲有点长了,拿出指甲刀(如图乙)帮弟弟剪指甲。小明发现指甲刀也是杠杆,手按的A处是用力点(即动力作用点),C处就相当于阻力作用点,这是一个 省力 (填“省力”或“费力”)杠杆。
(3)如图丙是小明玩蹦蹦杆的情境,蹦蹦杆由地面弹起,在空中升高的过程中 减小 ,重力势能 增大 (选填“增大”“减小”或“不变”)。在下落后,从杆尖触地到弹簧压缩至最短,弹簧的 弹性势 能增大。
【答案】(1)C;(2)省力;(3)减小;增大;弹性势。
【解析】解:(1)如图甲所示,小明弟弟和妹妹玩跷跷板,跷跷板处于平衡状态,减小弟弟的力臂,因而可以弟弟离支点更近些或妹妹离支点更远些;
故选:C。
(2)指甲刀也是杠杆,其中ABC部分是一个杠杆,C处就相当于阻力作用点,由于动力臂大于阻力臂。
(3)如图丙是小明玩蹦蹦杆的情境,蹦蹦杆由地面弹起,高度增大,重力势能增大,小明的动能减小,从杆尖触地到弹簧压缩至最短,弹簧的弹性势能增大。
故答案为:(1)C;(2)省力;增大。
17.学习了浮力知识后,小翟和小飞同学对沉船打捞技术产生了深厚的兴趣,通过查看相关资料,如图所示:底面积为150cm2的圆柱薄壁容器放置在水平地面上,底面积为100cm2的轻质圆柱薄壁塑料瓶内装有若干小石块,质量为1600g的实心铁块沉在容器底部(没有紧密接触)。塑料瓶和铁块通过细绳相连(无拉力)。为了拉起铁块,需要把瓶内的部分小石块投入水中 16N ;铁块刚好被拉起时,投入水中的小石块质量为 840 g(已知ρ石=3g/cm3,ρ铁=8g/cm3)。
【答案】16N;840。
【解析】解:(1)铁块的重力:G=mg=1.6kg×10N/kg=16N;
(2)铁块的体积:V===200cm3,
因为铁块浸没在水中,V排=V,
铁块受到的浮力:F浮=ρ水gV排=6.0×103kg/cm4×10N/kg×200×10﹣6m3=6N,
铁块刚好被拉起时需要的拉力:F=G﹣F浮=16N﹣2N=14N,
铁块刚好被拉起时,投入水中的小石块质量为m投,
水面上升:Δh=,
塑料瓶增加的浮力:ΔF浮=ρ水gΔV排=ρ水gΔhS柱,
F=m投g+ΔF浮=m投g+ρ水g,
代入数据解得:m投=0.84kg=840g。
故答案为:16N;840。
18.如图甲所示,将圆柱形水杯M竖直放置在具有一定高度的薄壁圆柱形容器中,容器自重为4N且装有一定量的水。M具有一定厚度,外底面积为100cm2,高为10cm。现逐渐向M中加水,M外底到容器底部的距离h与加入水的质量m的关系如图乙所示,加水过程中M始终保持竖直,M所受浮力为 1 N,当加水质量为m1时,容器对水平桌面的压强为 2200 Pa。
【答案】1;2200。
【解析】解:(1)由题意和图像可知,最初未加水时,根据物体的漂浮条件可知:F浮=G物=m物g=100×10﹣3kg×10N/kg=1N;
(2)由图乙分析可知,开始时M外底到容器底部的距离h为14.8cm,M会逐渐下降;
当加水800g后,M内水装满,由于h又逐渐增加;
当加水m1后,h不再变化;
综上所述可知,当加水800g后,
即F浮=GM+G加水1=(m物+m4)g=(100×10﹣3kg+800×10﹣3kg)×10N/kg=4N;
根据F浮=ρ液V排g可知,此时排开水的体积为:
V排===9×10﹣4m4=900cm3,
则M浸入的深度为h1===9cm;
因M处于漂浮状态,则加水m7后,容器中水的总高度为h总=h1+11cm=9cm+11cm=20cm;
当加水800g时,增加的浮力等于水的重力浮增=G加水8=800×103kg×10N/kg=8N,
根据F浮=ρ液V排g可知,此时增加排开水的体积为:
V排增===3×10﹣4m3=800cm8,
M浸入水的高度增加了h增===6cm,
容器中水上升的体积,等于增加排开水的体积,
即V排增=(S容﹣SM)h增,由此可知容器的底面积为:
S容=+SM=+100cm6=200cm2=2×10﹣5m2;
当加水质量为m1时,容器对桌面的压力等于容器的重力与加入水的总重力及M的重;
由于水杯漂浮,加入水的总重力与M的重力之和等于其排开水所受到的重力,
即容器对桌面的压力F=G容+G水+G排水=G容+G水总=G容+ρ水gh总S容=6N+1.0×103kg/m3×10N/kg×0.5m×2×10﹣2m6=44N;
则容器对水平桌面的压强为:
p===2200Pa。
故答案为:4;2200。
三、实验探究题
19.小丽做“探究杠杆的平衡条件”的实验。
(1)当杠杆如图28甲所示时,小丽应将平衡螺母向 左 (选填“左”或“右”)移动,使杠杆在水平位置平衡。
(2)调节杠杆水平平衡后,小丽在杠杆的A点挂上2个钩码(每个钩码重为1N,杠杆上相邻刻线间的距离相等),如图乙所示。若要使杠杆再次在水平位置平衡 D 点挂上1个钩码;或者用弹簧测力计在B点沿着 竖直向上 的方向施加1N的力拉住杠杆。
【答案】见试题解答内容
【解析】解:
(1)因为杠杆右端下倾,所以应将杠杆平衡螺母向左移动;
(2)设杠杆每一个小格代表L,
根据杠杆平衡条件F1L1=F4L2得,2N×5L=1N×nL,所以钩码挂的D处;
根据杠杆平衡条件F1L7=F2L2得,8N×2L=1N×nL,所以弹簧测力计是B处竖直向上拉动杠杆。
故答案为:(1)左;(2)D。
20.小李同学用弹簧测力计、正方体木块、长木板、砝码等器材“探究影响滑动摩擦力大小的因素”实验,如图所示。
(1)如图甲所示,用弹簧测力计拉着木块在长木板上做匀速运动,滑动摩擦力的大小 等于 弹簧测力计的示数。(选填“大于”,“等于”或“小于”)
(2)小李同学用弹簧测力计匀速拉木块进行了图甲、乙所示的实验操作,记录数据为表中1、2,由此得到的结论是 在接触面粗糙程度相同时,压力越大,滑动摩擦力越大 。
(3)下表中第1和3两次实验中木块受到的滑动摩擦力不同的原因可能是 D 。
A.两次拉动速度不同
B.两次木块对木板的压力不同
C.木块正面和侧面的接触面积不同
D.木块正面和侧面的粗糙程度不同
(4)采用如图甲所示的实验装置进行实验时,发现弹簧测力计示数不稳定,很难读数 匀速直线 运动。为解决上述问题,小张对实验进行了如图丙所示的改进,解决了上述问题,木块都处于 静止 状态,便于读数。
(5)甲图中,木块在运动过程中所受拉力突然增大,滑动摩擦力将 不变 (选填“变大”“变小”或“不变”)。
(6)乙图中,木板受到木块对它的摩擦力的方向 水平向右 。
【答案】(1)等于;(2)在接触面粗糙程度相同时,压力越大,滑动摩擦力越大;(3)D;(4)匀速直线;静止;(5)不变;(6)水平向右。
【解析】解:(1)用弹簧测力计拉动木块时,弹簧测力计示数显示拉力大小,水平方向上受到拉力和滑动摩擦力作用,根据二力平衡。
(2)图甲、乙所示的实验操作,保持接触面粗糙程度不变、2,由此得到的结论是在接触面粗糙程度相同时,滑动摩擦力越大;
(3)表中第1和4两次实验中,压力相同,滑动摩擦力不同,即D符合题意;
(4)根据二力平衡的知识可知,要让木块在水平板面上做匀速直线运动;由于在拖动正方体木块时,才导致了弹簧测力计的示数不稳定;
用图丙所示的装置进行实验,当拉动长木板运动的过程中,根据二力平衡的条件知:此时弹簧测力计的示数等于摩擦力的大小,正方体木块都处于静止状态(即平衡状态),而且无论拉木板速度多少,不改变摩擦力大小。
(5)若在图甲装置中,木块在运动过程中所受拉力突然变大,故滑动摩擦力将不变;
(6)乙图中,木块受到的测力计的拉力与木板施加的摩擦力为一对平衡力,方向相反,故木块受到的木板施加的摩擦力方向水平向左,木板受到木块对它的水平向右的摩擦力。
故答案为:(1)等于;(2)在接触面粗糙程度相同时,滑动摩擦力越大;(4)匀速直线;(5)不变。
21.小明用图甲所示的实验装置测量杠杆的机械效率。实验时,竖直向上匀速拉动弹簧测力计,使挂在杠杆下面的钩码缓缓上升。
(1)已知OC上升0.3m,钩码总重为1.0N,实验中 0.5 N,钩码上升高度为0.1m,杠杆的机械效率为 66.7 %;
(2)若只将钩码的悬挂点由A移至B,仍将钩码提升相同的高度,则弹簧测力计的示数将 变大 ,杠杆的机械效率将 变大 (均选填“变大”“变小”或“不变”);
(3)如图乙,用始终竖直的力把重物提升至虚线所示的位置,拉力F的大小将 不变 (选填“变大”“变小”或“不变”)。
【答案】(1)0.5;66.7;(2)变大;变大;(3)不变。
【解析】解:(1)由图甲可知,测力计分度值为0.1N;
克服钩码重力做的有用功:W有=Gh=6N×0.1m=5.1J,
拉力做的总功:W总=Fs=0.8N×0.3m=6.15J,
则杠杆的机械效率:;
(2)在图甲中,将钩码的悬挂点由A移至B,阻力不变,则动力臂不变时,即测力计示数变大。
将钩码提升相同的高度,有用功不变,则克服杠杆重力做的额外功变小,根据η=;
(3)如图乙所示,用始终竖直的力把重物提升至虚线所示的位置、后保持不变可知,则力之比不变,故拉力F不变。
故答案为:(1)7.5;66.7;变大。
22.在探究“浮力的大小跟哪些因素有关”实验中,同学们根据生活经验,提出了影响浮力大小的因素:①与物体的体积有关②与物体浸入液体的体积有关③与液体的密度有关④与物体浸在液体中的深度有关……
(1)如图bc所示实验中,发现浸在水中的体积越大,弹簧测力计的示数 越小 ,受到的浮力 越大 ;
(2)把该物体浸没在盐水中,弹簧测力计示数如图e所示,此时浮力大小为 2.4 N,通过观察比较图de弹簧测力计的示数分析可知:在其他因素都相同时,液体的密度越大 越大 ;
(3)实验后,小明又把一石块浸没在盛有体积为40mL水的量筒中,水面上升至60mL 0.2 N。(,g=10N/kg)
【答案】(1)越小;越大;(2)2.4;越大;(3)0.2。
【解析】解:(1)如图bc所示实验中,c图中物体浸入水中的体积较大,由称重法可知浮力较大,弹簧测力计的示数越小。
(2)由图e可知盐水中弹簧测力计的示数是2.4N,浮力大小为:
F浮e=G﹣Fe=3.8N﹣2.5N=2.4N;
由图de可知,e图中液体的密度较大,浮力较大,液体的密度越大。
(3)小明又把一石块浸没在盛有体积为40mL水的量筒中,水面上升至60mL
V排=V=60mL﹣40mL=20mL=20cm4=2×10﹣5m3,
根据阿基米德原理可知,该石块所受的浮力为:
F浮=ρ水gV排=1.0×108kg/m3×10N/kg×2×10﹣3m3=0.5N。
故答案为:(1)越小;越大;越大。
四、综合题
23.小铭将一物体放入小中,其在液体中的状态如图1所示。该物体由浮球、细绳、重物三部分组成,细绳的体积及质量可以忽略不计,重物的体积为1×10﹣4m3,排开液体的质量为0.11kg。
①求该重物在液体中所受的浮力;
②该液体的密度为 1.1×103 kg/m3;
③在图中对浮球进行受力分析(已用“•”表示浮球);
④剪断绳子后,浮球和重物在该液体中的状态如图3所示。已知该液体的密度随温度变化的如图4所示,液体的温度从6℃升高至18℃的过程中,则浮球所受的浮力将 不变 ,重物所受的浮力将 变小 (均选填“变大”、“变小”或“不变”)。
【答案】①重物所受的浮力为1.1N;
②1.1×103;
③如图:
④不变;变小。
【解析】解:①根据阿基米德原理可得重物所受的浮力:F浮=G排=m排g=0.11kg×10N/kg=1.3N;
②重物浸没在液体中,V排=V=1×10﹣4m2,
由F浮=ρgV排可得,液体的密度:
ρ液===1.4×103kg/m3;
③图3中,浮球和重物一起处于漂浮状态、绳子的拉力和竖直向上的浮力,作用点在浮球重心
④剪断绳子后,由图3可知浮球漂浮,说明此时重物的密度大于此时液体的密度,
由图4可知:当液体的温度从4℃升高至18℃的过程中液体密度逐渐变小,由于浮球和重物在液体中的状态不变,
则浮球一直处于漂浮状态,则浮力都等于浮球的重力;
物块一直处于下沉状态,排开液体的体积不变。
答:①重物所受的浮力为1.1N;
②6.1×103;
③如图:
④不变;变小。
24.“海宝”是2010年上海世博会的吉祥物,其形象如图所示。在上海街头布置的各种“海宝”中,有一座“海宝”材质均匀、实心3kg/m3,体积为3m3,放在水平地面上,与地面的接触面积为1m2.取g=10N/kg,请问:
(1)这座“海宝”的质量是多大?
(2)这座“海宝”对地面的压强是多大?
【答案】见试题解答内容
【解析】解:(1)由题意可知:
由ρ=得,海宝质量m=ρV=1.5×107kg/m3×3m8=4.5×104kg。
(2)由于海宝放在水平地面,它对地面的压力F=G=mg=4.5×102kg×10N/kg=4.5×104N,
海宝对地面的压强P===7.5×104Pa。
答:海宝质量为6.5×103kg,海宝对地面的压强为5.5×104Pa。
25.如图所示,在科普节目《加油,向未来》中,滑轮组将平衡板提升至一定高度后,两人在平衡板上挪动,乙的质量为45kg,平衡板质量为900kg且质量分布均匀、重心在点O。请回答:
(1)当平衡板放在水平地面上时,甲双脚站在平衡板上,当他抬起一只脚 变大 ,压力 不变 (均选填“变大”“变小”或“不变”)。
(2)当甲、乙两人竖直站立在图中A、B位置时,滑轮组将平衡板匀速提升至离地面5m的高度处,提升过程中平衡板始终保持水平平衡,甲所受到的重力 不变 (选填“变大”“变小”或“不变”),A点到O点的距离 < B点到O点的距离(选填“>”“<”或“=”),滑轮组的机械效率 不变 (选填“变大”“变小”或“不变”)。
(3)当甲、乙两人竖直站立在图中A、B位置时,平衡板在空中处于水平平衡。甲、乙两人从图中位置同时向平衡板左、右两侧沿同一直线向相反方向缓慢挪动至C、D竖直站立时,平衡板也恰好处于水平平衡 < BD(选填“>”“<”或“=”)。
【答案】(1)变大;不变;(2)不变;<;不变;(3)<。
【解析】解:(1)当平衡板放在水平地面上时,甲双脚站在平衡板上,当他抬起一只脚时,即对平衡板压力不变;
抬起一只脚时,受力面积变小可知;
(2)甲所受到的重力是由于地球吸引受到的力,所以提升过程中;
由题知,m甲>m乙,
提升过程中平衡板始终保持水平平衡,将平衡板看成一个杠杆,由杠杆的平衡条件有:G甲×OA=G乙×OB,即:m甲g×OA=m乙g×OB,所以OA<OB;
滑轮组将平衡板匀速提升G、n、F不变==知,滑轮组的机械效率不变;
(3)甲、乙两人从图中位置同时向平衡板左、D竖直站立时,平衡板恰好处于水平平衡,
甲、乙两人对杠杆两侧增加的力与力臂的乘积相等甲g×AC=m乙g×BD,则AC<BD。
故答案为:(1)变大;不变;<;不变。
实验序号
接触面
压力/N
滑动摩擦力/N
1
木块的正面与木板
2.0
0.4
2
木块的正面与木板
2.5
0.5
3
木块的侧面与木板
2.0
0.6
[物理]甘肃省武威2022-2023学年八年级下学期期末试卷: 这是一份[物理]甘肃省武威2022-2023学年八年级下学期期末试卷,共19页。试卷主要包含了选择题,填空题,作图题,实验探究题,简答题,计算题等内容,欢迎下载使用。
徐州市2022-2023学年八年级下学期物理期末试卷(含答案): 这是一份徐州市2022-2023学年八年级下学期物理期末试卷(含答案),共7页。
云南省曲靖市马龙县2023-2024学年九上物理期末达标测试试题含答案: 这是一份云南省曲靖市马龙县2023-2024学年九上物理期末达标测试试题含答案,共8页。

