高考物理一轮复习讲义专题11.2 光的干涉、衍射和偏振(2份打包,原卷版+解析版)
展开1.物理观念:干涉、衍射、激光、偏振、电磁波。
(1)观察光的干涉、衍射和偏振现象,了解这些现象产生的条件,知道其在生产生活中的应用。知道光是横波。
(2)通过实验,了解激光的特性。能举例说明激光技术在生产生活中的应用。
(3).知道电磁波的发射、传播和接收。认识电磁波谱。知道各个波段的电磁波的名称、特征和典型应用。
2.科学态度与责任:初步了解麦克斯韦电磁场理论的基本思想,初步了解场的统一性与多样性,体会物理学对统一性的追求。
【讲考点题型】
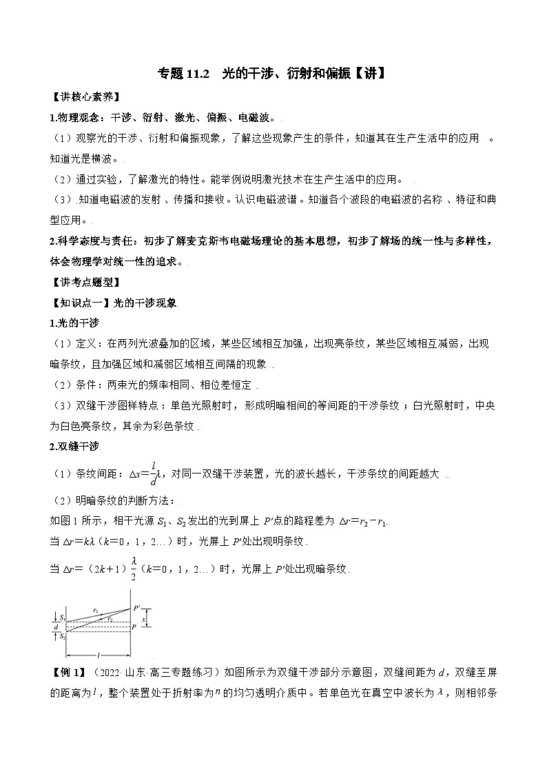
【知识点一】光的干涉现象
1.光的干涉
(1)定义:在两列光波叠加的区域,某些区域相互加强,出现亮条纹,某些区域相互减弱,出现暗条纹,且加强区域和减弱区域相互间隔的现象.
(2)条件:两束光的频率相同、相位差恒定.
(3)双缝干涉图样特点:单色光照射时,形成明暗相间的等间距的干涉条纹;白光照射时,中央为白色亮条纹,其余为彩色条纹.
2.双缝干涉
(1)条纹间距:Δx=eq \f(l,d)λ,对同一双缝干涉装置,光的波长越长,干涉条纹的间距越大.
(2)明暗条纹的判断方法:
如图1所示,相干光源S1、S2发出的光到屏上P′点的路程差为Δr=r2-r1.
当Δr=kλ(k=0,1,2…)时,光屏上P′处出现明条纹.
当Δr=(2k+1)eq \f(λ,2)(k=0,1,2…)时,光屏上P′处出现暗条纹.
【例1】(2022·山东·高三专题练习)如图所示为双缝干涉部分示意图,双缝间距为d,双缝至屏的距离为 SKIPIF 1 < 0 ,整个装置处于折射率为 SKIPIF 1 < 0 的均匀透明介质中。若单色光在真空中波长为 SKIPIF 1 < 0 ,则相邻条纹间距 SKIPIF 1 < 0 为( )
A. SKIPIF 1 < 0 B. SKIPIF 1 < 0 C. SKIPIF 1 < 0 D. SKIPIF 1 < 0
【答案】 C
【解析】设单色光在透明介质中的波长为 SKIPIF 1 < 0 ,由
SKIPIF 1 < 0
可得
SKIPIF 1 < 0
根据公式 SKIPIF 1 < 0 可得
SKIPIF 1 < 0
故C正确,ABD错误。
故选C。
【素养升华】本题考察的学科素养主要是科学思维及物理观念。
【变式训练1】(2022·上海徐汇·三模)如图是单色光的“杨氏双缝干涉实验”,若要使干涉条纹变宽,可以( )
A.增大单缝到双缝之间的距离
B.减小单缝到双缝之间的距离
C.增大双缝到屏幕之间的距离
D.减小双缝到屏幕之间的距离
【答案】 C
【解析】根据条纹间距公式 SKIPIF 1 < 0 ,其中 SKIPIF 1 < 0 表示双缝到屏的距离, SKIPIF 1 < 0 表示双缝之间的距离,可知若要使干涉条纹变宽,可知增大双缝到屏幕之间的距离和减小双缝之间的距离,换波长较长的光,故C正确,ABD错误。
故选C。
【归纳总结】(1)相邻两条亮(暗)条纹间的距离公式:Δx= eq \f(l,d)λ,对同一双缝干涉装置,光的波长越长,干涉条纹的间距越大。
(2)亮暗条纹的判断方法
如图所示,相干光源S1、S2发出的光到屏上P′点的路程差为Δr=r2-r1。
当Δr=kλ(k=0,1,2,…)时,光屏上的P′点处出现亮条纹。
当Δr=(2k+1) eq \f(λ,2)(k=0,1,2,…)时,光屏上的P′点处出现暗条纹。
【知识点二】薄膜干涉
(1)薄膜干涉形成原因:如图所示,竖直的肥皂薄膜,由于重力的作用,形成上薄下厚的楔形.光照射到薄膜上时,从膜的前表面AA′和后表面BB′分别反射回来,形成两列频率相同的光波,并且叠加.
(2)明暗条纹的判断方法:
两个表面反射回来的两列光波的路程差Δr,等于薄膜厚度的2倍.
在P1、P2处,Δr=nλ(n=1,2,3…),薄膜上出现明条纹.
在Q处,Δr=(2n+1)eq \f(λ,2)(n=0,1,2,3…),薄膜上出现暗条纹.
【例2】(2022·天津·模拟预测)下列现象中可以用薄膜干涉来解释的是( )
A.荷叶上的水珠在阳光下晶莹透亮
B.雨后的彩虹
C.透过昆虫的翅膀看阳光呈显彩色
D.水面上的油膜在阳光照射下呈彩色
【答案】 D
【解析】A.荷叶上的水珠在阳光下晶莹透亮是全反射的结果,故A错误;
B.雨后的彩虹是光发生折射形成的色散现象,故B错误;
C.透过昆虫的翅膀看阳光呈彩色是衍射现象,故C错误;
D.油膜在阳光照射下呈彩色是薄膜干涉的结果,故D正确。
故选D。
【素养提升】本题考察的学科素养主要是物理观念。
【变式训练2】(2022·上海奉贤区致远高级中学高二期末)如图,将点燃的酒精灯置于肥皂薄膜前,薄膜上会出现明暗相间的条纹。这是光的( )
A.干涉现象B.衍射现象C.反射现象D.折射现象
【答案】 A
【解析】将点燃的酒精灯置于肥皂薄膜前,薄膜上会出现明暗相间的条纹,这是光的薄膜干涉现象。BCD错误,A正确。
故选A。
【归纳总结】薄膜干涉条纹特点
①单色光:明暗相间的水平条纹。
②白光:彩色水平条纹。
【知识点三】光的衍射和偏振现象
1.对光的衍射的理解
(1)波长越长,衍射现象越明显。在任何情况下都可以发生衍射现象,只是明显与不明显的差别。
(2)衍射现象说明“光沿直线传播”只是一种特殊情况,只有在光的波长比障碍物小得多时,光才可以看做是沿直线传播的。
2.单缝衍射与双缝干涉的比较
3.光的干涉和衍射的本质
光的干涉和衍射都属于波的叠加,从本质上看,干涉条纹和衍射条纹的形成有相似的原理。都可认为是从单缝通过两列或多列频率相同的光波,在屏上叠加形成的。
4.光的偏振
(1)自然光与偏振光的比较
(2)偏振光的应用:加偏振滤光片的照相机镜头、液晶显示器、立体电影、消除车灯眩光等。
【例3】(多选)(2022·山东·高考真题)某同学采用图甲所示的实验装置研究光的干涉与衍射现象,狭缝 SKIPIF 1 < 0 , SKIPIF 1 < 0 的宽度可调,狭缝到屏的距离为L。同一单色光垂直照射狭缝,实验中分别在屏上得到了图乙,图丙所示图样。下列描述正确的是( )
A.图乙是光的双缝干涉图样,当光通过狭缝时,也发生了衍射
B.遮住一条狭缝,另一狭缝宽度增大,其他条件不变,图丙中亮条纹宽度增大
C.照射两条狭缝时,增加L,其他条件不变,图乙中相邻暗条纹的中心间距增大
D.照射两条狭缝时,若光从狭缝 SKIPIF 1 < 0 、 SKIPIF 1 < 0 到屏上P点的路程差为半波长的奇数倍,P点处一定是暗条纹
【答案】 ACD
【解析】A.由图可知,图乙中间部分等间距条纹,所以图乙是光的双缝干涉图样,当光通过狭缝时,同时也发生衍射,故A正确;
B.狭缝越小,衍射范围越大,衍射条纹越宽,遮住一条狭缝,另一狭缝宽度增大,则衍射现象减弱,图丙中亮条纹宽度减小,故B错误;
C.根据条纹间距公式 SKIPIF 1 < 0 可知照射两条狭缝时,增加L,其他条件不变,图乙中相邻暗条纹的中心间距增大,故C正确;
D.照射两条狭缝时,若光从狭缝 SKIPIF 1 < 0 、 SKIPIF 1 < 0 到屏上P点的路程差为半波长的奇数倍,P点处一定是暗条纹,故D正确。
故选ACD。
【素养升华】本题考察的学科素养主要是物理观念。
【变式训练3】(多选)(2022·河南·模拟预测)下列说法中正确的是( )
A.光从折射率大的介质射向折射率小的介质时可能发生全反射
B.光的偏振实验表明,光是一种纵波
C.采用同一装置做双缝干涉实验,红光比紫光条纹宽度大
D.由于超声波的频率很高,所以超声波容易发生衍射现象
E.在同一种介质中,波长越短的光传播速度越小
【答案】 ACE
【解析】A.光从光密介质射向光疏介质时才可能发生全反射,即光从折射率大的介质射向折射率小的介质时可能发生全反射,A正确;
B.光的偏振实验表明,光是一种横波,B错误;
C.因红光的波长大于紫光,采用同一装置做双缝干涉实验,根据 SKIPIF 1 < 0 ,可知,红光比紫光条纹宽度大,C正确;
D.由于超声波的频率很高,则波长较短,所以超声波不容易发生衍射现象,D错误;
E.同一种介质对波长越短的光折射率越大,再根据 SKIPIF 1 < 0 可知在同一种介质中,波长越短的光传播速度越小,E正确。
故选ACE。
【必备知识】对偏振光的理解要点
(1)当偏振光的偏振方向与偏振片的透振方向平行时,透射的光最强;当偏振光的偏振方向与偏振片的透振方向垂直时,光不能穿过偏振片。
(2)当偏振光的偏振方向与偏振片的透振方向既不平行也不垂直时,仍会有部分光透过偏振片,只是透过的光的强度介于平行和垂直两种情况之间。
【例4】(多选)(2022·新疆·叶城县第二中学高三期末)关于光现象及其应用,下列说法正确的是( )
A.“海市蜃楼”是因为大气密度不均匀,物体反射的太阳光发生了色散现象
B.拍摄玻璃橱窗内的物品时,在镜头前加一个偏振片可以减小玻璃表面反射光的强度
C.通过手指间的缝隙观察日光灯,可以看到彩色条纹,这是光的偏振现象
D.在站台上听到驶来的火车汽笛声音调变高,是声波的多普勒效应
E.一束单色光由空气射入玻璃,这束光的速度变慢,波长变短
【答案】 BDE
【解析】A.“海市蜃楼”是远处的景物发出的光线经过不均匀的空气时发生折射形成,故A错误;
B.拍摄玻璃橱窗内的物品时,在镜头前加一个偏振片可以减小玻璃表面反射光的强度,故B正确;
C.通过手指间的缝隙观察日光灯,可看到彩色条纹是光的衍射现象,故C错误;
D.在站台上听到驶来的火车汽笛声音调变高,是声波的多普勒效应,故D正确。
E.一束单色光由空气射入玻璃,这束光的速度变慢,但频率不变,故波长变短,故E正确。
故选BDE。
【素养升华】本题考察的学科素养主要是物理观念。
【变式训练4】(多选)(2022·福建·上杭一中模拟预测)以下说法中不正确的是( )
A.图甲可知,系统发生共振时驱动力的频率为f0
B.图乙是双缝干涉示意图,若只将光源由红色光改为绿色光,两相邻亮条纹间距离 SKIPIF 1 < 0 增大
C.图丙是用干涉法检测工件表面平整程度时得到的干涉图样,若只增大薄片的厚度,条纹间距将变大
D.图丁中的M、N是偏振片,P是光屏。当M固定不动,缓慢转动N时。从图示位置开始转动90°时,光屏P上的光亮度最暗
【答案】 BC
【解析】A.从图甲可以看出共振曲线在f0处振幅最大,则系统发生共振时驱动力的频率为f0,故A正确;
B.乙图中,根据
SKIPIF 1 < 0
若只将光源由红色光改为绿色光,波长减小,两相邻亮条纹间距离将减小,故B错误;
C.当增大薄片的厚度,即增大空气薄层的厚度,导致同级的光程差的间距变小,则干涉条纹间距会变小,故C错误;
D.当M固定不动,缓慢转动N时。从图示位置开始转动90°时,则M、N的振动方向垂直,此时光屏P上的光亮度最暗。故D正确。
本题选错的,故选BC。
【必备知识】1.现象:各种不同形状的障碍物也能使光发生衍射,使影的轮廓模糊不清。若在单色光传播途中,放一个较小的不透明的圆形障碍物,会发现在阴影中心有一个亮斑,这就是著名的泊松亮斑,如图所示。
2.小障碍物的衍射图样的特点:圆形阴影中心有一亮斑,圆板阴影的边缘是模糊的,在阴影外还有不等间距的明暗相间的圆环。与小孔衍射图样有明显区别。
【知识点四】电磁振荡、电磁波
1.麦克斯韦电磁场理论
变化的磁场能够在周围空间产生电场,变化的电场能够在周围空间产生磁场.
2.电磁波
(1)电磁场在空间由近及远地向周围传播,形成电磁波.
(2)电磁波的传播不需要介质,可在真空中传播,在真空中不同频率的电磁波传播速度相同(都等于光速).
(3)不同频率的电磁波,在同一介质中传播,其速度是不同的,频率越高,波速越小.
(4)v=λf,f是电磁波的频率.
3.电磁波的发射与接收
(1)发射电磁波需要开放的高频振荡电路,并对电磁波根据信号的强弱进行调制(两种方式:调幅、调频).
(2)接收电磁波需要能够产生电谐振的调谐电路,再把信号从高频电流中解调出来,调幅波的解调也叫检波.
4.电磁波谱
按照电磁波的频率或波长的大小顺序把它们排列成谱.按波长由长到短排列的电磁波谱为:无线电波、红外线、可见光、紫外线、X射线、γ射线.
5.对麦克斯韦电磁场理论的理解
6.电磁波与机械波的比较
【例5】(2022·浙江·高三开学考试)无线话筒是LC振荡电路的一个典型应用。在LC振荡电路中,某时刻磁场方向如图所示,且电容器上极板带正电,下列说法正确的是( )
A.电容器正在放电B.振荡电流正在减小
C.电流流向沿a到bD.电场能正在向磁场能转化
【答案】 B
【解析】由图可知,此时电容器正在充电,电路中电流正在减小,电路中的电流沿顺时针方向,磁场能在向电场能转化,故B正确,ACD错误。
故选B。
【素养提升】本题考察的学科素养主要是物理观念。
【变式训练5】(2022·安徽省临泉第一中学高三开学考试)如图甲所示,在变化的磁场中放置一个闭合电路,电路里产生了感应电流;如图乙所示,空间存在变化的磁场,其周围产生感应电场,下列说法正确的是( )
A.甲、乙两图一定能持续产生电磁波
B.对甲图,从上向下看,电子在回路中沿顺时针方向运动
C.闭合电路只是检验变化的磁场产生电场,即使没有闭合电路空间仍能产生电场
D.变化的电场周围产生磁场,与闭合电路是否存在有关
【答案】 C
【解析】A.若甲、乙两图的磁场均匀变化,就会产生稳定不变的电场,稳定不变的电场不会产生磁场,就不会持续产生电磁波,故A错误;
B.对甲图,从上向下看,感应电流沿顺时针方向,电子在回路中沿逆时针方向运动,故B错误:
C.变化的磁场周围产生电场是一种普遍存在的现象,与闭合电路是否存在无关,甲图的闭合电路只是检验变化的磁场产生电场,乙图即使没有闭合电路空间仍能产生电场,故C正确:
D.同理,变化的电场周围产生磁场也是一种普遍存在的现象,与闭合电路是否存在无关,D错误。
故选C。
【方法总结】
电磁波是横波,电磁波的电场、磁场、传播方向三者两两垂直,如图所示,电磁波沿z轴传播.
单缝衍射
双缝干涉
不同点
条纹宽度
条纹宽度不等,中央最宽
条纹宽度相等
条纹间距
各相邻条纹间距不等
各相邻条纹等间距
亮度情况
中央条纹最亮,两边变暗
条纹清晰,亮度基本相同
相同点
干涉、衍射都是波特有的现象,属于波的叠加;干涉、衍射都有明暗相间的条纹
类别
自然光(非偏振光)
偏振光
光的来源
从普通光源发出的光
自然光通过起偏器后的光
光的振动方向
在垂直于光的传播方向的平面内,光沿任意方向振动,且沿各个方向振动的光的强度相同
在垂直于光的传播方向的平面内,光沿特定方向振动
名称
项目
电磁波
机械波
产生
由周期性变化的电场、磁场产生
由质点(波源)的振动产生
传播介质
不需要介质(在真空中仍可传播)
必须有介质(真空中不能传播)
波的种类
横波
既有横波也有纵波
速度特点
由介质和频率决定,在真空中等于光速(c=3×108 m/s)
仅由介质决定
能量
都能携带能量并传播能量
速度公式
v=λf
遵循规律
都能发生反射、折射、干涉、衍射等现象
新高考物理一轮复习分层提升练习专题74 光的干涉、衍射和偏振(2份打包,原卷版+解析版): 这是一份新高考物理一轮复习分层提升练习专题74 光的干涉、衍射和偏振(2份打包,原卷版+解析版),文件包含新高考物理一轮复习分层提升练习专题74光的干涉衍射和偏振原卷版doc、新高考物理一轮复习分层提升练习专题74光的干涉衍射和偏振解析版doc等2份试卷配套教学资源,其中试卷共28页, 欢迎下载使用。
新高考物理一轮复习重难点练习专题32 光的干涉、衍射和偏振 电磁波(2份打包,原卷版+解析版): 这是一份新高考物理一轮复习重难点练习专题32 光的干涉、衍射和偏振 电磁波(2份打包,原卷版+解析版),文件包含新高考物理一轮复习重难点练习专题32光的干涉衍射和偏振电磁波原卷版doc、新高考物理一轮复习重难点练习专题32光的干涉衍射和偏振电磁波解析版doc等2份试卷配套教学资源,其中试卷共37页, 欢迎下载使用。
高考物理一轮复习考点精讲精练第30讲 光的干涉、衍射和偏振(2份打包,原卷版+解析版): 这是一份高考物理一轮复习考点精讲精练第30讲 光的干涉、衍射和偏振(2份打包,原卷版+解析版),文件包含高考物理一轮复习考点精讲精练第30讲光的干涉衍射和偏振原卷版doc、高考物理一轮复习考点精讲精练第30讲光的干涉衍射和偏振解析版doc等2份试卷配套教学资源,其中试卷共40页, 欢迎下载使用。

