新高考物理一轮复习精讲精练第6章机械能守恒定律第3讲 机械能守恒定律(2份打包,原卷版+解析版)
展开一、重力势能
1.定义
物体由于被举高而具有的能量,叫作重力势能。
2.表达式
Ep=mgh,其中h是相对于参考平面(零势能面)的高度。
3.特点
(1)系统性:重力势能是地球与物体所组成的“系统”所共有的。
(2)相对性:重力势能的数值与所选参考平面有关,物体在参考平面上方,h>0,在参考平面下方,h<0.
(3)标量性:重力势能是标量,正负表示大小。
4.重力做功与重力势能变化的关系
(1)重力做功不引起物体机械能的变化
(2)重力对物体做正功,重力势能减小,重力对物体做负功,重力势能增大。
(3)重力对物体做的功等于物体重力势能的减少量,即WG=Ep1-Ep2=-(Ep2-Ep1)=-ΔEp。
(4)重力势能的变化量是绝对的,与参考平面的选取无关。
二、弹性势能
1.定义
发生弹性形变的物体的各部分之间,由于有弹力的相互作用,也具有势能,这种势能叫作弹性势能。
2.大小:弹簧的弹性势能跟弹簧的形变量及劲度系数有关,形变量越大,劲度系数越大,弹性势能就越大。
3.弹力做功与弹性势能变化的关系
弹力做功与弹性势能变化的关系类似于重力做功与重力势能变化的关系:弹力做正功,弹性势能减小;弹力做负功,弹性势能增加,用公式表示:W=-ΔEp。
三、机械能守恒定律
1.内容:在只有重力或弹力做功的物体系统内,动能与势能可以互相转化,而总的机械能保持不变。
2.常用的三种表达式
(1)守恒式:E1=E2或Ek1+Ep1=Ek2+Ep2。E1、E2分别表示系统初末状态时的总机械能。
(2)转化式:ΔEk=-ΔEp或ΔEk增=ΔEp减。表示系统势能的减少量等于动能的增加量。
(3)转移式:ΔEA=-ΔEB或ΔEA增=ΔEB减。表示系统只有A、B两物体时,A增加的机械能等于B减少的机械能。
3.对机械能守恒定律的理解
(1)只受重力或弹力作用,系统的机械能守恒。
(2)除受重力或弹力之外,还受其他力,但其他力不做功,只有重力或系统内的弹力做功,系统机械能守恒。
(3)除受重力或弹力之外,还受其他力,但其他力所做功的代数和为零,系统机械能守恒。
(4)系统跟外界没有发生机械能的传递,系统内、外也没有机械能与其他形式的能发生转化。
知识训练
考点一、机械能守恒的判断
1.机械能是否守恒的三种判断方法
(1)利用机械能的定义判断:若物体动能、势能之和不变,则机械能守恒.
(2)利用做功判断:若物体或系统只有重力(或弹簧的弹力)做功,虽受其他力,但其他力不做功(或做功代数和为0),则机械能守恒.
(3)利用能量转化判断:若物体或系统与外界没有能量交换,物体或系统也没有机械能与其他形式能的转化,则机械能守恒.
例1、神舟号载人飞船在发射至返回的过程中,以下哪些阶段中返回舱的机械能是守恒的( )
A.飞船升空的阶段
B.飞船在椭圆轨道上绕地球运行的阶段
C.返回舱在大气层以外向着地球做无动力飞行的阶段
D.降落伞张开后,返回舱下降的阶段
【答案】BC
【解析】飞船升空的阶段,火箭加速上升,重力势能和动能都增加,故机械能增加,A错误;飞船在椭圆轨道上绕地球运行的阶段,只有引力做功,故机械能守恒,B正确;返回舱在大气层以外向着地球做无动力飞行的阶段,只有引力做功,故机械能守恒,C正确;降落伞张开后,返回舱下降的阶段,由于克服阻力做功,故机械能减少,D错误。
例2、(多选)如图所示,下列关于机械能是否守恒的判断正确的是( )
A.甲图中,物体A将弹簧压缩的过程中,A机械能守恒
B.乙图中,A置于光滑水平面上,物体B沿光滑斜面下滑,物体B机械能守恒
C.丙图中,不计任何阻力和定滑轮质量时,A加速下落、B加速上升过程中,A、B系统机械能守恒
D.丁图中,小球在竖直平面内来回摆动(不计空气阻力),小球的机械能守恒
【答案】CD
【解析】甲图中物体A的重力和弹簧弹力做功,物体A和弹簧组成的系统机械能守恒,但物体A机械能不守恒,A错误;乙图中物体B除受重力外,还受A的支持力,A的支持力对B做负功,B的机械能减小,B的机械能不守恒,但从能量转化角度看,A、B组成的系统机械能守恒,B错误;丙图中绳子张力对A做负功,对B做正功,代数和为零,A、B系统机械能守恒,C正确;丁图中小球在竖直平面内来回摆动过程中,只有重力做功,机械能守恒,D正确。
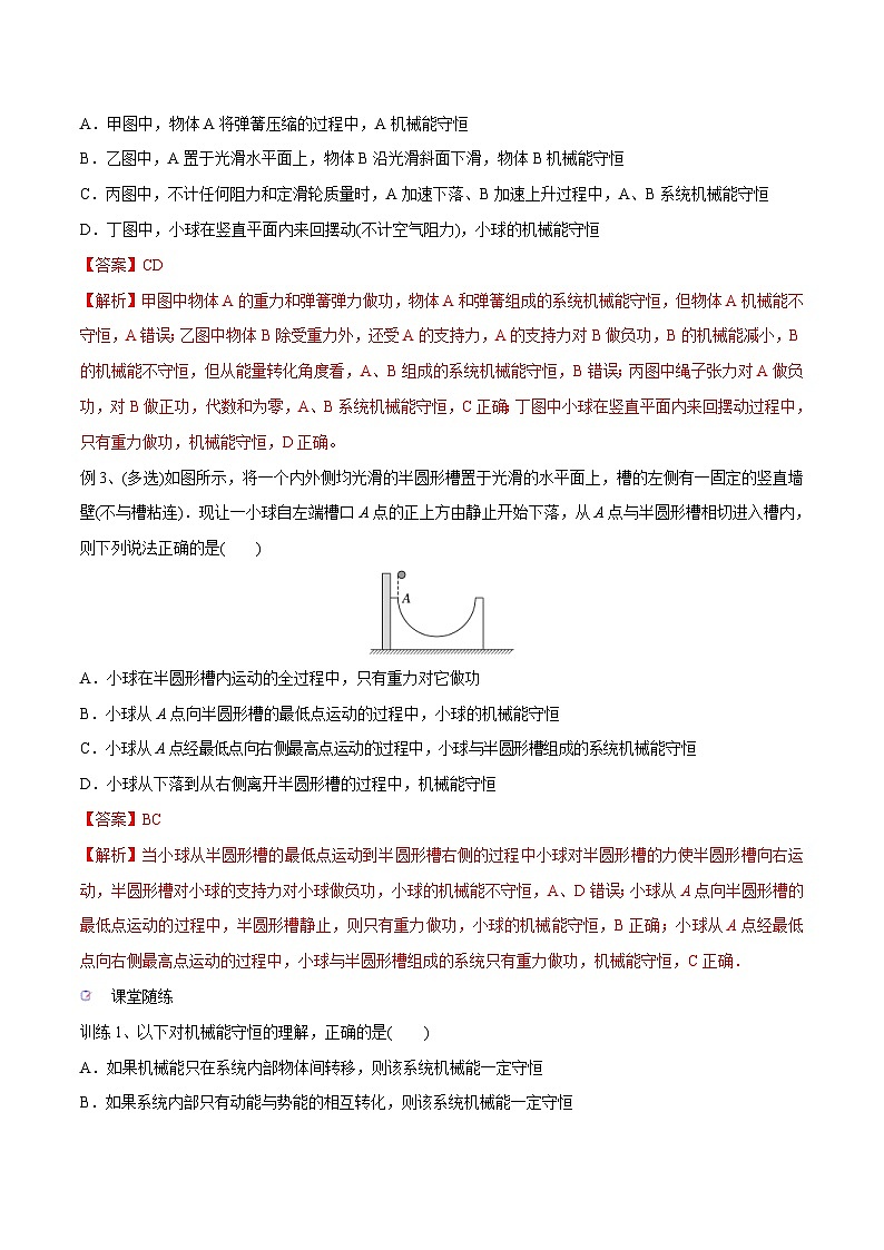
例3、(多选)如图所示,将一个内外侧均光滑的半圆形槽置于光滑的水平面上,槽的左侧有一固定的竖直墙壁(不与槽粘连).现让一小球自左端槽口A点的正上方由静止开始下落,从A点与半圆形槽相切进入槽内,则下列说法正确的是( )
A.小球在半圆形槽内运动的全过程中,只有重力对它做功
B.小球从A点向半圆形槽的最低点运动的过程中,小球的机械能守恒
C.小球从A点经最低点向右侧最高点运动的过程中,小球与半圆形槽组成的系统机械能守恒
D.小球从下落到从右侧离开半圆形槽的过程中,机械能守恒
【答案】BC
【解析】当小球从半圆形槽的最低点运动到半圆形槽右侧的过程中小球对半圆形槽的力使半圆形槽向右运动,半圆形槽对小球的支持力对小球做负功,小球的机械能不守恒,A、D错误;小球从A点向半圆形槽的最低点运动的过程中,半圆形槽静止,则只有重力做功,小球的机械能守恒,B正确;小球从A点经最低点向右侧最高点运动的过程中,小球与半圆形槽组成的系统只有重力做功,机械能守恒,C正确.
课堂随练
训练1、以下对机械能守恒的理解,正确的是( )
A.如果机械能只在系统内部物体间转移,则该系统机械能一定守恒
B.如果系统内部只有动能与势能的相互转化,则该系统机械能一定守恒
C.如果物体受力平衡,则物体与地球组成的系统机械能一定守恒
D.如果外力对一个系统所做的功为0,则该系统机械能一定守恒
【答案】B
【解析】如果系统内部只有动能与势能的相互转化,不发生机械能与其他形式能的转化,则该系统机械能一定守恒,A错误,B正确;如果物体受力平衡,匀速上升,动能不变,但是重力势能增大,机械能不守恒,C错误;如果外力对一个系统所做的功为0,说明是动能不变,但是机械能可能变化,比如物体匀速上升,动能不变,但是重力势能增大,机械能不守恒,D错误。
训练2、如图所示,小球从高处下落到竖直放置的轻弹簧上,弹簧一直保持竖直,空气阻力不计,那么小球从接触弹簧开始到将弹簧压缩到最短的过程中,下列说法中正确的是( )
A.小球的动能一直减小
B.小球的机械能守恒
C.克服弹力做功大于重力做功
D.最大弹性势能等于小球减少的动能
【答案】C
【解析】小球开始下落时,只受重力作用做加速运动,当与弹簧接触时,受到弹簧弹力作用,开始时弹簧压缩量小,因此重力大于弹力,速度增大,随着弹簧压缩量的增加,弹力增大,当重力等于弹力时,速度最大,然后弹簧继续被压缩,弹力大于重力,小球开始做减速运动,所以整个过程中小球加速后减速,根据Ek=eq \f(1,2)mv2,动能先增大然后减小,故A错误;在向下运动的过程中,小球受到的弹力对它做负功,小球的机械能不守恒,故B错误;在向下运动过程中,重力势能减小,最终小球的速度为零,动能减小,弹簧的压缩量增大,弹性势能增大,根据能量守恒定律,最大弹性势能等于小球减少的动能和减小的重力势能之和,即克服弹力做功大于重力做功,故D错误,C正确.
训练3、(多选)在如图所示的物理过程示意图中,甲图为一端固定有小球的轻杆,从右偏上30°角释放后绕光滑支点摆动;乙图中轻绳一端连着一小球,从右偏上30°角处自由释放;丙图为物体A将弹簧压缩的过程;丁图为不计任何阻力和定滑轮质量时,A加速下落,B加速上升的过程。关于这几个物理过程(空气阻力忽略不计),下列判断中正确的是( )
A.甲图中小球机械能守恒
B.乙图中小球机械能守恒
C.丙图中物体A的机械能守恒
D.丁图中A、B组成的系统机械能守恒
【答案】AD
【解析】甲图过程中轻杆对小球不做功,小球的机械能守恒,故A正确;乙图过程中小球在绳子绷紧的瞬间有动能损失,机械能不守恒,故B错误;丙图中重力和系统内弹力做功,物体A和弹簧组成的系统机械能守恒,但物体A的机械能不守恒,故C错误;丁图中绳子张力对A做负功,对B做正功,代数和为零,A、B组成的系统机械能守恒,故D正确。
训练4、如图2所示,P、Q两球质量相等,开始两球静止,将P上方的细绳烧断,在Q落地之前,下列说法正确的是(不计空气阻力)( )
图2
A.在任一时刻,两球动能相等
B.在任一时刻,两球加速度相等
C.在任一时刻,两球和弹簧组成的系统动能与重力势能之和保持不变
D.在任一时刻,两球和弹簧组成的系统机械能是不变的
【答案】D
【解析】细绳烧断后,由于弹簧处于伸长状态,通过对P、Q两球受力分析可知
aP>aQ,在任一时刻,两球的动能不一定相等,选项A、B错误;系统内有弹力做功,弹性势能发生变化,系统的动能与重力势能之和发生变化,选项C错误;Q落地前,两球及弹簧组成的系统只有重力和弹簧的弹力做功,整个系统的机械能守恒,选项D正确。
考点二、单个物体的机械能守恒
1.表达式
2.一般步骤
例1、(多选)如图所示,两个质量相同的小球A、B,用细线悬挂在等高的O1、O2点,A球的悬线比B球的悬线长,把两球的悬线均拉到水平位置后将小球无初速度释放,则经最低点时(以悬点所在的水平面为参考平面)( )
A.B球的动能大于A球的动能
B.A球的动能大于B球的动能
C.A球的机械能大于B球的机械能
D.A球的机械能等于B球的机械能
【答案】BD
【解析】空气阻力不计,小球下落过程中只有动能和重力势能之间的转化,机械能守恒,故C错误,D正确;到最低点时A球减少的重力势能较多,增加的动能较多,故A错误,B正确。
例2、如图所示,运动员把质量为m的足球从水平地面踢出,足球在空中达到的最大高度为h,在最高点时的速度为v,不计空气阻力,重力加速度为g,则运动员踢球时对足球做的功为( )
A.eq \f(1,2)mv2 B.mgh
C.mgh+eq \f(1,2)mv2 D.mgh+mv2
【答案】C
【解析】足球被踢起后在运动过程中,只受到重力作用,只有重力做功,足球的机械能守恒,足球到达最高点时,其机械能为E=mgh+eq \f(1,2)mv2,由机械能守恒定律得,足球刚被踢起时的机械能为E=mgh+eq \f(1,2)mv2,足球获得的机械能等于运动员踢球时对足球做的功,即W=mgh+eq \f(1,2)mv2,故A、B、D错误,C正确。
例3、(多选)(2021·湖南株洲市检测)如图4甲所示,轻绳的一端固定在O点,另一端系一小球。小球在竖直平面内做完整的圆周运动的过程中,绳子的拉力F的大小与小球离最低点的高度h的关系如图乙所示。忽略空气阻力,重力加速度g取10 m/s2,则( )
图4
A.圆周半径为1.0 m
B.小球质量为0.5 kg
C.轻绳转至水平时拉力为30 N
D.小球通过最高点的速度为4 m/s
【答案】BD
【解析】由图可知,当h=0时,绳的拉力为F2=41 N,当h=1.0 m时,绳的拉力为F1=11 N,可知小球做圆周运动的半径R=eq \f(1.0,2) m=0.5 m,故A错误;设小球运动到最高点时的速度为v1,最低点时的速度为v2,取最低点所在水平面为参考平面,由机械能守恒定律可得eq \f(1,2)mveq \\al(2,1)+mg·2R=eq \f(1,2)mveq \\al(2,2),在最高点和最低点,分别根据牛顿第二定律可知F1+mg=meq \f(veq \\al(2,1),R),F2-mg=meq \f(veq \\al(2,2),R),解得m=0.5 kg,v1=4 m/s,故B、D正确;设轻绳转至水平时小球的速度为v,从最高点到轻绳水平时,由机械能守恒定律可得eq \f(1,2)mveq \\al(2,1)+mg·2R=eq \f(1,2)mv2+mgR,解得v=eq \r(26) m/s,由牛顿第二定律可知,轻绳转至水平时拉力为F=meq \f(v2,R)=26 N,故C错误。
例4、(2021·浙江1月选考·20改编)如图所示,竖直平面内由倾角α=60°的斜面轨道AB、半径均为R的半圆形细圆管轨道BCDE和eq \f(1,6)圆周细圆管轨道EFG构成一游戏装置固定于地面,B、E两处轨道平滑连接,轨道所在平面与竖直墙面垂直.轨道出口处G和圆心O2的连线,以及O2、E、O1和B等四点连成的直线与水平线间的夹角均为θ=30°,G点与竖直墙面的距离d=eq \r(3)R.现将质量为m的小球从斜面的某高度h处静止释放.小球只有与竖直墙面间的碰撞可视为弹性碰撞,不计小球大小和所受阻力.
(1)若释放处高度h=h0,当小球第一次运动到圆管最低点C时,求速度大小vC;
(2)求小球在圆管内与圆心O1点等高的D点所受弹力FN与h的关系式;
(3)若小球释放后能从原路返回到出发点,高度h应该满足什么条件?
【答案】见解析
【解析】(1)从A到C,小球的机械能守恒,有
mgh0=eq \f(1,2)mvC2
可得vC=eq \r(2gh0)
(2)小球从A到D,由机械能守恒定律有
mg(h-R)=eq \f(1,2)mvD2
根据牛顿第二定律有FN=eq \f(mvD2,R)
联立可得FN=2mg(eq \f(h,R)-1)
满足的条件h≥R
(3)第1种情况:不滑离轨道原路返回,由机械能守恒定律可知,此时h需满足的条件是
h≤R+3Rsin θ=eq \f(5,2)R
第2种情况:小球与墙面垂直碰撞后原路返回,
小球与墙面碰撞后,进入G前做平抛运动,则
vxt=vxeq \f(vy,g)=d,其中vx=vGsin θ,vy=vGcs θ
故有vGsin θ·eq \f(vGcs θ,g)=d
可得vG=2eq \r(gR)
由机械能守恒定律有mg(h-eq \f(5,2)R)=eq \f(1,2)mvG2
可得h=eq \f(9,2)R.
课堂随练
训练1、(单个物体的情形) (2021·海南高考)水上乐园有一末段水平的滑梯,人从滑梯顶端由静止开始滑下后落入水中。如图所示,滑梯顶端到末端的高度H=4.0 m,末端到水面的高度h=1.0 m。取重力加速度g=10 m/s2,将人视为质点,不计摩擦和空气阻力。则人的落水点到滑梯末端的水平距离为( )
A.4.0 m B.4.5 m
C.5.0 m D.5.5 m
【答案】A
【解析】设人从滑梯顶端由静止滑到滑梯末端的速度为v,根据机械能守恒定律可知mgH=eq \f(1,2)mv2,解得v=4eq \r(5) m/s,从滑梯末端水平飞出后做平抛运动,竖直方向做自由落体运动,根据h=eq \f(1,2)gt2可知落水时间为t=eq \r(\f(2h,g))=eq \r(\f(2×1.0,10)) s=eq \r(\f(1,5)) s,水平方向做匀速直线运动,则人的落水点到滑梯末端的水平距离为x=vt=4eq \r(5)×eq \r(\f(1,5)) m=4.0 m,故选A。
训练2、一根质量为m、长为L的均匀链条一半放在光滑的水平桌面上,另一半悬在桌边,桌面足够高,如图a所示。若将一个质量也为m的小球分别拴在链条左端或右端,如图b、图c所示,约束链条的挡板光滑,三种情况下链条均由静止释放,当整根链条刚离开桌面时,设它们的速度分别为va、vb、vc,则关于va、vb、vc的关系,下列判断中正确的是( )
A.va=vb=vc B.va
【答案】C
【解析】设桌面下方L处为零势能面。链条由静止释放之后,到整根刚离开桌面,由于桌面无摩擦,对三种情况,则释放前,系统的重力势能为:图a中,Ep1=eq \f(1,2)mgL+eq \f(1,2)mg·eq \f(3,4)L=eq \f(7,8)mgL,图b中,Ep2=eq \b\lc\(\rc\)(\a\vs4\al\c1(\f(1,2)m+m))gL+eq \f(1,2)mg·eq \f(3,4)L=eq \f(15mgL,8),图c中,Ep3=eq \f(1,2)mgL+eq \f(1,2)mg·eq \f(3,4)L+mg·eq \f(L,2)=eq \f(11,8)mgL。释放后,整根链条刚离开桌面时,系统的重力势能为:图a中,Ep1′=mgeq \f(L,2),图b中,Ep2′=mgL+mg·eq \f(L,2)=eq \f(3,2)mgL,图c中,Ep3′=eq \f(1,2)mgL。则系统损失的重力势能ΔEp1=eq \f(3,8)mgL,ΔEp2=eq \f(3,8)mgL,ΔEp3=eq \f(7,8)mgL,而ΔEp1=eq \f(1,2)mveq \\al(2,a),ΔEp2=eq \f(1,2)(2m)veq \\al(2,b),ΔEp3=eq \f(1,2)(2m)veq \\al(2,c),解得:veq \\al(2,a)=eq \f(3,4)gL,veq \\al(2,b)=eq \f(3,8)gL,veq \\al(2,c)=eq \f(7,8)gL,显然veq \\al(2,c)>veq \\al(2,a)>veq \\al(2,b),所以vc>va>vb,故C正确。
训练3、一般的曲线运动可以分成很多小段,每小段都可以看成圆周运动的一部分,即把整条曲线用一系列不同半径的小圆弧来代替,如图3甲所示,曲线上A点的曲率圆定义为:通过A点和曲线上紧邻A点两侧的两点作一个圆,在极限情况下,这个圆叫作A点的曲率圆,其半径叫作A点的曲率半径。现将一物体沿着与水平面成α角的方向以某一速度从地面抛出,如图乙所示,其轨迹最高点P离地面的高度为h,曲率半径为eq \f(h,2),忽略空气阻力,则tan α的值为( )
图3
A.eq \f(\r(2),2) B.eq \r(2)
C.2 D.4
【答案】C
【解析】在P点时,重力恰好作为向心力,满足mg=meq \f(veq \\al(2,P),R),又由题意可知R=eq \f(h,2),联立可解得vP=eq \r(\f(gh,2)),vP即为物体抛出时速度的水平分量,设物体抛出时速度的竖直分量为vy,抛出时的速度为v,由机械能守恒定律可得eq \f(1,2)mv2=mgh+eq \f(1,2)mveq \\al(2,P),又v2=veq \\al(2,P)+veq \\al(2,y),联立可得vy=eq \r(2gh),物体抛出时速度v与水平面所成α角满足
tan α=eq \f(vy,vP),代入数据可得tan α=2,C正确。
考点三、多物体组成的系统机械能守恒的应用
1.轻绳连接的物体系统模型
2.轻杆连接的物体系统模型
3.轻弹簧连接的物体系统模型
例1、(2020·江苏高考) 如图所示,鼓形轮的半径为R,可绕固定的光滑水平轴O转动。在轮上沿相互垂直的直径方向固定四根直杆,杆上分别固定有质量为m的小球,球与O的距离均为2R。在轮上绕有长绳,绳上悬挂着质量为M的重物。重物由静止下落,带动鼓形轮转动。重物落地后鼓形轮匀速转动,转动的角速度为ω。绳与轮之间无相对滑动,忽略鼓形轮、直杆和长绳的质量,不计空气阻力,重力加速度为g。求:
(1)重物落地后,小球线速度的大小v;
(2)重物落地后一小球转到水平位置A,此时该球受到杆的作用力的大小F;
(3)重物下落的高度h。
【答案】(1)2Rω (2)meq \r(4R2ω4+g2) (3) SKIPIF 1 < 0
【解析】(1)由题意可知,重物落地后,鼓形轮转动的角速度为ω,则根据线速度与角速度的关系可知,小球线速度的大小v=2Rω。
(2)小球匀速转动,合力提供向心力,对转到水平位置A的小球分析受力,如图所示,
根据牛顿第二定律得 SKIPIF 1 < 0 =meq \f(v2,2R),
解得F=meq \r(4R2ω4+g2)。
(3)设重物落地时的速度为v1,重物下落过程中,对重物、鼓形轮和小球组成的系统,根据机械能守恒定律得Mgh=eq \f(1,2)Mveq \\al(2,1)+eq \f(1,2)×4mv2
重物落地时的速度等于鼓形轮匀速转动时边缘的线速度,即v1=Rω
联立解得h= SKIPIF 1 < 0 。
例2、(多选)如图所示,轻质弹簧的一端与固定的竖直板P连接,另一端与物体A相连,物体A置于光滑水平桌面上,A右端连接一细线,细线绕过光滑的定滑轮与物体B相连。开始时托住B,让A处于静止状态且细线恰好伸直,然后由静止释放B,直至B获得最大速度。下列有关该过程的分析正确的是( )
A.B受到细线的拉力保持不变
B.A、B组成的系统机械能不守恒
C.B机械能的减少量小于弹簧弹性势能的增加量
D.当弹簧的拉力等于B的重力时,A的动能最大
【答案】BD
【解析】对A有FT-kx=mAa,对B有mBg-FT=mBa,联立有mBg-kx=(mA+mB)a,由于弹簧的伸长量x逐渐变大,从开始到B速度达到最大的过程中,B的加速度逐渐减小,可知,此过程中细线的拉力逐渐增大,是变力,A错误;A、弹簧与B组成的系统机械能守恒,而A、B组成的系统机械能不守恒,B正确;B机械能的减少量等于A机械能的增加量与弹簧弹性势能的增加量之和,故B机械能的减少量大于弹簧弹性势能的增加量,C错误;当弹簧的拉力等于B的重力时,B的速度最大,A的速度也达到最大,则动能最大,D正确。
例3、质量均为m的物体A和B分别系在一根不计质量的细绳两端,绳子跨过固定在倾角为30°的斜面顶端的定滑轮上,斜面固定在水平地面上,开始时把物体B拉到斜面底端,这时物体A离地面的高度为0.8 m,如图所示.若摩擦力均不计,从静止开始放手让它们运动.(斜面足够长,物体A着地后不反弹,g取10 m/s2)求:
(1)物体A着地时的速度大小;
(2)物体A着地后物体B继续沿斜面上滑的最大距离.
【答案】(1)2 m/s (2)0.4 m
【解析】(1)以地面为参考平面,
A、B系统机械能守恒,
根据机械能守恒定律有mgh=mghsin 30°+eq \f(1,2)mvA2+eq \f(1,2)mvB2
因为vA=vB,
所以vA=vB=2 m/s.
(2)A着地后,B机械能守恒,
则B上升到最大高度过程中,
有eq \f(1,2)mvB2=mgΔssin 30°
解得Δs=0.4 m.
例4、如图所示,物体A的质量为M,圆环B的质量为m,由绳子通过定滑轮连接在一起,圆环套在光滑的竖直杆上.开始时连接圆环的绳子水平,长度l=4 m.现从静止释放圆环,不计定滑轮和空气的阻力,g取10 m/s2.若圆环下降h=3 m时的速度v=5 m/s,则A和B的质量关系为( )
A.eq \f(M,m)=eq \f(35,29) B.eq \f(M,m)=eq \f(7,9)
C.eq \f(M,m)=eq \f(39,25) D.eq \f(M,m)=eq \f(15,19)
【答案】A
【解析】圆环下降3 m后的速度可以按如图所示分解,故可得vA=vcs θ=eq \f(vh,\r(h2+l2)),A、B和绳子看成一个整体,整体只有重力做功,机械能守恒,当圆环下降h=3 m时,根据机械能守恒定律可得mgh=MghA+eq \f(1,2)mv2+eq \f(1,2)MvA2,其中hA=eq \r(h2+l2)-l,联立可得eq \f(M,m)=eq \f(35,29),故A正确.
课堂随练
训练1、如图所示,质量不计的细直硬棒长为2L,其一端O点用铰链与固定转轴连接,在细棒的中点固定质量为2m的小球甲,在细棒的另一端固定质量为m的小球乙。将棒置于水平位置由静止开始释放,棒与球组成的系统将在竖直平面内做无阻力的转动。则该系统在由水平位置转到竖直位置的过程中( )
A.系统的机械能不守恒
B.系统中细棒对乙球做正功
C.甲、乙两球所受的向心力不相等
D.乙球转到竖直位置时的速度比甲球小
【答案】B
【解析】以系统为研究对象,由于只有重力做功,只有重力势能和动能相互转化,故系统的机械能守恒,故A错误;在转动过程中,甲、乙两球的角速度相同,设转到竖直位置时,甲球的速度为v1,乙球的速度为v2,由v=ωr,可得v2=2v1,由系统的机械能守恒知系统减少的重力势能等于增加的动能,可得2mgL+mg×2L=eq \f(1,2)×2mveq \\al(2,1)+eq \f(1,2)mveq \\al(2,2),联立解得v1=eq \r(\f(4,3)gL),v2=eq \r(\f(16,3)gL),设细棒对乙球做的功为W,根据动能定理得W+mg×2L=eq \f(1,2)mveq \\al(2,2)-0,解得W=eq \f(2,3)mgL,可见,系统中细棒对乙球做正功,故B正确;甲、乙两球所受的向心力分别为F1=2meq \f(v\\al(2,1),L),F2=meq \f(v\\al(2,2),2L)=m SKIPIF 1 < 0 =2meq \f(v\\al(2,1),L),即F1=F2,故C错误;由v2=2v1知,乙球转到竖直位置时的速度比甲球大,故D错误。
训练2、(多选)如图所示,一根不可伸长的轻绳跨过光滑且不计质量的定滑轮,绳两端各系一小球a和b。a球质量为m,静置于地面上;b球质量为2m,用手托住,高度为h,此时轻绳刚好拉紧而没有张力。小球由静止释放后,在小球b下落过程中,下列说法正确的是( )
A.小球a处于超重状态,小球b处于失重状态
B.绳的拉力对a球做的功等于a球机械能的增量
C.小球b落地瞬间的速度大小为eq \f(\r(6gh),2)
D.小球b的加速度大小为eq \f(g,4)
【答案】AB
【解析】小球由静止释放后,小球a向上做加速运动,处于超重状态,小球b向下做加速运动,处于失重状态,故A正确;根据功能关系可知,绳的拉力对a球做的功等于a球机械能的增量,故B正确;设小球b落地瞬间的速度大小为v,对a、b组成的系统,根据机械能守恒定律得:2mgh=mgh+eq \f(1,2)(2m+m)v2,解得v=eq \f(\r(6gh),3),故C错误;a、b两球加速度大小相等,设为a,根据牛顿第二定律,对a球:T-mg=ma,对b球:2mg-T=2ma,联立解得a=eq \f(g,3),故D错误。
训练3、(多选)如图所示,三个小球A、B、C的质量均为m,A与B、C间通过铰链用轻杆连接,杆长为L,B、C置于水平地面上,用一轻质弹簧连接,弹簧处于原长。现A由静止释放下降到最低点,两轻杆间夹角α由60°变为120°。A、B、C在同一竖直平面内运动,弹簧在弹性限度内,忽略一切摩擦,重力加速度为g。则此下降过程中,以下说法正确的是( )
A.A的动能最大时,B、C的动能均为零
B.A的动能最大时,B受到地面的支持力等于eq \f(3,2)mg
C.自静止释放到A的动能最大时,A球机械能减少量等于弹簧弹性势能的增加量
D.弹簧的弹性势能最大值为eq \f(\r(3)-1,2)mgL
【答案】BD
【解析】A的动能最大时,A的加速度为零,速度最大,方向向下,弹簧要继续伸长,B、C的动能均不为零,故A错误;A的动能最大时,其加速度为零,设B和C受到地面的支持力大小均为F,此时整体在竖直方向受力平衡,可得2F=3mg,所以F=eq \f(3,2)mg,故B正确;当A动能最大时,B、C的速度并不为零,根据系统机械能守恒可知,A球机械能的减少量大于弹簧弹性势能的增加量,故C错误;A由静止释放下降到最低点下落的高度为:h=Lsin60°-Lsin30°=eq \f(\r(3)-1,2)L,根据功能关系可知,小球A的机械能全部转化为弹簧的弹性势能,即弹簧的弹性势能最大值为:Ep=mgh=eq \f(\r(3)-1,2)mgL,故D正确。
训练4、如图所示,长直轻杆两端分别固定小球A和B,两球质量均为m,两球半径忽略不计,杆的长度为L。先将杆AB竖直靠放在竖直墙上,轻轻拨动小球B,使小球B在水平面上由静止开始向右滑动,当小球A沿墙下滑距离为eq \f(L,2)时,下列说法正确的是(不计一切摩擦,重力加速度为g)( )
A.杆对小球A做功为eq \f(1,4)mgL
B.小球A、B的速度都为eq \f(1,2)eq \r(gL)
C.小球A、B的速度分别为eq \f(1,2)eq \r(3gL)和eq \f(1,2)eq \r(gL)
D.杆与小球A、B组成的系统机械能减少了eq \f(1,2)mgL
【答案】C
【解析】对A、B组成的系统,由机械能守恒定律得mg·eq \f(L,2)=eq \f(1,2)mveq \\al( 2,A)+eq \f(1,2)mveq \\al( 2,B),又有vAcs 60°=vBcs 30°,解得vA=eq \f(1,2)eq \r(3gL),vB=eq \f(1,2)eq \r(gL),选项C正确,B、D错误;对A,由动能定理得,mgeq \f(L,2)+W=eq \f(1,2)mveq \\al( 2,A),解得杆对小球A做的功W=eq \f(1,2)mveq \\al( 2,A)-mg·eq \f(L,2)=-eq \f(1,8)mgL,选项A错误。
训练5、(2016·全国卷Ⅱ)(多选)如图,小球套在光滑的竖直杆上,轻弹簧一端固定于O点,另一端与小球相连。现将小球从M点由静止释放,它在下降的过程中经过了N点。已知在M、N两点处,弹簧对小球的弹力大小相等,且∠ONM<∠OMN
B.有两个时刻小球的加速度等于重力加速度
C.弹簧长度最短时,弹力对小球做功的功率为零
D.小球到达N点时的动能等于其在M、N两点的重力势能差
【答案】BCD
【解析】如图所示,OP垂直于竖直杆,Q点与M点关于OP对称,在小球从M点到Q点的过程中,弹簧弹力先做负功后做正功,故A错误;在P点弹簧长度最短,弹力方向与速度方向垂直,故此时弹力对小球做功的功率为零,即C正确;小球在P点时所受弹簧弹力垂直于竖直杆,竖直方向上只受重力,此时小球加速度为g,当弹簧处于自由长度时,小球只受重力作用,此时小球的加速度也为g,故B正确;小球和弹簧组成的系统机械能守恒,小球在M点和N点时弹簧的弹性势能相等,故小球从M到N重力势能的减少量等于动能的增加量,而小球在M点的动能为零,故D正确。
同步训练
1、如图所示,斜劈劈尖顶着竖直墙壁静止在水平面上.现将一小球从图示位置静止释放,不计一切摩擦,则在小球从释放到落至地面的过程中,下列说法中正确的是( )
A.斜劈对小球的弹力不做功
B.斜劈与小球组成的系统机械能守恒
C.斜劈的机械能守恒
D.小球重力势能的减少量等于斜劈动能的增加量
【答案】B
【解析】不计一切摩擦,小球下滑时,小球和斜劈组成的系统只有小球的重力做功,系统机械能守恒,B正确;斜劈动能增加,重力势能不变,故斜劈的机械能增加,C错误;由系统机械能守恒可知,小球重力势能的减少量等于斜劈动能的增加量和小球动能的增加量之和,D错误;斜劈对小球的弹力与小球位移的夹角大于90°,故弹力做负功,A错误.
2、如图所示,光滑细杆AB、AC在A点连接,AB竖直放置,AC水平放置,两个相同的中心有小孔的小球M、N,分别套在AB和AC上,并用一细绳相连,细绳恰好被拉直,现由静止释放M、N,在运动过程中,下列说法中正确的是( )
A.M球的机械能守恒
B.M球的机械能增大
C.M和N组成的系统机械能守恒
D.绳的拉力对N做负功
【答案】C
【解析】细杆光滑,故M、N组成的系统机械能守恒,N的机械能增加,绳的拉力对N做正功、对M做负功,M的机械能减少,故C正确,A、B、D错误。
3、如图所示,粗细均匀、两端开口的U形管内装有同种液体,管中液柱总长度为4h,开始时使两边液面高度差为h,后来让液体自由流动,当两液面高度相等时,右侧液面下降的速度为( )
A.eq \r(\f(1,8)gh) B.eq \r(\f(1,6)gh)
C.eq \r(\f(1,4)gh) D.eq \r(\f(1,2)gh)
【答案】A
【解析】液柱移动时,除了重力做功以外,没有其他力做功,故机械能守恒。此题等效为原右侧eq \f(h,2)高的液柱移到左侧(如图所示),其重心高度下降了eq \f(h,2),减少的重力势能转化为液柱整体的动能,设液体的总质量为4m,则有eq \f(1,2)mg·eq \f(h,2)=eq \f(1,2)(4m)v2,得v= eq \r(\f(gh,8)),A正确。
4、如图所示,将一质量为m的小球从A点以初速度v斜向上抛出,小球先后经过B、C两点。已知B、C之间的竖直高度和C、A之间的竖直高度都为h,重力加速度为g,取A点所在的平面为参考平面,不考虑空气阻力,则( )
A.小球在B点的机械能是在C点机械能的两倍
B.小球在B点的动能是在C点动能的两倍
C.小球在B点的动能为eq \f(1,2)mv2+2mgh
D.小球在C点的动能为eq \f(1,2)mv2-mgh
【答案】D
【解析】不计空气阻力,小球在斜上抛运动过程中只受重力作用,运动过程中小球的机械能守恒,则小球在B点的机械能等于在C点的机械能,A错误;小球在B点的重力势能大于在C点的重力势能,根据机械能守恒定律知,小球在B点的动能小于在C点的动能,B错误;小球由A到B过程中,根据机械能守恒定律有mg·2h+EkB=eq \f(1,2)mv2,解得小球在B点的动能为EkB=eq \f(1,2)mv2-2mgh,C错误;小球由B到C过程中,根据机械能守恒定律有mg·2h+EkB=mgh+EkC,解得小球在C点的动能为EkC=EkB+mgh=eq \f(1,2)mv2-mgh,D正确。
5、质量分别为m和2m的两个小球P和Q,中间用轻质杆固定连接,杆长为L,在离P球eq \f(1,3)处有一个光滑固定转轴O,如图所示.现在把杆置于水平位置后自由释放,Q球顺时针摆动到最低位置,则(重力加速度为g)( )
A.小球P在最高位置的速度大小为eq \f(\r(gl),3)
B.小球Q在最低位置的速度大小为eq \r(\f(2gl,3))
C.小球P在此过程中机械能增加量为eq \f(4,9)mgL
D.小球Q在此过程中机械能减少eq \f(2,3)mgl
【答案】C
【解析】Q球顺时针摆动到最低位置时的速度为v1,此时P运动到最高点的速度为v2,整个系统机械能守恒,有2mg×eq \f(2,3)L-mg×eq \f(L,3)=eq \f(1,2)×2mv12+eq \f(1,2)mv22,又由于两球都绕O点转动,角速度相同,因此v1=2v2,解得v1=eq \f(2\r(2gL),3),v2=eq \f(\r(2gL),3),A、B错误;在此过程中,小球P机械能增加量ΔE=mg×eq \f(L,3)+eq \f(1,2)mv22=eq \f(4,9)mgL,由于整个系统机械能守恒,因此小球Q机械能减少量也为eq \f(4,9)mgL,C正确,D错误.
6、如图所示,有一光滑轨道ABC,AB部分为半径为R的eq \f(1,4)圆弧,BC部分水平,质量均为m的小球a、b固定在竖直轻杆的两端,轻杆长为R,小球可视为质点,开始时a球处于圆弧上端A点,由静止开始释放小球和轻杆,使其沿光滑弧面下滑,重力加速度为g,下列说法正确的是( )
A.a球下滑过程中机械能保持不变
B.b球下滑过程中机械能保持不变
C.a、b球都滑到水平轨道上时速度大小均为eq \r(2gR)
D.从释放a、b球到a、b球都滑到水平轨道上,整个过程中轻杆对a球做的功为eq \f(1,2)mgR
【答案】D
【解析】对于单个小球来说,杆的弹力做功,小球机械能不守恒,A、B错误;两个小球组成的系统只有重力做功,所以系统的机械能守恒,故有mgR+mg(2R)=eq \f(1,2)·2mv2,解得v=eq \r(3gR),选项C错误;a球在滑落过程中,杆对小球做功,重力对小球做功,故根据动能定理可得W+mgR=eq \f(1,2)mv2,联立v=eq \r(3gR),解得W=eq \f(1,2)mgR,故D正确.
7、如图所示,可视为质点的小球A、B用不可伸长的细软轻线连接,跨过固定在地面上、半径为R的光滑圆柱,A的质量为B的两倍.当B位于地面上时,A恰与圆柱轴心等高.将A由静止释放,B上升的最大高度是( )
A.2R B.eq \f(5R,3)
C.eq \f(4R,3) D.eq \f(2R,3)
【答案】C
【解析】设B球的质量为m,则A球的质量为2m,A球刚落地时,两球速度大小都为v,根据机械能守恒定律得2mgR=eq \f(1,2)×(2m+m)v2+mgR,B球继续上升的过程由动能定理可得-mgh=0-eq \f(1,2)mv2,联立解得h=eq \f(R,3),B球上升的最大高度为h+R=eq \f(4,3)R,故选C.
8、(2022·武汉东湖区联考)如图所示,有一条长为L=1 m的均匀金属链条,有一半在光滑的足够高的斜面上,斜面顶端是一个很小的圆弧,斜面倾角为30°,另一半竖直下垂在空中,当链条从静止开始释放后链条滑动,则链条刚好全部滑出斜面时的速度为(g取10 m/s2)( )
A.2.5 m/s B.eq \f(5\r(2),2) m/s
C.eq \r(5) m/s D.eq \f(\r(35),2) m/s
【答案】A
【解析】设链条的质量为2m,以开始时链条的最高点为零势能面,链条的机械能为E=-eq \f(1,2)×2mg·eq \f(L,4)sin 30°-eq \f(1,2)×2mg·eq \f(L,4)=-eq \f(3,8)mgL,链条全部滑出后,动能为Ek′=eq \f(1,2)×2mv2,重力势能为Ep′=-2mg·eq \f(L,2),由机械能守恒定律可得E=Ek′+Ep′,即-eq \f(3,8)mgL=mv2-mgL,解得v=2.5 m/s,故A正确,B、C、D错误.
9、(多选)如图所示,质量为M的小球套在固定倾斜的光滑杆上,原长为l0的轻质弹簧一端固定于O点,另一端与小球相连,弹簧与杆在同一竖直平面内.图中AO水平,BO间连线长度恰好与弹簧原长相等,且与杆垂直,O′在O的正下方,C是AO′段的中点,θ=30°.现让小球从A处由静止释放,重力加速度为g,下列说法正确的有( )
A.下滑过程中小球的机械能守恒
B.小球滑到B点时的加速度大小为eq \f(\r(3),2)g
C.小球下滑到B点时速度最大
D.小球下滑到C点时的速度大小为eq \r(2gl0)
【答案】BD
【解析】下滑过程中小球的机械能会与弹簧的弹性势能相互转化,因此小球的机械能不守恒,故A错误;因为在B点,弹簧恢复原长,因此重力沿杆的分力提供加速度,根据牛顿第二定律可得mgcs 30°=ma,解得a=eq \f(\r(3),2)g,故B正确;到达B点时加速度与速度方向相同,因此小球还会加速,故C错误;因为C是AO′段的中点,θ=30°,所以当小球到C点时,弹簧的长度与在A点时相同,故在A、C两位置弹簧弹性势能相等,小球重力做的功全部转化为小球的动能,所以得mgl0=eq \f(1,2)mvC2,解得vC=eq \r(2gl0),故D正确.
10、(多选)如图所示,质量为m的小环(可视为质点)套在固定的光滑竖直杆上,一足够长且不可伸长的轻绳一端与小环相连,另一端跨过光滑的定滑轮与质量为M的物块相连,已知M=2m.与定滑轮等高的A点和定滑轮之间的距离为d=3 m,定滑轮大小及质量可忽略.现将小环从A点由静止释放,小环运动到C点速度为0,重力加速度取g=10 m/s2,则下列说法正确的是(sin 53°=0.8,cs 53°=0.6)( )
A.A、C间距离为4 m
B.小环最终静止在C点
C.小环下落过程中减少的重力势能始终等于物块增加的机械能
D.当小环下滑至绳与杆的夹角为60°时,小环与物块的动能之比为2∶1
【答案】AD
【解析】小环运动到C点时,对系统,由机械能守恒得:mgLAC=Mg(eq \r(d2+LAC2)-d),解得:LAC=4 m,故A正确;假设小环最终静止在C点,则绳中的拉力大小等于2mg,在C点对小环有:FT=eq \f(mg,sin 53°)=eq \f(5,4)mg≠2mg,所以假设不成立,小环不能静止,故B错误;由机械能守恒定律可知,小环下落过程中减少的重力势能转化为物块增加的机械能和小环增加的动能,故C错误;将小环的速度沿绳和垂直绳方向分解,沿绳方向的速度即为物块的速度vM=vmcs 60°,又有M=2m,可知小环与物块的动能之比为2∶1,故D正确.
11、如图,滑块a、b的质量均为m,a套在固定竖直杆上,与光滑水平地面相距h,b放在地面上.a、b通过铰链用刚性轻杆连接,由静止开始运动.不计摩擦,a、b可视为质点,重力加速度大小为g,则( )
A.a落地前,轻杆对b一直做正功
B.a落地时速度大小为eq \r(gh)
C.a下落过程中,其加速度大小始终不大于g
D.a落地前,当a的机械能最小时,b对地面的压力大小为mg
【答案】D
【解析】当a到达底端时,b的速度为零,b的速度在整个过程中先增大后减小,动能先增大后减小,所以轻杆对b先做正功,后做负功,A错误;a落地时,b的速度为零,根据系统机械能守恒得:mgh=eq \f(1,2)mva2,解得va=eq \r(2gh),B错误;b的速度在整个过程中先增大后减小,杆对b的作用力先是动力后是阻力,所以杆对a的作用力就先是阻力后是动力,所以在b减速的过程中,杆对a是斜向下的拉力,此时a的加速度大于重力加速度,C错误;a、b及杆系统的机械能守恒,当a的机械能最小时,b的速度最大,此时b受到杆的推力为零,b只受到重力和支持力的作用,结合牛顿第三定律可知,b对地面的压力大小为mg,D正确.
12、如图所示,小球a被一根长为L的可绕O轴自由转动的轻质细杆固定在其端点,同时又通过绳跨过光滑定滑轮与另一个质量为m的小球b相连,整个装置平衡时杆和绳与竖直方向的夹角均为30°。若将小球a由水平位置(杆呈水平状态)开始释放,不计摩擦,竖直绳足够长(重力加速度为g),求:
(1)小球a的质量;
(2)当杆转动到竖直位置时,小球b的速度大小(结果可用根式表示)。
【答案】(1)eq \r(3)m (2)eq \r(\f(2(\r(3)-\r(2)),2\r(3)+1)gL)
【解析】(1)当a球处于平衡状态时
2Tcs 30°=Mg,T=mg
解得M=eq \r(3)m。
(2)当杆转动到竖直位置时,a球下降的高度为L,b球上升的高度为h=eq \r(2)L
设此时a球、b球的速度大小分别为va、vb,由速度分解可得va=eq \r(2)vb
在整个运动过程中,系统机械能守恒
MgL-mg·eq \r(2)L=eq \f(1,2)Mveq \\al(2,a)+eq \f(1,2)mveq \\al(2,b)
解得vb=eq \r(\f(2(\r(3)-\r(2)),2\r(3)+1)gL)。
13、如图所示,倾角θ=37°的光滑且足够长的斜面固定在水平面上,在斜面顶端固定一个轮半径和质量不计的光滑定滑轮D,质量均为m=1 kg的物体A和B用一劲度系数k=240 N/m的轻弹簧连接,物体B被位于斜面底端且垂直于斜面的挡板P挡住。用一不可伸长的轻绳使物体A跨过定滑轮与质量为M的小环C连接,小环C穿过竖直固定的光滑均匀细杆,当整个系统静止时,环C位于Q处,绳与细杆的夹角α=53°,且物体B对挡板P的压力恰好为零。图中SD水平且长度为d=0.2 m,位置R与位置Q关于位置S对称,轻弹簧和定滑轮右侧的绳均与斜面平行。现让环C从位置R由静止释放,sin37°=0.6,cs37°=0.8,g取10 m/s2。求:
(1)小环C的质量M;
(2)小环C通过位置S时的动能Ek及环从位置R运动到位置S的过程中轻绳对环做的功WT;
(3)小环C运动到位置Q的速率v。
【答案】(1)0.72 kg (2)1.38 J 0.3 J (3)2 m/s
【解析】(1)小环C位于Q点时,以A、B组成的整体为研究对象,受到重力、支持力和绳子的拉力处于平衡状态,则绳子的拉力为:
T=2mgsinθ=2×1×10×0.6 N=12 N
以C为研究对象,受到重力、绳子的拉力和杆的弹力处于平衡状态,受力分析图如图所示,则:T·cs53°=Mg
代入数据解得:M=0.72 kg。
(2)由题意,小环C位于R时,B恰好对挡板没有压力,所以B受到重力、支持力和弹簧拉力,弹簧处于伸长状态,B沿斜面方向受力平衡,有:
F1=mgsinθ=1×10×0.6 N=6 N
弹簧的伸长量:Δx1=eq \f(F1,k)=0.025 m
当小环C通过位置S时A下降的距离为:
xA=eq \f(d,sinα)-d=0.05 m
此时弹簧的压缩量为:Δx2=xA-Δx1=0.025 m
由速度分解可知此时A的速度为零,且小环C从R运动到S的过程中,初末态弹簧的弹性势能相等,小环C、弹簧和A组成的系统机械能守恒,有:
Mgdctα+mgxAsinθ=Ek-0
代入数据解得:Ek=1.38 J
环从位置R运动到位置S的过程中,由动能定理可知:
WT+Mgdctα=Ek-0
代入数据解得:WT=0.3 J。
(3)环从位置R运动到位置Q的过程中,对于小环C、弹簧和A组成的系统由机械能守恒定律有:
Mg·2dctα=eq \f(1,2)Mv2+eq \f(1,2)mveq \\al(2,A)
对环在Q点的速度进行分解,则:vA=vcsα
两式联立可得:v=2 m/s。
常见
情景
模型
提醒
①分清两物体是速度大小相等,还是沿绳方向的分速度大小相等。
②用好两物体的位移大小关系或竖直方向高度变化的关系。
③对于单个物体,一般绳上的力要做功,机械能不守恒;但对于绳连接的系统,机械能则可能守恒。
常见
情景
模型
特点
①平动时两物体线速度相等,转动时两物体角速度相等。
②杆对物体的作用力并不总是沿杆的方向,杆能对物体做功,单个物体机械能不守恒。
③对于杆和球组成的系统,忽略空气阻力和各种摩擦且没有其他力对系统做功,则系统机械能守恒。
模型
特点
由轻弹簧连接的物体系统,一般既有重力做功又有弹簧弹力做功,这时系统内物体的动能、重力势能和弹簧的弹性势能相互转化,而总的机械能守恒。
两点
提醒
①对同一弹簧,弹性势能的大小完全由弹簧的形变量决定,无论弹簧伸长还是压缩。
②弹簧两端物体把弹簧拉伸至最长(或压缩至最短)时,两端的物体具有相同的速度,弹性势能最大。
新高考物理一轮复习精讲精练第6章机械能守恒定律第2讲 动能定理(2份打包,原卷版+解析版): 这是一份新高考物理一轮复习精讲精练第6章机械能守恒定律第2讲 动能定理(2份打包,原卷版+解析版),文件包含新高考物理一轮复习精讲精练第6章机械能守恒定律第2讲动能定理原卷版doc、新高考物理一轮复习精讲精练第6章机械能守恒定律第2讲动能定理解析版doc等2份试卷配套教学资源,其中试卷共43页, 欢迎下载使用。
新高考物理一轮复习精讲精练第6章机械能守恒定律第1讲 功和功率(2份打包,原卷版+解析版): 这是一份新高考物理一轮复习精讲精练第6章机械能守恒定律第1讲 功和功率(2份打包,原卷版+解析版),文件包含新高考物理一轮复习精讲精练第6章机械能守恒定律第1讲功和功率原卷版doc、新高考物理一轮复习精讲精练第6章机械能守恒定律第1讲功和功率解析版doc等2份试卷配套教学资源,其中试卷共41页, 欢迎下载使用。
新高考物理一轮复习精讲精练第6章机械能守恒定律机械能守恒定律章末测试(2份打包,原卷版+解析版): 这是一份新高考物理一轮复习精讲精练第6章机械能守恒定律机械能守恒定律章末测试(2份打包,原卷版+解析版),文件包含新高考物理一轮复习精讲精练第6章机械能守恒定律机械能守恒定律章末测试原卷版doc、新高考物理一轮复习精讲精练第6章机械能守恒定律机械能守恒定律章末测试解析版doc等2份试卷配套教学资源,其中试卷共21页, 欢迎下载使用。

