新高考物理一轮复习分层提升练习专题05 多过程问题和追及相遇问题(2份打包,原卷版+解析版)
展开一、多过程问题
1.多过程问题的处理方法和技巧:
(1)充分借助v-t图像,从图像中可以反映出物体运动过程经历的不同阶段,可获得的重要信息有加速度(斜率)、位移(面积)和速度;
(2)不同过程之间的衔接的关键物理量是不同过程之间的衔接速度;
(3)用好匀变速直线运动的三个基本公式和平均速度公式:v=v0+at;x=v0t+eq \f(1,2)at2;v2-veq \\al(02,)=2ax;x=eq \f(v+v0,2)t。
2.两种常见的多过程模型
(1)多过程v-t图像“上凸”模型
【特点】
全程初末速度为零,匀加速直线运动过程和匀减速过程平均速度相等。
【三个比例关系】
= 1 \* GB3 ①由速度公式:v=a1t1;v=a2t2(逆向看作匀加速直线运动) 得: SKIPIF 1 < 0 ;
= 2 \* GB3 ②由速度位移公式:v2=2a1x1; v2=2a2x2 (逆向看作匀加速直线运动) 得: SKIPIF 1 < 0 ;
= 3 \* GB3 ③由平均速度位移公式: SKIPIF 1 < 0 ; SKIPIF 1 < 0 得: SKIPIF 1 < 0 。
【衔接速度和图线所围面积】
= 1 \* GB3 ①衔接速度是两个不同过程联系的关键,它可能是一个过程的末速度,另外一个过程的初速度。
= 2 \* GB3 ②图线与t轴所围面积,可能是某个过程的位移,也可能是全过程的位移。
(2)多过程v-t图像“下凹”模型
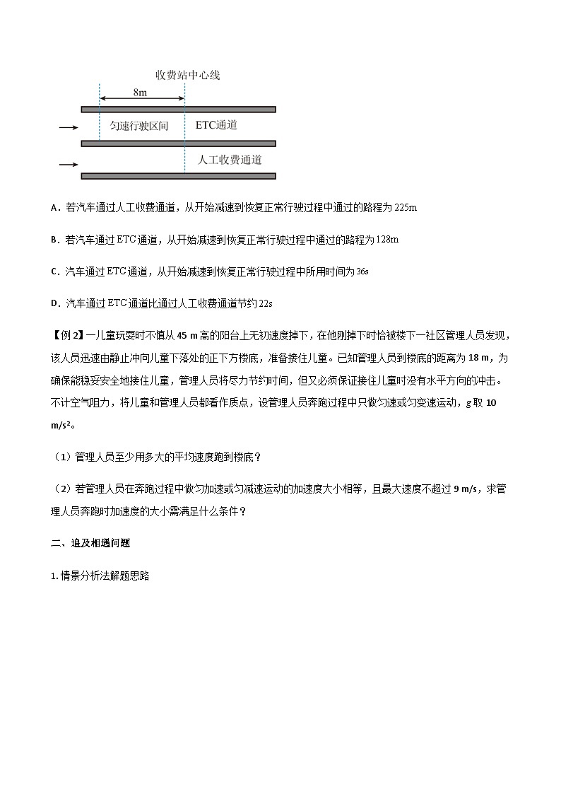
【案例】车过ETC通道耽搁时间问题:
耽搁的距离:阴影面积表示的位移 SKIPIF 1 < 0 ;耽搁的时间: SKIPIF 1 < 0
【例1】 SKIPIF 1 < 0 是高速公路上不停车电子收费系统的简称。如图所示,汽车以 SKIPIF 1 < 0 的速度行驶,如果过人工收费通道,需要在收费站中心线处减速至0,经过 SKIPIF 1 < 0 缴费后,再加速至 SKIPIF 1 < 0 行驶;如果过 SKIPIF 1 < 0 通道,需要在中心线前方 SKIPIF 1 < 0 处减速至 SKIPIF 1 < 0 ,匀速到达中心线后,再加速至 SKIPIF 1 < 0 行驶。设汽车加速和减速的加速度大小均为 SKIPIF 1 < 0 。下列说法正确的是( )
A.若汽车通过人工收费通道,从开始减速到恢复正常行驶过程中通过的路程为 SKIPIF 1 < 0
B.若汽车通过 SKIPIF 1 < 0 通道,从开始减速到恢复正常行驶过程中通过的路程为 SKIPIF 1 < 0
C.汽车通过 SKIPIF 1 < 0 通道,从开始减速到恢复正常行驶过程中所用时间为 SKIPIF 1 < 0
D.汽车通过 SKIPIF 1 < 0 通道比通过人工收费通道节约 SKIPIF 1 < 0
【例2】一儿童玩耍时不慎从45 m高的阳台上无初速度掉下,在他刚掉下时恰被楼下一社区管理人员发现,该人员迅速由静止冲向儿童下落处的正下方楼底,准备接住儿童。已知管理人员到楼底的距离为18 m,为确保能稳妥安全地接住儿童,管理人员将尽力节约时间,但又必须保证接住儿童时没有水平方向的冲击。不计空气阻力,将儿童和管理人员都看作质点,设管理人员奔跑过程中只做匀速或匀变速运动,g取10 m/s2。
(1)管理人员至少用多大的平均速度跑到楼底?
(2)若管理人员在奔跑过程中做匀加速或匀减速运动的加速度大小相等,且最大速度不超过9 m/s,求管理人员奔跑时加速度的大小需满足什么条件?
追及相遇问题
1.情景分析法解题思路
2.图像分析法的解题思路
图像分析法是指将两个物体的运动图像画在同一坐标系中,然后根据图像分析求解相关问题。
(1)若用位移图像求解,分别作出两个物体的位移图像,如果两个物体的位移图像相交,则说明两物体相遇。
(2)若用速度图像求解,则注意比较速度图线与时间轴包围的面积。
[注意] xt图像的交点表示两物体相遇,而vt图像的交点只表示两物体此时速度相等。
3.函数判断法的解题技巧
设两物体在t时刻相遇,然后根据位移关系列出关于t的方程xA=xB+x0
(1)若Δ>0有两解,说明两物体相遇两次;
(2)若Δ=0有一解,说明两物体相遇一次;
(3)若Δ<0无解,说明两物体不能相遇。
【例3】甲、乙两车在一平直道路上同向运动,其 SKIPIF 1 < 0 图象如图所示,图中 SKIPIF 1 < 0 和 SKIPIF 1 < 0 的面积分别为 SKIPIF 1 < 0 和 SKIPIF 1 < 0 ( SKIPIF 1 < 0 )计时开始时,甲、乙两车相距 SKIPIF 1 < 0 。在两车运动过程中,下列说法正确的是( )
A.若甲车在乙车前方且 SKIPIF 1 < 0 ,两车相遇2次
B.若甲车在乙车前方且 SKIPIF 1 < 0 ,两车相遇2次
C.若乙车在甲车前方且 SKIPIF 1 < 0 ,两车不会相遇
D.若乙车在甲车前方且 SKIPIF 1 < 0 ,甲车追上乙车前,在 SKIPIF 1 < 0 时刻相距最远
【例4】如图甲所示,A车原来临时停在一水平路面上,B车在后面匀速向A车靠近,A车司机发现后启动A车,以A车司机发现B车为计时起点(t=0),A、B两车的v-t图像如图乙所示。已知B车在第1s内与A车的距离缩短了x1=12m。
(1)求B车运动的速度vB和A车的加速度a的大小。
(2)若A、B两车不会相撞,则A车司机发现B车时(t=0)两车的距离s0应满足什么条件?
【多维度分层专练】
1.ETC是电子不停车收费系统的简称,为了加快高速公路的通行,跨省市ETC联网正式运行。某个收费的减速带离收费岛口的距离为50 m,ETC收费通道总长度为40 m,如图所示。车辆需要在收费岛中心线前10 m处减速至36 km/h,然后匀速通过中心线即可完成缴费。一辆汽车以大小为72 km/h的速度经过减速带后,正好在收费岛中心线前10 m处减速至36 km/h,匀速过线10 m后再以相同大小的加速度匀加速至72 km/h,然后正常行驶。下列关于汽车的v- t图像正确的是( )
A.B.
C.D.
2.ETC是高速公路上不停车电子收费系统的简称,如图,汽车进收费站前的速度为15m/s,如果通过人工收费通道,需要恰好在收费站中心线处减速至0,经过20s缴费后,再加速至15m/s行驶;如果通过ETC通道,需要恰好在收费站中心线前方10m处减速至5m/s,匀速到达收费站中心线后,再加速至15m/s行驶。为了简化分析,设汽车加速和减速的加速度大小均为1m/s2。求:
(1)汽车通过人工收费通道,从收费前减速开始,到收费后加速至15m/s,所需的时间和所走过的路程;
(2)汽车通过ETC通道与通过人工收费通道相比较,节省了多少时间?
3.运动员进行“10米折返跑”测试。测定时,在平直跑道上,受试者以站立式起跑姿势站在起点终点线前,当听到“跑”的口令后,全力跑向正前方10米处的折返线,测试员同时开始计时,受试者到达折返线处时,用手触摸折返线处的物体(如木箱),再转身跑向起点终点线,当胸部到达起点终点线的垂直面时,测试员停表,所用时间即为“10米折返跑”的成绩。如图所示,设受试者起跑的加速度为 SKIPIF 1 < 0 ,运动过程中的最大速度为 SKIPIF 1 < 0 ,到达折返线处时需减速到零,减速时加速度的大小为 SKIPIF 1 < 0 ,返回时达到最大速度后不需减速,保持最大速度冲线。受试者在加速和减速阶段的运动均可视为匀变速直线运动。问该受试者“10米折返跑”的成绩为多少秒?
4.为了交通安全,在一些道路上会设置橡胶减速带,如图所示.一质量为2×103 kg的汽车正以15 m/s的速度行驶在该平直路段上,在离减速带50m处司机踩刹车使汽车开始做匀减速直线运动,结果以5m/s的速度通过减速带,通过后立即以某一加速度加速到原来的速度.汽车可视为质点,减速带的宽度忽略不计.
(1)求汽车减速时受到的阻力大小;
(2)由于减速带的存在汽车通过这段距离多用的时间为3 s,则求通过减速带后汽车加速运动的加速度大小.
5.在赣州市南河大桥扩建工程中,双向桥梁已完成了某一通车方向的建设,为保持双向车辆正常通行,临时将其改成双向车道。如图所示,引桥与桥面对接处,有两车道合并一车道的对接口, SKIPIF 1 < 0 、B两车相距 SKIPIF 1 < 0 时,B车正以 SKIPIF 1 < 0 速度匀速行驶, SKIPIF 1 < 0 车正以 SKIPIF 1 < 0 的速度借道超越同向行驶的B车,此时 SKIPIF 1 < 0 车司机发现前方距离车头 SKIPIF 1 < 0 处的并道对接口, SKIPIF 1 < 0 、B两车长度均为 SKIPIF 1 < 0 ,且不考虑 SKIPIF 1 < 0 车变道过程的影响。
(1)若 SKIPIF 1 < 0 车司机放弃超车,而立即驶入与B车相同的行驶车道, SKIPIF 1 < 0 车至少以多大的加速度刹车匀减速,才能避免与B车相撞。
(2)若 SKIPIF 1 < 0 车司机加速超车, SKIPIF 1 < 0 车的最大加速度为 SKIPIF 1 < 0 ,请通过计算分析 SKIPIF 1 < 0 车能否实现安全超车。
6.两辆汽车(不考虑车的长度)在同一条平直公路的两条平行相邻车道上前后相距L=40m,乙车在前,甲车在后,甲车启动时开始计时,3s后乙车启动,两车启动后都是先做匀加速运动后做匀速运动,如图所示是甲、乙两辆汽车的速度一时间图像,对应数据图中已标出。求∶
(1)甲、乙两车速度相等时对应的时刻;
(2)甲、乙两车相遇的时刻。
7.平直的公路上有匀速同向行驶的甲、乙两车,其中甲车在后,乙车在前。某时刻两车相距35m时,行驶在前面的乙车在某时刻突然刹车减速,以此时刻为计时起点,甲乙两车的运动的v-t图像如图所示,求:
(1)甲、乙两车的最大距离;
(2)若甲车不采取刹车措施,经过多长时间可能发生追尾事故。
8.2016年元旦起厦门实施“史上最严交规”,对闯红灯,逆向行驶等严重违规行为,处以500元罚款.现有甲、乙两汽车正沿同一平直马路同向匀速行驶,甲车在前,乙车在后,它们行驶的速度均为v=10m/s,当两车快要到十字路口时,甲车司机看到绿灯已转换成了黄灯,于是紧急刹车(反应时间忽略不计),乙车司机为了避免与甲车相撞也紧急刹车,但乙车司机反应较慢(反应时间为0.5s).甲车司机为了熟悉车况,驾驶车辆进行了一段空档滑行,根据经验计算出滑行加速度大小为a0=0.5m/s2,已知乙车紧急刹车时加速度大小为a2=5m/s2.求:
(1)若甲司机看到黄灯时车头距停车线x=16m,他刹车过程中发现停车位置应该离停车线还有段距离,于是在车离停车线x,=4m时松开刹车让车做空档滑行,车恰好停在停车线前,则甲车紧急刹车时的加速度多大?
(2)为保证两车在紧急刹车过程中不相撞,甲、乙两车行驶过程中应保持多大距离?
9.在运动会上,4×100m接力赛是最为激烈的比赛项目,有甲乙两运动员在训练交接棒的过程中发现,甲短距离加速后能保持9m/s的速度跑完全程。为了确定乙起跑的时机,甲在接力区前S0处作了标记,当甲跑到此标记时向乙发出起跑口令,乙在接力区的前端听到口令时立即起跑(忽略声音传播的时间及人的反应时间),先做匀加速运动,速度达到最大后,保持这个速度跑完全程。已知接力区的长度为L=20m,试求∶
(1)若S0=14.5m,且乙恰好在速度达到与甲相同时被甲追上,完成交接棒,则在完成交接棒时乙离接力区末端的距离为多大?
(2)若S0=16m,乙的最大速度为8m/s,要使甲乙能在接力区内完成交接棒,且比赛成绩最好,则乙在加速阶段的加速度应为多少?
10.新交规规定:“在没有信号灯的路口,一旦行人走上人行道,机动车车头便不能越过停止线”。如图甲所示,一长度为 SKIPIF 1 < 0 的卡车以 SKIPIF 1 < 0 的初速度向左行驶,车头距人行道为 SKIPIF 1 < 0 ,人行道宽度为 SKIPIF 1 < 0 。同时,一距离路口为 SKIPIF 1 < 0 的行人以 SKIPIF 1 < 0 的速度匀速走向长度为 SKIPIF 1 < 0 的人行道。图乙为卡车的侧视图,货箱可视为质点,货箱与车之间的动摩擦因数为 SKIPIF 1 < 0 ,货箱距离车头、车尾的间距为 SKIPIF 1 < 0 、 SKIPIF 1 < 0 。 SKIPIF 1 < 0 重力加速度 SKIPIF 1 < 0 取 SKIPIF 1 < 0 ,求:
(1)当司机发现行人在图中位置时立即加速且以后加速度恒定,要保证卡车整体穿过人行道时,人还没有走上人行道,卡车的加速度最小为多少;
(2)如果司机以第(1)问的最小加速度加速,且穿过人行道后立即匀速,通过计算说明货箱是否会掉下来;
(3)当司机发现行人在图示位置时立即减速且以后加速度恒定,要保证不违反交规,且货箱不撞到车头,求卡车刹车时加速度大小需要满足的条件。
导练目标
导练内容
目标1
多过程问题
目标2
追及相遇问题
新高考物理一轮复习重难点练习难点02 追及相遇问题(2份打包,原卷版+解析版): 这是一份新高考物理一轮复习重难点练习难点02 追及相遇问题(2份打包,原卷版+解析版),文件包含新高考物理一轮复习重难点练习难点02追及相遇问题原卷版doc、新高考物理一轮复习重难点练习难点02追及相遇问题解析版doc等2份试卷配套教学资源,其中试卷共30页, 欢迎下载使用。
新高考物理一轮专题复习与训练二 追及相遇问题(2份打包,原卷版+教师版): 这是一份新高考物理一轮专题复习与训练二 追及相遇问题(2份打包,原卷版+教师版),文件包含新高考物理一轮专题复习与训练二追及相遇问题教师版doc、新高考物理一轮专题复习与训练二追及相遇问题学生版doc等2份试卷配套教学资源,其中试卷共20页, 欢迎下载使用。
新高考物理一轮复习知识梳理+分层练习专题30 卫星的变轨问题、天体追及相遇问题、双星和多星问题(含解析): 这是一份新高考物理一轮复习知识梳理+分层练习专题30 卫星的变轨问题、天体追及相遇问题、双星和多星问题(含解析),共18页。

