第一部分 第六章 第一讲 课时三5 土壤-2025年高考地理大一轮复习(课件+讲义+练习)
展开高中地理与初中的内容相差很大,高中是为什么,尤其高一的自然地理部分,学习时要求学生有较强的理科思维。考生在高三复习中可以在以下方面进展尝试:第一部分:打牢基础,构建知识框架1. 回归课本,梳理知识点 2. 理解原理,深化概念3. 练习题海战术,巩固知识第二部分:提升能力,拓展思维深度1. 强化地图技能,提升空间思维 2. 分析热点问题,培养综合分析能力3. 模拟考试,适应考试节奏一轮复习结束后,要进行至少一次的全真模拟考试,以检验复习效果,并适应高考的考试节奏。模拟考试后,要认真分析试卷,找出自己的薄弱环节,有针对性地进行强化训练。同时,要学会合理分配答题时间,确保在真实考试中能够稳妥应对。
第一部分 第六章 第1讲 课时35
通过野外观察或运用土壤标本,说明土壤的主要形成因素
土壤、土壤剖面、土壤肥力(水、肥、气、热)、成土母质、有机质、矿物质
影响土壤肥力高低的自然因素;影响土壤水分多少的自然因素
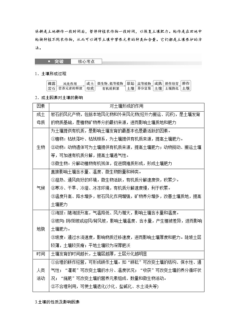
陆地表层具有一定肥力,能够生长植物的疏松表层
彼此间有密切联系,共同形成了土壤的肥力特性;肥力高低取决于水、肥、气、热四个因素的协调程度
主要成分矿物养分的主要来源
最重要成分土壤肥力的物质基础
孔隙中,此消彼长不可缺少的成分影响土壤的热量状况
思考:在野外观察土壤,我们需要观察哪些内容?
土壤颜色:土壤最重要的外部特征之一,命名依据
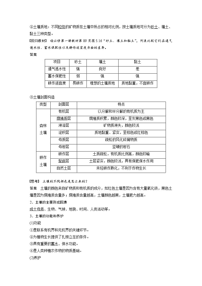
土壤质地:不同粒级的矿物质在土壤中所占的相对比例
读必修第一册教材第89页图5.16“砂土、壤土和黏土”,列表比较它们在通气透水性、蓄水保肥性以及耕作适宜度方面的差异。
土质疏松,有机质比例高,颜色较暗
土层紧实,颜色较浅,具有保肥保水作用
未经耕作熟化,不利于作物生长
土壤的不同颜色是怎么来的?
答案 土壤的颜色来自矿物质和有机质的成分,如红色土壤是因为含有大量氧化铁,黑色土壤是因为腐殖质含量多;腐殖质含量越高,土壤颜色越黑,土壤肥力越高。
岩石的风化产物,包括本地风化物和外来风化物(经外力搬运、沉积),是土壤发育的物质基础,是植物矿物养分的最初来源,进而影响土壤质地和肥力
生物——最活跃的因素①植物:枯枝落叶、枯残根系,为土壤提供有机质来源,提高土壤肥力②动物:动物遗体可为土壤提供有机质来源,提高土壤肥力;动物搅动、搬运土壤等,可加速有机质分解,提高土壤透气性。③微生物:分解动植物有机残体,促进腐殖质形成,形成土壤肥力
森林土的有机质含量比草原高吗?
答案 森林土的有机质含量一般低于草原。 草类根系茂密且集中在近地表的土壤中,向下则根系的集中程度递减,从而为土壤表层提供了大量的有机质,而树木的根系分布很深,直接提供给土壤表层的有机质不多,主要是以枯枝落叶的形式将有机质归还到地表。
湿热、通风良好的环境,微生物活跃,有机质分解速度快,积累少寒冷、干旱、冷湿、冰冻环境,有机质分解速度慢,利于积累温度升高、降水增多,岩石风化作用增强,矿物养分增多,改善土壤质地,提高土壤肥力
气候直接影响土壤含水量、温度、微生物数量和种类。
海拔 土壤垂直分异;水热条件坡向 阴/阳坡或迎风/背风坡, 影响土壤温度、含水量坡度 陡坡土壤较薄且贫瘠; 平地土壤较深厚肥沃
时间:土壤发育的时间越长,土壤层越厚,土层分化越明显
人类活动:合理的耕作经营,可形成利于农业生产的耕作土壤。
人类活动:不合理利用,可使土壤退化
“储” 最大储水量受土壤孔隙空间大小制约
“收”大气降水、地下水、灌溉用水
“支”蒸发、植物吸收和蒸腾、水分渗漏和径流(壤中流)。
土质疏松、土壤含水量小,土壤透气性好土质黏重、土壤含水量大,土壤透气性差
土壤肥力——最终取决于水、肥、气、热的协调程度
外力搬运输入自身有机质、矿物质产出人工施肥
植物吸收雨水淋溶、径流侵蚀不合理的人类活动
基性岩母质——碱性酸性岩母质——酸性
湿润地区——酸性干旱少雨地区——碱性
增施熟石灰中和酸性酸雨增强酸性
“支”地面辐射蒸发吸热
“调”:土壤含水量增加导致土壤温度变化减小、人类活动
农业覆膜技术中,黑膜和透明膜对土壤温度有什么影响?
答案:覆盖黑膜可减少到达地面的太阳辐射,使土壤温度降低;覆盖透明膜可减少地面辐射的散失,提高土壤温度。
功能①是联系有机界和无机界的关键环节②为植物生长提供了扎根立足的条件③具有重要的蓄水、保水功能④是人类种植农作物的物质基础
养护①不能满足耕作需要的土壤需要对其进行改良或改造。②优良的土壤也要注重种养结合,通过休耕、种植绿肥、作物轮作、广施农家肥等方法,保持土壤持续提供高效肥力的能力。
(2023·山东地理)阅读图文资料,完成下列要求。(16分)白浆化棕壤是指在土壤表层以下存在白浆层的棕壤,白浆层底部常见坚硬的铁锰结核层。白浆化棕壤分布区地下水位较低,年降水量800~950 mm,降水主要集中于6~9月。目前,白浆化棕壤大部分被辟为农田,以种植花生、地瓜、冬小麦为主,是低产土壤之一。图1示意白浆化棕壤的剖面构型及各土层主要理化性质。(1)分析白浆化棕壤“上砂下黏”的剖面构型在不同季节对土壤水分的影响。(6分)
(2)针对白浆化棕壤低产的原因,江苏北部某地农民在长期生产实践过程中,摸索出了一种改良及合理利用白浆化棕壤的农田工程措施——丰产沟(图2)。说明丰产沟如何克服白浆化棕壤对农业生产的不利影响。(10分)
答案 (1)上层砂土,孔隙多,土质疏松;下层黏土,结构紧实,形成隔水层。雨季,下层黏土层阻止土壤水下渗,导致土壤水分含量高;旱季,上层砂土水分易蒸发,下层黏土层阻隔地下水虹吸上升,造成土壤水分含量低。(2)挖沟培垄后深翻,破坏坚硬的铁锰结核层,使淀积层和淋溶层土壤混合,提高沟底土壤有机质,增加土壤肥力;深翻破坏铁锰结核层,有利于小麦根系发育,促进小麦生长;沟底土壤水分蒸发量小,有利于旱季保持土壤水分,破坏铁锰结核层,有利于旱季地下水虹吸上升,雨季土壤水分的下渗,改善土壤墒情;雨季,小麦已收获,丰产沟有利于雨季排水,减少降水对花生、地瓜的影响,减少洪涝对农作物的影响;冬季,沟底有利于形成积雪,覆盖小麦,有利于小麦越冬和增加土壤水分。
地理原理再现 影响土壤水分的因素列举影响土壤水分的因素。
答案 气候、地形、水文、植被、土壤的物理性质(如质地、结构、疏松度、有机质含量等)、人类活动等。
考向1 通过“土壤的性质”考查“综合思维”(2023·山东泰安模拟)气候是影响植被类型和土壤性质的重要因素。秦巴山区位于我国南北过渡带,山区土壤有机碳受气温和降水影响呈现有规律的时空变化。下图示意秦巴山区不同海拔土壤有机碳与气温、降水的相关系数(绝对数越大,相关性越强)。据此完成1~2题。
1.土壤有机碳与气候相关性最强的季节是A.春季 B.夏季 C.秋季 D.冬季
2.海拔大于1 000 m,夏季降水与土壤有机碳呈正相关的原因是A.降水多,植物生长茂盛B.降水多,土壤淋溶性强C.降水多,矿物质风化快D.降水少,有机质分解多
考向2 通过“土壤的形成因素”考查“区域认知”(2024·云南大理模拟)某小集水区(海拔介于3 565~3 716米)位于青海湖流域北部。某科研小组通过样带调查发现,坡向和坡位对该集水区的土壤性质影响较大。下图示意该集水区及样带设置。据此完成3~4题。3.相对于甲样带,乙样带的土壤A.厚度大、含水量高B.厚度大、含水量低C.厚度小、含水量高D.厚度小、含水量低
(2024·云南大理模拟)某小集水区(海拔介于3 565~3 716米)位于青海湖流域北部。某科研小组通过样带调查发现,坡向和坡位对该集水区的土壤性质影响较大。下图示意该集水区及样带设置。据此完成3~4题。4.导致甲、乙样带土壤腐殖质含量差异明显的主要因素是①生物量 ②土壤湿度 ③成土母质 ④地表径流A.①② B.①③ C.①④ D.②④
(2023·新课标四省名校联考)兰州市南、北两山各选取6个采样点,在2018年4~10月(植物生长季)以月尺度为单位收集各个采样点的土壤水样品,计算出不同采样点的土壤蒸发强度。读“南山和北山土壤含水量差异图”,完成1~2题。1.兰州市北山各采样点植物生长季土壤含水量逐渐增大的时间段在A.4~6月 B.6~9月C.7~10月 D.11月~次年3月
(2023·新课标四省名校联考)兰州市南、北两山各选取6个采样点,在2018年4~10月(植物生长季)以月尺度为单位收集各个采样点的土壤水样品,计算出不同采样点的土壤蒸发强度。读“南山和北山土壤含水量差异图”,完成1~2题。2.研究发现兰州市南、北两山土壤蒸发强度与土壤含水量相关,推断A.北山比南山土壤蒸发强B.北山比南山土壤蒸发弱C.北山10月土壤蒸发达到年内最大值D.南山7月土壤蒸发达到年内最大值
(2023·江苏省苏北四市模拟)一般岩石在风化成土过程中,会出现许多岩石碎屑。研究人员在青藏高原北部某湖泊东侧平缓的山丘顶部进行了土壤采样,该地常年多大风天气,湖泊水位季节变化显著。如图为“土壤剖面基本理化性质示意图”。据此完成3~4题。3.采样点土壤A.粒径剖面变化明显B.表层土壤黏性好C.土壤垂直分层显著D.土壤淋溶作用弱
(2023·江苏省苏北四市模拟)一般岩石在风化成土过程中,会出现许多岩石碎屑。研究人员在青藏高原北部某湖泊东侧平缓的山丘顶部进行了土壤采样,该地常年多大风天气,湖泊水位季节变化显著。如图为“土壤剖面基本理化性质示意图”。据此完成3~4题。4.该土壤成土物质主要来自A.基岩原位风化 B.风力搬运沙尘C.坡面流水堆积 D.滑坡坡积残积
(2024·山东济南模拟)我国南沙多数珊瑚岛屿土壤以石灰性的珊瑚和贝壳碎屑为母质,经过积盐脱盐、生物积累、淋溶作用形成。某研究团队对南沙新建岛屿上不同类型珊瑚砂土壤进行研究:纯海洋珊瑚砂和无植被覆盖珊瑚砂土壤的酸碱度比较接近,但是与有植被覆盖珊瑚砂土壤(pH值在7.0~7.5之间)相比有一定差异。如图示意研究样品土壤有机质含量。据此完成5~7题。5.结合材料信息推测纯海洋珊瑚砂和无植被覆盖珊瑚砂土壤的酸碱性最可能为A.碱性 B.中性C.酸性 D.无法确定
6.推测图中S3的有机质含量远低于S4的原因为①新建岛屿珊瑚砂土壤缺少外源有机质的输入 ②没有植物载体,有机质来源少 ③珊瑚砂土壤黏粒含量低、质地疏松、有机质等养分易被雨水淋溶 ④微生物的分解作用明显A.①② B.①③ C.②③ D.②④
7.为了提高南沙新建岛屿上的土壤有机质含量,以下比较有效的措施是A.平整土地,改变地形地势条件B.植树造林,提高植被的覆盖率C.补充外源有机质,改良土壤D.岛上种果树并在果园中养畜禽
8.(2023·湖南长沙雅礼中学模拟)阅读图文材料,完成下列要求。(18分)湿地只占地球表面积的5%~8%,却贡献了全球土壤碳储量的20%~30%,是全球生态系统碳循环和存储过程中关键的调控者和贡献者。在黄河三角洲某柽柳湿地自然保护区,湿地生态系统的土壤有机碳主要受植物碳输入与土壤碳输出的影响(图1)。因修建道路隔开了黄河和柽柳湿地,加剧了该区域土壤盐碱化,导致柽柳湿地退化。柽柳,落叶灌木,适应性强,喜生于河流冲积平原、海滨、潮湿盐碱地和沙荒地等。近年来,当地通过河道修建引入黄河水,加速了以柽柳群落为主的湿地恢复。研究表明,退化湿地和恢复湿地的土壤有机碳含量变化显著(图2)。
(1)指出柽柳耐除盐碱外其他的生长习性。(4分)
答案 耐旱、耐涝、耐贫瘠、耐大风、耐高温、耐严寒。
(2)简述柽柳对三角洲湿地土壤发育的主要作用。(8分)
答案 柽柳能够涵养水源,减少蒸发,增加土壤湿度;枯枝落叶为土壤提供腐殖质,提高土壤中有机质含量;能够减少地表径流,减弱流水侵蚀作用,保护水土和肥力;柽柳(为盐生植物)吸收土壤盐分,降低土壤盐度。
第一部分 第六章 第一讲 课时三6 整体性-2025年高考地理大一轮复习(课件+讲义+练习): 这是一份第一部分 第六章 第一讲 课时三6 整体性-2025年高考地理大一轮复习(课件+讲义+练习),文件包含第一部分第六章第1讲课时36整体性pptx、第一部分第六章第1讲训练36整体性专题练习docx、第一部分第六章第1讲课时36整体性教师版docx、第一部分第六章第1讲课时36整体性学生版学生版docx等4份课件配套教学资源,其中PPT共60页, 欢迎下载使用。
第一部分 第六章 第一讲 课时三4 植被-2025年高考地理大一轮复习(课件+讲义+练习): 这是一份第一部分 第六章 第一讲 课时三4 植被-2025年高考地理大一轮复习(课件+讲义+练习),文件包含第一部分第六章第1讲课时34植被pptx、第一部分第六章第1讲训练34植被专题练习docx、第一部分第六章第1讲课时34植被教师版docx、第一部分第六章第1讲课时34植被学生版学生版docx等4份课件配套教学资源,其中PPT共60页, 欢迎下载使用。
第一部分 第六章 第一讲 真题专练-2025年高考地理大一轮复习(课件+讲义+练习): 这是一份第一部分 第六章 第一讲 真题专练-2025年高考地理大一轮复习(课件+讲义+练习),文件包含第一部分第六章第1讲真题专练pptx、第一部分第六章第1讲真题专练教师版docx、第一部分第六章第1讲真题专练专题练习docx等3份课件配套教学资源,其中PPT共35页, 欢迎下载使用。

