第一部分 第五章 第二讲 课时三0 冲积平原的形成-2025年高考地理大一轮复习(课件+讲义+练习)
展开高中地理与初中的内容相差很大,高中是为什么,尤其高一的自然地理部分,学习时要求学生有较强的理科思维。考生在高三复习中可以在以下方面进展尝试:第一部分:打牢基础,构建知识框架1. 回归课本,梳理知识点 2. 理解原理,深化概念3. 练习题海战术,巩固知识第二部分:提升能力,拓展思维深度1. 强化地图技能,提升空间思维 2. 分析热点问题,培养综合分析能力3. 模拟考试,适应考试节奏一轮复习结束后,要进行至少一次的全真模拟考试,以检验复习效果,并适应高考的考试节奏。模拟考试后,要认真分析试卷,找出自己的薄弱环节,有针对性地进行强化训练。同时,要学会合理分配答题时间,确保在真实考试中能够稳妥应对。
第一部分 第五章 第2讲 课时30
结合实例,解释内力和外力对地表形态变化的影响,并说明人类活动与地表形态的关系
河流堆积作用、冲积扇(洪积扇)、冲积平原、三角洲、河漫滩
河流堆积地貌的形成原理
概念:被河流搬运的物质沉积下来而成
思考:观察右图,归纳河流堆积地貌形成的必要条件。
堆积物:风化或流水侵蚀→搬运→堆积物(存在颗粒大小差异)。
沉积环境:可供沉积的空间、地壳抬升(下降)、地形条件、水域环境(海浪、洋流)→沉积环境(沉积空间)。
流速减缓:地势平缓、河道弯曲、海水/湖水/河水顶托作用→水流速度减慢→搬运能力下降。
常见河流堆积地貌的形成过程
①河流上游山区,地势陡峭,水流速度快,挟带大量砾石和泥沙;②河水或季节性的洪水流出山口,地势趋于平缓,河道变得开阔,水流速度减慢,搬运能力降低;③河流挟带的砾石、泥沙在山麓地带堆积下来形成洪(冲)积扇;④洪(冲)积扇扩大并连接形成洪积—冲积平原
从扇顶到扇缘,坡度逐渐变小,沉积物颗粒由粗变细。
①河流泥沙在凸岸堆积,形成水下堆积体;②堆积体季节性出露水面形成河漫滩;③河流改道,河漫滩被废弃,连接形成河漫滩平原
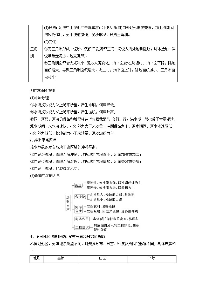
①河流中上游泥沙来源丰富;②河流入海(湖)口处地形坡度变缓,加上海(湖)水的顶托作用,河水流速减慢;③泥沙堆积,形成三角洲。
无三角洲形成 泥沙、沉积环境(沉积空间:河流入海处地势陡峻;海水运动:洋流等带走泥沙;地壳沉降)。
三角洲面积增大或减小泥沙来源变化,海平面变化(海退时,海平面下降,陆地面积增大,导致三角洲面积增大;海进时,海平面上升,陆地面积减小,三角洲面积减小)
②水流挟沙能力<上游来沙量,产生淤积,河床升高;
③同一河段,河流的侵蚀和堆积往往“你强我弱”,交替进行。洪水期一般挟带了大量泥沙,涨水期间,来水流速快,挟沙能力大于来沙量,冲刷侵蚀为主;退水期间,河水流速降低,挟沙能力降低,挟沙能力小于来沙量,泥沙淤积为主。
①水流挟沙能力>上游来沙量,产生冲刷,河床降低;
冲淤平衡原理流水地貌的发育取决于该区域的冲淤平衡:①冲刷>淤积,表现为净冲刷,堆积地貌面积缩小,河床加深或加宽;②冲刷<淤积,表现为净淤积,堆积地貌面积增加,河床变浅或变窄;③冲刷=淤积,地貌稳定不变。
河流地貌对聚落分布的影响
(1)河流可为聚落提供充足的生产、生活用水。(2)河流作为交通运输通道,可方便聚落的对外联系和运输。(3)河流的冲积平原地势平坦,土壤肥沃,利于耕作,可为聚落提供丰富的农副产品。
读选择性必修1教材第37页图2.35“聚落规模与河流地貌的关系”,举例说明河网密度对耕地及聚落规模的影响。
答案 在农业社会,聚落规模与周围耕地面积和人们到最远耕地的路程及所需的时间密切相关。以我国华北平原和长江中下游平原为例,河网密度对耕地及聚落规模的影响如表所示:
山区河谷一般分布在冲积平原向山坡过渡的地带
冲积平原地区一定都是聚落分布密集区吗?请说明理由。
答案 不一定。一般情况下,冲积平原土壤肥沃、水资源丰富,河网密布,有便捷的内河航运和海上运输,适宜聚落发展。但是,在热带地区,由于平原地区气候闷热潮湿,居住条件不利,因而人烟稀少,聚落也极少,如南美洲的亚马孙平原地区。
不同地区河流地貌对聚落分布和形态的影响
(2021·全国文综甲)阅读图文材料,完成下列要求。(24分)下图所示的我国祁连山西段某山间盆地边缘,山坡、冲积扇和冲积平原的植被均为草原,其中冲积平原草原茂盛。山坡表面多覆盖有沙和粉沙物质。附近气象站(海拔3 367米)监测的年平均气温为-2.6 ℃,年降水量约291毫米,集中在夏季,冬春季多风。(1)说明冲积扇和山坡堆积物中砾石的差异及其原因。(8分)(2)分析分布在山坡表面的沙和粉沙的空间迁移过程。(8分)(3)说明冲积平原水分条件比山坡和冲积扇好的原因。(8分)
答案 (1)冲积扇:以沙砾为主,砾石分选较好,有一定的磨圆度;由流水搬运、沉积而成。山坡:以角砾为主,砾石分选较差(大小混杂),磨圆度较差(棱角分明);主要由重力作用形成(海拔较高处可能有冰川作用)。(2)沙和粉沙物质主要来源于冲积扇。春季,风力强劲,冲积扇地表干燥,地表沙粒易启动。风沙流沿山坡爬升,到达一定位置后挟沙能力减弱,沙和粉沙沉积在山坡上。(3)地势较低,山坡和冲积扇流水在此汇集,(冲积扇前沿)地下水出露;地表物质颗粒较细,利于保水;深层土壤冰冻时间较长,利于蓄水。
地理原理再现 流水堆积地貌的形成过程描述冲积扇的形成过程。
答案 ①河流上游山区,地势陡峭,水流速度快,挟带大量砾石和泥沙;②河水或季节性的洪水流出山口,地势趋于平缓,河道变得开阔,水流速度减慢,搬运能力降低;③河流挟带的砾石、泥沙在山麓地带堆积下来形成扇状堆积地貌。
考向1 通过“三角洲”考查“区域认知”(2023·陕西咸阳模拟)入海河口常形成三角港和三角洲两种类型(如图所示)。入海河口因水文情况不同一般可分为3段:①近口段,潮区界与潮流界之间的河段,以河流作用为主;②河口段,潮流界至三角洲近海的水边线地段,河水与海水交汇,势力相当;③口外海滨段,三角洲近海的水边线至海上沿岸浅滩的外边界区段,以海洋影响为主。读图完成1~2题。
1.三角港型河口形成的主要原因包括A.河流上游的地势落差小B.来自海洋的潮流作用较强C.河流入海口处大陆架宽而浅D.河流中上游降水量大
2.河口区泥沙沉积A.近口段泥沙沉积最多B.河口段多形成河心岛C.口外海滨段最有利于泥沙沉积D.口外海滨段泥沙呈扇状沉积
考向2 通过“聚落的分布”考查“综合思维”(2024·安徽安庆模拟)受多种因素的影响,豫南大别山区形成了带型、环型和团块型等多种传统村落空间形态。如图示意豫南传统村落空间分布。据此完成3~4题。3.豫南传统村落的空间分布特点是A.多沿河流分布 B.平原多于山区C.山脊多于山谷 D.新县分布最多
(2024·安徽安庆模拟)受多种因素的影响,豫南大别山区形成了带型、环型和团块型等多种传统村落空间形态。如图示意豫南传统村落空间分布。据此完成3~4题。4.豫南传统村落空间形态多样的主要原因是A.文化多元 B.洪涝频发C.气候多变 D.地形复杂
(2023·上海模拟)沣河是黄河支流渭河右岸一级支流,位于关中盆地中部西安市的西南部,属于暖温带季风气候。如图示意沣河中下游某段发育状况。据此完成1~3题。1.推测形成图示废弃河道的主要原因是河流A.受气候影响逐渐干涸B.搬运作用增强C.凹岸侵蚀、凸岸堆积D.溯源侵蚀加剧
(2023·上海模拟)沣河是黄河支流渭河右岸一级支流,位于关中盆地中部西安市的西南部,属于暖温带季风气候。如图示意沣河中下游某段发育状况。据此完成1~3题。2.该河流在演化过程中的流速变化是A.没有变化 B.先慢后快C.逐渐变快 D.趋于缓慢
(2023·上海模拟)沣河是黄河支流渭河右岸一级支流,位于关中盆地中部西安市的西南部,属于暖温带季风气候。如图示意沣河中下游某段发育状况。据此完成1~3题。3.图中M地貌可能是A.冲积扇 B.三角洲C.“V”形谷 D.决口扇
(2024·天津北辰区模拟)海底勘探表明,非洲西北部冈比亚河和热巴河入海口的大陆架上分布有较大规模的古三角洲。随着地理环境变迁,这些古三角洲上逐渐发育出多条河道,同时大量泥沙被输送至大陆坡沉积形成一系列扇形沉积体,之后海平面发生变动导致这些扇形沉积体成为深水扇(右图)。据此完成4~6题。4.图示区域的古三角洲与深水扇A.形成的外力作用相似B.构成的泥沙粒径相同C.形成发育的时间同步D.所处的海水深度一致
(2024·天津北辰区模拟)海底勘探表明,非洲西北部冈比亚河和热巴河入海口的大陆架上分布有较大规模的古三角洲。随着地理环境变迁,这些古三角洲上逐渐发育出多条河道,同时大量泥沙被输送至大陆坡沉积形成一系列扇形沉积体,之后海平面发生变动导致这些扇形沉积体成为深水扇(右图)。据此完成4~6题。5.推测古三角洲上多条古河道发育期间,图示区域A.三角洲顶部沉积加速B.海底地形发生剧烈变动C.海平面高度相对下降D.河流输送的沉积物增多
(2024·天津北辰区模拟)海底勘探表明,非洲西北部冈比亚河和热巴河入海口的大陆架上分布有较大规模的古三角洲。随着地理环境变迁,这些古三角洲上逐渐发育出多条河道,同时大量泥沙被输送至大陆坡沉积形成一系列扇形沉积体,之后海平面发生变动导致这些扇形沉积体成为深水扇(右图)。据此完成4~6题。6.不考虑海水的作用,影响图示区域单个深水扇规模的主要因素包括①大陆坡的坡度 ②古河道的数量和形状 ③大陆坡的宽度 ④古河流输送的物源量A.③④ B.②④ C.①③ D.①②
(2023·湖北恩施模拟)2022年12月7日,摄影师在西藏雅鲁藏布江拍到河床中央有一片裸露的鱼形沙滩,水波在沙滩上冲击出的波纹仿佛层层鱼鳞,鱼头、鱼尾、鱼鳍等部位也形象逼真,仿佛一条大鱼徜徉江中(下图)。据此完成7~9题。7.鱼形沙滩砂砾的磨蚀程度高,其主要外力作用是A.流水 B.冰川 C.风力 D.海浪
(2023·湖北恩施模拟)2022年12月7日,摄影师在西藏雅鲁藏布江拍到河床中央有一片裸露的鱼形沙滩,水波在沙滩上冲击出的波纹仿佛层层鱼鳞,鱼头、鱼尾、鱼鳍等部位也形象逼真,仿佛一条大鱼徜徉江中(下图)。据此完成7~9题。8.鱼形沙滩出露面积不断增大的时段是A.春季 B.夏季 C.秋季 D.冬季
(2023·湖北恩施模拟)2022年12月7日,摄影师在西藏雅鲁藏布江拍到河床中央有一片裸露的鱼形沙滩,水波在沙滩上冲击出的波纹仿佛层层鱼鳞,鱼头、鱼尾、鱼鳍等部位也形象逼真,仿佛一条大鱼徜徉江中(下图)。据此完成7~9题。9.在自然状况下,未来几十年内该沙滩面积将会发生变化,其主要影响因素是A.冰川体量 B.年降水量C.平均风力 D.日照长度
(2024·福建厦门模拟)江苏沿海某聚落的发展经历了临海煮盐、设场治盐(从事盐业生产与管理)的过程。清末该地废灶兴垦,该聚落成为农商兼事的复合城镇。下图为“该聚落格局演变示意图”。据此完成10~12题。10.该聚落形成“水堤环绕,西河东堤,跨堤而居”格局的时期是A.唐代 B.宋代 C.明代 D.清代
(2024·福建厦门模拟)江苏沿海某聚落的发展经历了临海煮盐、设场治盐(从事盐业生产与管理)的过程。清末该地废灶兴垦,该聚落成为农商兼事的复合城镇。下图为“该聚落格局演变示意图”。据此完成10~12题。11.宋元明清时期,串场河等河流的主要功能是A.交通运输 B.抵御海潮C.灌溉农田 D.引水晒盐
(2024·福建厦门模拟)江苏沿海某聚落的发展经历了临海煮盐、设场治盐(从事盐业生产与管理)的过程。清末该地废灶兴垦,该聚落成为农商兼事的复合城镇。下图为“该聚落格局演变示意图”。据此完成10~12题。12.该聚落功能演变的主要原因是A.气候变化 B.水利建设C.地貌演化 D.土壤改良
13.(2023·湖北武汉模拟)阅读图文材料,完成下列要求。(18分)瑞典北部的拉帕河三角洲被称为“斯堪的纳维亚最令人惊叹的三角洲”。该地曾被冰川覆盖,约9 000年前气候转暖,拉帕河发育形成。拉帕河有30余条冰川补给,每年搬运约18万吨泥沙到莱托雷湖。拉帕河谷成为很多珍稀动物的家园,从空中俯瞰拉帕河,两侧峭壁陡立,三角洲面积广阔。冬季,拉帕河三角洲成为狗拉雪橇运动胜地。近年来,全球气候变暖导致的拉帕河三角洲环境变化越来越引人关注。下面图1示意拉帕河流域水系分布,图2为拉帕河三角洲景观图。
(1)说明拉帕河三角洲地貌景观的形成过程。(6分)
答案 9 000年前气候转暖,冰川退缩,其融水汇集形成拉帕河;拉帕河挟带大量泥沙到莱托雷湖;受湖水顶托作用,流速减缓,泥沙沉积,形成拉帕河三角洲。
第五部分 第一章 第二讲 课时八0 俄罗斯 澳大利亚-2025年高考地理大一轮复习(课件+讲义+练习): 这是一份第五部分 第一章 第二讲 课时八0 俄罗斯 澳大利亚-2025年高考地理大一轮复习(课件+讲义+练习),文件包含第五部分第一章第2讲课时80俄罗斯澳大利亚pptx、第五部分第一章第2讲训练80俄罗斯澳大利亚专题练习docx、第五部分第一章第2讲课时80俄罗斯澳大利亚教师版docx、第五部分第一章第2讲课时80俄罗斯澳大利亚学生版docx等4份课件配套教学资源,其中PPT共60页, 欢迎下载使用。
第一部分 第七章 课时四0 地质灾害-2025年高考地理大一轮复习(课件+讲义+练习): 这是一份第一部分 第七章 课时四0 地质灾害-2025年高考地理大一轮复习(课件+讲义+练习),文件包含第一部分第七章课时40地质灾害pptx、第一部分第七章训练40地质灾害专题练习docx、第一部分第七章课时40地质灾害教师版docx、第一部分第七章课时40地质灾害学生版学生版docx等4份课件配套教学资源,其中PPT共60页, 欢迎下载使用。
第一部分 第五章 第二讲 课时二9 河谷的演变-2025年高考地理大一轮复习(课件+讲义+练习): 这是一份第一部分 第五章 第二讲 课时二9 河谷的演变-2025年高考地理大一轮复习(课件+讲义+练习),文件包含第一部分第五章第2讲课时29河谷的演变pptx、第一部分第五章第2讲训练29河谷的演变专题练习docx、第一部分第五章第2讲课时29河谷的演变教师版docx、第一部分第五章第2讲课时29河谷的演变学生版学生版docx等4份课件配套教学资源,其中PPT共60页, 欢迎下载使用。

