新高考物理三轮冲刺练习秘籍03 牛顿运动定律的综合应用(2份打包,原卷版+解析版)
展开一、整体法和隔离法处理连接体问题
1.常见的连接体
(1)物物叠放连接体:两物体通过弹力、摩擦力作用,具有相同的速度和加速度
速度、加速度相同
(2)轻绳连接体:轻绳在伸直状态下,两端的连接体沿绳方向的速度总是相等。
速度、加速度相同
速度、加速度大小相等,方向不同
(3)轻杆连接体:轻杆平动时,连接体具有相同的平动速度。
速度、加速度相同
(4)弹簧连接体:在弹簧发生形变的过程中,两端连接体的速度、加速度不一定相等;在弹簧形变最大时,两端连接体的速度、加速度相等。
2.整体法与隔离法处理连接体问题的思路
(1)整体法
当连接体内(即系统内)各物体的加速度相同时,可以把系统内的所有物体看成一个整体,分析其受力和运动情况,运用牛顿第二定律对整体列方程求解的方法。
(2)隔离法
当求系统内物体间相互作用的内力时,常把某个物体从系统中隔离出来,分析其受力和运动情况,再用牛顿第二定律对隔离出来的物体列方程求解的方法。
(3)处理连接体方法
①共速连接体,一般采用先整体后隔离的方法。如图所示,先用整体法得出合力F与a的关系,F=(mA+mB)a,再隔离单个物体(部分物体)研究F内力与a的关系,例如隔离B,F内力=mBa=F
②关联速度连接体
分别对两物体受力分析,分别应用牛顿第二定律列出方程,联立方程求解。
二、牛顿运动定律处理运动学中的图像问题
1.常见图像
(1)v-t图像:根据图像的斜率判断加速度的大小和方向,再根据牛顿第二定律求解。
(2)a-t图像:注意加速度的正负,正确分析每一段的运动情况,然后结合物体的受力情况应用牛顿第二定律列方程求解。
(3)F-t图像:结合物体受到的力,由牛顿第二定律求出加速度,分析每一段的运动情况。
(4)F-a图像:首先要根据具体的物理情景,对物体进行受力分析,然后根据牛顿第二定律推导出两个量间的函数关系式,根据函数关系式结合图像,明确图像的斜率、截距或面积的意义,从而由图像给出的信息求出未知量。
加速度是联系v-t图象与F-t图象的桥梁.
2.图象的应用
(1)已知物体在一过程中所受的某个力随时间变化的图线,要求分析物体的运动情况.
(2)已知物体在一运动过程中速度、加速度随时间变化的图线,要求分析物体的受力情况.
(3)通过图象对物体的受力与运动情况进行分析.
3.解答图象问题的策略
(1)分清图像的类别:即分清横、纵坐标所代表的物理量,明确其物理意义,掌握物理图像所反映的物理过程,会分析临界点。
(2)注意图线中的一些特殊点:图线与横、纵坐标的交点,图线的转折点,两图线的交点等。
(3)明确能从图像中获得哪些信息:把图像与具体的题意、情景结合起来,应用物理规律列出与图像对应的函数方程式,进而明确“图像与公式”“图像与物体”间的关系,以便对有关物理问题作出准确判断。
三、牛顿运动定律处理动力学中的临界极值问题
1.常见的动力学临界极值问题及其条件
(1)接触与脱离的临界条件:两物体相接触或脱离,临界条件是弹力FN=0。
(2)相对滑动的临界条件:静摩擦力达到最大值。
(3)绳子断裂与松弛的临界条件:绳子断裂的临界条件是绳中张力等于它所能承受的最大张力;绳子松弛的临界条件是FT=0。
(4)最终速度(收尾速度)的临界条件:物体所受合外力为零。
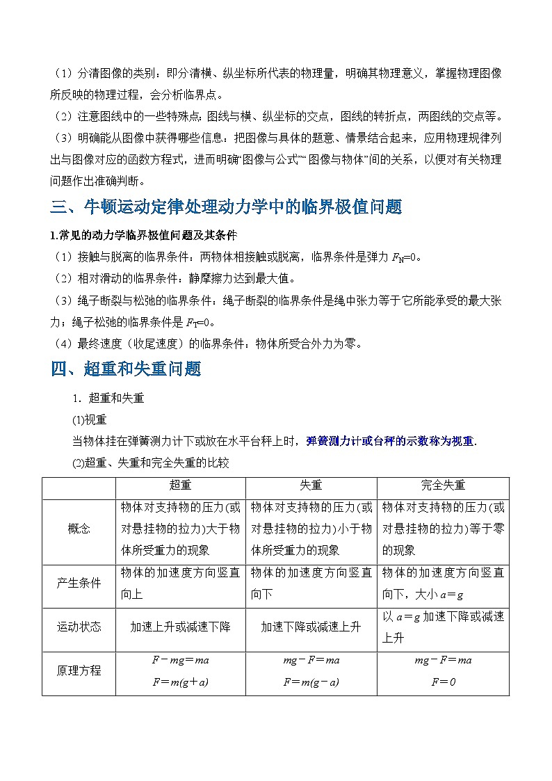
四、超重和失重问题
1.超重和失重
(1)视重
当物体挂在弹簧测力计下或放在水平台秤上时,弹簧测力计或台秤的示数称为视重.
(2)超重、失重和完全失重的比较
【题型一】牛顿运动定律处理连接体问题
【典例1】由同种材料制成的两滑块A、B用一根轻质细绳连接,将滑块B按在水平桌面上,细绳跨过轻质定滑轮将滑块A悬挂在空中,如图甲所示,松手后滑块A、B的加速度大小均为 SKIPIF 1 < 0 。现仅将滑块A、B位置互换(如图乙所示),松手后滑块A、B的加速度大小均为3a。已知滑块B的质量等于滑块A的质量的两倍,则滑块与水平桌面间的动摩擦因数为( )
A.0.1B.0.2C.0.3D.0.4
【答案】B
【详解】
设滑块A的质量为 SKIPIF 1 < 0 ,滑块B的质量为 SKIPIF 1 < 0 ;调换前,对系统根据牛顿第二定律可得
SKIPIF 1 < 0 SKIPIF 1 < 0
调换后,对系统根据牛顿第二定律可得
SKIPIF 1 < 0
联立解得
SKIPIF 1 < 0
故选B。
【典例2】如图所示,一条轻绳跨过光滑定滑轮,两端与质量分别为2m和m的物体P、Q连接,轻弹簧竖直放置,上端与物体Q相连,下端固定在水平面上。用手托住物体P,当轻绳刚好被拉直时,物体P离地的高度为L,重力加速度大小为g。物体P由静止释放后,落地时的速度恰好为0,则物体P下落过程中( )
A.物体P、Q组成的系统机械能守恒B.物体P、Q组成的系统机械能一直减少
C.弹簧的弹性势能增加了0.5mgLD.弹簧的弹性势能增加了mgL
【答案】D
【详解】AB.物体P下落过程中,物体P、Q和弹簧组成的系统满足机械能守恒;弹簧先处于压缩状态后处于伸长状态,弹性势能先减小后增加,则物体P、Q组成的系统机械能先增加后减小,故AB错误;
CD.物体P下落过程中,物体P、Q组成的系统重力势能减少了
SKIPIF 1 < 0
则弹簧的弹性势能增加了mgL,故C错误,D正确。
故选D。
【典例3】(2024·全国·模拟预测)如图,质量为m的小球A和质量为3m的小球B用长为L的弹性绳连接,小球B静止在光滑水平面上,小球A在小球B正上方高为0.72L处以一定的初速度水平向右抛出,小球落地时弹性绳刚好拉直(第一次处于原长),小球A落地时,与地面碰撞过程,竖直方向的速度减为零,水平方向的速度保持不变,弹性绳始终处于弹性限度内,重力加速度为g,不计小球大小,则( )
A.小球A抛出时的初速度大小为 SKIPIF 1 < 0 B.小球A抛出时的初速度大小为 SKIPIF 1 < 0
C.弹性绳具有的最大弹性势能为 SKIPIF 1 < 0 D.弹性绳具有的最大弹性势能为 SKIPIF 1 < 0
【答案】BC
【详解】AB.A球从抛出到落地过程
SKIPIF 1 < 0
可解得
SKIPIF 1 < 0
A错误,B正确;
CD.A球落地后到与B球速度相同时,弹簧弹性势能最大
SKIPIF 1 < 0
解得
SKIPIF 1 < 0
C正确,D错误。
故选BC。
1.(2024·山东德州·模拟预测)一倾角 SKIPIF 1 < 0 的粗糙斜面,斜面顶端安装一小滑轮,滑轮大小忽略不计,将斜面固定在地面上,一轻绳跨过定滑轮一端连接放在斜面上的物体m1,另一端悬挂小球m2。用手按住m1使之静止不动,让小球m2在竖直内左右摆动,摆动稳定后,放开按住m1的手,发现当小球摆动到最高点时,滑块m1恰好不下滑,当小球摆到最低点时,滑块m1恰好不上滑,如图所示,已知斜面与物体间的动摩擦因数 SKIPIF 1 < 0 ,则 SKIPIF 1 < 0 值为( )
A. SKIPIF 1 < 0 B. SKIPIF 1 < 0 C. SKIPIF 1 < 0 D. SKIPIF 1 < 0
【答案】B
【详解】小球摆动到最高点时,滑块m1恰好不下滑,对m1分析可得
SKIPIF 1 < 0
此时对小球分析可得
SKIPIF 1 < 0
小球摆到最低点时,滑块m1恰好不上滑,对m1分析可得
SKIPIF 1 < 0
此时对小球分析可得
SKIPIF 1 < 0
小球从最高点运动到最低点,由动能定理可得
SKIPIF 1 < 0
联立以上各式,代入数据可得
SKIPIF 1 < 0
故选B。
2.在一座高楼的顶层,工程师们正在安装一个新型的安全装置,来检测大楼内部的振动情况,以便及时采取措施防止可能的安全隐患。如图为该安全装置的简化模型,竖直放置的轻质弹簧下端固定在地面上,上端与物块甲连接,初始时物块甲静止于A点。现有质量为m的物块乙从距物块甲上方h处由静止释放,乙与甲相碰后立即一起向下运动但不粘连,此时甲,乙两物块的总动能为 SKIPIF 1 < 0 ,向下运动到B点时总动能达到最大为 SKIPIF 1 < 0 ,继续向下运动到达最低点C(未标出),之后在弹起过程中将乙抛离甲。整个过程中弹簧始终处于竖直状态,且在弹性限度内,重力加速度为g。下列说法正确的是( )
A.物块甲的质量为m
B.弹起过程中,物块甲和物块乙一起运动到A点时分离
C.A、B两点间距离与B、C两点间距离之比为 SKIPIF 1 < 0
D.弹簧弹性势能的最大值为7mgh
【答案】AC
【详解】A.物块乙自由下落h,设碰撞前乙的速度为 SKIPIF 1 < 0 ,对物块乙由机械能守恒有
SKIPIF 1 < 0
而根据题意,设碰后物块甲和物块乙的共同速度为v,碰后甲、乙的总动能为
SKIPIF 1 < 0
物块甲和物块乙碰撞,碰撞过程中动量守恒,根据动量守恒定律有
SKIPIF 1 < 0
联立解得
SKIPIF 1 < 0
故A正确;
B.物块甲与物块乙分离时速度、加速度均相等,相互作用的弹力为零,此时刻物块乙只受重力,加速度竖直向下等于g,因此分离时物块甲的加速度也等于g,合力为mg,即此时弹簧处于原长状态,即物块甲与物块乙在弹簧恢复原长时分离,故B错误;
C.设弹簧劲度系数为k,甲、乙两个物块的质量均为m,设B、A两点间距离为 SKIPIF 1 < 0 ,C、B两点间距离为 SKIPIF 1 < 0 ,在A点弹簧形变量
SKIPIF 1 < 0
在B点弹簧形变量
SKIPIF 1 < 0
则可得
SKIPIF 1 < 0
从A到B,根据动能定理可得
SKIPIF 1 < 0
解得
SKIPIF 1 < 0
在C点弹簧的形变量
SKIPIF 1 < 0
从B到C,根据动能定理可得
SKIPIF 1 < 0
解得
SKIPIF 1 < 0
可知
SKIPIF 1 < 0
故C正确;
D.物块甲和物块乙在最低点C时弹性势能最大,又初始时弹簧的压缩量为
SKIPIF 1 < 0
初始时弹簧的弹性势能
SKIPIF 1 < 0
从物块甲和物块乙在A点碰后到运动至最低点C,由机械能守恒定律有
SKIPIF 1 < 0
解得
SKIPIF 1 < 0
故D错误。
故选AC。
3.如图所示,竖直平面内固定一根竖直的光滑杆P和水平光滑杆Q,两杆在同一平面内,不接触,水平杆延长线与竖直杆的交点为O。质量为2m的小球A套在竖直杆上,上端固定在杆上的轻质弹簧的另一端与小球A相连。另一质量为m的小球B套在水平杆Q上,小球A、B用长为2L的轻杆通过铰链分别连接。在外力作用下,当轻杆与水平杆Q成θ=53°斜向左上时,轻质弹簧处于原长,系统处于静止状态。撤去外力,小球A在竖直杆上做往复运动,下降的最大距离为2L。已知轻质弹簧的弹性势能 SKIPIF 1 < 0 ,x为弹簧的形变量,k为轻质弹簧的劲度系数,整个过程轻质弹簧始终处在弹性限度内,不计一切摩擦,重力加速度大小为g,sin53°=0.8,cs53°=0.6.则下列说法正确的是( )
A.轻质弹簧的劲度系数k为 SKIPIF 1 < 0
B.小球A运动到O点时的速度大小为 SKIPIF 1 < 0
C.从撤去外力到轻杆与水平杆Q成θ=30°斜向左上的过程,轻杆对小球B做的功为 SKIPIF 1 < 0
D.小球A从最高点运动到O点的过程,水平杆Q对小球B的作用力始终大于mg
【答案】AC
【详解】A.小球A、弹簧和小球B组成的系统能量守恒,小球A下降到最大距离时,根据能量守恒定律有
SKIPIF 1 < 0
解得
SKIPIF 1 < 0
故A正确
B.小球A运动到O点时,AB速度相等,根据能量守恒定律有
SKIPIF 1 < 0
解得
SKIPIF 1 < 0
故B错误;
C.轻杆与水平杆Q成θ=30°斜向左上时,设B的速度为 SKIPIF 1 < 0 ,A的速度为vA,根据关联问题可知
SKIPIF 1 < 0
根据能量守恒定律有
SKIPIF 1 < 0
解得
SKIPIF 1 < 0
根据动能定理可知轻杆对小球B做的功为
SKIPIF 1 < 0
解得
SKIPIF 1 < 0 SKIPIF 1 < 0
故C正确;
D.根据小球A在竖直杆上做往复运动的特点可知,小球从从最高点运动到O点的过程,铰链对小球先做正功,后做负功,则水平杆Q对小球B的作用力并非始终大于mg,故D错误;
故选AC。
【题型二】 牛顿运动定律处理运动学中的图像问题
【典例1】(2024·湖北十堰·一模)在机场、车站常用传送带来传送旅客的包裹,在传送过程中同时对包裹进行安检。将一个包裹(可视为质点)轻放在水平传送带的左端,同时启动传送带,传送带向右做初速度为0 的匀加速直线运动。包裹和传送带的速度一时间图像如图所示, SKIPIF 1 < 0 s时包裹运动到传送带的右端。下列说法正确的是( )
A.图线I 反映的是包裹的运动
B.包裹和传送带间的动摩擦因数为 0.16
C.传送带的长度为 20 m
D.包裹相对传送带滑动的距离为7.5m
【答案】D
【详解】A.传送带启动后做匀加速运动,包裹在摩擦力作用下也做加速运动,则包裹的加速度一定小于传送到的加速度,则由图像可知图线I 反映的是传送带的运动,图像Ⅱ反应包裹的运动,选项A错误;
B.包裹的加速度
SKIPIF 1 < 0
根据
SKIPIF 1 < 0
可知包裹和传送带间的动摩擦因数为 0.1,选项B错误;
C.传送带的长度等于包裹的位移
SKIPIF 1 < 0
选项C错误 ;
D.包裹相对传送带滑动的距离为
SKIPIF 1 < 0
选项D正确。
故选D。
【典例2】(2024·吉林·一模)如图(a),质量均为m的小物块甲和木板乙叠放在光滑水平面上,甲到乙左端的距离为L,初始时甲、乙均静止,质量为M的物块丙以速度 SKIPIF 1 < 0 向右运动,与乙发生弹性碰撞。碰后,乙的位移x随时间t的变化如图(b)中实线所示,其中 SKIPIF 1 < 0 时刻前后的图像分别是抛物线的一部分和直线,二者相切于P,抛物线的顶点为Q。甲始终未脱离乙,重力加速度为g。下列说法正确的是( )
A.碰后瞬间乙的速度大小为 SKIPIF 1 < 0 B.甲、乙间的动摩擦因数为 SKIPIF 1 < 0
C.甲到乙左端的距离 SKIPIF 1 < 0 D.乙、丙的质量比 SKIPIF 1 < 0
【答案】BC
【详解】AB.设碰后瞬间乙的速度大小为 SKIPIF 1 < 0 ,碰后乙的加速度大小为 SKIPIF 1 < 0 ,由图(b)可知
SKIPIF 1 < 0
抛物线的顶点为Q,根据 SKIPIF 1 < 0 图像的切线斜率表示速度,则有
SKIPIF 1 < 0
联立解得
SKIPIF 1 < 0 , SKIPIF 1 < 0
根据牛顿第二定律可得
SKIPIF 1 < 0
解得甲、乙间的动摩擦因数为
SKIPIF 1 < 0
故A错误,B正确;
C.由于甲、乙质量相同,则甲做加速运动的加速度大小也为
SKIPIF 1 < 0
根据图(b)可知, SKIPIF 1 < 0 时刻甲、乙刚好共速,则 SKIPIF 1 < 0 时间内甲、乙发生的相对位移为
SKIPIF 1 < 0
则甲到乙左端的距离满足
SKIPIF 1 < 0
故C正确;
D.物块丙与乙发生弹性碰撞,碰撞过程根据动量守恒和机械能守恒可得
SKIPIF 1 < 0
SKIPIF 1 < 0
可得
SKIPIF 1 < 0
可得乙、丙的质量比为
SKIPIF 1 < 0
故D错误。
故选BC。
【典例3】如图甲所示,长木板固定放置在水平桌面上,长木板的上表面 B点处安装有光电门,右侧安装有定滑轮,带有遮光条的滑块(总质量为m)放置在长木板上,轻质细线跨过定滑轮,左端与滑块连接,右端与安装在天花板上的力传感器连接,在绳上放置带重物的动滑轮,现让滑块从A 处由静止释放(A、B两点之间的距离为L),稳定时记下力传感器的示数 F 以及遮光条通过光电门的时间t,更换重物,让滑块仍从 A 处由静止释放,记录多组相对应的 F、t,作出 SKIPIF 1 < 0 图像如图乙所示,重力加速度为g,轻质细线与滑轮之间的摩擦力忽略不计,下列说法正确的是( )
A.长木板上方的细线与长木板可以不平行
B.轻质细线的拉力大小等于力传感器示数
C.由图乙所给的信息可得遮光条的宽度为 SKIPIF 1 < 0
D.由图乙所给的信息可得滑块与长木板之间的动摩擦因数为 SKIPIF 1 < 0
【答案】BCD
【详解】A.应保持拉线方向与木板平面平行,这样拉力才等于合力,故A错误;
B.绕过滑轮的细绳的拉力相等,故B正确;
C.根据牛顿第二定律得
SKIPIF 1 < 0
速度
SKIPIF 1 < 0
由匀变速直线运动的速度—位移公式得
SKIPIF 1 < 0
整理得
SKIPIF 1 < 0
根据图像斜率可知
SKIPIF 1 < 0
解得
SKIPIF 1 < 0
故C正确;
D.根据C项与图像的截距,结合摩擦力的计算公式
SKIPIF 1 < 0
可解得滑块与长木板之间的动摩擦因数为
SKIPIF 1 < 0
故选BCD。
1.(2024·广东·二模)如图甲所示为丽江古城古老的住宅楼和万古楼,万古楼的“飞檐”屋顶是中国传统建筑的重要表现之一、现把住宅楼和万古楼的屋顶分别看成平直轨道ABC及弯曲轨道ADC,如图乙所示。一颗松果(可看成质点)从A点由静止开始分别沿两轨道滑下到C点,不计阻力,下列速率 SKIPIF 1 < 0 图像可能正确的是( )
A.B.
C.D.
【答案】C
【详解】松果沿平直轨道ABC做匀加速直线运动,沿弯曲轨道ADC运动过程中,加速度逐渐减小,且先大于匀加速运动加速度,后小于匀加速运动加速度。 SKIPIF 1 < 0 图像斜率等于加速度,可知C选项正确。
故选C。
2.一提升装置把静置于地面上的重物竖直向上提升的过程中,提升装置功率随时间变化的P-t图像如图所示。在 SKIPIF 1 < 0 时,重物上升的速度达到最大速度的一半,在 SKIPIF 1 < 0 时,达到最大速度 SKIPIF 1 < 0 。在 SKIPIF 1 < 0 时,重物再次匀速上升,取 SKIPIF 1 < 0 ,不计一切阻力。下列说法正确的是( )
A.在 SKIPIF 1 < 0 s时间内,重物做加速度逐渐增大的运动
B.在 SKIPIF 1 < 0 时,重物的加速度大小 SKIPIF 1 < 0
C.在 SKIPIF 1 < 0 时,重物的速度大小 SKIPIF 1 < 0
D.在 SKIPIF 1 < 0 时间内,重物上升的高度 SKIPIF 1 < 0
【答案】D
【详解】A.在0~1s时间内,功率P均匀增大,拉力F不变,则有提升装置的功率
P= SKIPIF 1 < 0
由图可知重物做加速度不变的匀加速上升运动,A错误;
B.在t=3 s时,达到最大速度vm=20 m/s,后重物做匀速运动,则有
SKIPIF 1 < 0
可得
m=2 kg
在t=1s时,重物的加速度
SKIPIF 1 < 0
其中
SKIPIF 1 < 0
解得
a=10 m/s2
即在t=1 s时,重物的加速度大小a=10 m/s2,B错误;
C.在t=6s时,重物再次匀速上升,由
P1=Fv=mgv
可得
v=10 m/s
C错误;
D.在 SKIPIF 1 < 0 s时间内重物做匀加速运动,则有
SKIPIF 1 < 0
在1~3s时间内,重物做加速度减小的加速运动,则有
SKIPIF 1 < 0
可解得
SKIPIF 1 < 0
在3~4s时间内,重物做匀速运动,则有
SKIPIF 1 < 0
在4~6s时间内,重物做加速度逐渐减小的减速运动,则有
SKIPIF 1 < 0
解得
SKIPIF 1 < 0
重物在0~6s时间内,重物上升的高度为
SKIPIF 1 < 0
D正确。
故选D。
3.(2024·河南开封·二模)某同学利用如图甲所示的装置,探究滑块a上升的最大高度,忽略一切阻力及滑轮和细绳的质量。起初物块a放在地面上,物块b距地面的高度为h,细绳恰好绷直,现静止释放物块b,物块b碰地后不再反弹,测出物块a上升的最大高度H,每次释放物块b时,确保物块a在地面上,改变细绳长度及物块b距地面的高度h,寻找多组(H,h),然后做出 SKIPIF 1 < 0 的图像(如图乙所示),测得图像的斜率为k,已知物块a、b的质量分别为 SKIPIF 1 < 0 、 SKIPIF 1 < 0 。则( )
A.物块a、b的质量之比 SKIPIF 1 < 0
B.物块a、b的质量之比 SKIPIF 1 < 0
C. SKIPIF 1 < 0 图像的斜率k的取值范围是 SKIPIF 1 < 0
D. SKIPIF 1 < 0 图像的斜率k的取值范围是 SKIPIF 1 < 0
【答案】BC
【详解】AB.物块 SKIPIF 1 < 0 的上升过程分为两个阶段,第一阶段为在物块 SKIPIF 1 < 0 释放后,在绳子拉力的作用下加速上升,与此同时物块 SKIPIF 1 < 0 加速下降,速率与物块 SKIPIF 1 < 0 相同,第二个阶段为物块 SKIPIF 1 < 0 落地后,物块 SKIPIF 1 < 0 在自生重力的作用下减速上升直至最高点。则第一阶段对整体由动能定理有
SKIPIF 1 < 0
第二阶段对物块 SKIPIF 1 < 0 由动能定理有
SKIPIF 1 < 0
联立以上两式可得
SKIPIF 1 < 0
结合图像可得
SKIPIF 1 < 0
可知
SKIPIF 1 < 0
故A错误,B正确;
CD.要将物块 SKIPIF 1 < 0 拉起,则有
SKIPIF 1 < 0
对物块 SKIPIF 1 < 0 ,则有
SKIPIF 1 < 0
可得
SKIPIF 1 < 0
因此有
SKIPIF 1 < 0
即
SKIPIF 1 < 0
故C正确,D错误。
故选BC。
【题型三】 牛顿运动定律处理临界和极值问题
【典例1】(2024·湖南长沙·模拟预测)有一长为 SKIPIF 1 < 0 ,质量为 SKIPIF 1 < 0 且质量分布均匀的软绳,放在足够高的斜面上,斜面顶端是一个很小的滑轮,斜面倾角为 SKIPIF 1 < 0 ,软绳一端通过一根轻质细线系着一质量为2m的物块。初始时,用手托住物块底部,使细线恰好拉直。然后由静止释放物块,忽略空气阻力,不计软绳与滑轮之间的摩擦,重力加速度为g,软绳与斜面间动摩擦因数为 SKIPIF 1 < 0 ,则在物块下落的过程中,下列说法正确的是( )
A.释放瞬间,物块的加速度为g
B.释放瞬间,细线的拉力为 SKIPIF 1 < 0
C.当软绳全部滑出时物块的速度为 SKIPIF 1 < 0
D.当软绳全部滑出时物块的速度为 SKIPIF 1 < 0
【答案】BD
【详解】AB.释放瞬间,对物块受力分析有
SKIPIF 1 < 0
对绳子受力分析有
SKIPIF 1 < 0
联立可得
SKIPIF 1 < 0 , SKIPIF 1 < 0
故A错误,B正确;
CD.软绳与斜面间动摩擦因数为 SKIPIF 1 < 0 ,软绳滑出过程中所受摩擦力为变力,且与位移成线性关系,如图所示
所以整个过程摩擦力做功
SKIPIF 1 < 0
由动能定理可知
SKIPIF 1 < 0
解得
SKIPIF 1 < 0
故C错误,D正确。
故选BD。
【典例2】(2024·山东·模拟预测)如图所示,轻质弹簧一端固定在水平面上,竖直放置时另一端位于O点,现将绝缘不带电物块a和带正电的物块b叠放在弹簧上,系统稳定时弹簧上端位于P点。a、b的质量均为m,b的电荷量为q,在空间中加上竖直向上的匀强电场,下列说法正确的是( )
A.若场强大小为 SKIPIF 1 < 0 ,a、b在OP之间某一位置分离
B.若场强大小为 SKIPIF 1 < 0 ,a、b在OP之间某一位置分离
C.若场强大小为 SKIPIF 1 < 0 ,a、b在O点恰好分离
D.若场强大小为 SKIPIF 1 < 0 ,a、b在P点恰好分离
【答案】BD
【详解】A.a、b两物体叠放在轻弹簧上,并处于静止时,此时弹簧弹力等于ab的重力,即
SKIPIF 1 < 0
得到弹簧的压缩量
SKIPIF 1 < 0
若
SKIPIF 1 < 0 mg
系统做简谐振动,对a、b两物体整体进行分析,平衡位置时,弹簧的压缩量为 SKIPIF 1 < 0 ,则
SKIPIF 1 < 0 SKIPIF 1 < 0
解得
SKIPIF 1 < 0
此时振幅为
SKIPIF 1 < 0
SKIPIF 1 < 0
则最高点时的弹簧压缩量为
SKIPIF 1 < 0
当两物体之间作用力为0时,可以求得
SKIPIF 1 < 0
弹簧压缩量为
SKIPIF 1 < 0
因为
SKIPIF 1 < 0
所以ab物体不会分离,两物体将一起做简谐振动,故A错误;
B.若
SKIPIF 1 < 0 mg
系统做简谐振动,对a、b两物体整体进行分析,平衡位置时,弹簧的压缩量为 SKIPIF 1 < 0 ,则
SKIPIF 1 < 0 SKIPIF 1 < 0
解得
SKIPIF 1 < 0
则此时的振幅为
SKIPIF 1 < 0
则最高点时的弹簧压缩量为
SKIPIF 1 < 0
当两物体之间作用力为0时,可以求得 SKIPIF 1 < 0 时,弹簧压缩量为
SKIPIF 1 < 0
因为
SKIPIF 1 < 0
所以两物体在到达最高点之前就已经分离,不能完成完整的简谐振动,即a,b会在OP之间分离,B正确;
C.若
SKIPIF 1 < 0
则a、b两物体要分离时,两者间的相互作用力为0,
对b物体,根据牛顿第二定律有
SKIPIF 1 < 0
对a物体,根据牛顿第二定律有
SKIPIF 1 < 0
解得
SKIPIF 1 < 0
所以a,b不会在O点分离,C错误;
D.若
SKIPIF 1 < 0
则a、b两物体要分离时,两者间的相互作用力为0,
对b物体,根据牛顿第二定律有
SKIPIF 1 < 0
对a物体,根据牛顿第二定律有
SKIPIF 1 < 0
解得
SKIPIF 1 < 0 SKIPIF 1 < 0
即a、b恰好在图示的初始位置P点分离,D正确。
故选BD。
【典例3】如图甲所示,一斜面体放在粗糙的水平面上,一个三角形物块(上表面水平,倾角与斜面体的相同)放在斜面体的顶端,在一微小的扰动下三角形物块恰好可以匀速下滑。当三角形物块匀速下滑时,第一次在它上面轻轻放上一个质量m为小物块,如图乙所示;第二次在它上面加一个竖直向下、大小为 SKIPIF 1 < 0 (g为重力加速度大小)的力F,如图丙所示。斜面体始终没有运动。下列说法正确的是( )
A.第一次三角形物块会加速下滑,斜面体有向右运动的趋势
B.第一次三角形物块仍匀速下滑,斜面体没有向右或向左运动的趋势
C.第二次三角形物块会加速下滑,斜面体受到向左的静摩擦力
D.第二次三角形物块仍匀速下滑,斜面体没有受到静摩擦力
【答案】BD
【分析】本题考查受力分析和牛顿第二定律,目的是考查学生的推理能力。
【详解】A B.在一微小的扰动下,三角形物块恰好可以匀速下滑,设斜面体的倾角为 SKIPIF 1 < 0 ,三角形物块的质量为M,则有
SKIPIF 1 < 0
第一次在三角形物块上放上小物块后,有
SKIPIF 1 < 0
所以第一次三角形物块仍匀速下滑,以斜面体和两物块整体为研究对象,斜面体没有向右或向左运动的趋势,A错误、B正确;
C D.第二次在三角形物块上面加一个竖直向下的力
SKIPIF 1 < 0
后,有
SKIPIF 1 < 0
所以第二次三角形物块仍匀速下滑,以斜面体和两物块整体为研究对象,斜面体没有向右或向左运动的趋势,没有受到静摩擦力,C错误、D正确。
故选BD。
1.(2024·湖北武汉·模拟预测)一遵从胡克定律、劲度系数为k的弹性轻绳,绕过固定于平台边缘的小滑轮A,将其一端固定于O点,另一端系一质量为m的小球,静止于M处。已知OA的距离恰为弹性绳原长,现将小球拉至与M等高的N处静止释放,MN的距离为d,则小球从释放到与平台右侧面碰撞前的过程中(不计空气阻力及绳子和滑轮间的摩擦,小球视为质点,弹性绳始终在弹性限度内,重力加速度为g)( )
A.小球的最大速度为 SKIPIF 1 < 0
B.小球的最大速度为 SKIPIF 1 < 0
C.小球的最大加速度为 SKIPIF 1 < 0
D.小球的最大加速度为 SKIPIF 1 < 0
【答案】A
【详解】AB.根据受力分析可知,小球在N到M的过程中,只受重力和弹力,且从N到M的过程中只有弹力在水平方向的分力做功,且弹力和位移成线性关系,因此可得
SKIPIF 1 < 0
解得最大速度为
SKIPIF 1 < 0
A正确B错误;
CD.小球的最大加速度时,即合力最大,为一开始释放的时候,因为小球最后静止于M点,因此弹力在竖直方向分力,与重力相等,水平分力,为合力,所以可得
SKIPIF 1 < 0
解得
SKIPIF 1 < 0
CD错误。
故选A。
2.(2024·湖南·二模)2023年4月8日,奥运会冠军朱雪莹在青岛夺得全国蹦床锦标赛女子蹦床项目冠军,假设朱雪莹某次训练中从空中最高点无动力下落的加速度与下落高度的变化如图所示,g为重力加速度,则下列说法正确的是( )
A.朱雪莹下落距离为 SKIPIF 1 < 0 时,速度最大
B.朱雪莹下落距离为 SKIPIF 1 < 0 时速度大小为 SKIPIF 1 < 0
C.朱雪莹下落距离为 SKIPIF 1 < 0 时,蹦床对朱雪莹的作用力一定大于 SKIPIF 1 < 0
D.朱雪莹下落距离为 SKIPIF 1 < 0 时重力势能和弹性势能之和最小
【答案】C
【详解】A. SKIPIF 1 < 0 阶段朱雪莹的加速度方向仍然竖直向下,仍然加速,下落距离为 SKIPIF 1 < 0 时,速度不是最大,故A错误;
B.根据
SKIPIF 1 < 0
可知 SKIPIF 1 < 0 图像和坐标轴所围面积的2倍表示速度平方的变化量,故朱雪莹下落距离为 SKIPIF 1 < 0 时速度大小为
SKIPIF 1 < 0
故B错误;
C.根据 SKIPIF 1 < 0 图像和坐标轴上方和下方的面积大小相等,可得 SKIPIF 1 < 0 ,在最低点有
SKIPIF 1 < 0
解得
SKIPIF 1 < 0
故C正确;
D.由于系统机械能守恒,朱雪莹下落距离为 SKIPIF 1 < 0 时,动能最大,故朱雪莹下落距离为 SKIPIF 1 < 0 时重力势能和弹性势能之和最小,故D错误。
故选C。
3.如图所示,轻弹簧的右端与固定竖直挡板连接,左端与B点对齐。质量为m的小物块以初速度 SKIPIF 1 < 0 从A向右滑动,物块压缩弹簧后被反弹,滑到AB的中点C(图中未画出)时速度刚好为零。已知A、B间的距离为L,弹簧的最大压缩量为 SKIPIF 1 < 0 ,重力加速度为g,则小物块反弹之后从B点运动到C点所用的时间为( )
A. SKIPIF 1 < 0 B. SKIPIF 1 < 0 C. SKIPIF 1 < 0 D. SKIPIF 1 < 0
【答案】B
【详解】
小物块从A点到停止运动的整个过程,根据动能定理可得
SKIPIF 1 < 0
在BC段运动时,由牛顿第二定律和运动学公式得
SKIPIF 1 < 0
SKIPIF 1 < 0
联立解得
SKIPIF 1 < 0
故选B。
【题型四】 超重和失重
【典例1】(2024·贵州安顺·二模)在2024年春晚杂技《跃龙门》中的一段表演是演员从蹦床上弹起后在空中旋转 SKIPIF 1 < 0 。已知演员离开蹦床时的速度大小为v,在上升过程中就已经完成了旋转动作,重力加速度大小为g,不计空气阻力,下列说法正确的是( )
A.演员在上升的过程中处于超重状态
B.演员在下落过程中处于超重状态
C.演员在空中旋转的时间不超过 SKIPIF 1 < 0
D.演员上升的最大高度为 SKIPIF 1 < 0
【答案】C
【详解】AB.演员在上升和下降的过程中,都只受重力作用,处于完全失重状态,选项AB错误;
C.演员上升过程中用时间为
SKIPIF 1 < 0
则在空中旋转的时间不超过 SKIPIF 1 < 0 ,选项C正确;
D.演员上升的最大高度为
SKIPIF 1 < 0
选项D错误。
故选C。
【典例2】(2024·全国·一模)如图甲所示,弹跳鞋是一种新型体育用品鞋,其底部装有弹簧。使用时人对弹簧施加压力,使弹簧形变后产生竖直向上的弹力,将人向上弹离地面。某次上升过程中人的动能 SKIPIF 1 < 0 随重心上升高度h变化的图像如图乙所示,上升高度为 SKIPIF 1 < 0 时动能达到最大值,图中 SKIPIF 1 < 0 段为直线,其余部分为曲线,已知弹簧始终处于弹性限度内,空气阻力忽略不计,则( )
A.上升高度为 SKIPIF 1 < 0 时,人的加速度达到最大值
B.上升高度为 SKIPIF 1 < 0 时,弹跳鞋离开地面
C.在 SKIPIF 1 < 0 的上升过程中,人的机械能先增大后减小
D.在 SKIPIF 1 < 0 的上升过程中,人处于超重状态
【答案】B
【详解】A.上升高度为 SKIPIF 1 < 0 时,人的动能最大,速度最大,加速度为零,选项A错误;
B.上升高度为 SKIPIF 1 < 0 时,弹跳鞋离开地面,人做上抛运动,选项B正确;
C.在 SKIPIF 1 < 0 的上升过程中,弹簧的弹性势能一直减小,弹力一直对人做正功,则人的机械能一直增大,选项C错误;
D.在 SKIPIF 1 < 0 的上升过程中,人离开地面做上抛运动,则人处于失重状态,选项D错误。
故选B。
【典例3】据报道ACF极限缓震材料,是一种集缓冲、减震、吸能于一身的高分子高性能材料,能吸收90%以上的机械能并瞬间把它转化为不明显的热能。为了验证该报道,某同学找来一个ACF缓震材料置于水平地面,将质量为m的钢球置于缓震材料上方H1处静止释放,通过相机测出钢球与缓震材料的接触时间为t及钢球反弹的最大高度H2,假设钢球始终在竖直方向上运动,则下列说法正确的是( )
A.冲击时机械能转为热能百分比为 SKIPIF 1 < 0
B.冲击时机械能转为热能百分比为 SKIPIF 1 < 0
C.钢球与缓震材料接触过程中,始终处于超重状态
D.缓震材料受到钢球的平均冲力为 SKIPIF 1 < 0
【答案】BD
【详解】AB.根据题意可知,冲击前钢球的机械能为
SKIPIF 1 < 0
冲击后钢球的机械能为
SKIPIF 1 < 0
由能量守恒定律可得,转化内能的机械能为
SKIPIF 1 < 0
冲击时机械能转为热能百分比为
SKIPIF 1 < 0
故A错误,B正确;
C.钢球与缓震材料接触过程中,先加速下降再减速下降,然后加速上升,再减速上升,则钢球先失重后超重再失重,故C错误;
D.以向上为正方向有,对钢球,根据动量定理有
SKIPIF 1 < 0
缓震材料受到钢球的平均冲力为
SKIPIF 1 < 0
故D正确。
故选BD。
1.(2024·吉林·一模)某“失重”餐厅的传菜装置如图所示,运送菜品的小车沿等螺距轨道向下匀速率运动,该轨道各处弯曲程度相同,在此过程中,小车( )
A.机械能保持不变B.动量保持不变
C.处于失重状态D.所受合力不为零
【答案】D
【详解】A.小车沿等螺距轨道向下匀速率运动,速度大小不变,动能不变,小车高度减小,即重力势能减小,可知,小车的机械能减小,故A错误;
B.小车做螺旋运动,速度大小不变,方向改变,根据动量表达式有
SKIPIF 1 < 0
可知,小车的动量大小不变,动量的方向发生变化,即动量发生了变化,故B错误;
C.由于小车沿等螺距轨道向下做匀速率运动,沿轨道方向的速度大小不变,即小车沿轨道方向的合力为0,即沿轨道方向的加速度为0,又由于该轨道各处弯曲程度相同,则轨道对小车的指向图中轴心的作用力提供圆周运动的向心力,该作用力方向沿水平方向,可知,小车的加速度方向方向沿水平方向,小车不存在竖直方向的加速度,即小车既不处于超重,又不处于失重,故C错误;
D.根据上述可知,小车沿轨道方向的合力为0,轨道对小车的指向图中轴心的作用力提供圆周运动的向心力,即小车的合力不为零,合力方向总指向图中轴心,故D正确。
故选D。
2.(2024·广东深圳·一模)节能电梯在无人时缓慢运行或静止不动,有人上电梯后,电梯先加速后匀速运行。一乘客坐电梯下楼,始终与电梯保持相对静止,如图所示,则( )
A.加速时乘客所受的摩擦力方向水平向左
B.加速时乘客处于失重状态
C.下楼过程中电梯对乘客的作用力大于乘客对电梯的作用力
D.下楼过程中乘客受到的摩擦力始终做负功
【答案】AB
【详解】
A.电梯加速向下运动时,人有水平向左的加速度,由牛顿第二定律可知,乘客所受的摩擦力方向水平向左,故A正确;
B.电梯加速向下运动时,人有向下的加速度,则乘客处于失重状态,故B正确;
C.电梯对乘客的作用力与乘客对电梯的作用力是一对相互作用力,大小相等,方向相反,故C错误;
D.当电梯匀速运行时,乘客不受摩擦力,摩擦力做功为零,故D错误。
故选AB。
3.)智能手机安装适当的软件后,可随时测量手机的加速度大小。某同学手持这样一部手机,站在水平地面上,完成一次下蹲后又起立的运动,得到其加速度随时间的变化关系如图所示。设竖直向上为正方向,下列关于该同学的说法正确的是( )
A.由a到c的过程中处于失重状态
B.c点时重心最低
C.e点时处于起立过程且速度最大
D.由e到f的过程中地面对其支持力小于重力
【答案】ACD
【详解】A.由a到c的过程中加速度为负,即向下,所以处于失重,故A正确;
B.c点时该同学的加速度为0,c点后该手机处于超重状态,从而说明c点时还未到最低点,故B错误;
C.e点之前该同学为超重状态,之后为失重状态,所以e点时处于起立过程且速度最大处,故C正确;
D.由e到f的过程处于失重状态,地面对其支持力小于重力,故D正确。
故选ACD。
超重
失重
完全失重
概念
物体对支持物的压力(或对悬挂物的拉力)大于物体所受重力的现象
物体对支持物的压力(或对悬挂物的拉力)小于物体所受重力的现象
物体对支持物的压力(或对悬挂物的拉力)等于零的现象
产生条件
物体的加速度方向竖直向上
物体的加速度方向竖直向下
物体的加速度方向竖直向下,大小a=g
运动状态
加速上升或减速下降
加速下降或减速上升
以a=g加速下降或减速上升
原理方程
F-mg=ma
F=m(g+a)
mg-F=ma
F=m(g-a)
mg-F=ma
F=0
新高考物理三轮冲刺练习秘籍10 电场中的功能关系和图像问题(2份打包,原卷版+解析版): 这是一份新高考物理三轮冲刺练习秘籍10 电场中的功能关系和图像问题(2份打包,原卷版+解析版),文件包含新高考物理三轮冲刺秘籍10电场中的功能关系和图像问题原卷版doc、新高考物理三轮冲刺秘籍10电场中的功能关系和图像问题解析版doc等2份试卷配套教学资源,其中试卷共29页, 欢迎下载使用。
新高考物理三轮冲刺练习秘籍09 动力学三大观点的综合应用(2份打包,原卷版+解析版): 这是一份新高考物理三轮冲刺练习秘籍09 动力学三大观点的综合应用(2份打包,原卷版+解析版),文件包含新高考物理三轮冲刺秘籍09动力学三大观点的综合应用原卷版doc、新高考物理三轮冲刺秘籍09动力学三大观点的综合应用解析版doc等2份试卷配套教学资源,其中试卷共44页, 欢迎下载使用。
新高考物理三轮冲刺练习秘籍07 动力学和能量观点的综合应用(2份打包,原卷版+解析版): 这是一份新高考物理三轮冲刺练习秘籍07 动力学和能量观点的综合应用(2份打包,原卷版+解析版),文件包含新高考物理三轮冲刺秘籍07动力学和能量观点的综合应用原卷版doc、新高考物理三轮冲刺秘籍07动力学和能量观点的综合应用解析版doc等2份试卷配套教学资源,其中试卷共32页, 欢迎下载使用。

