专题52 学会归纳与类比推理-【复习清单】最新高考政治一轮复习讲义(选择性必修3)
展开思维导图1
知识梳理2
知识清单1归纳推理及其方法2
知识清单2 类比推理及其方法2
易混易错7
典例精析8
真题赏析11
知识清单一:归纳推理及其方法
一、归纳推理的含义
1.归纳推理的含义:以个别性或特殊性知识为前提,推出一般性的结论。这种推理形式叫作归纳推理。
2.不完全归纳推理和完全归纳推理的含义:归纳推理的前提不涉及认识的全部对象,而只涉及其部分对象,这样的推理就叫作不完全归纳推理。如果其前提遍及认识的全部对象,这样的推理就叫作完全归纳推理。
拓展:
1.归纳推理与演绎推理的关系
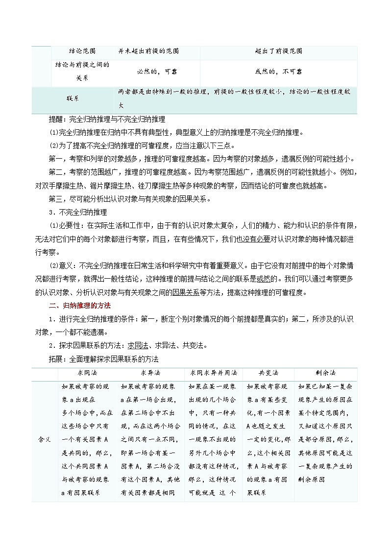
2.完全归纳推理和不完全归纳推理
提醒:完全归纳推理与不完全归纳推理
(1)完全归纳推理在归纳中不具有典型性,典型意义上的归纳推理是不完全归纳推理。
(2)为了提高不完全归纳推理的可靠程度,应当注意以下三点。
第一,考察和列举的对象越多,推理的可靠程度越高。因为考察的对象越多,遗漏反例的可能性越小。
第二,考察的范围越广,推理的可靠程度越高。因为考察范围越广,遗漏反例的可能性就越小。例如,对双手摩擦生热、锯片摩擦生热、锉刀摩擦生热等多种现象的考察,因而结论的可靠度也就越高。
第三,尽可能分析出认识对象与有关现象的因果关系。
3.不完全归纳推理
(1)必要性:在实际生活和工作中,由于有的认识对象太复杂,人们的精力、能力和认识的条件有限,无法对它们中的每个对象都进行考察,而且,在有些情况下,我们也没有必要对认识对象的每种情况都进行考察。
(2)意义:不完全归纳推理在日常生活和科学研究中有着重要意义。由于它没有对前提中的每个对象情况都进行考察,就得出一般性结论,这种推理的前提与结论之间的联系是或然的。我们可以通过考察更多的认识对象、分析认识对象与有关现象之间的因果关系等方法,提高这种推理的可靠程度。
二、归纳推理的方法
1.进行完全归纳推理的条件:第一,断定个别对象情况的每个前提都是真实的;第二,所涉及的认识对象,一个都不能遗漏。
2.探求因果联系的方法:求同法、求异法、共变法。
拓展:全面理解探求因果联系的方法
知识清单二:类比推理及其方法
一、类比推理的含义
1.类比推理的含义:根据两个或两类对象在一些属性上相同或相似,推出它们在其他属性上也相同或相似的推理。
2.类比推理的客观依据:客观事物及其属性不是孤立的,而是相互联系、相互制约的。事物属性之间的内在联系,是类比推理的客观依据。
3.类比推理与相关概念的关系
(1)类比不同于比较:类比要在比较的基础上得出新的结论,它是一种推理;比较的目的在于认识两类事物之间的相同点和不同点,它是一种简单的认识方法,但不是推理。
(2)类比不同于比喻:类比和比喻虽然都以比较为基础,但是,类比是一种推理形式,目的在于得出新知识;比喻是一种修辞手法,目的在于生动形象地描写或说明认识对象。
4.提高类比推理的可靠性:由于事物属性之间既有相似性也有差异性,从两个或两类事物某些方面相同或相似就推出他们在另外的地方也相同或相似,其前提与结论之间的联系是或然的。运用类比推理时,我们应该注意提高其可靠程度。
二、类比推理的方法
1.类比推理的方法
第一,模拟方法是一种类比推理方法。
第二,类比推理既可以在对象的要素和结构之间进行类比,也可以在对象的功能之间进行类比,还可以从导致事物某种功能的条件方面进行类比。
2.提高类比推理的可靠性的要求
第一,类比的根据越多越好。前提中确认对象的相同或相似属性越多,意味着它们所属的类别可能越相近,结论的可靠性越大。
第二,作为类比推理根据的相同属性越是接近本质属性,相同属性与推出属性之间的相关程度越高,结论的可靠程度就越高。
第三,前提中确认的属性不应该有与结论相互排斥的属性。一旦前提中出现与结论相互排斥的属性,就不能推出结论。
拓展:如何提高类比推理结论的可靠性
第一,推理前提中的两个或两类事物所具有的相同属性与结论中的类推属性相关度越高,结论就越可靠。所以,要尽量找出相同属性与类推属性之间相关程度高的联系进行推理。
第二,尽量采用推理前提中两个或两类事物所具有的本质属性进行类比,不要使用表面的或者偶然的属性,以免陷入“机械类比”的错误。所谓机械类比,就是对两个或两类表面相似、性质却根本不同的事物进行机械类比而推出结论的推理。
第三,推理前提中的两个或两类事物所具有的相同或相似的属性越多,其结论就越可靠。因此,在类比事物已经确定的前提下,要尽可能多地挖掘它们之间的相同或相似的属性。它们相同或相似的属性越多,具有其他相同或相似属性的可能性就越大。
第四,在某些关于“数”或“量”的类比推理中,要尽量采用比较弱或不精确的描述,以提高结论的可靠性。
3.类比推理的作用
(1)类比推理在科学技术创新中具有前锋的作用。科学技术人员通过类比推理,开启思路,提出解决问题的设想。
(2)在日常论证说理中,类比推理可以帮助我们创新性地解决他人思想上的困难,纠正他人认识中的错误。
1.完全归纳推理属于逻辑推理分类中的或然推理。( × )
【解析】错误。完全归纳推理属于逻辑推理分类中的必然推理。
2.只要断定个别对象情况的每个前提都是真实的,就能使完全归纳推理的结论具有保真性。( × )
【解析】错误。要使完全归纳推理的结论具有保真性,除了断定个别对象情况的每个前提都是真实的以外,还需要所涉及的认识对象一个都不能遗漏。
3. 人们看到千千万万的天鹅每一只都是白的,于是得出结论:“所有的天鹅都是白的。”这一推理是必然推理。( × )
【解析】错误;这一推理是不完全归纳推理,是或然推理,即不能必然推出所有的天鹅都是白的”。
4.任何两个事物都可以进行类比( × )
【解析】错误。并非任何两个事物都可以进行类比,两个事物的属性必须有内在的联系。事物属性之间的内在联系,是类比推理的客观依据。
5.类比和比较都是一种推理。( × )
【解析】错误。类比是一种推理;比较不是推理,比较只是一种简单的认识方法。
6.从思维方法的角度看,仿生技术所运用的模拟方法是一种演绎推理方法。
【解析】错误;从思维方法的角度看,仿生技术所运用的模拟方法是一种类比推理方法。
7.归纳推理是从一般性前提推出个别性结论的推理。( × )
【解析】归纳推理是从个别到一般,而演绎推理则是从一般到个别。
8.归纳推理不要求前提必须真实。( × )
【解析】演绎推理不要求前提必须真实,归纳推理则要求前提必须真实。
9.归纳推理的结论没有超出前提所断定的范围。( × )
【解析】演绎推理的结论没有超出前提所断定的范围,归纳推理除了完全归纳推理,结论都超出了前提断定的范围。
10.归纳推理的结论是或然的( × )
【解析】在不完全归纳推理中,由于它没有对前提中的每个对象情况都进行考察,就得出一般性结论,这种推理的前提和结论之间的联系是或然的。在完全归纳推理中,前提考察了一类事物的每一个对象,无一遗漏,前提和结论之间具有必然性联系,推出的结论是真实可靠的。
11.前提中确认对象的相同或相似属性,是类比推理的客观依据。( × )
【解析】事物属性之间的内在联系,是类比推理的客观依据。
12.类比推理就是比较方法的运用。( × )
【解析】类比不同于比较。类比要在比较的基础上得出新的结论,它是一种推理;比较是一种简单的认识方法,不是推理。
13.类比推理在人们认识世界和改造世界的活动中发挥着决定性作用。( × )
【解析】类比推理在科学技术创新中具有前锋的作用。
14.提高类比推理的可靠性,前提中确认的属性可以有与结论相互排斥的属性。( × )
【解析】提高类比推理的可靠性,前提中确认的属性不应该有与结论相互排斥的属性。
1.(2023上海杨浦·统考一模)东汉历史学家班固给两个儿子出了一道题:分别给他们一背篼的花生,要求他们剥了壳后看看里面的花生米有几种颜色。老大拿起背篼开始一粒一粒剥花生米,剥了一天一夜才全部剥完,得出了“花生米全是红的”的结论;老二则从背篼的花生中分别选出了胖的、瘦的、长的、矮的,各式各样他都选出了一个,然后分别剥开,发现全都是红皮的,于是他仅用了一会儿就说出了同样的答案。故事中老二运用的思维方式是( )
A.分析B.演绎C.归纳D.综合
【答案】C
【详解】A:分析是指把认识对象分解为各个部分、各个要素、各个层次,或者把认识对象的复杂发展过程分解为若干阶段,分别加以认识的一种思维方法,A不选。
B:演绎推理,是从一般到个别的思维方法,B不选。
C:故事中老大是把花生全部剥完才得出结论,属于演绎推理;故事中的老二,采取抽样剥花生的方法,很快得出结论,这种思维方式属于归纳,C入选。
D:综合是指把认识对象的各个部分、各个要素、各个层次和不同发展阶段,按照固有的联系联结和统一起来进行考查的思维方式,D不选。
故本题选C。
2.(2023·黑龙江鸡西·鸡东县第二中学校考二模)人们普遍认为,适量的运动可以有效降低中风的发生率。研究人员选取了一千余名年龄在46岁至55岁的人,对他们进行了长达12年的跟踪调查。调查结果发现,其中番茄红素水平最高的四分之--的人中有11人中风,番茄红素水平最低的四分之一的人中有25人中风。研究人员由此得出结论:番茄红素能降低中风的发生率。根据共变法,如果下列选项为真,那么最能对材料中的研究结论提出质疑的是( )
A.如果调查56岁至65岁的人,情况也许会不同
B.被跟踪的另一半人中有50人中风
C.番茄红素水平较低的中风者中有三分之一的人病情较轻
D.番茄红素水平高的人约有四分之一喜欢进行适量的体育运动
【答案】B
【详解】A:“也许不同”,语气弱,不能削减,A错误。
B:研究结论为:番茄红素能降低中风的发生率。B项中被跟踪的另一半中有50中风,除去番茄红素最高的和番茄红素最低的。中间的50%就应该是适中的。适中的人中的番茄红素含量比最低的要高。最低的四分之一番茄红素中有25人中风,和番茄红素适中的人是一样的。所以得出番茄红素是没有用的。推翻结论。B正确。
C:“病情轻”并不能说明不得,不能削减,C错误。
D:只是针对番茄红素水平高的人的四分之一,这些人是否得中风选项中没有提到,质疑力度较弱,D错误。
故本题选B。
3.(2022·北京西城·统考二模)读下图,下列分析正确的是( )
A.推理结论失真的原因在于前提为假
B.样本量太小会造成偏差,增加样本量就会使结论准确
C.合理抽样、科学归纳有利于避免“轻率概括”的问题
D.不能根据一件事实材料得出一般性结论,这说明归纳推理不可行
【答案】C
【详解】A:图片中的这个前提是经过调查的,前提是真的,故A说法错误。
B:“增加样本量就会使结论准确”的说法太绝对,故不选。
C:图片结论的出错原因是样本量少,所以应合理抽样、科学归纳,这样有利于避免“轻率概括”的问题,故C正确。
D:归纳推理是指以某些个别性或特殊性知识为前提,推出一般性结论而归纳推理的正确性与两个条件有关,一是前提的真实性,二是推理结构的有效性,故D说法错误。
故本题选C。
4.(2023·福建龙岩·统考三模)《晏子春秋·杂下》载:“晏子至,楚王赐晏子酒。酒酣,吏二缚一人诣王。王曰:‘缚者曷(何)为者也?’对曰:‘齐人也,坐盗。’王视晏子曰:‘齐人固善盗乎?’晏子避席对曰:‘婴闻之,橘生淮南则为橘,生于淮北则为枳,叶徒相似,其实味不同。所以然者何?水土异也。今民生长于齐不盗,入楚则盗,得无楚之水土使民善盗耶?’王笑曰:‘圣人非所与熙也,寡人反取病焉。’”下列与晏子反驳楚王所用的推理方法一致的是( )
①金导电,银导电,铜导电,铁导电,所以,一切金属都是导电的
②由叩击木桶、凭声音估计桶内有多少酒,到用叩诊方法诊断病情
③人们从南极企鹅的滑雪姿势受到启发,设计了一种极地越野汽车
④摩擦冻僵的手会暖和,敲击铁块则铁块升温,故物体运动产生热
A.①②B.①④C.②③D.③④
【答案】C
【详解】材料中“橘生淮南则为橘,生于淮北则为枳,叶徒相似,其实味不同。所以然者何?水土异也。今民生长于齐不盗,入楚则盗,得无楚之水土使民善盗耶?”运用了类比推理的方法。
②③:“由叩击木桶、凭声音估计桶内有多少酒,到用叩诊方法诊断病情”“人们从南极企鹅的滑雪姿势受到启发,设计了一种极地越野汽车”运用了类比推理的方法,②③符合题意。
①④:“金导电,银导电,铜导电,铁导电,所以,一切金属都是导电的”“摩擦冻僵的手会暖和,敲击铁块则铁块升温,故物体运动产生热”运用了归纳推理的方法,①④不合题意。
故本题选C。
5.(2023·福建·统考三模)据一份民间调查统计结果显示,体重超标人群与一般人群的早餐及午餐进食习惯没有显著差异,总体呈早餐随便吃一点,午餐通常吃得比较丰盛的状况。但两类人群晚餐差异较大,体重超标人群有 48.8%者晚餐吃得比较丰盛,而一般人群为39.8%。因此,该份调查报告认为晚餐丰盛是体重超标的重要原因。该调查统计( )
①用不完全归纳方式获取一般性结论,因而结果不一定保真
②对不同人群的饮食习惯进行类比,从而得出相对可靠的结论
③运用求同求异并用法对一般人和超标体重者的饮食习惯进行了研究
④用两类人群在饮食习惯上存在的相同之处,推断出在其他方面也有相同之处
A.①③B.①④C.②③D.②④
【答案】A
【详解】①:该调查报告是对部分人的调查统计,属于用不完全归纳方式获取一般性结论,因而结果不一定保真,①符合题意。
②:材料表明是对不同人群的饮食习惯进行比较,属于归纳推理,而非类比推理,②错误。
③:该调查报告对不同人群的饮食习惯进行比较,是运用求同求异并用法对一般人和超标体重者的饮食习惯进行了研究而得出结论,③符合题意。
④:材料表明是用两类人群在饮食习惯上存在的不同之处,推断其体重超标的原因,④与题意不符。
故本题选A。
6.(2023·河北·模拟预测)有些科学家认为,基因调整技术能大幅延长人类寿命,他们在实验室中调整了一种小型土壤线虫的两组基因序列,成功将这种生物的寿命延长了5倍。他们据此声称,如果将延长线虫寿命的科学方法应用于人类,人活到500岁就会成为可能。以下哪项最能质疑上述科学家的观点( )
A.基因调整技术可能会导致人类下一代中一定比例的个体失去繁殖能力
B.即使将基因调整技术成功应用于人类,也只会有极少的人活到500岁
C.人类的生活方式复杂而多样,不良的生活习惯和心理压力会影响健康
D.人类寿命不像线虫那样简单倍增,200岁以后寿命再延长基本不可能
【答案】D
【详解】D:论据:调整了一种小型土壤线虫的两组基因序列,成功将这种生物的寿命延长了5倍。结论:如果将延长线虫寿命的科学方法应用于人类,人活到500岁就会成为可能。题目从小型土壤线虫具有的特点推断出人类也具有某种特点,此时若指出二者相同就是对推理的支持,若指出不同就是对推理的削弱。D项通过指出人类寿命不像线虫那样简单倍增,指出了两种物种的不同,也因此不能简单地用小型土壤线虫的寿命推断出来关于人类寿命可能性的情况,削弱推理,D正确。
ABC:A、B、C三项都说明了人类寿命长短的影响因素,但都没有否认人活到500岁的可能性,排除。
故本题选D。
一、单选题
1.(2023·江苏·统考高考真题)春天的微风中飘散的不仅仅有花粉,一些植物病毒也可以借着花粉在花与花之间传播。某大学研究团队发现,在农业区采集的花朵携带着100多种不同病毒的基因组片段,而来自人类活动较少的草原上的花朵仅携带12种病毒。该团队认为,如果一块农田的植物物种趋于同质化,就可能使更多的病毒寄居在这里。得出这一结论是运用了( )
A.求同法B.求异法C.类比推理D.演绎推理
【答案】B
【详解】B:由题述信息可知,在植物病毒可以借着花粉在花与花之间传播这一相同条件下,与人类活动较少的草原上的花朵携带较少病毒情况相比,农业区植物寄居的病毒更多是被考察的现象,农田的植物物种趋于同质化是差异因素,从而得出农田的植物物种趋于同质化与农业区植物寄居的病毒更多存在因果联系的结论,这是运用了求异法,B正确。
A:求同法是指,如果被考察的现象a出现在多个场合中,而在这些场合中只有一个有关因素A是共同的,那么,这个共同因素A与被考察的现象a有因果联系。题述信息是根据“农田的植物物种趋于同质化”这一差异因素进行的推断,A不符合题意。
C:类比推理是根据两个或两类对象在一些属性上相同或相似,推出它们在其他属性上也相同或相似的推理。题述信息不涉及类比推理,C不符合题意。
D:演绎推理是从一般性前提推出个别结论的推理。某研究团队是根据农业区采集的花朵比草原上的花朵携带更多病毒进行推断,得出“植物物种趋于同质化就可能使更多的病毒寄居在这里”的一般性结论,这属于归纳推理,D不符合题意。
故本题选B。
2.(2022·海南·高考真题)小海通过上游泳课发现,自己在10℃的水中可游0.5小时;在15℃的水中可游1小时;在18℃的水中可游1.5小时;在21℃的水中可游2小时。小海因此得出结论:游泳时间长短和水温高低有关。小海得出此结论的推理方法是( )
A.求同法B.求异法C.共变法D.类比法
【答案】C
【详解】A:求同法是指如果被考察的现象a出现在多个场合中,而在这些场合中只有一个有关因素A是共同的,那么,这个共同因素A与被考察的现象a有因果联系,材料反映的是游泳时间长短和水温高低相关,未存在明显的一个共同因素,A不符合题意。
B:求异法是指如果被考察的现象a在第一场合出现,在第二场合中不出现,而在这两个场合之间只有一点不同,即第一场合有某一因素A,第二场合没有这个因素A,其他有关因素都是相同的,那么,这个因素A与被考察的现象a有因果联系,材料明显未体现求异法,B不符合题意。
C:共变法是指如果被考查现象a有某些变化,有一个因素A也随之发生一定的变化,那么,这个相关因素A与被考察的现象a有因果联系,小海得出“游泳时间长短和水温高低有关”运用的是共变法,C正确。
D:材料反映的是不完全归纳推理而非类比推理,D不符合题意。
故本题选C。
3.(2023·浙江·高考真题)漫画《相似》(作者:张昕)告诉我们( )
①相同或相似属性越多,类比的可靠性越高
②相同属性越接近本质属性,类比的可靠性越高
③事物的属性之间既有相似性,也有差异性
④类比要在比较的基础上得出新的结论
A.①③B.①④C.②③D.②④
【答案】C
【详解】②③:漫画中树与树之间、人与人之间,既有相似,也有差异,可知事物的属性之间既有相似性,也有差异性,在进行类比时,既要看到事物的相同或相似属性,又要看到它们的属性之间的差异性,它们的相同属性越接近本质属性,类比的可靠性越高,②③符合题意。
①:漫画体现的是作为类比推理根据的相同属性越是接近本质属性,相同属性与推出属性之间的相关程度越高,结论的可靠程度就越高,而不是强调类比的根据越多越好,①不符合题意。
④:漫画反映了事物之间的相似与差异,没有体现类比要在比较的基础上得出新的结论,④不符合题意。
故本题选C。
二、材料分析题
4.(2023·浙江·统考高考真题)核桃形状酷似人的大脑,因此吃核桃补脑。这一说法是否具有科学性?西班牙某研究所做了实验,研究人员邀请771名中学生,每天食用30克核桃仁。100天后,学生的注意力功能、流体智力(如运算速度、推理能力等)水平都有所提高,而且吃的时间越长效果越明显。6个月后,学生的反应时间减少了11.26毫秒,流体智力评分增加了1.78分,注意缺陷多动障碍(俗称多动症)症状评分减少了2.18分;另一项数据显示,学生的α-亚麻酸指标升高了0.03%。研究人员因此认为,正是核桃富含的α-亚麻酸在大脑的发育中起了作用。
结合材料,运用《逻辑与思维》相关知识,回答下列问题:
(1)指出材料中使用了哪些推理类型;实验运用了何种探求因果联系的逻辑方法。
(2)举出一个理由,对实验结论的可靠性提出质疑。
【答案】(1)类比推理和归纳推理(或答出“不完全归纳推理”);共变法。
(2)①除了吃核桃,可能还吃了其他对认知能力等产生影响的食物。
②除了吃核桃,可能还存在其他影响认知水平的因素,并且也在发生变化。
③可能存在样本容量不足,实验跨度时间过短等情况。
④可能难以确认α-亚麻酸指标升高,与人的认知能力等的提高存在因果关系。
⑤可能因为吃核桃而获得心理暗示,从而对多动症等各项评分产生主观因素的影响。
【详解】(1)第一步:审设问,明确主体、作答范围、问题限定和作答角度。
本题要求分别指出材料中使用的推理类型;实验运用了的探求因果联系的逻辑方法。
第二步:审材料,提取材料有效信息,链接教材知识。
有效信息:研究人员邀请771名中学生,每天食用30克核桃仁,一段时间后注意力功能等水平都有所提高,数据显示学生的α-亚麻酸指标升高了0.03%,所以正是核桃富含的α-亚麻酸在大脑的发育中起了作用→可联系类比推理、不完全归纳推理。探求因果联系的逻辑方法是采用了共变法。
第三步:整合信息,组织答案。
(2)本小题是开放试题,要求举出一个理由,对实验结论的可靠性提出质疑。参考角度:吃了其他对认知能力等产生影响的食物、其他影响认知水平的因素;样本容量不足,实验跨度时间过短以及心理暗示等方面展开举例,言之有理即可。
关系
演绎推理
归纳推理
区别
思维进程不同
从一般性前提推出特殊性结论
从特殊性前提推出一般性结论
对前提真实性的要求不同
不要求前提必须真实
前提必须真实
结论所断定的知识范围不同
结论没有超出前提所断定的知识范围
除了完全归纳推理,结论都超出了前提所断定的知识范围
前提与结论间的联系程度不同
前提与结论间的联系是必然的,也就是说,前提真实,推理形式正确,结论就必然是真的
除了完全归纳推理前提与结论间的联系是必然的外,前提和结论间的联系都是或然的,也就是说,前提真实,推理形式也正确,但不能必然推出真实的结论
联系
①演绎推理如果要以一般性知识为前提(演绎推理未必都要以一般性知识为前提),则通常要依赖归纳推理来提供一般性知识
②归纳推理离不开演绎推理。其一,为了提高归纳推理的可靠程度,需要运用已有的理论知识,对归纳推理的个别性前提进行分析,把握其中的因果性、必然性,这就要用到演绎推理。其二,归纳推理依靠演绎推理来验证自己的结论
关系
完全归纳推理
不完全归纳推理
区别
含义
如果其前提遍及认识的全部对象
归纳推理的前提不涉及认识的全部对象,而只涉及其部分对象
考察对象
某类事物的全部对象
某类事物的部分对象
结论范围
并未超出前提的范围
超出了前提范围
结论与前提之间的关系
必然的,可靠
或然的,不可靠
联系
两者都是由特殊到一般的推理,前提的一般性程度较小,结论的一般性程度较大
求同法
求异法
求同求异并用法
共变法
剩余法
含义
如果被考察的现象a出现在
多个场合中,而在这些场合中只有一个有关因素A是共同的,那么,这个共同因素A与被考察的现象a有因果联系
如果被考察的现象a在第一场合出现,在第二场合中不出现,而在这两个场合之间只有一点不同,即第一场合有某一因素A,第二场合没有这个因素A,其他有关因素都是相同的,那么,这个因素A与被考察的现象a有因果关系
如果在某一现象出现的几个场合中,只有一种共同的情况,在这一现象不出现的另外几个场合中都没有这种情况,那么,这种情况可能就是 这 个现 象 出现的原因
如果被考察现象a有某些变化,有一个因素A也随之发生一定的变化,那么,这个相关因素A与被考察的现象a有因果联系
如果已知某一复杂现象产生的原因在某个特定范围内,又知道这个原因只是部分原因,那么,其他原因可能是这一复杂现象产生的剩余原因
适用范围
常在观察认识对象时使用
在科学实验中常被采用,而且能够得到可靠结论
在无法满足求同法和求异法对“其他情况”严格的条件要求的情况下,所使用的求同与求异推广形式
在很多科学中得到广泛应用,只在单一原因和单一结果的情况才能有效地应用,一般适用于量的变化的场合
常被应用于科学探索和司法工作中
要求或注意事项
(1)多观察该现象出现的不同场合;(2)排除与被研究对象无因果联系的相同情况
(1)两场合有无其他的差异情况;
(2)两场合唯一不同的这种情况,是被研究现象的整个原因还是部分原因
不能把求同求异并用法跟求同法和求异法的简单相加混同起来
(1)共变法只在单一原因和单一结果的情况下才能有效地应用,否则结论就不可靠;(2)我们可把差异法看作共变
剩余法法的特殊场合必须在判明了被考察对象的一部分原因的基础上使用
相同点
(1)求因果五法都是根据某个现象与另一个现象在某些场合里所显示的关系,从而概括出一般性的结论,断定某个现象与另一现象间具有普遍的、必然的因果性联系
(2)我们运用判明因果联系的五种方法,要注意综合运用,相互补充它们的不足,这样就能更可靠地确定事物间的因果联系
课时训练52学会归纳与类比推理 2025年高考政治一轮复习统编版选择必修三逻辑与思维: 这是一份课时训练52学会归纳与类比推理 2025年高考政治一轮复习统编版选择必修三逻辑与思维,文件包含课时训练52学会归纳与类比推理原卷版2025年高考政治一轮复习统编版选择必修三逻辑与思维docx、课时训练52学会归纳与类比推理解析版2025年高考政治一轮复习统编版选择必修三逻辑与思维docx等2份试卷配套教学资源,其中试卷共31页, 欢迎下载使用。
2025届高考政治一轮总复习考点规范练52学会归纳与类比推理: 这是一份2025届高考政治一轮总复习考点规范练52学会归纳与类比推理,共3页。试卷主要包含了选择题,非选择题等内容,欢迎下载使用。
2025届高考政治一轮复习专项练习课时规范练52学会归纳与类比推理: 这是一份2025届高考政治一轮复习专项练习课时规范练52学会归纳与类比推理,共3页。试卷主要包含了选择题,非选择题等内容,欢迎下载使用。

