人教版高考化学一轮复习讲义第5章第18讲 卤族元素 溴、碘单质的提取(2份打包,原卷版+教师版)
展开考点 卤素单质的性质及X-的检验
1.卤族元素
卤族元素又称卤素,位于元素周期表的第ⅦA族,价层电子排布式为ns2np5。
2.溴、碘单质物理性质比较
3.氯、溴、碘单质化学性质比较
4.氟的特殊性
(1)氟无正化合价。
(2)F2能与水反应放出O2,化学方程式:2H2O+2F2===4HF+O2。
(3)在HX中,HF的熔、沸点最高,氢氟酸是弱酸,能腐蚀玻璃。
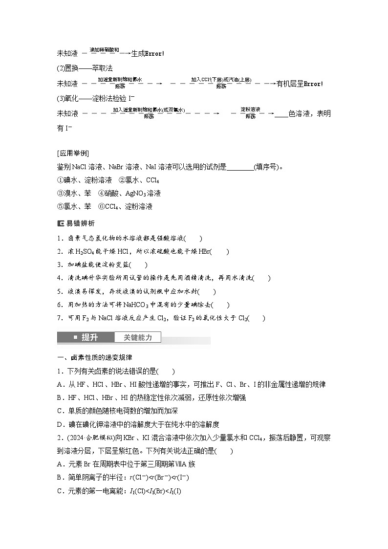
5.卤素离子的检验方法
(1)AgNO3溶液——沉淀法
未知液eq \(――――――――――→,\s\up7(滴加稀硝酸和AgNO3溶液))生成eq \b\lc\{\rc\ (\a\vs4\al\c1(白色沉淀,则有Cl-,浅黄色沉淀,则有Br-,黄色沉淀,则有I-))
(2)置换——萃取法
未知液eq \(――――――――→,\s\up7(加适量新制饱和氯水),\s\d5(振荡)) eq \(―――――――――――→,\s\up7(加入CCl4下层或汽油上层),\s\d5(振荡))有机层呈eq \b\lc\{\rc\ (\a\vs4\al\c1(红棕色或橙红色,表明有Br-,浅紫色或紫红色,表明有I-))
(3)氧化——淀粉法检验I-
未知液eq \(―――――――――――――→,\s\up7(加入适量新制饱和氯水或双氧水),\s\d5(振荡)) eq \(―――→,\s\up7(淀粉溶液),\s\d5(振荡))蓝色溶液,表明有I-
[应用举例]
鉴别NaCl溶液、NaBr溶液、NaI溶液可以选用的试剂是②④⑤(填序号)。
①碘水、淀粉溶液 ②氯水、CCl4 ③溴水、苯 ④硝酸、AgNO3溶液 ⑤氯水、苯 ⑥CCl4、淀粉溶液
1.卤素气态氢化物的水溶液都是强酸溶液( )
2.浓H2SO4能干燥HCl,所以浓硫酸也能干燥HBr( )
3.加碘盐能使淀粉变蓝( )
4.清洗碘升华实验所用试管的操作是先用酒精清洗,再用水清洗( )
5.液溴易挥发,存放液溴的试剂瓶中应加水封( )
6.用加热的方法可将NaHCO3中混有的少量碘除去( )
7.可用F2与NaCl溶液反应产生Cl2,验证F2的氧化性大于Cl2( )
答案 1.× 2.× 3.× 4.√ 5.√ 6.× 7.×
一、卤素性质的递变规律
1.下列有关卤素的说法错误的是( )
A.从HF、HCl、HBr、HI酸性递增的事实,可推出F、Cl、Br、I的非金属性递增的规律
B.HF、HCl、HBr、HI的热稳定性依次减弱,还原性依次增强
C.单质的颜色随核电荷数的增加而加深
D.碘在碘化钾溶液中的溶解度大于在纯水中的溶解度
答案 A
解析 元素非金属性的强弱与其对应的氢化物溶液的酸性强弱无关,可根据其最高价氧化物对应的水化物的酸性强弱进行比较,A错误;I2在KI溶液中存在平衡:I2+I-Ieq \\al(-,3),可使其溶解度增大,D正确。
2.(2024·合肥模拟)向KBr、KI混合溶液中依次加入少量氯水和CCl4,振荡后静置,可观察到溶液分层,下层呈紫红色。下列有关说法正确的是( )
A.元素Br在周期表中位于第三周期第ⅦA族
B.简单阴离子的半径:r(Cl-)
答案 B
解析 Br原子的价层电子排布式为4s24p5,Br位于周期表中第四周期第ⅦA族,故A错误;同一主族元素,从上到下,离子半径逐渐增大,第一电离能逐渐减小,Cl、Br、I位于同一主族,原子序数依次增大,故离子半径大小顺序为r(Cl-)
二、拟卤素和卤素互化物的结构与性质
3.氰[(CN)2]的结构简式为N≡C—C≡N,其化学性质与卤素(X2)很相似,化学上称之为拟卤素,其氧化性介于Br2和I2之间。
(1)写出(CN)2的电子式:_________________________________________________________。
(2)写出(CN)2在常温下与烧碱溶液反应的化学方程式:________________________________。
(3)在KBr、KI、KCN的混合溶液中通入少量氯气,发生反应的离子方程式为_______________。
答案 (1)
(2)(CN)2+2NaOH===NaCN+NaCNO+H2O
(3)2I-+Cl2===I2+2Cl-
4.一氯化碘(ICl)、三氯化碘(ICl3)是卤素互化物,它们的性质与卤素单质相似。
(1)ICl3与水反应的产物可能为___________________________________________________
(填化学式)。
(2)ICl在常温下与烧碱溶液反应的离子方程式为____________________________________,
该反应是否是氧化还原反应?__________(填“是”或“否”)。
答案 (1)HCl、HIO2
(2)ICl+2OH-===Cl-+IO-+H2O 否
三、Cl2、Br2、I2氧化性强弱的实验探究
5.某小组用如图所示装置比较氯、溴、碘单质的氧化性强弱(夹持仪器已略去,气密性已检查)。
实验过程:
Ⅰ.打开弹簧夹,打开活塞a,滴加浓盐酸。
Ⅱ.当B和C中的溶液都变为黄色时,夹紧弹簧夹。
Ⅲ.当B中溶液由黄色变为红棕色时,关闭活塞a。
Ⅳ.……
(1)A中产生黄绿色气体,其电子式是________________。
(2)验证氯气的氧化性强于碘的实验现象是___________________________________________
_______________________________________________________________________________。
(3)B中溶液发生反应的离子方程式是________________________________________________
_______________________________________________________________________________。
(4)为验证溴的氧化性强于碘,过程Ⅳ的操作和现象是__________________________________
_______________________________________________________________________________。
(5)过程Ⅲ实验的目的是___________________________________________________________
_______________________________________________________________________________。
(6)氯、溴、碘单质的氧化性逐渐减弱的原因:同主族元素从上到下,__________,得电子能力逐渐减弱。
答案 (1) (2)湿润的淀粉-KI试纸变蓝 (3)Cl2+2Br-===Br2+2Cl- (4)打开活塞b,将少量C中溶液滴入D中,关闭活塞b,取下D振荡,静置后CCl4层变为紫红色 (5)确认C中的黄色溶液中无Cl2,排除Cl2对溴置换碘实验的干扰 (6)原子半径逐渐增大
解析 A中滴加浓盐酸后,发生反应:2KMnO4+16HCl(浓)===2KCl+2MnCl2+5Cl2↑+8H2O,生成黄绿色气体Cl2,在A、B、C中分别发生反应:Cl2+2KI===2KCl+I2、Cl2+2NaBr===2NaCl+Br2、Cl2+2NaBr===2NaCl+Br2,由于B、C中生成了Br2而使溶液变为黄色,打开活塞b,C中生成的Br2在D中发生反应:Br2+2KI===2KBr+I2。实验过程Ⅲ,当B中黄色溶液继续通入过量Cl2时,溶液变为红棕色,以此为对照,说明C中黄色溶液无Cl2,从而排除Cl2对溴置换碘实验的干扰。
1.(2018·江苏,5)下列有关从海带中提取碘的实验原理和装置能达到实验目的的是( )
A.用装置甲灼烧碎海带
B.用装置乙过滤海带灰的浸泡液
C.用装置丙制备用于氧化浸泡液中I-的Cl2
D.用装置丁吸收氧化浸泡液中I-后的Cl2尾气
答案 B
解析 A项,灼烧碎海带应在坩埚中进行,不能用烧杯,装置甲不能达到实验目的;C项,用浓盐酸和MnO2制取氯气需要加热,装置丙不能达到实验目的;D项,吸收Cl2应用NaOH溶液,装置丁不能达到实验目的。
2.[2021·全国甲卷,26(1)]碘(紫黑色固体,微溶于水)及其化合物广泛用于医药、染料等方面。回答下列问题:
I2的一种制备方法如图所示:
①加入Fe粉进行转化反应的离子方程式为______________________________________,生成的沉淀与硝酸反应,生成____________后可循环使用。
②通入Cl2的过程中,若氧化产物只有一种,反应的化学方程式为______________________;
若反应物用量比eq \f(nCl2,nFeI2)=1.5时,氧化产物为______________;当eq \f(nCl2,nFeI2)>1.5后,单质碘的收率会降低,原因是__________________________。
答案 ①2AgI+Fe===2Ag+Fe2++2I- AgNO3
②FeI2+Cl2===I2+FeCl2 I2、FeCl3 I2被过量的Cl2进一步氧化
解析 ①由流程图可知悬浊液中含AgI,AgI可与Fe反应生成FeI2和Ag,FeI2易溶于水,在离子方程式中能拆,故加入Fe粉进行转化反应的离子方程式为2AgI+Fe===2Ag+Fe2++2I-,生成的银能与硝酸反应生成硝酸银参与循环。
②通入Cl2的过程中,因I-还原性强于Fe2+,Cl2先氧化还原性强的I-,若氧化产物只有一种,则该氧化产物只能是I2,故反应的化学方程式为FeI2+Cl2===I2+FeCl2;若反应物用量比eq \f(nCl2,nFeI2)=1.5时,先氧化完全部I-再氧化Fe2+,恰好将全部I-和Fe2+氧化,故氧化产物为I2、FeCl3;当eq \f(nCl2,nFeI2)>1.5即Cl2过量,多余的氯气会与生成的单质碘以及水继续发生氧化还原反应,单质碘的收率会降低。
3.[2018·全国卷Ⅲ,27(1)(2)]KIO3是一种重要的无机化合物,可作为食盐中的补碘剂。
(1)KIO3的化学名称是________。
(2)利用“KClO3氧化法”制备KIO3工艺流程如下图所示:
“酸化反应”所得产物有 KH(IO3)2、Cl2和KCl。“逐Cl2”采用的方法是__________________。“滤液”中的溶质主要是__________。“调pH”中发生反应的化学方程式为________________________________________________________________________
_______________________________________________________________________________。
答案 (1)碘酸钾 (2)加热 KCl KH(IO3)2+KOH===2KIO3+H2O
解析 (2)Cl2的溶解度随温度的升高而降低,所以可以用加热的方法来达到“逐Cl2”的目的;KH(IO3)2和KCl的分离可以根据溶解度的不同,采用结晶法分离,滤液中的溶质主要是KCl,要使KH(IO3)2转化为KIO3,可以加入KOH调节pH。发生反应:KH(IO3)2+KOH===2KIO3+H2O或HIO3+KOH===KIO3+H2O,从而避免引入新的杂质离子。
课时精练
1.许多物质性质上都存在着递变规律,下列有关说法正确的是( )
A.卤化银的颜色按AgCl、AgBr、AgI的顺序依次变浅
B.卤化氢的键长按H—F、H—Cl、H—Br、H—I的顺序依次增大
C.卤化氢的沸点按HF、HCl、HBr、HI的顺序依次升高
D.卤素单质与氢气化合按F2、Cl2、Br2、I2的顺序由难变易
答案 B
解析 氯化银是白色固体,溴化银是淡黄色固体,碘化银是黄色固体,A错误;原子半径越大,原子间的键长就越长,所以卤化氢的键长按H—F、H—Cl、H—Br、H-I的顺序依次增大,B正确;HF分子间可形成氢键,沸点比HCl、HBr、HI的高,C错误;F、Cl、Br、I的非金属性逐渐减弱, 卤素单质与氢气化合按F2、Cl2、Br2、I2的顺序由易变难,D错误。
2.下列说法正确的是( )
A.Fe3Cl8根据化合价规律可表示为FeCl2·2FeCl3,则Fe3I8也可表示为FeI2·2FeI3
B.第ⅦA族元素的非金属性:F>Cl,所以第ⅦA族元素氢化物的酸性:HF>HCl
C.Cl2、Br2、I2的单质颜色逐渐变深
D.根据卤族元素性质的递变规律可知,砹易溶于水,难溶于CCl4
答案 C
解析 Fe3+、I-发生氧化还原反应,Fe3I8中不含Fe3+,A错误;单质碘微溶于水,易溶于四氯化碳,可推知单质砹微溶于水,易溶于CCl4,故D错误。
3.已知NaCN溶液呈碱性;(CN)2与卤素单质的性质相似;CN-的还原性介于Br-、I-之间。下列变化不能发生的是( )
A.HCNH++CN-
B.(CN)2+CH2==CH2―→ NC—CH2—CH2—CN
C.(CN)2+2Br-===2CN-+Br2
D.(CN)2+2OH-===CN-+CNO-+H2O
答案 C
解析 NaCN溶液呈碱性说明HCN 为弱酸, A正确;类比卤素单质,(CN)2也可与烯烃发生加成反应,B正确;由题干可知还原性:Br-<CN-<I-,C项反应不能发生;类比氯气与氢氧化钠的反应推知D正确。
4.下列关于卤素的叙述正确的是( )
①卤素的钾盐中,最易被氧化的是氟化钾 ②溴中溶有少量氯气,可以加入溴化钠再用汽油萃取的方法提纯 ③溴化银具有感光性,碘化银不具有感光性 ④某溶液与淀粉-KI溶液反应出现蓝色,则证明该溶液是氯水或溴水 ⑤氟气与氯化钠水溶液反应,一定有氟化氢和氧气生成 ⑥氯气与水反应时,水既不是氧化剂也不是还原剂
A.①③⑤ B.②③⑥
C.②⑤⑥ D.①③④
答案 C
解析 易被氧化的物质应具有较强的还原性,卤素离子中,I-的还原性最强,故卤素的钾盐中,最易被氧化的是KI,①错误;卤化银中除AgF外均有感光性,③错误;能与淀粉-KI溶液反应出现蓝色现象的除氯水或溴水外,还可以是过氧化氢等,④错误。
5.下列能够检验出KI中是否含有Br-的实验是( )
A.加入足量的新制氯水,溶液变色则有Br-
B.加入酸性KMnO4溶液,观察溶液颜色是否褪去
C.加入少量的碘水,再加入CCl4振荡,有机层有色,则有Br-
D.加入足量FeCl3溶液,用CCl4萃取后,取无色的水层并加入AgNO3溶液,有浅黄色沉淀生成,则含有Br-
答案 D
解析 A项,在KI中加入足量新制氯水,也会置换出单质碘而使溶液变色,错误;B项,Br-和I-均能使酸性KMnO4溶液褪色,错误;C项,加入少量的碘水,再加入CCl4振荡,有机层因萃取I2而显色,并没有Br2产生,错误。
6.某小组比较Cl-、Br-、I- 的还原性,实验如下:
下列对实验的分析不合理的是( )
A.实验1中,白烟是NH4Cl
B.根据实验1和实验2判断还原性:Br->Cl-
C.根据实验3判断还原性:I->Br-
D.上述实验利用了浓H2SO4的氧化性、难挥发性等性质
答案 C
解析 实验1中,浓硫酸与氯化钠反应生成氯化氢气体,氯化氢与氨气反应生成NH4Cl固体,故A合理;实验1溶液颜色无明显变化说明浓硫酸不能氧化氯离子,实验2溶液变黄说明浓硫酸能氧化溴离子,所以判断还原性:Br->Cl-,故B合理;②中溶液含有浓硫酸和溴单质,均能将碘化钠氧化成碘单质,不能判断还原性:I->Br-,故C不合理;实验1体现浓硫酸的难挥发性,实验2体现浓硫酸的氧化性,故D合理。
7.某同学向一支试管中按一定的顺序分别加入下列几种物质(一种物质只加一次):a.KI溶液;b.淀粉溶液;c.NaOH溶液;d.稀硫酸;e.氯水。发现溶液颜色按如下顺序变化:①无色→②棕黄色→③蓝色→④无色→⑤蓝色。下列对此过程进行的分析中错误的是( )
A.加入以上药品的顺序是a→e→b→c→d
B.③→④反应的化学方程式为3I2+6NaOH===5NaI+NaIO3+3H2O
C.溶液由棕黄色变为蓝色的原因是淀粉溶液遇碘变蓝色
D.④→⑤反应的离子方程式为2I-+Cl2===I2+2Cl-
答案 D
解析 溶液颜色变化:①无色→②棕黄色说明有碘生成,②棕黄色→③蓝色说明是淀粉溶液遇碘显色,③蓝色→④无色说明碘被消耗,④无色→⑤蓝色说明又生成了碘,此时发生的是NaI和NaIO3在酸性条件下生成碘的氧化还原反应。
8.海水开发利用的部分过程如图所示。下列说法错误的是( )
A.向苦卤中通入Cl2是为了提取溴
B.粗盐可采用除杂和重结晶等过程提纯
C.工业生产中常选用NaOH作为沉淀剂
D.富集溴一般先用空气和水蒸气吹出单质溴,再用SO2将其还原吸收
答案 C
解析 A项,向苦卤中通入Cl2 时发生反应:Cl2+2Br-===2Cl-+Br2,是为了提取溴,正确;B项,将粗盐溶解、过滤除去难溶性杂质,然后向滤液中加入沉淀剂,过滤除去可溶性杂质,最后重结晶可得精盐,正确;C项,工业生产常选用廉价的Ca(OH)2作为沉淀剂,错误;D项,由于通入Cl2后所得溶液中Br2的浓度很小,因此利用Br2的挥发性,可先用热空气和水蒸气吹出Br2,再用SO2将其还原为HBr进行富集,正确。
9.海洋是一座巨大的化学资源宝库,如图是从海水中提取若干种化学物质的流程图。下列说法正确的是( )
A.除去粗盐中的SOeq \\al(2-,4)、Ca2+、Mg2+、Fe3+等杂质,①中加入试剂的顺序为Na2CO3溶液→NaOH溶液→BaCl2溶液→过滤后加盐酸
B.②中包含制取MgCl2溶液、无水MgCl2及电解熔融状态的MgCl2几个阶段
C.氯碱工业可直接得到H2、O2、NaOH
D.SO2水溶液吸收Br2的离子方程式为SO2+Br2+2H2O===2H++SOeq \\al(2-,4)+2HBr
答案 B
解析 A项中的加入顺序会导致过量的Ba2+无法除去,A错误;单质镁是通过电解熔融MgCl2(无水)的方法制取的,B正确;氯碱工业的产品中不含O2,C错误;HBr为强酸,写离子方程式应拆开,D错误。
10.“XYn”表示不同卤素之间靠共用电子对形成的卤素互化物(非金属性:X
B.某温度下,液态IF5电离:2IF5IFeq \\al(+,4)+IFeq \\al(-,6),则c(IFeq \\al(+,4))·c(IFeq \\al(-,6))不是一个常数
C.BrCl与Zn反应生成ZnCl2和ZnBr2
D.XYn与卤素单质一样都是非极性分子
答案 C
解析 反应ICl+H2O===HCl+HIO中,没有元素化合价变化,是非氧化还原反应,A项错误;XYn是不同卤素原子形成的化合物,若n=1,则一定是极性分子,D项错误。
11.用高分子吸附树脂提取卤水中的碘(主要以I-形式存在)的工艺流程如下:
下列说法正确的是( )
A.流程中①和④所得溶液中的I-浓度相等
B.若②和⑤中分别得到等量的I2,则消耗的n(Cl2)∶n(KClO3)=1∶3
C.流程中④发生的离子反应:2I2+SOeq \\al(2-,3)+H2O===4I-+SOeq \\al(2-,4)+2H+
D.制备10 ml I2,理论上需KClO3的质量约为408 g
答案 D
解析 流程中①和④所得溶液中的碘离子物质的量相同,为碘富集过程,c(I-)后者大于前者,故A错误;流程中④为碘与亚硫酸钠发生氧化还原反应生成碘化氢和硫酸钠,离子方程式为I2+SOeq \\al(2-,3)+H2O===2I-+SOeq \\al(2-,4)+2H+,故C错误;②中离子反应为Cl2+2I-===I2+2Cl-,⑤中氯酸钾可氧化碘离子生成碘单质,离子反应为6I-+ClOeq \\al(-,3)+6H+===3I2+Cl-+3H2O,则得到等量的I2时消耗的n(Cl2)∶n(KClO3)=3∶1;制备10 ml I2,理论上需KClO3的物质的量为eq \f(10,3) ml,质量为122.5 g·ml-1×eq \f(10,3) ml≈408 g,故B错误、D正确。
12.实验室从含碘废液(除H2O外,含有CCl4、I2、I-等)中回收碘,其实验过程如下:
(1)向含碘废液中加入稍过量的Na2SO3溶液,将废液中的I2还原为I-,其离子方程式为________________________________________________________________________________
________________________________________________________________________;该操作将I2还原为I-的目的是______________。
(2)操作X的名称为____________。
(3)氧化时,在三颈烧瓶中将含I-的水溶液用盐酸调至pH约为2,缓慢通入Cl2,在40 ℃左右反应(实验装置如图所示)。
实验控制在较低温度下进行的原因是_______________________________________________
_______________________________________________________________________________;
锥形瓶里盛放的溶液为____________。
(4)已知:5SOeq \\al(2-,3)+2IOeq \\al(-,3)+2H+===I2+5SOeq \\al(2-,4)+H2O。某含碘废水(pH约为8)中一定存在I2,可能存在I-、IOeq \\al(-,3)中的一种或两种。请补充完整检验含碘废水中是否含有I-、IOeq \\al(-,3)的实验方案:取适量含碘废水用CCl4多次萃取、分液,直到水层用淀粉溶液检验不出有碘单质存在;_______________________________________________________________________________
_______________________________________________________________________________。
实验中可供选择的试剂:稀盐酸、淀粉溶液、FeCl3溶液、Na2SO3溶液。
答案 (1)SOeq \\al(2-,3)+I2+H2O===2I-+SOeq \\al(2-,4)+2H+ 使CCl4中的碘进入水层
(2)分液
(3)使氯气在溶液中有较大的溶解度(或防止I2升华或防止I2进一步被氧化) NaOH溶液
(4)从水层取少量溶液,加入1~2 mL淀粉溶液,加盐酸酸化,滴加FeCl3溶液,若溶液变蓝,说明废水中含有I-,若溶液不变蓝,说明废水中不含有I-;另从水层取少量溶液,加入1~2 mL淀粉溶液,加盐酸酸化,滴加Na2SO3溶液,若溶液变蓝,说明废水中含有IOeq \\al(-,3),若溶液不变蓝,说明废水中不含有IOeq \\al(-,3)
13.工业上以浓缩海水(含较高浓度的Br-)为原料提取溴的部分流程如图所示:
(1)装置E的作用是_____________________________________________________________,
吸收塔中发生反应的离子方程式:________________________________________________
_____________________________________________________________________________。
(2)反应釜2中发生反应的离子方程式为___________________________________________
_____________________________________________________________________________。
(3)实验室用图乙所示装置模拟流程中的部分过程。
①通入热空气的作用是__________________________________________________________。
②烧杯C中所盛溶液是_________________________________________________________。
③烧瓶B中的长导管D起着平衡压强的作用,当烧瓶内气体压强过大时,可以观察到的现象是_____________________________________________________________________________
_______________________________________________________________________________。
答案 (1) 除去Cl2中挥发出的HCl 3Br2+3COeq \\al(2-,3)===5Br-+BrOeq \\al(-,3)+3CO2↑ (2)5Br-+BrOeq \\al(-,3)+6H+===3Br2+3H2O (3)①使A中Br2进入B瓶中 ②NaOH溶液 ③导管中液面上升性质
Br2
I2
颜色
深红棕色
紫黑色
状态
液体
固体
溶解性
①在水中溶解度不大;
②易溶于有机溶剂
特性
易挥发、有毒
①易升华;
②使淀粉溶液变蓝
与水反应
X2+H2OHX+HXO
氯、溴、碘与水反应由易到难
与碱反应(NaOH)
2NaOH+X2===NaX+NaXO+H2O
氧化性
①Cl2>Br2>I2,还原性:Cl-<Br-<I-;
②氯、溴、碘与氢气化合由易到难;
③I2与Fe反应只生成FeI2,其他卤素单质可将Fe氧化为+3价
实验1
实验2
实验3
装置
现象
溶液颜色无明显变化;把蘸有浓氨水的玻璃棒靠近试管口,产生白烟
溶液变黄;把湿润的淀粉-KI试纸靠近试管口,变蓝
溶液变深紫色;经检验溶液含单质碘
2025届高考化学一轮总复习真题演练第5章非金属及其化合物第19讲卤族元素氯溴碘的提取: 这是一份2025届高考化学一轮总复习真题演练第5章非金属及其化合物第19讲卤族元素氯溴碘的提取,共2页。
2025届高考化学一轮总复习课时跟踪练19卤族元素氯溴碘的提取: 这是一份2025届高考化学一轮总复习课时跟踪练19卤族元素氯溴碘的提取,共8页。
2024届高考化学一轮复习课时分层作业17卤族元素与海水提取溴和碘含答案: 这是一份2024届高考化学一轮复习课时分层作业17卤族元素与海水提取溴和碘含答案,文件包含2024届高考化学一轮复习课时分层作业17卤族元素与海水提取溴和碘含答案docx、2024届高考化学一轮复习课时分层作业17参考答案docx等2份试卷配套教学资源,其中试卷共7页, 欢迎下载使用。

