新高考物理一轮复习讲义 第1章 实验1 探究小车速度随时间变化的规律(2份打包,原卷版+教师版)
展开实验技能储备
一、打点计时器
1.作用:计时仪器,当所用交变电源的频率f=50 Hz时,每隔0.02 s打一次点.
2.结构
(1)电磁打点计时器(如图)
(2)电火花计时器(如图)
3.工作条件:eq \b\lc\{\rc\ (\a\vs4\al\c1(电磁打点计时器:8 V交变电源,电火花计时器:220 V交变电源))
二、实验:探究小车速度随时间变化的规律
1.实验器材
电火花计时器(或电磁打点计时器)、一端附有滑轮的长木板、小车、纸带、细绳、槽码、刻度尺、导线、交变电源.
2.实验过程
(1)按照实验装置,把打点计时器固定在长木板无滑轮的一端,接好电源;
(2)把一细绳系在小车上,细绳绕过滑轮,下端挂合适的槽码,纸带穿过打点计时器,固定在小车后面;
(3)把小车停在靠近打点计时器处,先接通电源,后放开小车;
(4)小车运动一段时间后,断开电源,取下纸带;
(5)更换纸带重复实验三次,选择一条比较理想的纸带进行测量、分析.
3.数据处理
(1)求小车的速度与加速度
①利用平均速度求瞬时速度:vn=eq \f(xn+xn+1,2T)=eq \f(dn+1-dn-1,2T).
②利用逐差法求解平均加速度
a1=eq \f(x4-x1,3T2),a2=eq \f(x5-x2,3T2),a3=eq \f(x6-x3,3T2),
则a=eq \f(a1+a2+a3,3)=eq \f(x4+x5+x6-x1+x2+x3,9T2)
③利用速度-时间图像求加速度
a.作出速度-时间图像,通过图像的斜率求解小车的加速度;
b.剪下相邻计数点的纸带紧排在一起求解加速度.
(2)依据纸带判断小车是否做匀变速直线运动
①x1、x2、x3、…、xn是相邻两计数点间的距离.
②Δx是两个连续相等的时间内的位移差:Δx1=x2-x1,Δx2=x3-x2,….
③若Δx等于恒量(aT2),则说明小车做匀变速直线运动.
④Δx=aT2,只要小车做匀变速直线运动,它在任意两个连续相等的时间间隔内的位移之差就一定相等.
4.注意事项
(1)平行:纸带、细绳要与长木板平行.
(2)两先两后:实验中应先接通电源,后让小车运动;实验完毕应先断开电源,后取下纸带.
(3)防止碰撞:在到达长木板末端前应让小车停止运动,防止槽码落地及小车与滑轮相撞.
(4)减小误差:小车的加速度应适当大些,可以减小长度测量的相对误差,加速度大小以能在约50 cm的纸带上清楚地取出6~7个计数点为宜.
(5)小车从靠近打点计时器位置释放.
5.误差分析
(1)纸带运动时摩擦力不均匀,打点不稳定引起误差.
(2)计数点间距离的测量有偶然误差.
(3)作图有误差.
考点一 教材原型实验
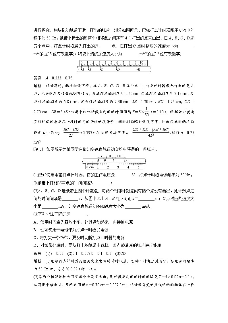
例1 (2019·全国卷Ⅰ·22)某小组利用打点计时器对物块沿倾斜的长木板加速下滑时的运动进行探究.物块拖动纸带下滑,打出的纸带一部分如图所示.已知打点计时器所用交流电的频率为50 Hz,纸带上标出的每两个相邻点之间还有4个打出的点未画出.在A、B、C、D、E五个点中,打点计时器最先打出的是______点.在打出C点时物块的速度大小为________ m/s(保留3位有效数字);物块下滑的加速度大小为________ m/s2(保留2位有效数字).
答案 A 0.233 0.75
解析 根据题述,物块加速下滑,在A、B、C、D、E五个点中,打点计时器最先打出的是A点.根据刻度尺读数规则可读出,B点对应的刻度为1.20 cm,C点对应的刻度为3.15 cm,D点对应的刻度为5.85 cm,E点对应的刻度为9.30 cm,AB=1.20 cm,BC=1.95 cm,CD=2.70 cm,DE=3.45 cm.两个相邻计数点之间的时间间隔T=5×eq \f(1,50) s=0.10 s,根据做匀变速直线运动的质点在一段时间内的平均速度等于中间时刻的瞬时速度可得,打出C点时物块的速度大小为vC=eq \f(BC+CD,2T)≈0.233 m/s.由逐差法可得a=eq \f(CD+DE-AB+BC,4T2),解得a=0.75 m/s2.
例2 如图所示为某同学在做匀变速直线运动实验中获得的一条纸带.
(1)已知使用电磁打点计时器,它的工作电压是________ V.打点计时器电源频率为50 Hz,则纸带上打相邻两点的时间间隔为________ s.
(2)A、B、C、D是纸带上四个计数点,每两个相邻计数点间有四个点没有画出,则计数点之间的时间间隔是________ s.从图中读出A、B两点间距x=________ m;C点对应的速度大小是________ m/s,匀变速直线运动的加速度大小为________ m/s2.
(3)下列说法正确的是________.
A.使用时应当先释放小车,让其运动起来,再接通电源
B.也可使用干电池作为打点计时器的电源
C.每打完一条纸带,要及时切断打点计时器的电源
D.对纸带处理时,要从打出的纸带中选择一条点迹清晰的纸带进行处理
答案 (1)8 0.02 (2)0.1 0.007 0 0.1 0.2 (3)CD
解析 (1)电磁打点计时器是使用交变电源的计时仪器,它的工作电压是8 V;当电源的频率为50 Hz时,它每隔0.02 s打一次点.
(2)每两个相邻计数点间有四个点没有画出,则计数点之间的时间间隔是T=5×0.02 s=0.1 s,从题图中读出A、B两点间距x=0.70 cm=0.007 0 m;根据做匀变速直线运动的物体在一段时间内的平均速度等于这段时间中间时刻的瞬时速度,则有C点速度大小等于vC=eq \f(xBD,2T)=eq \f(0.90+1.10,2×0.1)×10-2 m/s=0.1 m/s,小车的加速度大小为a=eq \f(xCD-xBC,T2)=eq \f(0.002,0.12) m/s2=0.2 m/s2.
(3)在使用打点计时器时应先打开电源再释放小车,故A错误;为了使打点计时器工作,必须使用交变电源,故B错误;每打完一条纸带,要及时切断打点计时器的电源,故C正确;对纸带处理时,要从打出的纸带中选择一条点迹清晰的纸带进行处理,故D正确.
考点二 探索创新实验
1.实验器材的改进及速度的测量方法(如图)
2.获得加速度方法的改进
靠重物的拉力获得加速度―→长木板倾斜靠重力获得加速度,如图甲、乙所示.
3.用频闪照相的方法、滴水法或光电计时器手机录像代替打点计时器.
通过以上装置的改进能最大限度地减少因长木板和打点计时器的限位孔的阻力而导致的小车加速度不恒定,使小车尽可能做匀加速直线运动,以提高实验的精确度.
例3 小明同学用手机拍摄视频的方法测量木块做匀变速直线运动的加速度,测量方法和步骤如下:
(1)如图,在长木板侧面平行木板固定一刻度尺(单位为:cm),并按图组装好其他器材,调节滑轮使细线与木板________.
(2)将具有高清摄像功能的手机正对长木板侧面用支架固定并调试好,先固定木块,在左边挂上钩码;启动手机录像后,释放木块,让钩码带动木块加速运动,钩码落地后结束录像.
(3)在视频编辑软件上回放录像,拖动时间进度条,按时间先后顺序找出t1、t2、t3时刻木块前端对应刻度尺上的刻度值分别为s1、s2、s3,其中图中木块前端对应的刻度值为________ cm,已知t2-t1=t3-t2=T,则木块的加速度大小a=________(用题中物理量符号表示).
答案 (1)平行 (3)17.25(17.24、17.26也可) eq \f(s3-2s2+s1,T2)
解析 (1)为了使木块能够做匀变速运动,需要调节滑轮使细线与木板平行.
(3)刻度尺的分度值为0.1 cm,需要估读到0.01 cm,所以读数为17.25 cm.木块的加速度大小为a=eq \f(Δx,T2)=eq \f(s3-s2-s2-s1,T2)=eq \f(s3-2s2+s1,T2).
例4 (2022·全国乙卷·22)用雷达探测一高速飞行器的位置.从某时刻(t=0)开始的一段时间内,该飞行器可视为沿直线运动,每隔1 s测量一次其位置,坐标为x,结果如下表所示:
回答下列问题:
(1)根据表中数据可判断该飞行器在这段时间内近似做匀加速运动,判断的理由是:__________________________________________;
(2)当x=507 m时,该飞行器速度的大小v=________ m/s;
(3)这段时间内该飞行器加速度的大小a=________ m/s2(保留2位有效数字).
答案 (1)相邻1 s内的位移之差接近Δx=80 m (2)547 (3)79
解析 (1)第1 s内的位移507 m,第2 s内的位移587 m,第3 s内的位移665 m,第4 s内的位移746 m,第5 s内的位移824 m,第6 s内的位移904 m,则相邻1 s内的位移之差接近Δx=80 m,可知飞行器在这段时间内做匀加速运动;
(2)当x=507 m时飞行器的速度等于0~2 s内的平均速度,则v1=eq \f(1 094,2) m/s=547 m/s;
(3)根据a=eq \f(x36-x03,9T2)=eq \f(4 233-2×1 759,9×12) m/s2≈79 m/s2.
例5 利用如图所示的装置研究匀变速直线运动.
(1)实验时,测出遮光条的宽度d,在砝码盘中放上砝码,让滑块从光电门1的右侧由静止释放,用数字毫秒计测出遮光条经过光电门1和2的时间分别为t1和t2,测出从光电门1到光电门2所用的时间为Δt,计算出滑块的加速度大小a=________(用d、t1、t2和Δt表示)
(2)一个同学利用(1)中的装置实验时,保持滑块的质量、砝码盘和砝码的总质量不变,撤去光电门1,在某位置静止释放滑块,记录滑块的释放位置到光电门2的距离,记录遮光条的遮光时间,多次改变滑块的释放位置,重复实验.记录下的距离为x1、x2、x3、…,时间为t1、t2、t3、…,以x为纵轴,eq \f(1,t2)为横轴,描点作图得到一条过原点的倾斜直线,已知该直线的斜率为k,则滑块匀变速运动过程中的加速度大小a=________(用d和k表示).
答案 (1)eq \f(\f(d,t2)-\f(d,t1),Δt) (2)eq \f(d2,2k)
解析 (1)遮光条经过光电门1和2的速度大小分别为v1=eq \f(d,t1),v2=eq \f(d,t2),滑块的加速度大小a=eq \f(Δv,Δt)=eq \f(v2-v1,Δt)=eq \f(\f(d,t2)-\f(d,t1),Δt);
(2)滑块从静止开始做匀加速直线运动,有2ax=(eq \f(d,t))2,整理得x=eq \f(d2,2a)·eq \f(1,t2),依题意有k=eq \f(d2,2a),整理得a=eq \f(d2,2k).
例6 “筋膜枪”是利用内部电机带动“枪头”高频冲击肌肉,缓解肌肉酸痛的装备.某同学为了测量“枪头”的冲击频率,如图(a)将带限位孔的塑料底板固定在墙面上,“枪头”放在限位孔上方,靠近并正对纸带.启动筋膜枪,松开纸带,让纸带在重锤带动下穿过限位孔,“枪头”在纸带上打下系列点迹.更换纸带,重复操作,得到多条纸带,选取点迹清晰的纸带并舍去密集点迹,完成下列实验内容:
(1)该同学发现点迹有拖尾现象,他在测量各点间距时,以拖尾点迹左边为测量点,如图(b).①纸带的________(选填“左”或“右”)端连接重锤;②取重力加速度为9.8 m/s2,可算得“枪头”的冲击频率为________ Hz,A点对应的速度为________ m/s;(计算结果均保留两位有效数字)
(2)该次实验产生误差的原因有
A.纸带与限位孔间有摩擦力
B.测量各点间的距离不精确
C.“枪头”打点瞬间阻碍纸带的运动
其中最主要的原因是________(选填“A”“B”或“C”).
答案 (1)左 40 1.5 (2)C
解析 (1)①重锤自由落体,速度越来越大,纸带点迹间的距离越来越大,所以纸带的左端连接重锤;
②由逐差法g=eq \f(x3+x4-x1-x2,4T2),其中f=eq \f(1,T),代入数据解得f=eq \r(\f(4g,x3+x4-x1-x2))=eq \r(\f(4×9.8,45.9+39.9-27.6-33.7×10-3)) Hz=40 Hz,根据匀变速直线运动的规律可得A点的速度为vA=eq \f(x3+x2,2T)=eq \f(0.033 7+0.039 9,2)×40 m/s≈1.5 m/s.
(2)该次实验产生误差其中最主要的原因是“枪头”打点瞬间阻碍纸带的运动,故A、B错误,C正确.
课时精练
1.用电火花计时器研究匀变速直线运动的实验中,某同学打出了如图所示的一条纸带.
(1)电火花计时器使用的是________ V的________(填“直流”或“交变”)电源;计时器打点的时间间隔为0.02 s,每隔4个点取1个计数点,依次得到了O、A、B、C、D几个计数点;
(2)小车由静止开始运动,则纸带的________(填“左”或“右”)端与小车相连;
(3)用刻度尺量得OA=1.20 cm,OB=2.80 cm,OC=4.80 cm,OD=7.20 cm,打B点时纸带的速度大小为________ m/s,纸带运动的加速度大小为________ m/s2;
(4)如果当时电网中交变电流的频率变大,而做实验的同学并不知道,那么加速度的测量值比实际值________(选填“偏大”或“偏小”);如果当时电网中交变电流的电压变成210 V,而做实验的同学并不知道,那么加速度的测量值与实际值相比____________(选填“偏大”“偏小”或“不变”);
(5)关于打点计时器的使用,下列说法正确的是________.
A.电磁打点计时器使用的是8 V的直流电源
B.在测量物体速度时,先接通打点计时器的电源,后让物体运动
C.使用的电源频率越高,打点的时间间隔越小
D.电源的电压越高,打点的时间间隔就越小
答案 (1)220 交变 (2)左 (3)0.18 0.40 (4)偏小 不变 (5)BC
解析 (1)电火花计时器使用220 V的交变电源;
(2)小车从静止开始做加速运动,相邻计数点间距离变大,可知小车与纸带的左端相连;
(3)打B点时纸带的速度大小为
vB=eq \f(OC-OA,2T)=eq \f(4.80-1.20,2×0.1)×10-2 m/s=0.18 m/s
由逐差法得加速度大小为
a=eq \f(BD-OB,4T2)=eq \f(7.20-2.80-2.80,4×0.12)×10-2 m/s2=0.40 m/s2
(4)如果在实验中,交流电的频率变大,那么实际打点周期变小,根据Δx=aT2得,测量的加速度值与真实的加速度值相比偏小;加速度计算与电压无关,所以加速度测量值与实际值相比不变;
(5)电磁打点计时器使用的是8 V的交变电源,故A错误;为了充分利用纸带,在测量物体速度时,先接通打点计时器的电源,后让物体运动,故B正确;由T=eq \f(1,f)可知,使用的电源频率越高,打点的时间间隔越小,故C正确;打点的时间间隔与电压无关,故D错误.
2.某实验小组用图甲所示的装置测量自由落体运动的加速度,其操作步骤如下:
A.按照图甲的装置安装实验器材;
B.将电火花计时器接到学生电源的“8 V交流输出”挡位上;
C.先释放纸带,之后闭合开关接通电源,打出一条纸带;
D.多次正确进行实验,从打出的纸带中选取较理想的一条如图乙所示,取连续的计时点1、2、3、4、…,测得点1到点2、3、4、…的距离分别为h1、h2、h3、…;
E.根据测量的数据算出重力加速度.
(1)上述步骤中有错误的是____________(填相应步骤前的字母);
(2)若从打点1时开始计时,点2、3、4、…对应时刻分别为t1、t2、t3、…,求得v2=eq \f(h1,t1)、v3=eq \f(h2,t2)、v4=eq \f(h3,t3)、…,作出v-t图像如图丙所示,图线的斜率为k,在纵轴上的截距为b,可知打下点1时重物的速度v1=________,当地的重力加速度g=________.
答案 (1)BC (2)b 2k
解析 (1)电火花计时器的工作电源是220 V交流电源,实验时应先接通电源后释放纸带,有错误的步骤是B、C.
(2)题图丙中的图线纵轴截距是0时刻对应的速度,即表示打下点1时重物的速度.平均速度表示各段中间时刻的瞬时速度,以平均速度v为纵坐标,相应的运动时间的两倍为横坐标,则v-t图线的斜率的2倍表示重力加速度,即g=2k.
3.(2020·江苏卷·11改编)网课期间,小明同学在家自主开展实验探究.用手机拍摄物体自由下落的视频,得到分帧图片,利用图片中小球的位置来测量当地的重力加速度,实验装置如图甲所示.
(1)家中有乒乓球、小塑料球和小钢球,其中最适合用作实验中下落物体的是________.
(2)下列主要操作步骤的正确顺序是________.(填写各步骤前的序号)
①把刻度尺竖直固定在墙上
②捏住小球,从刻度尺旁静止释放
③手机固定在三脚架上,调整好手机镜头的位置
④打开手机摄像功能,开始摄像
(3)停止摄像,从视频中截取三帧图片,图片中的小球和刻度如图乙所示.已知所截取的图片相邻两帧之间的时间间隔为eq \f(1,6) s,刻度尺的分度值是1 mm,由此测得重力加速度为________ m/s2.
(4)在某次实验中,小明释放小球时手稍有晃动,视频显示小球下落时偏离了竖直方向.从该视频中截取图片,________(填“仍能”或“不能”)用(3)问中的方法测出重力加速度.
答案 (1)小钢球 (2)①③④② (3)9.6(9.5~9.7均可) (4)仍能
解析 (1)小钢球受到的空气阻力相比其重力最小,可近似认为做自由落体运动,故选小钢球.
(2)安装好器材后,先固定手机调好镜头位置,再打开手机摄像功能进行摄像,再由静止释放小球.这类似于使用打点计时器时先接通电源,再释放纸带,故顺序是①③④②.
(3)由题图读得x1=2.50 cm,x2=26.50 cm,x3=77.20 cm,
由(x3-x2)-(x2-x1)=gT2,T=eq \f(1,6) s,
解得g≈9.6 m/s2.
(4)释放时手晃动,导致小球的运动偏离了竖直方向,但在小球下落过程中,小球竖直分运动仍然是加速度为重力加速度g的运动,故仍能用(3)问的方法测出重力加速度.
4.(2023·湖北省高三联考)某同学利用如图甲所示的装置测量滑块运动的加速度,采用如下步骤完成实验:
①用游标卡尺测量挡光片的宽度d;
②用毫米刻度尺测量挡光片到光电门的距离x;
③由静止释放滑块,记录数字计时器显示的挡光片挡光时间t;
④多次改变x,测出所对应的挡光时间t;
⑤以eq \f(1,t2)为纵坐标,x为横坐标,作图像eq \f(1,t2)-x,得出一条过坐标原点的直线如图乙所示,测得其斜率为k;
⑥根据实验数据和图像,计算滑块运动的加速度a.
根据上述的实验步骤,请回答:
(1)用游标卡尺测量挡光片宽度时,示数如图丙所示,则挡光片的宽度d=________ mm;
(2)滑块通过光电门时的速度大小v=________(用实验中所测物理量符号表示);
(3)滑块运动的加速度大小a=________(用k、d表示).
答案 (1)3.4 (2)eq \f(d,t) (3)eq \f(1,2)kd2
解析 (1)挡光片的宽度为d=3 mm+4×0.1 mm=3.4 mm;
(2)由于滑块运动的速度较快,且d较小,所以t也较小,则可近似认为v等于t时间内的平均速度,即v=eq \f(d,t) ;
(3)根据匀变速运动速度与位移关系有v2=2ax ,联立以上两式可得eq \f(1,t2)=eq \f(2a,d2)x,由题意知k=eq \f(2a,d2),解得a=eq \f(1,2)kd2.
5.(2023·北京市师范大学附属中学高三月考)小涵利用打点计时器探究小车速度随时间变化的规律.
(1)利用打点计时器完成实验的过程中,要使用________电源(选填“交变”或“直流”),打点计时器频率为50 Hz,则在纸带上直接打出的相邻两个计时点间的时间间隔为_______ s.若小车做加速运动,则图中纸带的__________(选填“左”或“右”)端与小车相连.
(2)得到纸带后,小涵每隔4个计时点取1个计数点,把刻度尺的零刻线对准某个点,读出各个计数点对应的刻度值(xn),并用某个计数点前后两个计数点间的平均速度代表这个计数点的瞬时速度(vn),记录在下面的表格中.
a.在对各计数点刻度值xn的记录中,一定有错误的是________(选填“x0”“x1”“x2”“x3”“x4”“x5”或“x6”).
b.“各计数点对应的时刻tn”一行中的A应填为__________;“小车在各计数点的瞬时速度vn”一行中的B应填为______________.
c.以tn为横坐标,vn为纵坐标,作小车运动的速度-时间图像如图,可判断小车做________________________________运动.
d.小涵发现,如果以tn为横坐标,以eq \f(xn,tn)为纵坐标,得到的图像也是一条直线.请你帮他分析其中的原因,并说明图像斜率的含义:__________________________.
答案 (1)交变 0.02 左 (2)a.x3 b.0.4 0.451 c.匀加速直线 d.见解析
解析 (1)利用打点计时器完成实验的过程中,要使用交变电源;在纸带上直接打出的相邻两个计时点间的时间间隔为0.02 s;若小车做加速运动,则题图中纸带的左端与小车相连.
(2)a.在对各计数点刻度值xn的记录中,结果都保留了两位小数,只有x3保留了一位小数,故一定有错误的是x3.
b.由题意知每隔四个计时点取一个计数点,所以计数点间的时间间隔为0.1 s,x4是取的第5个计数点,第一个计数点时间为0,所以第5个为0.4 s;由匀变速直线运动中间时刻的瞬时速度等于该过程的平均速度得v1=eq \f(x2-x0,2×0.1 s)=eq \f(14.02-5.00,2×0.1)×10-2 m/s=0.451 m/s.
c.由题图可知,小车的速度与时间的关系为线性关系,且不断增大,小车做匀加速直线运动.
d.由匀变速直线运动位移时间关系x=v0t+eq \f(1,2)at2,整理得eq \f(x,t)=v0+eq \f(1,2)at,可知如果以tn为横坐标,以eq \f(xn,tn)为纵坐标,得到的图像也是一条直线,图像斜率的含义为k=eq \f(a,2),即加速度的一半.t/s
0
1
2
3
4
5
6
x/m
0
507
1 094
1 759
2 505
3 329
4 233
各计数点刻度值xn(cm)
x0
x1
x2
x3
x4
x5
x6
5.00
9.01
14.02
20.0
26.98
35.01
43.90
各计数点对应的时刻tn(s)
0
A
小车在各计数点的瞬时速度vn(m/s)
/
B
/
新高考物理一轮复习讲义 第4章 实验5 探究平抛运动的特点(2份打包,原卷版+教师版): 这是一份新高考物理一轮复习讲义 第4章 实验5 探究平抛运动的特点(2份打包,原卷版+教师版),文件包含新高考物理一轮复习讲义第4章实验5探究平抛运动的特点原卷版doc、新高考物理一轮复习讲义第4章实验5探究平抛运动的特点教师版doc等2份试卷配套教学资源,其中试卷共22页, 欢迎下载使用。
新高考物理一轮复习讲义 第1章 第1讲 运动的描述(2份打包,原卷版+教师版): 这是一份新高考物理一轮复习讲义 第1章 第1讲 运动的描述(2份打包,原卷版+教师版),文件包含新高考物理一轮复习讲义第1章第1讲运动的描述原卷版doc、新高考物理一轮复习讲义第1章第1讲运动的描述教师版doc等2份试卷配套教学资源,其中试卷共20页, 欢迎下载使用。
新高考物理一轮复习讲义 第1章 专题强化1 运动图像问题(2份打包,原卷版+教师版): 这是一份新高考物理一轮复习讲义 第1章 专题强化1 运动图像问题(2份打包,原卷版+教师版),文件包含新高考物理一轮复习讲义第1章专题强化1运动图像问题教师版doc、新高考物理一轮复习讲义第1章专题强化1运动图像问题原卷版doc等2份试卷配套教学资源,其中试卷共21页, 欢迎下载使用。

