高中地理第三节 大气受热过程与热力环流精品第2课时课时作业
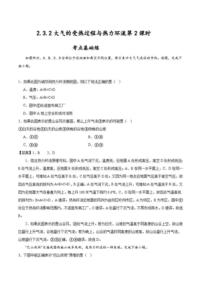
展开如图所示,A、B、C、D分别位于近地面和高空不同位置,箭头表示大气气流流动方向。读图,完成下面小题。
1.如果此图为城郊间热力环流侧视图,则以下说法正确的是( )
A.温度:A>B>C>D
B.气压:A>B>C>D
C.图中②处适宜布局工厂
D.图中A地上空会形成对流雨
2.如果此图表示的是山谷风示意图,那么上升气流③表示的可能是( )
①白天的谷地②白天的山坡③夜晚的谷地④夜晚的山坡
A.①②B.①④
C.③④D.②③
【答案】1.B 2.D
1.结合热力环流原理可知,图中A处气流下沉,温度低,近地面A处形成高压,高空D处形成低压;B处气流上升,温度高,近地面B处形成低压,高空C处形成高压;A、B在同一水平面上,C、D在同一水平面上,可推知A处气压高于B处,C处气压高于D处;又因为同一地点近地面气压高于高空气压,故四点气压高低的排列为A>B>C>D,B正确。A处气流下沉,B处气流上升,可推知A处气温低于B处,又因为近地面大气在垂直方向上,每上升100米气温下降约0.6℃,C、D在同一水平面上,故四点气温高低的排列为:B>A>C>D,A错误。热岛环流近地面的风向为由郊区吹向市区,A为郊区,B为市区,图中②处位于热岛环流影响范围内,不适宜布局工厂,C错误。A处盛行下沉气流,不易形成降水,D错误。故选B。
2.如果此图表示的是山谷风,③处气流上升。若为白天,山坡的气温高于同高度的山谷上空,故山坡应盛行上升气流,谷地盛行下沉气流;若为晚上,山谷的气温较同高度的山坡高,故山谷盛行上升气流,山坡盛行下沉气流。②③正确,①④错误。故选D。
“巴山夜雨”泛指我国西南山地多夜雨,是热力环流的一种表现。完成下面小题。
3.下图中能正确表示“巴山夜雨”原理的是( )
A.①B.②C.③D.④
4.巴山附近的四川盆地是我国年太阳辐射量最少的地区,其主要原因是( )
A.纬度低B.地势高C.白昼短D.多云雨雾
【答案】3.B 4.D
3.“巴山夜雨”发生在夜晚,①④为白天的热力环流状况,AD错误。夜晚同海拔高度的山坡上降温快,温度低,空气下沉,山谷温度高,空气上升,随海拔升高,气温下降,水汽凝结成雨,②正确,③错误,即B正确,C错误。故选B。
4.纬度低,太阳高度角较大,太阳辐射应较强,A错误。海拔高,空气稀薄,大气对太阳辐射的削弱作用弱,到达地面的太阳辐射多,且四川盆地内部地势不高,B错误。不考虑天气因素,不同纬度的年昼长时数应相同,C错误。四川盆地地形封闭,水汽不易扩散,多云雨雾,对太阳辐射的削弱作用强,导致四川盆地的太阳辐射数量少,D正确。故选D。
下图为某地热力环流示意图,读图完成下列小题。
5.图中甲、乙、丙、丁四处气压大小关系( )
A.甲>乙>丙>丁B.丁>丙>乙>甲C.乙>丁>甲>丙D.乙>甲>丁>丙
6.若仅考虑热力因素,则白天时,( )
A.甲地是绿洲,乙地是沙漠B.甲地是城市,乙地是郊区
C.甲地是海洋,乙地是陆地D.甲地是山谷,乙地是山坡
【答案】5.D 6.B
5.同一地点高度越高气压越低,故气压甲、乙分别大于丁、丙;等压面向上凸表示同一高度上气压高,反之则气压低,读图可知丁的气压高于丙;近地面与高空的等压面形态相反,则甲的气压低于乙地,综合得知甲、乙、丙、丁四处气压的关系为:乙>甲>丁>丙,D正确,A、B、C错误。故选D。
6.结合上题分析可知,甲地近地面处气压低于乙地,根据热力环流原理可知,甲地应受热盛行上升气流,乙地冷却盛行下沉气流。白天时,一般情况下,沙漠气温高于绿洲,陆地气温高于海洋,山坡气温高于山谷,则白天时甲地分别应是沙漠、陆地、山坡,乙地分别应是绿洲、海洋、山谷,因此ACD错误;城市由于排放废热较多等原因,白天和黑夜城区的气温一般均高于郊区,因此甲地应是城市,乙地应是郊区,B正确。
每年4-5月的白天,观察呼伦贝尔草原开垦地上的目标物时,目标物往往出现强烈的颤动现象,近地层像被火炉烘烤一样,热气腾腾,当地把这种现象称为“地气上升”。“地气上升”能把开垦地中的细小颗粒物带出并形成扬尘,当扬尘到达草地上方后,就很快衰减和消失。据此完成下面小题。
7.开垦地的扬尘到达草地上方后,很快衰减和消失,最主要的原因是( )
A.开垦地盛行上升气流B.开垦地地面温度降低
C.草地上盛行下沉气流D.草地上方空气湿度大
8.下图中虚线表示等压面,箭头表示空气流动方向,符合“地气上升”现象的是( )
A. B.
C. D.
【答案】7.C 8.D
7.每年4~ 5月的白天,近地层像被火炉烘烤-一样, 说明温度较高,开垦地是裸地,植被少,升温快,气流上升,有利于“地气上升”, 把开垦地中的细小颗粒物带出并形成扬尘;草地升温慢,气温低于开垦地,气流下沉,不利于“地气上升”。气流下沉把草地上方细小颗粒物带至地表,因此C正确。 开垦地盛行上升气流不是开垦地的扬尘到达草地上方后很快衰减和消失最主要的原因,A错误。开垦地地面温度升温快,温度高,B错误。草地上方空气湿度大,利于给扬尘增重,利于其下沉,但不是很快衰减和消失最主要的原因,D错误。故选C。
8.根据材料信息表明,“地气上升现象出现在白天,开垦地是裸地,植被少,白天升温快,气温高,气流上升,近地面形成低压,高空形成高气压,草地则相反,在水平气压梯度力作用下,近地面水平气流由草地流向开垦地,高空气流由开垦地流向草地,由此判断,ABC错误,D正确。故选D。
为了避免在切洋葱时眼睛流泪,人们在实践中想了很多办法,其中在砧板边放置点燃的蜡烛就能有效解决这一问题。下图示意切洋葱的场景,据此完成下面小题。
9.下列四图中能够正确解释此生活技巧所体现的地理原理的是( )
A.B.C.D.
10.为了增强切洋葱时的防护效果,人们还可以( )
A.将洋葱先进行加热B.在有阳光照射的地方切
C.洒香水改善气味D.在冰箱冷却洋葱
【答案】9.D 10.D
9.砧板边放置点燃的蜡烛,会引起蜡烛、洋葱之间温度差异,蜡烛温度高,蜡烛处出现上升气流,桌面此处气压较低,桌面高处气压较高,洋葱处气温相对较低、气流下沉,桌面此处气压较高,桌面高处气压较低,则桌面气流由洋葱流向蜡烛,桌面高空处相反,由此判断,图D符合题意,D正确,ABC错误。故选D。
10.将洋葱先进行加热、在有阳光照射的地方切会加快刺激气体挥发,且使洋葱与蜡烛之间的温差减小,不利于增强防护效果,排除AB;洒香水改善气味成本高,且效果不大,排除C;在冰箱冷却洋葱,降低其温度,使其气体挥发变慢,且使洋葱与蜡烛之间的温差增大,热力环流增强,有利于增强防护效果,D符合题意。故选D。
山谷风是出现于山地及其周边地区的,具有日周期的地方性风。下图示意山谷风环流。完成下面小题。
11.图示中谷风一般出现在( )
A.午后B.午夜C.日出D.日落
12.在山谷风盛行的山区,右图环流形式谷底容易出现的天气现象是( )
A.低温霜冻B.寒潮侵袭C.暴雨D.台风
【答案】11.A 12.A
11.由所学热力环流中的山谷风知识可知,日出后,与山谷上方同高度自由大气相比,山坡近地面接受太阳辐射升温较快,大气受热沿山坡上升,形成谷风,这一过程需要一定时间,故谷风一般出现在午后,A正确,BCD错误。故选A。
12.根据所学知识可知,右图环流形式出现在夜晚。在山谷风盛行的山区,因夜晚山风下沉,谷底暖空气被迫抬升,形成下冷上暖的逆温现象,谷底温度下降一定幅度后可能会造成低温霜冻,A正确;寒潮是受来自高纬的寒冷气流影响而形成的、台风是发源于洋面的气旋,均与山谷风无直接关系,BD错误;暴雨一般是对流作用显著导致的,山谷风形成的降水强度一般较小,C错误。故选A。
提升综合练
日光温室已大量用于我国北方地区冬季的蔬菜生产,目前,普通日光温室北后墙大多数采用实心墙体方式,墙体蓄积与释放热量作用一般。为改善这一状况,某科研团队对温室后墙构造加以改进,构建一种通体中空和外侧拥有连续完整保温层的墙体方案(如图所示),以调动更多的深层墙体材料参与蓄热、放热过程,提高太阳能利用率。据此完成下面小题。
1.下列关于中空墙体自然对流循环蓄热原理示意正确的是( )
A. B.
C. D.
2.除了自然通风模式循环蓄热,还可以在上通风孔处安装若干可控风扇实施强制通风模式。下列关于强制通风模式的说法合理的是( )
①当白天温室内温度高于设定上限时,启动风机,增大换热效率,起到降温蓄热的作用
②当白天温室内温度低于设定下限时,启动风机,降低换热效率,起到保温蓄热的作用
③当夜晚温室内温度高于设定上限时,启动风机,组织循环气流,起到降低夜间温度的作用
④当夜晚温室内温度低于设定下限时,启动风机,组织循环气流,起到提高夜间温度的作用
A.①②B.②③C.①④D.③④
【答案】1.B 2.C
1.白天温室大棚内气温要高于中空墙体内部空气,热空气由于密度较小从上通风孔进入中空墙体,进入到中空墙体之后遇冷下沉,而中空墙体内相对气温较低的冷空气受气压梯度力的影响从下通风孔进入到温室大棚内,这部分气体在大棚内受热上升,白天形成了如B选项图中的热力环流,B正确;夜间中空墙体内部的空气相当于储蓄了白天的热量,气温较温室大棚的高,所以中空墙体内部的较热空气(密度较小)应从上通风孔进入温室大棚,A错误;为了保证采光,我国北方日光温室的后墙应在北边,而CD项中后墙在南边,CD错误。故选B。
2.白天温室大棚内的气温高于中空内墙内的气温,为使温室大棚降温,可启动风机,增加温室内的气体和中空内墙内的气体之间的热量交换,从而使温室大棚降温,中空内墙内蓄热,①正确;白天中空内墙内的气温较温室大棚更低,启动风机会使温室大棚内气温下降,不利于增温,②错误;夜间中空内墙的气温高于温室内气温,启动风机会加强两处热量交换,会使温室内气温进一步升高,不会起到降温的作用,③错误,④正确。由此可知,C正确,ABD错误。故选C。
【点睛】温室大棚能透光、保温(或加温),用来栽培植物的设施。在不适宜植物生长的季节,能提供温室生育期和增加产量,多用于低温季节喜温蔬菜、花卉、林木等植物栽培或育苗等。温室的种类多,依不同的屋架材料、采光材料、外形及加温条件等又可分为很多种类。
云南省昭通市盐津县被誉为“中国最窄的县城”,网友称其为“一线城市”,地处深山峡谷,南北狭长,东西略窄。完成下面小题。
3.当在盐津县东部山坡中部观测到明显的偏西风时,对观测时段推测正确的是( )
①吹谷风②吹山风③最可能为夜晚④最可能为白天
A.①③B.②③C.①④D.②④
4.焚风是指过山气流在背风坡下沉而变得干热的一种地方性风。当山谷风与焚风风向大体一致时可明显增强风速,盐津县西部风速最大的时段易出现在( )
A.凌晨B.中午C.下午D.傍晚
3.C 4.A
3.根据材料可知,盐津县位于南北向的狭长山谷中,县城东部山坡中部受偏西风影响,说明风由山谷吹向山坡,所以是谷风;白天山坡增温快,温度较高,气压较低,而谷地增温慢,温度较低,气压较高,所以白天最可能吹谷风,①④正确,②③错误。故C正确,ABD错误。故选C。
4.焚风是过山气流在背风坡下沉而形成的,风由山坡吹向山谷,当山谷风与焚风风向大体一致时可明显增强风速;该县西部为山地,而凌晨时段山坡与山谷温差最大,此时山风最强,并与焚风相叠加,风速最大,故A正确;中午、下午为白天,吹谷风,与焚风风向相反,风速较小,BC错误;傍晚正处于山风和谷风转换时期,风速不是最大,D错误。故选A。
【点睛】焚风是由于空气作绝热下沉运动时,因温度升高湿度降低而形成的一种干热风 。焚风常出现在山脉背风坡,由山地引发的一种局部范围内的空气运动形式——过山气流在背风坡下沉而变得干热的一种地方性风。在高压区,空气下沉也可产生焚风。
山谷风是一种局地环流,山西省山谷风现象较为普遍,以太原盆地北部最为典型。盆地北部狭窄部分南北长约25千米,东西傍山,山地平均海拔达1000多米,山间距离平均不到15千米。当地居民在长期生活实践中,总结出“伏天走坡不走谷”的经验,下表为太原市某日平均风向变化统计表,据此完成下面小题。
5.太原盆地北部山谷风发育典型的主要原因是该区域( )
A.北部地形闭塞,冬季风运行受阻B.汾河流经,河流下切作用强
C.盆地南北狭长,东西山地海拔高D.地堑构造发育,呈南北走向
6.该日,太原市形成谷风的时间为( )
A.12时B.13时C.18时D.20时
7.山区老乡“伏天走坡不走谷”一般选择在( )
A.山风盛行时B.谷风盛行时C.山风转谷风时D.谷风转山风时
【答案】5.C 6.B 7.A
5.山谷风的成因主要是地势起伏造成的,地形起伏大,峡谷效应明显是首要考虑的原因,材料中盆地北部狭窄部分南北长约25千米,东西傍山,山地平均海拔达1000多米,山间距离平均不到15千米,说明盆地南北狭长,东西山地海拔高,C正确;北部地形闭塞,冬季风运行受阻与山谷风形成关联性不强,A错误;汾河流经,河流下切作用强不能得出相对高差,因此不能作为山谷风盛行的原因,B错误;地堑构造发育,呈南北走向不能得出相对高差,因此不能作为山谷风盛行的原因,D错误;故选C。
6.天气晴朗的山地区域,山谷和山坡地区因受热不均形成的一种局地环流叫山谷风。山风、谷风的转换时刻主要受太阳辐射的影响。一般情况下,日出及日落以后2-3个小时,分别为山风转谷风和谷风转山风的时刻。表格中明确,1时~11时为西北风,11时~13时为东北风,而峡谷为南北走向,北部海拔较高,因此1-13时主要吹山风,13时~18时吹东南风,南部海拔相对较低的谷底,因此,从13时开始,谷风形成,A错误,B正确;18时谷风盛行,不是出现的时间,C错误;20时开始,风向转变为东北风盛行时,由北部高海拔地区吹向南部地区,山风出现,D错误。故选B。
7.根据材料,伏天走坡不走谷说明山坡地带凉爽,山谷地区炎热,此为山风吹拂时间,BD错误,山风盛行时,从高山顶而下的冷气流性质冷而重,因此较为凉爽,A正确;山风转谷风时,从谷底吹来的气流势力相对较弱,且较暖,与俗语情景不符合,C错误。故选A。
某学校地理研学小组在新疆某绿洲城市研学时感受到绿洲和沙漠间存在昼夜变换的风向,其中绿洲吹向沙漠的风称为“绿洲风”。下右图示意当地夏季气温日变化。完成下面小题。
8.随着绿洲城市面积逐渐扩大( )
A.白天绿洲风将减弱B.白天沙漠风将增强
C.夜间绿洲风将增强D.夜间沙漠风将减弱
9.下列绿洲和沙漠等温面和等压面绘制正确的是( )
A.AB.BC.CD.D
【答案】8.A 9.C
8.受水、沙石热力性质差异的影响,沙漠地区的白天,沙漠水分含量小,比热容小,接受太阳辐射升温快,温度高,气压低;绿洲水分含量较高,比热容大,接受太阳辐射,升温慢,温度低,气压高,晚上相反。白天风从绿洲吹向沙漠,吹绿洲风;晚上风从沙漠吹向绿洲,吹沙漠风。故随着绿洲城市面积逐渐扩大,白天绿洲和沙漠的温差变小,白天绿洲风将减弱;而晚上绿洲与沙漠间的温差变大,导致晚上沙漠风将增强。A正确,BCD错误,故选A。
9.根据热力环流形成原理,沙漠地区的白天,沙地接受太阳辐射升温快,温度高,等温线向高空弯曲;气压低,气流上升运动,近地面形成低气压,等温线向地面弯曲,AB错误;夜晚,绿洲降温慢,温度高,等温线向高空弯曲,气流上升运动,近地面形成低气压,近地面的等压线向地面弯曲,C正确、D错误。故选C。
【点睛】据热力环流形成原理,沙漠地区的白天,沙地接受太阳辐射升温快,温度高,气流上升运动,近地面形成低气压,对应的高空形成高压;绿洲接受太阳辐射,升温慢,温度低,气流下沉运动,近地面形成高气压,对应的高空形成低压,因此,近地面风从绿洲吹向沙漠,形成热力环流。相反,夜晚,绿洲降温慢,温度高,气流上升运动,近地面形成低气压,对应的高空形成高压;沙漠降温快,温度低,气流下沉运动,近地面形成高气压,对应的高空形成低压,近地面风从沙漠吹向绿洲,形成热力环流。
清代黄叔璥在《台海使槎录》中,记述了台湾海峡两岸的风向差异:“内地之风,早西晚东;惟台地早东风、午西风,名曰发海西,四时皆然”这里所说的“内地”指福建,“台地”指台湾。据此完成下面小题。
10.上图中正确示意“台地早东风、午西风”的是( )
A.①③B.②③C.①④D.②④
11.下列能表示台湾海峡两岸风向日变化相反的是( )
A.夜晚两地盛行海风,白天两地盛行陆风
B.白天两地盛行海风,夜晚两地盛行陆风
C.白天台湾盛行海风,福建盛行陆风
D.夜晚台湾盛行海风,福建盛行陆风
【答案】10.C 11.B
10.海陆风是海陆热力性质差异引起的热力环流的常见形式。陆地比热容小,白天气温上升快;海洋比热容大,白天气温上升慢,白天陆地比海洋气温高、气压低,近地面风从海洋吹向陆地,形成海风;夜晚相反,形成陆风。台湾岛西部多平原,西侧临台湾海峡,早(夜晚)盛行陆风,为东风;午(白天)盛行海风,为西风,①④正确,②③错误,故C正确,ABD错误。故选C。
11.台湾位于台湾海峡东侧,福建位于台湾海峡西侧,受海陆热力性质差异影响,白天两地盛行海风,夜晚两地盛行陆风,只因相对台湾海峡分布,位置相反,故台湾海峡两岸风向日变化相反,B正确,ACD错误。故选B。
【点睛】台湾海峡,是中国大陆与台湾岛之间连通南海、东海的海峡,是贯通中国南北海运的要道,处于中国东海大陆架上,地形起伏不平,平均水深约60米。海峡位于亚热带、北热带季风气候区。受黑潮影响,海峡水温较高,盐度和透明度较大、风浪较大。
湖陆风是一种在沿湖地区昼夜风向明显改变的地方性大气现象,包括湖风(出湖风)和陆风(进湖风)。城市人口集中,产业发达,每天释放出大量废热,导致城市的气温高于郊区,即“热岛效应”。广东省河源市的万绿湖,是广东省第一大湖,风景优美,吸引无数旅游者前来观光。下图示意万绿湖景观和湖泊周围的四处地点。据此完成下面小题。
12.旅游者在炎热的中午能够感觉到凉爽西风吹来的地点是( )
A.甲B.乙C.丙D.丁
13.近年来,位于湖畔的河源市城市化加速发展,可能使得( )
A.湖风加强、陆风加强B.湖风加强、陆风减弱
C.湖风减弱、陆风加强D.湖风减弱、陆风减弱
【答案】12.A 13.B
12.由于白天湖水温度低于陆地,气压高于陆地,故白天吹湖风,近地面风由湖泊吹向陆地,结合图中四个地点的位置判读,甲处吹偏西风,乙处吹偏南风,丙处吹偏东风,丁处吹偏北风,故A正确,BCD错误。故选A。
13.湖畔的河源市城市化加速发展,可能出现城市热岛效应,白天陆地更热,气压更低,湖风加强,夜晚由于热岛效应,陆地的高压减弱,湖陆之间的热力差异减小,陆风减弱,故B正确,ACD错误,故选B。
时段
1时~11时
11时~13时
13时~18时
18时~20时
20时~22时
22时~次日1时
风向
西北风
东北风
东南风
西南风
东北风
西北风
高中地理中图版 (2019)必修 第一册第三节 大气受热过程与热力环流精品第3课时练习题: 这是一份高中地理中图版 (2019)必修 第一册<a href="/dl/tb_c4004499_t7/?tag_id=28" target="_blank">第三节 大气受热过程与热力环流精品第3课时练习题</a>,共13页。试卷主要包含了有关该地和风向的说法正确的是,下列说法正确的是,甲乙丙丁四地风力最大的是,图中①、②两地的风向分别是,甲、乙两地的气压差可能是,甲、丁两地的风向分别是,图示四地中风力最大的是等内容,欢迎下载使用。
高中地理中图版 (2019)必修 第一册第三节 大气受热过程与热力环流精品第3课时课后复习题: 这是一份高中地理中图版 (2019)必修 第一册<a href="/dl/tb_c4004499_t7/?tag_id=28" target="_blank">第三节 大气受热过程与热力环流精品第3课时课后复习题</a>,共9页。试卷主要包含了有关该地和风向的说法正确的是,下列说法正确的是,甲乙丙丁四地风力最大的是,图中①、②两地的风向分别是,甲、乙两地的气压差可能是,甲、丁两地的风向分别是,图示四地中风力最大的是等内容,欢迎下载使用。
地理中图版 (2019)第二单元 自然地理要素及现象第三节 大气受热过程与热力环流优秀第2课时课时练习: 这是一份地理中图版 (2019)<a href="/dl/tb_c4004499_t7/?tag_id=28" target="_blank">第二单元 自然地理要素及现象第三节 大气受热过程与热力环流优秀第2课时课时练习</a>,共13页。试卷主要包含了若仅考虑热力因素,则白天时,等内容,欢迎下载使用。

