鲁教版 (2019)选择性必修1 自然地理基础第二节 洋流及其影响精品课堂检测
展开考点一 洋流的成因及类型
密度流常见于相邻海盆之间,由于各地海水的温度、盐度不同,引起海水密度的差异,从而导致海水的流动。直布罗陀海峡附近存在典型的密度流。图示意直布罗陀海峡两侧海水盐度和温度分布图。据此完成下面小题。
1.直布罗陀海峡附近的洋流方向( )
A.表层自东向西,底层自东向西B.表层自西向东,底层自东向西
C.表层自东向西,底层自西向东D.表层自西向东,底层自西向东
2.导致直布罗陀海峡两侧密度差异的主要原因是( )
A.西侧盐度高,密度大B.东侧水温高,密度大
C.西侧水温高,密度大D.东侧盐度高,密度大
3.地中海盐度高于大西洋的原因是( )
A.人类输盐多B.海水交换多C.降水量更大D.蒸发更旺盛
甲图为北大西洋局部地区洋流分布示意图,乙图为四幅海洋表层等温线分布示意图,据此完成下面小题。
4.乙图中四幅图最可能表示甲图中a处洋流的是( )
A.①B.②C.③D.④
5.与甲图中c洋流形成最相关的是( )
A.东北季风B.西南季风C.盛行西风D.东北信风
【答案】1.B 2.D 3.D 4.A 5.D
【解析】1.由所学可知,地中海因蒸发大,盐度高于西侧大西洋,地中海海水密度大于大西洋的,所以海平面整体低于大西洋,导致表层海水由大西洋流入地中海,即自西向东,AC错误。而深层海水由盐度高的向盐度低的扩散,也就是自地中海流向大西洋,即自东向西,B正确,D错误,故选B。
2.影响海水密度的因素包括温度与盐度,根据图中信息,可以判断出直布罗陀海峡东侧的地中海地区盐度较高,盐度越高,密度越大,而西侧的大西洋地区盐度相对较低,盐度低,密度小,因此直布罗陀海峡东侧盐度高,密度大,所以D正确,ABC错误。故选D。
3.由所学可知,海水盐度主要受蒸发量、降水量、淡水注入量、海水封闭程度等因素影响。地中海处于地中海气候区,夏季炎热于燥,蒸发旺盛,加之海域封闭,导致盐度高于西侧大西洋,D正确。地中海与大西洋只有直布罗陀海峡沟通连接,海水交换量少,B错误。地中海气候区降水量少于同纬度广阔的大西洋地区,C错误。地中海地区虽有河流注入但输入盐量并不比其他区域多,所以人类输盐多不是地中海盐度高于大西洋的原因,A错误。故选D。
4.结合所学知识可知,甲图中a处洋流为墨西哥湾暖流,属于北半球中低纬度海区大陆东岸的洋流(暖流)。根据乙图中海水温度、洋流流向判断可知,①为北半球暖流,②为南半球暖流,③为南半球寒流,④为北半球寒流。综上所述,与甲图中a处洋流对应的是①。故选A。
5.结合所学知识可知,甲图中c洋流为北赤道暖流,由东北信风吹拂海水运动而形成。故选D。
考点二 洋流的分布规律
读“某海域大洋环流模式示意图”,图中箭头表示某风带的盛行风向,L表示纬线,据此完成下面小题。
6.该海域所处半球和洋流的流向可能是( )
A.北半球逆时针B.南半球逆时针C.北半球顺时针D.南半球顺时针
7.若该海域为北印度洋,则图示季节可能出现的现象是( )
A.上海盛行西北风B.广东沿海地区可能受台风影响
C.印度盛行东北风D.亚洲高压势力强盛
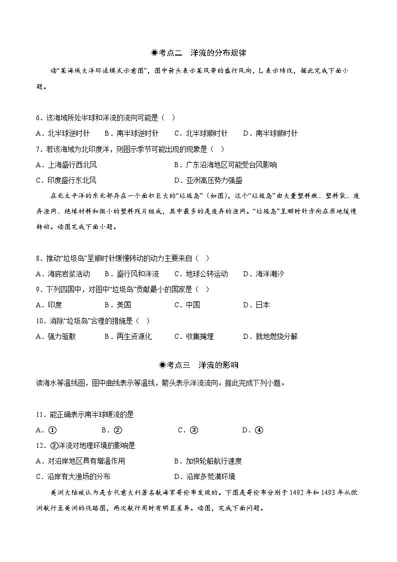
在北太平洋的东北部存在一个面积巨大的“垃圾岛”(如图),这个“垃圾岛”由大量塑料瓶、塑料袋、废弃渔网、绝缘材料和微小的塑料残片组成,其中最多的是废弃的渔网。“垃圾岛”呈顺时针方向在原地缓慢转动。读图完成下面小题。
8.推动“垃圾岛”呈顺时针缓慢转动的动力主要来自( )
A.海底岩浆活动B.盛行风和洋流C.地球公转运动D.海洋潮汐
9.下列四国中,对图中“垃圾岛”贡献最小的国家是( )
A.印度B.美国C.中国D.日本
10.消除“垃圾岛”合理的措施是( )
A.强力驱散B.再生资源化C.收集掩埋D.就地燃烧分解
【答案】6.C 7.B 8.B 9.A 10.B
【解析】6.全球洋流系统分以副热带为中心的反气旋型洋流和以副极地为中心的气旋型洋流两种模式。图中箭头表示某风带的盛行风为西南风,为北半球中纬盛行西风,由此可以判断该洋流为北半球中低纬度大洋环流,北半球中低纬度大洋环流为顺时针,C正确,ABD错误。故选C。
7.若该图为北印度洋海域,洋流流向受印度洋冬夏季风的影响,图示季节洋流自西南流向东北,说明此时吹西南季风,为北半球夏季。上海盛行西北风时为北半球冬季,A错误;夏季广东沿海地区可能受台风影响,B正确;印度盛行东北风时为北半球冬季,C错误;亚洲高压势力强盛时为北半球冬季,D错误。故选B。
8.据图可知,垃圾岛位于北太平洋中低纬度地区,南侧受到东北信风影响,北侧受盛行西风的影响,再加上北半球北太平洋暖流、阿拉斯加暖流等洋流的影响,导致“垃圾岛”呈顺时针缓慢转动,B正确。海底岩浆活动、 地球公转运动、海洋潮汐与“垃圾岛”呈顺时针缓慢转动关系不大,ACD错误。故选B。
9.“垃圾岛”位于北太平洋的东北部,环太平洋国家均有可能参与“贡献”,美国、中国、日本均位于太平洋沿岸,而印度没有位于太平洋沿岸,因此印度对图中“垃圾岛”贡献最小,A正确,BCD错误。故选A。
10.消除“垃圾岛”最好的方式是再生资源化,变废为宝,有利于生态环境保护,B正确。强力驱散不能从根本上消除垃圾,A错误。收集掩埋或者就地燃烧分解都会对环境产生不利污染,CD错误。故选B。
考点三 洋流的影响
读海水等温线图,图中曲线表示等温线,箭头表示洋流流向。据此完成下列小题。
11.能正确表示南半球暖流的是
A.① B.② C.③ D.④
12.②洋流对地理环境的影响是
A.对沿岸地区具有增温作用B.加快轮船航行速度
C.沿岸有大渔场的分布D.沿岸多荒漠环境
美洲大陆被认为是古代意大利著名航海家哥伦布发现的。下图是哥伦布分别于1492年和1493年从欧洲航行至美洲的线路图,两次航行用时有明显差异。读图,完成下面问题。
13.哥伦布沿L1、L2线路航行时间差异较大的最可能原因是( )
A.L1航行是逆北太平洋暖流而行,速度慢
B.L1航行途中轮船损坏,维修时间长
C.L2航行时用到了更为先进的柴油发电机,用时短
D.L2航行时先顺寒流,再顺暖流,速度快
14.2022年7月,刘英铭一家乘坐某大型国际邮轮由地中海沿岸的巴塞罗那到大西洋沿岸的里斯本,途径直布罗陀海峡时( )
A.顺风顺水B.逆风顺水C.无风逆水D.逆风逆水
15.下列对上右图中四处海水温度、密度的比较,正确的是( )
A.盐度①<④、温度③>④、密度①<② B.盐度①>④、温度①>②、密度③>④
C.盐度③>④、温度①<②、密度①<② D.盐度①>②、温度③<④、密度③>④
南海沿岸上升流的发生大都有着明显的季节性,属季节性上升流。下图示意南海上升流区分布。据此完成下面小题。
16.南海上升流最显著的季节为( )
A.春季 B.夏季 C.秋季 D.冬季
17.与周围海域相比,上升流区表层( )
①海水温度偏低 ②海面高度偏高
③营养盐含量高 ④海水密度偏低
A.①② B.③④ C.①③ D.②④
18.当上升流显著时,上升流区( )
①降水增多②鱼类大量聚集③对流旺盛④浮游生物增殖
A.①②B.③④C.①③D.②④
【答案】11.B 12.A 13.D 14.C 15.B 16.B 17.C 18.D
【解析】11.南半球海水等温线应该向南递减,北半球海水等温线应该向北递减,图中①④海水等温线向北递减,①④位于北半球,②③海水等温线向南递减,②③位于南半球。暖流是由水温高的海区流向水温低的海区,②是暖流,③是寒流。B正确。故选B。
12.②洋流是暖流,由水温高的海区流向水温低的海区,对沿岸地区具有增温作用,A正确。顺洋流航行可以加快轮船航行速度,逆洋流航行可以减慢轮船航行速度,B错误。大渔场一般分布在寒流交汇或有上升流的地方,单个暖流流经的地方不一定有大渔场分布,C错误。寒流沿岸多荒漠环境,D错误。故选A。
13.由航海线路图可知,L2航行时先顺加那利寒流航行,再顺北赤道暖流航行,速度快,用时短,D正确。L1航行逆北大西洋暖流而行,速度慢,用时长,A错误。两次航行时间的差异主要是由顺水或逆水使航行速度不同而造成的,与航行途中轮船维修时长关系较小,B不符合题意。1493年并没有柴油发电机,C错误。故选D。
14.直布罗陀海峡7月受副高控制,盛行下沉气流,处于无风或微风状态,由右图可知,直布罗陀海峡表层海水由大西洋流向地中海,故该邮轮逆水航行,C正确,ABD错误。故选C。
15.地中海位于亚热带,蒸发量大,与临近的大西洋海区相比较,盐度高,海水密度大,盐度①>④,A错误;海水温度自表层向深层降低(到一定深度水温变化极小),所以①水温高于②,③水温低于④,C错误;地中海高盐度高密度的海水下沉,由直布罗陀海峡底层流入大西洋,故③处盐度高于④,③处密度高于④,B正确。因为地中海海水下沉,所以大西洋表层海水由直布罗陀海峡流入地中海,使①处盐度低于②处,①处密度低于②处,D错误。故选B。
16.据图可知,南海上升流主要位于陆地东侧,主要是夏季西南季风为离岸风,驱动近海海水向外运移至外海,近岸出现上升补偿流,故B正确,ACD错,本题选B。
17.上升流区会导致海水外流,导致海面高度比周围海域的都要低,②错误:底层冷海水及营养盐上泛,海水温度降低,海水营养盐含量增加,海水密度增大,①③正确,④错误。故选C
18.上升流将底层营养盐类带至表层,浮游生物大量繁殖,鱼类饵料丰富,吸引鱼群聚集,②④正确,上升流使表层水温低,大气上升运动减弱,对流运动减弱、降水减少,故①③错,本题选D。
提升综合练
下图为“某大洋局部大洋环流和气压带、盛行风向示意图”。读图完成下面小题。
19.有关图示海域大洋环流的叙述,正确的是( )
A.②洋流形成受低纬信风影响B.①洋流形成受中纬西风影响
C.该大洋环流称为副热带环流D.③洋流对沿岸有降温增湿作用
20.由图示信息可知( )
A.天山积雪下限海拔较低B.图中气压带控制下天气炎热干燥
C.①盛行风成因是海陆热力性质差异D.④海域图示季节渔业资源丰富
尼莫点,被称为海洋难抵极(最难抵达的海域),是海洋上距离陆地(含岛屿)最偏远的地点,同时也远离重要船舶航线及洋流。该海域人类活动稀少、生物量少。自1971年以来,欧美等国家已在此沉没超过263块太空残骸,又称为“航天器墓园”。下图为世界轮廓图,据此完成下面小题。
21.推测尼莫点位置应该是( )
A.甲B.乙C.丙D.丁
22.各因选择尼莫点作为航天器坠落地,主要原因足( )
A.搜索方便B.安全系数高C.对海洋生物伤害小D.对海洋污染小
23.尼莫点附近海域生物量少的原因是( )
①远离大陆,营养物质少 ②纬度高,气候寒冷
③环流阻挡,营养物质进入少 ④环流阻挡,海区水质差
A.①②B.①③C.②④D.①④
24.阅读图文材料,完成下列要求。
白令海峡处海水常年向南流,影响着沿岸的气候和地理环境。下图示意北冰洋和太平洋局部洋流分布情况。图中阿留中群鸟位于太平洋北部活火山带,由超过300小火山岛组成。因附近海战多风多、事故多发而被称为“魔鬼海”。
说明a、b洋流对沿岸气候的影响。
分析白令海峡处洋流向南流的原因。
图中阿留申群岛常年多雾,说明原因。
说明多雾对当地居民生产、生活的不利影响。
【答案】19.A 20.D 21.A 22.B 23.B
24.(1)a洋流导致沿岸地区年均温较低,年降水量减少;b洋流导致沿岸地区年均温较高,年降水量增加。
(2)北冰洋沿岸入海河流多、冰川融水量大,导致水位高于白令海;极地东风由较高纬度吹向较低纬度,导致北冰洋沿岸水位升高;北太平洋暖流引起西太平洋海水水位下降,导致北部的千岛寒流补充。
(3)水汽充足;冷空气遇地热释放的热能。
(4)导致大气能见度低,影响海上渔业生产;光照不足,影响种植业发展;影响视线,导致交通事故多发;空气湿度过大,影响人体健康。
【解析】19.从图中看,北侧风向向右偏转,为北半球,南侧风向向左偏,为南半球,因此中间的某纬线为赤道,图中气压带应为赤道低气压带,位置偏北,表示北半球的夏季。②洋流为东南信风吹拂下形成的洋流,A正确。图示海域大洋环流可能表示北印度洋夏季洋流环流,则①洋流为北印度洋的夏季风吹拂下形成的洋流,并非受盛行西风的影响,且该大洋环流也不是副热带环流,BC错误。没有洋流存在降温增湿的作用,D错。故选A。
20.根据上题判断此时为北半球的夏季,天山积雪下限海拔较高,A错误。图中的气压带为赤道低气压带,气流上升运动,为炎热多雨的天气,B错误。①盛行风为西南风,其成因是受气压带风带的季节移动影响,C错误。图示海域大洋环流可能表示北印度洋夏季洋流环流,则④海域位于索马里半岛的东岸,在夏季为上升补偿流,多形成季节性渔场,此时渔业资源丰富,D正确。故选D。
21.尼莫点是海洋上距离陆地(含岛屿)最偏远的地点,丙、丁靠近大陆,C、D错误;而乙附近有夏威夷群岛和北太平洋重要航线经过,B错误;甲位于南太平洋中间,远离大陆和重要航线,A正确。故选A。
22.尼莫点作为航天器坠落地,最应该考虑安全性,因为其远离陆地,远离航线,人类活动稀少,B正确;航天器坠落地,航天器不再回收,不需要搜索方便,A错误;航天器坠落地,对海洋生物伤害大、对海洋有污染,CD错误。故选B。
23.尼莫点附近海域生物量少,是因为远离大陆,营养物质少 ,①正确;环流阻挡,营养物质进入少,④正确;甲位于南半球中纬度地区,气候温和,②错误;环流阻挡,陆地污染物不容易进入,海区水质较好,④错误,故B正确,ACD错误。故选B。
高中地理鲁教版 (2019)选择性必修1 自然地理基础第二节 洋流及其影响达标测试: 这是一份高中地理鲁教版 (2019)选择性必修1 自然地理基础第二节 洋流及其影响达标测试,共6页。
地理选择性必修1 自然地理基础第二节 洋流及其影响同步达标检测题: 这是一份地理选择性必修1 自然地理基础第二节 洋流及其影响同步达标检测题,共10页。
高中地理人教版 (2019)选择性必修1 自然地理基础第二节 洋流巩固练习: 这是一份高中地理人教版 (2019)选择性必修1 自然地理基础第二节 洋流巩固练习,文件包含42洋流分层练习解析版docx、42洋流分层练习原卷版docx等2份试卷配套教学资源,其中试卷共15页, 欢迎下载使用。

