初中物理沪科版(2024)八年级全册(2024)第二章 声的世界一课一练
展开满分:100分 时间:60分钟
一、填空题(每空2分,共28分)
1.【教材P45图2-16改编】如图所示,小明用宽窄不同的橡皮筋制成了一个橡皮筋吉他。当他用相同的力拨动不同的橡皮筋时,会发出跟吉他一样的声音,此声音是由橡皮筋 而产生的。
(第1题)
2.如图所示是一款新型蓝牙跑步耳机,佩戴时不堵塞耳朵,将耳机贴在颞骨两侧,耳机发出的振动信号传到听觉神经后,我们就可以听到声音了,这是因为 (填“固体”“液体”或“气体”)可以传声。
(第2题)
3.放学了,小明站在路边等小军,小军在后面跑了上来并大喊了一声“我来也”(如图所示)。如果声音在空气中的传播速度变为0.1 m/s,则小明听到的声音应该是“ ”(填“我来也”“我也来”“也我来”或“也来我”)。
(第3题)
4.【立德树人·传统文化】天坛公园有一个回音壁,回音壁的中心有个三音石。如图所示,站在三音石上面拍手可能会听到三次回声,充分体现了我国劳动人民的聪明才智。听到的第三次声音和原声相比发生变化的是 (填“音调”“响度”“音色”或“声速”)。
(第4题)
5.【真实情境】如图甲所示,小漫自己制作了一个哨子,在筷子上缠一些棉花,做成一个活塞,用水蘸湿棉花后插入两端开口的塑料管,吹管的上端,可以发出悦耳的哨声。如图乙A、B、C所示,上下推拉活塞,活塞在管中不同位置时,用嘴吹管的上端能分别吹出“d(1)”“re(2)”“mi(3)”三个音阶,则d(1)这个音阶与图 对应。
(第5题)
6.一只蝴蝶1 min内振翅360次,它振翅的频率为 Hz,该频率在下面表格中 的听觉频率范围内。
7.【2023·蚌埠二模】现在智能手机为人们提供了很大的帮助,如图是手机声音传感
器的图片,该数据反映的是声音的 (填声音的特性)。在某些场合,把手机设置为静音状态,这是在 处减弱噪声。
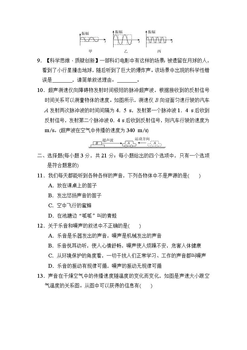
8.如图是甲、乙、丙三种声音在示波器上显示的波形图,甲、乙、丙中响度最大的是 ,音调最高的是 。
9.【科学思维·质疑创新】一部科幻电影中有这样的场景:被遗留在月球的人,看到了小行星撞击地球,随后听到了巨大的爆炸声。该场景中出现的科学性错误是 ,请简单叙述理由: 。
10.超声测速仪向障碍物发射时间极短的脉冲超声波,根据接收到的反射信号时间关系可以测量物体的速度。如图所示,测速仪B向迎面匀速行驶的汽车A发射两次脉冲波的时间间隔为4.5 s,发射第一个脉冲波1.4 s后收到反射信号,发射第二个脉冲波0.4 s后收到反射信号,则汽车行驶的速度为 m/s。(超声波在空气中传播的速度为340 m/s)
二、选择题(每小题3分,共21分;每小题给出的四个选项中,只有一个选项是符合题意的)
11.我们每天都能听到各种各样的声音,下列各物体中不是声源的是( )
A.放在课桌上的笛子
B.发出悠扬声音的笛子
C.空中飞行的蜜蜂
D.在池塘边“呱呱”叫的青蛙
12.关于乐音和噪声的叙述中不正确的是( )
A.乐音是乐器发出的声音,噪声是机械发出的声音
B.乐音悦耳动听,使人心情舒畅,噪声使人烦躁不安,危害人体健康
C.从环境保护的角度看,一切干扰人们正常学习、工作的声音都叫噪声
D.乐音的振动有规律可循,噪声的振动无规律可循
13.声音在干燥空气中的传播速度随温度的变化而变化,如图是声速大小跟空气温度的关系图。从图中可以获得的信息有( )
A.声音的传播必须有空气
B.声音在空气中的传播速度与温度无关
C.空气温度越高,声音的传播速度越小
D.当空气温度为30 ℃时,声音的传播速度接近350 m/s
14.运动会上进行百米赛跑,如果计时员听到枪声才开始计时,空气中声速取340 m/s。所记录的成绩比看到枪冒烟就开始计时的成绩( )
A.计时准确B.少记约0.294 s
C.多记约0.294 sD.少记约0.588 s
15.市场上有一种变声器,可以将男声变成女声。某段声音的波形图变化如图所示,变声前是A段,变声后是B段,则变化后的声音( )
A.音调高,响度大
B.音调高,响度小
C.音调低,响度大
D.音调低,响度小
16.如图所示,王亚平在“天宫”弹奏古筝,分别拨动古筝的八、十三号弦,用同一设置的相机拍摄到两弦最左摆到b处,最右摆到c处,静止时在a处。测出每振动880次,八号弦用时2 s,十三号弦用时4 s,则八号弦( )
A.从a→c→a过程振动了1次
B.频率为880 Hz
C.音调比十三号弦音调高
D.振幅比十三号弦振幅大
17.【易错题】取8个完全相同的玻璃瓶,再在瓶内装入不同深度的水,瓶内水的深度由低到高依次放在桌面上,如图所示,下列说法中正确的是( )
A.若用硬棒以大小相同的力从左向右敲击瓶口,听到声音的音调逐渐升高
B.若用硬棒以大小相同的力从左向右敲击瓶口,听到声音的响度逐渐增大
C.若用大小相同的力从左向右往瓶口吹气,听到声音的音调逐渐降低
D.用硬棒从左向右敲击瓶口和往瓶口吹气,听到声音的音色不同
三、实验题(第18小题10分,第19小题10分,第20小题12分,共32分)
18.如图为三个声音的实验:在喇叭上放上小纸屑(图甲),“土电话”(图乙),声音的传播(图丙)。
(1)图甲喇叭放音时,纸盆上纸屑“翩翩起舞”,说明 ,用到的实验方法是 。
(2)图乙用细棉线连接“土电话”并张紧细棉线,能实现10 m间通话,这表明 。
(3)探究声音传播时使用的实验装置如图丙所示,把敲击后的金属环悬挂在密封的玻璃瓶内。
①用两用打气筒向外抽气,会听到金属环发出的声音 (填“越来越小”或“越来越大”);继续抽气,最后几乎听不到金属环发出的声音。
②由此推理可得结论: 。
19.某小组同学利用一些长短、粗细、材料不同的琴弦,进行研究“音调的高低与哪些因素有关”的活动。他们选用的琴弦长度、粗细、材料在图中已标出(其中琴弦a、c、d的粗细相同,琴弦b最粗;琴弦a、b、c的长度相同,琴弦d最短),并且每根琴弦固定在“音箱”上的松紧程度一致。
(1)若他们想研究“音调的高低与琴弦长度的关系”,应选择琴弦 (填“a”“b”“c”或“d”)。
(2)为研究“音调的高低与琴弦粗细的关系”,某同学选择琴弦b和c进行研究,此选择 (填“可行”或“不可行”),原因是 。
(3)要研究“音调的高低与材料的关系”,应选择琴弦 (填“a”“b”“c”或“d”),这种研究方法叫 法。
20.【新考法·项目化】小明想比较聚酯棉材料和海绵材料的隔音性能,做了如图所示的探究。
(1)小明分别用两种材料做了如图甲所示的隔音盒。该制作的错误之处是 。
(2)改正错误后,小明在安静的环境下,将手机1播放80 dB的声音,先后置于两种隔音盒中,另一个手机2在距隔音盒不同距离的位置测量接收到的声音,如图乙所示,得出如表所示的数据。表格中A处应填写 。
(3)利用数据进行比较,得出 材料的隔音性能更强。
(4)小明发现上录播课时,为了防止录播室外的嘈杂声音干扰录课,录播室的墙壁使用了隔音材料,这是在 减弱噪声。
四、计算与推导题(第21小题19分;解答要有必要的公式和过程)
21.声音在不同介质中传播的速度不同。在空心金属管的一端敲击一下,在另一端先后听到两个声音,已知敲击后声音通过空气传到另一端需要的时间为2.5 s,两个声音相隔2.33 s(此时气温约为15 ℃)。阅读下表中一些介质中的声速,回答问题:
(1)求空心金属管的长。
(2)求声音在该金属管中的传播速度。
(3)该金属管可能是由什么材料制成?如果在金属管里灌满水,用时间数据简要描述可能听到的声音情况。
参考答案
1.振动
2.固体 点拨:因为固体可以传声,所以将耳机贴在颞骨两侧,耳机发出的振动信号通过颞骨等骨骼传到听觉神经后,就可以听到声音了。
3.也来我 点拨:因为声速在空气中变为0.1 m/s后,人跑的速度就比声速要大,所以,“也”字离小明最近,“来”字次之,“我”字离小明最远,最先到达小明耳朵的是“也”,其次是“来”,最后是“我”,则小明听到的声音应该是“也来我”。
4.响度 点拨:声音在传播过程中,音调、音色和声速不变。声音在传播过程中,响度会随传播距离的增大而减小。因此听到的第三次声音和原声相比响度变小。
5. B 点拨:当用嘴向管内吹气时,管内的空气柱振动发声,空气柱越短,振动的频率越高,音调越高,因此“d(1)”“re(2)”“mi(3)”三个音阶对应的图分别是B、C、A。
6.6;大象
7.响度;声源 点拨:图中数值的单位是dB,说明手机声音传感器显示的是声音的强弱,即声音的响度。手机发出声音靠的是手机自身扬声器的振动,把手机设置成静音状态,手机扬声器将不再振动,因此是在声源处减弱噪声。
8.乙;丙 点拨:由图可知,甲、乙、丙中波形振幅最大的是乙,因此,响度最大的是乙,振动频率最高的是丙,因此音调最高的是丙。
9.听到了巨大的爆炸声;声音的传播需要介质,真空不能传声
10.42.5 点拨:测速仪第一次发出的信号从汽车处返回到测速仪时,汽车距测速仪的距离s1=v声t1=340 m/s×1.42 s=238 m,第二次发出的信号从汽车处返回到测速仪时,汽车距测速仪的距离s2=v声t2=340 m/s×0.42 s=68 m,因此汽车在两次与信号相遇的过程中,行驶的路程s'=s1-s2=238 m-68 m=170 m,行驶这170 m所用的时间t'=Δt-t1+t2=4.5 s-1.42 s+0.42 s=4 s,所以汽车的车速为v'=s't'=170m4s=42.5 m/s。
11. A 12. A
13. D 点拨:图像体现的是声音在不同温度的干燥空气中的传播速度,但声音在固体和液体中也能传播,则声音的传播不一定要有空气,故A错误;由图可知,声速大小与空气温度的关系为一次函数关系,说明空气温度越高,声音的传播速度越大,故B、C错误;当空气温度为30 ℃时,对应的声音的传播速度接近350 m/s,故D正确。
14. B 点拨:如果计时员听到枪声才开始计时,那么声音在这100 m传播的时间就没有记录到,声音在这100 m传播的时间t=sv=100m340m/s≈0.294 s,故B正确。
15. A 点拨:由图可知,B段与A段相比,在相同时间内振动的次数增多,说明频率增大、音调变高;同时,振幅增大、响度变大,故A正确,B、C、D错误。
16. C 点拨:由图可知,从a→c→a过程中,八号弦振动了0.5次,故A错误;每振动880次,八号弦用时2 s,十三号弦用时4 s,则八号弦的频率为f=800次2s=440 Hz,十三号弦的频率为f'=800次4s=220 Hz,八号弦音调比十三号弦音调高,故B错误,C正确;由图可知,八号弦振幅比十三号弦振幅小,故D错误。
17. D 点拨:若用硬棒以大小相同的力敲击瓶口,是水和玻璃瓶振动发声,从左向右,水越来越多,振动的频率越来越低,听到声音的音调逐渐降低,故A错误;用相同的力敲击,振动的幅度不变,响度不变,故B错误;若用大小相同的力往瓶口吹气,是空气柱振动发声,从左到右,空气柱越来越短,振动的频率越来越高,听到声音的音调逐渐升高,故C错误;往瓶口吹气听到声音,是空气柱振动发声,用硬棒从左向右敲击瓶口,是水和瓶子振动发声,发声的材料不同,音色不同,故D正确。
18.(1)声音是由物体振动产生的;转换法 (2)固体能够传声 (3)①越来越小 ②真空不能传声
点拨:(1)声音是由物体振动产生的,喇叭发出声音时,纸盆不断上下振动,因此纸盆上的纸屑能够“翩翩起舞”,将喇叭的振动转换为纸屑的振动,这种实验方法称为转换法。
(2)用细棉线连接“土电话”并张紧细棉线能实现10 m间的通话,这时声音是通过细棉线传播的,这表明固体能够传声。
(3)①②用两用打气筒向外抽气,玻璃瓶内能传声的空气逐渐变少,会听到金属环发出的声音越来越小;继续抽气,最后几乎听不到金属环发出的声音,由此推理可得结论:真空不能传声。
19.(1)a、d (2)不可行;没有控制材料相同 (3)a、c;控制变量
点拨:(1)研究音调的高低和琴弦长度的关系,应控制琴弦的材料和粗细相同,则应选择琴弦a、d。
(2)琴弦b和c的长度相同,材料不同,粗细不同,没有控制材料相同,不能研究音调的高低和琴弦粗细的关系。
(3)如果要研究“音调的高低与材料的关系”,应该控制长度和粗细相同,改变材料,则应选择琴弦a、c,这种研究方法叫控制变量法。
20.(1)隔音盒的大小和厚度不同 (2)响度 (3)聚酯棉 (4)传播过程中
点拨:(1)根据控制变量法可知,用两种材料做的隔音盒大小、厚度应该相同,从图中可以看出,制作的错误之处是两个隔音盒的大小和厚度不同。
(2)手机2在距隔音盒不同距离的位置测量接收到的声音的响度,单位是dB。
(3)利用数据进行比较,距离相等,响度小的隔音效果好,得出聚酯棉材料的隔音性能更强。
(4)录播室的墙壁使用了隔音材料,这是在传播过程中减弱噪声。
21.解:(1)声音在15 ℃空气中的传播速度v空气=340 m/s,传播时间t空气=2.5 s,空心金属管的长等于声音此时传播的距离,即s=s空气=v空气t空气=340 m/s×2.5 s=850 m。
(2)声音在空气中的传播速度小于在金属管中的传播速度,则声音在空气中的传播时间大于在金属管中的传播时间,所以声音在金属管内传播的时间t金属=t空气-Δt=2.5 s-2.33 s=0.17 s,则声音在金属管内传播的速度v金属=st金属=850m0.17s=5 000 m/s。
(3)根据(2)中计算出的声音在金属管内传播的速度大小,对比表中数据可知,该金属管可能是由铝制成的。如果在金属管里灌满水,则声音在水中传播的时间为t水=sv水=850m1 500m/s≈0.57 s,因为耳朵要区分出从不同介质传播过来的声音的条件是声音的时间间隔要大于0.1 s,而Δt1=t空气-t水=2.5 s-0.57 s=1.93 s>0.1 s,Δt2=t水-t金属=0.57 s-0.17 s=0.4 s>0.1 s,则能听到三次声音,依次是通过金属管、水和空气传播而来的。类别
大象
狗
人类
海豚
蝙蝠
听觉频率
范围/Hz
1~
20 000
15~
50 000
20~
20 000
150~
150 000
1 000~
120 000
材料
聚酯棉
海绵
距离/m
1
2
3
1
2
3
A/dB
54.3
49.1
46.6
61.7
55.8
53.4
一些介质中的声速v/(m·s-1)
空气(0 ℃)
331
铜
3 750
空气(15 ℃)
340
铝
5 000
水
约为1 500
铁
5 200
沪科版(2024新版)八年级全册物理第一学期期末学情评估测试卷(含答案): 这是一份沪科版(2024新版)八年级全册物理第一学期期末学情评估测试卷(含答案),共11页。试卷主要包含了填空及作图题,选择题,实验题,计算与推导题等内容,欢迎下载使用。
教科版(2024)八年级上册(2024)第三章 声的世界复习练习题: 这是一份教科版(2024)八年级上册(2024)<a href="/wl/tb_c4049489_t7/?tag_id=28" target="_blank">第三章 声的世界复习练习题</a>,共10页。试卷主要包含了选择题,填空题,实验与探究题,计算题等内容,欢迎下载使用。
沪科版(2024)八年级全册(2024)第二章 声的世界同步练习题: 这是一份沪科版(2024)八年级全册(2024)<a href="/wl/tb_c4053168_t7/?tag_id=28" target="_blank">第二章 声的世界同步练习题</a>,共12页。试卷主要包含了选择题,填空题,实验题,计算题等内容,欢迎下载使用。

