三年(2022-2024)高考物理真题分类汇编(全国通用)专题21磁场描述和安培力(解析版)
展开考点01 磁场的描述
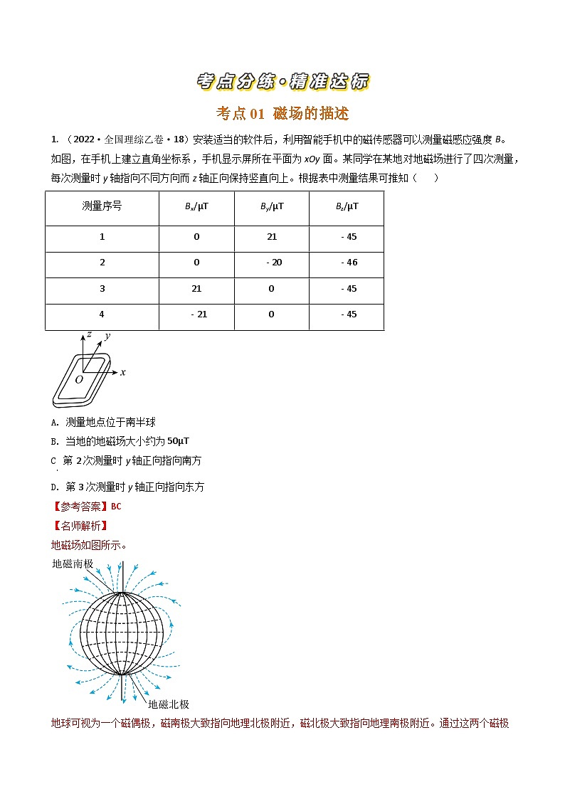
1. (2022·全国理综乙卷·18)安装适当的软件后,利用智能手机中的磁传感器可以测量磁感应强度B。如图,在手机上建立直角坐标系,手机显示屏所在平面为xOy面。某同学在某地对地磁场进行了四次测量,每次测量时y轴指向不同方向而z轴正向保持竖直向上。根据表中测量结果可推知( )
A. 测量地点位于南半球
B. 当地的地磁场大小约为50μT
C 第2次测量时y轴正向指向南方
D. 第3次测量时y轴正向指向东方
【参考答案】BC
【名师解析】
地磁场如图所示。
地球可视为一个磁偶极,磁南极大致指向地理北极附近,磁北极大致指向地理南极附近。通过这两个磁极的假想直线(磁轴)与地球的自转轴大约成11.3度的倾斜。由表中z轴数据可看出z轴的磁场竖直向下,则测量地点应位于北半球,A错误;磁感应强度为矢量,故由表格可看出此处的磁感应强度大致为
计算得B ≈ 50μT,B正确;
由选项A可知测量地在北半球,而北半球地磁场指向北方斜向下,则第2次测量,测量,故y轴指向南方,第3次测量,故x轴指向北方而y轴则指向西方,C正确、D错误。
2. (2022年高考上海卷) 四根电阻均匀分布的电阻丝连接成一个闭合的正方形线框,Q为正方形线框的中点。当强度为I的电流从a点流入d点流出时,ad边在O点产生的磁场方向为 (选填:“垂直于纸面向里”或“垂直于纸面向外”)。已知直导线在O点产生的磁场大小与流经导线的电流大小成正比,若ad边在O点产生的磁场磁感应强度为B,则整个线框在O点产生的磁场磁感应强度大小为 。
17【参考答案】.垂直纸面向外 0
【命题意图】本题考查安培定则 +并联电路规律+直线电流的磁场+磁场叠加
【名师解析】当强度为I的电流从a点流入d点流出时,根据直线电流产生磁场判断的安培定则,可知ad边在O点产生的磁场方向为垂直纸面向外。由于四根电阻丝电阻相等,设每根电阻丝的电阻为R,设ad边中电流为I1,ab边、bc边、cd边中电流为I2,根据并联电路规律,I1R=I23R,解得另外三根电阻丝中电流为I2=I1/3。由于B正比于I,根据直线电流产生磁场判断的安培定则,可知ab边、bc边、cd边在O点产生的磁场方向都是垂直纸面向里,且产生的磁场磁感应强度大小为B/3,根据磁场叠加原理可知,整个线框在O点产生的磁场磁感应强度为B-3×B/3=0。
【特别提醒】四根电阻均匀分布的电阻丝,当强度为I的电流从a点流入d点流出时,电流按照并联电路规律分配。
3. (2023新高考福建卷)奥斯特利用如图所示实验装置研究电流的磁效应。一个可自由转动的小磁针放在白金丝导线正下方,导线两端与一伏打电池相连。接通电源瞬间,小磁针发生了明显偏转。奥斯特采用控制变量法,继续研究了导线直径、导线材料、电池电动势以及小磁针位置等因素对小磁针偏转情况的影响。他能得到的实验结果有( )
A. 减小白金丝直径,小磁针仍能偏转
B. 用铜导线替换白金丝,小磁针仍能偏转
C. 减小电源电动势,小磁针一定不能偏转
D. 小磁针的偏转情况与其放置位置无关
【参考答案】AB
【命题意图】此题考查磁场、磁场叠加及其相关知识点。
【名师解析】
减小导线直径,仍存在电流,其产生的磁场仍能使小磁针偏转,选项A正确;
白金导线换成铜导线,仍存在电流,产生的磁场仍能使小磁针偏转,选项B正确;
减小伏打电池电动势,只要导线中有电流,小磁场还是会发生偏转,选项C错误;
通电导线产生的磁场与地磁场叠加后,其空间磁场方向与位置有关,当小磁针在不同位置时其偏转情况不同,选项D错误。
4. (2023高考福建卷)地球本身是一个大磁体,其磁场分布示意图如图所示。学术界对于地磁场的形成机制尚无共识。一种理论认为地磁场主要源于地表电荷随地球自转产生的环形电流。基于此理论,下列判断正确的是( )
A. 地表电荷为负电荷
B. 环形电流方向与地球自转方向相同
C. 若地表电荷的电量增加,则地磁场强度增大
D. 若地球自转角速度减小,则地磁场强度增大
【参考答案】AC
【名师解析】
根据安培定则可知,地表电荷为负电荷,故A正确;
由于表电荷为负电荷,则环形电流方向与地球自转方向相反,故B错误;
若地表电荷的电量增加,则等效电流越大,地磁场强度增大,故C正确;
若地球自转角速度减小,则等效电流越小,地磁场强度减小,故D错误。
考点02 安培力
1. (2022年高考湖北物理卷)如图所示,两平行导轨在同一水平面内。一导体棒垂直放在导轨上,棒与导轨间的动摩擦因数恒定。整个装置置于匀强磁场中,磁感应强度大小恒定,方向与金属棒垂直、与水平向右方向的夹角θ可调。导体棒沿导轨向右运动,现给导体棒通以图示方向的恒定电流,适当调整磁场方向,可以使导体棒沿导轨做匀加速运动或匀减速运动。已知导体棒加速时,加速度的最大值为g;减速时,加速度的最大值为g,其中g为重力加速度大小。下列说法正确的是( )
A. 棒与导轨间的动摩擦因数为
B. 棒与导轨间的动摩擦因数为
C. 加速阶段加速度大小最大时,磁场方向斜向下,θ=60°
D. 减速阶段加速度大小最大时,磁场方向斜向上,θ=150°
【参考答案】BC
【命题意图】本题考查安培力,摩擦力、牛顿运动定律及其相关知识点。
【解题思路】
设磁场方向与水平方向夹角为θ1,θ1<90°;当导体棒加速且加速度最大时,合力向右最大,根据左手定则和受力分析可知安培力应该斜向右上方,磁场方向斜向右下方,此时有
令,
根据数学知识可得
则有
同理磁场方向与水平方向夹角为θ2,θ2<90°,当导体棒减速,且加速度最大时,合力向左最大,根据左手定则和受力分析可知安培力应该斜向左下方,磁场方向斜向左上方,此时有
有
所以有
当加速或减速加速度分别最大时,不等式均取等于,联立可得
代入,可得α=30°,此时
加速阶段加速度大小最大时,磁场方向斜向右下方,有
减速阶段加速度大小最大时,磁场方向斜向左上方,有。故BC正确,AD错误。
2. (2022新高考江苏卷)如图所示,两根固定的通电长直导线a、b相互垂直,a平行于纸面,电流方向向右,b垂直于纸面,电流方向向里,则导线a所受安培力方向( )
A. 平行于纸面向上
B. 平行于纸面向下
C. 左半部分垂直纸面向外,右半部分垂直纸面向里
D. 左半部分垂直纸面向里,右半部分垂直纸面向外
【参考答案】C
【命题意图】本题考查安培定则、左手定则、安培力及其相关知识点。
【解题思路】根据安培定则,可判断出导线a左侧部分所在的空间磁场方向斜向右上,
右侧部分所在的空间磁场方向斜向下方,根据左手定则可判断出左半部分所受安培力方向垂直纸面向外,右半部分所受安培力方向垂直纸面向里。选项C正确。
3. (2024高考湖南卷)如图,有一硬质导线Oabc,其中是半径为R的半圆弧,b为圆弧的中点,直线段Oa长为R且垂直于直径ac。该导线在纸面内绕O点逆时针转动,导线始终在垂直纸面向里的匀强磁场中。则O、a、b、c各点电势关系为( )
A.
B.
C.
D.
【答案】C
【解析】
如图,相当于Oa、Ob、Oc导体棒转动切割磁感线,根据右手定则可知O点电势最高;
根据
同时有
可得
得
故选C。
4. (2024年高考福建卷)将半径为r铜导线半圆环AB用两根不可伸长的绝缘线a、b悬挂于天花板上, AB置于垂直纸面向外的大小为B的磁场中,现给导线通以自A到B大小为I的电流,则( )
A. 通电后两绳拉力变小B. 通电后两绳拉力变大
C. 安培力为D. 安培力为
【参考答案】
【名师解析】现给导线通以自A到B大小为I的电流,由左手定则,可知导线所受安培力向下,安培力大小为2BIr,所以通电后两绳拉力变大,BD正确。
5. (2022·全国理综乙卷·24)如图,一不可伸长的细绳的上端固定,下端系在边长为的正方形金属框的一个顶点上。金属框的一条对角线水平,其下方有方向垂直于金属框所在平面的匀强磁场。已知构成金属框的导线单位长度的阻值为;在到时间内,磁感应强度大小随时间t的变化关系为。求:
(1)时金属框所受安培力的大小;
(2)在到时间内金属框产生的焦耳热。
【参考答案】(1);(2)0.016J
【名师解析】
(1)金属框的总电阻为
金属框中产生的感应电动势为
金属框中的电流为
t=2.0s时磁感应强度
金属框处于磁场中的有效长度为
此时金属框所受安培力大小为
(2)内金属框产生的焦耳热为
6. (2022年1月浙江选考)如图所示,水平放置的电子秤上有一磁性玩具,玩具由哑铃状物件P和左端有玻璃挡板的凹形底座Q构成,其重量分别为和。用手使P的左端与玻璃挡板靠近时,感受到P对手有靠向玻璃挡板的力,P与挡板接触后放开手,P处于“磁悬浮”状态(即P和Q的其余部分均不接触),P与Q间的磁力大小为F。下列说法正确的是( )
A. Q对P磁力大小等于
B. P对Q的磁力方向竖直向下
C. Q对电子秤的压力大小等于+F
D. 电子秤对Q的支持力大小等于+
【参考答案】D
【名师解析】由题意可知,因手使P的左端与玻璃挡板靠近时,感受到P对手有靠向玻璃挡板的力,即Q对P有水平向左的磁力;P与挡板接触后放开手,P处于“磁悬浮”状态,则说明Q对P有竖直向上的磁力,则Q对P的磁力方向斜向左上方向,其磁力F大小大于,选项AB错误;对PQ的整体受力分析,竖直方向电子秤对Q的支持力大小等于+,即Q对电子秤的压力大小等于+,选项C错误,D正确。
7. (2022年1月浙江选考)利用如图所示装置探究匀强磁场中影响通电导线受力的因素,导线垂直匀强磁场方向放置。先保持导线通电部分的长度L不变,改变电流I的大小,然后保持电流I不变,改变导线通电部分的长度L,得到导线受到的力F分别与I和L的关系图像,则正确的是( )
A. B.
C. D.
【参考答案】B
【名师解析】根据安培力公式F=BIL,可知先保持导线通电部分的长度L不变,改变电流I的大小,则F-I图像是过原点的直线,图像B正确,图像A错误;若保持电流I不变,改变导线通电部分的长度L,则F-L是过原点的直线,则CD均错误。故选B。
8. (2021重庆高考)某同学设计了一种天平,其装置如题图所示。两相同的同轴圆线圈M、N水平固定,圆线圈P与MN共轴且平行等距。初始时,线圈M、N通以等大反向的电流后,在线圈P处产生沿半径方向的磁场,线圈P内无电流且天平平衡。设从上往下看顺时针方向为正向。当左托盘放入重物后,要使线圈P仍在原位置且天平平衡,可能的办法是
A. 若P处磁场方向沿半径向外,则在P中通入正向电流
B. 若P处磁场方向沿半径向外,则在P中通入负向电流
C. 若P处磁场方向沿半径向内,则在P中通入正向电流
D. 若P处磁场方向沿半径向内,则在P中通入负向电流
【参考答案】BC
【名师解析】当左托盘放入重物后,要使线圈P仍在原位置且天平平衡,则需要线圈P需要受到竖直向下的安培力。若P处磁场方向沿半径向外,由左手定则可知,可在P中通入负向电流,选项A错误B正确;若P处磁场方向沿半径向内,由左手定则可知,可在P中通入正向电流,选项C正确D错误。
10. (2023高考江苏学业水平选择性考试)如图所示,匀强磁场的磁感应强度为B.L形导线通以恒定电流I,放置在磁场中.已知ab边长为2l,与磁场方向垂直,bc边长为l,与磁场方向平行.该导线受到的安培力为( )
A. 0B. BIl
C. 2BIlD.
【参考答案】C
【名师解析】
因bc段与磁场方向平行,则不受安培力;ab段与磁场方向垂直,则受安培力 Fab=BI∙2l=2BIl
则该导线受到的安培力为2BIl。
11. (2023高考选择性考试辽宁卷)安培通过实验研究,发现了电流之间相互作用力的规律。若两段长度分别为和、电流大小分别为I1和I2的平行直导线间距为r时,相互作用力的大小可以表示为。比例系数k的单位是( )
A. kg·m/(s²·A)B. kg·m/(s²·A²)
C. kg·m²/(s³·A)D. kg·m²/(s³·A³)
【参考答案】B
【名师解析】
根据题干公式整理可得
代入相应物理量单位可得比例系数k单位为
B正确。
12. (2022天津学业水平选择性考试)直流电磁泵是利用安培力推动导电液体运动的一种设备,可用图1所示的模型讨论其原理,图2为图1的正视图。将两块相同的矩形导电平板竖直正对固定在长方体绝缘容器中,平板与容器等宽,两板间距为,容器中装有导电液体,平板底端与容器底部留有高度可忽略的空隙,导电液体仅能从空隙进入两板间。初始时两板间接有直流电源,电源极性如图所示。若想实现两板间液面上升,可在两板间加垂直于面的匀强磁场,磁感应强度的大小为,两板间液面上升时两板外的液面高度变化可忽略不计。已知导电液体的密度为、电阻率为,重力加速度为。
(1)试判断所加磁场的方向;
(2)求两板间液面稳定在初始液面高度2倍时的电压;
(3)假定平板与容器足够高,求电压满足什么条件时两板间液面能够持续上升。
【参考答案】(1)沿轴负方向;(2);(3)
【命题意图】本题以直流电磁泵切入,考查电阻定律、欧姆定律、安培力及其相关知识点。
【名师解析】
(1)想实现两板间液面上升,导电液体需要受到向上的安培力,由图可知电流方向沿轴正方向,根据左手定则可知,所加磁场的方向沿轴负方向。
(2)设平板宽度为,两板间初始液面高度为,当液面稳定在高度时,两板间液体的电阻为,则有
当两板间所加电压为时,设流过导电液体的电流为,由欧姆定律可得
外加磁场磁感应强度大小为时,设液体所受安培力的大小为,则有
两板间液面稳定在高度时,设两板间高出板外液面的液体质量为,则有
两板间液体受到的安培力与两板间高出板外液面的液体重力平衡,则有
联立以上式子解得
(3)设两板间液面稳定时高度为nh,则两板间比容器中液面高出的部分液体的高度为(n-1)h,与(2)同理可得
整理上式,得
平板与容器足够高,若使两板间液面能够持续上升,则n趋近无穷大,即无限趋近于1,可得
13.(2023年6月高考浙江选考科目)如图所示,质量为M、电阻为R、长为L的导体棒,通过两根长均为l、质量不计的导电细杆连在等高的两固定点上,固定点间距也为L。细杆通过开关S可与直流电源E0或理想二极管串接。在导体棒所在空间存在磁感应强度方向竖直向上、大小为B的匀强磁场,不计空气阻力和其它电阻。开关S接1,当导体棒静止时,细杆与竖直方向的夹角固定点;然后开关S接2,棒从右侧开始运动完成一次振动的过程中( )
A.电源电动势
B.棒消耗的焦耳热
C.从左向右运动时,最大摆角小于
D.棒两次过最低点时感应电动势大小相等
【参考答案】C
【名师解析】开关S接1,导体棒静止时,受力分析,由tanθ=BIL/mg,解得I=mg/BL,由闭合电路欧姆定律,电源电动势E=IR=mgR/BL,A错误;不能得出导体棒完成一次振动过程消耗的焦耳热,B错误;开关接2,由于金属棒运动切割磁感线产生感应电动势,在从左向右运动时,产生的感应电流,从二极管正极流入,金属棒中有电流,受到与方向相反的安培力作用,所以最大摆角小于π/4,C正确;金属棒从右向左经过最低点时速度大于从左向右经过最低点时的速度,根据法拉第电磁感应定律可知,金属棒两次经过最低点时产生的感应电动势大小不等,D错误。
14. (2023高考海南卷) 如图所示,U形金属杆上边长为,质量为,下端插入导电液体中,导电液体连接电源,金属杆所在空间有垂直纸面向里的匀强磁场。
(1)若插入导电液体部分深,闭合电键后,金属杆飞起后,其下端离液面高度,设杆中电流不变,求金属杆离开液面时速度大小和金属杆中的电流有多大;
(2)若金属杆下端刚与导电液体接触,改变电动势的大小,通电后金属杆跳起高度,通电时间,求通过金属杆截面的电荷量。
【参考答案】(1),4A;(2)0.085C
【名师解析】
(1)对金属杆,跳起的高度为,竖直上抛运动由运动学关系式
解得
通电过程金属杆收到的安培力大小为
由动能定理得
解得
(2)对金属杆,通电时间,由动量定理有
由运动学公式
通过金属杆截面的电荷量
联立解得
考点
三年考情(2022-2024)
命题趋势
考点1 磁场的描述
(5年2考)
2022年全国理综乙卷第18题:利用智能手机中的磁传感器可以测量磁感应强度B。
2022年高考上海卷: 四根电阻均匀分布的电阻丝连接成一个闭合的正方形线框,Q为正方形线框的中点。当强度为I的电流从a点流入d点流出时,判断正方形中心的磁场方向,计算磁感应强度;
2023新高考福建卷:奥斯特研究电流的磁效应。
2023高考福建卷:地磁场。
1.磁场的描述高考考查的知识点主要有:磁感应强度和磁通量,地磁场,安培定则等;磁感应强度的叠加是考查的热点。
2. 安培力的考查主要集中在:
①安培力大小计算和分析判断;
②磁动力;
③安培力相关的平衡;
④与电磁感应相关的安培力。
考点2 安培力
(5年4考)
2022年高考湖北物理卷:通电导体棒在两平行导轨上所受安培力;
2022新高考江苏卷:两根固定的通电长直导线a、b相互垂直,判断安培力方向;
2024年高考福建卷:半径为r的铜导线半圆环AB用两根不可伸长的绝缘线a、b悬挂于天花板上,处在匀强磁场中,计算所受安培力。
2022年1月浙江选考:探究匀强磁场中影响通电导线受力的因素实验;
2022天津学业水平选择性考试:直流电磁泵,利用安培力推动导电液体运动的一种设备。
测量序号
Bx/μT
By/μT
Bz/μT
1
0
21
- 45
2
0
- 20
- 46
3
21
0
- 45
4
- 21
0
- 45
三年(2022-2024)高考物理真题分类汇编(全国通用)专题39原子结构和能级(解析版): 这是一份三年(2022-2024)高考物理真题分类汇编(全国通用)专题39原子结构和能级(解析版),共9页。试卷主要包含了85eV)- = 12等内容,欢迎下载使用。
三年(2022-2024)高考物理真题分类汇编(全国通用)专题37气体(解析版): 这是一份三年(2022-2024)高考物理真题分类汇编(全国通用)专题37气体(解析版),共21页。试卷主要包含了5℃,8 × 103N,0×104Pa ,11p0,66 × 10−3kg等内容,欢迎下载使用。
三年(2022-2024)高考物理真题分类汇编(全国通用)专题34光的传播(解析版): 这是一份三年(2022-2024)高考物理真题分类汇编(全国通用)专题34光的传播(解析版),共18页。

