三年(2022-2024)高考生物真题分类汇编(全国通用)专题10 神经调节(解析版)
展开考点01 神经系统的基础
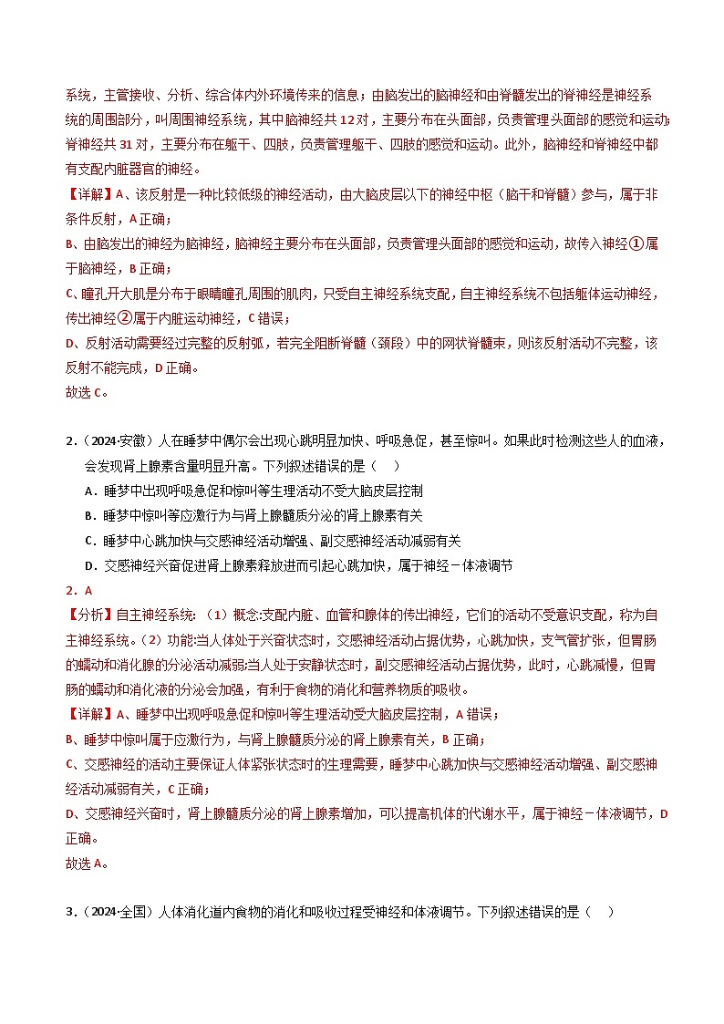
1.(2024·山东)瞳孔开大肌是分布于眼睛瞳孔周围的肌肉,只受自主神经系统支配。当抓捏面部皮肤时,会引起瞳孔开大肌收缩,导致瞳孔扩张,该反射称为瞳孔皮肤反射,其反射通路如图所示,其中网状脊髓束是位于脑干和脊髓中的神经纤维束。下列说法错误的是( )
面部皮肤感受器→传入神经①→脑干→网状脊髓束→脊髓(胸段)→传出神经②→瞳孔开大肌
A.该反射属于非条件反射
B.传入神经①属于脑神经
C.传出神经②属于躯体运动神经
D.若完全阻断脊髓(颈段)中的网状脊髓束,该反射不能完成
1.C
【分析】神经系统是由脑、脊髓和它们发出的神经组成的,脑和脊髓是神经系统的中枢部分,叫中枢神经系统,主管接收、分析、综合体内外环境传来的信息;由脑发出的脑神经和由脊髓发出的脊神经是神经系统的周围部分,叫周围神经系统,其中脑神经共12对,主要分布在头面部,负责管理头面部的感觉和运动;脊神经共31对,主要分布在躯干、四肢,负责管理躯干、四肢的感觉和运动。此外,脑神经和脊神经中都有支配内脏器官的神经。
【详解】A、该反射是一种比较低级的神经活动,由大脑皮层以下的神经中枢(脑干和脊髓)参与,属于非条件反射,A正确;
B、由脑发出的神经为脑神经,脑神经主要分布在头面部,负责管理头面部的感觉和运动,故传入神经①属于脑神经,B正确;
C、瞳孔开大肌是分布于眼睛瞳孔周围的肌肉,只受自主神经系统支配,自主神经系统不包括躯体运动神经,传出神经②属于内脏运动神经,C错误;
D、反射活动需要经过完整的反射弧,若完全阻断脊髓(颈段)中的网状脊髓束,则该反射活动不完整,该反射不能完成,D正确。
故选C。
2.(2024·安徽)人在睡梦中偶尔会出现心跳明显加快、呼吸急促,甚至惊叫。如果此时检测这些人的血液,会发现肾上腺素含量明显升高。下列叙述错误的是( )
A.睡梦中出现呼吸急促和惊叫等生理活动不受大脑皮层控制
B.睡梦中惊叫等应激行为与肾上腺髓质分泌的肾上腺素有关
C.睡梦中心跳加快与交感神经活动增强、副交感神经活动减弱有关
D.交感神经兴奋促进肾上腺素释放进而引起心跳加快,属于神经-体液调节
2.A
【分析】自主神经系统:(1)概念:支配内脏、血管和腺体的传出神经,它们的活动不受意识支配,称为自主神经系统。(2)功能:当人体处于兴奋状态时,交感神经活动占据优势,心跳加快,支气管扩张,但胃肠的蠕动和消化腺的分泌活动减弱;当人处于安静状态时,副交感神经活动占据优势,此时,心跳减慢,但胃肠的蠕动和消化液的分泌会加强,有利于食物的消化和营养物质的吸收。
【详解】A、睡梦中出现呼吸急促和惊叫等生理活动受大脑皮层控制,A错误;
B、睡梦中惊叫属于应激行为,与肾上腺髓质分泌的肾上腺素有关,B正确;
C、交感神经的活动主要保证人体紧张状态时的生理需要,睡梦中心跳加快与交感神经活动增强、副交感神经活动减弱有关,C正确;
D、交感神经兴奋时,肾上腺髓质分泌的肾上腺素增加,可以提高机体的代谢水平,属于神经-体液调节,D正确。
故选A。
3.(2024·全国)人体消化道内食物的消化和吸收过程受神经和体液调节。下列叙述错误的是( )
A.进食后若副交感神经活动增强可抑制消化液分泌
B.唾液分泌条件反射的建立需以非条件反射为基础
C.胃液中的盐酸能为胃蛋白酶提供适宜的pH环境
D.小肠上皮细胞通过转运蛋白吸收肠腔中的氨基酸
3.A
【分析】自主神经系统:自主神经系统由交感神经和副交感神经两部分组成。它们的作用通常是相反的。当人体处于兴奋状态时,交感神经活动占据优势,心跳加快,支气管扩张,但胃肠的蠕动和消化腺的分泌活动减弱;当人处于安静状态时,副交感神经活动占据优势,此时,心跳减慢,但胃肠的蠕动和消化液的分泌会加强,有利于食物的消化和营养物质的吸收。
【详解】A、副交感神经活动增强,促进胃肠的蠕动和消化液的分泌,有利于食物的消化和营养物质的吸收,A错误;
B、条件反射是在非条件反射的基础上,通过学习和训练而建立的。即唾液分泌条件反射的建立需以非条件反射为基础,B正确;
C、胃蛋白酶的最适pH为1.5,胃液中的盐酸能为胃蛋白酶提供适宜的pH环境,C正确;
D、小肠上皮细胞吸收氨基酸的方式通常为主动运输,过程中需要转运蛋白,D正确。
故选A。
4.(2024·甘肃)条件反射的建立提高了人和动物对外界复杂环境的适应能力,是人和高等动物生存必不可少的学习过程。下列叙述正确的是( )
A.实验犬看到盆中的肉时唾液分泌增加是先天具有的非条件反射
B.有人听到“酸梅”有止渴作用是条件反射,与大脑皮层言语区的S区有关
C.条件反射的消退是由于在中枢神经系统内产生了抑制性效应的结果
D.条件反射的建立需要大脑皮层参与,条件反射的消退不需要大脑皮层参与
4.C
【分析】在中枢神经系统的参与下,机体对内外刺激所产生的规律性应答反应,叫做反射,反射是神经调节的基本方式,完成反射的结构基础是反射弧,反射活动需要经过完整的反射弧来实现,如果反射弧中任何环节在结构、功能上受损,反射就不能完成。反射分为条件反射和非条件反射。
【详解】A、实验犬看到盆中的肉时唾液分泌增加,是后天性行为,需在大脑皮层的参与下完成的高级反射活动,属于条件反射,A错误;
B、有人听到“酸梅”有止渴作用是条件反射,与大脑皮层言语区的H区(听觉性语言中枢)有关,B错误;
C、条件反射的消退不是条件反射的简单丧失,而是神经中枢把原先引起兴奋性效应的信号转变为产生抑制性效应的信号,使得条件发射逐渐减弱直至消失,因此条件反射的消退是由于在中枢神经系统内产生了抑制性效应的结果,C正确;
D、条件反射的建立需要大脑皮层参与,而条件反射的消退也是一个新的学习过程,也需要大脑皮层的参与,D错误。
故选C。
5.(2024·河北)某同学足球比赛时汗流浃背,赛后适量饮水并充分休息。下列相关叙述错误的是( )
A.足球比赛中支气管扩张,消化液分泌增加
B.运动所致体温升高的恢复与皮肤血流量、汗液分泌量增多相关
C.大量出汗后适量饮用淡盐水,有助于维持血浆渗透压的相对稳定
D.适量运动有助于减少和更好地应对情绪波动
5.A
【分析】人体的水平衡调节过程:
(1)当人体失水过多、饮水不足或吃的食物过咸时→细胞外液渗透压升高→下丘脑渗透压感受器受到刺激→垂体释放抗利尿激素增多→肾小管、集合管对水分的重吸收增加→尿量减少。同时大脑皮层产生渴觉(主动饮水);
(2)体内水过多时→细胞外液渗透压降低→下丘脑渗透压感受器受到刺激→垂体释放抗利尿激素减少→肾小管、集合管对水分的重吸收减少→尿量增加。
【详解】A、足球比赛中,处于兴奋状态,交感神经活动占优势,表现为心跳加快,支气管扩张,但胃肠蠕动和消化液的分泌会受到抑制,A错误;
B、正常机体产热量=散热量,运动时体温升高,产热量增加,为了达到体温的相对稳定,散热量也会增加,主要通过皮肤毛细血管扩张,血流量增加,与此同时,汗腺分泌汗液增多,以此来增加散热量,B正确;
C、大量出汗不仅丢失了大量的水分,同时也丢失了无机盐,通过适量饮用淡盐水,有助于维持血浆渗透压的相对稳定,C正确;
D、情绪是大脑的高级功能之一,消极情绪到一定程度就患有抑郁症,建立良好的人际关系、适量运动有助于减少和更好地应对情绪波动,D正确。
故选A。
6.(2024·安徽)短跑赛场上,发令枪一响,运动员会像离弦的箭一样冲出。该行为涉及机体的反射调节,其部分通路如图。
回答下列问题。
(1)运动员听到发令枪响后起跑属于 反射。短跑比赛规则规定,在枪响后0.1s内起跑视为抢跑,该行为的兴奋传导路径是 填结构名称并用箭头相连)。
(2)大脑皮层运动中枢发出的指令通过皮层下神经元④和⑤控制神经元②和③,进而精准调控肌肉收缩,体现了神经系统对躯体运动的调节是 。中枢神经元④和⑤的兴奋均可引起b结构收缩,可以推断a结构是反射弧中的 ;若在箭头处切断神经纤维,b结构收缩强度会 。
(3)脑机接口可用于因脊髓损伤导致瘫痪的临床康复治疗。原理是脑机接口获取 (填图中数字)发出的信号,运用计算机解码患者的运动意图,再将解码信息输送给患肢,实现对患肢活动的控制。
6.(1) 条件 神经中枢→传出神经→效应器(肌肉)
(2) 分级调节 效应器和感受器 减弱
(3)⑥
【分析】完成反射活动的结构基础是反射弧,包括5部分:感受器(感受刺激,将外界刺激的信息转变为神经的兴奋)、传入神经(将兴奋传入神经中枢)、神经中枢(对兴奋进行分析综合)、传出神经(将兴奋由神经中枢传至效应器)、效应器(对外界刺激作出反应)。
【详解】(1)运动员听到发令枪响后起跑需要大脑皮层的参与,属于条件反射。运动员听到枪响到作出起跑反应,信号的传导需要经过了耳(感受器)、传入神经(听觉神经)、神经中枢(大脑皮层—脊髓)、传出神经、效应器(神经所支配的肌肉和腺体)等结构,但信号传导从开始到完成需要时间,如果不超过0.1s,说明运动员在开枪之前已经起跑,属于“抢跑”,此时没有听到声音已经开始跑了,该行为的兴奋传导路径是神经中枢→传出神经→效应器(肌肉)。
(2)大脑皮层运动中枢发出的指令通过皮层下神经元④和⑤控制神经元②和③,进而精准调控肌肉收缩,这体现了神经系统对躯体运动的分级调节。中枢神经元④和⑤的兴奋均可引起b结构(效应器)收缩,推断可能是⑤的兴奋通过③传到b,且④的兴奋通过②传到a(此时a是效应器),然后a通过①传到③再传到b,此时a是感受器,由此推断a结构是反射弧中的效应器和感受器。若在箭头处切断神经纤维,a的兴奋不能通过①传到③再传到b,因此b结构收缩强度会减弱。
(3)根据给出的知识背景,我们知道脑机接口技术可以用于因脊髓损伤导致瘫痪的临床康复治疗。其原理是首先通过脑机接口获取⑥大脑皮层(或大脑皮层运动中枢)发出的信号。在这里,这些信号可以被视为大脑对运动的意图或命令,运用计算机解码患者的运动意图,再将解码信息输送给患肢,实现对患肢活动的控制。
7.(2024·吉林)“一条大河波浪宽,风吹稻花香两岸……”,熟悉的歌声会让人不由自主地哼唱。听歌和唱歌都涉及到人体生命活动的调节。回答下列问题。
(1)听歌跟唱时,声波传入内耳使听觉感受细胞产生 ,经听神经传入神经中枢,再通过中枢对信息的分析和综合后,由 支配发声器官唱出歌声,该过程属于神经调节的 (填“条件”或“非条件”)反射活动。
(2)唱歌时,呼吸是影响发声的重要因素,需要有意识地控制“呼”与“吸”。换气的随意控制由 和低级中枢对呼吸肌的分级调节实现。体液中CO2浓度变化会刺激中枢化学感受器和外周化学感受器,从而通过神经系统对呼吸运动进行调节。切断动物外周化学感受器的传入神经前后,让动物短时吸入CO2(5%CO2和95%O2),检测肺通气量的变化,结果如图1。据图分析,得出的结论是 。
(3)失歌症者先天唱歌跑调却不自知,为检测其对音乐的感知和学习能力,对正常组和失歌症组进行“前测一训练一后测”的实验研究,结果如图2。从不同角度分析可知,与正常组相比,失歌症组 (答出2点);仅分析失歌症组后测和前测音乐感知准确率的结果,可得出的结论是 ,因此,应该鼓励失歌症者积极学习音乐和训练歌唱。
7.(1) 神经冲动(兴奋) 传出神经 条件
(2) 大脑皮层 肺通气量主要受中枢化学感受器控制
(3) 失歌症组前测和训练后测对音乐感知准确率均较低,失歌症组训练后对音乐感知准确率的提升更大 失歌症组后测比前测音乐感知准确率有一定的提高
【分析】反射是神经调节的方式,反射弧是反射的基本结构,完整的反射弧包括:感受器、传入神经、神经中枢、传出神经和效应器。
【详解】(1)听歌跟唱时,声波传入内耳使听觉感受细胞产生神经冲动(兴奋),经听神经传入神经中枢,再通过中枢对信息的分析和综合后,由传出神经支配发声器官唱出歌声,该过程属于神经调节的条件反射活动,需要大脑皮层的参与。
(2)唱歌时,呼吸是影响发声的重要因素,需要有意识地控制“呼”与“吸”。换气的随意控制由大脑皮层和低级中枢对呼吸肌的分级调节实现。切断动物外周化学感受器的传入神经前后,让动物短时吸入CO2(5%CO2和95%O2),据图分析,神经切断前后,肺通气量先增加后下降。
(3)对正常组和失歌症组进行“前测一训练一后测”的实验研究,结果如图2。从不同角度分析可知,与正常组相比,失歌症组前测和训练后测对音乐感知准确率均较低,失歌症组训练后对音乐感知准确率的提升更大。仅分析失歌症组后测和前测音乐感知准确率的结果,可得出的结论是失歌症组后测比前测音乐感知准确率有一定的提高,因此,应该鼓励失歌症者积极学习音乐和训练歌唱。
8.(2023·湖北)2023年4月,武汉马拉松比赛吸引了全球约26000名运动员参赛。赛程中运动员出现不同程度的出汗、脱水和呼吸加深、加快。下列关于比赛中运动员生理状况的叙述,正确的是( )
A.血浆中二氧化碳浓度持续升高
B.大量补水后,内环境可恢复稳态
C.交感神经兴奋增强,胃肠平滑肌蠕动加快
D.血浆渗透压升高,抗利尿激素分泌增加,尿量生成减少
8.D
【分析】1、人体缺水时,细胞外液渗透压升高,刺激下丘脑渗透压感受器兴奋,一方面由下丘脑合成分泌、垂体释放的抗利尿激素增多,促进肾小管和集合管重吸收水。另一方面大脑皮层产生渴感,调节人主动饮水,使细胞外液渗透压降低。
2、副交感神经的主要功能是使瞳孔缩小,心跳减慢,皮肤和内脏血管舒张,小支气管收缩,胃肠蠕动加强,括约肌松弛,唾液分泌增多等。副交感神经和交感神经两者在机能上一般相反,有相互拮抗作用。
【详解】A、参赛运动员有氧呼吸产生二氧化碳过多时会刺激脑干中的呼吸中枢,使呼吸加深加快,将多余的二氧化碳排出体外,A错误;
B、运动过程中由于出汗增加,脱水会伴随着无机盐的丢失,如果此时只喝水不补充盐,稳态遭到破坏后会引起细胞代谢紊乱,B错误;
C、运动剧烈运动会使交感神经兴奋,交感神经兴奋会导致胃肠蠕动变慢,C错误;
D、血浆渗透压升高,刺激位于下丘脑的渗透压感受器,使下丘脑分泌的抗利尿激素增加,并经垂体释放促进肾小管和集合管对水的的重吸收加强,使尿量减少,D正确。
故选D。
9.(2023·重庆)我国学者首次揭示了夜间光照影响血糖代谢的机制。健康受试者于夜间分别在某波长光照和黑暗条件下口服等量葡萄糖,然后在不同时间检测血糖水平(图1)。夜间光照影响血糖代谢的过程如图2所示。下列叙述错误的是( )
A.在夜间光照条件下,受试者血糖代谢的调节方式是神经调节
B.与夜间黑暗条件相比,光照条件下受试者利用葡萄糖的速率下降
C.若受试者棕色脂肪组织的代谢被抑制,则图1两条曲线趋于重叠
D.长期熬夜的不良生活方式可增加患糖代谢相关疾病的风险
9.A
【分析】1、分析图1曲线可知,光照和黑暗条件下口服等量葡萄糖,30分钟后两者出现差别,光照下血糖浓度高于黑暗条件下血糖浓度。
2、根据图2可知:光调节葡萄糖代谢的机制:光可通过神经调节的方式影向糖代谢,其信号传导途径是:光→视网膜感光细胞→传入神经→下丘脑和延髓箭头交感神经→棕色脂肪细胞,葡萄糖利用减少,导致血糖上升。
【详解】A、血糖代谢的调节除了如图2所示的神经调节之外,还存在胰岛素、胰高血糖素等激素调节,A错误;
B、由图1可知,光照和黑暗条件下口服等量葡萄糖,光照下血糖浓度高于黑暗条件下血糖浓度,说明与夜间黑暗条件,光照条件下受试者利用葡萄糖的速率下降,B正确;
C、光照通过反射弧使交感神经作用于棕色脂肪细胞利用葡萄糖减少,若棕色脂肪组织的代谢被抑制,则黑暗条件下葡萄糖的利用也会减少,即图1两条曲线趋于重叠,C正确;
D、光可通过神经调节的方式影向糖代谢,其信号传导途径是:光→视网膜感光细胞→传入神经→下丘脑和延髓箭头交感神经→棕色脂肪细胞,葡萄糖利用减少,导致血糖上升,故长期熬夜的不良生活方式可增加患糖代谢相关疾病的风险,D正确。
故选A。
10.(2023·北京)人通过学习获得各种条件反射,这有效提高了对复杂环境变化的适应能力。下列属于条件反射的是( )
A.食物进入口腔引起胃液分泌B.司机看见红色交通信号灯踩刹车
C.打篮球时运动员大汗淋漓D.新生儿吸吮放入口中的奶嘴
10.B
【分析】反射一般可以分为两大类:非条件反射和条件反射。非条件反射是指人生来就有的先天性反射,是一种比较低级的神经活动,由大脑皮层以下的神经中枢(如脑干、脊髓)参与即可完成;条件反射是人出生以后在生活过程中逐渐形成的后天性反射,是在非条件反射的基础上,在大脑皮层参与下完成的,是高级神经活动的基本方式。
【详解】A、食物进入口腔引起胃液分泌是人类先天就有的反射,不需要经过大脑皮层,因此属于非条件反射,A错误;
B、司机看到红灯刹车这一反射是在实际生活中习得的,因此受到大脑皮层的控制,属于条件反射,B正确;
C、运动时大汗淋漓来增加散热,这是人类生来就有的反射,属于非条件反射,C错误;
D、新生儿吸吮放入口中的奶嘴是其与生俱来的行为,该反射弧不需要大脑皮层参与,因此属于非条件反射,D错误。
故选B。
11.(2022·重庆)如图表示人动脉血压维持相对稳定的一种反射过程。动脉血压正常时,过高过紧的衣领会直接刺激颈动脉窦压力感受器,引起后续的反射过程,使人头晕甚至晕厥,即“衣领综合征”。下列叙述错误的是( )
A.窦神经受损时,颈动脉窦压力感受器仍可产生兴奋
B.动脉血压的波动可通过神经调节快速恢复正常
C.“衣领综合征”是反射启动后引起血压升高所致
D.动脉血压维持相对稳定的过程体现了负反馈调节作用
11.C
【分析】1、反射:在中枢神经系统的参与下,动物体或人体对外界环境变化作出的规律性应答。2、反射弧是反射活动的结构基础,包括5部分:①感受器:感受刺激,将外界刺激的信息转变为神经的兴奋;②传入神经:将兴奋传入神经中枢;③神经中枢:对兴奋进行分析综合;④传出神经:将兴奋由神经中枢传至效应器;⑤效应器:对外界刺激作出反应。
【详解】A、感受器的功能是感受刺激,将外界刺激的信息转变为神经的兴奋,窦神经是传入神经,连接在感受器之后,故窦神经受损时,颈动脉窦压力感受器仍可产生兴奋,A正确;
B、由图可知,动脉血压升高时,可通过反射弧的调节动脉血压下降,最终使动脉血压维持动态平衡,而神经调节具有速度快的特点,B正确;
C、“衣领综合征”是血压升高启动反射,使动脉血压下降所致,C错误;
D、在一个系统中,系统本身工作的效果可以反过来作为信息调节该系统的工作,这种方式叫反馈调节,由图可知,动脉血压维持相对稳定的过程体现了负反馈调节作用,D正确。
故选C。
12.(2022·辽宁)下列关于神经系统结构和功能的叙述,正确的是( )
A.大脑皮层H区病变的人,不能看懂文字
B.手的运动受大脑皮层中央前回下部的调控
C.条件反射的消退不需要大脑皮层的参与
D.紧张、焦虑等可能抑制成人脑中的神经发生
12.D
【分析】位于大脑表层的大脑皮层,是整个神经系统中最高级的部位。它能对外部世界的感知以及控制机体的反射活动外,还具有语言、学习、记忆和思维等方面的高级功能。
【详解】A、大脑皮层H区病变的人,听不懂讲话,A错误;
B、刺激大脑皮层中央前回的顶部,可以引起下肢的运动;刺激中央前回的下部,会引起头部器官的运动;刺激中央前回的其他部位,会引起其他相应器官的运动,B错误;
C、条件反射是在大脑皮层的参与下完成的,条件反射是条件刺激与非条件刺激反复多次结合的结果,缺少了条件刺激条件反射会消退,因此条件反射的消退需要大脑皮层的参与,C错误;
D、紧张、焦虑可能会引起突触间隙神经递质的含量减少,所以紧张、焦虑等可能抑制成人脑中的神经发生,D正确。
故选D。
考点02 神经冲动的产生和传导
13.(2024·广东)轻微触碰时,兴奋经触觉神经元传向脊髓抑制性神经元,使其释放神经递质 GABA.正常情况下,GABA作用于痛觉神经元引起Cl-通道开放,Cl-内流,不产生痛觉;患带状疱疹后,痛觉神经元上Cl-转运蛋白(单向转运Cl-)表达量改变,引起Cl-的转运量改变,细胞内Cl-浓度升高,此时轻触引起GABA作用于痛觉神经元后,Cl-经Cl-通道外流,产生强烈痛觉。针对该过程(如图)的分析,错误的是( )
A.触觉神经元兴奋时,在抑制性神经元上可记录到动作电位
B.正常和患带状疱疹时,Cl-经Cl-通道的运输方式均为协助扩散
C.GABA作用的效果可以是抑制性的,也可以是兴奋性的
D.患带状疱疹后Cl-转运蛋白增多,导致轻触产生痛觉
13.D
【分析】静息时,神经细胞膜对钾离子的通透性大,钾离子大量外流,形成内负外正的静息电位;受到刺激后,神经细胞膜的通透性发生改变,对钠离子的通透性增大,钠离子大量内流,形成内正外负的动作电位。
【详解】A、触觉神经元兴奋时,会释放兴奋性神经递质作用于抑制性神经元,抑制性神经元兴奋,在抑制性神经元上可记录到动作电位,A正确;
B、离子通道进行的跨膜运输方式是协助扩散,故正常和患带状疱疹时,Cl-经Cl-通道的运输方式是协助扩散,B正确;
C、GABA作用于痛觉神经元引起Cl-通道开放,Cl-内流,此时GABA作用的效果可以是抑制性的;患带状疱疹后,Cl-经Cl-通道外流,相当于形成内正外负的动作电位,此时GABA作用的效果是兴奋性的,C正确;
D、据图可知,Cl-转运蛋白会将Cl-运出痛觉神经元,患带状疱疹后痛觉神经元上Cl-转运蛋白(单向转运Cl-)表达量改变,引起Cl-的转运量改变,细胞内Cl-浓度升高,说明运出细胞的Cl-减少,据此推测应是转运蛋白减少所致,D错误。
故选D。
14.(2024·山东)机体存在血浆K+浓度调节机制,K+浓度升高可直接刺激胰岛素的分泌,从而促进细胞摄入K+,使血浆K+浓度恢复正常。肾脏排钾功能障碍时,血浆K+浓度异常升高,导致自身胰岛素分泌量最大时依然无法使血浆K+浓度恢复正常,此时胞内摄入K+的量小于胞外K+的增加量,引起高钾血症。已知胞内K+浓度总是高于胞外,下列说法错误的是( )
A.高钾血症患者神经细胞静息状态下膜内外电位差增大
B.胰岛B细胞受损可导致血浆K+浓度升高
C.高钾血症患者的心肌细胞对刺激的敏感性改变
D.用胰岛素治疗高钾血症,需同时注射葡萄糖
14.A
【分析】神经细胞在静息时细胞膜对钾离子的通透性较大,部分钾离子通过细胞膜到达细胞外,形成了外正内负的静息电位。
【详解】A、已知胞内K+浓度总是高于胞外,高钾血症患者细胞外的钾离子浓度大于正常个体,因此患者神经细胞静息状态下膜内外电位差减小,A错误;
B、胰岛B细胞受损导致胰岛素分泌减少,由于胰岛素能促进细胞摄入K+,因此胰岛素分泌减少会导致血浆K+浓度升高,B正确;
C、高钾血症患者心肌细胞的静息电位绝对值减小,容易产生兴奋,因此对刺激的敏感性发生改变,C正确;
D、胰岛素能促进细胞摄入K+,使血浆K+浓度恢复正常,同时胰岛素能降低血糖,因此用胰岛素治疗高钾血症时,为防止出现胰岛素增加导致的低血糖,需同时注射葡萄糖,D正确。
故选A。
15.(2024·浙江)以枪乌贼的巨大神经纤维为材料,研究了静息状态和兴奋过程中,K+、Na+的内向流量与外向流量,结果如图所示。外向流量指经通道外流的离子量,内向流量指经通道内流的离子量。
下列叙述正确的是( )
A.兴奋过程中,K+外向流量大于内向流量
B.兴奋过程中,Na+内向流量小于外向流量
C.静息状态时,K+外向流量小于内向流量
D.静息状态时,Na+外向流量大于内向流量
15.A
【分析】神经细胞内的K+浓度明显高于膜外,神经细胞内的Na+浓度比膜外低。静息时,由于膜主要对K+有通透性,造成K+外流,这是大多数神经细胞产生和维持静息电位的主要原因。受刺激时,细胞膜对Na+的通透性增加,导致Na+内流,这是形成动作电位的基础。
【详解】AB、由图可知:兴奋过程中,K+外向流量大于内向流量,Na+内向流量大于外向流量,A正确,B错误;
CD、静息状态时,K+外向流量大于内向流量,Na+外向流量小于内向流量,CD错误。
故选A。
16.(2024·湖南)细胞所处的内环境变化可影响其兴奋性、膜电位达到阈电位(即引发动作电位的临界值)后,才能产生兴奋。如图所示,甲、乙和丙表示不同环境下静息电位或阈电位的变化情况。下列叙述错误的是( )
A.正常环境中细胞的动作电位峰值受膜内外钠离子浓度差影响
B.环境甲中钾离子浓度低于正常环境
C.细胞膜电位达到阈电位后,钠离子通道才开放
D.同一细胞在环境乙中比丙中更难发生兴奋
16.C
【分析】动作电位的形成是Na+内流的结果,Na+的浓度差决定了动作电位的峰值,内外浓度差越大,峰值越大。静息电位的强度与K+的浓度差有关,K+的浓度差越大,静息电位的绝对值越大。负离子例如氯离子的内流会形成抑制作用,导致膜内负电荷增多。
【详解】A、动作电位的产生主要与钠离子顺浓度梯度内流有关,细胞内外钠离子浓度差会影响动作电位峰值,A正确;
B、静息电位的产生主要与钾离子顺浓度梯度外流有关,细胞外钾离子浓度降低时,膜两侧钾离子浓度差增大,钾离子外流增多,静息电位的绝对值增大,环境甲中钾离子浓度低于正常环境,B正确;
C、细胞膜电位达到阈电位前,钠离子通道就已经开放,C错误;
D、分析题图可知,与环境丙相比,细胞在环境乙中阈电位与静息电位的差值更大,受到刺激后更难发生兴奋,D正确。
故选C。
17.(2024·甘肃)图甲是记录蛙坐骨神经动作电位的实验示意图。在图示位置给予一个适宜电刺激,可通过电极1和2在电位记录仪上记录到如图乙所示的电位变化。如果在电极1和2之间的M点阻断神经动作电位的传导,给予同样的电刺激时记录到的电位变化图是( )
A.B.
C.D.
17.B
【分析】神经纤维未受到刺激时,细胞膜内外的电荷分布情况是外正内负,当某一部位受刺激时,其膜电位变为外负内正。静息时,K+外流,造成膜两侧的电位表现为内负外正;受刺激后,Na+内流,造成膜两侧的电位表现为内正外负。
【详解】分析题意,在图示位置给予一个适宜电刺激,由于兴奋先后到达电极1和电极2,则电位记录仪会发生两次方向相反的偏转,可通过电极1和2在电位记录仪上记录到如图乙所示的电位变化;如果在电极1和2之间的M点阻断神经动作电位的传导,兴奋只能传导至电极1,无法传至电极2,只发生一次偏转,对应的图形应是图乙中的前半段,B符合题意。
故选B。
18.(2024·浙江)坐骨神经可以支配包括腓肠肌在内的多块骨骼肌。取坐骨神经腓肠肌标本,将电位表的两个电极置于坐骨神经表面II、III两处,如图甲。在坐骨神经I处,给一个适当强度的电刺激,指针偏转情况如图乙,其中h1>h2,t1<t3。下列叙述错误的是( )
A.h₁和h₂反映II处和III处含有的神经纤维数量
B.Ⅱ处的神经纤维数量比Ⅲ处的多可导致h1>h2
C.神经纤维的传导速度不同可导致t1<t3
D.两个电极之间的距离越远t2的时间越长
18.A
【分析】静息时,K+外流,造成膜两侧的电位表现为内负外正;受刺激后,Na+内流,造成膜两侧的电位表现为内正外负。该部位与相邻部位产生电位差而发生电荷移动,形成局部电流,在神经纤维上双向传导。
【详解】A、坐骨神经包含很多条神经纤维,多条神经纤维兴奋,电位可以叠加,可以反映出指针的偏向程度,但是不完全和神经纤维的数量有关,指针偏向幅度还和传导速度有关,神经纤维传导速度有快有慢,兴奋传导到t3的时候,可能部分神经纤维的兴奋还没传到,没有到达叠加的最大值,也会导致指针的转向幅度减小,A错误;
B、Ⅱ处的兴奋的神经纤维数量比Ⅲ处的多,可导致动作电位分值h1>h2,B正确;
C、t1、t3表示神经纤维的传导速度不同,C正确;
D、两个电极之间的距离越远,II处和III处兴奋间隔越长,即t2的时间越长,D正确。
故选A。
19.(2024·山东)由肝细胞合成分泌、胆囊储存释放的胆汁属于消化液,其分泌与释放的调节方式如图所示。
(1)图中所示的调节过程中,迷走神经对肝细胞分泌胆汁的调节属于神经调节,说明肝细胞表面有 。肝细胞受到信号刺激后,发生动作电位,此时膜两侧电位表现为 。
(2)机体血浆中大多数蛋白质由肝细胞合成。肝细胞合成功能发生障碍时,组织液的量 (填“增加”或“减少”)。临床上可用药物A竞争性结合醛固酮受体增加尿量,以达到治疗效果,从水盐调节角度分析,该治疗方法使组织液的量恢复正常的机制为 。
(3)为研究下丘脑所在通路胆汁释放量是否受小肠Ⅰ细胞所在通路的影响,据图设计以下实验,已知注射各试剂所用溶剂对实验检测指标无影响。
实验处理:一组小鼠不做注射处理,另一组小鼠注射 (填序号)。①ACh抑制剂②CCK抗体③ACh抑制剂+CCK抗体
检测指标:检测两组小鼠的 。
实验结果及结论:若检测指标无差异,则下丘脑所在通路不受影响。
19.(1) 迷走神经递质受体 外负内正
(2) 增加 药物A竞争性结合醛固酮受体,抑制醛固酮的作用,减少肾小管和集合管对钠离子的重吸收,促进钠离子的排泄,从而增加尿量,使组织液的量恢复正常
(3) ② 胆汁释放量
【分析】由图可知,食物通过促进下丘脑相关通路,增加Ach的释放,同时通过小肠Ⅰ细胞通路,增加CCK的释放,二者均可作用与肝细胞分泌胆汁,后者汉能促进胆囊平滑肌收缩,进一步促进胆囊胆汁的释放。
【详解】(1)迷走神经对肝细胞分泌胆汁的调节属于神经调节,说明肝细胞表面有迷走神经递质受体。发生动作电位膜两侧电位表现为外负内正。
(2)肝细胞合成功能发生障碍时,血浆蛋白减少,血浆渗透压降低,水分大量渗透到组织液,组织液的量增加,导致组织水肿。药物A竞争性结合醛固酮受体,减少醛固酮的作用,从而减少肾小管对钠离子的重吸收,增加尿量,使组织液的量恢复正常。
(3)由图可知,小肠Ⅰ细胞所在通路相关的物质是CCK,即自变量是是否注射CCK,因变量是胆囊释放胆汁的量。所以实验处理:一组小鼠不做注射处理,另一组小鼠注射CCK抗体。检测指标:检测两组小鼠的胆汁释放量。
20.(2024·甘肃)机体心血管活动和血压的相对稳定受神经、体液等因素的调节。血压是血管内血液对单位面积血管壁的侧压力。人在运动、激动或受到惊吓时血压突然升高,机体会发生减压反射(如下图)以维持血压的相对稳定。回答下列问题。
(1)写出减压反射的反射弧 。
(2)在上述反射活动过程中,兴奋在神经纤维上以 形式传导,在神经元之间通过 传递。
(3)血压升高引起的减压反射会使支配心脏和血管的交感神经活动 。
(4)为了探究神经和效应器细胞之间传递的信号是电信号还是化学信号,科学家设计了如下图所示的实验:①制备A、B两个离体蛙心,保留支配心脏A的副交感神经,剪断支配心脏B的全部神经;②用适当的溶液对蛙的离体心脏进行灌流使心脏保持正常收缩活动,心脏A输出的液体直接进入心脏B。
刺激支配心脏A的副交感神经,心脏A的收缩变慢变弱(收缩曲线见下图)。预测心脏B收缩的变化,补全心脏B的收缩曲线,并解释原因: 。
20.(1)压力感受器→传入神经→心血管中枢→副交感神经和交感神经→心脏和血管
(2) 神经冲动/动作电位 突触
(3)减弱
(4)支配心脏A的副交感神经末梢释放的化学物质,随灌流液在一定时间后到达心脏B,使心脏B跳动变慢
【分析】自主神经系统由交感神经和副交感神经两部分组成。它们的作用通常是相反的。当人体处于兴奋状态时,交感神经活动占据优势,心跳加快,支气管扩张,但胃肠的蠕动和消化腺的分泌活动减弱;当人处于安静状态时,副交感神经活动占据优势,此时,心跳减慢,但胃肠的蠕动和消化液的分泌会加强,有利于食物的消化和营养物质的吸收。交感神经和副交感神经对同一器官的调节作用通常是相反的,对机体的意义是使机体对外界刺激作出更精确的反应,更好的适应环境的变化。
【详解】(1)减压反射的反射弧:压力感受器→传入神经→心血管中枢→副交感神经和交感神经→心脏和血管。
(2)上述反射活动过程中,兴奋在神经纤维上以神经冲动或电信号的形式传导,在神经元之间通过突触结构传递。
(3)血压升高引起的减压反射会使支配心脏和血管的交感神经活动减弱。
(4)支配心脏A的副交感神经末梢释放的化学物质(神经递质),可随灌流液在一定时间后到达心脏B,使心脏B跳动变慢,故心脏B的收缩曲线如下: 。
21.(2024·河北)心率为心脏每分钟搏动的次数。心肌P细胞可自动产生节律性动作电位以控制心脏搏动。同时,P细胞也受交感神经和副交感神经的双重支配。受体阻断剂A和B能与各自受体结合,并分别阻断两类自主神经的作用,以受试者在安静状态下的心率为对照,检测了两种受体阻断剂对心率的影响,结果如图。
回答下列问题:
(1)调节心脏功能的基本中枢位于 。大脑皮层通过此中枢对心脏活动起调节作用,体现了神经系统的 调节。
(2)心肌P细胞能自动产生动作电位,不需要刺激,该过程涉及的跨膜转运。神经细胞只有受刺激后,才引起 离子跨膜转运的增加,进而形成膜电位为 的兴奋状态。上述两个过程中离子跨膜转运方式相同,均为 。
(3)据图分析,受体阻断剂A可阻断 神经的作用。兴奋在此神经与P细胞之间进行传递的结构为 。
(4)自主神经被完全阻断时的心率为固有心率。据图分析,受试者在安静状态下的心率 (填“大于”“小于”或“等于”)固有心率。若受试者心率为每分钟90次,比较此时两类自主神经的作用强度: 。
21.(1) 脑干 分级
(2) Na+ 外负内正 协助扩散
(3) 副交感 突触
(4) 小于 交感神经和副交感神经都起作用,副交感神经作用更强
【分析】静息时,神经细胞膜对钾离子的通透性大,钾离子大量外流,形成内负外正的静息电位;受到刺激后,神经细胞膜的通透性发生改变,对钠离子的通透性增大,钠离子内流,形成内正外负的动作电位。兴奋部位和非兴奋部位形成电位差,产生局部电流,膜外电流由未兴奋部位流向兴奋部位兴奋,膜内电流由兴奋部位流向未兴奋部位兴奋,而兴奋传导的方向与膜内电流方向一致。
【详解】(1)调节心脏功能的基本中枢位于脑干。大脑皮层通过此中枢对心脏活动起调节作用,体现了神经系统的分级调节。
(2)神经细胞只有受刺激后,才引起Na+离子跨膜转运的增加,进而形成膜电位为外负内正的兴奋状态。上述两个过程中离子跨膜转运方式相同,均为协助扩散。
(3)交感神经可以使心跳加快、加强,副交感神经使心跳减慢、减弱,据图分析可知,与对照组相比,当受体阻断剂A与受体结合后,心率比安静时明显加快,而受体阻断剂B与受体结合后,心率下降,所以受体阻断剂A可阻断副交感神经的作用,受体阻断剂B可阻断交感神经的作用。此神经与P细胞之间在反射弧中可以作为效应器,故兴奋在此神经与P细胞之间进行传递的结构为突触。
(4)自主神经被完全阻断时的心率为固有心率,与对照组相比,受体阻断剂A和B同时处理时为固有心率,说明安静状态下心率小于固有心率。交感神经可以使心跳加快、加强,副交感神经使心跳减慢、减弱,安静状态下心率为每分钟65次,交感神经能使其每分钟增加115-65=50次,副交感神经能使其每分钟降低65-50=15次,如果两者作用强度相等,理论上应该是每分钟65+50-15=100次,若受试者心率为每分钟90次,与被完全阻断作用时偏低,据此推测交感神经和副交感神经都起作用,副交感神经作用更强。
22.(2023·浙江)神经元的轴突末梢可与另一个神经元的树突或胞体构成突触。通过微电极测定细胞的膜电位,PSP1和PSP2分别表示突触a和突触b的后膜电位,如图所示。下列叙述正确的是( )
A.突触a、b前膜释放的递质,分别使突触a后膜通透性增大、突触b后膜通透性降低
B.PSP1和PSP2共同影响突触后神经元动作电位的产生
C.PSP1由K+外流或Cl-内流形成,PSP2由Na+或Ca2+内流形成
D.突触a、b前膜释放的递质增多,分别使PSP1变化幅值增大、PSP2变化幅值减小
22.B
【分析】兴奋在神经元之间传递过程为:兴奋以电流的形式传导到轴突末梢时,突触小泡释放递质(化学信号),递质作用于突触后膜,引起突触后膜产生膜电位(电信号),从而将兴奋传递到下一个神经元。
【详解】A、据图可知,突触a释放的递质使突触后膜上膜电位增大,推测可能是递质导致突触后膜的通透性增大,突触后膜上钠离子通道开放,钠离子大量内流;突触b释放的递质使突触后膜上膜电位减小,推测可能是递质导致突触后膜的通透性增大,突触后膜上氯离子通道开放,氯离子大量内流,A错误;
BC、图中PSP1中膜电位增大,可能是Na+或Ca2+内流形成的,PSP2中膜电位减小,可能是K+外流或Cl-内流形成的,共同影响突触后神经元动作电位的产生,B正确、C错误;
D、 细胞接受有效刺激后,一旦产生动作电位,其幅值就达最大,增加刺激强度,动作电位的幅值不再增大,推测突触a、b前膜释放的递质增多,可能PSP1、PSP2幅值不变,D错误。
故选B。
23.(2023·辽宁)尾悬吊(后肢悬空)的大鼠常被用作骨骼肌萎缩研究的实验模型。将实验大鼠随机均分为3组:甲组不悬吊;乙组悬吊;丙组悬吊+电针插入骨骼肌刺激。4周后结果显示:与甲组相比,乙组大鼠后肢小腿骨骼肌出现重量降低、肌纤维横截面积减小等肌萎缩症状;丙组的肌萎缩症状比乙组有一定程度的减轻。据此分析,下列叙述错误的是( )
A.尾悬吊使大鼠骨骼肌的肌蛋白降解速度大于合成速度
B.乙组大鼠后肢骨骼肌萎缩与神经—肌肉突触传递减弱有关
C.对丙组大鼠施加的电刺激信号经反射弧调控骨骼肌收缩
D.长期卧床病人通过适当的电刺激可能缓解骨骼肌萎缩
23.C
【分析】神经调节的基本方式是反射,其结构基础是反射弧。反射弧由感受器、传入神经、神经中枢、传出神经、效应器五部分构成。兴奋在神经纤维上是双向传导的,在神经元之间是单向传递的,即只能从一个神经元的轴突传递给另一个神经元的细胞体或树突。神经末梢与肌肉接触处叫做神经肌肉接点,又称突触。在突触处,神经末梢的细胞膜称为突触前膜,与之相对的肌膜较厚,有皱褶,称为突触后膜。突触前膜与突触后膜之间有一间隙,称突触间隙。
【详解】A、尾悬吊小鼠后肢小腿骨骼肌出现重量降低、肌纤维横截面积减小等肌萎缩症状,因此尾悬吊使大鼠骨骼肌的肌蛋白降解速度大于合成速度,A正确;
B、乙组大鼠后肢骨骼肌萎缩与神经对肌肉失去了支配或者是支配的能力减弱,因此乙组大鼠后肢骨骼肌萎缩与神经—肌肉突触传递减弱有关,B正确;
C、对丙组大鼠施加的电刺激信号调控骨骼肌收缩没有经过完整的反射弧,C错误;
D、据题干分析,丙组悬吊+电针插入骨骼肌刺激,丙组的肌萎缩症状比乙组有一定程度的减轻,因此长期卧床病人通过适当的电刺激可能缓解骨骼肌萎缩,D正确。
故选C。
24.(2023·辽宁)下面是兴奋在神经元之间传递过程的示意图,图中①~④错误的是( )
A.①B.②C.③D.④
24.C
【分析】兴奋在神经元之间需要通过突触结构进行传递,突触包括突触前膜、突触间隙、突触后膜,其具体的传递过程为:兴奋以电流的形式传导到轴突末梢时,突触小泡释放递质(化学信号),递质作用于突触后膜,引起突触后膜产生膜电位(电信号),从而将兴奋传递到下一个神经元。
【详解】A、突触小泡包裹着神经递质运动到突触前膜,突触小泡膜与突触前膜融合,释放神经递质,该方式为胞吐,A正确;
BC、图中释放的神经递质与突触后膜受体结合引起Na+通道打开,Na+内流使突触后膜神经元产生兴奋,B正确,C错误;
D、神经递质与突触后膜上的相关受体结合,形成递质—受体复合物,从而改变突触后膜对离子的通透性,引发突触后膜电位变化,随后,神经递质与受体分开,并迅速被降解或回收进细胞,D正确。
故选C。
25.(2023·海南)药物W可激活脑内某种抑制性神经递质的受体,增强该神经递质的抑制作用,可用于治疗癫痫。下列有关叙述错误的是( )
A.该神经递质可从突触前膜以胞吐方式释放出来
B.该神经递质与其受体结合后,可改变突触后膜对离子的通透性
C.药物W阻断了突触前膜对该神经递质的重吸收而增强抑制作用
D.药物W可用于治疗因脑内神经元过度兴奋而引起的疾病
25.C
【分析】兴奋以电流的形式传导到轴突末梢时,突触小泡释放递质(化学信号),递质作用于突触后膜,引起突触后膜产生膜电位(电信号),从而将兴奋传递到下一个神经元。
【详解】A、该神经递质可从突触前膜以胞吐方式释放出来,胞吐过程依赖膜的流动性实现,A正确;
B、该神经递质与其受体结合后,可改变突触后膜对离子的通透性,导致阴离子内流,进而使静息电位的绝对值更大,表现为抑制作用,B正确;
C、药物W可激活脑内某种抑制性神经递质的受体,进而增强了该神经递质的抑制作用,即药物W不是通过阻断突触前膜对该神经递质的重吸收而增强抑制作用的,C错误;
D、药物W可激活脑内某种抑制性神经递质的受体,增强该神经递质的抑制作用,因此,药物W可用于治疗因脑内神经元过度兴奋而引起的疾病,D正确。
故选C。
26.(2023·天津)脊椎动物发育过程中,躯体运动神经元接受到肌细胞分泌的足量神经营养性蛋白才能存活,并与肌细胞建立连 接,否则发生凋亡。下列叙述错误的是( )
A.神经营养性蛋白是一种神经递质
B.躯体运动神经元和肌细胞建立的连接可发育为突触
C.神经元凋亡是由基因决定的细胞自动结束生命的过程
D.使用神经营养性蛋白合成抑制剂可促进躯体运动神经元凋亡
26.A
【分析】细胞凋亡是由基因决定的细胞编程序死亡的过程。细胞凋亡是生物体正常的生命历程,对生物体是有利的,而且细胞凋亡贯穿于整个生命历程。细胞凋亡是生物体正常发育的基础,能维持组织细胞数目的相对稳定,是机体的一种自我保护机制。
【详解】A、分析题意可知,该蛋白质进入肌神经细胞后,会促进其发育以及与肌肉细胞的联系,而神经递质需要与突触后膜的受体结合后起作用,不进入细胞,故这种蛋白质不是神经递质,A错误;
B、肌神经细胞可以与肌肉细胞形成突触,两者之间通过神经递质传递信息,B正确;
C、凋亡是基因决定的细胞自动结束生命的过程,是一种程序性死亡,C正确;
D、结合题意,如果不能得到这种蛋白质,肌神经细胞会凋亡,故蛋白合成抑制剂可以促进肌神经细胞凋亡,D正确。
故选A。
27.(2023·山东)神经细胞的离子跨膜运输除受膜内外离子浓度差影响外,还受膜内外电位差的影响。已知神经细胞膜外的Cl-浓度比膜内高。下列说法正确的是( )
A.静息电位状态下,膜内外电位差一定阻止K+的外流
B.突触后膜的Cl-通道开放后,膜内外电位差一定增大
C.动作电位产生过程中,膜内外电位差始终促进Na+的内流
D.静息电位→动作电位→静息电位过程中,不会出现膜内外电位差为0的情况
27.A
【分析】1、静息时,神经细胞膜对钾离子的通透性大,钾离子大量外流,形成内负外正的静息电位;受到刺激后,神经细胞膜的通透性发生改变,对钠离子的通透性增大,钠离子内流,形成内正外负的动作电位,兴奋部位和非兴奋部位形成电位差,产生局部电流,兴奋传导的方向与膜内电流方向一致。
2、兴奋在神经元之间需要通过突触结构进行传递,突触包括突触前膜、突触间隙、突触后膜,其具体的传递过程为:兴奋以电流的形式传导到轴突末梢时,突触小泡释放递质(化学信号),递质作用于突触后膜,引起突触后膜产生膜电位(电信号),从而将兴奋传递到下一个神经元。
【详解】A、静息电位状态下,K+外流导致膜外为正电,膜内为负电,膜内外电位差阻止了K+的继续外流,A正确;
B、若膜内电位为正时,氯离子内流不会使膜内外电位差增大,B错误;
C、动作电位产生过程中,膜内外电位差促进Na+的内流,当膜内变为正电时则抑制Na+的继续内流,C错误;
D、静息电位→动作电位→静息电位过程中,膜电位的变化为,由外正内负变为外负内正,再变为外正内负,则会出现膜内外电位差为0的情况,D错误。
故选A。
28.(2023·湖北)心肌细胞上广泛存在Na+-K+泵和Na+-Ca2+交换体(转入Na+的同时排出Ca2+),两者的工作模式如图所示。已知细胞质中钙离子浓度升高可引起心肌收缩。某种药物可以特异性阻断细胞膜上的Na+-K+泵。关于该药物对心肌细胞的作用,下列叙述正确的是( )
A.心肌收缩力下降
B.细胞内液的钾离子浓度升高
C.动作电位期间钠离子的内流量减少
D.细胞膜上Na+-Ca2+交换体的活动加强
28.C
【分析】静息时,神经细胞膜对钾离子的通透性大,钾离子大量外流,形成内负外正的静息电位;受到刺激后,神经细胞膜的通透性发生改变,对钠离子的通透性增大,钠离子内流,形成内正外负的动作电位。
【详解】ACD、细胞膜上的钠钙交换体(即细胞内钙流出细胞外的同时使钠离子进入细胞内)活动减弱,使细胞外钠离子进入细胞内减少,钙离子外流减少,细胞内钙离子浓度增加,心肌收缩力加强,AD错误,C正确;
B、由于该种药物可以特异性阻断细胞膜上的Na+-K+泵,导致K+内流、Na+外流减少,故细胞内钠离子浓度增高,钾离子浓度降低,B错误。
故选C。
29.(2023·河北)节食可减轻体重,但容易发生回弹。如图所示,下丘脑前区神经元在体重下降时兴奋,释放神经递质谷氨酸,使下丘脑内侧区神经元兴奋,增加饥饿感。下列叙述错误的是( )
A.下丘脑是调节摄食和协调躯体运动的中枢
B.该神经通路参与维持体重的相对稳定
C.抑制下丘脑前区神经元可降低饥饿感
D.谷氨酸与受体结合使突触后膜内侧负电荷增加
29.AD
【分析】各级中枢的分布与功能:①大脑:大脑皮层是调节机体活动的最高级中枢,是高级神经活动的结构基础。其上由语言、听觉、视觉、运动等高级中枢。②小脑:有维持身体平衡的中枢。③脑干:有许多重要的生命活动中枢,如心血管中枢、呼吸中枢等。④下丘脑:有体温调节中枢、渗透压感受器(水平衡中枢)、血糖平衡调节中枢,是调节内分泌活动的总枢纽。⑤脊髓:调节躯体运动的低级中枢。
【详解】A、协调躯体运动的中枢位于小脑,而非下丘脑,A错误;
B、下丘脑前区神经元在体重下降时兴奋,释放神经递质谷氨酸,使下丘脑内侧区神经元兴奋,增加饥饿感,故该神经通路参与维持体重的相对稳定,B正确;
C、抑制下丘脑前区神经元释放神经递质谷氨酸,下丘脑内侧区神经元不兴奋,可降低饥饿感,C正确;
D、谷氨酸与受体结合使突触后膜兴奋,主要对钠离子有通透性,钠离子内流,使突触后膜内侧正电荷增加,D错误。
故选AD。
30.(2023·北京)细胞膜的选择透过性与细胞膜的静息电位密切相关。科学家以哺乳动物骨骼肌细胞为材料,研究了静息电位形成的机制。
(1)骨骼肌细胞膜的主要成分是 ,膜的基本支架是 。
(2)假设初始状态下,膜两侧正负电荷均相等,且膜内K+浓度高于膜外。在静息电位形成过程中,当膜仅对K+具有通透性时,K+顺浓度梯度向膜外流动,膜外正电荷和膜内负电荷数量逐步增加,对K+进一步外流起阻碍作用,最终K+跨膜流动达到平衡,形成稳定的跨膜静电场,此时膜两侧的电位表现是 。K+静电场强度只能通过公式“K+静电场强度(mV)”计算得出。
(3)骨骼肌细胞处于静息状态时,实验测得膜的静息电位为-90mV,膜内、外K+浓度依次为155mmL/L和4mmL/L(),此时没有K+跨膜净流动。
①静息状态下,K+静电场强度为 mV,与静息电位实测值接近,推测K+外流形成的静电场可能是构成静息电位的主要因素。
②为证明①中的推测,研究者梯度增加细胞外K+浓度并测量静息电位。如果所测静息电位的值 ,则可验证此假设。
30.(1) 蛋白质和脂质 磷脂双分子层
(2)外正内负
(3) -95.4 梯度减小
【分析】1、静息电位产生的原因:细胞处于安静状态下,存在于细胞膜两侧的电位差称为静息电位,表现为内负外正。原因是细胞膜对K+的通透性增大,K+外流,表现为外正内负。
2、动作电位产生的原因:细胞膜对Na+的通透性增大,Na+内流,表现为内正外负。
【详解】(1)肌细胞膜的主要成分是蛋白质和脂质,细胞膜的基本支架是磷脂双分子层。
(2)静息状态下,膜仅对K+具有通透性时,K+顺浓度梯度向膜外流动,膜外正电荷和膜内负电荷数量逐步增加,对K+进一步外流起阻碍作用,最终K+跨膜流动达到平衡,形成稳定的跨膜静电场,此时膜两侧的电位表现是外正内负。
(3)①静息状态下,K+静电场强度为-95.4mV,与静息电位实测值接近,推测K+外流形成的静电场可能是构成静息电位的主要因素。
②梯度增加细胞外K+浓度,此时钾离子外流梯度减小,如果所测静息电位的值梯度减小,则可验证K+外流形成的静电场可能是构成静息电位的主要因素。
31.(2023·湖南)长时程增强(LTP)是突触前纤维受到高频刺激后,突触传递强度增强且能持续数小时至几天的电现象,与人的长时记忆有关。下图是海马区某侧支LTP产生机制示意图,回答下列问题:
(1)依据以上机制示意图,LTP的发生属于 (填“正”或“负”)反馈调节。
(2)若阻断NMDA受体作用,再高频刺激突触前膜,未诱发LTP,但出现了突触后膜电现象。据图推断,该电现象与 内流有关。
(3)为了探讨L蛋白的自身磷酸化位点(图中α位和β位)对L蛋白自我激活的影响,研究人员构建了四种突变小鼠甲、乙、丙和丁,并开展了相关实验,结果如表所示:
注:“+”多少表示活性强弱,“-”表示无活性。
据此分析:
①小鼠乙在高频刺激后 (填“有”或“无”)LTP现象,原因是 ;
②α位的自身磷酸化可能对L蛋白活性具有 作用。
③在甲、乙和丁实验组中,无L蛋白β位自身磷酸化的组是 。
31.(1)正
(2)Na+
(3) 有 小鼠乙L蛋白突变后阻断了Ca2+/钙调蛋白复合体与L蛋白结合,但不影响NO合成酶催化生成NO,同时L蛋白活性较高,可增强AMPA敏感性,同时招募新的AMPA嵌入膜中,利于钠离子内流 抑制 丁
【分析】兴奋传导和传递的过程:
1、静息时,神经细胞膜对钾离子的通透性大,钾离子大量外流,形成内负外正的静息电位;受到刺激后,神经细胞膜的通透性发生改变,对钠离子的通透性增大,钠离子内流,形成内正外负的动作电位。兴奋部位和非兴奋部位形成电位差,产生局部电流,兴奋就以电信号的形式传递下去。
2、兴奋在神经元之间需要通过突触结构进行传递,突触包括突触前膜、突触间隙、突触后膜,具体的传递过程为:兴奋以电流的形式传导到轴突末梢时,突触小泡释放递质(化学信号),递质作用于突触后膜,引起突触后膜产生膜电位(电信号),从而将兴奋传递到下一个神经元。
【详解】(1)由题图可以看出,突触前膜释放谷氨酸后,经过一系列的信号变化,会促进NO合成酶生成NO,进一步促进突触前膜释放更多谷氨酸,该过程属于正反馈调节。
(2)阻断NMDA受体的作用,不能促进Ca2+内流,从而不能形成Ca2+/钙调蛋白复合体,不能促进NO合成酶合成NO,从而不能产生LTP,但是谷氨酸还可以与AMPA受体结合,促进Na+内流,从而引发电位变化。
(3)①由题表数据可以看出,小鼠乙L蛋白突变后,阻断了Ca2+/钙调蛋白复合体与L蛋白结合,但不影响NO合成酶催化NO的生成,且L蛋白活性较高,可增强AMPA敏感性,同时招募新的AMPA嵌入膜中,利于钠离子内流,
②小鼠甲L蛋白的α位突变为缬氨酸以后,该位点不能发生自身磷酸化,与正常小鼠相比(α位可以发生自身磷酸化),L蛋白活性增强,说明α位发生自身磷酸化可能会对L蛋白的活性起到抑制作用。
③丁组小鼠L蛋白编码基因缺失,则不能形成L蛋白,无法发生L蛋白β位自身磷酸化。甲中α位点突变,其无法磷酸化,但不影响β位点磷酸化,故有LTP;乙α位点突变,阻断Ca2+/钙调蛋白复合体与L蛋白结合,但L蛋白活性较高,说明不影响β位点磷酸化。在甲、乙和丁实验组中,无L蛋白β位自身磷酸化的组是丁。
32.(2023·浙江)运动员在马拉松长跑过程中,机体往往出现心跳加快,呼吸加深,大量出汗,口渴等生理反应。马拉松长跑需要机体各器官系统共同协调完成。
回答下列问题:
(1)听到发令枪声运动员立刻起跑,这一过程属于 反射。长跑过程中,运动员感到口渴的原因是大量出汗导致血浆渗透压升高,渗透压感受器产生的兴奋传到 ,产生渴觉。
(2)长跑结束后,运动员需要补充水分。研究发现正常人分别一次性饮用1000mL清水与1000mL生理盐水,其排尿速率变化如图甲所示。
图中表示大量饮用清水后的排尿速率曲线是 ,该曲线的形成原因是大量饮用清水后血浆被稀释,渗透压下降, 。从维持机体血浆渗透压稳定的角度,建议运动员运动后饮用 。
(3)长跑过程中,运动员会出现血压升高等机体反应,运动结束后,血压能快速恢复正常,这一过程受神经-体液共同调节,其中减压反射是调节血压相对稳定的重要神经调节方式。为验证减压反射弧的传入神经是减压神经,传出神经是迷走神经,根据提供的实验材料,完善实验思路,预测实验结果,并进行分析与讨论。
材料与用具:成年实验兔、血压测定仪、生理盐水、刺激电极、麻醉剂等。
(要求与说明:答题时对实验兔的手术过程不作具体要求)
①完善实验思路:
I.麻醉和固定实验兔,分离其颈部一侧的颈总动脉、减压神经和迷走神经。颈总动脉经动脉插管与血压测定仪连接,测定血压,血压正常。在实验过程中,随时用 湿润神经。
Ⅱ.用适宜强度电刺激减压神经,测定血压,血压下降。再用 ,测定血压,血压下降。
Ⅲ.对减压神经进行双结扎固定,并从结扎中间剪断神经(如图乙所示)。分别用适宜强度电刺激 ,分别测定血压,并记录。
IV.对迷走神经进行重复Ⅲ的操作。
②预测实验结果: 。
设计用于记录Ⅲ、IV实验结果的表格,并将预测的血压变化填入表中。
③分析与讨论:
运动员在马拉松长跑过程中,减压反射有什么生理意义?
32.(1) 条件 大脑皮层
(2) 曲线A 减轻对下丘脑渗透压感受器的刺激,导致抗利尿激素分泌减少,使肾小管和集合管对水的重吸收减少,引起尿量增加 淡盐水
(3) 生理盐水 适宜强度电刺激迷走神经 减压神经中枢端和外周端 长跑过程中,运动员血压升高,通过减压反射使血压在较高水平维持相对稳定
【分析】1、人体的水平衡调节过程:当人体失水过多、饮水不足或吃的食物过咸时→细胞外液渗透压升高→下丘脑渗透压感受器受到刺激→垂体释放抗利尿激素增多→肾小管、集合管对水分的重吸收增加→尿量减少。同时大脑皮层产生渴觉(主动饮水)。
2、条件反射是人出生以后在生活过程中逐渐形成的后天性反射,是在非条件反射的基础上,在大脑皮层参与下完成的,是高级神经活动的基本方式。
【详解】(1)听到发令枪声运动员立刻起跑,这一过程是后天学习和训练习得的,属于条件反射;所有感觉的形成部位都是大脑皮层,渴觉的产生部位也是大脑皮层。
(2)据图可知,曲线A表示的是饮用清水的曲线,判断的依据是:饮用清水后,引起血浆渗透压降低,从而减轻对下丘脑渗透压感受器的刺激,导致抗利尿激素分泌减少,使肾小管和集合管对水的重吸收减少,引起尿量增加;血浆渗透压主要与无机盐和蛋白质的含量有关,为维持机体血浆渗透压稳定,应引用淡盐水,以同时补充水分和无机盐离子。
(3)分析题意,本实验目的是验证减压反射弧的传入神经是减压神经,传出神经是迷走神经,则实验可通过刺激剪断后的中枢端和外周段,然后通过血压的测定进行比较,结合实验材料可设计实验思路如下:
①完善实验思路:I.麻醉和固定实验兔,分离其颈部一侧的颈总动脉、减压神经和迷走神经。颈总动脉经动脉插管与血压测定仪连接,测定血压,血压正常。在实验过程中,随时用生理盐水湿润神经,以保证其活性。
Ⅱ.用适宜强度电刺激减压神经,测定血压,血压下降。再用适宜强度电刺激迷走神经,测定血压,血压下降。
Ⅲ.对减压神经进行双结扎固定,并从结扎中间剪断神经(如图乙所示)。分别用适宜强度电刺激减压神经的中枢端和外周段,分别测定血压,并记录。
IV.对迷走神经进行重复Ⅲ的操作。
②预测实验结果:由于减压神经被切断,刺激中枢端,兴奋仍可传出,则预期结果是血压上升。刺激外周端,兴奋不能传入,血压不变。对迷走神经进行实验,结果相反。表格可设计如下:
③分析题意可知,运动员会出现血压升高等机体反应,运动结束后,血压能快速恢复正常,这一过程称为减压反射,在马拉松长跑过程中,减压反射可使血压保持相对稳定,避免运动员在运动过程中因血压升高而导致心血管功能受损。
33.(2023·全国)人体心脏和肾上腺所受神经支配的方式如图所示。回答下列问题。
(1)神经元未兴奋时,神经元细胞膜两侧可测得静息电位。静息电位产生和维持的主要原因是 。
(2)当动脉血压降低时,压力感受器将信息由传入神经传到神经中枢,通过通路A和通路B使心跳加快。在上述反射活动中,效应器有 。通路A中,神经末梢释放的可作用于效应器并使其兴奋的神经递质是 。
(3)经过通路B调节心血管活动的调节方式有 。
33.(1)钾离子外流
(2) 传出神经末梢及其支配的肾上腺和心肌 去甲肾上腺素
(3)神经—体液调节
【分析】1、静息时,钾离子大量外流,形成内负外正的静息电位;受到刺激后,神经细胞膜的通透性发生改变,对钠离子的通透性增大,钠离子内流,形成内正外负的动作电位,兴奋部位和非兴奋部位形成电位差,产生局部电流,兴奋传导的方向与膜内电流方向一致。
2、兴奋在神经元之间需要通过突触结构进行传递,突触包括突触前膜、突触间隙、突触后膜,其具体的传递过程为:兴奋以电流的形式传导到轴突末梢时,突触小泡释放递质(化学信号),递质作用于突触后膜,引起突触后膜产生膜电位(电信号),从而将兴奋传递到下一个神经元。
【详解】(1)静息时,神经细胞膜对钾离子的通透性大,钾离子大量外流,形成内负外正的静息电位。
(2)效应器由传出神经末梢及其支配的肌肉或腺体,则图中的效应器为传出神经末梢及其支配的肾上腺和心肌。通路A中,在突触间以乙酰胆碱为神经递质传递兴奋,在神经元与心脏细胞之间以去甲肾上腺素为神经递质传递兴奋,其中只有去甲肾上腺素作用的是效应器(心脏),所以神经末梢释放的可作用于效应器并使其兴奋的神经递质是去甲肾上腺素。
(3)通路B神经中枢通过控制肾上腺分泌肾上腺素调节心血管活动,有神经细胞的参与,也有内分泌腺的参与,所以经过通路B调节心血管活动的调节方式为神经-体液调节。
34.(2022·北京)神经组织局部电镜照片如下图。下列有关突触的结构及神经元间信息传递的叙述,不正确的是( )
A.神经冲动传导至轴突末梢,可引起1与突触前膜融合
B.1中的神经递质释放后可与突触后膜上的受体结合
C.2所示的细胞器可以为神经元间的信息传递供能
D.2所在的神经元只接受1所在的神经元传来的信息
34.D
【分析】兴奋在神经元之间的传递过程:轴突→突触小体→突触小泡→神经递质→突触前膜→突触间隙→突触后膜(与突触后膜受体结合)→另一个神经元产生兴奋或抑制。
题图分析,图中1表示突触小泡,2表示线粒体。
【详解】A、神经冲动传导至轴突末梢,可引起突触小泡1与突触前膜融合,从而通过胞吐的方式将神经递质释放到突触间隙,A正确;
B、1中的神经递质释放后可与突触后膜上的受体发生特异性结合,从而引起下一个神经元兴奋或抑制,B正确;
C、2表示的是线粒体,线粒体是细胞中的动力工厂,其可以为神经元间的信息传递供能,C正确;
D、2所在的神经元可以和周围的多个神经元之间形成联系,因而不只接受1所在的神经元传来的信息,D错误。
故选D。
35.(2022·山东)药物甲、乙、丙均可治疗某种疾病,相关作用机制如图所示,突触前膜释放的递质为去甲肾上腺素(NE)。下列说法错误的是( )
A.药物甲的作用导致突触间隙中的NE增多
B.药物乙抑制NE释放过程中的正反馈
C.药物丙抑制突触间隙中NE的回收
D.NE-β受体复合物可改变突触后膜的离子通透性
35.B
【分析】去甲肾上腺素(NE)存在于突触小泡,由突触前膜释放到突触间隙,作用于突触后膜的受体,故NE是一种神经递质。由图可知,药物甲抑制去甲肾上腺素的灭活;药物乙抑制去甲肾上腺素与α受体结合;药物丙抑制去甲肾上腺素的回收。
【详解】A、药物甲抑制去甲肾上腺素的灭活,进而导致突触间隙中的NE增多,A正确;
B、由图可知,神经递质可与突触前膜的α受体结合,进而抑制突触小泡释放神经递质,这属于负反馈调节,药物乙抑制NE释放过程中的负反馈,B错误;
C、由图可知,去甲肾上腺素被突触前膜摄取回收,药物丙抑制突触间隙中NE的回收 ,C正确;
D、神经递质NE与突触后膜的β受体特异性结合后,可改变突触后膜的离子通透性,引发突触后膜电位变化,D正确。
故选B。
36.(2022·湖南)情绪活动受中枢神经系统释放神经递质调控,常伴随内分泌活动的变化。此外,学习和记忆也与某些神经递质的释放有关。下列叙述错误的是( )
A.剧痛、恐惧时,人表现为警觉性下降,反应迟钝
B.边听课边做笔记依赖神经元的活动及神经元之间的联系
C.突触后膜上受体数量的减少常影响神经递质发挥作用
D.情绪激动、焦虑时,肾上腺素水平升高,心率加速
36.A
【分析】在神经调节过程中,人在恐惧、严重焦虑、剧痛、失血等紧急情况下,下丘脑兴奋,通过交感神经,其神经末梢会释放神经递质,作用于肾上腺髓质,促使肾上腺髓质细胞分泌肾上腺素。神经递质存在于突触前膜的突触小泡中,由突触前膜释放,进入突触间隙,作用于突触后膜上的特异性受体,引起下一个神经元兴奋或抑制。
【详解】A、人在剧痛、恐惧等紧急情况下,肾上腺素分泌增多,人表现为警觉性提高、反应灵敏、呼吸频率加快、心跳加速等特征,A错误;
B、边听课边做笔记是一系列的反射活动,需要神经元的活动以及神经元之间通过突触传递信息,B正确;
C、突触前膜释放的神经递质与突触后膜上特异性受体结合,引起突触后膜产生兴奋或抑制,突触后膜上受体数量的减少常影响神经递质发挥作用,C正确;
D、情绪激动、焦虑时,引起大脑皮层兴奋,进而促使肾上腺分泌较多的肾上腺素,肾上腺素能够促使人体心跳加快、血压升高、反应灵敏,D正确。
故选A。
37.(2022·浙江)听到上课铃声,同学们立刻走进教室,这一行为与神经调节有关。该过程中,其中一个神经元的结构及其在某时刻的电位如图所示。下列关于该过程的叙述,错误的是( )
A.此刻①处Na+内流,②处K+外流,且两者均不需要消耗能量
B.①处产生的动作电位沿神经纤维传播时,波幅一直稳定不变
C.②处产生的神经冲动,只能沿着神经纤维向右侧传播出去
D.若将电表的两个电极分别置于③④处,指针会发生偏转
37.A
【分析】神经纤维未受到刺激时,细胞膜内外的电荷分布情况是外正内负,当某一部位受刺激时,其膜电位变为外负内正。在反射弧中,兴奋在神经纤维上的传导是单向的。
【详解】A、根据兴奋传递的方向为③→④,则①处恢复静息电位,为K+外流,②处Na+内流,A错误;
B、动作电位沿神经纤维传导时,其电位变化总是一样的,不会随传导距离而衰减,B正确;
C、反射弧中,兴奋在神经纤维的传导是单向的,由轴突传导到轴突末梢,即向右传播出去,C正确;
D、将电表的两个电极置于③④处时,由于会存在电位差,指针会发生偏转,D正确。
故选A。
38.(2022·广东)研究多巴胺的合成和释放机制,可为帕金森病(老年人多发性神经系统疾病)的防治提供实验依据,最近研究发现在小鼠体内多巴胺的释放可受乙酰胆碱调控,该调控方式通过神经元之间的突触联系来实现(如图)。据图分析,下列叙述错误的是( )
A.乙释放的多巴胺可使丙膜的电位发生改变
B.多巴胺可在甲与乙、乙与丙之间传递信息
C.从功能角度看,乙膜既是突触前膜也是突触后膜
D.乙膜上的乙酰胆碱受体异常可能影响多巴胺的释放
38.B
【分析】分析题图可知:甲释放神经递质乙酰胆碱,作用于乙后促进乙释放多巴胺,多巴胺作用于丙。
【详解】A、多巴胺是乙释放的神经递质,与丙上的受体结合后会使其膜发生电位变化,A正确;
B、分析题图可知,多巴胺可在乙与丙之间传递信息,不能在甲和乙之间传递信息,B错误;
C、分析题图可知,乙膜既是乙酰胆碱作用的突触后膜,又是释放多巴胺的突触前膜,C正确;
D、多巴胺的释放受乙酰胆碱的调控,故乙膜上的乙酰胆碱受体异常可能影响多巴胺的释放,D正确。
故选B。
39.(2022·全国)运动神经元与骨骼肌之间的兴奋传递过度会引起肌肉痉挛,严重时会危及生命。下列治疗方法中合理的是( )
A.通过药物加快神经递质经突触前膜释放到突触间隙中
B.通过药物阻止神经递质与突触后膜上特异性受体结合
C.通过药物抑制突触间隙中可降解神经递质的酶的活性
D.通过药物增加突触后膜上神经递质特异性受体的数量
39.B
【分析】兴奋在两个神经元之间传递是通过突触进行的,突触由突触前膜、突触间隙和突触后膜三部分组成,神经递质只存在于突触前膜的突触小泡中,只能由突触前膜释放,进入突触间隙,作用于突触后膜上的特异性受体,引起下一个神经元兴奋或抑制。
【详解】A、如果通过药物加快神经递质经突触前膜释放到突触间隙中,突触间隙中神经递质浓度增加,与突触后膜上特异性受体结合增多,会导致兴奋过度传递引起肌肉痉挛,达不到治疗目的,A不符合题意;
B、如果通过药物阻止神经递质与突触后膜上特异性受体结合,兴奋传递减弱,会缓解兴奋过度传递引起的肌肉痉挛,可达到治疗目的,B符合题意;
C、如果通过药物抑制突触间隙中可降解神经递质的酶的活性,突触间隙中的神经递质不能有效降解,导致神经递质与突触后膜上的特异性受体持续结合,导致兴奋传递过度引起肌肉痉挛,达不到治疗目的,C不符合题意;
D、如果通过药物增加突触后膜上神经递质特异性受体的数量,突触间隙的神经递质与特异性受体结合增多,会导致兴奋传递过度引起肌肉痉挛,达不到治疗目的,D不符合题意。
故选B。
40.(2022·浙江)膝反射是一种简单反射,其反射弧为二元反射弧。下列叙述错误的是( )
A.感受器将刺激转换成神经冲动并沿神经纤维单向传导
B.神经肌肉接点的神经冲动传递伴随信号形式的转换
C.突触后膜去极化形成的电位累加至阈值后引起动作电位
D.抑制突触间隙中递质分解的药物可抑制膝反射
40.D
【分析】突触是由突触前膜,突触间隙和突触后膜构成的,突触小体含有突触小泡,内含神经递质,神经递质有兴奋性和抑制性两种,受到刺激以后神经递质由突触小泡运输到突触前膜与其融合,递质以胞吐的方式排放到突触间隙,作用于突触后膜,引起突触后膜的兴奋或抑制。
【详解】A、兴奋在反射弧上的传导是单向的,只能从感受器通过传入神经、神经中枢、传出神经传到效应器,感受器接受一定的刺激后,产生兴奋,兴奋以神经冲动或电信号的形式沿着传入神经向神经中枢单向传导,A正确;
B、神经肌肉接点相当于一个突触结构,故神经肌肉接点处发生电信号→化学信号→电信号的转化,B正确;
C、突触后膜去极化,由外正内负转为外负内正,当电位达到一定阈值时,可在突触后神经细胞膜上引起一个动作电位,C正确;
D、神经递质发挥作用后就会失活,若药物能抑制神经递质分解,使神经递质持续发挥作用,导致突触后膜持续兴奋,因此抑制突触间隙中递质分解的药物可促进膝反射持续进行,D错误。
故选D。
41.(2022·河北)皮肤上的痒觉、触觉、痛觉感受器均能将刺激引发的信号经背根神经节(DRG)的感觉神经元传入脊髓,整合、上传,产生相应感觉。组胺刺激使小鼠产生痒觉,引起抓挠行为。研究发现,小鼠DRG神经元中的PTEN蛋白参与痒觉信号传递。为探究PTEN蛋白的作用,研究者进行了相关实验。回答下列问题:
(1)机体在 产生痒觉的过程 (填“属于”或“不属于”)反射。兴奋在神经纤维上以 的形式双向传导。兴奋在神经元间单向传递的原因是 。
(2)抓挠引起皮肤上的触觉、痛觉感受器 ,有效 痒觉信号的上传,因此痒觉减弱。
(3)用组胺刺激正常小鼠和PTEN基因敲除小鼠的皮肤,结果如下图。据图推测PTEN蛋白的作用是 机体对外源致痒剂的敏感性。已知PTEN基因敲除后,小鼠DRG中的TRPV1蛋白表达显著增加。用组胺刺激PTEN基因和TRPV1基因双敲除的小鼠,据图中结果推测TRPV1蛋白对痒觉的影响是 。
41.(1) 大脑皮层 不属于 电信号(神经冲动) 神经递质只能由突触前膜释放,作用于突触后膜
(2) 兴奋 抑制
(3) 减弱 促进痒觉的产生
【分析】1、神经递质只能由突触前膜释放,作用于突触后膜,故兴奋在神经元之间只能单向传递。
2、分析题意,本实验的目的是探究PTEN蛋白的作用,则实验的自变量是PTEN等基因的有无,因变量是小鼠的痒觉,可通过抓挠次数进行分析。
【详解】(1)所有感觉的形成部位均是大脑皮层,故机体在大脑皮层产生痒觉;反射的完成需要经过完整的反射弧,机体产生痒觉没有经过完整的反射弧,不属于反射;兴奋在神经纤维上以电信号(神经冲动)的形式双向传导;由于由于神经递质只存在于突触前膜的突触小泡中,只能由突触前膜释放,作用于突触后膜,故兴奋在神经元之间只能单向传递。
(2)抓挠行为会引起皮肤上的触觉、痛觉感受器兴奋,有效抑制痒觉信号的上传,因此痒觉减弱。
(3)分析题意,本实验的自变量是PTEN和TRPV1基因的有无,因变量是30分钟内抓挠次数,据图可知,与正常小鼠相比,PTEN基因敲除小鼠的抓挠次数明显增加,说明PTEN基因缺失会增加小鼠的抓挠次数,即增加小鼠对痒觉的敏感性,据此推测PTEN基因控制合成的PTEN蛋白是减弱机体对外源致痒剂的敏感性,进而抑制小鼠的痒觉;而PTEN基因和TRPV1基因双敲除的小鼠与正常小鼠差异不大,说明TRPV1基因缺失可减弱PTEN缺失基因的效果,即会抑制小鼠痒觉的产生,即TRPV1基因控制合成的TRPV1蛋白可促进痒觉的产生。
42.(2022·浙江)坐骨神经由多种神经纤维组成,不同神经纤维的兴奋性和传导速率均有差异,多根神经纤维同步兴奋时,其动作电位幅值(即大小变化幅度)可以叠加;单根神经纤维的动作电位存在“全或无”现象。
欲研究神经的电生理特性,请完善实验思路,分析和预测结果(说明:生物信号采集仪能显示记录电极处的电位变化,仪器使用方法不要求;实验中标本需用任氏液浸润)。
(1)实验思路:
①连接坐骨神经与生物信号采集仪等(简图如下,a、b为坐骨神经上相距较远的两个点)。
②刺激电极依次施加由弱到强的电刺激,显示屏1上出现第一个动作电位时的刺激强度即阈刺激,记为Smin。
③ ,当动作电位幅值不再随刺激增强而增大时,刺激强度即为最大刺激,记为Smax。
(2)结果预测和分析:
①当刺激强度范围为 时,坐骨神经中仅有部分神经纤维发生兴奋。
②实验中,每次施加电刺激的几乎同时,在显示屏上都会出现一次快速的电位变化,称为伪迹,其幅值与电刺激强度成正比,不影响动作电位(见图)。伪迹的幅值可以作为 的量化指标;伪迹与动作电位起点的时间差,可估测施加刺激到记录点神经纤维膜上 所需的时间。伪迹是电刺激通过 传导到记录电极上而引发的。
③在单根神经纤维上,动作电位不会因传导距离的增加而减小,即具有 性。而上述实验中a、b处的动作电位有明显差异(如图),原因是不同神经纤维上动作电位的 不同导致b处电位叠加量减小。
④以坐骨神经和单根神经纤维为材料,分别测得两者的Smin和Smax。将坐标系补充完整,并用柱形图表示两者的Smin和Smax相对值。
42.(1)在阈刺激的基础上依次施加由弱到强的电刺激
(2) 小于Smax且不小于Smin 电刺激强度 Na+通道开放 任氏液 不衰减 传导速率
【分析】1、神经干是多根神经纤维组成的神经纤维束,神经干细胞的动作电位是多个细胞电变化的代数叠加。而每根神经纤维的兴奋性不同,引起它们兴奋所需的阈强度不同,刺激强度较小时兴奋性高的神经首先被兴奋,随着刺激强度的增大兴奋性较低的神经也逐渐被兴奋,在一定范围内改变刺激强度会改变被兴奋的神经根数,它们叠加到一起的动作电位幅值就会改变。
2、单根神经纤维所产生的动作电位,反映出"全或无"定律,即动作电位不论以何种刺激方式产生,但刺激必须达到一定的阈值方能出现;阈下刺激不能引起任何反应——"无",而阈上刺激则不论强度如何,一律引起同样的最大反应——"全"。
【详解】(1)据题意可知,本实验要研究神经的电生理特性,坐骨神经由多种神经纤维组成,在一定范围内改变刺激强度会改变被兴奋的神经根数,它们叠加到一起的动作电位幅值就会改变,因此在阈刺激的基础上依次施加由弱到强的电刺激,当动作电位幅值不再随刺激增强而增大时,刺激强度即为最大刺激,记为Smax。
(2)①是出现第一个动作电位时的刺激强度即阈刺激,当动作电位幅值不再随刺激增强而增大时,刺激强度即为最大刺激,记为Smax,因此当刺激强度范围为小于Smax且不小于Smin时,坐骨神经中仅有部分神经纤维发生兴奋。
②实验中,每次施加电刺激的几乎同时,在显示屏上都会出现一次快速的电位变化,称为伪迹,伪迹的幅值可以作为电刺激强度的量化指标。受到刺激时,神经纤维膜上钠离子的通道开放,会出现动作电位,伪迹与动作电位起点的时间差,可估测施加刺激到记录点神经纤维膜上钠离子通道开放所需的时间。实验中的标本需要任氏液浸润,因此伪迹是电刺激通过任氏液传导到记录电极上而引发的。
③在单根神经纤维上,动作电位不会因传导距离的增加而减小,即具有不衰减性。不同神经纤维的兴奋性和传导速率均有差异,上述实验中a、b处的动作电位有明显差异,原因是不同神经纤维上动作电位的传导速率不同导致b处电位叠加量减小。
④坐骨神经是由多种神经纤维组成,不同神经纤维的兴奋性和传导速率均有差异,多根神经纤维同步兴奋时,其动作电位幅值(即大小变化幅度)可以叠加;单根神经纤维的动作电位存在“全或无”现象。因此坐骨神经的Smin和Smax不同,单根神经纤维的Smin和Smax相同,即:
考点03 神经系统的分级调节
43.(2024·广东)研究发现,耐力运动训练能促进老年小鼠大脑海马区神经发生,改善记忆功能。下列生命活动过程中,不直接涉及记忆功能改善的是 ( )
A.交感神经活动增加
B.突触间信息传递增加
C.新突触的建立增加
D.新生神经元数量增加
43.A
【分析】学习和记忆涉及脑内神经递质的作用以及某些种类蛋白质的合成。短时记忆可能与神经元之间即时的信息交流有关尤其是与大脑皮层下一个形状像海马的脑区有关。长时记忆可能与突触形态及功能的改变以及新突触的建立有关。关于学习和记忆更深层次的奥秘,仍然有待科学家进一步探索。
【详解】A、记忆是脑的高级功能,而交感神经活动占据优势,心跳加快,支气管扩张,不直接涉及记忆功能改善,A符合题意;
BCD、短时记忆可能与神经元之间即时的信息交流有关,尤其是与大脑皮层下一个形状像海马的脑区有关,长时记忆可能与突触形态及功能的改变以及新突触的建立有关,BCD不符合题意。
故选A。
44.(2023·山东)脊髓、脑干和大脑皮层中都有调节呼吸运动的神经中枢,其中只有脊髓呼吸中枢直接支配呼吸运动的呼吸肌,且只有脑干呼吸中枢具有自主节律性。下列说法错误的是( )
A.只要脑干功能正常,自主节律性的呼吸运动就能正常进行
B.大脑可通过传出神经支配呼吸肌
C.睡眠时呼吸运动能自主进行体现了神经系统的分级调节
D.体液中CO2浓度的变化可通过神经系统对呼吸运动进行调节
44.A
【分析】神经系统包括中枢神经系统和外周神经系统,中枢神经系统由脑和脊髓组成,脑分为大脑、小脑和脑干;外周神经系统包括脊神经、脑神经、自主神经,自主神经系统包括交感神经和副交感神经。
【详解】A、分析题意可知,只有脑干呼吸中枢具有自主节律性,而脊髓呼吸中枢直接支配呼吸运动的呼吸肌,故若仅有脑干功能正常而脊髓受损,也无法完成自主节律性的呼吸运动,A错误;
B、脑干和大脑皮层中都有调节呼吸运动的神经中枢,故脑可通过传出神经支配呼吸肌,B正确;
C、正常情况下,呼吸运动既能受到意识的控制,也可以自主进行,这反映了神经系统的分级调节,睡眠时呼吸运动能自主进行体现脑干对脊髓的分级调节,C正确;
D、CO2属于体液调节因子,体液中CO2浓度的变化可通过神经系统对呼吸运动进行调节:如二氧化碳浓度升高时,可刺激脑干加快呼吸频率,从而有助于二氧化碳排出,D正确。
故选A。
45.(2023·全国)中枢神经系统对维持人体内环境的稳态具有重要作用。下列关于人体中枢的叙述,错误的是( )
A.大脑皮层是调节机体活动的最高级中枢
B.中枢神经系统的脑和脊髓中含有大量的神经元
C.位于脊髓的低级中枢通常受脑中相应的高级中枢调控
D.人体脊髓完整而脑部受到损伤时,不能完成膝跳反射
45.D
【分析】各级中枢的分布与功能:①大脑:大脑皮层是调节机体活动的最高级中枢,是高级神经活动的结构基础。其上有语言、听觉、视觉、运动等高级中枢。②小脑:有维持身体平衡的中枢。③脑干:有许多重要的生命活动中枢,如心血管中枢、呼吸中枢等。④下丘脑:有体温调节中枢、渗透压感受器(水平衡中枢)、血糖平衡调节中枢,是调节内分泌活动的总枢纽。⑤脊髓:调节躯体运动的低级中枢。
【详解】A、调节机体的最高级中枢是大脑皮层,可调控相应的低级中枢,A正确;
B、脊椎动物和人的中枢神经系统,包括位于颅腔中的脑和脊柱椎管内的脊髓,它们含有大量的神经元这些神经元组合成许多不同的神经中枢,分别负责调控某一特定的生理功能,B正确;
C、脑中的高级中枢可调控位于脊髓的低级中枢,C正确;
D、膝跳反射低级神经中枢位于脊髓,故脊髓完整时即可完成膝跳反射,D错误。
故选D。
46.(2023·辽宁)随着人类星际旅行计划的推进,如何降低乘员代谢率以减少飞船负载是关键问题之一、动物的冬眠为人类低代谢的研究提供了重要参考。图1显示某储脂类哺乳动物的整个冬眠过程包含多个冬眠阵。每个冬眠阵由入眠、深冬眠、激醒和阵间觉醒四个阶段组成,其体温和代谢率变化如图2回答下列问题:
(1)入眠阶段该动物体温逐渐 ,呼吸频率会发生相应变化,调控呼吸频率的中枢位于 。进入深冬眠阶段后该动物维持 ,以减少有机物的消耗。
(2)在激醒过程中,从中枢神经系统的 发出的交感神经兴奋,使机体产热增加,体温迅速回升。
(3)该动物在阵间觉醒阶段会排尿,排尿是在高级中枢调控下由低级中枢发出的传出神经兴奋使膀胱缩小完成的,这种调节方式属于 调节。该动物冬眠季节不进食、不饮水,主要通过分解体内的 产生水。
(4)低温不能诱发非冬眠动物冬眠,但利用某种物质可诱导出猕猴等动物的低代谢状态,其机制是激活了下丘脑的特定神经元。据此推测,研究人体低代谢调节机制的关键是要找到 和 ,并保证“星际旅行休眠人”能够及时 。
46.(1) 下降 脑干 低代谢率
(2)脊髓
(3) 分级 脂肪
(4) 新陈代谢降低相关的神经元 激活该神经元的物质 激醒和阵间觉醒
【分析】分析图2可知:一个冬眠阵中,入眠阶段体温和代谢率逐渐下降,深冬眠阶段维持低体温和低代谢率,激醒阶段体温和代谢率升高,阵间觉醒阶段维持正常体温。
【详解】(1)分析图可知,入眠阶段该动物体温逐渐下降,呼吸频率会发生相应变化,调控呼吸频率的中枢位于脑干。进入深冬眠阶段后该动物维持低代谢率,以减少有机物的消耗。
(2)交感神经由脊髓发出。
(3)排尿是在高级中枢调控下由低级中枢发出的传出神经兴奋使膀胱缩小完成的,这种调节方式属于分级调节。该动物冬眠季节不进食、不饮水,主要通过分解体内的脂肪产生水。
(4)研究人体低代谢调节机制的关键是要找到新陈代谢降低相关的神经元,用于接收相应物质的刺激;还应找到激活该神经元的物质,并保证“星际旅行休眠人”能够及时激醒和阵间觉醒。
47.(2023·浙江)我们说话和唱歌时,需要有意识地控制呼吸运动的频率和深度,这属于随意呼吸运动;睡眠时不需要有意识地控制呼吸运动,人体仍进行有节律性的呼吸运动,这属于自主呼吸运动。人体呼吸运动是在各级呼吸中枢相互配合下进行的,呼吸中枢分布在大脑皮层、脑干和脊髓等部位。体液中的O2、CO2和H+浓度变化通过刺激化学感受器调节呼吸运动。回答下列问题:
(1)人体细胞能从血浆、 和淋巴等细胞外液获取O2,这些细胞外液共同构成了人体的内环境。内环境的相对稳定和机体功能系统的活动,是通过内分泌系统、 系统和免疫系统的调节实现的。
(2)自主呼吸运动是通过反射实现的,其反射弧包括感受器、 和效应器。化学感受器能将O2、CO2和H+浓度等化学信号转化为 信号。神经元上处于静息状态的部位,受刺激后引发Na+ 而转变为兴奋状态。
(3)人屏住呼吸一段时间后,动脉血中的CO2含量增大,pH变 ,CO2含量和pH的变化共同引起呼吸加深加快。还有实验发现,当吸入气体中CO2浓度过大时,会出现呼吸困难、昏迷等现象,原因是CO2浓度过大导致呼吸中枢 。
(4)大脑皮层受损的“植物人”仍具有节律性的自主呼吸运动;哺乳动物脑干被破坏,或脑干和脊髓间的联系被切断,呼吸停止。上述事实说明,自主呼吸运动不需要位于 的呼吸中枢参与,自主呼吸运动的节律性是位于 的呼吸中枢产生的。
47.(1) 组织液 神经
(2) 传入神经、神经中枢、传出神经 电 内流
(3) 小 受抑制
(4) 大脑皮层 脑干
【分析】1、体液是由细胞内液和细胞外液组成,细胞内液是指细胞内的液体,而细胞外液即细胞的生存环境,它包括血浆、组织液、淋巴等,也称为内环境。2、内环境稳态的调节机制:神经--体液--免疫调节共同作用。
【详解】(1)人体的内环境包括血浆、组织液、淋巴等,人体细胞可从内环境中获取氧气。人体内环境稳态的调节机制是神经--体液--免疫调节,故内环境的相对稳定是通过内分泌系统、神经系统和免疫系统的调节实现的。
(2)反射弧包括感受器、传入神经、神经中枢、传出神经和效应器。化学感受器能将化学信号转化为电信号。神经元上处于静息状态的部位,受刺激后引发Na+内流产生动作电位,从而转变为兴奋状态。
(3)动脉血中的CO2含量增大,会导致血浆pH变小。CO2浓度过大会导致呼吸中枢受抑制,从而出现呼吸困难、昏迷等现象。
(4)大脑皮层受损仍具有节律性的自主呼吸运动,说明自主呼吸运动不需要位于大脑皮层的呼吸中枢参与,而脑干被破坏或脑干和脊髓间的联系被切断,呼吸停止,说明自主呼吸运动的节律性是位于脑干的呼吸中枢产生的。
48.(2022·山东)缺血性脑卒中是因脑部血管阻塞而引起的脑部损伤,可发生在脑的不同区域。若缺血性脑卒中患者无其他疾病或损伤,下列说法错误的是( )
A.损伤发生在大脑皮层S区时,患者不能发出声音
B.损伤发生在下丘脑时,患者可能出现生物节律失调
C.损伤导致上肢不能运动时,患者的缩手反射仍可发生
D.损伤发生在大脑时,患者可能会出现排尿不完全
48.A
【分析】大脑是高级神经中枢,可以控制低级神经中枢脊髓的生理活动。缩手反射为非条件反射。
【详解】A、S区为运动性语言中枢,损伤后,患者与讲话有关的肌肉和发声器官完全正常,能发出声音,但不能表达用词语表达思想,A错误;
B、下丘脑是生物的节律中枢,损伤发生在下丘脑时,患者可能出现生物节律失调,B正确;
C、损伤导致上肢不能运动时,大脑皮层的躯体运动中枢受到损伤,此时患者的缩手反射仍可发生,因为缩手反射的低级中枢在脊髓,C正确;
D、排尿的高级中枢在大脑皮层,低级中枢在脊髓,损伤发生在大脑时,患者可能会出现排尿不完全,D正确。
故选A。
49.(2022·湖北)胃酸由胃壁细胞分泌。已知胃液中H+的浓度大约为150mml/L,远高于胃壁细胞中H+浓度,胃液中Cl-的浓度是胃壁细胞中的10倍。回答下列问题:
(1)胃壁细胞分泌Cl-的方式是 。食用较多的陈醋后,胃壁细胞分泌的H+量将 。
(2)图1是胃蛋白酶的活力随pH变化的曲线。在弥漫性胃黏膜萎缩时,胃壁细胞数量明显减少。此时,胃蛋白酶的活力将 。
(3)假饲是指让动物进食后,食物从食管接口流出而不能进入胃。常用假饲实验来观察胃液的分泌。假饲动物进食后,用胃痿口相连的引流瓶来收集胃液,如图2所示。科学家观察到假饲动物进食后,引流瓶收集到了较多胃液,且在愉悦环境下给予假饲动物喂食时,动物分泌的胃液量明显增加。根据该实验结果,能够推测出胃液分泌的调节方式是 。为证实这一推测,下一步实验操作应为 ,预期实验现象是 。
49.(1) 主动运输 减少
(2)降低
(3) 神经调节 切除通向胃壁细胞的神经 无胃液分泌(收集不到胃液等)
【分析】分析题干可知,H+、Cl-在胃壁细胞中的浓度低于胃液中。分析图1可知,随pH的升高,胃蛋白活力先升高后降低,最后完全失活。
【详解】(1)根据题干信息可知,胃壁细胞分泌C1-是由低浓度到高浓度,方式是主动运输,Cl-在胃壁细胞中的浓度低于胃液中。食用较多的陈醋后,胃液中H+浓度升高,因此为维持胃液中H+浓度的相对稳定,胃壁细服分泌的H+量将减少。
(2)图1是胃蛋白酶的活力随pH变化的曲线。在弥漫性胃黏膜萎缩时,胃壁细胞数量明显减少,导致胃液中H+数量减少,pH升高。此时,胃蛋白酶的活力将降低。
(3)在愉悦环境下给予假饲动物喂食时,动物分泌的胃液量明显增加,说明胃液分泌的调节方式是神经调节,即胃液的分泌受到相关神经元的支配。为证实这一推测,下一步实验操作应为切除通向胃壁细胞的神经,使神经系统无法支配胃液的分泌,预期实验现象是无胃液分泌(收集不到胃液等)。
考点
三年考情(2022-2024)
命题趋势
考点1 神经系统的基础
2024·山东、安徽、全国、甘肃、河北、吉林
2023·湖北、重庆、北京
2022·重庆、辽宁
从近三年全国各地的高考试题来看,常出现的考点是神经系统的基础、神经冲动的产生和传导和神经系统的分级调节,此部分内容集中在选择题和非选择题部分考察。
考点2 神经冲动的产生和传导
2024·广东、山东、浙江、湖南、甘肃、河北
2023·浙江、辽宁、海南、天津、山东、湖北、河北、北京、湖南、全国
2022·北京、山东、湖南、浙江、广东、全国、浙江、河北
考点3 神经系统的分级调节
2024·广东
2023·山东、全国、辽宁、浙江
2022·山东、湖北
正常
小鼠
甲
乙
丙
丁
α位突变为缬氨酸,该位点不发生自身磷酸化
α位突变为天冬氨酸,阻断Ca2+/钙调蛋白复合体与L蛋白结合
β位突变为丙氨酸,该位点不发生自身磷酸化
L蛋白编码基因确缺失
L蛋白活性
+
++++
++++
+
-
高频刺激
有LTP
有LTP
?
无LTP
无LTP
三年(2022-2024)高考生物真题分类汇编(全国通用)专题18 基因工程(解析版): 这是一份三年(2022-2024)高考生物真题分类汇编(全国通用)专题18 基因工程(解析版),共58页。
三年(2022-2024)高考生物真题分类汇编(全国通用)专题18 基因工程(原卷版): 这是一份三年(2022-2024)高考生物真题分类汇编(全国通用)专题18 基因工程(原卷版),共28页。
三年(2022-2024)高考生物真题分类汇编(全国通用)专题17 细胞工程与胚胎工程(解析版): 这是一份三年(2022-2024)高考生物真题分类汇编(全国通用)专题17 细胞工程与胚胎工程(解析版),共37页。

