- 三年(2022-2024)高考化学真题分类汇编(全国通用)专题06 化学反应中的能量变化和反应机理(解析版) 试卷 0 次下载
- 三年(2022-2024)高考化学真题分类汇编(全国通用)专题07 电化学及其应用(原卷版) 试卷 0 次下载
- 三年(2022-2024)高考化学真题分类汇编(全国通用)专题08 化学反应速率与化学平衡(原卷版) 试卷 0 次下载
- 三年(2022-2024)高考化学真题分类汇编(全国通用)专题08 化学反应速率与化学平衡(解析版) 试卷 0 次下载
- 三年(2022-2024)高考化学真题分类汇编(全国通用)专题09 水溶液中的离子反应与平衡(原卷版) 试卷 0 次下载
三年(2022-2024)高考化学真题分类汇编(全国通用)专题07 电化学及其应用(解析版)
展开考法01 原电池、化学电源
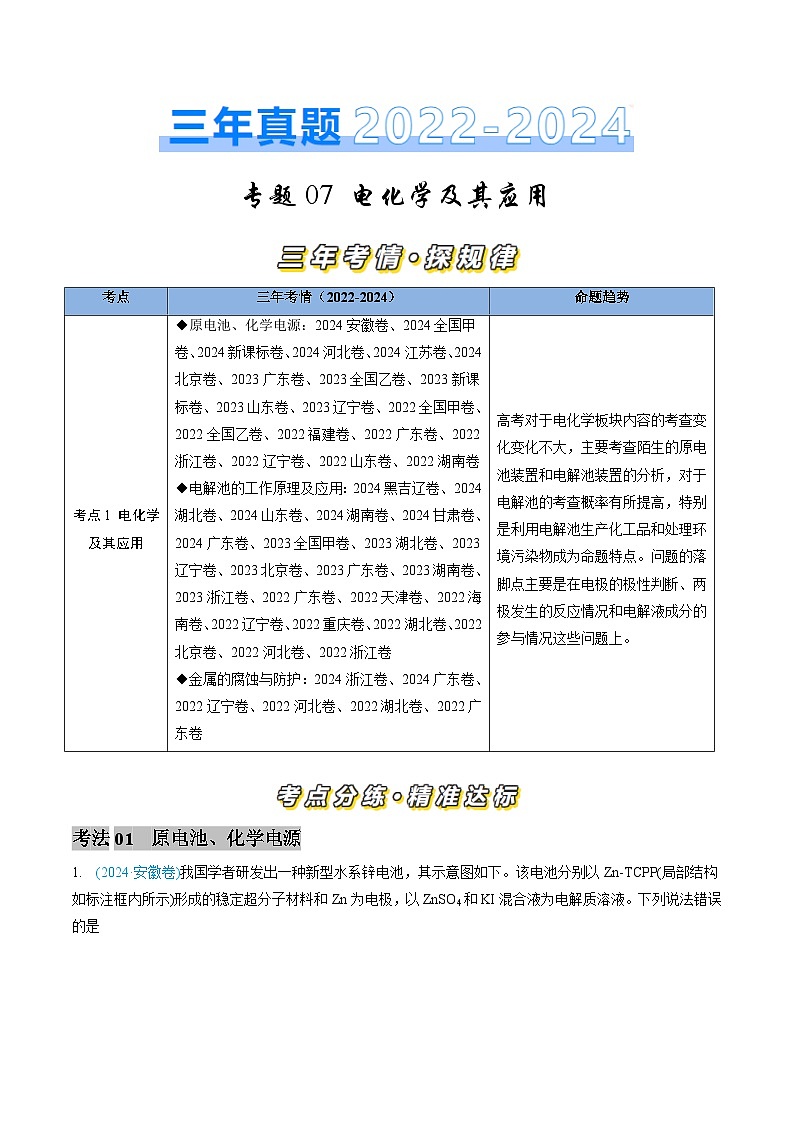
1. (2024·安徽卷)我国学者研发出一种新型水系锌电池,其示意图如下。该电池分别以Zn-TCPP(局部结构如标注框内所示)形成的稳定超分子材料和Zn为电极,以ZnSO4和KI混合液为电解质溶液。下列说法错误的是
A. 标注框内所示结构中存在共价键和配位键
B. 电池总反应为:
C. 充电时,阴极被还原的Zn2+主要来自Zn-TCPP
D. 放电时,消耗0.65gZn,理论上转移0.02ml电子
【答案】C
【分析】由图中信息可知,该新型水系锌电池的负极是锌、正极是超分子材料;负极的电极反应式为,则充电时,该电极为阴极,电极反应式为;正极上发生,则充电时,该电极为阳极,电极反应式为。
【解析】A.标注框内所示结构属于配合物,配位体中存在碳碳单键、碳碳双键、碳氮单键、碳氮双键和碳氢键等多种共价键,还有由提供孤电子对、提供空轨道形成的配位键,A正确;
B.由以上分析可知,该电池总反应为,B正确;
C.充电时,阴极电极反应式为,被还原的Zn2+主要来自电解质溶液,C错误;
D.放电时,负极的电极反应式为,因此消耗0.65 g Zn(物质的量为0.01ml),理论上转移0.02 ml电子,D正确;
综上所述,本题选C。
2.(2024·全国甲卷) 科学家使用δ-MnO2研制了一种MnO2-Zn可充电电池(如图所示)。电池工作一段时间后,MnO2电极上检测到MnOOH和少量ZnMn2O4。下列叙述正确的是
A. 充电时,Zn2+向阳极方向迁移
B.充电时,会发生反应Zn+MnO2=ZnMn2O4
C. 放电时,正极反应有MnO2+H2O2+e-=MnOOH+OH-
D.放电时,Zn电极质量减少0.65gl,MnO2电极生成了0.020mlMnOOH
【答案】C
【分析】Zn具有比较强的还原性,具有比较强的氧化性,自发的氧化还原反应发生在Zn与MnO2之间,所以电极为正极,Zn电极为负极,则充电时电极为阳极、Zn电极为阴极。
【解析】A.充电时该装置为电解池,电解池中阳离子向阴极迁移,即向阴极方向迁移,A不正确;
B.放电时,负极的电极反应为,则充电时阴极反应为Zn2++2e-=Zn,即充电时Zn元素化合价应降低,而选项中Zn元素化合价升高,B不正确;
C.放电时电极为正极,正极上检测到和少量,则正极上主要发生的电极反应是,C正确;
D.放电时,Zn电极质量减少0.65g(物质的量为0.010ml),电路中转移0.020ml电子,由正极的主要反应可知,若正极上只有生成,则生成的物质的量为0.020ml,但是正极上还有生成,因此,的物质的量小于0.020ml,D不正确;
综上所述,本题选C。
3. (2024·新课标卷)一种可植入体内的微型电池工作原理如图所示,通过CuO催化消耗血糖发电,从而控制血糖浓度。当传感器检测到血糖浓度高于标准,电池启动。血糖浓度下降至标准,电池停止工作。(血糖浓度以葡萄糖浓度计)
电池工作时,下列叙述错误的是
A. 电池总反应为
B. b电极上CuO通过Cu(Ⅱ)和Cu(Ⅰ)相互转变起催化作用
C. 消耗18mg葡萄糖,理论上a电极有0.4mml电子流入
D. 两电极间血液中的在电场驱动下的迁移方向为b→a
【答案】C
【分析】由题中信息可知,b电极为负极,发生反应,然后再发生;a电极为正极,发生反应,在这个过程中发生的总反应为。
【解析】A.由题中信息可知,当电池开始工作时,a电极为电池正极,血液中的在a电极上得电子生成,电极反应式为;b电极为电池负极, 在b电极上失电子转化成CuO,电极反应式为,然后葡萄糖被CuO氧化为葡萄糖酸,CuO被还原为,则电池总反应为,A正确;
B.b电极上CuO将葡萄糖被CuO氧化为葡萄糖酸后被还原为,在b电极上失电子转化成CuO,在这个过程中CuO的质量和化学性质保持不变,因此,CuO通过Cu(Ⅱ)和Cu(Ⅰ)相互转变起催化作用,B正确;
C.根据反应可知,参加反应时转移2 ml电子,的物质的量为0.1 mml,则消耗18 mg葡萄糖时,理论上a电极有0.2 mml电子流入,C错误;
D.原电池中阳离子从负极移向正极迁移,故迁移方向为b→a,D正确。
综上所述,本题选C。
4. (2024·河北卷)我国科技工作者设计了如图所示的可充电电池,以为电解质,电解液中加入1,3-丙二胺()以捕获,使放电时还原产物为。该设计克服了导电性差和释放能力差的障碍,同时改善了的溶剂化环境,提高了电池充放电循环性能。
下列说法错误的是
A. 放电时,电池总反应为
B. 充电时,多孔碳纳米管电极与电源正极连接
C. 充电时,电子由电极流向阳极,向阴极迁移
D 放电时,每转移电子,理论上可转化
【答案】C
【分析】放电时CO2转化为MgC2O4,碳元素化合价由+4价降低为+3价,发生还原反应,所以放电时,多孔碳纳米管电极为正极、电极为负极,则充电时多孔碳纳米管电极为阳极、电极为阴极:
【解析】A.根据以上分析,放电时正极反应式为、负极反应式为,将放电时正、负电极反应式相加,可得放电时电池总反应:,故A正确;B.充电时,多孔碳纳米管电极上发生失电子的氧化反应,则多孔碳纳米管在充电时是阳极,与电源正极连接,故B正确;
C.充电时,电极为阴极,电子从电源负极经外电路流向电极,同时向阴极迁移,故C错误;
D.根据放电时的电极反应式可知,每转移电子,有参与反应,因此每转移电子,理论上可转化,故D正确;
故答案为:C。
5. (2024·江苏卷)碱性锌锰电池的总反应为,电池构造示意图如图所示。下列有关说法正确的是
A. 电池工作时,发生氧化反应
B. 电池工作时,通过隔膜向正极移动
C. 环境温度过低,不利于电池放电
D. 反应中每生成,转移电子数为
【答案】C
【分析】Zn为负极,电极反应式为:,MnO2为正极,电极反应式为:。
【解析】A.电池工作时,为正极,得到电子,发生还原反应,故A错误;
B.电池工作时,通过隔膜向负极移动,故B错误;
C.环境温度过低,化学反应速率下降,不利于电池放电,故C正确;
D.由电极反应式可知,反应中每生成,转移电子数为,故D错误;
故选C。
6.(2024·北京卷)酸性锌锰干电池的构造示意图如下。关于该电池及其工作原理,下列说法正确的是( )
A.石墨作电池的负极材料 B.电池工作时,向负极方向移动
C.发生氧化反应 D.锌筒发生的电极反应为
【答案】D
【解析】酸性锌锰干电池,锌筒为负极,石墨电极为正极,负极发生失电子的氧化反应,A错误,D正确;原电池工作时,阳离子向正极(石墨电极)方向移动,B错误;发生得电子的还原反应,C错误。
7.(2023·广东卷)负载有和的活性炭,可选择性去除实现废酸的纯化,其工作原理如图。下列说法正确的是
A.作原电池正极
B.电子由经活性炭流向
C.表面发生的电极反应:
D.每消耗标准状况下的,最多去除
【答案】B
【分析】在Pt得电子发生还原反应,Pt为正极,Cl-在Ag极失去电子发生氧化反应,Ag为负极。
【解析】A.由分析可知,Cl-在Ag极失去电子发生氧化反应,Ag为负极,A错误;
B.电子由负极经活性炭流向正极,B正确;
C.溶液为酸性,故表面发生的电极反应为,C错误;
D.每消耗标准状况下的,转移电子2ml,而失去2ml电子,故最多去除,D错误。
故选B。
8.(2023·全国乙卷)室温钠-硫电池被认为是一种成本低、比能量高的能源存储系统。一种室温钠-硫电池的结构如图所示。将钠箔置于聚苯并咪唑膜上作为一个电极,表面喷涂有硫黄粉末的炭化纤维素纸作为另一电极。工作时,在硫电极发生反应:S8+e-→S,S+e-→S,2Na++S+2(1-)e-→Na2Sx
下列叙述错误的是
A.充电时Na+从钠电极向硫电极迁移
B.放电时外电路电子流动的方向是a→b
C.放电时正极反应为:2Na++S8+2e-→Na2Sx
D.炭化纤维素纸的作用是增强硫电极导电性能
【答案】A
【分析】由题意可知放电时硫电极得电子,硫电极为原电池正极,钠电极为原电池负极。
【解析】A.充电时为电解池装置,阳离子移向阴极,即钠电极,故充电时,Na+由硫电极迁移至钠电极,A错误;
B.放电时Na在a电极失去电子,失去的电子经外电路流向b电极,硫黄粉在b电极上得电子与a电极释放出的Na+结合得到Na2Sx,电子在外电路的流向为a→b,B正确;
C.由题给的的一系列方程式相加可以得到放电时正极的反应式为2Na++S8+2e-→Na2Sx,C正确;
D.炭化纤维素纸中含有大量的炭,炭具有良好的导电性,可以增强硫电极的导电性能,D正确;
故答案选A。
9.(2023·新课标卷)一种以和为电极、水溶液为电解质的电池,其示意图如下所示。放电时,可插入层间形成。下列说法错误的是
A.放电时为正极
B.放电时由负极向正极迁移
C.充电总反应:
D.充电阳极反应:
【答案】C
【分析】由题中信息可知,该电池中Zn为负极、为正极,电池的总反应为。
【解析】A.由题信息可知,放电时,可插入层间形成,发生了还原反应,则放电时为正极,A说法正确;
B.Zn为负极,放电时Zn失去电子变为,阳离子向正极迁移,则放电时由负极向正极迁移,B说法正确;
C.电池在放电时的总反应为,则其在充电时的总反应为,C说法不正确;
D.充电阳极上被氧化为,则阳极的电极反应为,D说法正确;
综上所述,本题选C。
10.(2023·山东卷)利用热再生氨电池可实现电镀废液的浓缩再生。电池装置如图所示,甲、乙两室均预加相同的电镀废液,向甲室加入足量氨水后电池开始工作。下列说法正确的是
A.甲室电极为正极
B.隔膜为阳离子膜
C.电池总反应为:
D.扩散到乙室将对电池电动势产生影响
【答案】CD
【解析】A. 向甲室加入足量氨水后电池开始工作,则甲室电极溶解,变为铜离子与氨气形成,因此甲室电极为负极,故A错误;
B. 再原电池内电路中阳离子向正极移动,若隔膜为阳离子膜,电极溶解生成的铜离子要向右侧移动,通入氨气要消耗铜离子,显然左侧阳离子不断减小,明显不利于电池反应正常进行,故B错误;
C. 左侧负极是,正极是,则电池总反应为:,故C正确;
D. 扩散到乙室会与铜离子反应生成,铜离子浓度降低,铜离子得电子能力减弱,因此将对电池电动势产生影响,故D正确。
综上所述,答案为CD。
11.(2023·辽宁卷)某低成本储能电池原理如下图所示。下列说法正确的是
A.放电时负极质量减小
B.储能过程中电能转变为化学能
C.放电时右侧通过质子交换膜移向左侧
D.充电总反应:
【答案】B
【分析】该储能电池放电时,Pb为负极,失电子结合硫酸根离子生成PbSO4,则多孔碳电极为正极,正极上Fe3+得电子转化为Fe2+,充电时,多孔碳电极为阳极,Fe2+失电子生成Fe3+,PbSO4电极为阴极,PbSO4得电子生成Pb和硫酸。
【解析】A.放电时负极上Pb失电子结合硫酸根离子生成PbSO4附着在负极上,负极质量增大,A错误;
B.储能过程中,该装置为电解池,将电能转化为化学能,B正确;
C.放电时,右侧为正极,电解质溶液中的阳离子向正极移动,左侧的H+通过质子交换膜移向右侧,C错误;
D.充电时,总反应为PbSO4+2Fe2+=Pb++2Fe3+,D错误;
故答案选B。
12.(2022·全国甲卷)一种水性电解液Zn-MnO2离子选择双隔膜电池如图所示(KOH溶液中,Zn2+以Zn(OH)存在)。电池放电时,下列叙述错误的是
A.Ⅱ区的K+通过隔膜向Ⅲ区迁移
B.Ⅰ区的SO通过隔膜向Ⅱ区迁移
C. MnO2电极反应:MnO2+2e-+4H+=Mn2++2H2O
D.电池总反应:Zn+4OH-+MnO2+4H+=Zn(OH)+Mn2++2H2O
【答案】A
【解析】根据图示的电池结构和题目所给信息可知,Ⅲ区Zn为电池的负极,电极反应为Zn-2e-+4OH-=Zn(OH),Ⅰ区MnO2为电池的正极,电极反应为MnO2+2e-+4H+=Mn2++2H2O;电池在工作过程中,由于两个离子选择隔膜没有指明的阳离子隔膜还是阴离子隔膜,故两个离子隔膜均可以通过阴、阳离子,因此可以得到Ⅰ区消耗H+,生成Mn2+,Ⅱ区的K+向Ⅰ区移动或Ⅰ区的SO向Ⅱ区移动,Ⅲ区消耗OH-,生成Zn(OH),Ⅱ区的SO向Ⅲ区移动或Ⅲ区的K+向Ⅱ区移动。据此分析答题。
A.根据分析,Ⅱ区的K+只能向Ⅰ区移动,A错误;
B.根据分析,Ⅰ区的SO向Ⅱ区移动,B正确;
C.MnO2电极的电极反应式为MnO2+2e-+4H+=Mn2++2H2O,C正确;
D.电池的总反应为Zn+4OH-+MnO2+4H+=Zn(OH)+Mn2++2H2O,D正确;
故答案选A。
13.(2022·福建卷)一种化学“自充电”的锌-有机物电池,电解质为和水溶液。将电池暴露于空气中,某电极无需外接电源即能实现化学自充电,该电极充放电原理如下图所示。下列说法正确的是
A.化学自充电时,增大
B.化学自充电时,电能转化为化学能
C.化学自充电时,锌电极反应式:
D.放电时,外电路通过电子,正极材料损耗
【答案】A
【解析】A.由图可知,化学自充电时,消耗O2,该反应为O2+2H2O+4e-=4OH-,增大,故A正确;
B.化学自充电时,无需外接电源即能实现化学自充电,该过程不是电能转化为化学能,故B错误;
C.由图可知,化学自充电时,锌电极作阴极,该电极的电极反应式为O2+2H2O+4e-=4OH-,故C错误;
D.放电时,1ml转化为 ,消耗2ml K+,外电路通过电子时,正极物质增加0.02ml K+,增加的质量为0.02ml×39g/ml =0.78g,故D错误;
故选A。
14.(2022·全国乙卷)电池比能量高,在汽车、航天等领域具有良好的应用前景。近年来科学家研究了一种光照充电电池(如图所示)。光照时,光催化电极产生电子和空穴,驱动阴极反应和阳极反应(Li2O2+2h+=2Li++O2)对电池进行充电。下列叙述错误的是
A.充电时,电池的总反应
B.充电效率与光照产生的电子和空穴量有关
C.放电时,Li+从正极穿过离子交换膜向负极迁移
D.放电时,正极发生反应
【答案】C
【解析】充电时光照光催化电极产生电子和空穴,驱动阴极反应(Li++e-=Li+)和阳极反应(Li2O2+2h+=2Li++O2),则充电时总反应为Li2O2=2Li+O2,结合图示,充电时金属Li电极为阴极,光催化电极为阳极;则放电时金属Li电极为负极,光催化电极为正极;据此作答。
A.光照时,光催化电极产生电子和空穴,驱动阴极反应和阳极反应对电池进行充电,结合阴极反应和阳极反应,充电时电池的总反应为Li2O2=2Li+O2,A正确;
B.充电时,光照光催化电极产生电子和空穴,阴极反应与电子有关,阳极反应与空穴有关,故充电效率与光照产生的电子和空穴量有关,B正确;
C.放电时,金属Li电极为负极,光催化电极为正极,Li+从负极穿过离子交换膜向正极迁移,C错误;
D.放电时总反应为2Li+O2=Li2O2,正极反应为O2+2Li++2e-=Li2O2,D正确;
答案选C。
15.(2022·广东卷)科学家基于易溶于的性质,发展了一种无需离子交换膜的新型氯流电池,可作储能设备(如图)。充电时电极a的反应为: 。下列说法正确的是
A.充电时电极b是阴极
B.放电时溶液的减小
C.放电时溶液的浓度增大
D.每生成,电极a质量理论上增加
【答案】C
【解析】A.由充电时电极a的反应可知,充电时电极a发生还原反应,所以电极a是阴极,则电极b是阳极,故A错误;
B.放电时电极反应和充电时相反,则由放电时电极a的反应为可知,NaCl溶液的pH不变,故B错误;
C.放电时负极反应为,正极反应为,反应后Na+和Cl-浓度都增大,则放电时NaCl溶液的浓度增大,故C正确;
D.充电时阳极反应为,阴极反应为,由得失电子守恒可知,每生成1mlCl2,电极a质量理论上增加23g/ml2ml=46g,故D错误;
答案选C。
16.(2022·浙江卷)通过电解废旧锂电池中的可获得难溶性的和,电解示意图如下(其中滤布的作用是阻挡固体颗粒,但离子可自由通过。电解过程中溶液的体积变化忽略不计)。下列说法不正确的是
A.电极A为阴极,发生还原反应
B.电极B的电极发应:
C.电解一段时间后溶液中浓度保持不变
D.电解结束,可通过调节除去,再加入溶液以获得
【答案】C
【解析】A.由电解示意图可知,电极B上Mn2+转化为了MnO2,锰元素化合价升高,失电子,则电极B为阳极,电极A为阴极,得电子,发生还原反应,A正确;
B.由电解示意图可知,电极B上Mn2+失电子转化为了MnO2,电极反应式为:2H2O+Mn2+-2e-=MnO2+4H+,B正确;
C.电极A为阴极, LiMn2O4得电子,电极反应式为:2LiMn2O4+6e-+16H+=2Li++4Mn2++8H2O,依据得失电子守恒,电解池总反应为:2LiMn2O4+4H+=2Li++Mn2++3MnO2+2H2O,反应生成了Mn2+,Mn2+浓度增大,C错误;
D.电解池总反应为:2LiMn2O4+4H+=2Li++Mn2++3MnO2+2H2O,电解结束后,可通过调节溶液pH将锰离子转化为沉淀除去,然后再加入碳酸钠溶液,从而获得碳酸锂,D正确;
答案选C。
17.(2022·辽宁卷)某储能电池原理如图。下列说法正确的是
A.放电时负极反应:
B.放电时透过多孔活性炭电极向中迁移
C.放电时每转移电子,理论上吸收
D.充电过程中,溶液浓度增大
【答案】A
【分析】放电时负极反应:,正极反应:Cl2+2e-=2Cl-,消耗氯气,放电时,阴离子移向负极,充电时阳极:2Cl--2e-=Cl2,由此解析。
【解析】A. 放电时负极失电子,发生氧化反应,电极反应:,故A正确;
B. 放电时,阴离子移向负极,放电时透过多孔活性炭电极向NaCl中迁移,故B错误;
C. 放电时每转移电子,正极:Cl2+2e-=2Cl-,理论上释放,故C错误;
D. 充电过程中,阳极:2Cl--2e-=Cl2,消耗氯离子,溶液浓度减小,故D错误;
故选A。
18.(2022·山东卷)设计如图装置回收金属钴。保持细菌所在环境pH稳定,借助其降解乙酸盐生成,将废旧锂离子电池的正极材料转化为,工作时保持厌氧环境,并定时将乙室溶液转移至甲室。已知电极材料均为石墨材质,右侧装置为原电池。下列说法正确的是
A.装置工作时,甲室溶液pH逐渐增大
B.装置工作一段时间后,乙室应补充盐酸
C.乙室电极反应式为
D.若甲室减少,乙室增加,则此时已进行过溶液转移
【答案】BD
【解析】由于乙室中两个电极的电势差比甲室大,所以乙室是原电池,甲室是电解池,然后根据原电池、电解池反应原理分析解答。
A.电池工作时,甲室中细菌上乙酸盐的阴离子失去电子被氧化为CO2气体,C2+在另一个电极上得到电子,被还原产生C单质,CH3COO-失去电子后,Na+通过阳膜进入阴极室,溶液变为NaCl溶液,溶液由碱性变为中性,溶液pH减小,A错误;
B.对于乙室,正极上LiCO2得到电子,被还原为C2+,同时得到Li+,其中的O与溶液中的H+结合H2O,因此电池工作一段时间后应该补充盐酸,B正确;
C.电解质溶液为酸性,不可能大量存在OH-,乙室电极反应式为:LiCO2+e-+4H+=Li++C2++2H2O,C错误;
D.若甲室C2+减少200 mg,电子转移物质的量为n(e-)= ,乙室C2+增加300 mg,转移电子的物质的量为n(e-)=,说明此时已进行过溶液转移,D正确;
故合理选项是BD。
19.(2022·湖南卷)海水电池在海洋能源领域备受关注,一种锂-海水电池构造示意图如下。下列说法错误的是
A.海水起电解质溶液作用
B.N极仅发生的电极反应:
C.玻璃陶瓷具有传导离子和防水的功能
D.该锂-海水电池属于一次电池
【答案】B
【分析】锂海水电池的总反应为2Li+2H2O═2LiOH+H2↑, M极上Li失去电子发生氧化反应,则M电极为负极,电极反应为Li-e-=Li+,N极为正极,电极反应为2H2O+2e-=2OH-+H2↑,同时氧气也可以在N极得电子,电极反应为O2+4e-+2H2O=4OH-。
【解析】A.海水中含有丰富的电解质,如氯化钠、氯化镁等,可作为电解质溶液,故A正确;
B.由上述分析可知,N为正极,电极反应为2H2O+2e-=2OH-+H2↑,和反应O2+4e-+2H2O=4OH-,故B错误;
C.Li为活泼金属,易与水反应,玻璃陶瓷的作用是防止水和Li反应,并能传导离子,故C正确;
D.该电池不可充电,属于一次电池,故D正确;
答案选B。
考法02 电解池的工作原理及应用
20. (2024·黑吉辽卷)“绿色零碳”氢能前景广阔。为解决传统电解水制“绿氢”阳极电势高、反应速率缓慢的问题,科技工作者设计耦合高效制的方法,装置如图所示。部分反应机理为:。下列说法错误的是
A. 相同电量下理论产量是传统电解水的1.5倍
B. 阴极反应:
C. 电解时通过阴离子交换膜向b极方向移动
D. 阳极反应:
【答案】A
【解析】
【分析】据图示可知,b电极上HCHO 转化为HCOO-,而HCHO 转化为HCOO-为氧化反应,所以b电极为阳极,a电极为阴极,HCHO为阳极反应物,由反应机理可知:反应后生成的转化为HCOOH。由原子守恒和电荷守恒可知,在生成HCOOH的同时还生成了H-,生成的HCOOH再与氢氧化钾酸碱中和:HCOOH+OH-=HCOO-+H2O,而生成的H-在阳极失电子发生氧化反应生成氢气,即2H--2e-=H2↑,阴极水得电子生成氢气:2H2O-2e-=H2↑+2OH-。
【解析】A.由以上分析可知,阳极反应:①HCHO+OH--e-→HCOOH+H2,②HCOOH+OH-=HCOO-+H2O,阴极反应2H2O-2e-=H2↑+2OH-,即转移2ml电子时,阴、阳两极各生成1mlH2,共2mlH2,而传统电解水:,转移2ml电子,只有阴极生成1mlH2,所以相同电量下理论产量是传统电解水的2倍,故A错误;
B.阴极水得电子生成氢气,阴极反应为2H2O-2e-=H2↑+2OH-,故B正确;
C.由电极反应式可知,电解过程中阴极生成OH-,负电荷增多,阳极负电荷减少,要使电解质溶液呈电中性,通过阴离子交换膜向阳极移动,即向b极方向移动,故C正确;
D.由以上分析可知,阳极反应涉及到:①HCHO+OH--e-→HCOOH+H2,②HCOOH+OH-=HCOO-+H2O,由(①+②)×2得阳极反应为:,故D正确;
答案选A。
21. (2024·湖北卷)我国科学家设计了一种双位点电催化剂,用和电化学催化合成甘氨酸,原理如图,双极膜中解离的和在电场作用下向两极迁移。已知在溶液中,甲醛转化为,存在平衡。电极上发生的电子转移反应为。下列说法错误的是
A. 电解一段时间后阳极区减小
B. 理论上生成双极膜中有解离
C. 阳极总反应式为
D. 阴极区存在反应
【答案】B
【分析】在KOH溶液中HCHO转化为HOCH2O-:HCHO+OH-→HOCH2O-,存在平衡HOCH2O-+OH-[OCH2O]2-+H2O,Cu电极上发生的电子转移反应为[OCH2O]2--e-=HCOO-+H∙,H∙结合成H2,Cu电极为阳极;PbCu电极为阴极,首先HOOC—COOH在Pb上发生得电子的还原反应转化为OHC—COOH:H2C2O4+2e-+2H+=OHC—COOH+H2O,OHC—COOH与HO—N+H3反应生成HOOC—CH=N—OH:OHC—COOH+HO—N+H3→HOOC—CH=N—OH+H2O+H+,HOOC—CH=N—OH发生得电子的还原反应转化成H3N+CH2COOH:HOOC—CH=N—OH+4e-+5H+=H3N+CH2COOH+H2O。
【解析】A.根据分析,电解过程中,阳极区消耗OH-、同时生成H2O,故电解一段时间后阳极区c(OH-)减小,A项正确;
B.根据分析,阴极区的总反应为H2C2O4+HO—N+H3+6e-+6H+= H3N+CH2COOH+3H2O,1mlH2O解离成1mlH+和1mlOH-,故理论上生成1mlH3N+CH2COOH双极膜中有6mlH2O解离,B项错误;
C.根据分析,结合装置图,阳极总反应为2HCHO-2e-+4OH-=2HCOO-+H2↑+2H2O,C项正确;
D.根据分析,阴极区的Pb上发生反应H2C2O4+2e-+2H+=OHC—COOH+H2O,D项正确;
答案选B。
22. (2024·山东卷)以不同材料修饰的为电极,一定浓度的溶液为电解液,采用电解和催化相结合的循环方式,可实现高效制和,装置如图所示。下列说法错误的是
A. 电极a连接电源负极
B. 加入Y的目的是补充
C. 电解总反应式为
D. 催化阶段反应产物物质的量之比
【答案】B
【分析】电极b上Br-发生失电子的氧化反应转化成,电极b为阳极,电极反应为Br- -6e-+3H2O=+6H+;则电极a为阴极,电极a的电极反应为6H++6e-=3H2↑;电解总反应式为Br-+3H2O+3H2↑;催化循环阶段被还原成Br-循环使用、同时生成O2,实现高效制H2和O2,即Z为O2。
【解析】A.根据分析,电极a阴极,连接电源负极,A项正确;
B.根据分析电解过程中消耗H2O和Br-,而催化阶段被还原成Br-循环使用,故加入Y的目的是补充H2O,维持NaBr溶液为一定浓度,B项错误;
C.根据分析电解总反应式为Br-+3H2O+3H2↑,C项正确;
D.催化阶段,Br元素的化合价由+5价降至-1价,生成1mlBr-得到6ml电子,O元素的化合价由-2价升至0价,生成1mlO2失去4ml电子,根据得失电子守恒,反应产物物质的量之比n(O2) ∶n(Br-)=6∶4=3∶2,D项正确;
答案选B。
23. (2024·湖南卷)在KOH水溶液中,电化学方法合成高能物质时,伴随少量生成,电解原理如图所示,下列说法正确的是
A. 电解时,向Ni电极移动
B. 生成的电极反应:
C. 电解一段时间后,溶液pH升高
D. 每生成的同时,生成
【答案】B
【解析】
【分析】由电解原理图可知,Ni电极产生氢气,作阴极,发生还原反应,电解质溶液为KOH水溶液,则电极反应为:;Pt电极失去电子生成,作阳极,电极反应为:,同时,Pt电极还伴随少量生成,电极反应为:。
【解析】A.由分析可知,Ni电极为阴极,Pt电极为阳极,电解过程中,阴离子向阳极移动,即向Pt电极移动,A错误;
B.由分析可知,Pt电极失去电子生成,电解质溶液为KOH水溶液,电极反应为:,B正确;
C.由分析可知,阳极主要反应为:,阴极反应为:,则电解过程中发生的总反应主要为:,反应消耗,生成,电解一段时间后,溶液pH降低,C错误;
D.根据电解总反应:可知,每生成1ml,生成0.5ml,但Pt电极伴随少量生成,发生电极反应:,则生成1mlH2时得到的部分电子由OH-放电产生O2提供,所以生成小于0.5ml,D错误;
故选B。
24. (2024·甘肃卷)某固体电解池工作原理如图所示,下列说法错误的是
A. 电极1的多孔结构能增大与水蒸气的接触面积
B. 电极2是阴极,发生还原反应:
C. 工作时从多孔电极1迁移到多孔电极2
D. 理论上电源提供能分解
【答案】B
【分析】多孔电极1上H2O(g)发生得电子的还原反应转化成H2(g),多孔电极1为阴极,电极反应为2H2O+4e-=2H2+2O2-;多孔电极2上O2-发生失电子的氧化反应转化成O2(g),多孔电极2为阳极,电极反应为2O2--4e-=O2。
【解析】A.电极1的多孔结构能增大电极的表面积,增大与水蒸气的接触面积,A项正确;
B.根据分析,电极2阳极,发生氧化反应:2O2--4e-=O2,B项错误;
C.工作时,阴离子O2-向阳极移动,即O2-从多孔电极1迁移到多孔电极2,C项正确;
D.根据分析,电解总反应为2H2O(g)2H2+O2,分解2mlH2O转移4ml电子,则理论上电源提供2ml电子能分解1mlH2O,D项正确;
答案选B。
25. (2024·广东卷)一种基于氯碱工艺的新型电解池(下图),可用于湿法冶铁的研究。电解过程中,下列说法不正确的是
A. 阳极反应:
B. 阴极区溶液中浓度逐渐升高
C. 理论上每消耗,阳极室溶液减少
D. 理论上每消耗,阴极室物质最多增加
【答案】C
【分析】右侧溶液为饱和食盐水,右侧电极产生气体,则右侧电极为阳极,放电产生氯气,电极反应为:;左侧电极为阴极,发生还原反应,在碱性条件下转化为Fe,电极反应为:;中间为阳离子交换膜,由阳极向阴极移动。
【解析】A.由分析可知,阳极反应为:,A正确;
B.由分析可知,阴极反应为:,消耗水产生,阴极区溶液中浓度逐渐升高,B正确;
C.由分析可知,理论上每消耗,转移6ml电子,产生3ml,同时有6ml由阳极转移至阴极,则阳极室溶液减少,C错误;
D.由分析可知,理论上每消耗,转移6ml电子,有6ml由阳极转移至阴极,阴极室物质最多增加,D正确;
故选C。
26.(2023·全国甲卷)用可再生能源电还原时,采用高浓度的抑制酸性电解液中的析氢反应来提高多碳产物(乙烯、乙醇等)的生成率,装置如下图所示。下列说法正确的是
A.析氢反应发生在电极上
B.从电极迁移到电极
C.阴极发生的反应有:
D.每转移电子,阳极生成气体(标准状况)
【答案】C
【分析】由图可知,该装置为电解池,与直流电源正极相连的IrOx-Ti电极为电解池的阳极,水在阳极失去电子发生氧化反应生成氧气和氢离子,电极反应式为2H2O-4e—=O2↑+4H+,铜电极为阴极,酸性条件下二氧化碳在阴极得到电子发生还原反应生成乙烯、乙醇等,电极反应式为2CO2+12H++12e−=C2H4+4H2O、2CO2+12H++12e−=C2H5OH+3H2O,电解池工作时,氢离子通过质子交换膜由阳极室进入阴极室。
【解析】A.析氢反应为还原反应,应在阴极发生,即在铜电极上发生,故A错误;
B.离子交换膜为质子交换膜,只允许氢离子通过,Cl-不能通过,故B错误;
C.由分析可知,铜电极为阴极,酸性条件下二氧化碳在阴极得到电子发生还原反应生成乙烯、乙醇等,电极反应式有2CO2+12H++12e−=C2H4+4H2O,故C正确;
D.水在阳极失去电子发生氧化反应生成氧气和氢离子,电极反应式为2H2O-4e—=O2↑+4H+,每转移1ml电子,生成0.25mlO2,在标况下体积为5.6L,故D错误;
答案选C。
27.(2023·湖北卷)我国科学家设计如图所示的电解池,实现了海水直接制备氢气技术的绿色化。该装置工作时阳极无生成且KOH溶液的浓度不变,电解生成氢气的速率为。下列说法错误的是
A.b电极反应式为
B.离子交换膜为阴离子交换膜
C.电解时海水中动能高的水分子可穿过PTFE膜
D.海水为电解池补水的速率为
【答案】D
【分析】由图可知,该装置为电解水制取氢气的装置,a电极与电源正极相连,为电解池的阳极,b电极与电源负极相连,为电解池的阴极,阴极反应为2H2O+2e-=H2↑+2OH-,阳极反应为4OH--4e-=O2↑+2H2O,电池总反应为2H2O2H2↑+O2↑,据此解答。
【解析】A.b电极反应式为b电极为阴极,发生还原反应,电极反应为2H2O+2e-=H2↑+2OH-,故A正确;
B.该装置工作时阳极无Cl2生成且KOH浓度不变,阳极发生的电极反应为4OH--4e-=O2↑+2H2O,为保持OH-离子浓度不变,则阴极产生的OH-离子要通过离子交换膜进入阳极室,即离子交换膜应为阴离子交换摸,故B正确;
C.电解时电解槽中不断有水被消耗,海水中的动能高的水可穿过PTFE膜,为电解池补水,故C正确;
D.由电解总反应可知,每生成1mlH2要消耗1mlH2O,生成H2的速率为,则补水的速率也应是,故D错误;
答案选D。
28.(2023·辽宁卷)某无隔膜流动海水电解法制的装置如下图所示,其中高选择性催化剂可抑制产生。下列说法正确的是
A.b端电势高于a端电势B.理论上转移生成
C.电解后海水下降D.阳极发生:
【答案】D
【分析】由图可知,左侧电极产生氧气,则左侧电极为阳极,电极a为正极,右侧电极为阴极,b电极为负极,该装置的总反应产生氧气和氢气,相当于电解水,以此解题。
【解析】A.由分析可知,a为正极,b电极为负极,则a端电势高于b端电势,A错误;
B.右侧电极上产生氢气的电极方程式为:2H++2e-=H2↑,则理论上转移生成,B错误;
C.由图可知,该装置的总反应为电解海水的装置,随着电解的进行,海水的浓度增大,但是其pH基本不变,C错误;
D.由图可知,阳极上的电极反应为:,D正确;
故选D。
29.(2023·北京卷)回收利用工业废气中的和,实验原理示意图如下。
下列说法不正确的是
A.废气中排放到大气中会形成酸雨
B.装置a中溶液显碱性的原因是的水解程度大于的电离程度
C.装置a中溶液的作用是吸收废气中的和
D.装置中的总反应为
【答案】C
【解析】A.是酸性氧化物,废气中排放到空气中会形成硫酸型酸雨,故A正确;
B.装置a中溶液的溶质为,溶液显碱性,说明的水解程度大于电离程度,故B正确;
C.装置a中溶液的作用是吸收气体,与溶液不反应,不能吸收,故C错误;
D.由电解池阴极和阳极反应式可知,装置b中总反应为,故D正确;
选C。
30.(2023·广东卷)用一种具有“卯榫”结构的双极膜组装电解池(下图),可实现大电流催化电解溶液制氨。工作时,在双极膜界面处被催化解离成和,有利于电解反应顺利进行。下列说法不正确的是
A.电解总反应:
B.每生成,双极膜处有的解离
C.电解过程中,阳极室中的物质的量不因反应而改变
D.相比于平面结构双极膜,“卯榫”结构可提高氨生成速率
【答案】B
【分析】由信息大电流催化电解溶液制氨可知,在电极a处放电生成,发生还原反应,故电极a为阴极,电极方程式为,电极b为阳极,电极方程式为,“卯榫”结构的双极膜中的H+移向电极a,OH-移向电极b。
【解析】A.由分析中阴阳极电极方程式可知,电解总反应为,故A正确;
B.每生成,阴极得8ml e-,同时双极膜处有8ml 进入阴极室,即有8ml的解离,故B错误;
C.电解过程中,阳极室每消耗4ml ,同时有4ml 通过双极膜进入阳极室,KOH的物质的量不因反应而改变,故C正确;
D.相比于平面结构双极膜,“卯榫”结构具有更大的膜面积,有利于被催化解离成和,可提高氨生成速率,故D正确;
故选B。
31.(2022·广东卷)以熔融盐为电解液,以含和等的铝合金废料为阳极进行电解,实现的再生。该过程中
A.阴极发生的反应为B.阴极上被氧化
C.在电解槽底部产生含的阳极泥D.阳极和阴极的质量变化相等
【答案】C
【解析】根据电解原理可知,电解池中阳极发生失电子的氧化反应,阴极发生得电子的还原反应,该题中以熔融盐为电解液,含和等的铝合金废料为阳极进行电解,通过控制一定的条件,从而可使阳极区Mg和Al发生失电子的氧化反应,分别生成Mg2+和Al3+,Cu和Si不参与反应,阴极区Al3+得电子生成Al单质,从而实现Al的再生,据此分析解答。
A.阴极应该发生得电子的还原反应,实际上Mg在阳极失电子生成Mg2+,A错误;
B.Al在阳极上被氧化生成Al3+,B错误;
C.阳极材料中Cu和Si不参与氧化反应,在电解槽底部可形成阳极泥,C正确;
D.因为阳极除了铝参与电子转移,镁也参与了电子转移,且还会形成阳极泥,而阴极只有铝离子得电子生成铝单质,根据电子转移数守恒及元素守恒可知,阳极与阴极的质量变化不相等,D错误;
故选C。
32.(2022·天津卷)实验装置如图所示。接通电源后,用碳棒(、)作笔,在浸有饱和NaCl溶液和石蕊溶液的湿润试纸上同时写字,端的字迹呈白色。下列结论正确的是
A.a为负极
B.端的字迹呈蓝色
C.电子流向为:
D.如果将、换成铜棒,与碳棒作电极时的现象相同
【答案】B
【解析】A.根据实验现象,a'端呈白色,即生成了氯气,即氯离子失去电子,为阳极,即a为正极,A错误;
B.b'端为阴极,水得到电子放电的同时,生成氢氧根离子,遇石蕊变蓝,B正确;
C.电子从电源的负极出来,即从a极出来,而不是b极,C错误;
D. 如果换成铜棒,铜做阳极放电,现象与碳作电极时不相同,D错误;
故选B。
33.(2022·海南卷)一种采用和为原料制备的装置示意图如下。
下列有关说法正确的是
A.在b电极上,被还原
B.金属Ag可作为a电极的材料
C.改变工作电源电压,反应速率不变
D.电解过程中,固体氧化物电解质中不断减少
【答案】A
【解析】由装置可知,b电极的N2转化为NH3,N元素的化合价降低,得到电子发生还原反应,因此b为阴极,电极反应式为N2+3H2O+6e-=2NH3+3O2-,a为阳极,电极反应式为2O2-+4e-=O2,据此分析解答;
A.由分析可得,b电极上N2转化为NH3,N元素的化合价降低,得到电子发生还原反应,即N2被还原,A正确;
B.a为阳极,若金属Ag作a的电极材料,则金属Ag优先失去电子,B错误;
C.改变工作电源的电压,反应速率会加快,C错误;
D.电解过程中,阴极电极反应式为N2+3H2O+6e-=2NH3+3O2-,阳极电极反应式为2O2-+4e-=O2,因此固体氧化物电解质中O2-不会改变,D错误;
答案选A。
34.(2022·辽宁卷)如图,c管为上端封口的量气管,为测定乙酸溶液浓度,量取待测样品加入b容器中,接通电源,进行实验。下列说法正确的是
A.左侧电极反应:
B.实验结束时,b中溶液红色恰好褪去
C.若c中收集气体,则样品中乙酸浓度为
D.把盐桥换为U形铜导线,不影响测定结果
【答案】A
【分析】本装置为电解池,左侧阳极析出氧气,右侧阴极析出氢气,据此分析解题。
【解析】A.左侧阳极析出氧气,左侧电极反应:,A正确;
B.右侧电极反应2CH3COOH+2e-=H2+2CH3COO-,反应结束时溶液中存在CH3COO-,水解后溶液显碱性,故溶液为红色,B错误;
C.若c中收集气体,若在标况下,c中收集气体的物质的量为0.5×10-3ml,转移电子量为0.5×10-3ml×4=2×10-3ml,故产生氢气:1×10-3ml,则样品中乙酸浓度为:2×10-3ml ÷10÷10-3=,并且题中未给定气体状态不能准确计算,C错误;
D.盐桥换为U形铜导线则不能起到传递离子使溶液呈电中性的效果,影响反应进行,D错误;
答案选A。
35.(2022·重庆卷)硝酮是重要的有机合成中间体,可采用“成对间接电氧化”法合成。电解槽中水溶液的主要成分及反应过程如图所示。
下列说法错误的是
A.惰性电极2为阳极B.反应前后WO/WO数量不变
C.消耗1ml氧气,可得到1ml硝酮D.外电路通过1ml电子,可得到1ml水
【答案】C
【解析】A.惰性电极2,Br-被氧化为Br2,惰性电极2为阳极,故A正确;
B.WO/WO循环反应,反应前后WO/WO数量不变,故B正确;
C.总反应为氧气把二丁基-N-羟基胺氧化为硝酮,1ml二丁基-N-羟基胺失去2mlH原子生成1ml硝酮,氧气最终生成水,根据氧原子守恒,消耗1ml氧气,可得到2ml硝酮,故C错误;
D.外电路通过1ml电子,生成0.5mlH2O2,H2O2最终生成水,根据氧原子守恒,可得到1ml水,故D正确;
选C。
36.(2023·湖南卷)葡萄糖酸钙是一种重要的补钙剂,工业上以葡萄糖、碳酸钙为原料,在溴化钠溶液中采用间接电氧化反应制备葡萄糖酸钙,其阳极区反应过程如下:
下列说法错误的是
A.溴化钠起催化和导电作用
B.每生成葡萄糖酸钙,理论上电路中转移了电子
C.葡萄糖酸能通过分子内反应生成含有六元环状结构的产物
D.葡萄糖能发生氧化、还原、取代、加成和消去反应
【答案】B
【解析】A.由图中信息可知,溴化钠是电解装置中的电解质,其电离产生的离子可以起导电作用,且在阳极上被氧化为,然后与反应生成和,再和葡萄糖反应生成葡萄糖酸和,溴离子在该过程中的质量和性质保持不变,因此,溴化钠在反应中起催化和导电作用,A说法正确;
B.由A中分析可知,2ml在阳极上失去2ml电子后生成1ml,1ml与反应生成1ml,1ml与1ml葡萄糖反应生成1ml葡萄糖酸,1ml葡萄糖酸与足量的碳酸钙反应可生成0.5 ml葡萄糖酸钙,因此,每生成1 ml葡萄糖酸钙,理论上电路中转移了4 ml电子,B说法不正确;
C.葡萄糖酸分子内既有羧基又有羟基,因此,其能通过分子内反应生成含有六元环状结构的酯,C说法正确;
D.葡萄糖分子中的1号C原子形成了醛基,其余5个C原子上均有羟基和H;醛基上既能发生氧化反应生成羧基,也能在一定的条件下与氢气发生加成反应生成醇,该加成反应也是还原反应;葡萄糖能与酸发生酯化反应,酯化反应也是取代反应;羟基能与其相连的C原子的邻位C上的H()发生消去反应;综上所述,葡萄糖能发生氧化、还原、取代、加成和消去反应,D说法正确;
综上所述,本题选B。
37.(2023·浙江卷)氯碱工业能耗大,通过如图改进的设计可大幅度降低能耗,下列说法不正确的是
A.电极A接电源正极,发生氧化反应
B.电极B的电极反应式为:
C.应选用阳离子交换膜,在右室获得浓度较高的溶液
D.改进设计中通过提高电极B上反应物的氧化性来降低电解电压,减少能耗
【答案】B
【解析】A.电极A是氯离子变为氯气,化合价升高,失去电子,是电解池阳极,因此电极A接电源正极,发生氧化反应,故A正确;
B.电极B为阴极,通入氧气,氧气得到电子,其电极反应式为:,故B错误;
C.右室生成氢氧根,应选用阳离子交换膜,左边的钠离子进入到右边,在右室获得浓度较高的溶液,故C正确;
D.改进设计中增大了氧气的量,提高了电极B处的氧化性,通过反应物的氧化性来降低电解电压,减少能耗,故D正确。
综上所述,答案为B。
38.(2023·浙江卷)在熔融盐体系中,通过电解和获得电池材料,电解装置如图,下列说法正确的是
A.石墨电极为阴极,发生氧化反应
B.电极A的电极反应:
C.该体系中,石墨优先于参与反应
D.电解时,阳离子向石墨电极移动
【答案】C
【分析】由图可知,在外加电源下石墨电极上C转化为CO,失电子发生氧化反应,为阳极,与电源正极相连,则电极A作阴极,和获得电子产生电池材料,电极反应为。
【解析】A.在外加电源下石墨电极上C转化为CO,失电子发生氧化反应,为阳极,选项A错误;
B.电极A的电极反应为,选项B错误;
C.根据图中信息可知,该体系中,石墨优先于参与反应,选项C正确;
D.电解池中石墨电极为阳极,阳离子向阴极电极A移动,选项D错误;
答案选C。
39.(2022·湖北卷)含磷有机物应用广泛。电解法可实现由白磷直接制备,过程如图所示(为甲基)。下列说法正确的是
A.生成,理论上外电路需要转移电子
B.阴极上的电极反应为:
C.在电解过程中向铂电极移动
D.电解产生的中的氢元素来自于
【答案】D
【解析】A.石墨电极发生反应的物质:P4→化合价升高发生氧化反应,所以石墨电极为阳极,对应的电极反应式为:,则生成,理论上外电路需要转移电子,A错误;
B.阴极上发生还原反应,应该得电子,为阳极发生的反应, B错误;
C.石墨电极:P4→发生氧化反应,为阳极,铂电极为阴极,应该向阳极移动,即移向石墨电极,C错误;
D.由所给图示可知HCN在阴极放电,产生和,而HCN中的H来自,则电解产生的中的氢元素来自于,D正确;
故选D。
40.(2022·北京卷)利用下图装置进行铁上电镀铜的实验探究。
下列说法不正确的是
A.①中气体减少,推测是由于溶液中减少,且覆盖铁电极,阻碍与铁接触
B.①中检测到,推测可能发生反应:
C.随阴极析出,推测②中溶液减少,平衡逆移
D.②中生成,使得比①中溶液的小,缓慢析出,镀层更致密
【答案】C
【分析】由实验现象可知,实验①时,铁做电镀池的阴极,铁会先与溶液中的氢离子、铜离子反应生成亚铁离子、氢气和铜,一段时间后,铜离子在阴极得到电子发生还原反应生成铜;实验②中铜离子与过量氨水反应生成四氨合铜离子,使得溶液中铜离子浓度比①中要小,电解速率减慢,铜离子在阴极得到电子缓慢发生还原反应生成铜,在铁表面得到比实验①更致密的镀层。
【解析】A.由分析可知,实验①时,铁会先与溶液中的氢离子、铜离子反应,当溶液中氢离子浓度减小,反应和放电生成的铜覆盖铁电极,阻碍氢离子与铁接触,导致产生的气体减少,故A正确;
B.由分析可知,实验①时,铁做电镀池的阴极,铁会先与溶液中的氢离子、铜离子反应生成亚铁离子、氢气和铜,可能发生的反应为,故B正确;
C.由分析可知,铜离子在阴极得到电子发生还原反应,在阴极析出铜,但阳极发生Cu-2e-=Cu2+的反应,铜离子浓度不变,平衡不移动,故C错误;
D.由分析可知,实验②中铜离子与过量氨水反应生成四氨合铜离子,使得溶液中铜离子浓度比①中要小,电解速率减慢,铜离子在阴极得到电子缓慢发生还原反应生成铜,在铁表面得到比实验①更致密的镀层,故D正确;
故选C。
41.(2022·浙江卷)通过电解废旧锂电池中的可获得难溶性的和,电解示意图如下(其中滤布的作用是阻挡固体颗粒,但离子可自由通过。电解过程中溶液的体积变化忽略不计)。下列说法不正确的是
A.电极A为阴极,发生还原反应
B.电极B的电极反应:
C.电解一段时间后溶液中浓度保持不变
D.电解结束,可通过调节除去,再加入溶液以获得
【答案】C
【解析】A.由电解示意图可知,电极B上Mn2+转化为了MnO2,锰元素化合价升高,失电子,则电极B为阳极,电极A为阴极,得电子,发生还原反应,A正确;
B.由电解示意图可知,电极B上Mn2+失电子转化为了MnO2,电极反应式为:2H2O+Mn2+-2e-=MnO2+4H+,B正确;
C.电极A为阴极, LiMn2O4得电子,电极反应式为:2LiMn2O4+6e-+16H+=2Li++4Mn2++8H2O,依据得失电子守恒,电解池总反应为:2LiMn2O4+4H+=2Li++Mn2++3MnO2+2H2O,反应生成了Mn2+,Mn2+浓度增大,C错误;
D.电解池总反应为:2LiMn2O4+4H+=2Li++Mn2++3MnO2+2H2O,电解结束后,可通过调节溶液pH将锰离子转化为沉淀除去,然后再加入碳酸钠溶液,从而获得碳酸锂,D正确;
答案选C。
42.(2022·河北卷)科学家研制了一种能在较低电压下获得氧气和氢气的电化学装置,工作原理示意图如图。
下列说法正确的是
A.电极b为阳极
B.隔膜为阴离子交换膜
C.生成气体M与N的物质的量之比为2:1
D.反应器I中反应的离子方程式为4[Fe(CN)6]3—+4OH—4[Fe(CN)6]4—+O2↑+2H2O
【答案】BD
【分析】由图可知,a电极为阳极,碱性条件下[Fe(CN)6]4—离子在阳极失去电子发生氧化反应生成[Fe(CN)6]3—离子,催化剂作用下,[Fe(CN)6]3—离子与氢氧根离子反应生成[Fe(CN)6]4—离子、氧气和水,b电极为阴极,水分子作用下DHPS在阴极得到电子发生还原反应生成DHPS—2H和氢氧根离子,催化剂作用下,DHPS—2H与水反应生成DHPS和氢气,氢氧根离子通过阴离子交换膜由阴极室向阳极室移动,则M为氧气、N为氢气。
【解析】A.由分析可知,b电极为电解池的阴极,故A错误;
B.由分析可知,氢氧根离子通过阴离子交换膜由阴极室向阳极室移动,则隔膜为阴离子交换膜,故B正确;
C.由分析可知,M为氧气、N为氢气,由得失电子数目守恒可知,氧气和氢气的的物质的量之比为1:2,故C错误;
D.由分析可知,反应器I中发生的反应为催化剂作用下,[Fe(CN)6]3—离子与氢氧根离子反应生成[Fe(CN)6]4—离子、氧气和水,反应的离子方程式为4[Fe(CN)6]3—+4OH—4[Fe(CN)6]4—+O2↑+2H2O,故D正确;
故选BD。
考法03 金属的腐蚀与防护
43. (2024·浙江卷1月)破损的镀锌铁皮在氨水中发生电化学腐蚀,生成[Zn(NH3)4]2+和H2,下列说法不正确的是
A. 氨水浓度越大,腐蚀趋势越大
B. 随着腐蚀的进行,溶液pH变大
C. 铁电极上的电极反应式为:2NH3+2e-=2NH2-+2H2↑
D. 每生成标准状况下224mLH2,消耗0.010mlZn
【答案】C
【解析】
【解析】A.氨水浓度越大,越容易生成,腐蚀趋势越大,A正确;
B.腐蚀的总反应为Zn+4NH3•H2O=+H2↑+2H2O+2OH-,有OH-离子生成,溶液变大,B正确;
C.该电化学腐蚀中Zn作负极,Fe作正极,正极上氢离子得电子生成氢气,铁电极上的电极反应式为:,C错误;
D.根据得失电子守恒,每生成标准状况下,转移电子数为,消耗,D正确;
故选C
44. (2024·浙江卷6月)金属腐蚀会对设备产生严重危害,腐蚀快慢与材料种类、所处环境有关。下图为两种对海水中钢闸门的防腐措施示意图:
下列说法正确的是
A. 图1、图2中,阳极材料本身均失去电子
B. 图2中,外加电压偏高时,钢闸门表面可发生反应:
C. 图2中,外加电压保持恒定不变,有利于提高对钢闸门的防护效果
D. 图1、图2中,当钢闸门表面的腐蚀电流为零时,钢闸门、阳极均不发生化学反应
【答案】B
【解析】
【解析】A.图1为牺牲阳极的阴极瓮中保护法,牺牲阳极一般为较活泼金属,其作为原电池的负极,其失去电子被氧化;图2为外加电流的阴极保护法,阳极材料为辅助阳极,其通常是惰性电极,其本身不失去电子,电解质溶液中的阴离子在其表面失去电子,如海水中的,A不正确;
B.图2中,外加电压偏高时,钢闸门表面积累的电子很多,除了海水中的放电外,海水中溶解的也会竞争放电,故可发生,B正确;
C.图2为外加电流的阴极保护法,理论上只要能对抗钢闸门表面的腐蚀电流即可,当钢闸门表面的腐蚀电流为零时保护效果最好;腐蚀电流会随着环境的变化而变化,若外加电压保持恒定不变,则不能保证抵消腐蚀电流,不利于提高对钢闸门的防护效果,C不正确;
D.图1、图2中,当钢闸门表面的腐蚀电流为零时,说明从牺牲阳极或外加电源传递过来的电子阻止了的发生,钢闸门不发生化学反应,但是牺牲阳极和发生了氧化反应,辅助阳极上也发生了氧化反应,D不正确;
综上所述,本题选B。
45. (2024·广东卷)我国自主设计建造的浮式生产储御油装置“海葵一号”将在珠江口盆地海域使用,其钢铁外壳镶嵌了锌块,以利用电化学原理延缓外壳的腐蚀。下列有关说法正确的是
A. 钢铁外壳为负极B. 镶嵌的锌块可永久使用
C. 该法为外加电流法D. 锌发生反应:
【答案】D
【解析】
【分析】钢铁外壳镶嵌了锌块,由于金属活动性Zn>Fe,即锌块为负极,钢铁为正极,形成原电池,Zn失去电子,发生还原反应,,从而保护钢铁,延缓其腐蚀。
【解析】A.由于金属活动性Zn>Fe,钢铁外壳为正极,锌块为负极,故A错误;
B.Zn失去电子,发生还原反应,,镶嵌的锌块会被逐渐消耗,需根据腐蚀情况进行维护和更换,不能永久使用,故B错误;
C.由分析得,该方法为牺牲阳极的阴极保护法,故C错误;
D.Zn失去电子,发生还原反应:,故D正确;
故选D。
46.(2022·辽宁卷)镀锌铁钉放入棕色的碘水中,溶液褪色;取出铁钉后加入少量漂白粉,溶液恢复棕色;加入,振荡,静置,液体分层。下列说法正确的是
A.褪色原因为被还原B.液体分层后,上层呈紫红色
C.镀锌铁钉比镀锡铁钉更易生锈D.溶液恢复棕色的原因为被氧化
【答案】D
【解析】A.比活泼,更容易失去电子,还原性更强,先与发生氧化还原反应,故溶液褪色原因为被还原,A项错误;
B.液体分层后,在层,的密度比水大,则下层呈紫红色,B项错误;
C.若镀层金属活泼性大于,则不易生锈,反之,若活泼性大于镀层金属,则更易生锈,由于活泼性:,则镀锡铁钉更易生锈,C项错误;
D.漂白粉的有效成分为,其具有强氧化性,可将氧化,D项正确;
答案选D。
47.(2022·河北卷)下列图示装置不能达到实验目的的是
A.装置甲用CCl4萃取溴水中的Br2B.装置乙除去Cl2中的HCl并干燥
C.装置丙验证铁的吸氧腐蚀D.装置丁实验室制备少量NH3
【答案】D
【解析】A.四氯化碳和水不互溶,溴在四氯化碳中的溶解度大于在水中的溶解度,则装置甲能达到用用四氯化碳萃取溴水中溴的实验目的,故A不符合题意;
B.浓盐酸具有挥发性,制得的氯气中混有氯化氢和水蒸气,盛有的饱和食盐水的洗气瓶能用于除去氯化氢气体,盛有的浓硫酸的洗气瓶能用于干燥氯气,则装置乙能达到除去氯气中的氯化氢气体并干燥的实验目的,故B不符合题意;
C.铁丝网在氯化钠溶液中发生吸氧腐蚀会使试管内气体的物质的量减小,气体压强减小,红墨水会进入导气管中形成一段液柱,则装置丙能达到验证铁的吸氧腐蚀的实验目的,故C不符合题意;
D.由图可知,装置丁的向下排空气法收集氨气的试管中没有排出气体的出口,则装置丁不能达到实验室制备少量氨气的实验目的,故D符合题意;
故选D。
48.(2022·湖北卷)下列实验装置(部分夹持装置略)或现象错误的是
A.AB.BC.CD.D
【答案】C
【解析】A.碳酸钠和碳酸氢钠都会因水解而使溶液显碱性,碳酸钠的碱性强于碳酸氢钠,滴入酚酞溶液后,碳酸钠溶液呈现红色,碳酸氢钠的溶液呈现浅红色,A正确;
B.食盐水为中性,铁钉发生吸氧腐蚀,试管中的气体减少,导管口形成一段水柱,B正确;
C.钠燃烧温度在400℃以上,玻璃表面皿不耐高温,故钠燃烧通常载体为坩埚或者燃烧匙,C错误;
D.石蜡油发生热分解,产生不饱和烃,不饱和烃与溴发生加成反应,使试管中溴的四氯化碳溶液褪色,D正确;
故答案选C。
49.(2022·广东卷)为检验牺牲阳极的阴极保护法对钢铁防腐的效果,将镀层有破损的镀锌铁片放入酸化的溶液中。一段时间后,取溶液分别实验,能说明铁片没有被腐蚀的是
A.加入溶液产生沉淀B.加入淀粉碘化钾溶液无蓝色出现
C.加入溶液无红色出现D.加入溶液无蓝色沉淀生成
【答案】D
【分析】镀层有破损的镀锌铁片被腐蚀,则将其放入到酸化的3%NaCl溶液中,会构成原电池,由于锌比铁活泼,作原电池的负极,而铁片作正极,溶液中破损的位置会变大,铁也会继续和酸化的氯化钠溶液反应产生氢气,溶液中会有亚铁离子生成,据此分析解答。
【解析】A.氯化钠溶液中始终存在氯离子,所以加入硝酸银溶液后,不管铁片是否被腐蚀,均会出现白色沉淀,故A不符合题意;
B.淀粉碘化钾溶液可检测氧化性物质,但不论铁片是否被腐蚀,均无氧化性物质与碘化钾发生反应,故B不符合题意;
C.KSCN溶液可检测铁离子的存在,上述现象中不会出现铁离子,所以无论铁片是否被腐蚀,加入KSCN溶液后,均无红色出现,故C不符合题意;
D.K3[Fe(CN)6]是用于检测Fe2+的试剂,若铁片没有被腐蚀,则溶液中不会生成亚铁离子,则加入K3[Fe(CN)6]溶液就不会出现蓝色沉淀,故D符合题意。
综上所述,答案为D。考点
三年考情(2022-2024)
命题趋势
考点1 电化学及其应用
◆原电池、化学电源:2024安徽卷、2024全国甲卷、2024新课标卷、2024河北卷、2024江苏卷、2024北京卷、2023广东卷、2023全国乙卷、2023新课标卷、2023山东卷、2023辽宁卷、2022全国甲卷、2022全国乙卷、2022福建卷、2022广东卷、2022浙江卷、2022辽宁卷、2022山东卷、2022湖南卷
◆电解池的工作原理及应用:2024黑吉辽卷、2024湖北卷、2024山东卷、2024湖南卷、2024甘肃卷、2024广东卷、2023全国甲卷、2023湖北卷、2023辽宁卷、2023北京卷、2023广东卷、2023湖南卷、2023浙江卷、2022广东卷、2022天津卷、2022海南卷、2022辽宁卷、2022重庆卷、2022湖北卷、2022北京卷、2022河北卷、2022浙江卷
◆金属的腐蚀与防护:2024浙江卷、2024广东卷、2022辽宁卷、2022河北卷、2022湖北卷、2022广东卷
高考对于电化学板块内容的考查变化变化不大,主要考查陌生的原电池装置和电解池装置的分析,对于电解池的考查概率有所提高,特别是利用电解池生产化工品和处理环境污染物成为命题特点。问题的落脚点主要是在电极的极性判断、两极发生的反应情况和电解液成分的参与情况这些问题上。
定位:二次电池,放电时阳离子向正极移动,充电时阳离子向阴极移动。
电极
过程
电极反应式
电极
放电
充电
多孔碳纳米管电极
放电
充电
装置示意图
序号
电解质溶液
实验现象
①
0.1ml/LCuSO4
+少量H2SO4
阴极表面有无色气体,一段时间后阴极表面有红色固体,气体减少。经检验电解液中有
②
0.1ml/LCuSO4
+过量氨水
阴极表面未观察到气体,一段时间后阴极表面有致密红色固体。经检验电解液中无元素
A.滴入酚酞溶液
B.吸氧腐蚀
C.钠的燃烧
D.石蜡油的热分解
专题07 电化学及其应用-三年(2022-2024)高考化学真题分类汇编(全国通用)(含解析): 这是一份专题07 电化学及其应用-三年(2022-2024)高考化学真题分类汇编(全国通用)(含解析),共55页。
电化学及其应用--三年(2022-2024)高考化学真题分类汇编: 这是一份电化学及其应用--三年(2022-2024)高考化学真题分类汇编,共20页。
电化学及其应用--三年(2022-2024)高考化学真题分类汇编: 这是一份电化学及其应用--三年(2022-2024)高考化学真题分类汇编,共20页。

