广东省兴宁市2023-2024学年高二上学期期中考试生物试卷(原卷版+解析版)
展开1. 观察植物细胞装片时,在低倍镜下视野明亮,物像清晰,但换成高倍镜后,物像不见了。导致该现象的可能原因是( )
A. 没有移动装片,物像不在视野的中央
B. 没有调节反光镜
C. 没有调节粗准焦螺旋
D. 没有调节细准焦螺旋
2. 如果用含有14C的CO2来追踪光合作用中碳原子的转移途径,则是( )
A. CO2→叶绿素→ADPB. CO2→叶绿体→ATP
C. CO2→乙醇→糖类D. CO2→三碳化合物→糖类
3. 下列有关生物体中组成细胞的元素和化合物,说法正确的是( )
A. Fe、Cu、B、S等都是组成人体细胞的微量元素
B. 不同种类的细胞其组成元素和含量完全相同,但种类往往有一定差异
C. 多糖、蛋白质、核酸等生物大分子都以碳链为基本骨架,因此C是活细胞中含量最多的元素
D. 氧元素在细胞鲜重中含量最多,因为细胞含水量大
4. 孟德尔运用“假说—演绎”法研究豌豆一对相对性状的杂交实验,发现了分离定律,下列哪一项属于其研究过程中的“演绎”( )
A. 亲本产生配子时,成对的遗传因子彼此分开
B. 测交预期结果:高茎,矮茎接近于1:1
C. 受精时,雌雄配子的结合是随机的
D. 测交结果:30株高茎,34株矮茎
5. 下图所示为某动物卵原细胞中染色体组成情况,该卵原细胞经减数分裂产生3个极体和1个卵细胞,其中一个极体的染色体组成是1、3,则卵细胞中染色体组成是( )
A. 2、4B. 1、3
C. 1、3或2、4D. 1、4或2、3
6. 在一个双链DNA分子中,碱基总数为a,G的数量为b,则下列叙述不正确的是( )
A. 脱氧核苷酸数=磷酸数=aB. 碱基之间的氢键数为a+b
C. T的数量为a-bD. 一条链中C+G的数量为b
7. 图是果蝇细胞的染色体组成,以下说法错误的是( )
A. 染色体1、5、7、8组成果蝇的一个染色体组
B. 控制果蝇红眼或白眼的基因位于7号染色体上
C. 果蝇产生的每个精子中有1个染色体组
D. 基因A可与7号染色体上的基因能发生自由组合
8. 如图为细胞与内环境进行物质交换的示意图,a、b处的箭头表示血液流动的方向。下列说法正确的是( )
A. ③是人体内细胞代谢的主要场所
B. 若②为肝脏细胞,则a处的氧气浓度高于b处
C. ①③中的蛋白质可以通过毛细淋巴管壁相互交换
D. 毛细血管管壁细胞生活的具体内环境是②③④
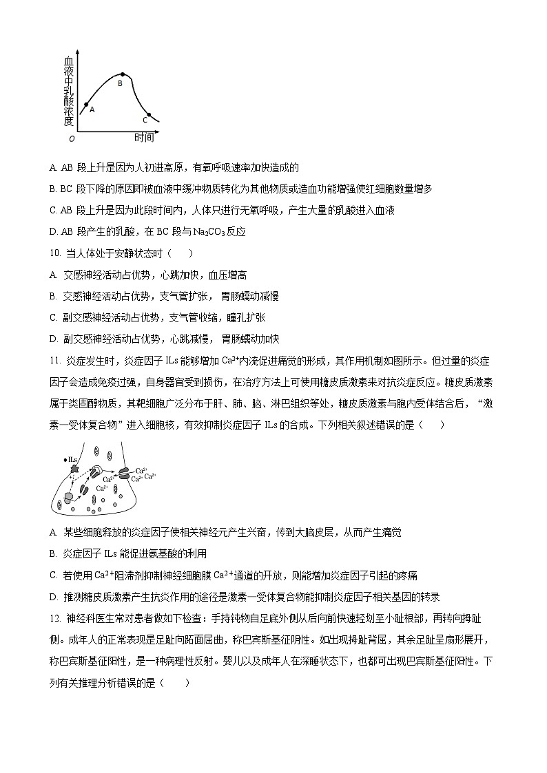
9. 如图表示某人从初进高原到完全适应,其体内血液中乳酸浓度的变化曲线,下列对AB段和BC段变化原因的分析,正确的是( )
A. AB段上升是因为人初进高原,有氧呼吸速率加快造成的
B. BC段下降的原因即被血液中缓冲物质转化为其他物质或造血功能增强使红细胞数量增多
C. AB段上升是因为此段时间内,人体只进行无氧呼吸,产生大量乳酸进入血液
D. AB段产生的乳酸,在BC段与Na2CO3反应
10. 当人体处于安静状态时( )
A. 交感神经活动占优势,心跳加快,血压增高
B. 交感神经活动占优势,支气管扩张, 胃肠蠕动减慢
C. 副交感神经活动占优势,支气管收缩,瞳孔扩张
D. 副交感神经活动占优势,心跳减慢, 胃肠蠕动加快
11. 炎症发生时,炎症因子ILs能够增加Ca2+内流促进痛觉的形成,其作用机制如图所示。但过量的炎症因子会造成免疫过强,自身器官受到损伤,在治疗方法上可使用糖皮质激素来对抗炎症反应。糖皮质激素属于类固醇物质,其靶细胞广泛分布于肝、肺、脑、淋巴组织等处,糖皮质激素与胞内受体结合后,“激素—受体复合物”进入细胞核,有效抑制炎症因子ILs的合成。下列相关叙述错误的是( )
A. 某些细胞释放的炎症因子使相关神经元产生兴奋,传到大脑皮层,从而产生痛觉
B. 炎症因子ILs能促进氨基酸的利用
C. 若使用Ca2+阻滞剂抑制神经细胞膜Ca2+通道的开放,则能增加炎症因子引起的疼痛
D. 推测糖皮质激素产生抗炎作用的途径是激素—受体复合物能抑制炎症因子相关基因的转录
12. 神经科医生常对患者做如下检查:手持钝物自足底外侧从后向前快速轻划至小趾根部,再转向拇趾侧。成年人的正常表现是足趾向跖面屈曲,称巴宾斯基征阴性。如出现拇趾背屈,其余足趾呈扇形展开,称巴宾斯基征阳性,是一种病理性反射。婴儿以及成年人在深睡状态下,也都可出现巴宾斯基征阳性。下列有关推理分析错误的是( )
A. 巴宾斯基征阴性有完整反射弧,但巴宾斯基征阳性没有
B. 巴宾斯基征的初级控制中枢位于脊髓,但受大脑皮层的控制
C. 正常人巴宾斯基征阴性体现了神经系统的分级调节特点
D. 推测巴宾斯基征阳性成年人患者可能大脑皮层相关区域有损伤
13. 下列说法错误的是( )
A. 学习是神经系统不断地接受刺激,获得新的行为、习惯和积累经验的过程
B. 记忆是将获得的经验进行储存和再现
C. 学习和记忆涉及脑内神经递质的作用以及某些种类蛋白质的合成
D. 短期记忆可能与新突触的建立有关
14. 下面是与促胰液素发现过程有关的四个实验,有关分析错误的是( )
①稀盐酸注入小肠肠腔→胰腺分泌胰液
②稀盐酸注入静脉血液→胰腺不分泌胰液
③稀盐酸注入小肠肠腔(去除神经)→胰腺分泌胰液
④小肠黏膜+稀盐酸+砂子研磨提取液注入静脉血液→胰腺分泌胰液
A. ①与②对照说明HCl刺激小肠才能使胰腺分泌胰液
B. ①与③对照说明胰腺分泌胰液受小肠内顽固神经的影响
C. 此实验设计主要体现了对照原则,单一变量原则
D. 四个实验对照说明胰液分泌受小肠黏膜产生的物质的调节
15. 褪黑素是由人和其他哺乳动物的松果体产生的激素,它能缩短入睡时间、延长睡眠时间,从而起到调节睡眠的作用。褪黑素分泌的调节过程如图所示,下列说法错误的是( )
A. 该过程不能体现激素分级调节
B. 长时间光照会使褪黑素的分泌减少
C. 该过程中褪黑素的分泌存在反馈调节
D. 褪黑素作用的细胞只有下丘脑细胞
16. 科研发现,神经-体液-免疫调节网络是机体维持稳态的主要调节机制。下图为神经系统、免疫系统和内分泌系统之间相互作用的部分关系示意图。据图分析不正确的是( )
A. 若图示免疫细胞为辅助性T细胞,则免疫活性物质为细胞因子,可以促进B细胞的增殖分化
B. 若把图中免疫细胞换成甲状腺细胞,则图中表示的激素可能是垂体分泌的促甲状腺激素
C. 图示的神经末梢及其支配的免疫细胞属于效应器,在突触前膜上化学信号转变为电信号
D. 图中的神经递质和激素都属于信号分子,与靶细胞特异性受体结合发挥作用后会失去活性
二、非选择题
17. 内环境稳态是人体进行正常生命活动的必要条件,下图所示为细胞 1、2、3和其生 活的液体环境 Z、X、Y之间的相互关系,请据图回答下列相关问题:
(1)人体毛细淋巴管壁细胞直接生活的环境是图中的_________(填图中字母) ,食物中的糖类被分解为葡萄糖后,从小肠内进入小肠绒毛上皮细胞,进而进入内环境,经过运输最终可进入肝细胞合成肝糖原,请用箭头、图中字母和相应细胞来表示葡萄糖从进入内环境到合成糖原的运输过程:_______________________。
(2)蚊子在叮咬我们的皮肤进行吸血时,会把含有抗凝血剂、蚁酸以及多种成分未知的蛋白质的唾液注入图中_________(填图中字母) ,有些物质会引起免疫系统发生反应而释放一种叫组织胺的物质,该物质能使毛细血管_________(填“收缩”或“扩张” ) ,并增加毛细血管管壁的通透性,最终使图中_________(填图中字母) 增加,这样,在被叮咬的地方就出现了又红又痒的“包” 。
(3)机体维持内环境的稳态是在__________调节网络的作用下,通过机体各器官、系统分工合作、协调统一而实现。
18. 研究人员发现,当以弱刺激施加于海兔的喷水管皮肤时,海兔的鳃很快缩入外套腔内,这是海兔的缩鳃反射。若每隔1分钟重复此种弱刺激,海兔的缩鳃反射将逐渐减弱甚至消失,这种现象称为习惯化。图1表示海兔缩鳃反射习惯化的神经环路示意图,图2表示习惯化前后轴突末梢模型。请回答下列问题:
(1)图1中反射弧的效应器为____________________________。缩鳃反射发生时,受刺激部位神经元膜内电位变化是___________。兴奋在c点的传导方向与___________(填“膜外”或“膜内”)局部电流方向相反,动作电位的形成原因是______________________。
(2)若在图1中b处给予有效刺激,还可在图中___________点检测到电位变化,原因是_______________。若刺激c点,图中___________点能检测到电位变化。若刺激喷水管皮肤,c点处的兴奋传导是___________(填“双向”或“单向”)。
(3)由图2可知,习惯化产生的原因是:轴突末梢处___________内流减少,导致___________释放量减少,突触后膜所在的运动神经元兴奋性______________________。
(4)如果需要去除习惯化,采取的措施是:给予海兔头部一个强刺激,最终使得感觉神经末梢释放的物质___________(填“增加”“减少”或“不变”)。
19. 阿尔茨海默病(AD)是一种神经系统退行性疾病,临床表现为认知功能障碍,记忆力减退等。研究表明自噬异常是导致AD发生发展的重要因素,下图表示神经细胞部分结构及其细胞内自噬囊泡的产生和运输模式图。
(1)神经元的功能是____________________________________。
(2)细胞自噬可清除细胞内不需要的大分子物质,脑细胞轴突末端形成的自噬囊泡沿微管运输至胞体并与________融合而被降解。AD患者脑神经元的轴突内积累了大量含淀粉样蛋白(Aβ)的自噬囊泡,科研人员推测AD患者脑中自噬囊泡的运输发生了障碍。
(3)Tau蛋白是一种微管结合蛋白,脱磷酸化Tau蛋白可促进微管的装配,调节驱动蛋白沿微管的移动速度。AD患者脑中磷酸化的Tau蛋白增加了4~8倍。这一事实____(“是”或“否”)支持上述推测?理由是脱磷酸化Tau蛋白促进微管的装配,调节驱动蛋白沿微管的移动速度;磷酸化Tau蛋白无此功能,所以______(“促进”或“阻碍”)了自噬囊泡沿微管的运输。
(4)研究发现H2S也可促进细胞自噬,ATG5蛋白与细胞自噬有关。脑中H2S主要在胱硫醚β合成酶(CBS)的催化下产生。为进一步探究H2S的作用,科研人员通过转基因的方法将CBS基因转移到小鼠体内,一段时间后检测相关指标,结果见1和图2。
①请依据上述结果,完善实验方案并预测小鼠行为的变化(从a~g选项中选择)
①②③④⑤⑥分别为__________________。
a.正常小鼠
b.患AD小鼠
c.携带CBS基因的载体
d.空载体
e.小于60%
f.约等于60%
g.大于60%
②由此得到H2S的作用机理:
H2S______(“促进”或“抑制”)ATG5的巯基化→促进Aβ被溶酶体中的酶分解→缓解AD症状。
③大量实验数据发现,当ATG5基因中编码ATG5蛋白的第19位半胱氨酸的位置发生基因突变时,上述实验中实验组与对照组结果无明显差异,由此可推测H2S对于ATG5蛋白巯基化作用位点为此蛋白的____________,这可能也是阿尔茨海默病的原因之一。
20. Ⅰ、如图所示的调节过程是人体稳态的重要组成部分,甲图中a、b、c、d 代表四种激素;乙图表示垂体所分泌的激素作用于甲状腺的示意图。请据图回答下列问题:
(1)人在寒冷环境中的调节过程是:当受到寒冷刺激时,位于皮肤和内脏的_____会产生兴奋,通过传入神经将兴奋传到_____中的体温调节中枢,神经中枢产生兴奋并对传入的信息进行分析综合后调节相关生命活动。
(2)人进入寒冷环境时,甲图中激素_____(填字母)的分泌会增加,其中_____(填名称)作用于机体细胞促进代谢,使机体产热量增加。激素b、c的产生会促进激素 a 的合成和分泌,而激素 a 含量的增多,会抑制激素b、c的合成和分泌,以上这种调节机制称为_____调节。
(3)乙图中垂体产生的激素 TSH 释放进入血液,随血液循环到达全身各个部位,但只选择性地作用于甲状腺细胞,原因是_____。
Ⅱ、为验证动物体内甲状腺激素分泌的负反馈调节机制,某同学设计如下实验。
实验材料和用具:若干只同种同龄生理状态相近性别相同的健康成年鼠、适宜浓度的放射性碘溶液、无放射性的促甲状腺激素、无放射性的甲状腺激素、生理盐水、注射器若干等。
(4)请完善下面的实验步骤:
①将若干只同种生理状态相近的实验鼠随机分为甲、乙、丙 3 组,甲组设置为对照组,乙组和丙组设置为实验组。
②给各组鼠注射_____,并测定_____。
③分别给甲、乙、丙 3 组实验鼠注射等量的_____、无放射性的甲状腺激素、无放射性的促甲状腺激素。
④将甲、乙、丙3组实验鼠在相同且适宜条件下饲养,5 天后分别测定三组实验鼠甲状腺中碘的放射量。
(5)实验结果与分析:
①经放射性检测,与甲组相比,乙组实验鼠甲状腺中碘的放射量下降较慢,原因是_____。
②与甲组相比,丙组实验鼠甲状腺中碘的放射量下降较快,原因_____。
21. 甲、乙、丙三人在一次社区健康日活动中检测出尿糖超标,为进一步弄清是否患糖尿病,依据规范又进行了血液检测。图1、图2所示为空腹及餐后测定的血糖及胰岛素浓度。糖尿病血糖浓度标准为:空腹≥7.0 mml/L,餐后2 h≥11.1 mml/L,请回答下列问题:
(1)正常人进食后血糖浓度上升,胰岛素分泌增多。胰岛素可促进血糖进入细胞内氧化分解、合成_____或转变为非糖物质,并抑制_____分解及非糖物质转化为葡萄糖;同时胰岛A细胞分泌的胰高血糖素的含量_____(增加/不变/减少),使血糖浓度下降。据图初步判断_____是健康人。
(2)除糖尿病外,尿糖超标的原因还可能有_____(填序号)。
①一次性摄糖过多 ②低血糖患者 ③抗利尿激素分泌不足 ④肾小管重吸收功能障碍
(3)结合图1、图2分析,甲出现上述检测结果的原因可能有_____(填序号)。
①胰岛素产生后和自身抗体结合
②自身细胞毒性T细胞持续杀伤胰岛B细胞
③自身抗体竞争性结合靶细胞膜上的胰岛素受体
④胰岛B细胞膜上的葡萄糖受体被抗体结合,无法感知血糖升高的信息
(4)欲验证胰岛素的生理作用,根据以下提供的实验材料与用具,提出实验思路,预测实验结果并进行分析。材料与用具:小鼠6只,胰岛素溶液,葡萄糖溶液,生理盐水,注射器等。(要求与说明:血糖浓度的具体测定方法及过程不作要求,实验条件适宜)
a。根据实验思路,设计实验记录表格如下,请问步骤①②③分别指:
步骤①是:_____ ,
步骤②:A组_____ ,B组_____,
步骤③:A组_____ ,B组_____。
b。预测部分实验结果如图,请问空白柱状图是_____(A/B)组。
实验小鼠
侧脑室注射载体
小鼠迷宫实验正确率(实验鼠/正常鼠)
前测
后测
对照组
①
③
60%
⑤
实验组
②
④
60%
⑥
血糖浓度
实验组(A组)
对照组(B组)
1
2
3
1
2
3
步骤①
步骤②后测定
步骤③后测定
广东省湛江市部分学校2023-2024学年高二下学期期中考试生物试卷(原卷版+解析版): 这是一份广东省湛江市部分学校2023-2024学年高二下学期期中考试生物试卷(原卷版+解析版),文件包含广东省湛江市部分学校2023-2024学年高二下学期期中考试生物试卷原卷版docx、广东省湛江市部分学校2023-2024学年高二下学期期中考试生物试卷解析版docx等2份试卷配套教学资源,其中试卷共30页, 欢迎下载使用。
河南省顶尖联盟2023-2024学年高二上学期期中检测生物试题(原卷版+解析版): 这是一份河南省顶尖联盟2023-2024学年高二上学期期中检测生物试题(原卷版+解析版),文件包含河南省顶尖联盟2023-2024学年高二上学期期中检测生物试题原卷版docx、河南省顶尖联盟2023-2024学年高二上学期期中检测生物试题解析版docx等2份试卷配套教学资源,其中试卷共31页, 欢迎下载使用。
2024届广东省梅州市兴宁市第一中学高三模拟预测生物试题(原卷版+解析版): 这是一份2024届广东省梅州市兴宁市第一中学高三模拟预测生物试题(原卷版+解析版),共30页。试卷主要包含了 一位细胞生物学家曾指出等内容,欢迎下载使用。

