广东省肇庆市肇庆中学2023-2024学年高二下学期期中考试生物试题(原卷版+解析版)
展开本试卷分选择题和非选择题两部分,共8页,满分100分。考试用时75分钟。
第一部分 选择题(共40分)
一、单选题(共40分,1-12题每题2分,13-16题每题4分)
1. 2023年以来,多地出现了呼吸道合胞病毒(结构模式图如图所示)感染引发肺炎的病例。已知肺炎支原体、肺炎链球菌感染也能引发肺炎,青霉素能抑制细菌细胞壁的形成而具有杀菌作用。下列有关说法正确的是( )
A. 呼吸道合胞病毒的化学组成中只有核酸和蛋白质,均在宿主细胞中合成
B. 肺炎链球菌与酵母菌一样,只有核糖体一种细胞器,都没有以核膜为界限的细胞核
C. 临床上可用一定剂量的青霉素来治疗肺炎支原体引发的肺炎
D. 在生命系统中,肺炎支原体和肺炎链球菌同时属于细胞层次和个体层次
【答案】D
【解析】
【分析】原核细胞与真核细胞相比,最大的区别是原核细胞没有被核膜包被的成形的细胞核(没有核膜、核仁和染色体);原核生物没有复杂的细胞器,只有核糖体一种细胞器,但原核生物含有细胞膜、细胞质等结构,也含有核酸(DNA和RNA)和蛋白质等物质。
【详解】A、分析题图可知,呼吸道合胞病毒结构中有包膜,因此其化学组成除了核酸和蛋白质外,还应该有磷脂,A错误;
B、酵母菌为真核细胞,含有多种细胞器和细胞核,B错误;
C、肺炎支原体无细胞壁,故临床上不可用一定剂量的青霉素来治疗肺炎支原体引发的肺炎,C错误;
D、肺炎支原体和肺炎链球菌都为单细胞生物,在生命系统中,肺炎支原体和肺炎链球菌同时属于细胞层次和个体层次,D正确。
故选D
2. 下列有关细胞及细胞学说的叙述,正确的是( )
A. 小麦细胞和发菜细胞的结构有差异,不具有统一性
B. 原核细胞构成的原核生物都是营腐生和寄生生活的异养生物
C. 原核细胞没有核膜,结构也比较简单,所以不具有多样性
D. 细胞学说主要揭示了细胞的统一性和生物体结构的统一性
【答案】D
【解析】
【详解】A、小麦细胞和发菜细胞的结构有差异,但都具有细胞膜、细胞质和DNA,具有统一性,A错误;
B、原核生物有些是自养的,如蓝藻和硝化细菌,B错误;
C、原核细胞包括蓝藻、细菌等,细胞具有多样性,C错误;
D、细胞学说主要揭示了细胞的统一性和生物体结构的统一性,D正确。
故选D。
【点睛】真核细胞和原核细胞的结构有差异,但都有相似的细胞膜、都有核糖体,遗传物质都是DNA,因此仍具有统一性。原核生物中也有自养型的硝化细菌和蓝藻等。
3. 胆固醇是合成固醇类激素和维生素D的底物。人体血液中的胆固醇约有2/3由体内代谢产生,1/3从食物中获得。高胆固醇血症患者的血液中胆固醇水平会明显升高,膳食纤维能在十二指肠中阻碍人体对胆固醇的吸收。下列叙述错误的是( )
A. 胆固醇与糖类和磷脂的组成元素完全相同
B. 胆固醇在人体内还参与血液中脂质的运输
C. 若血液中胆固醇水平太低,可能使机体出现代谢紊乱和缺钙的症状
D. 多食用膳食纤维含量高的食物可以预防高胆固醇血症
【答案】A
【解析】
【分析】糖类分为单糖、二糖和多糖,单糖包括葡萄糖、核糖、脱氧核糖等,二糖包括蔗糖、乳糖、麦芽糖等,多糖包括淀粉、纤维素和糖原,不同糖类在动植物细胞中的分布可能不同。
【详解】A、胆固醇的组成元素只有C、H、O,糖类的组成元素一般是C、H、O,几丁质还含有N,磷脂的组成元素是有C、H、O、N、P,A错误;
B、胆固醇在人体内参与血液中脂质的运输,以及参与构成动物细胞膜,B正确;
C、胆固醇是合成维生素D的底物,维生素D促进人体对钙的吸收,若血液中胆固醇水平太低,可能使机体出现代谢紊乱和缺钙的症状,C正确;
D、膳食纤维能在十二指肠中阻碍人体对胆固醇的吸收,多食用膳食纤维含量高的食物可以预防高胆固醇血症,D正确。
故选A。
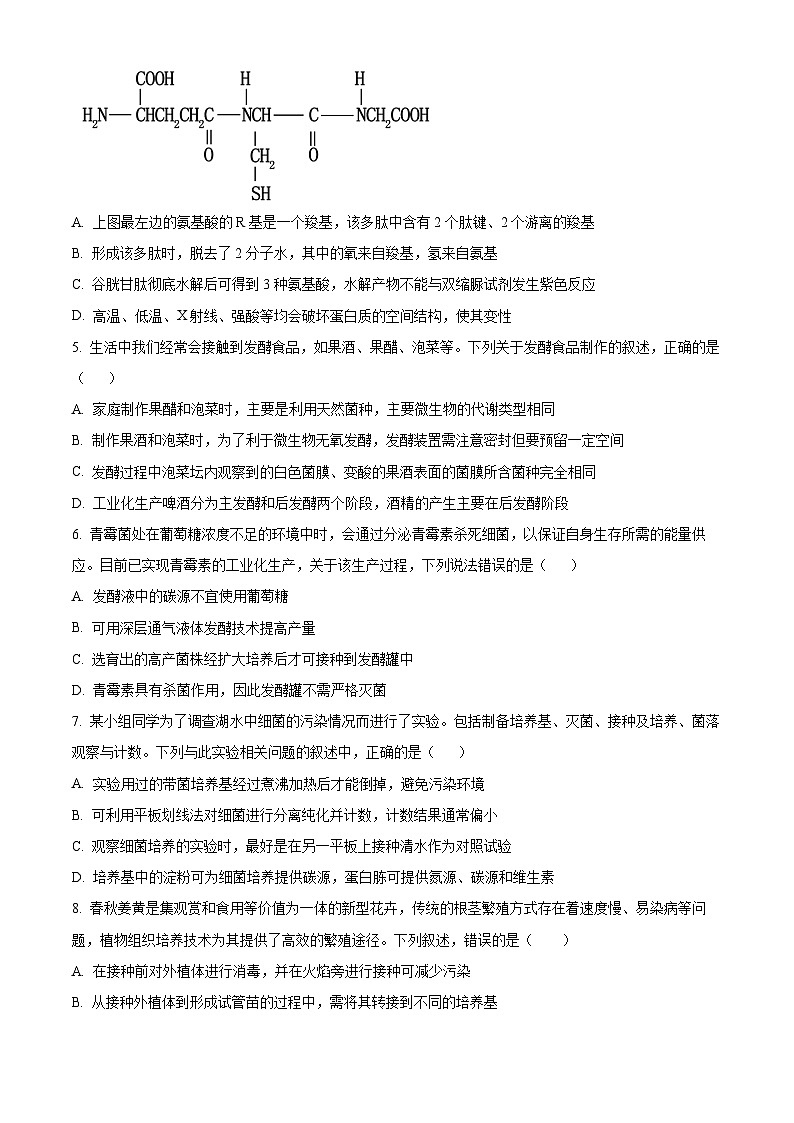
4. 谷胱甘肽几乎存在于人体每一个细胞中,具有保持正常的免疫功能、抗氧化、解毒等作用。下图是谷胱甘肽的结构,下列叙述正确的是( )
A. 上图最左边的氨基酸的R基是一个羧基,该多肽中含有2个肽键、2个游离的羧基
B. 形成该多肽时,脱去了2分子水,其中的氧来自羧基,氢来自氨基
C. 谷胱甘肽彻底水解后可得到3种氨基酸,水解产物不能与双缩脲试剂发生紫色反应
D. 高温、低温、X射线、强酸等均会破坏蛋白质的空间结构,使其变性
【答案】C
【解析】
【分析】题图分析:谷胱甘肽分子中含有2个羧基和1个氨基,含有2个肽键,是由3个不同种类的氨基酸脱水缩合而形成的三肽。
【详解】A、据图可知,该多肽中含有2个肽键、2个游离的羧基(-COOH),左边的氨基酸的R基是-CH2-CH2-COOH,A错误;
B、该多肽中含有2个肽键,形成该多肽时,脱去了2分子水,其中的氧来自羧基,氢来自氨基和羧基,B错误;
C、谷胱甘肽由三个氨基酸组成,R基分别为-CH2-CH2-COOH、-CH2-SH、-H,故谷胱甘肽水解后能产生3种氨基酸,氨基酸不能与双缩脲试剂发生紫色反应,C正确;
D、高温、X射线、强酸等均会破坏蛋白质空间结构,使其变性,但低温不会使其变性,D错误。
故选C。
5. 生活中我们经常会接触到发酵食品,如果酒、果醋、泡菜等。下列关于发酵食品制作的叙述,正确的是( )
A. 家庭制作果醋和泡菜时,主要是利用天然菌种,主要微生物的代谢类型相同
B. 制作果酒和泡菜时,为了利于微生物无氧发酵,发酵装置需注意密封但要预留一定空间
C. 发酵过程中泡菜坛内观察到的白色菌膜、变酸的果酒表面的菌膜所含菌种完全相同
D. 工业化生产啤酒分为主发酵和后发酵两个阶段,酒精的产生主要在后发酵阶段
【答案】B
【解析】
【分析】1、参与果酒制作的微生物是酵母菌,其新陈代谢类型为异养兼性厌氧型。果酒制作的原理:(1)在有氧条件下,酵母菌进行有氧呼吸大量繁殖;(2)在无氧条件下,酵母菌进行无氧呼吸产生酒精和二氧化碳。
2、泡菜的制作原理:泡菜的制作离不开乳酸菌。在无氧条件下,乳酸菌将葡萄糖分解成乳酸。
3、果醋制作过程中的菌种是醋酸菌,醋酸菌是好氧菌,在氧气、糖源充足时,醋酸菌能将糖分解成醋酸,糖原不足时可以将乙醇转化成乙醛再转化成醋酸,最适宜醋酸菌生长繁殖的温度是30~35℃。
【详解】A、果醋制作过程中的菌种是醋酸菌,醋酸菌是好氧菌,泡菜的制作离不开乳酸菌,乳酸菌是厌氧菌,在无氧条件下,乳酸菌将葡萄糖分解成乳酸,A错误;
B、果酒发酵时前期需氧后期不需氧,所以发酵装置需要留有大约 1/3 的空间,有利于前期酵母菌有氧呼吸大量繁殖。另外,发酵装置需要留有大约 1/3 的空间可以防止发酵旺盛时汁液溢出。制作泡菜时,将经过预处理的新鲜蔬菜混合均匀,装入泡莱坛内,装至半坛时,放入蒜瓣、生姜及其他香辛料,继续装至八成满,再徐徐注入配制好的盐水,使盐水没过全部菜料,盖好坛盖,向坛盖边沿的水槽中注满水,以保证坛内乳酸菌发酵所需的无氧环境,B正确;
C、尽管制作泡菜的主要菌种为乳酸菌,但由于材料本身带有一些酵母菌等其他好氧菌,在泡菜的制作过程中会有酵母菌等好氧菌的生长,尤其是泡菜坛密封不严,致使泡菜坛内出现白色菌膜(酵母菌密度增大以后可能会出现灰色菌膜),而变酸的果酒表面菌膜的主体为醋酸菌,故所含菌种不同,C错误;
D、啤酒发酵的过程分为主发酵和后发酵两个阶段,但酵母菌的繁殖、大部分糖的分解和代谢物的生成(酒精的产生)都在主发酵阶段完成,主发酵结束后在低温、密闭环境下储存一段时间属于后发酵,D错误。
故选B。
6. 青霉菌处在葡萄糖浓度不足的环境中时,会通过分泌青霉素杀死细菌,以保证自身生存所需的能量供应。目前已实现青霉素的工业化生产,关于该生产过程,下列说法错误的是( )
A. 发酵液中的碳源不宜使用葡萄糖
B. 可用深层通气液体发酵技术提高产量
C. 选育出的高产菌株经扩大培养后才可接种到发酵罐中
D. 青霉素具有杀菌作用,因此发酵罐不需严格灭菌
【答案】D
【解析】
【分析】培养基一般都含有水、碳源、氮源和无机盐等四类营养物质。配制培养基时除了满足基本的营养条件外,还需满足微生物生长对特殊营养物质、pH、O2的要求。
【详解】A、青霉菌处于葡萄糖浓度不足的环境中会通过分泌青霉素杀死细菌;提供相同含量的碳源,葡萄糖溶液单位体积中溶质微粒较多,会导致细胞失水,发酵液中的碳源不宜使用葡萄糖,乳糖是二糖,可被水解为半乳糖和葡萄糖,是青霉菌生长的最佳碳源,可以被青霉菌缓慢利用而维持青霉素分泌的有利条件,A正确;
B、青霉菌的代谢类型为异养需氧型,可用深层通气液体发酵技术提高产量,B正确;
C、选育出的高产青霉素菌株经扩大培养纯化后,才可接种到发酵罐中进行工业化生产,C正确;
D、为了防止细菌、其他真菌等微生物的污染,获得纯净的青霉素,发酵罐仍需严格灭菌,D错误。
故选D。
7. 某小组同学为了调查湖水中细菌的污染情况而进行了实验。包括制备培养基、灭菌、接种及培养、菌落观察与计数。下列与此实验相关问题的叙述中,正确的是( )
A. 实验用过的带菌培养基经过煮沸加热后才能倒掉,避免污染环境
B. 可利用平板划线法对细菌进行分离纯化并计数,计数结果通常偏小
C. 观察细菌培养的实验时,最好是在另一平板上接种清水作为对照试验
D. 培养基中的淀粉可为细菌培养提供碳源,蛋白胨可提供氮源、碳源和维生素
【答案】D
【解析】
【分析】培养基的营养构成:各种培养基一般都含有水、碳源、氮源、无机盐,此外还要满足微生物生长对pH、特殊营养物质以及氧气的要求。
【详解】A、实验用过的带菌培养基经过灭菌后才能倒掉,以免污染环境,A错误;
B、利用平板划线法能对细菌进行分离纯化,但不能对细菌进行计数,B错误;
C、观察细菌培养的实验时,最好将一个未接种的培养基放在相同的适宜条件下培养,C错误;
D、培养基中的淀粉(元素组成是CHO)提供碳源,蛋白胨取自动物组织,可为细菌培养提供碳源、氮源和维生素,D正确。
故选D。
8. 春秋姜黄是集观赏和食用等价值为一体的新型花卉,传统的根茎繁殖方式存在着速度慢、易染病等问题,植物组织培养技术为其提供了高效的繁殖途径。下列叙述,错误的是( )
A. 在接种前对外植体进行消毒,并在火焰旁进行接种可减少污染
B. 从接种外植体到形成试管苗的过程中,需将其转接到不同的培养基
C. 将愈伤组织接种到含生长素浓度较高的培养基中,更利于诱导其生芽
D. 移栽幼苗前通常先将其移植到消过毒的环境中,待其长壮后再移栽入土
【答案】C
【解析】
【分析】植物组织培养依据的原理为植物体细胞的全能性,即已经分化的细胞仍然具有发育成完整植株的潜能;培养过程的顺序是离体植物器官、组织或细胞(外植体)脱分化形成愈伤组织,再分化形成根、芽等器官进而形成新的植物体。
【详解】A、植物组织培养时,在接种前对外植体进行消毒,并在火焰旁进行接种可减少污染,A正确;
B、外植体一般先诱导生芽,再诱导生根,外植体首先在诱导愈伤组织的培养基上生长,一段时间后转接到诱导生芽的培养基上,长出芽后再将其转接到诱导生根的培养基上,进一步形成试管苗,因此,从接种外植体到形成试管苗的过程中,需将其转接到不同的培养基,B正确;
C、将愈伤组织接种到含生长素浓度较高的培养基中,更利于诱导其生根,C错误;
D、幼苗移栽到大田前要进行“炼苗”,即将幼苗先移植到消过毒的至石或者珍珠岩等环境中,待其长壮后再移栽入土,D正确。
故选C。
9. 将小鼠骨髓瘤细胞与一种B淋巴细胞融合,可使融合的细胞经培养产生单克隆抗体。下列有关此项技术的说法中错误的是( )
A. 动物细胞融合和动物细胞培养技术是单克隆抗体技术的基础
B. 实验中培养杂交瘤细胞的培养基中需添加血清等一些天然成分
C. 将B淋巴细胞与骨髓瘤细胞置于培养液中,能自动融合成杂交瘤细胞
D. 按照培养基的用途分类,实验中筛选杂交瘤细胞的培养基是选择培养基
【答案】C
【解析】
【分析】单克隆抗体制备流程:先给小鼠注射特定抗原使之发生免疫反应,之后从小鼠脾脏中获取已经免疫的B淋巴细胞;诱导B细胞和骨髓瘤细胞融合,利用选择培养基筛选出杂交瘤细胞;进行抗体检测,筛选出能产生特定抗体的杂交瘤细胞;进行克隆化培养,即用培养基培养和注入小鼠腹腔中培养;最后从培养液或小鼠腹水中获取单克隆抗体。
【详解】A、单克隆抗体生物制备所用的技术有动物细胞融合和动物细胞培养,故动物细胞融合和动物细胞培养技术是单克隆抗体技术的基础,A正确;
B、为保证营养在细胞培养基时,通常需加入血清、血浆等一些天然成分,B正确;
C、B淋巴细胞与骨髓瘤细胞放入培养液中,需要加入促进细胞融合的物质,或者是采取物理方法促融,才能使细胞融合,C错误;
D、实验中筛选杂交瘤细胞的培养基是选择培养基,在该培养基上,未融合的亲本细胞和融合的具有同种核的细胞都会死亡,只有融合的杂种细胞才能生长,D正确。
故选C。
10. 为了加快优良种生的繁殖速度,科学家采用了以下两种方法,请根据图示信息判断下列说法错误的是( )
A. 试管牛与克隆牛的培育过程中均用到的技术有动物细胞培养和胚胎移植技术
B. 促使B牛超数排卵是通过应用性激素,诱发卵巢排出比自然情况下更多的成熟卵子
C. 产生F牛的理论依据是动物细胞核的全能性,此种生殖方式是无性生殖
D. 对多数哺乳动物而言,常以观察到两个极体或者雌、雄原核作为受精的标志
【答案】B
【解析】
【分析】分析题图:图示为加快优良种牛繁殖速度的两种方法,方法Ⅰ采用了体外受精、早期胚胎培养和胚胎移植技术,产生的试管牛E属于有性生殖的产物;方法Ⅱ采用了体细胞核移植、早期胚胎培养和胚胎移植技术,产生的克隆牛F属于无性生殖的产物。
【详解】A、试管牛采用了体外受精、动物细胞培养(早期胚胎培养)和胚胎移植技术,克隆牛采用了体细胞核移植、动物细胞培养(早期胚胎培养)和胚胎移植技术,A正确;
B、用来促进B牛超数排卵的激素是促性腺激素,而不是性激素,B错误;
C、F牛是克隆牛,其产生主要采用了核移植技术,该技术的理论基础是细胞核的全能性,此种生殖方式是无性生殖,C正确;
D、对多数哺乳动物而言,常以在透明带与卵细胞膜之间观察到两个极体或者雌、雄原核作为受精的标志,D正确。
故选B。
11. 在基因工程中涉及到DNA的提取、目的基因的扩增及电泳鉴定,下列有关叙述正确的是( )
A. 利用DNA不溶于酒精、不能溶于2ml/L的NaCl溶液的性质,可进行DNA的粗提取
B. 待测样品中DNA分子的大小和构象、凝胶的浓度等都会影响DNA在电泳中的迁移速率
C. 在DNA溶液中加入二苯胺试剂,混匀后在沸水浴条件下会逐渐产生砖红色沉淀
D. PCR过程中,耐高温的DNA聚合酶需先与启动子结合,继而从引物的3′端延伸子链
【答案】B
【解析】
【分析】DNA粗提取和鉴定的原理:(1)DNA的溶解性:DNA和蛋白质等其他成分在不同浓度NaCl溶液中溶解度不同;DNA不溶于酒精溶液,但细胞中的某些蛋白质溶于酒精。(2)DNA的鉴定:在沸水浴的条件下,DNA遇二苯胺会被染成蓝色。
【详解】A、利用DNA不溶于酒精(但细胞中的某些蛋白质溶于酒精)、但能溶于2ml/L的NaCl溶液的性质,可进行DNA的粗提取,A错误;
B、DNA分子具有可解离基团,在一定 的pH下,这些基团可以带上正电荷或负电 荷。在电场的作用下,这些带电分子会向着 与它所带电荷相反的电极移动,这个过程就是电泳;在凝胶中电泳时,待测样品中DNA分子的迁移速率与凝胶的浓度、DNA分子的大小和构象等有关,B正确;
C、在DNA溶液中加入二苯胺试剂,混匀后在沸水浴条件下无色的溶液会逐渐产生蓝色,C错误;
D、PCR过程中,目的基因DNA 受热变性后解为单链,引物与单链相应互补序列结合;然 后以单链DNA为模板,在DNA聚合酶作用下从引物的3′端延伸子链;启动子是RNA聚合酶的结合位点不是DNA聚合酶的结合位点,D错误。
故选B。
12. 从某海洋动物中获得一基因,其表达产物为一种抗菌体和溶血性均较强的多肽P1。目前在P1的基础上研发抗菌性强但溶血性弱的多肽药物,首先要做的是
A. 合成编码目的肽的DNA片段
B. 构建含目肽DNA片段的表达载体
C. 依据P1氨基酸序列设计多条模拟肽
D. 筛选出具有优良活性的模拟肽作为目的肽
【答案】C
【解析】
【详解】该题目属于蛋白质工程,已经获得该目的基因片段,不需要合成编码目的肽的DNA片段,故A错误;是需要构建含目的肽DNA片段的表达载体,但这不是第一步,故B错误;蛋白质工程的第一步是根据蛋白质的功能,设计P1氨基酸序列,从而推出其基因序列,故C正确;该基因表达产物为一种抗菌体和溶血性均较强的多肽P1,目前在P1的基础上研发抗菌性强但溶血性弱的多肽药物,而目的多肽是抗菌性强但溶血性弱,所以必需对其改造,保持其抗菌性强,抑制其溶血性,故D错误。
【点睛】本题综合考查了蛋白质工程和基因工程的相关内容。属于中等偏上难度题。
13. 野生型大肠杆菌菌株能在基本培养基上生长,氨基酸营养缺陷型突变株无法合成某种氨基酸,只能在完全培养基上生长,下图为纯化某氨基酸营养缺陷型突变株的部分流程图,①②③④代表培养基,A、B、C表示操作步骤,D、E为菌落。下列叙述正确的是( )
A. 图中①②④为基本培养基,③为完全培养基
B. A操作可提高基因突变和染色体变异的突变率,增加突变株的数量
C. B的正确操作是将涂布器在火焰上灼烧,然后直接在②表面把菌液涂布均匀
D. 经C过程原位影印及培养后,可从④中挑取D进行纯化培养
【答案】D
【解析】
【分析】分析题图:图中首先利用稀释涂布平板法分离细菌,然后运用影印法将菌种接种到两种培养基中,分别是基本培养基、完全培养基;野生型大肠杆菌菌株能在基本培养基上生长,而氨基酸营养缺陷型菌株由于发生基因突变无法合成某种氨基酸只能在完全培养基上生长,据此利用培养基的种类 便可以选择出氨基酸突变株。
【详解】A、野生型大肠杆菌菌株能在基本培养基上生长,氨基酸营养缺陷型突变株无法合成某种氨基酸,只能在完全培养基上生长,根据题干信息和图形分析,图中①②④为完全培养基,③为基本培养基,A错误;
B、紫外线可以提高基因突变的频率,大肠杆菌没有染色体,无法发生染色体变异,A操作的目的是提高突变菌株的浓度,即增加突变株的数量,B错误;
C、B的正确操作是将涂布器在火焰上灼烧,待冷却后,②表面把菌液涂布均匀,C错误;
D、从图中可看出,D在基本培养基中无法生长,在完全培养基中可生长,说明D是氨基酸缺陷型菌落,故经C过程影印及培养后,可从④培养基中挑取D菌落进行纯化培养,D正确。
故选D。
14. 二甲基亚砜(DMSO)易与水分子结合,常用作细胞冻存的渗透性保护剂。干细胞冻存复苏后指标检测结果见下表。下列叙述错误的是( )
注:细胞分裂间期分为G1期、S期(DNA复制期)和G2期
A. 冻存复苏后的干细胞可以用于治疗人类某些疾病
B. G1期细胞数百分比上升,导致更多干细胞直接进入分裂期
C. 血清中的天然成分影响G1期,增加干细胞复苏后的活细胞数百分比
D. DMSO的作用是使干细胞中自由水转化为结合水
【答案】B
【解析】
【分析】细胞冻存及复苏的基本原则是慢冻快融,实验证明这样可以最大限度的保存细胞活力。目前细胞冻存多采用甘油或二甲基亚矾作保护剂,这两种物质能提高细胞膜对水的通透性,加上缓慢冷冻可使细胞内的水分渗出细胞外,减少细胞内冰晶的形成,从而减少由于冰晶形成造成的细胞损伤。复苏细胞应采用快速融化的方法,这样可以保证细胞外结晶在很短的时间内即融化,避免由于缓慢融化使水分渗入细胞内形成胞内再结晶对细胞造成损伤。
【详解】A、冻存复苏后的干细胞可以经诱导分裂分化形成多种组织器官,用于治疗人类某些疾病,A正确;
B、G1期细胞数百分比上升,说明细胞进入分裂间期,但不会导致干细胞直接进入分裂期,还需经过S和G2期,B错误;
C、分析表格可知,血清中的天然成分影响G1期(该期细胞数百分比增大),能增加干细胞复苏后的活细胞数百分比,C正确;
D、二甲基亚砜(DMSO)易与水分子结合,可以使干细胞中自由水转化为结合水,D正确。
故选B。
15. 用氨苄青霉素抗性基因(AmpR)、四环素抗性基因(TetR)作为标记基因构建的质粒如图所示。用含有目的基因的DNA片段和用不同限制酶酶切后的质粒,构建基因表达载体(重组质粒),并转化到受体菌中。下列叙述错误的是( )
A. 若用HindⅢ酶切,目的基因转录的产物可能不同
B. 若用PvuⅠ酶切,在含Tet(四环素)培养基中的菌落,不一定含有目的基因
C. 若用SphⅠ酶切,可通过DNA凝胶电泳技术鉴定重组质粒构建成功与否
D. 若用SphⅠ酶切,携带目的基因的受体菌在含Amp(氨苄青霉素)和Tet的培养基中能形成菌落
【答案】D
【解析】
【分析】图中质粒内,氨苄青霉素抗性基因(AmpR)内含有AcaI和PvuI的酶切位点,四环素抗性基因(TetR)内含有HindIII、SphI和SalI的酶切位点。
【详解】A、若用HindⅢ酶切,目的基因可能正向插入,也可能反向插入,转录的产物可能不同,A正确。
B、若用PvuⅠ酶切,重组质粒和质粒中都有四环素抗性基因(TetR),因此在含Tet(四环素)培养基中的菌落,不一定含有目的基因,B正确;
C、DNA凝胶电泳技术可以分离不同大小的DNA片段,重组质粒的大小与质粒不同,能够鉴定重组质粒构建成功与否,C正确;
D、SphⅠ的酶切位点位于四环素抗性基因中,若用SphⅠ酶切,重组质粒中含氨苄青霉素抗性基因(AmpR),因此携带目的基因的受体菌在含Amp(氨苄青霉素)的培养基中能形成菌落,在含Tet的培养基中不能形成菌落,D错误。
故选D。
16. 黑胫病对甘蓝型油菜的危害十分严重,黑芥能抗黑胫病,两者不能直接杂交。为解决该问题,科研人员通过如图所示过程获得抗病品系。据图分析,下列相关叙述正确的是( )
A. X射线处理过程中不会破坏抗黑胫病基因
B. 图中两个过程①所用的酶一样,都用到了胰蛋白酶
C. 过程③处理后,不能在培养基中存活的细胞也可能含抗黑胫病基因
D. 过程④得到的抗病植株都可通过有性生殖得到抗病的子代植株
【答案】C
【解析】
【分析】分析题图: ①表示去壁过程,常用酶解法;②诱导原生质体融合;③表示形成杂种细胞,并用含有黑胫病菌的致病毒素进行筛选得到抗黑胫病的杂种细胞;④表示植物组织培养。
【详解】A、黑芥的叶肉细胞原生质体经X射线照射后部分染色体结构被破坏,这种变化具有不定向性,故抗黑胫病基因可能会被破坏,A错误;
B、图中的两个过程①都表示去除细胞壁的过程,用的酶都是纤维素酶和果胶酶,B错误;
C、过程③处理后,不能在培养基中存活的细胞也可能含抗黑胫病基因,只是相关基因未表达,故无法存活,C正确;
D、根据题干信息可知,抗病植株中来自黑芥的染色体被破坏,该抗病植株可能无法产生正常的配子,故不能通过有性生殖得到子代,D错误。
故选C。
第二部分 非选择题(共60分)
二、非选择题(共60分,除特殊说明外,每空2分)
17. 科学家研究发现,“熊虫”是迄今为止发现的生命力最为顽强的动物。熊虫对不良环境有极强的抵抗力,当环境恶化时,熊虫会把身体蜷缩起来,一动不动。这时它们会自行脱掉体内99%的水分,身体萎缩成正常情况下的一半,处于一种隐生(假死)状态,此时会展现出惊人的耐力,以此来“扛”过各种极端环境。处于假死状态的熊虫的代谢率几乎降到零,甚至能耐受-273℃冰冻数小时,直到环境改善为止。据研究,熊虫进入隐生状态时,它们的体内会大量产生一种叫做海藻糖的二糖,回答下列问题:
(1)熊虫处于隐生(假死)状态时,体内能产生海藻糖的根本原因是_____。在海藻糖溶液中加入斐林试剂探究海藻糖是否为还原糖,加入该试剂后没有观察到相应的颜色变化,能否说明海藻糖为非还原糖,为什么?_____。
(2)有人认为“熊虫体液中的海藻糖可以保护组织细胞,使组织细胞免受低温造成的损伤”。请设计一实验方案,用于探究该假设的真实性,提供哺乳动物细胞、相应细胞培养液及器材,请将实验方案补充完整。
Ⅰ.为了确保实验的科学性和准确性,从化学组成及生理功能看,用于实验材料的哺乳动物细胞应具有_____的特点。
Ⅱ.操作过程:①取适量哺乳动物细胞,等分成甲、乙两组(以甲组为实验组);
②_____;
③_____;
④观察甲、乙两组细胞生活状况,若假设成立,写出预期结果:_____。
【答案】(1) ①. 具有合成海藻糖的酶的基因 ②. 不能,因为没有水浴加热
(2) ①. 自身不含也不能合成海藻糖 ②. 向甲组细胞中添加含海藻糖的细胞培养液,向乙组细胞中添加等量的不加海藻糖的细胞培养液 ③. 将甲、乙两组细胞均控制在-273 ℃的条件下冰冻数小时 ④. 甲组细胞生长良好,乙组细胞死亡
【解析】
【分析】在实验设计中,对照实验设计时应遵循对照原则和单一变量原则。本实验研究海藻糖对组织细胞的是否起到保护作用,因此海藻糖为自变量,在设计实验时,实验组加入海藻糖,对照组不加,将其他无关变量控制为等量且适宜,细胞的生活是否良好是观察指标(因变量)。
【小问1详解】
熊虫能产生海藻糖的根本原因是具有合成海藻糖的酶的基因。检测还原糖常用的试剂是斐林试剂,该试剂检测时需要水浴加热,因此若在海藻糖溶液中加入该试剂没有发生相应的颜色反应,并不能说明海藻糖为非还原糖。
小问2详解】
Ⅰ.该实验的目的是探究海藻糖对普通哺乳动物组织细胞是否也具有抵抗低温,防止因低温而造成的损伤的作用,实验的自变量是细胞培养液中是否含有海藻糖,因变量是低温条件下细胞的活性,因此为了消除细胞自身产生海藻糖对实验结果的影响,选用的作为实验材料的细胞应该不含也不能合成海藻糖。
Ⅱ.①取适量哺乳动物细胞,等分成甲、乙两组(以甲组为实验组、乙组为对照组)。
②向甲组细胞中添加含海藻糖的细胞培养液,向乙组细胞中添加等量的不加海藻糖的细胞培养液。(单一变量)。
③将甲、乙两组细胞均控制在-273 ℃的条件下冰冻数小时。
④若假设成立,即该海藻糖在低温下对普通哺乳动物组织细胞具有保护作用,则实验现象是甲组细胞生长良好,乙组细胞死亡。
18. 中国科学家运用合成生物学方法构建了一株嗜盐单胞菌H,以糖蜜(甘蔗榨糖后的废弃液,含较多蔗糖)为原料,在实验室发酵生产PHA等新型高附加值可降解材料,期望提高甘蔗的整体利用价值,工艺流程如图。请回答问题。
(1)为提高菌株H对蔗糖的耐受能力和利用效率,可在液体培养基中将蔗糖作为_____,并不断提高其浓度,经多次传代培养以获得目标菌株。培养过程中宜采用稀释涂布平板法对样品中的活菌进行接种和计数,以评估菌株增殖状况。若某次取样中,对菌液稀释了105倍后,在每个平板上涂布菌液的体积为0.1ml,平板上的平均菌落数为220个,则菌液中H菌的细胞数为_____个/L。菌落数目需要每隔一段时间统计一次,选取菌落数目稳定时的记录作为结果,这样做的目的是_____。
(2)发酵装置中搅拌器的作用是_____。
(3)基于菌株H嗜盐、酸碱耐受能力强等特性,研究人员设计了一种不需要灭菌的发酵系统,其培养基盐浓度设为60g/L,pH为10,菌株H可正常持续发酵60d以上。分析该系统抑制杂菌的原因是_____。
(4)研究人员在工厂进行扩大培养,在适宜的营养物浓度、温度、pH条件下发酵,结果发现发酵液中菌株H细胞增殖和PHA产量均未达到预期,并产生了少量乙醇等物质,说明发酵条件中_____可能是高密度培养的限制因素。
【答案】(1) ①. 唯一碳源 ②. 2.2×108 ③. 防止因培养时间不足而导致菌落数目遗漏
(2)增加培养液中的氧含量;使菌种和培养液混匀
(3)其他杂菌因失水过多而死亡;pH为10的条件下,其他杂菌的酶变性失活,生长繁殖受抑制
(4)氧气(O2或溶解氧)
【解析】
【分析】分析题图,图中开放式发酵系统中含有微生物生长所需的蔗糖、其他营养物质和空气,搅拌器的转动有利于微生物与营养物质接触更充分,还有利于增加溶解氧,利于微生物呼吸。
【小问1详解】
根据题意分析,该实验的目的是提高菌株H对蔗糖的耐受能力和利用效率,结合微生物的代谢需求,其液体培养基应该以蔗糖作为唯一碳源 ;
稀释涂布平板法可以通过系列稀释和涂布平板最终获得由单个细胞繁殖来的菌落,因此培养过程中可定期取样并用稀释涂布平板法将菌液接种到固体培养基上,待形成菌落后进行菌落计数,评估菌株增殖状况;菌液中H菌的细胞数为220/0.1×105=2.2×108个/ml,为防止因培养时间不足而导致菌落数目遗漏,菌落数目需要每隔一段时间统计一次,选取菌落数目稳定时的记录作为结果。
【小问2详解】
该装置是一个开放式发酵系统,说明该菌种为好氧菌,此时搅拌器的作用是增加培养液中的氧含量,使菌种和培养液混匀。
【小问3详解】
已知菌株H具有嗜盐、酸碱耐受能力强等特性,因此当培养基盐浓度为60g/L,pH为10时, 菌株H可正常持续发酵60d以上,而盐浓度为60g/L的条件下,其他杂菌因失水过多而死亡;酶的活性需要适宜的环境,pH为10的条件下,其他杂菌的酶变性失活,生长繁殖受抑制,故该系统不需要灭菌。
【小问4详解】
分析题意,扩大培养时,营养物浓度、温度、pH等条件下适宜,而发酵液中菌株H细胞增殖和PHA产量均未达到预期,并产生了少量乙醇等物质,说明发酵条件中氧气不足,使菌种进行无氧呼吸产生乙醇,即氧气(O2或溶解氧)是限制高密度培养的重要因素。
19. 乳腺癌是目前全球发病率较高的癌症之一。为降低乳腺癌化疗的副作用,科研人员在单克隆抗体技术的基础上,构建了抗体—药物偶联物(ADC)。构建过程如图1,b为药物分子,ADC发挥作用机理如图2,请回答下列问题:
(1)图1过程中,小鼠注射的特定抗原应取自_____细胞,对小鼠进行免疫处理后,从脾中得到多种B淋巴细胞,然后诱导其与骨髓瘤细胞融合,诱导融合的常用方法有_____(答出2点即可),然后用选择培养基进行筛选得到杂交瘤细胞。
(2)已知细胞合成DNA有D和S两条途径,其中D途径能被氨基蝶呤阻断。小鼠的淋巴细胞中有这两种DNA的合成途径,但一般不分裂,小鼠的骨髓瘤细胞中尽管没有S途径,但能不断分裂。图I中①过程是在含氨基蝶呤的试管中混合后促融,则试管中细胞的种类数和能增殖的细胞种类数分别是_____(不考虑三个及以上细胞融合)。
(3)据图2可知,ADC能精确地定位乳腺癌细胞降低化疗的副作用,进入乳腺癌细胞后,细胞中的溶酶体可将其水解,释放出的药物最终作用于_____(结构),可导致癌细胞凋亡。单克隆抗体还被广泛用作诊断试剂,因为它具有以下优点_____(答出2点即可)。
(4)科研人员发现癌细胞由于基因突变,其表面物质发生了改变,如某些种类癌细胞表面高表达膜蛋白PSMA和PD-L1(如图3),其中PD-L1能抑制T细胞的活化,使癌细胞发生免疫逃逸。临床上可利用抗PD-1的单克隆抗体进行癌症治疗,据图3推测其原因是_____。
【答案】(1) ①. (人的)乳腺癌 ②. PEG融合法、电融合法和灭活病毒诱导法 (2)5和1
(3) ①. 细胞核 ②. 特异性强、灵敏度高
(4)PD-1单抗与PD-1的结合阻断了PD-1和PD-L1结合,避免PD-L1抑制T细胞活化
【解析】
【分析】单克隆抗体制备流程:先给小鼠注射特定抗原使之发生免疫反应,之后从小鼠脾脏中获取已经免疫的B淋巴细胞;诱导B细胞和骨髓瘤细胞融合,利用选择培养基筛选出杂交瘤细胞;进行抗体检测,筛选出能产生特定抗体的杂交瘤细胞;进行克隆化培养,即用培养基培养和注入小鼠腹腔中培养;最后从培养液或小鼠腹水中获取单克隆抗体。
【小问1详解】
据图可知,为获得治疗乳腺癌的特异性抗体,给小鼠注射的特定抗原应取自人的乳腺癌细胞;诱导其与骨髓瘤细胞融合常用方法包括 PEG融合法、电融合法和灭活病毒诱导法等。
【小问2详解】
不考虑三个及以上细胞融合,在筛选杂交瘤细胞时,试管中共有5种细胞:未融合的B细胞、互融的B细胞、未融合的骨髓瘤细胞、互融的骨髓瘤细胞融合的B细胞和瘤细胞;由于小鼠的骨髓瘤细胞中尽管没有S途径,故未融合的骨髓瘤细胞和同种融合的骨髓瘤细胞都死亡,而B细胞不能无限增殖,未融合的B细胞和同种融合的B细胞都死亡,故能增殖的细胞种类数只有B-骨髓瘤融合型。
【小问3详解】
分析题意,单克隆抗体能精确地定位乳腺癌细胞,故ADC能降低乳腺癌治疗药物的副作用,ADC进入乳腺癌细胞后,细胞中的溶酶体释放水解酶可将其水解,释放出的药物最终作用于细胞核,可导致癌细胞凋亡;单克隆抗体还被广泛用作诊断试剂,因为它具有特异性强、灵敏度高的特点。
【小问4详解】
由图3可知,癌细胞通过PD-L1与T细胞上的PD-1结合,抗PD-1的单克隆抗体可与PD-1结合,从而阻断PD-1和PD-L1结合,避免PD-L1抑制T细胞的活化,故临床上可利用抗PD-1的单克隆抗体进行癌症治疗。
20. 人乳铁蛋白(hLTF)是一种铁结合的糖蛋白、具有抑菌、提高免疫力等重要功能。研究者通过转基因技术培育能生产hLTF的奶牛,从牛奶中分离提纯hLTF,回答下列问题。
(1)从原核生物中获取的质粒不适用于直接构建真核生物的表达载体,其启动子需要进行替换才有可能在真核细胞中表达,主要原因是_____。
(2)研究人员采用小鼠乳清酸蛋白基因的启动子和终止子来替换pA质粒中的部分序列,再拼接hLTF基因,最终形成pW2-hLTF重组质粒,过程如下图:
科学家常用PCR特异性地快速扩增目的基因,其原理是_____。
PCR扩增过程中每次循环一般可分为_____。在扩增小鼠乳清酸蛋白基因的启动子、终止子和hLTF基因时,均需引入限制酶的识别序列和切割位点,以便剪接到质粒的指定位置。据图分析,PCR扩增小鼠乳清酸蛋白基因的启动子所需的两种引物应分别包含_____(限制酶)的识别序列。
(3)构建基因表达载体过程中,将修饰后的hLTF基因插入重组质粒的启动子和终止子之间后,不一定能获得所需要的基因表达载体,原因是_____。
(4)经检测筛选所获得的基因表达载体pW2-hLTF通过_____的方法导入到奶牛的受精卵细胞中,以获得能产生hLTF的转基因奶牛。
【答案】(1)原核生物和真核生物的RNA聚合酶所识别和结合的启动子有所不同
(2) ①. 体外DNA复制 ②. 变性——复性——延伸三个基本步骤 ③. NruⅠ和MluⅠ
(3)hLTF基因两端被同一种限制酶切割成相同的末端,可能会反向连接到质粒上
(4)显微注射
【解析】
【分析】因工程技术的基本步骤:
(1)目的基因的获取:方法有从基因文库中获取、利用PCR技术扩增和人工合成;
(2)基因表达载体的构建:是基因工程的核心步骤,基因表达载体包括目的基因、启动子、终止子和标记基因等;
(3)将目的基因导入受体细胞:根据受体细胞不同,导入的方法也不一样。将目的基因导入植物细胞的方法有农杆菌转化法、基因枪法和花粉管通道法;将目的基因导入动物细胞最有效的方法是显微注射法;将目的基因导入微生物细胞的方法是感受态细胞法;
(4)目的基因的检测与鉴定:
分子水平上的检测:①检测转基因生物染色体的DNA是否插入目的基因;②检测目的基因是否转录出了mRNA;③检测目的基因是否翻译成蛋白质--抗原-抗体杂交技术;
个体水平上的鉴定:抗虫鉴定、抗病鉴定、活性鉴定等。
【小问1详解】
由于原核生物和真核生物的RNA聚合酶所识别和结合的启动子有所不同,因此从原核生物中获取的质粒不适用于直接构建真核生物的表达载体,其启动子需要进行替换才有可能在真核细胞中表达;
【小问2详解】
PCR特异性地快速扩增目的基因,其原理是体外DNA复制, PCR扩增过程中每次循环一般可分为变性——复性——延伸三个基本步骤;启动子插入了NruⅠ和MluⅠ序列之间,因此PCR扩增小鼠乳清酸蛋白基因的启动子所需的两种引物应分别包含NruⅠ和MluⅠ的识别序列;
【小问3详解】
从图中看出,hLTF基因和表达载体均采用MluⅠ切割,hLTF基因两端被同一种限制酶切割成相同的末端,可能会反向连接到质粒上,因此将修饰后的hLTF基因插入重组质粒的启动子和终止子之间后,不一定能获得所需要的基因表达载体;
【小问4详解】
将目的基因导入植物细胞的方法有农杆菌转化法、基因枪法和花粉管通道法;将目的基因导入动物细胞最有效的方法是显微注射法;将目的基因导入微生物细胞的方法是感受态细胞法。 因此经检测筛选所获得的基因表达载体pW2-hLTF通过显微注射的方法导入到奶牛的受精卵细胞中,以获得能产生hLTF的转基因奶牛。
21. 将外源DNA与精子在吡啶核苷酸辅酶剂中一起孵育,精子可捕获外源DNA,并通过受精过程将外源DNA导入受精卵,该方法为精子载体法,能大大简化转基因动物的制备过程。下图表示用该方法制备转基因鼠的流程。据图分析,回答下列问题:
(1)科学家发现从小鼠体内直接采集到的精子和卵母细胞不能直接用于体外受精,其原因是_____。
(2)过程③中,受精卵在体外培养时,必须保证环境是无菌、无毒的,培养基中应含有细胞所需的各种营养物质,此外还需要考虑哪些条件_____(答出2点即可)。根据胚胎形态变化,可将早期发育的胚胎依次分为桑葚胚→_____。
(3)将早期胚胎移植到代孕母鼠体内前,要对供体和受体母鼠进行_____处理,才能为移入受体的供体胚胎提供相同的生理环境。
(4)实验人员利用精子载体法将外源DNA导入小鼠精子,检测发现,不同小鼠个体精子中外源DNA的阳性率平均为13%左右。进一步实验,让检测为阳性的精子进行受精作用,将受精卵进行体外培养,胚胎中外源DNA表达的阳性率为4.7%。利用抗体检测胚胎中DNA表达的蛋白质的原理是_____。
【答案】(1)精子需要获能处理,而卵细胞需要培养到MII期
(2) ①. 温度、pH、气体环境 ②. 囊胚→原肠胚
(3)同期发情 (4)抗原和抗体的特异性识别与结合
【解析】
【分析】分析图示可知,图示为转基因鼠的制备过程,①过程是将标记的外源基因导入成熟的精子中,②过程是体外受精,③过程为早期胚胎培养,④过程为胚胎移植。
【小问1详解】
体外受精时,采集到的精子和卵母细胞要分别在体外进行获能处理和成熟培养,其中卵母细胞要培养到MⅡ期(减数第二次分裂中期)时才具备与精子受精的能力。
【小问2详解】
过程③中,受精卵在体外培养时,必须保证环境是无菌、无毒的,此外还需要考虑温度、pH(7.2-7.4)和气体环境(95%空气和5%的CO2)等;根据胚胎形态变化,可将早期发育的胚胎依次分为桑葚胚→囊胚→原肠胚。
【小问3详解】
将早期胚胎移植到代孕母鼠体内前,要对供体和受体母鼠进行同期发情处理,使其处于相同的生理状态。
【小问4详解】
DNA经转录和翻译后可表达出蛋白质, 由于抗原和抗体的特异性识别与结合,故可利用抗体检测胚胎中DNA表达的蛋白质。冻存剂
指标
合成培养基+DMSO
合成培养基+DMSO+血清
G1期细胞数百分比(%)
65.78
79.85
活细胞数百分比(%)
15.29
41.33
广东省肇庆市第一中学2023-2024学年高二下学期期中考试生物试题: 这是一份广东省肇庆市第一中学2023-2024学年高二下学期期中考试生物试题,共18页。试卷主要包含了单选题,非选择题等内容,欢迎下载使用。
广东省肇庆市封开县江口中学2023-2024学年高二下学期5月期中生物试题: 这是一份广东省肇庆市封开县江口中学2023-2024学年高二下学期5月期中生物试题,共4页。
广东省肇庆市肇庆中学2023-2024学年高二下学期期中考试生物试题: 这是一份广东省肇庆市肇庆中学2023-2024学年高二下学期期中考试生物试题,共8页。

