[化学]陕西省渭南市2024年初中学业水平考试全真模拟(七)(解析版)
展开1.本试卷分为第一部分(选择题)和第二部分(非选择题)。全卷共6页,总分60分。考试时间60分钟。
2.领到试卷和答题卡后,请用0.5毫米黑色墨水签字笔,分别在试卷和答题卡上填写姓名和准考证号,同时用2B铅笔在答题卡上填涂对应的试卷类型信息点(A或B)。
3.请在答题卡上各题的指定区域内作答,否则作答无效。
4.考试结束,本试卷和答题卡一并交回。
可能用到的相对原子质量:H-1 O-16 Na-23 Mg-24 C1-35.5 Fe-56 Cu-64 Zn-65
第一部分(选择题 共18分)
一、选择题(共9小题,每小题2分,计18分。每小题只有一个选项是符合题意的)
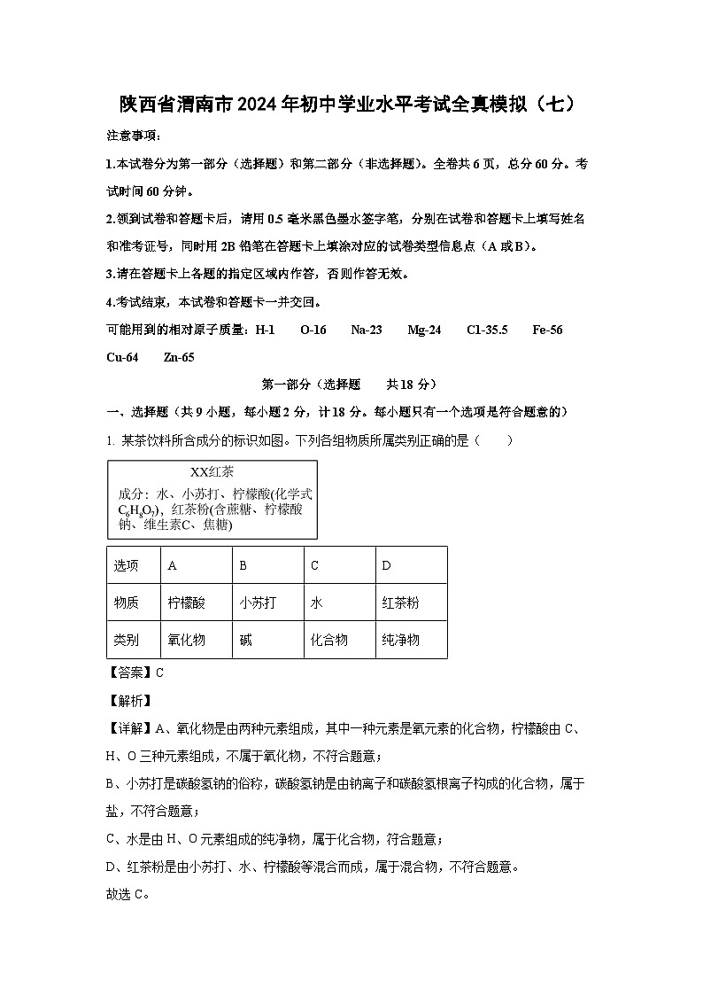
1. 某茶饮料所含成分的标识如图。下列各组物质所属类别正确的是( )
【答案】C
【解析】
【详解】A、氧化物是由两种元素组成,其中一种元素是氧元素的化合物,柠檬酸由C、H、O三种元素组成,不属于氧化物,不符合题意;
B、小苏打是碳酸氢钠的俗称,碳酸氢钠是由钠离子和碳酸氢根离子构成的化合物,属于盐,不符合题意;
C、水是由H、O元素组成的纯净物,属于化合物,符合题意;
D、红茶粉是由小苏打、水、柠檬酸等混合而成,属于混合物,不符合题意。
故选C。
2. 下列物质的用途主要利用其化学性质的是( )
A. 碳素墨水用于书写档案B. 汽油用于擦拭衣物上的油污
C. 干冰用作制冷剂D. 稀有气体用于填充霓虹灯
【答案】A
【解析】
【详解】A、碳素墨水用于书写档案,是因为常温下,碳的化学性质稳定,利用的是其化学性质,符合题意;
B、汽油用于擦拭衣物上的油污,是因为汽油能溶解油污,不需要通过化学变化就能表现出来,利用的是其物理性质,不符合题意;
C、干冰用作制冷剂,是因为干冰升华吸热,不需要通过化学变化就能表现出来,利用的是其物理性质,不符合题意;
D、稀有气体用于填充霓虹灯,是因为稀有气体通电时能发出不同颜色的光,不需要通过化学变化就能表现出来,利用的是其物理性质,不符合题意。
故选A。
3. 实验操作是实践探究的基础。下列操作正确的是( )
A. 吸取溶液 B. 测溶液的pH
C. 熄灭酒精灯 D. 检查装置气密性
【答案】D
【解析】
【详解】A、用胶头滴管吸取溶液时,应先将胶头中的空气排空,然后伸入溶液中吸取溶液,防止溶液和空气中的物质反应而变质,图中操作错误,不符合题意;
B、测定溶液的pH:用洁净、干燥的玻璃棒蘸取待测液点在pH试纸上,观察颜色的变化,然后与标准比色卡对照,不能将pH试纸直接伸入溶液中,会污染原溶液,不符合题意;
C、熄灭酒精灯,应用灯帽盖灭,不能用嘴吹灭,防止发生火灾,不符合题意;
D、检查装置的气密性:将导管置于水中,用手紧握试管,观察导管口是否有气泡冒出,有气泡冒出,说明装置气密性良好,图中操作正确,符合题意。
故选D。
4. 化学科学已日益渗透到社会生活的各个方面。下列说法不正确的是( )
A. 生活上用活性炭吸附冰箱中的异味
B. 医疗上用75%酒精溶液消毒,酒精溶液中溶剂是酒精
C. 农业上施用适量化肥以增加农作物产量
D. 工业上通过分离液态空气得到氧气、氮气
【答案】B
【解析】
【详解】A、活性炭结构疏松多孔,具有吸附性,可以吸附冰箱中的异味,不符合题意;
B、医疗上用75%酒精溶液消毒,酒精溶液中溶质是酒精,溶剂是水,符合题意;
C、农业上施用适量化肥,可以减少污染,保护环境,不符合题意;
D、工业上通过分离液态空气得到氧气、氮气,是利用液氮和液氧沸点的不同,将其分离,不符合题意。
故选B。
5. 下列对宏观现象或原理的微观解释不正确的是( )
A. 铁质水龙头表面镀铬可防锈——改变了金属的内部结构
B. 用煮沸的方法降低水的硬度——水中的钙、镁离子减少
C. 少量蔗糖加入水中,不久“消失”——分子在不断运动
D. 红热的铁丝在空气中不易燃烧,在氧气中剧烈燃烧——单位体积内氧分子的数目不同
【答案】A
【解析】
【详解】A、铁生锈的条件是铁与氧气和水接触,铁质水龙头表面镀铬可防锈,是隔绝氧气和水,达到防锈的目的,符合题意;
B、可溶性钙、镁离子在加热时能形成沉淀,故用煮沸的方法降低水的硬度,不符合题意;
C、少量蔗糖加入水中,不久“消失”,是因为分子在不断运动,蔗糖分子扩散到了水分子中,不符合题意;
D、红热的铁丝在空气中不易燃烧,在氧气中剧烈燃烧,是因为单位体积内氧分子的数目不同,氧气中单位体积内氧分子数目多,故铁丝在氧气中燃烧更剧烈,不符合题意。
故选A。
6. 含义丰富的化学符号是独特的化学语言。下列说法正确的是( )
①2N2 ② ③Al3+ ④4H ⑤CH4 ⑥K2MnO4
A. ①⑤均能表示宏观物质
B. ②和③构成的物质的化学式为Al2(SO4)3
C. ④⑤均表示4个氢原子
D. ⑥中Mn元素的化合价为+7
【答案】B
【解析】
【详解】A、①2N2只能表示2个氮分子,不能表示宏观物质,⑤CH4宏观上可以表示甲烷这种物质,微观上可以表示一个甲烷分子,故A说法错误;
B、②表示的是硫酸根离子,③表示的是铝离子,硫酸根在化合物中显-2价,铝元素在化合物中显+3价,根据化合物的化学式书写:显正价的元素其符号写在左边,显负价的写在右边,化合价的绝对值交叉约减,得化学式右下角的数字,数字为1时不写。故由②和③构成的物质的化学式为Al2(SO4)3,故B说法正确;
C、④4H表示4个氢原子,⑤中的“4”表示一个甲烷分子中含有4个氢原子,故C说法错误;
D、⑥K2MnO4中,钾元素显+1价,氧元素显-2价,设Mn元素的化合价为x,根据在化合物中各元素正负化合价代数和为0,则有(+1)×2+x+(-2)×4=0,解得x=+6,故D说法错误;
故选:B。
7. 兴趣小组做了下图两个创新实验。已知20℃时,NaOH易溶于酒精,Na2CO3在酒精中几乎不溶解,酒精不与NaOH、Na2CO3、CO2反应。
下列说法不正确的是( )
A. 实验一雪碧中出现大量气泡
B. 实验一可证明气体的溶解度受到压强影响
C. 实验二小玻璃瓶中有NaOH固体析出
D. 实验二结束后,将小玻璃瓶中的物质倒入足量水中,无固体剩余
【答案】C
【解析】
【详解】A、实验一中氢氧化钠浓溶液会与二氧化碳反应导致装置内压强减小,而雪碧中所溶解的二氧化碳的溶解度会随着压强的减小而减小,所以雪碧中会出现大量的气泡,说法正确,不符合题意;
B、实验一雪碧中会出现大量气泡是因为右边的二氧化碳被消耗,装置内压强减小,导致雪碧中二氧化碳的溶解度减小,证明了气体的溶解度会受到压强影响,说法正确,不符合题意;
C、实验二中挤压软塑料瓶,将二氧化碳压入右边玻璃瓶中,二氧化碳会与氢氧化钠反应生成碳酸钠,碳酸钠几乎不溶于酒精,所以碳酸钠会以固体的形式析出,说法不正确,符合题意;
D、实验二中会有碳酸钠固体生成,碳酸钠溶于水,所以将小玻璃瓶中的物质倒入足量水中,无固体剩余,说法正确,不符合题意;
故选C。
8. 下列根据实验操作所得出的现象和结论均正确的一组是( )
【答案】D
【解析】
【详解】A、该实验中,通入氧气前,白磷温度没有达到着火点,且隔绝氧气,不燃烧,通入氧气后,白磷与氧气接触,温度没有达到着火点,不燃烧,无法得出氧气是燃烧需要的条件之一,不符合题意;
B、铁与硫酸铜反应生成硫酸亚铁和铜,铁钉上覆盖一层红色的物质,说明铁比铜活泼,该反应的化学方程式为:,铁钉的质量为ag,反应后固体质量为bg,则(b-a)g为固体的增加量,不是生成铜的质量,不符合题意;
C、该实验中,二氧化碳能溶于水,也能导致装置内气体减少,压强减小,导致试管内液面上升,不能说明二氧化碳能与水发生反应,不符合题意;
D、氢气在氧气中燃烧生成水,现象是:产生淡蓝色火焰,瓶中出现小液滴,氢气由氢元素组成,氧气由氧元素组成,根据质量守恒定律,化学反应前后,元素的种类不变,可得水是由氢元素和氧元素组成,符合题意。
故选D。
9. 如图是初中化学常见的五种不同类别的物质与CO2的知识网络图,其中B为钠盐,D为红棕色固体。图中“—”表示相连的两种物质能反应,“→”表示两端的物质通过一步反应能转化。下列说法正确的是( )
A. 物质A与B反应会产生气泡B. 物质C的阳离子为H+
C. D→CO2的反应一定是置换反应D. 物质E可用于灭火
【答案】B
【解析】
【分析】A、B、C、D、E为五种不同类别的物质,D为红棕色固体,可推出D为氧化铁,B为钠盐,B能转化为二氧化碳,可推出B为碳酸钠,B能与A反应,A能与二氧化碳反应,可推出A为氢氧化钙,C能与B、D反应,C能转化为二氧化碳,可推出C为酸,如稀盐酸,E能转化为二氧化碳,E能与D反应,可推出E为碳,代入验证,符合题意。
【详解】A、物质A与B反应为氢氧化钙和碳酸钠反应生成碳酸钙和氢氧化钠,产生白色沉淀,不符合题意;
B、物质C为酸,酸是电离时产生的阳离子都是氢离子的化合物,故物质C的阳离子为H+,符合题意;
C、置换反应是一种单质与一种化合物反应生成另一种单质和另一种化合物的反应,D→CO2的反应可能是一氧化碳和氧化铁在高温下反应生成铁和二氧化碳,该反应的反应物均是化合物,不属于置换反应,不符合题意;
D、物质E为碳,碳具有可燃性,不能用于灭火,不符合题意。
故选B。
第二部分(非选择题共42分)
二、填空及简答题(共6小题,计24分)
10. 最美的风景在路上,小明在假期跟随家长一起去港珠澳旅行。
(1)港珠澳大桥是目前世界最长的跨海大桥,它使用了世界最大尺寸高阻尼橡胶隔震支座,其中橡胶属于__________________(填字母)。
A. 金属材料B. 有机高分子材料C. 复合材料
(2)澳门大三巴蛋挞是特色美食,由鸡蛋、面粉、白砂糖等原料制成,能够为人体提供的主要有机营养素是蛋白质和__________________。
(3)香港维港烟花全程燃爆。烟花中常添加镁粉,镁在空气中燃烧的现象有________________放热,生成白色固体。
【答案】(1)B (2)糖类 (3)发出耀眼的白光
【解析】(1)橡胶属于有机高分子材料;故选B;
(2)鸡蛋中富含蛋白质,面粉中富含淀粉,属于糖类,白砂糖属于糖类,故填糖类;
(3)镁在空气中燃烧发出耀眼的白光,放热,生成白色固体。
11. 下列为2023年中国十大科技进展,请回答问题。
(1)首次发现液氮温区镍氧化物超导体。将氮气转化为液氮的过程中,发生变化的是分子的________________(填“大小”或“间隔”)。
(2)天问一号研究成果揭示火星气候转变。火星大气中含有CO2(体积分数为95.3%)、O2、H2O等物质,下列说法正确的是________________(填字母)。
A. 地球和火星的大气成分相似
B. 火星上温室效应显著
C. 可用带火星的木条鉴别地球和火星的大气
(3)我国首个万米深地科探井开钻。钻机的钻头是用自然界中硬度最大的物质制造,该物质的名称为________________。
(4)超越硅基极限的硒化铟二维晶体管问世。下图为铟原子的结构示意图,则x=________________。
【答案】(1)间隔 (2)B (3)金刚石 (4)18
【解析】(1)将氮气转化为液氮的过程中,只是状态的改变,没有新物质生成,属于物理变化,发生变化的是分子的间隔,分子大小不变;
(2)A、火星大气中含有CO2(体积分数为95.3%)、O2、H2O等物质;空气中各成分的体积分数分别是:氮气大约占空气体积的78%、氧气大约占空气体积的21%、稀有气体大约占空气体积的0.94%、二氧化碳大约占空气体积的0.03%、水蒸气和其它气体和杂质大约占0.03%,故地球和火星的大气成分不相似,故选项说法错误;
B、火星大气中含有CO2(体积分数为95.3%)、O2、H2O等物质,火星上主要二氧化碳,则火星上温室效应显著。故选项说法正确;
C、地球和火星大气中的氧气含量均不能使带火星的木条复燃,因此无法用带火星的木条鉴别,故选项说法错误;
故选:B;
(3)金刚石是自然界中硬度最大的物质,可用于制作钻机的钻头;
(4)在原子中,质子数=核外电子数,则有49=2+8+18+x+3,解得x=18。
12. 《天工开物》记载了“煎盐”技术:“凡煎盐锅古谓之牢盆,亦有两种制度…….以铁打成叶片……其下列灶燃薪……共煎此盘。南海有编竹为者,将竹编成阔丈深尺,糊以蜃灰,附于釜背。火燃釜底,滚沸延及成盐……”
(1)图1中“牢盆”的作用相当于图2中的________________(填仪器名称)。
(2)“其下列灶燃薪”,灶民将柴草架空燃烧,其原理是________________,使燃料充分燃烧。
(3)“蜃灰”指的是蛤蜊壳(主要成分是CaCO3)烧成的“灰”,则“蜃灰”所指物质的化学式是________________。
(4)现在常使用加碘食盐,其中的“碘”指的是________________(填“原子”、“元素”或“单质”)。
【答案】(1)蒸发皿 (2)增大柴草与氧气的接触面积
(3)CaO (4)元素
【解析】(1)根据“凡煎盐锅古谓之牢盆”可知,“牢盆”用于蒸发盐水,图1中“牢盆”的作用相当于图2中的蒸发皿;
(2)灶民将柴草架空燃烧,增大了可燃物与氧气的接触面积,其原理是:增大柴草与氧气的接触面积,促进燃烧;
(3)“蜃灰”指的是蛤蜊壳(主要成分是CaCO3)烧成的“灰”, 碳酸钙高温煅烧生成氧化钙和二氧化碳,故“蜃灰”所指物质是氧化钙,化学式是:CaO;
(4)现在常使用加碘食盐,其中的“碘”不是以分子、原子、单质的形式存在,而是强调存在的元素,与具体形态无关,故填:元素。
13. 小明设计了下图两个实验,请回答问题:
(1)用图1装置进行实验(夹持仪器略去)。加热一段时间后,蜡烛熔化、掉落,之后火柴燃烧。能说明铜具有导热性的现象是________________。
(2)如图2,在托盘天平两端各放置一个盛有足量稀硫酸的锥形瓶,向其中分别加入等质量的锌和金属X粉末,观察到锥形瓶中均有气泡冒出,天平指针先向右偏转,当两种金属完全反应后,天平指针又向左偏转。
①左端锥形瓶中发生反应的化学方程式为________________。
②金属X可能为________________(填字母)。
A.Mg B.Fe C.Cu
【答案】(1)蜡烛熔化、掉落或火柴燃烧
(2)①. ②. B
【解析】(1)铜具有良好的导热性,加热一段时间后,热量传导到蜡烛、火柴处,蜡烛受热熔化、掉落,温度达到火柴的着火点,火柴燃烧,故填:蜡烛熔化、掉落或火柴燃烧;
(2)①左端锥形瓶中发生反应为锌和稀硫酸反应生成硫酸锌和氢气,该反应化学方程式为:;
②在托盘天平两端各放置一个盛有足量稀硫酸的锥形瓶,向其中分别加入等质量的锌和金属X粉末,观察到锥形瓶中均有气泡冒出,说明金属X能与稀硫酸反应,说明在金属活动性顺序里,X排在氢前,天平指针先向右偏转,说明左端,即锌和稀硫酸反应速率快,则锌比X活泼。
A、镁能与稀硫酸反应生成硫酸镁和氢气,但是镁比锌活泼,不符合题意;
B、铁能与稀硫酸反应生成硫酸亚铁和氢气,且锌比铁活泼,符合题意;
C、在金属活动性顺序里,铜排在氢后,铜和稀硫酸不反应,不符合题意。
故选B。
14. 图1为KNO3的溶解度曲线,请回答问题:
(1)50℃时,向装有100g水的烧杯中加入一定量KNO3固体形成溶液,再降温至20℃,析出固体质量的变化如图2。
①当时间为t时,该溶液为________________(填“饱和”或“不饱和”)溶液。
②降温至20℃时,保持温度不变,只需向烧杯中加入________________g水即可得到溶质质量分数为10%的KNO3溶液。
(2)60℃时,将一定质量的KNO3溶液恒温蒸发溶剂,蒸发溶剂质量与析出固体质量的关系如图3所示。
①60℃时,KNO3的溶解度为________________g。
②A、B、C三点对应溶液中溶质质量分数的大小关系是________________。
【答案】(1)①. 饱和 ②. 274.4
(2)①. 110 ②. AA
【解析】(1)①由图2可知,当时间为t时,开始析出固体,说明此时该溶液为饱和溶液;
②降温至20℃时,有晶体析出,则形成的溶液为饱和溶液,20℃时,硝酸钾的溶解度为31.6g,即该温度下,100g水中最多可溶解31.6g硝酸钾,析出固体的质量为10g,则加入硝酸钾固体的质量为31.6g+10g=41.6g,设需要加水的质量为x,则,x=274.4g;
(2)①由图可知,60℃时,一开始蒸发10g水,无晶体析出,继续蒸发10g水,析出5.5g固体,此时溶液为饱和溶液,继续蒸发10g水,析出固体的总质量为16.5g,说明该温度下,10g水中最多可溶解硝酸钾的质量为:16.5g-5.5g=11g,则该温度下,100g水中最多可溶解110g硝酸钾,则60℃时,硝酸钾的溶解度为110g;
②由图可知,A点时继续蒸发10g水,析出5.5g固体,得到饱和溶液,继续蒸发10g水,此时析出固体的质量为16.5g-5.5g=11g,说明A点为不饱和溶液,B、C点均有固体析出,则B、C溶液为饱和溶液,温度不变,溶解度不变,饱和溶液的溶质质量分数不变,则A、B、C三点对应溶液中溶质质量分数的大小关系是:AA。
15. 化学实验操作考试的试题中有四种溶液的鉴别,溶液分别是浓盐酸、Ba(OH)2溶液、Na2CO3溶液、KCl溶液中的一种。
(1)首先,打开四个试剂瓶的瓶盖,观察到瓶口出现________________,从而鉴别出了浓盐酸。
(2)随后,用洁净的三支试管A、B、C分别取其余样品,并按下图实验继续进行鉴别。
①试管B中的溶液是________________(填化学式)溶液。
②步骤Ⅱ中,稀硫酸与C中溶液发生反应的化学方程式为________________。
(3)鉴别出浓盐酸后,还可以不用其他试剂,仅通过溶液两两混合时的现象也能进行鉴别。你认为依次鉴别出其他溶液的合理顺序是________________(填字母)。
a.Na2CO3溶液→Ba(OH)2溶液→KCl溶液
b.Ba(OH)2溶液→KCl溶液→Na2CO3溶液
c.KCl溶液→Na2CO3溶液→Ba(OH)2溶液
【答案】(1)白雾 (2)①. KCl ②.
(3)a
【解析】(1)浓盐酸具有挥发性,挥发出的氯化氢与空气中的水蒸气结合成盐酸小液滴,故打开四个试剂瓶的瓶盖,观察到瓶口出现白雾,说明是浓盐酸;
(2)①氢氧化钡溶液和碳酸钠溶液均显碱性,均能使无色酚酞试液变红,氯化钾溶液显中性,不能使无色酚酞试液变色,滴加无色酚酞溶液后,试管B中现象与A、C中现象不同,说明试管B中的溶液是:KCl溶液;
②步骤Ⅱ中,滴加足量稀硫酸,碳酸钠和稀硫酸反应生成硫酸钠、二氧化碳和水,产生气泡,氢氧化钡和稀硫酸反应生成硫酸钡和水,产生白色沉淀,故C中溶液是氢氧化钡,该反应的化学方程式为:;
(3)鉴别出浓盐酸后,能与浓盐酸反应产生气泡的是碳酸钠(碳酸钠和盐酸反应生成氯化钠、二氧化碳和水);能与碳酸钠反应生成白色沉淀的是氢氧化钡(氢氧化钡和碳酸钠反应生成碳酸钡和氢氧化钠),剩余的是氯化钾,故依次鉴别出其他溶液的合理顺序是:Na2CO3溶液→Ba(OH)2溶液→KCl溶液。
故选a。
三、实验及探究题(共2小题,计13分)
16. 根据下列实验装置图回答问题。
(1)仪器①的名称为________________。
(2)实验室用装置A、C制取氧气,实验结束后,应先________________(填“将导管移出水面”或“熄灭酒精灯”)。
(3)若用装置B制取CO2,发生反应的化学方程式为________________。关闭弹簧夹后,B中多孔隔板处依次观察到的现象是________________(用字母e、f、g对如图所示现象进行排序)。
(4)如图D,观察到蜡烛自下至上依次熄灭,说明CO2具有的化学性质是________________。
【答案】(1)铁架台
(2)将导管移出水面
(3)①. ②. g→f→e
(4)不燃烧,不支持燃烧
【解析】(1)由图可知,仪器①的名称为:铁架台;
(2)实验室用装置A、C制取氧气,实验结束后,应先将导管移出水面,然后熄灭酒精灯,防止水倒流炸裂试管;
(3)实验室通常用石灰石(或大理石)与稀盐酸反应制取二氧化碳,石灰石的主要成分碳酸钙和稀盐酸反应生成氯化钙、二氧化碳和水,该反应的化学方程式为:;
关闭弹簧夹后,装置内气体增多,压强增大,试管中液面下降,长颈漏斗中液面上升,固液分离,反应停止,故B中多孔隔板处依次观察到的现象是:g→f→e;
(4)图D,观察到蜡烛自下至上依次熄灭,蜡烛熄灭,说明二氧化碳不燃烧、不支持燃烧,下层蜡烛先熄灭,说明二氧化碳的密度比空气大,不燃烧、不支持燃烧需要通过化学变化才能表现出来,属于化学性质。
17. 果蔬洗涤盐是厨房中常见的一种清洁用品。兴趣小组的同学对某品牌果蔬洗涤盐的性质及成分产生浓厚的兴趣,展开项目式探究学习。
任务一:检测果蔬洗涤盐水溶液的酸碱性
(1)取适量果蔬洗涤盐水溶液于试管中,滴加无色酚酞,观察到溶液变红,说明溶液呈________________(填“酸”、“碱”或“中”)性。
任务二:探究果蔬洗涤盐的成分
【查阅资料】①果蔬洗涤盐的主要成分为钠的化合物。
②,Na2CO3受热不易分解
③NaHCO3溶液与CaCl2溶液不反应。
【猜想假设】果蔬洗涤盐中钠的化合物可能是:
猜想一:Na2CO3
猜想二:NaHCO3
猜想三:Na2CO3和NaHCO3
【实验验证】
(2)
【反思评价】
(3)步骤Ⅱ中发生反应的化学方程式为________________。
【拓展探究】
(4)小黎想到妈妈常用食盐水洗水果蔬菜,猜想该品牌果蔬洗涤盐中还可能含有NaCl。于是取少量该品牌果蔬洗涤盐于试管中,加入足量的稀硝酸和________________(填化学式)溶液,有白色沉淀生成,证明有NaCl。
任务三:定量了解果蔬洗涤盐
为测定该品牌果蔬洗涤盐中NaHCO3的含量,小组同学称取一定质量的样品,进行如图所示实验。实验前、后均需向装置中缓慢通一会儿N2。
(5)实验前通一会儿N2的目的是________________。
(6)根据装置C在实验前、后的质量差,计算出果蔬洗涤盐中NaHCO3的含量比实际偏大,原因可能是________________(填序号)。
①装置中有反应残留的CO2未被吸收
②碱石灰吸收了空气中的CO2和水
③实验后忘记通N2
【答案】(1)碱 (2)澄清石灰水变浑浊
(3)
(4)AgNO3 (5)将装置内空气排尽
(6)②
【解析】(1)无色酚酞试液遇到碱性溶液变红,故取适量果蔬洗涤盐水溶液于试管中,滴加无色酚酞,观察到溶液变红,说明溶液呈碱性;
(2)结论为:猜想三成立,则果蔬洗涤盐中钠的化合物是碳酸氢钠和碳酸钠,步骤I:取一定量果蔬洗涤盐加热至固体质量不再改变,将生成的气体全部通入足量澄清石灰水中,碳酸氢钠受热分解生成碳酸钠、二氧化碳和水,二氧化碳能与氢氧化钙反应生成碳酸钙和水,故现象是:澄清石灰水变浑浊;
(3)步骤Ⅱ中发生反应为氯化钙和碳酸钠反应生成碳酸钙和氯化钠,该反应的化学方程式为:;
(4)氯化钠能与硝酸银反应生成氯化银和硝酸钠,故取少量该品牌果蔬洗涤盐于试管中,加入足量的稀硝酸(碳酸钠、碳酸氢钠均能与稀硝酸反应生成硝酸钠、二氧化碳和水,可排除碳酸钠、碳酸氢钠的干扰)和AgNO3溶液,产生白色沉淀,说明含氯化钠;
(5)空气中含二氧化碳,实验前通一会儿N2的目的是:将装置内空气排尽,防止影响实验;
(6)①装置中有反应残留的CO2未被吸收,会导致测得生成二氧化碳的质量偏小,计算出的碳酸氢钠的质量偏小,果蔬洗涤盐中碳酸氢钠的含量偏小,不符合题意;
②碱石灰吸收了空气中的CO2和水,会导致测得生成二氧化碳的质量偏大,计算出的碳酸氢钠的质量偏大,果蔬洗涤盐中碳酸氢钠的含量偏大,符合题意;
③实验后忘记通N2,会导致反应生成的二氧化碳部分残留在装置中,会导致测得生成二氧化碳的质量偏小,计算出的碳酸氢钠的质量偏小,果蔬洗涤盐中碳酸氢钠的含量偏小,不符合题意。
故选②。
四、计算与分析题
18. 为测定一瓶标签破损的盐酸中溶质的质量分数,取该盐酸50g,向其中逐滴滴加溶质质量分数为5%的NaOH溶液,同时测得溶液pH变化与加入NaOH溶液的质量关系如图所示。
请分析并计算:
(1)A、B、C三点对应溶液中只含有一种溶质的是________________(填字母)。
(2)计算该瓶盐酸的溶质质量分数。
【答案】(1)B
(2)解:设该瓶盐酸的溶质质量分数为x
x=7.3%
答:该瓶盐酸的溶质质量分数为7.3%。
【解析】(1)A点pH小于7,此时盐酸还未完全反应,氢氧化钠和盐酸反应生成氯化钠和水,故此时溶液中的溶质为氯化钠和氯化氢,B点时pH=7,此时氢氧化钠和稀盐酸恰好完全反应,故此时溶液中的溶质为氯化钠,C点pH大于7,此时氢氧化钠过量,故此时溶液中的溶质为:氯化钠、氢氧化钠,故A、B、C三点对应溶液中只含有一种溶质的是:B;
(2)见答案。
选项
A
B
C
D
物质
柠檬酸
小苏打
水
红茶粉
类别
氧化物
碱
化合物
纯净物
选项
实验操作
现象
结论
A
通O2前白磷不燃烧,通O2后白磷燃烧
O2是燃烧需要的条件之一
B
铁钉上覆盖一层红色的物质
金属活动性顺序为:Fe>Cu,且析出铜的质量为(b-a)g
C
试管内液面上升
二氧化碳能与水发生反应
D
产生淡蓝色火焰,瓶中出现小液滴
水由氢元素和氧元素组成
实验步骤
实验现象
实验结论
步骤I:取一定量果蔬洗涤盐加热至固体质量不再改变,将生成的气体全部通入足量澄清石灰水中
_____________。
猜想三正确
步骤Ⅱ:另取少许果蔬洗涤盐溶于水中,充分溶解后,滴加足量的CaCl2溶液
产生白色沉淀
2024年陕西省渭南市初中学业水平考试化学全真模拟(七): 这是一份2024年陕西省渭南市初中学业水平考试化学全真模拟(七),共7页。
2024年陕西省西安市初中学业水平考试化学全真模拟(五): 这是一份2024年陕西省西安市初中学业水平考试化学全真模拟(五),共6页。
2024年陕西省榆林佳县初中学业水平考试化学全真模拟五: 这是一份2024年陕西省榆林佳县初中学业水平考试化学全真模拟五,共9页。试卷主要包含了本试卷分为第一部分等内容,欢迎下载使用。

