


北京师大附中2023-2024学年下学期初中八年级期中考试语文试卷及答案
展开 这是一份北京师大附中2023-2024学年下学期初中八年级期中考试语文试卷及答案,共10页。试卷主要包含了基础知识及语言运用,古诗文阅读,名著阅读,现代文阅读,作文等内容,欢迎下载使用。
北京师大附中 2023-2024学年下学期初中八年级期中考试语文试卷
本试卷共 11 页,五道大题, 22 道小题。满分 100 分。考试时间 120 分钟。
一、基础知识及语言运用(共 20 分)
1 .阅读文段,回答(1)-(2)题。 (共 4 分)
2016 年 11 月 30 日,我国申报的“二十四节气——中国人通过太阳周年运动而形成
的时间知识体系及其实践”被列入联合国教科文组织人类非物质文化遗产代表作名录,
这是我国继京剧、珠算等项目之后第三十一个被列入该名录的项目。
二十节气是中华文明的独特贡献。农民借助节气,将一年定格到耕种、施肥、灌溉、 收割等农作物生长、收藏的循环体系之中,将时间和生产、 生活定格到人与天道相印相 应乃【 甲】(致 至)合一的状态。“日出而作,日入而息。”生产生活有时,人生社会有
节,人身人性有气,节气不仅成为时间坐标,也成气节, 提醒人生百年, 需要有精神,
有守有为。孔子像农民那样观察到,“岁寒,然后知松柏之后凋也 ”。他为此引申:“三军
可夺帅也,匹夫不可夺志也。”可以说,中国源远流长的精神气节, 源头正是时间中的节
气。节气气节, 仍是今天人们生存的重要问题;我们是否把握了时间的节气?我们是否 把握了人生的节点?我们是否为社会、技术一类的事物裹挟,而对生物世界,天时地利 等失去了感觉,以【 乙】(至 致)无知于道法自然的木质, 从而失去先人那样的精神气
节?
节气不仅跟农民农业有关,不仅跟养生有关,也跟我们每个人对生命、 自然、人生、 宇宙的探索有关。普通人只有了解节气的诸多含义,才能理解天人关系, 才能提升自己 在人生百年中的地住。在立秋时需要有谋划意识, 在小寒时需要有经纶意识, 在大寒时 需要修省 自己……古人把五天称为微,把十五天称为著,五天又称为一候,十五天则是 一节气, 见微知著,跟观候知节一样,是先民立身处世的生活,也是他们安身立命的参
照。
(1)文中 【甲】【乙】处选填的汉字和加点字的注音,全正确的一项是( )(2 分)
A .【甲】致 【乙】至 裹挟(xié) 修省(xǐng)
B .【甲】至 【乙】致 裹挟(jiā) 修省(shěng)
C .【甲】致 【乙】至 裹挟(jiā) 修省(shěng)
D .【甲】至 【乙】致 裹挟(xié) 修省(xǐng)
(2)下列对文中画线字“匹 ”和“仍”的笔画表述全正确的一项是( )(2 分)
A.“匹”的第二笔“撇 ” “仍”的第四笔“横折折折钩 ”
B.“匹”的第二笔“撇 ” “仍”的第四笔“撇 ”
C.“匹”的第二笔“竖折 ” “仍”的第四笔“撇 ”
D.“匹”的第二笔“竖折 ” “仍”的第四笔“横折折折钩 ”
2 .2017 年 12 月同学们欣赏了“青春版”昆曲《牡丹亭》,亲身感受了戏剧的魅力。请阅
读下面的文字,完成(1)-(2)小题。(4 分)
《牡丹亭》 剧情:杜丽娘游花园时感叹自己的青春年华易逝。
杜丽娘唱词:原是姹紫嫣红开遍,似这般都付与断井颓垣,良辰美景奈何天,赏心乐事
谁家院。
《罗密欧与朱丽叶》 剧情:罗密欧赞美朱丽叶。
罗密欧台词: 天上两颗最灿烂的星,因为有事他去,请求她的眼睛替代它们在空中闪耀。 要是她的眼睛变成了天上的星,天上的星变成了她的眼睛,那便怎样呢?她脸上的光辉会掩 盖了星星的明亮,正像灯光在朝阳下黯然失色一样; 在天上的她的眼睛,会在太空中大放光
明,使鸟儿误认为黑夜已经过去而唱出它们的歌声。
(1)结合剧情对《牡丹亭》和《罗密欧与朱丽叶》两部戏剧的语言进行赏析,表述有误
的一项是( )(2 分)
A .杜丽娘的唱词,把美好的青春比作姹紫嫣红的繁花和良辰美景。
B .《牡丹亭》中,以断井颓垣来表现凋零的青春,生动地刻画了人物的无奈心情。
C .罗密欧巧妙地把天上星与朱丽叶眼睛互作替换,赞美了朱丽叶眼睛的明亮。
D .罗密欧把朱丽叶的眼睛比作朝阳的光辉,在太空大放光明,使灯光黯然失色。
(2)戏剧节展演前,同学们准备在舞台两边张贴对联,在剧院门口张贴戏剧节招贴画。
一位同学写好了上联,其他四位同学对了下联。你选出下联对得更好的选项是( )(2
分)
上联:不大地方,可家可国可天下
下联:
A .生旦净丑,演人演戏演古今
B .抑扬褒贬,评事评理评人生
C .寻常人物, 能文能武能神仙
D .人间哀乐,人前人后人生里
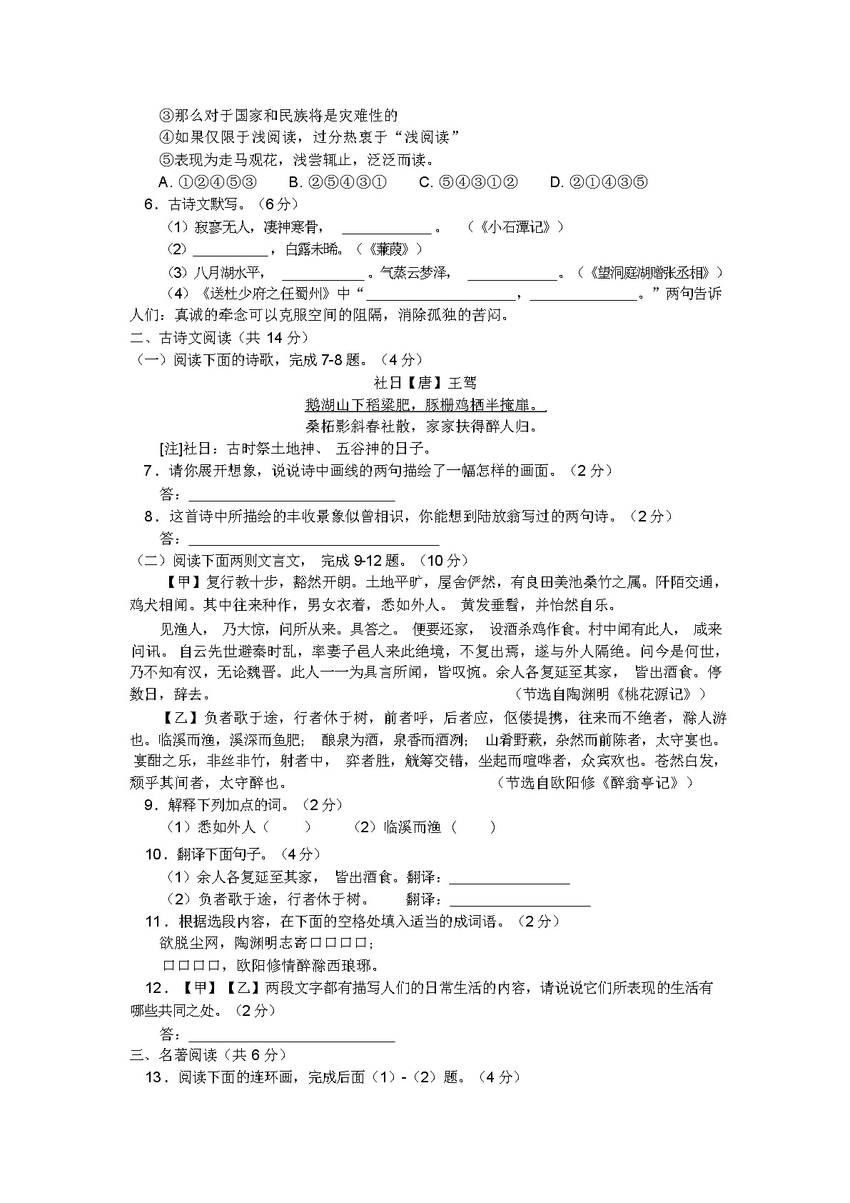
3.下图的书法作品节选自王羲之的《兰亭集序》,对这副字的欣赏不正确的一项是( )
(2分)
A .体势变化多端,别具情态
B .书写丰腴雄浑,结体宽博
C .笔法偏重骨力,刚柔相济
D .笔法丰富多彩,各得其宜
4 .依次填入下面一段话中画线处的标点,恰当的一组是( )(2 分)
“画人画鬼高人一等,刺贪刺虐入骨三分”① 这是郭沫若为蒲松龄纪念馆聊斋 堂写的对联。“画人画鬼”,指《聊斋志异》的题材内容,它借狐鬼故事来达到“刺贪刺虐” 的目的② “高人一等”,是评价蒲松龄在文学史上的贡献; “入骨三分 ”,则概括了他 在创作上的成就。今天这节课要学习他的名篇③ 促织③ , 让我们来看看这个评价
是否恰当④
A.,;《》。 B . 。;“” 。 C.,,《》? D.。;“” ?
5 .依次填入下列横线处的句子,语序恰当、 语意连贯的一项是( )(2 分)
“浅阅读”对于我们增长学问、 开阔眼界无疑起到促进作用。 , , , 。 ,它使知识向精、深、专方向挺进。 “深阅读”对传统文
化的传承和国民素质的提升更加重要。
①而“深阅读”就是深度阅读,它讲究反复咀嚼、品味、思考
②但是, 浅阅读本身存在无法克服的缺点和不足
③那么对于国家和民族将是灾难性的
④如果仅限于浅阅读,过分热衷于“浅阅读”
⑤表现为走马观花,浅尝辄止,泛泛而读。
A.①②④⑤③ B.②⑤④③① C.⑤④③①② D.②①④③⑤
6 .古诗文默写。(6 分)
(1)寂寥无人,凄神寒骨, 。 (《小石潭记》)
(2) ,白露未晞。(《蒹葭》)
(3)八月湖水平, 。气蒸云梦泽, 。(《望洞庭湖赠张丞相》)
(4)《送杜少府之任蜀州》中“ , 。”两句告诉
人们:真诚的牵念可以克服空间的阻隔,消除孤独的苦闷。
二、古诗文阅读(共 14 分)
(一)阅读下面的诗歌,完成 7-8 题。(4 分)
社日【唐】王驾
鹅湖山下稻粱肥,豚栅鸡栖半掩扉。
桑柘影斜春社散,家家扶得醉人归。
[注]社日:古时祭土地神、 五谷神的日子。
7 .请你展开想象,说说诗中画线的两句描绘了一幅怎样的画面。(2 分)
答:
8 .这首诗中所描绘的丰收景象似曾相识,你能想到陆放翁写过的两句诗。(2 分)
答:
(二)阅读下面两则文言文, 完成 9-12 题。(10 分)
【甲】复行教十步,豁然开朗。土地平旷,屋舍俨然,有良田美池桑竹之属。阡陌交通,
鸡犬相闻。其中往来种作,男女衣着,悉如外人。 黄发垂髫,并怡然自乐。
见渔人, 乃大惊,问所从来。具答之。 便要还家, 设酒杀鸡作食。村中闻有此人, 咸来 问讯。 自云先世避秦时乱,率妻子邑人来此绝境,不复出焉,遂与外人隔绝。问今是何世,
乃不知有汉,无论魏晋。此人一一为具言所闻,皆叹惋。余人各复延至其家, 皆出酒食。停
数日,辞去。 (节选自陶渊明《桃花源记》)
【乙】负者歌于途,行者休于树,前者呼,后者应,伛偻提携,往来而不绝者,滁人游 也。临溪而渔,溪深而鱼肥; 酿泉为酒,泉香而酒冽; 山肴野蔌,杂然而前陈者,太守宴也。
宴酣之乐,非丝非竹,射者中, 弈者胜,觥筹交错,坐起而喧哗者,众宾欢也。苍然白发,
颓乎其间者,太守醉也。 (节选自欧阳修《醉翁亭记》)
9 .解释下列加点的词。(2 分)
(1)悉如外人( ) (2)临溪而渔 ( )
10 .翻译下面句子。(4 分)
(1)余人各复延至其家, 皆出酒食。翻译:
(2)负者歌于途,行者休于树。 翻译:
11 .根据选段内容,在下面的空格处填入适当的成词语。(2 分)
欲脱尘网,陶渊明志寄口口口口;
口口口口,欧阳修情醉滁西琅琊。
12 .【甲】【乙】两段文字都有描写人们的日常生活的内容,请说说它们所表现的生活有
哪些共同之处。(2 分)
答:
三、名著阅读(共 6 分)
13 .阅读下面的连环画,完成后面(1)-(2)题。(4 分)
2. 忽然, 一声炮响,两边五 百校刀手摆开,为首大将手提
青龙刀,跨骏马,截住去路。
5. “他”于是把马头勒回,
谓众军曰:“四散摆开。 ”这分 明是放曹操的意思。操见“他” 回马,便和众将一齐冲将过
去。
1. 却说曹操赤壁兵败, 一路 溃退至华容道,操回顾仅剩
三百余骑随后。
4. “他”是个义重如山之人, 想起当日曹操许多恩义,与 后来五关斩将之事,如何不
动心?
3. 曹操纵马向前,求“他”
念及昔日之情放过自己。
6. “他”引军自回,孔明执 杯相迎,“他”曰:“吾特来请
死。”
(1)本则连环画改编自我国古代长篇章回体小说《三国演义》。下列选项中与“他”完
全有关的故事情节是( )(1 分)
A .刮骨疗毒 三顾茅庐 击鼓骂曹 辕门射戟 单骑救主
B .舌战群儒 七擒孟获 煮酒论英雄 割须弃袍 跃马过檀溪
C .怒鞭督邮 三气周瑜 温酒斩华雄 截江夺阿斗 群英会中计
D .败走麦城 水淹七军 过五关斩六将 华容道捉放曹 千里走单骑
(2)“他”在《三国演义》中以“忠、 义、勇、谋、傲 ”著称于世,请分别写出一个表
现他义、勇、傲的故事情节。(3 分)
答:义 勇 傲
14 .阅读下面的选段,完成后面的题目。(2 分)
真诚是第一把艺术的钥匙。知之为知之,不知为不知。真诚的“不懂 ”,比不真诚的“懂 ”, 还叫人好受些。最可厌的莫如自以为是,自作解人。 有了真诚,才会有虚心, 有了虚心, 才 肯丢开自己去了解别人,也才能放下虚伪的自尊心去了解自己。建筑在了解自己了解别人上
面的爱,才不是盲目的爱。
文段选自 ① , 这是傅雷写给他的儿子傅聪的一封信,这封信的内容由莫扎特乐曲
的特点谈起,论及了做人要 ② 。
四、现代文阅读(共 20 分)
(一)阅读下面材料,完成 15-17 题。(共 8 分)
【材料一】
评剧, 是流传于中国北方为广大人民群众所喜闻乐见的剧种之一,它在河北滦县一带的 小曲——“对口莲花落”的基础上形成。评剧原分为东路和西路两派。今天盛行的是东路, 流行于河北和东三省,在南方也有广大观众。西路评剧又叫“北京蹦蹦”,是在东路评剧梆 子、老调的影响下形成的。辛亥革命前后它在北京及京西各地演出,很受观众欢迎,之后濒
于绝迹。 1958 年经中国评剧院发掘整理,评剧才重现于舞台。
评剧表演在京剧、河北梆子等剧种影响下日趋成熟,出现了李金顺、刘翠霞、白玉霜等 流派。评剧的艺术特点是:以唱工见长,吐字清楚,唱词浅显易懂,演唱明白如诉,表演生 活气息浓厚,有亲切的民间味道。评剧唱腔是板腔体,有慢板、二六板、垛板和散板等多种 板式。解放后,评剧音乐、 唱腔、表演的革新取得显著成就,特别是改变了男角唱腔过于贫 乏的弊病,男声唱腔有了新的创造。评剧的形式活泼、 自由,最善于表现当代人民生活,因
此在城市和乡村都有大量观众。
【材料二】
评剧唱腔是在唐山民歌、莲花落等民间音乐基础上, 吸收东北二人转、京剧、 河北梆子 等冀东和京津一带地方戏曲的音乐成分形成。正因为其来源于民间,乡土味浓,因此深受广 大群众的喜爱。唱腔为板腔体结构,由一板三眼、一板一眼、有板无眼、无板无眼等四种节
拍形式组成。 常用的板式有慢板、反调慢板、二六板、垛板、流水板、散板、尖板等。
慢板即一板三眼,是评剧唱腔的基本曲调, 由上、下两个各四小节的乐句组成, 多从头 眼(第二拍)起唱,分句常以小过门来加以衔接。反调慢板,是在正调慢板基础上, 利用转 调手法发展而成, 旋律性和抒情性均较强,常用来表观悲伤、哀怨的情绪。二六板,一板一 眼,是评剧唱腔中最常用的一种板式,既可抒情,亦可叙事,各个行当均可应用。垛板,一 板一眼,旦腔应用较多,其特点是节奏感较强,常为板起板落, 速度变化较大,又分快、慢 两种:慢垛板擅长叙事,快垛板擅长抒情,特别是表现激动的情绪。流水板,有板无眼,生、 旦共用,其特点是唱词与旋律结合密切,口语化,但旋律性不强。散板,无板无眼,节奏较 自由,旋律扩展与缩减的变化较大。 尖板,无板无眼,是从河北梆子唱腔中吸取来的,起始 过门与锣鼓仍与河北梆子保持相同格式。除了这些基本板式外,建国后在政府的扶植下还发
展了许多新的板式,从而丰富了唱腔的表观力。
15.综合材料一的内容,说说评剧这种为广大人民群众所喜闻乐见的剧种为什么能够发展 壮大起来?(3 分)
答: 16 .材料二具体介绍了材料一中哪一句话的内容?(2 分)
答:
17 .根据材料二,以下面《哭灵》唱段中的具体语句为例,说说它可以用哪种唱腔板式,
并说明理由。(3 分)
【哭灵唱段】杨三娥(杨三姐):姐姐你在棺木里答应我一句,跟妹妹诉一诉你得病的 根源。小妹我这个样地叫你你怎么听不见?狠心肠把妹妹扔在一边。二姐姐忘了我,我不能 忘你,从小的事情我记得全。曾记得姐姐抱着我游寺院, 怕我啼哭你哄着我玩;还记得姐姐 你教我做针线,从没有生过气不耐烦。十九岁你把门过,小妹那年才十三。姐妹来往多么样
的亲近,可没想到哇姐姐一死,再不能够回来。
答:
(二)阅读《试飞英雄》,完成 18—21 题。(共 12 分)
试飞英雄
聊起试飞员们的时候, 飞行大队政委丁玉清一直咳嗽着, 这是职业病。这让他的叙述显 得断续与困难, 但关于大队各位试飞员的任何事迹, 丁玉清都能纤毫不差地忆起, 并且娓娓
道来。梁万俊的那次只有短短 8 分钟的试飞,更是在他的讲述中如电影般重现。
2004 年 7 月 1 日 13 时 40 分,西南某机场。
随着绿色信号弹的发出, 试飞员梁万俊驾驶座机直冲云霄, 蓝色的天幕上迅速划出一道
银色的弧线,像谁在泼墨挥毫……
这是一次新机的定型试飞,梁万俊驾驶的是一架多用途科研样机, 价值上亿元。
险情在 1.2 万米高空突然出现。发动机漏油,仅仅两分钟, 油量表指针就指向了“0 ”
刻度。没有了油,发动机就完全失去动力。
这是一级空中特情!
地面指挥所内的空气凝结到了冰点。时间在那一瞬间似乎变得无比漫长,每个人都明白, 摆在试飞员面前的只有两种选择——跳伞或迫降。跳伞意味着放弃飞机, 凝聚科研人员无数 心血的战鹰会坠毁,故障原因难以准确查找,新机型的推进也可能因缺乏依据而延宕……迫 降?可能机毁人亡!
没有任何犹豫,梁万俊便对地面指挥员雷强传达了自己的抉择: “我要滑回去,尽一切 可能把样机保住! ”梁万俊对自己的选择有信心。
试飞员被称为“悬崖边的舞者”。飞行试验涉及飞行力学、空气动力学、航空发动机、 自动控制、航空电子等多个学科专业。为了成为一名优秀的试飞员, 梁万俊刻苦钻研军事科 技和航空技术理论,搜集整理了上百万字的航空资料、 上千张飞机结构图片。现在,他已经 成为熟练驾驶 6 种机型的高素质试飞员, 有数篇文章在国内外航空杂志发表。多年的试飞生
涯中,他先后遇到惯导故障、航电故障、供氧故障等数十次险情,但最终都化险为夷……
这一次,他也一定要将飞机完整地带回地面。
雷强迅速查看着各种监控数据,人们在他拧紧的眉头上仿佛看到了步步逼近的危机。同 在塔台的研究所的老总眼里含着泪,声音颤抖地说: “雷头,跳伞吧——”他哽咽着没有说
出下半句。
雷强的眼睛血红,脾气刚烈的他声音很大地吼了一声: “听我的! ”
巨大的飞机向机场上空逼近。机场上, 所有应急车辆全部到位, 所有人的心都悬到了嗓 子眼儿。指挥塔台里静得让人窒息,只听见指挥员下达指令的声音: “保持好飞机状态,控
制高度、 速度,作好迫降准备。”
失去动力控制的飞机在下一秒会发生什么,没有人能够预测得到。
梁万俊心里很明白,要想将飞机空滑回去,必须准确地通过高度来换取速度,用势能来 换取动能。这一切必须十分精准,百分百的精准。正常的飞机降落,可以修正方向和速度, 实在不行, 还可以拉起来复飞。但失去动力的飞机没有可控余地, 稍有差池,便没有任何挽
回的可能。
飞机滑到机场 1400 米上空。
蓝蓝的天空,隐隐传来一阵空气的撕裂声。转瞬,一架失去动力的战机蓦然闯来!
霎时,机场上, 塔台里,数百人仰头,一双双眼睛焦灼地盯住飞机!
在所有人心跳如鼓的当儿,雷强的声音听上去还是那么沉稳:“保持好状态! ”
粱万俊冷静沉着地调整飞机的状态,在指挥员的指挥下,小心地修正速度和高度偏差,
为迫降争取每一秒的时间。
“可以下降高度了,放起落架。”雷强下令。
“好的。”梁万俊下降高度,放起落架。
“起落架很好,对正跑道。”雷强指挥道。
“好的。”梁万俊对正跑道。
“再对正一点,左翼…… ”
“好的。 ”
话筒里,梁万俊的语气平平静静,声音高低大小几乎完全没有变化。 一般情况下, 人在紧张的时候呼吸会急促,指挥员们都听到过从话筒里传来的呼呼的喘气声。但梁万
俊没有, 一声也没有。
地面指挥所内,人们的心略微安定了些。
近了, 更近了……转眼间, 梁万俊驾驶的战机俯冲直下。 下落航线与跑道呈 70 度夹角, 但此时飞机的速度在 400 公里/小时左右,远远大于正常值。大速度落地,飞机冲力过大,
但凡操作上有丁点儿失误,飞机就可能冲出跑道,翻滚坠毁。
地面上,飞机设计师、生产人员、试飞指挥员、地面保障人员一齐屏住了呼吸。
13 时 44 分,战鹰陡然降落, 接近跑道的一刹那,机头一昂,“哧! ”轮胎下飞出两股白
烟。
“放伞! ”雷强及时喊话,声音加大。
他的话音未落, 一朵伞花在飞机尾部猛然绽开。然而,飞机冲势只是略减,依然朝跑道
尽头狂奔。
“拉应急!……”雷强的指令一连串跟上。
“刹爆! ”一阵刺耳的尖啸,轮毂在水泥跑道激起两条刺眼的火龙!巨大的速度下, 一侧
轮胎爆破。
千钧一发之际,梁万俊有条不紊地执行着一系列操作程序,时间、方向、力度把握精准。
人们绷紧的心里有了小心翼翼的期待。
500 米、 800 米、 1000 米……飞机一气儿冲出 1700 米,在距离跑道尽头 300 米处戛然
停住。跑道上, 留下两道 464 米的黑色擦痕。
“成功了! ”“成功了—— ”人们欢呼着从各个角度向机场冲去。
梁万俊走下座舱,飞机总设计师与他紧紧拥抱,激动地说:“你创造了世界航空史上的 奇迹! ”
2005 年 2 月,“2004 年感动中国十大人物 ”颁奖仪式在中央电视台隆重举行。演播大厅 里, 当主持人念到梁万俊的名字时, 一个身穿飞行服的清瘦年轻人走向前台,他神情安详宁
静, 脸上一缕微笑仿佛清风。
主持人的声音在偌大的大厅回响,这段堪称经典的颁奖词多年之后仍然被人们反复提
起:
“鹰是天空中最娴熟的飞行家,但是他却有比鹰还要优秀的飞行技能。万米高空之上, 数险并发之际,他从容镇静, 瞬间的选择注定了这次飞行像彩虹一样辉煌。生死 8 分钟,惊 天一落, 他创造了奇迹。为你骄傲!中国军人, 钢铁是这样炼成的。”
“ 中国军人”,这是一个多么令人骄傲的称谓,它代表着忠肝义胆、铁血柔情。 而在丁 玉清的讲述中,它浓缩为试飞大队里一位位试飞员的名字,这些亲切而闪亮的名字背后,意 味着奉献与担当!
“鹰隼试翼, 风尘吸张。”这群搏击在蓝天的雄鹰,他们怀揣着强国的梦想,用青春与 生命在蓝天上完成着最执着、最勇敢、最壮丽的飞翔!
(根据张子影的《试飞英雄》改写)
18 .文章围绕梁万俊如何处理“一级空中特情”展开情节,一步步地呈现梁万俊的“英
雄 ”形象。阅读全文,在下面横线处将相关内容补充完整。(4 分)
(1)1.2 万米高空,梁万俊决定将失去动力的样机滑回去,毫不犹豫。
(4)演播大厅,梁万俊出席 2005 年“2004 年感动中国十大人物”颁奖仪式,安详宁
静。
19 .文章画线句中雷强所说“听我的”意味着他将做出怎样的选择?他为什么会做出这样 的选择?(3 分)
答:
20.本文主要是通过展现矛盾冲突、细节刻画人物、侧面描写、借他人之口转述等写作方 法来塑造主要人物形象的。请从文中任选一处运用了某种写法的文字, 设计一个问题, 供大
家探讨这种写作方法的妙处。(2 分)
所选之处: (摘抄或概括)
你的问题:
21 .在给梁万俊的颁奖词中,称谓由“他”到“你”再到“中国军人”,结合内容和情感,
简要谈谈你对这种变化的理解。(3 分)
答:
五、作文(40 分)
22 .从下面两个题目中任选一题,写一篇文章。
题目一:将《我迷上了 》题目补充完整,写一篇记叙文。
题目二:在你成长的历程中, 一定有一个“你”,触动过你的心灵,在成长路上陪伴你 走过……。“你”可以是人, 也可以是一本书、一段经历、一处风景、一种社会现象或问题……
请以“一路上有你”为题,写一篇文章(除诗歌外体裁不限)。
要求:(1)请将作文题目抄写在作文纸上。
(2)不限文体(诗歌除外)。
(3)字数在 600-800 之间。
(4)不要出现所在学校的校名或师生姓名。
【试题答案】
1(1)D(2)B 2(1)D (2)C 3 .B 4 .A 5 .B(14 分)
6 .(6 分)(1)悄怆幽邃(2)蒹葭萋萋(3)涵虚混太清、波撼岳阳城。(4)海内存知己,
天涯若比邻
7 .(2 分)鹅湖山下农田里的稻谷和高粱都长得丰硕、饱满;栅栏里养着猪、卧着鸡,半
掩着门。表现出一幅物产丰富、生活富足、安逸的景象。
8 .(2 分)莫笑农家腊酒浑,丰年留客足鸡豚
9 .(2 分)(1)“全”或“都”(2)钓鱼(每小题 1 分)
10 .(4 分)(1)其余的人各自邀请他到自己的家,全都拿出好酒好饭(招待他)。
(2)背着东西的人在路上唱歌,走路的人在树下休息。(每小题 2 分)
11 .(2 分) 世外桃源 与民同乐(各 1 分)
12 .(2 分) ①人民生活安逸。 ②民风淳朴。③人与人和乐相处。(答出两点即可)
13 .(4 分)(1)D(1 分)(2)(3 分) 示例:义:千里走单骑,华容道义释曹操;勇:单 刀赴会,温酒斩华雄,斩颜良、诛文丑,刮骨疗毒;傲:温酒斩华雄,大意失荆州;1 项 1
分。
14 .(2 分) ①《傅雷家书》②有一颗赤子之心(真诚之心) 每一空 1 分
15 .(3 分)答案示例:评剧发展壮大原因:①有一定的艺术基础;②有其群众基础(群 众的喜爱):③有传承其此艺术的人(多个流派);④靠政府(艺术部门)的发掘、扶持;⑤
要不断创新艺术形式。 评分:本题共 3 分。每点 1 分。 能写出其中任意三点皆可。
16 .(2 分) 评剧唱腔是板腔体,有慢板、二六板、垛板和散板等多种板式。
17 .(3 分) 示例一:用反调慢板,(1 分) 因反调慢板常用来表现悲伤、哀怨的情绪,(1 分)唱词中“姐姐你在棺木里答应我一句,跟妹妹诉一诉你得病的根源 ”等句表达的就是这
种情感。(1 分)
示例二:用二六板,(1 分) 因这种板式既可抒情,亦可叙事,(1 分)唱词中“ 曾记得 姐姐抱着我游寺院,怕我啼哭你哄着我玩;还记得姐姐你教我做针线,从没有生过气不耐烦 ”
等句,就是叙事。(1 分)
18 .答案示例:①1400 米高空,梁万俊在塔台人员的指挥下调整飞行状态,冷静沉着。
②进入跑道,粱万俊在塔台人员的指挥下精准操作成功降落,有条不紊。 (共 4 分,
每小题 2 分, 情节 1 分, 特点 1 分)
19 .答案示例:支持梁万俊的决定。原因:相信梁万俊,因为梁万俊已经是一名高素质 的试飞员,具有数十次处理试飞险情的经验,具有稳定的心理素质;相信塔台指挥团队,能
够及时科学地指挥粱万俊安全滑行降落。(3 分。 选择 1 分, 原因 2 分,答出两点即可)
20 .答案示例一:所选之处:文中多处描写了塔台人员的表现。 你的问题:文中多处 描写了塔台人员的表现有什么妙处?
示例二:所选之处:文章开头政委丁玉清开始讲述梁万俊的试飞故事。 你的问题:文 章借政委丁玉清之口转述梁万俊试飞的故事,这样的安排有什么妙处? (共 2 分。出处 1
分, 问题 1 分)
21 .用“他”,客观叙述梁万俊的英雄事迹;用“你 ”,表达对站在面前的英雄的直接称谓
和敬佩之情;用“ 中国军人”,表达对以梁万俊为代表的中国军人的赞颂。 (共 3 分。每
个称谓理解 1 分)
五、作文(40 分)
22 .评分标准:
项目
等级
一类文
(40-34)
二类文
(33-28)
三类文
(27-21)
四类文(20-0)
说明:
内容、表达(36 分) 说明 书写(4 分)
要求:符合题意,内 容充实,中心明确; 条理清楚, 结构合理; 语言通顺,有 1-2 处
语病。
赋分范围: 36-30 分
要求: 比较符合题意, 内容比较充实,中心 比较明确;条理比较 清楚,结构比较合理; 语言比较通顺, 有 3-4 处语病。赋分范围:
29-24 分
要求:基本符合题意, 内容尚充实,中心基 本明确;条理基本清 楚,结构基本完整; 语言基本通顺, 有 5-6
处语病。
赋分范围: 23-17 分
要求:不符合题意, 内容空洞,中心不明 确;条理不清楚,结 构不完整;语言不通 顺,有 7 处以上级语
病。
赋分范围: 16 分-0 分
以 33 分为基准分, 上 下浮动后,加书写项
的得分。
以 27 分为基准分, 上 下浮动后,加书写项
的得分。
以 20 分为基准分, 上 下浮动后,加书写项
的得分。
以 8 分为基准分,上 下浮动后,加书写项
的得分。
4 分
字迹工整, 标点正确, 错别字 1-2 个,格式
规范。
3 分
字迹工整,标点大体 正确, 错别字 3-4 个,
格式规范。
2 分
字迹不够清楚,标点 错误较多, 错别字 5-7
个,格式大体规范。
1-0 分
字迹潦草, 难以辨认, 标点错误很多,错别 字 8-10 个,格式不规
范。
1 .关于题目:未写或改动题目扣 2 分。
2 .关于字数:少于规定字数每 50 字扣 1 分,最多扣 4 分。
相关试卷
这是一份北京师大附中2023-2024学年下学期初中八年级期中考试语文试卷及答案,共10页。试卷主要包含了基础知识及语言运用,古诗文阅读,名著阅读,现代文阅读,作文等内容,欢迎下载使用。
这是一份[语文][期中]北京师大附中2023~2024学年下学期初中八年级期中考试语文试卷(有答案),共10页。
这是一份北京市北京师大附中2024-2025学年下学期八年级语文期中考试试卷,共14页。
相关试卷 更多
- 1.电子资料成功下载后不支持退换,如发现资料有内容错误问题请联系客服,如若属实,我们会补偿您的损失
- 2.压缩包下载后请先用软件解压,再使用对应软件打开;软件版本较低时请及时更新
- 3.资料下载成功后可在60天以内免费重复下载
免费领取教师福利 




.png)




