山东省聊城市东阿县2023-2024学年七年级下学期期末生物学试题(原卷版+解析版)
展开(时间:60分钟 满分:100分)
选择题(共50分)
下列每小题的四个选项中,只有一项是最符合题意的。每小题2分,共50分。
1. 研究发现,人与黑猩猩的骨骼结构上几乎完全相同;盲肠相似;胚胎在五个月以前完全一 样。由此得出的推论中,最合理的是
A. 人比黑猩猩要高等B. 人是由黑猩猩进化来的
C. 黑猩猩将来也能进化成人D. 人和黑猩猩有共同的原始祖先
【答案】D
【解析】
【分析】黑猩猩与人类最为相近的体质特征是具有复杂的大脑和宽阔的胸廓,具有盲肠、阑尾以及扁平的胸骨。此外,黑猩猩在牙齿的数目与结构、眼的位置、外耳的形状、血型以及怀孕时间和寿命长短等方面与人类也十分相近。但是,黑猩猩具有前肢长于后肢、半直立行走以及善于臂行等特点,这些则与人类具有明显的区别。
【详解】黑猩猩和人类有着许多相近的体质特征,说明二者之间有较近的亲缘关系。人和猿的骨骼在结构上几乎完全相同;人和猿的盲肠相似;人和猿的胚胎在五个月以前完全一样。这些事实说明人和黑猩猩的共同特征多,亲缘关系近,是近亲,有共同的原始祖先。可见D符合题意。
故选D。
【点睛】关键是会分析资料,进而总结出人与黑猩猩的关系。
2. 图为女性的生殖系统示意图,下列说法错误的是( )
A. 产生卵细胞并分泌雌性激素的是①
B. 受精过程发生的场所是②
C. 受精卵在植入③的内膜后才开始分裂
D. 胚胎发育的场所是③
【答案】C
【解析】
【分析】女性的生殖系统主要包括①卵巢、 ②输卵管、③子宫、阴道等。
【详解】A.①卵巢能产生卵细胞并分泌雌性激素,是女性主要的生殖器官,A正确。
B.②输卵管是精卵细胞完成受精的场所,B正确。
C.受精卵在输卵管内不断进行分裂,逐渐发育成胚泡,胚泡移动到③子宫中并植入子宫内膜,这是怀孕,C错误。
D.③子宫是胎儿(胚胎)发育的场所,D正确。
故选C。
【点睛】本题主要考查女性生殖系统的结构,对其各组成部分的不同功能进行明确的区分是解题的关键。
3. “安静一下不被打扰”的想法,在当代青少年中并不鲜见。对于处在青春期的我们,下列做法合理的是( )
A. 减少晚上睡眠时间,延长学习时间
B. 认为对异性产生好感是不健康的心理
C. 注意合理营养,多吃富含蛋白质的食物
D. 沉迷于手机游戏,不与父母、老师沟通交流
【答案】C
【解析】
【分析】青春期正是长身体和智力发展的关键时期,要注意合理膳食,作息有规律,保证均衡营养,积极参加文娱活动和体育锻炼,做到心理和身体都健康。心理健康也是健康的重要组成部分,青春期容易产生心理问题,所以平时应该注意心理卫生,促使身心健康发展。
【详解】A.睡眠除了帮助人们恢复体力和精力、促进生长和代谢调节、增强免疫力之外,还负责大脑功能培育,参与记忆和学习。因此。作为青春期的中学生更需要合理安排学习时间,保证充足的睡眠,有利于更好的学习状态,身体的健康发育,故A不符合题意。
B.随着身体的发育,性意识也开始萌动,常表现为从初期的与异性疏远,到逐渐愿意与异性接近,或对异性产生朦胧的依恋,这些都是正常的心理变化,需要正确对待,树立远大的理想,努力学习,故B不符合题意。
C.青春期正是生长发育的黄金时期,需要注意合理营养,多样搭配,精粗结合,多补充含蛋白质丰富的食物,积极参加文娱活动和体育锻炼,故C符合题意。
D.青少年不要沉迷手机游戏,控制上网时间,更多的时间用于学习,同时少年思想发育不成熟,生活经验少,有了心理矛盾,及时向老师、家长请教,不能闷在心理,否则会影响身体健康,故D不符合题意。
故选C。
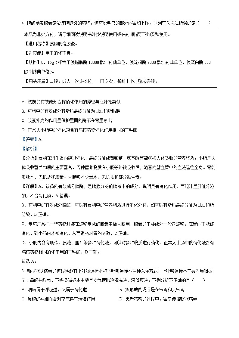
4. 胰酶肠溶胶囊是治疗胰腺炎的药物,该药说明书的部分内容如下图。下列有关说法错误的是( )
A. 该药的有效成分发挥消化作用的原理与胆汁相类似
B. 药物中的有效成分将脂肪最终分解为甘油和脂肪酸
C. 胶囊外壳的作用是保护里面的酶不在胃里渗出
D. 正常人小肠中的消化液含有与该药物消化作用相同的三种酶
【答案】A
【解析】
【分析】食物在消化道内经过消化,最终分解成葡萄糖,氨基酸等能够被人体吸收的营养物质。小肠是人体吸收营养物质的主要器官,各种营养物质在小肠等处被吸收后,随着内壁血管中的血液运往全身。胃能吸收水、无机盐和酒精。大肠吸收少量水、无机盐和部分维生素。
【详解】A.该药的有效成分胰酶,是胰腺分泌的胰液中的成分,说明具有消化作用,而胆汁是肝脏分泌的,不含消化酶,A错误。
B.药物中的有效成分胰酶,可以将食物中的营养物质进行消化分解,如可以将脂肪最终分解为甘油和脂肪酸,B正确。
C.制药厂常把一些药物封装在淀粉制成的胶囊中给人服用,胶囊的主要成分一般是淀粉,在胃内不能被消化,到小肠内才被消化,从而避免对胃的刺激,C正确。
D.小肠内含有肠液、胰液、胆汁等多种消化液,可以对多种物质进行消化。正常人小肠中的消化液含有与该药物相同消化作用的三种酶,D正确。
故选A。
5. 新型冠状病毒的核酸检测有上呼吸道标本和下呼吸道标本两种采样方式,上呼吸道标本主要为鼻咽拭子、鼻咽抽取物,下呼吸道标本主要是支气管肺泡灌洗液、深部痰液。下列分析不正确的是( )
A. 咽既属于呼吸道,又属于消化道B. 痰形成的场所是在气管和支气管
C. 鼻腔的毛细血管对空气具有清洁作用D. 患者咳嗽的过程中,容易传播新冠病毒
【答案】C
【解析】
【分析】呼吸系统的组成包括呼吸道和肺两部分,呼吸道包括鼻腔、咽、喉、气管、支气管,是呼吸的通道。
【详解】A.消化道包括口腔、咽、食道、胃、小肠、大肠和肛门,呼吸道包括鼻腔、咽、喉、气管、支气管,可见咽既是呼吸道,又是消化道,A正确。
B.呼吸道包括鼻、咽、喉、气管、支气管,是气体进出肺的通道,还能对进入肺的气体做一定的处理,气管和支气管的表面的黏膜上有腺细胞和纤毛,腺细胞分泌黏液,使气管内湿润,黏液中含有能抵抗细菌和病毒的物质。纤毛的摆动可将外来的灰尘、细菌等和黏液一起送到咽部,通过咳嗽排出体外形成痰。可见痰的形成场所是气管和支气管,B正确。
C.鼻腔黏膜内分布有丰富的毛细血管,对吸入的空气有温暖的作用,鼻腔内的黏液、气管内的黏液还能杀灭一些细菌并能湿润吸入的空气, 鼻毛、气管内的纤毛、气管内的黏液、鼻腔内的黏液能阻挡和粘住吸入的灰尘和细菌,对吸入的空气起到清洁作用。因此,呼吸道对吸入的气体有温暖、湿润和清洁的作用,C错误。
D.痰是在气管和支气管处形成的,新冠肺炎感染者的痰液中可能有新冠肺炎病毒,患者咳嗽、吐痰的过程中,容易传播新冠病毒,D正确。
故选C。
6. 美国当地时间2022年1月7日,美国57岁男子Bennett成为全球首位移植基因改造猪心脏的人。移植手术中使用的猪已经过基因改造,其中包括会引起人类排斥反应的基因。下列相关叙述不正确的是( )
A. 左心房是体循环的动力起点
B. 主动脉与左心室相连
C. 心脏是一个主要由肌肉组成的中空的器官
D. 心房位于心室的上方
【答案】A
【解析】
【分析】心脏为人体的血液循环提供动力,心脏主要由心肌组成,心脏壁主要由肌肉组织构成。心脏有四个腔,左心房、左心室、右心房、右心室,其中左心室壁最厚。血液循环途径包括:体循环和肺循环。体循环:左心室→主动脉→全身各级动脉→全身各处毛细血管→全身各级静脉→上、下腔静脉→右心房;经过体循环,血液由动脉血变成了静脉血。肺循环:右心室→肺动脉→肺部毛细血管→肺静脉→左心房;经过肺循环,血液由静脉血变成了动脉血。体循环和肺循环的共同规律是:心室→动脉→毛细血管网→静脉→心房。
【详解】A.左心室是体循环的动力起点,A错误。
B.心脏的四个腔分别与不同的血管相连。左心房连通肺静脉、左心室连通主动脉、右心房连通上下腔静脉、右心室连通肺动脉,B正确。
C.心脏为人体的血液循环提供动力,心脏主要由心肌组成,心脏壁主要由肌肉组织构成,C正确。
D.心脏位于胸腔中部偏左下方,夹在两肺之间,大小跟本人的拳头差不多,心房在上,心室在下,D正确。
故选A。
7. 下面是某小组同学模拟为病人(B型血,缺血原因:烧伤,血浆含量低)输血过程中的一些片段,其中最合理的是( )
①检测献血者的血型找出同型血 ②没有同型血时可输入AB型血 ③抽取献血者300 mL血液 ④采取成分输血 ⑤输全血
A. ①③④B. ①③⑤C. ②③④D. ②③⑤
【答案】A
【解析】
【分析】(1)输血以输同型血为原则, 例如:正常情况下A型人输A型血,B型血的人输B型血。异血型者之间输血,只有在紧急情况下,不得已才采用。
(2)失血不超过血量的10%,即400毫升,人体将储备血液动员出来参加循环,其丧失的成分,也会短时间内得到补充恢复正常。我国实行义务献血,健康成年人每次献血200~300毫升是不会影响健康的。
【详解】由分析可知,输血以输同型血为原则;健康成年人每次献血200~300毫升是不会影响健康的。对于大面积烧伤患者,会导致体内血浆减少,因此可以只输入血浆;病人为B型血,根据以上信息,其输血过程如下:先①检测献血者的血型找出同型血,再③抽取献血者300mL血液,最后④采取成分输血,给病人输入血浆。
故选A。
【点睛】本题考查了输血的原则,0型血是万能输血者,而AB型血的人是万能受血者,只是相对而言,异血型者之间输血,只有在紧急情况下,不得已才采用。
8. 所谓聪明者,耳聪目明也,我们要保护好自己的眼睛和耳朵。以下做法错误的是( )
A. 遇到巨大声响时,要张开口或者闭嘴、堵耳
B. 近视眼要通过配戴凹透镜加以矫正
C. 尽量不要长时间戴耳机听音乐
D. 耳朵要勤掏,防止堵塞
【答案】D
【解析】
【分析】(一)正常人看远近不同的物体时,通过晶状体的调节作用,都能使远近不同的物体,反射来的光线汇聚在视网膜上,形成清晰的物像。视近物时,晶状体的曲度大;视远物时,晶状体的曲度小。(二)为了保护耳和听觉,除了减少和消除噪声外,平时还应当注意做到:(1)不要用尖锐的东西挖耳朵,以免戳伤外耳道或鼓膜。(2)遇到巨大声响时,迅速张口,使咽鼓管张开,或闭嘴、堵耳,以保持鼓膜两侧大气压力平衡。(3)鼻咽部有炎症时,要及时治疗,避免引起中耳炎。(4)不让污水进入外耳道,避免外耳道感染。
【详解】A.遇到巨大声响时,要张开口或者闭嘴、堵耳,避免鼓膜受伤,A正确。
B.近视眼要通过配戴凹透镜矫正,B正确。
C. 尽量不要长时间戴耳机听音乐,以免伤害鼓膜,C正确。
D.不要用尖锐的东西挖耳朵,以免戳伤外耳道或鼓膜,D错误。
故选D。
9. 某校对七年级的同学进行了一次肺活量测试,测试的同学向吹嘴中吹气时(如图),身体的状态是( )
A. 膈肌收缩
B. 肋骨间的肌肉收缩
C. 胸腔容积扩大
D. 肺内气体压力增大
【答案】D
【解析】
【分析】肺活量是指在不限时间的情况下,一次最大吸气后再尽最大能力所呼出的气体量,这代表肺一次最大的机能活动量,是反映人体生长发育水平的重要机能指标之一。
【详解】吸气时,膈肌与肋间肌收缩,引起胸腔前后、左右及上下径均增大,胸腔容积扩大,肺随之扩大,造成肺内气压小于外界大气压,外界气体进入肺内,形成主动的吸气运动。呼气时,膈肌和肋间外肌舒张时,肋骨与胸骨因本身重力及弹性而回位,结果胸廓缩小,胸腔容积缩小,肺也随之回缩,造成肺内气压大于外界气压,肺内气体排出肺,形成被动的呼气运动。综上分析可知,测试的同学向吹嘴中吹气时,表示尽力呼气,呼气时膈肌和肋间肌舒张,胸腔的容积缩小,肺内的气体压力增大,将肺内的气体排出体外。
故选D。
10. 夏季炎热的教室里,走神的小明期盼着下课回家吃妈妈早上刚买的放在冰箱里的西瓜。一想到酸甜可口的西瓜,小明嘴里不知不觉有了很多口水,这是一种反射活动,反射类型和效应器分别是( )
A. 简单反射和唾液腺B. 复杂反射和唾液腺
C. 简单反射和大脑D. 复杂反射和大脑
【答案】B
【解析】
【分析】反射一般可以分为两大类:非条件反射和条件反射,非条件反射是指人生来就有的先天性反射,是一种比较低级的神经活动,由大脑皮层以下的神经中枢(如脑干、脊髓)参与即可完成;条件反射是人出生以后在生活过程中逐渐形成的后天性反射,是在非条件反射的基础上,在大脑皮层参与下完成的,是高级神经活动的基本方式。
【详解】一想到酸甜可口的西瓜,小明嘴里不知不觉有了很多口水,这种反射是出生以后在生活过程中逐渐形成的复杂反射,完成反射的结构基础是反射弧,此反射的效应器为可以分泌唾液的唾液腺,因此ACD错误,B正确。
故选B。
11. 下图为某同学设计的验证食物中含有能量的实验装置,食物有花生米、牛肉干和面包。对于该实验,下列说法错误的是( )
A. 实验前要用天平称出三种样品食物的质量并记录
B. 实验中如果不注意挡风,会使每次测量结果偏小
C. 本实验可通过水温变化数据计算食物的热价作出比较
D. 实验中水吸收的热量等于这些食物实际所含有的能量,误差可以完全消除
【答案】D
【解析】
【分析】食物中含有六大类营养物质:蛋白质、糖类、脂肪、维生素、水和无机盐,能为人体提供能量的是糖类、脂肪和蛋白质。三大营养物质在体内分解所放出的热量是不同的,我们一般用燃烧的方法来测定。
【详解】A.实验前要用天平称出三种样品食物的质量并记录,而且三种食物的质量应该相同,A正确。
B. 食物燃烧时,会向周围散失热量,给锥形瓶加罩可以减少热量的损失。实验中如果不注意挡风,会使每次测量结果偏小,B正确。
C.实验是通过水温变化对三种食物所含能量多少作出比较,释放的热量多,水温高,C正确。
D.实验所测得的食物能量低于食物实际所含能量,因为食物燃烧时会向周围散失一小部分热量,实验误差不能完全消除,D错误。
故选D。
12. 如图表示有关概念之间的关系,下列选项中与甲、乙、丙、丁依次对应的是( )
A. 呼吸道、气管、支气管、肺泡
B. 血细胞、红细胞、白细胞、血小板
C. 激素、性激素、胰岛素、维生素
D. 神经系统、大脑、小脑、反射
【答案】B
【解析】
【分析】观图可知甲包含乙、丙、丁,甲和乙、丙、丁是从属关系;乙、丙、丁是并列关系。
【详解】A.呼吸道包括气管、支气管,但不包括肺泡,且气管、支气管和肺泡不是并列关系,故A错误。
B.血细胞包括红细胞、白细胞和血小板三种,且红细胞、白细胞和血小板三者是并列关系,故B正确。
C.激素是由内分泌腺分泌的物质,包括性激素、胰岛素等激素,不包括维生素,维生素不是激素,故C错误。
D.神经系统由脑、脊髓和它们所发出的神经组成。脑和脊髓是神经系统的中枢部分叫中枢神经系统,脑位于颅腔内,包括大脑、小脑和脑干三部分。反射是神经调节的基本方式。大脑、小脑与反射之间不是并列关系,故D错误。
故选B。
13. 2022年2月北京冬奥会圆满落幕,短道速滑是共运动的项目之一。下列关于短道速滑的说法,错误的是( )
A. 听到发令声,选手立即出发,属于复杂反射
B. 发令声在选手的耳蜗处形成听觉
C. 滑行途中,选手能够保持平衡主要受小脑的调节
D. 选手在滑行过程中的能量来自于呼吸作用
【答案】B
【解析】
【分析】神经调节的基本方式是反射,反射包括条件反射和非条件反射,条件反射是高级神经活动的基本方式,受大脑皮层的控制,非条件反射的神经中枢在脊髓,不受大脑皮层的控制。
【详解】A.听到发令声,选手立即出发,需要大脑皮层的听觉中枢、运动中枢等神经中枢的参与下完成的,属于复杂反射,A不符合题意。
B.发令声在运动员的大脑皮层的听觉中枢形成听觉,耳蜗是听觉感受器,B符合题意。
C.小脑的主要功能是维持身体的平衡,滑行途中,运动员身体能够保持平衡主要受小脑的调节,C不符合题意。
D.人体的各项生理活动都需要足够的能量,在细胞的线粒体里进行呼吸作用,在氧的作用下分解有机物,释放出能量,供各项生命活动利用。因此,选手在滑行过程中的能量来自于呼吸作用,D不符合题意。
故选B。
14. 在初中生物实验操作考试过程中,同学们进行了如下操作,正确的是( )
A. 在观察人血的永久涂片时,为了便于观察血细胞,应直接使用高倍镜
B. 在模拟探究酸雨对生物影响的实验中,配制的模拟酸雨和真实酸雨的成分完全相同
C. 在观察小鱼尾鳍内血液的流动情况时,选择尾鳍色素多的活的小鱼
D. 在进行膝跳反射实验时,应快速敲击膝盖下方的韧带
【答案】D
【解析】
【分析】1.显微镜的放大倍数越大,视野越暗,倍数越小,视野越亮。
2.酸雨是指燃烧煤、石油、天然气等燃料时产生的二氧化硫和氮氧化物,在大气中与水结合形成的雨。酸雨中所含的酸性物质主要是硫酸和硝酸。
【详解】A.小鱼尾鳍内含色素,颜色深,视野较暗,因此观察小鱼尾鳍内的血液流动应该用低倍的显微镜,低倍镜比高倍镜的视野亮且视野宽,A错误。
B.在模拟探究酸雨对生物影响的实验中,配制的模拟酸雨是由食醋和水组成,而真实酸雨的成分是二氧化硫等,它们成分不同,B错误。
C.用显微镜观察小鱼尾鳍内的血流情况时,为了便于观察,应选取尾鳍色素少的活鱼,若尾鳍的色素较深时,不易观察到红细胞单行通过的情况,C错误。
D.膝跳反射是非条件反射,神经中枢在脊髓,感受器是膝盖下位的韧带。因此,在进行膝跳反射实验时,应快速敲击膝盖下方的韧带,D正确。
故选D。
15. 某新冠肺炎重症患者需要进行“气管插管”满足氧气供应,氧气最终被利用的部位是( )
A. 毛细血管B. 肺泡C. 气管D. 组织细胞
【答案】D
【解析】
【分析】呼吸系统由呼吸道和肺组成。呼吸道包括鼻、咽、喉、气管、支气管,肺是气体交换的场所,是呼吸系统的主要器官。
【详解】正常情况下,外界的空气进入肺依次经过鼻、咽、喉、气管和支气管,最后进入肺,在肺里完成气体交换。而气管插管是从患者口腔进入的,然后依次经过咽、喉、气管、支气管,最终到达肺部,肺泡之间的间质内含有丰富的毛细血管网,毛细血管膜与肺泡共同组成呼吸膜,血液和肺泡内气体进行气体交换必须通过呼吸膜才能进行,气体交换后进入毛细血管,通过血液循环到达组织细胞,被组织细胞的呼吸作用,因此ABC错误,D正确。
故选D。
16. 随着生活条件的提高,人们越来越关注饮食健康。关于“健康饮食,健康生活”的说法不合理是( )
A. 常吃青椒、橙子等富含维生素C的食物能预防坏血病
B. 糖类能够提供人体生命活动所需能量,必须每天摄入大量蔗糖
C. 青少年正处于身体生长发育关键期,每天需要多吃一些奶类、豆类等
D. 合理膳食,食物多样,谷类为主
【答案】B
【解析】
【分析】(1)食物中含有六大类营养物质:蛋白质、糖类、脂肪、维生素、水和无机盐,每一类营养物质都是人体所必需的。合理膳食是指全面而平衡的营养。“全面”是指摄取的营养素种类要齐全;“平衡”是指摄取的各种营养素的量要适合,与身体的需要保持平衡。
(2)人体对维生素的需要量很小,但作用却很大,人体一旦缺乏,甚至引发疾病。如人体如果缺维生素A会患夜盲症、皮肤干燥、干眼症等;缺维生素B1会患神经炎、脚气病、消化不良等;缺维生素C会患坏血病、抵抗力下降等;缺维生素D会患佝偻病、骨质疏松症等。
【详解】A.缺乏维生素C时,会患坏血病。所以常吃番茄、橙子等富含维生素C的食物能预防坏血病,故A正确。
B.糖类是细胞中主要的能源物质,是因为细胞生命活动所需的能量主要由糖类提供,但不必每天都摄入大量的蔗糖。蔗糖的热量较高,过量摄入可能会转变成脂肪,造成人体发胖,故B错误。
C.蛋白质是建造和修复身体的重要原料,人体的生长发育以及受损细胞的修复和更新,都离不开蛋白质。青少年正处于身体生长发育关键期,每天需要多吃一些奶类、豆类等含有丰富的蛋白质的食物,因此每天多吃一些奶类、大豆等补充蛋白质,故C正确。
D.按“平衡膳食宝塔”均衡的摄取五类食物,以避免营养不良和营养过剩,每天摄入最多的应该是米、面等谷类,因为其中含有的糖类是人体主要的供能物质,其次是蔬菜、水果,摄入量最少的是脂肪食品,故D正确。
故选B。
17. 下列关于酸雨的叙述,不正确的是( )
A. 酸雨会使植物枯萎.影响植物的生长B. 酸雨会使河流酸化,威胁人们的健康
C. 酸雨会使土壤中的养分发生化学变化D. 酸雨的形成与机动车排放的尾气无关
【答案】D
【解析】
【分析】(1)酸雨的形成原因:主要是人为的向大气中排放大量酸性物质造成的,我国的酸雨主要是因大量燃烧含硫量高的煤而形成的,此外,各种机动车排放的尾气也是形成酸雨的重要原因。
(2)酸雨的危害:使土壤酸化,危害森林和农作物生长;使河水湖水酸化,影响鱼类生长繁殖,乃至大量死亡;使水源酸化,影响饮用,危害人体健康;腐蚀建筑物和文物古迹。
(3)酸雨的预防措施:通过净化装置进行烟气脱硫,减少燃烧煤、石油等燃料时污染物的排放。
【详解】ABC.结合分析可知:“酸雨可以影响植物生长”、“酸雨可以腐蚀建筑物”、“酸雨可以使河流和湖泊酸化”都是酸雨带来的危害,ABC正确。
D.酸雨主要是人为的向大气中排放大量酸性物质(如二氧化硫)造成的,各种机动车排放的尾气也是形成酸雨的重要原因,D错误。
故选D。
18. 如图为人体部分消化器官的示意图,甲是一种消化腺,若①处阻塞,下列说法错误的是( )
A. ①中的消化液不含消化酶
B. 小肠消化脂肪的功能下降
C. 胃消化蛋白质的能力减弱
D. 甲分泌的消化液含多种消化酶
【答案】C
【解析】
【分析】观图可知:①是胆管,甲是胰腺。
【详解】AB.①肝脏分泌的胆汁中不含消化酶,但对脂肪有乳化作用,图中①胆管处阻塞,肝脏分泌的胆汁进入小肠受阻,最可能发生的是消化脂肪的功能下降,AB正确。
C.蛋白质在胃中开始被消化,在胃蛋白酶的作用分解成多肽,进入小肠后,在肠液和胰液的作用下被彻底分解成氨基酸;胆汁中不含消化酶,对脂肪有乳化作用,因此,图中①胆管处阻塞,不影响胃消化蛋白质,C错误。
D.甲胰腺分泌的胰液含有能消化蛋白质、脂肪等多种物质的酶,D正确。
故选C。
19. 某实验小组在探究“馒头在口腔中的变化”时,用如图所示的装置进行实验。将三支试管均放置37℃的温水中,约10分钟后,分别向试管中滴加2滴碘液。下列叙述正确的是( )
A. 甲和丙对照可探究牙齿的咀嚼和舌的搅拌在消化中的作用
B. 该实验说明了唾液将淀粉分解葡萄糖
C. 滴加碘液后,颜色变蓝的是甲,颜色变浅蓝的是丙
D. 该实验说明了37℃是唾液淀粉酶发挥作用的最适温度
【答案】A
【解析】
【分析】(1)科学探究的一般过程包括提出问题、作出假设、制订计划(即探究的方案:包括选择材料、设计方法步骤等)、实施计划、得出结论(分析所得的结果与假设是否相符)、表达和交流。
(2)在实验中,控制变量和设置对照实验是设计实验方案必须处理好的两个关键问题。淀粉遇碘变蓝色是淀粉的特性,因此常用碘液来验证淀粉的存在。
【详解】A.人体口腔中的牙齿和舌能够起到咀嚼和搅拌的作用。结合题图可知,甲(馒头碎屑、充分搅拌)和丙(馒头块、不搅拌)对照,可探究牙齿的咀嚼和舌的搅拌在消化中的作用,A正确。
B.淀粉遇碘变蓝色是淀粉的特性。该实验能够说明淀粉的消化与唾液、舌和牙齿都有关,但不能说明唾液可将淀粉分解为葡萄糖,B错误。
C.实验中,甲试管加入了唾液,唾液中的唾液淀粉酶在适宜的温度下,将淀粉全部分解为麦芽糖,麦芽糖遇碘液不变蓝,因此该试管滴加碘液后不变蓝;乙试管加入了清水,清水不能将淀粉分解。因此,该试管中有淀粉存在,滴加碘液后变蓝;丙试管中加入了馒头块而且不搅拌,唾液与馒头中的淀粉没有充分混合,唾液不能把淀粉全部消化,因此滴加碘液变浅蓝。所以,滴加碘液后,颜色变蓝的是乙,颜色变浅蓝的是丙,C错误。
D.该实验的变量不是温度,因此不能说明37℃是唾液淀粉酶发挥作用的最适温度,D错误。
故选A。
20. 如图甲中X表示人体某器官或结构,①②表示血管,箭头表示血流方向;乙表示血液中某物质①②血管中的含量变化。下列叙述,错误的是( )
A. 若乙表示二氧化碳的含量变化,则X表示组织细胞
B. 若乙表示营养物质的含量变化,则X表示小肠
C. 若乙表示胰岛素的含量变化,则X表示胰岛
D. 若乙表示尿素的含量变化,则②处血管是肾静脉
【答案】D
【解析】
【分析】血液流经各器官后,血液中各种成分的一般变化是:
(1)当血液流过肾脏后尿素减少,流过其他各器官后,尿素等废物增加。
(2)当血液流过肺后(肺循环)二氧化碳减少,氧气增加,流过其他各器官后,二氧化碳增加,氧气减少。
(3)当血液流过小肠后营养物质增加,流过其他各器官后,营养物质减少。
【详解】A.当血液流经组织处毛细血管时,血液里的氧气就扩散到细胞里,细胞里的二氧化碳就扩散到血液中。这样,血液流经组织细胞后,氧气含量减少、二氧化碳含量增加。可见,若乙表示二氧化碳的含量变化,则X可表示组织细胞,A正确。
B.小肠是吸收营养物质的主要场所,故血液流经小肠后,营养物质会显著增多。可见,若乙表示营养物质的含量变化,则X表示小肠,B正确。
C.胰腺的内分泌部有胰岛,是内分泌腺,胰岛分泌的是激素是胰岛素。因此,血液流经胰岛后,血液中的胰岛素增多。可见,若乙表示胰岛素的含量变化,则X表示胰岛,C正确。
D.肾脏作为一个排泄器官,要将流经肾脏的血液中的一些代谢废物形成尿液排出体外,故血液流经肾脏后,血液中的尿素等废物会减少。所以,若乙表示尿素的含量变化,则②不能是肾静脉,D错误。
故选D。
21. 人体每天都要产生一定量的代谢废物,经相应的器官、系统可及时排出体外,以此维持生命活动的正常进行。下列相关叙述错误的是( )
A. 人体产生的代谢废物主要有尿素、二氧化碳等
B. 排出尿液有利于调节体内水分和无机盐的平衡
C. 尿液比原尿少得多是因为原尿中的葡萄糖全部被重吸收
D. 代谢废物中的尿素主要是经过泌尿系统和皮肤汗腺排出体外
【答案】C
【解析】
【分析】体内的一些代谢终产物排出体外的过程叫做排泄。排泄有三条途径:二氧化碳和水以气体的形式由呼吸系统排出;水分、无机盐和尿素以汗液的形式通过皮肤排出;多余的水、无机盐和尿素以尿的形式通过泌尿系统排出。
【详解】A.排泄是细胞代谢终产物排出体外的过程,如二氧化碳、水、无机盐和尿素等,A正确。
B.排尿不仅排出废物,还能调节体内水和无机盐的平衡,B正确。
C.尿液比原尿少是因为肾小管的重吸收作用,将原尿中大部分水重新吸收进入血液的缘故,C错误。
D.排泄的途径有三条:皮肤排出汗液;泌尿系统(主要器官是肾脏)排出尿液;呼吸系统(主要器官是肺)排出二氧化碳和水,D正确。
故选C。
22. 下列叙述中,不符合“结构与功能相适应”生物学观点的是( )
A. 肺泡外壁缠绕着丰富的毛细血管,利用进气体交换
B. 毛细血管管壁薄、官腔窄、流速慢,利于进行物质交换
C. 神经元有许多突起,有利于接受刺激,产生冲动并传导冲动
D. 心脏中瓣膜的存在可以使动脉血和静脉血完全分开
【答案】D
【解析】
【分析】肺是呼吸系统的主要器官,是气体交换的场所。
血管分动脉、静脉和毛细血管三种。
心脏内有防止血液倒流的瓣膜。
神经元的基本结构包括细胞体和突起两部分。
【详解】A.肺泡外壁缠绕着丰富的毛细血管,肺泡壁和毛细血管壁均只由一层上皮细胞构成,有利于肺泡和血液进行气体交换,A不符合题意。
B.毛细血管数量多、分布广、管壁薄、管腔窄、血流速度最慢,有利于进行物质交换,B不符合题意。
C.神经元的基本结构包括细胞体和突起两部分,受到刺激后能产生兴奋,并且能把兴奋传导到其他神经元,C不符合题意。
D.心房和心室之间的瓣膜叫房室瓣,它只能朝向心室开,保证血液只能从心房流向心室;心室和相连的动脉之间的瓣膜叫动脉瓣,只能朝向动脉开,保证血液只能从心室流向动脉,D符合题意。
故选D。
23. 人体足底的血液沿下肢静脉回流到心脏,不会出现倒流,主要原因是下肢静脉( )
A. 管腔较小B. 血流速度较慢C. 有静脉瓣D. 管壁较薄
【答案】C
【解析】
【分析】在我们人的四肢的静脉内表面通常具有防止血液倒流的静脉瓣。
【详解】在我们人的四肢的静脉内表面通常具有防止血液倒流的静脉瓣。因此,人体足底的血液沿下肢静脉回流到心脏,不会出现倒流,主要原因是下肢静脉有静脉瓣。故C符合题意,ABD不符合题意。
故选C。
24. 研究发现,青少年睡眠充足更有利于垂体分泌某种激素,促进人体生长。该激素是( )
A. 肾上腺素B. 胸腺素C. 生长激素D. 甲状腺激素
【答案】C
【解析】
【分析】垂体分泌的生长激素(蛋白质类物质),作用于全身细胞,具有促进生长,促进蛋白质合成和骨生长的作用。
【详解】A.肾上腺髓质分泌的肾上腺素,具有促进肝糖原分解而升高血糖、心跳加快、呼吸加快等作用,A不符合题意。
B.胸腺素有提高机体抵抗疾病的能力,B不符合题意。
C.垂体分泌的生长激素能促进蛋白质合成,刺激细胞生长,对肌肉增生和软骨形成与钙化有特别重要的用。幼年时生长激素分泌不足会患侏儒症,分泌过多会患巨人症;成年期生长激素分泌过多会患肢端肥大症,因此垂体分泌的能促进人体生长的激素是生长激素,C符合题意。
D.甲状腺激素是由甲状腺分泌的,它的主要作用是促进新陈代谢、促进生长发育、提高神经系统的兴奋性。甲状腺激素分泌过多会患甲亢,幼年时甲状腺分泌不足会患呆小症,缺碘会患地方性甲状腺肿,D不符合题意。
故选C。
25. “地球一小时”也称为“关灯一小时”,是一项全球性的节能活动,主要目的是引起人们对气候变化等环境问题的思考,倡导绿色环保的生活方式,激发人们保护地球环境的责任感。作为中学生,在日常生活中的下列做法与该主题不符的是( )
A. 垃圾分类B. 光盘行动C. 随手关灯D. 使用一次性木筷
【答案】D
【解析】
【分析】改善环境质量,与环保理念相符的有:提倡单车出行;减少尾气排放;植树造林;合理开发新能源;垃圾分类回收,增强节约意识;禁止燃放烟花爆竹等;不使用一次性木筷;不乱倒垃圾;爱护花草树木等。
【详解】A.分类回收处理垃圾,能减少垃圾产生量、提高资源化利用、降低垃圾对生物的危害,可变废为宝,对资源的充分利用及环境保护有重要意义,A正确。
B.光盘行动能减少食物浪费,保护环境,B正确。
C.节约纸张,随手关灯,能够节约资源,符合环保理念,C正确。
D.使用一次性筷子,会造成木材的浪费,不值得提倡,不符合环保理念,D错误。
故选D。
非选择题(共50分)
26. 为提高综合素质和实践能力,某市中学生陆续走进中小学示范性综合实践基地,开启了研学之旅。请运用所学知识如图回答下列问题(横线填文字,[ ]内填序号):
(1)为满足CS军事训练时身体对营养物质的需要,赵明同学早餐选择了鸡蛋、馒头、新鲜果蔬等食物。馒头中所含的_____是人体主要的能源物质,其在图一中的[②]____中被彻底消化为_________。
(2)赵明参加攀岩体育项目前,先进行深呼吸以缓解内心的紧张。吸气时,肋骨间的肌肉和膈肌处于_________状态;肺泡中的氧气透过____层细胞进入血液,使血液变为____血;攀岩过程中随着运动强度的增强,呼吸频率会加快以保证人体对______的需求。
(3)图二为血液循环的动力器官示意图,其中流静脉血的是[ ]___和[ ]____;在参加实践劳动时心跳会加快,其意义是________。
【答案】(1) ①. 淀粉 ②. 小肠 ③. 葡萄糖
(2) ①. 收缩 ②. 两##2##二 ③. 动脉 ④. 氧气##O2
(3) ①. 1右心房 ②. 2右心室 ③. 保证心脏输出的血量满足机体的需要
【解析】
【分析】图一中:①是肝脏、②是小肠、③是胃、④是胰腺、⑤是大肠;图二中:1是右心房、2是右心室、3是左心房、4是左心室。
【小问1详解】
馒头中所含的淀粉,是最主要的供能物质,淀粉在口腔中开始被消化,在唾液淀粉酶的作用下分解成麦芽糖,然后在②小肠中,在肠液和胰液的作用下被彻底分解成葡萄糖。
【小问2详解】
吸气时,膈肌与肋间肌收缩,引起胸腔前后、左右及上下径均增大,膈肌顶部下降,胸廓的容积扩大,肺随之扩张,造成肺内气压减小,小于外界大气压,外界气体进入肺内,完成吸气。肺泡壁和毛细血管壁都是由一层上皮细胞构成。当血液流经肺部毛细血管时,肺泡中的氧气透过肺泡壁和毛细血管壁两层细胞进入血液,这样,血液中的氧气含量增加,血液由含氧少颜色暗红的静脉血变成了含氧丰富颜色鲜红的动脉血。在攀岩等高强度运动中,由于肌肉活动增加,氧气消耗也随之上升,这时呼吸系统就会通过加快呼吸频率来增加氧气的摄入量,以以保证人体对氧气的需求。
【小问3详解】
在体循环中,血液通过上腔静脉和下腔静脉回流到心脏,即右心房接收的是来自全身各处的静脉血,然后,右心房将这些静脉血泵入右心室,因此,在心脏中,[1]右心房和[2]右心室流的就是静脉血。当人体进行剧烈运动或重体力劳动时,全身各处的肌肉活动都会加强,这就需要更多的能量来支持。而能量主要来源于葡萄糖的氧化分解,这个过程需要氧气的参与。因此,为了满足肌肉对氧气的需求,心脏必须加快跳动,以增加血液的输出量,从而加快血液循环。这样,更多的血液就能被输送到全身各处的肌肉组织,为它们提供更多的氧气和营养物质,同时带走代谢产生的废物。因此,在参加实践劳动时心跳会加快,其意义是:保证心脏输出的血量满足机体的需要。
27. 为了响应“节能减排,绿色出行”的号召,乐乐同学每天骑自行车上学,在上学途中,乐乐经常会遇到一些有趣的事情,请你结合图示和生活经验回答问题(横线填文字,[ ]内填序号)。
(1)当乐乐遇到红灯时,会停车等待,这种反射类型属于______反射,该反射的神经中枢是________。
(2)乐乐听到同学喊他的名字时,会在安全的地方停车并向同学打招呼。声音传到图中[ ]____,其产生的振动通过听小骨,刺激了[ ]_____内对声波敏感的细胞,将声音信号通过听觉神经,传到_____形成听觉,这种与_____有关的反射是最复杂的,也是人类所特有的。
(3)乐乐在骑车上学的路上,很多行为都与神经系统有关,神经系统结构和功能的基本单位是_______。乐乐完成多种反射的结构基础是反射弧,请你写出图中简单反射的反射弧:_______(用字母和箭头表示)。
【答案】(1) ①. 复杂##条件 ②. 大脑皮层
(2) ①. C鼓膜 ②. E耳蜗 ③. 听觉中枢 ④. 语言文字
(3) ①. 神经元##神经细胞 ②. a→b→c→d→e
【解析】
【分析】图中:A耳郭、B外耳道、C鼓膜、D听小骨、E耳蜗、F听神经;a感受器、b传入神经、c神经中枢(脊髓)、d传出神经、e效应器、f下行传导神经纤维、g上行传导神经纤维。
【小问1详解】
当乐乐遇到红灯停车等待时,这是一种后天通过学习获得的反射,即条件(复杂)反射。因为红灯停车的规则是后天习得的,不是先天就有的。这种反射的神经中枢位于大脑皮层,因为大脑皮层是调节机体活动的最高级中枢,负责处理复杂的信息和进行高级的认知活动。
【小问2详解】
声音通过外耳道首先传到鼓膜,引起C鼓膜的振动。鼓膜的振动通过听小骨传递到内耳,进一步刺激E耳蜗内的听觉感受器(对声波敏感的细胞)。这些感受器将声音信号转换为神经信号,通过听觉神经传递到大脑皮层的听觉中枢,最终在大脑皮层形成听觉。这种与语言文字有关的反射(如听到名字后停车打招呼)是最复杂的,也是人类所特有的,因为它涉及到对语言的理解和反应。
【小问3详解】
神经元(神经细胞)是神经系统结构和功能的基本单位,负责接收、整合和传递信息。乐乐完成多种反射的结构基础是反射弧。对于简单反射,其反射弧可以表示为:a感受器→b传入神经→c神经中枢(脊髓)→d传出神经→e效应器。
28. 人在生命活动过程中,会不断产生二氧化碳、水、尿素等代谢废物,排尿是排出废物的主要途径之一,图一为肾单位的结构示意图,①~⑦表示有关结构,A、B为与形成尿液有关的生理作用,图二为肾单位中测得某两类物质的浓度变化,请据图回答问题:
(1)图一所示肾单位包括______(填写图一中的序号)三部分构成。其中结构④内的液体经生理过程[A]____作用形成______。
(2)正常情况下图一所示结构⑤内的液体与血液比较,其不含大分子蛋白质和______。
(3)图二中甲、乙曲线表示尿素和葡萄糖在肾单位中的不同浓度变化,甲曲线表示的物质是______,Ⅲ对应图一所示的结构是______(填名称)。
(4)汗液的主要成分是水、少量的______和______等物质,这些物质通过汗腺排出体外的过程______选填(“属于”或“不属于”)排泄。
【答案】(1) ①. ④⑤⑥ ②. 过滤 ③. 原尿
(2)血细胞 (3) ①. 葡萄糖 ②. 肾小管
(4) ①. 尿素 ②. 无机盐 ③. 属于
【解析】
【分析】图一:①是出球小动脉、②是肾静脉、③是肾动脉、④是肾小球、⑤是肾小囊、⑥是肾小管、⑦集合管;图二:I 是肾小球、Ⅱ是肾小囊、Ⅲ是肾小管。
【小问1详解】
肾脏是形成尿液的器官。每个肾脏包括大约100万个结构和功能单位,叫做肾单位。每个肾单位由肾小体和⑥肾小管组成,肾小体由④肾小球和⑤肾小囊组成。尿的形成过程包括肾小球和肾小囊内壁的过滤作用和肾小管的重吸收作用。结合题图一可知,④肾小球内的液体经生理过程A过滤作用形成原尿。
【小问2详解】
当血液流经肾小球时,除了血细胞和大分子蛋白质外,血浆中的一部分水、无机盐、葡萄糖和尿素等物质,都可以经过肾小球滤过到肾小囊内,形成原尿。所以,⑤肾小囊腔内的液体是原尿,与④肾小球内的血液相比,不含有血细胞和大分子蛋白质。
【小问3详解】
当血液流④肾小球时,除血细胞和大分子蛋白质外,其他的如水、无机盐、尿素、葡萄糖会滤过到⑤肾小囊形成原尿。当原尿流经⑥肾小管时,其中大部分水、部分无机盐和全部葡萄糖被重新吸收回血液,剰下的尿素、一部分无机盐和水形成了尿液。可见,原尿流经肾小管时葡萄糖被全部重吸收,肾小管末端的尿液中没有葡萄糖,因此甲是葡萄糖;结合分析和题图可知,Ⅲ表示的部位是肾小管,Ⅲ肾小管重吸收了原尿中的大部分水而不重吸收尿素,因此尿液中的尿素浓度明显升高,故乙是尿素。
【小问4详解】
人体内废物的排出有三个过程一个是以气体的形式通过呼吸系统排出;另一个是以汗液的形式通过皮肤排出;第三个是以尿的形式通过泌尿系统排出。汗液的主要成分是水、少量的尿素和无机盐等物质,这些物质通过汗腺排出体外的过程属于排泄。
29. 2023年6月6日是第28个全国“爱眼日”。为宣传眼健康知识,增强全民爱眼护眼意识,某校学生开展了《制作可调节的眼球成像模型,提出保护眼健康的方法》项目学习活动,具体实施过程如下:
(1)图一中的①是_______________。同学间相互观察,在光线较亮时,它呈_______________状态;在光线较暗时,它呈_______________状态。由此可知,该结构可调节进入眼球的光线量。
(2)同学们解剖并观察牛眼时,发现角膜是无色、透明的,由此可推测其功能是_______________。
任务二:探究视觉的形成
(3)同学们进行了如图二所示的探究实验:F光源照射来的光线,经凸透镜的折射,最终在光屏上形成了清晰的倒像。该实验中,凸透镜模拟晶状体,光屏模拟_______________。通过探究得出视觉的形成过程:外界物体反射的光线依次经过_______________(用图一中的数字和箭头表示),最终在_____________(填图一中数字)上形成物像,再通过视觉神经将信息传给大脑的特定区域,形成视觉。
任务三:分析近视的成因
(4)同学们将图二中F光源移动到A点时,物像变模糊,此时换一个曲度较大的凸透镜,物像变清晰,再将F光源移回原位,物像变模糊。由此分析近视的成因是:长时间近距离看物体,导致___________。
任务四:制作可调节的眼球成像模型
(5)某小组制作的模型中,“晶状体”曲度不可调节,被评为待改进。你建议他们选用_______________来模拟晶状体,理由是_______________。
(6)眼睛是心灵的“窗户”,我们要从小养成健康用眼的好习惯。请你提出一条预防近视的措施______。
【答案】(1) ①. 瞳孔 ②. 缩小 ③. 扩大
(2)光线进入眼球的通道
(3) ①. 视网膜 ②. ②→①→③→⑤→④ ③. ④
(4)晶状体的凸度过大,或眼球前后径过长
(5) ①. 水透镜 ②. 可调节曲度的变化
(6)读书写字的姿势要正确;看书写字40分钟后要到室外活动或向远处眺望一会儿 ;要认真做眼保健操,所按穴位要准确。
【解析】
【分析】分析图可知:①瞳孔、②角膜、③晶状体、④视网膜、⑤玻璃体。据此答题。
【小问1详解】
图中①是瞳孔,人眼睛内虹膜中心的小圆孔,为光线进入眼睛的通道。瞳孔的大小可以调节,能够控制进入眼球内的光线。强光下瞳孔缩小,减少进入眼内的光量,以保护视网膜不受过强的刺激;弱光下瞳孔扩大,增加进入眼内的光量,使视网膜得到足够光的刺激。
【小问2详解】
角膜是无色透明的,利于光线的透入,光线进入眼球的通道。
【小问3详解】
视觉形成的过程是外界物体反射来的光线,经过角膜、房水,由瞳孔进入眼球内部,再经过晶状体和玻璃体的折射作用,在视网膜上能形成清晰的物像,物像刺激了视网膜上的感光细胞,这些感光细胞产生的神经冲动,沿着视神经传到大脑皮层的视觉中枢,就形成视觉。即:角膜→房水→瞳孔→晶状体→玻璃体→视网膜→视神经→大脑皮层(的视觉中枢)。实验中凸透镜模拟晶状体,光屏模拟视网膜,通过探究得出视觉的形成过程:外界物体反射的光线依次经过②→①→③→⑤→④,最终在④上形成物像,再通过视觉神经将信息传给大脑的特定区域,形成视觉。
【小问4详解】
如果晶状体的凸度过大,或眼球前后径过长,远处物体反射来的光线通过晶状体折射后形成的物像就会落在视网膜的前方,导致看不清远处的物体,形成近视眼。近视眼戴凹透镜加以矫正。因此,同学们将图二中F光源移动到A点时,物像变模糊,此时换一个曲度较大的凸透镜,物像变清晰,再将F光源移回原位,物像变模糊。由此分析近视的成因是:长时间近距离看物体,导致晶状体的凸度过大或眼球前后径过长。
【小问5详解】
凸透镜不能调节曲度的变化。因此,建议他们选用水透镜来模拟晶状体,理由是可调节曲度的变化。
【小问6详解】
眼睛是获得外界信息的重要窗口,预防近视、爱护眼睛要从小做起、从自身做起养成良好的用眼卫生习惯。预防近视,做到三要:①读书写字的姿势要正确。②看书写字40分钟后要到室外活动或向远处眺望一会儿 ;③要认真做眼保健操,所按穴位要准确。
30. 某校实验小组探究“甲状腺激素对蝌蚪生长发育的影响”的实验过程如下:取两个相同的玻璃缸,分别贴上标签A、B.每天记录蝌蚪生长发育的情况,请回答:
(1)这个实验的变量是______,设置B缸内不加甲状腺激素制剂这组实验的目的是______。
(2)在这个实验设计中,有两个步骤不够严谨,请你加以改进完善:
(1)步骤①中B缸应加入1000mL______。
(2)步骤②中B缸应加入和A缸同时期孵化出的蝌蚪______只。
(3)如果实验按你修改后的方案进行,请预测实验结果:A缸蝌蚪长出四肢的时间______(填“早”或“迟”)于B缸蝌蚪,A缸蝌蚪发育成幼蛙所需的时间比B缸______(填“长”或“短”)。
(4)根据预测可得出结论:甲状腺激素具有促进蝌蚪发育的作用。
实验结束后,应把蝌蚪放归适宜的______。
【答案】(1) ①. 甲状腺激素 ②. 设置对照
(2) ①. 池塘水 ②. 10
(3) ①. 早 ②. 短
(4)自然环境或原生环境
【解析】
【分析】(1)甲状腺激素是由甲状腺分泌,它的主要作用是促进新陈代谢、促进生长发育、提高神经系统的兴奋性;要探究“甲状腺激素对蝌蚪生长发育的影响”,应以甲状腺激素为变量设置对照实验。
(2)科学探究要遵循的一般原则是:单一变量原则和对照原则。①单一变量原则:控制其他因素不变,只改变其中一个因素(要研究的因素),观察其对实验结果的影响。遵循单一变量原则,既便于对实验结果进行科学的分析,又能增强实验结果的可信度和说服力。②对照原则:通常一个实验分为实验组和对照组。实验组是接受实验变量处理的对象组。对照组,不接受实验变量处理的是对照组。
【小问1详解】
某校实验小组探究“甲状腺激素对蝌蚪生长发育的影响”,故变量是甲状腺激素。在A缸中加入少许甲状腺激素制剂,是实验组;而B缸内不加,是对照组,目的是形成一组以甲状腺激素为变量的对照实验。
【小问2详解】
为遵循对照实验的单一变量原则,除了变量不同以外,其他条件都应相同。此实验中变量为甲状腺激素,因此,步骤①中B缸应加入1000mL池塘水,步骤②中B缸应加入和A缸同时期孵化出的蝌蚪10只。
【小问3详解】
甲状腺激素是由甲状腺分泌的,它的主要作用是促进新陈代谢、促进生长发育、提高神经系统的兴奋性。添加少许甲状腺激素制剂的A缸蝌蚪要比没有添加甲状腺激素的B缸蝌蚪发育快,故A缸早长出四肢,发育成幼蛙的时间要短。
【小问4详解】
要养成爱护动物的好习惯,保护动物从我做起,从现在做起,这样对于保护我们生存的环境非常有利,故实验结束后,应把蝌蚪放归到适宜的原生环境或自然环境中。
31. 某科研团队开展了连花清瘟胶囊用于临床治疗新冠肺炎的研究,请据表回答问题。
(1)他们研究提出的问题可能是__________?
(2)表格中“?”处应填_______。该实验中设置A组的目的是_______。
(3)从表格数据可得出结论_________。
(4)新冠病毒会损伤人体的肺。严重的新冠肺炎患者往往呼吸困难,主要是由于肺泡里充斥着炎性分泌物(黏液),导致肺泡弹性下降,会直接影响下图中的________(用字母表示)过程,正常情况下这两个过程分别是通过________实现的。
【答案】(1)连花清瘟胶囊用于临床治疗新冠肺炎能够提高总体症状治愈率吗?
(2) ①. 14天 ②. 设置对照实验##形成对照##作对照
(3)连花清瘟胶囊用于临床治疗新冠肺炎总体症状治愈率高于(或大于)常规治疗组。
(4) ①. A和B ②. 呼吸运动和气体扩散作用
【解析】
【分析】(1)科学探究的一般过程:提出问题、作出假设、制订计划、实施计划、得出结论、表达和交流。(2)对照实验又叫单一变量实验,只有一个量不同,其它量皆相同的实验。只有一个变量,这就是实验中所有探究的问题,是可以改变的量。
【小问1详解】
根据题干信息“某科研团队开展了连花清瘟胶囊用于临床治疗新冠肺炎的研究”和实验内容可以提出的问题是:连花清瘟胶囊用于临床治疗新冠肺炎能够提高总体症状治愈率吗?
【小问2详解】
设置的对照实验变量是连花清瘟胶囊,为保证变量的唯一,除了此药物外,两对照组其他条件都必须相同。 为保证单一变量,表格中“?”处应填14天。要探究连花清瘟胶囊的作用,B组(常规治疗+连花清痘治疗),需要设置A组常规治疗组作为对照。
【小问3详解】
观察实验结果,连花清瘟治疗组的总体症状治愈率为91.5%,而常规治疗组的治愈率为82.4%,可以得出结论:连花清瘟胶囊用于临床治疗新冠肺炎能够提高总体症状治愈率。
【小问4详解】
新型冠状病毒通过呼吸道侵染人体,新型冠状病毒会经过呼吸道到达人体的肺,肺是人体的主要呼吸器官。严重的新冠肺炎患者往往呼吸困难,主要是由于肺泡里充斥着炎性分泌物(黏液),导致肺泡弹性下降,难以完成A肺与外界的气体交换过程和B肺泡与血液之间的气体交换。肺与外界进行气体交换的过程,就是肺的通气。肺的通气是通过呼吸运动实现的。通过吸气活动进入肺泡的氧气,通过气体的扩散作用完成肺泡与血液的气体交换。本品为非处方药,请仔细阅读说明书并按说明使用或在药师指导下购买和使用。
【通用名称】胰酶肠溶胶囊。
【适应症】用于消化不良。
【规格】0.15g(相当于胰脂肪酶10000欧洲药典单位、胰淀粉酶8000欧洲药典单位、胰蛋白酶600欧洲药典单位)。
【用法用量】口服。成人一次2~6粒,一日3次,餐前半小时整粒吞服。
实验步骤
A缸
B缸
①
1000mL池塘水
1000mL自来水
②
加入蝌蚪10只
加入与A缸同时期孵化出的蝌蚪1只
③
加入等量的蝌蚪饲料
④
加少许甲状腺激素制剂
不加甲状腺激素制剂
⑤
水温保持在适宜的范围内
分组
A组(常规治疗)
B组(常规治疗+使用连花清瘟胶囊治疗)
患者人数
142例
142例
治疗天数
14天
?
总体症状治愈率
82.4%
91.5%
山东省济南市历下区2023-2024学年七年级下学期期末生物学试题(原卷版+解析版): 这是一份山东省济南市历下区2023-2024学年七年级下学期期末生物学试题(原卷版+解析版),文件包含山东省济南市历下区2023-2024学年七年级下学期期末生物学试题原卷版docx、山东省济南市历下区2023-2024学年七年级下学期期末生物学试题解析版docx等2份试卷配套教学资源,其中试卷共33页, 欢迎下载使用。
青海省海东市2023-2024学年七年级下学期期末生物学试题(原卷版+解析版): 这是一份青海省海东市2023-2024学年七年级下学期期末生物学试题(原卷版+解析版),文件包含青海省海东市2023-2024学年七年级下学期期末生物学试题原卷版docx、青海省海东市2023-2024学年七年级下学期期末生物学试题解析版docx等2份试卷配套教学资源,其中试卷共27页, 欢迎下载使用。
山东省聊城市东阿县2023-2024学年七年级下学期7月期末生物试题: 这是一份山东省聊城市东阿县2023-2024学年七年级下学期7月期末生物试题,共8页。

