[化学]浙江省杭州市2021年中考真题化学试题试卷(原题版+解析版)
展开1. 下列有关说法正确的是
A. O2具有助燃性
B. 铁生锈属于物理变化
C. 金属活动性Cu比Mg强
D. KClO3属于氧化物
2. 有一种人造氢原子(可表示为)的原子核中有3个中子,它可以结合成分子。一个分子中,下列微粒的个数不等于2的是
A. 原子B. 质子C. 中子D. 电子
3. 以下是进行木炭在氧气中燃烧实验的示意图,有关实验仪器名称的判断,错误的是
A. a是试管夹
B. b是酒精灯
C. c是集气瓶
D. d是烧杯
4. 已知:(1)20℃时,溶解度在10克以上的物质称为易溶物质;溶解度在1~10克的物质为可溶物质;溶解度在0.01~1克为微溶物质;溶解度小于0.01克的物质为难溶物质。
(2)20℃时几种物质的溶解度如下
下列说法正确的是
A. 20℃时氢氧化钙是难溶物质
B. 20℃时可以配制出20%的硝酸钾溶液
C. 20℃时氯酸钾是易溶物质
D. 20℃时硝酸钾的溶解度比氯化钠大
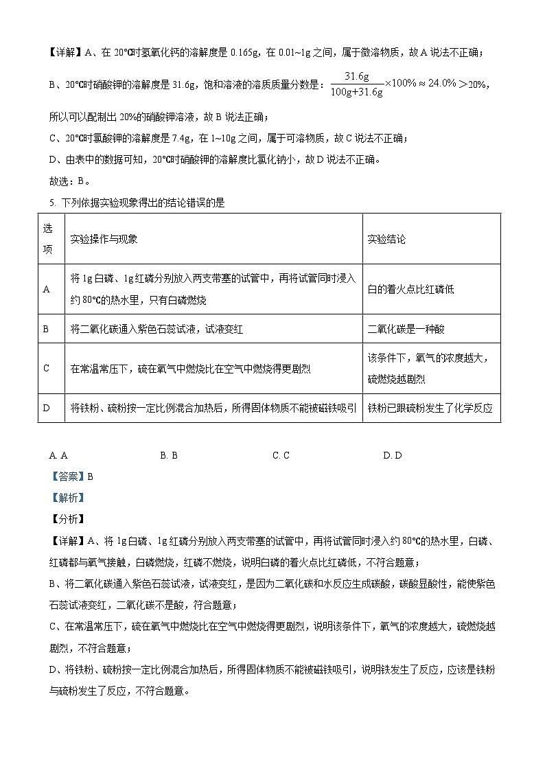
5. 下列依据实验现象得出的结论错误的是
A. AB. BC. CD. D
6. 取稀盐酸与氢氧化钠反应后的溶液进行实验。下列能说明稀盐酸、氢氧化钠恰好都完全反应的是
A. 加硝酸银溶液,有白色沉淀生成
B. 加氢氧化镁固体,固体全部溶解
C 加酚酞试液,溶液显红色
D. 测定溶液pH,刚好显中性
二、填空题(本大题共26分)
7. 二氧化碳的资源化利用是实现碳减排的重要途径。以下是一种实现二氧化碳转化为重要原料二甲醚(化学式为C2H6O)的途径:
(1)转化①是二氧化碳与一种常见单质反应生成甲醇和水,这种单质的化学式为___________。
(2)转化②是甲醇发生分解反应生成二甲醚和水,反应中生成二甲醚和水的分子数之比为___________。
8. 实验室常用锌和稀硫酸来制取氢气,向盛有稀硫酸溶液的烧杯中加入足量的锌至反应完全。
(1)写出该反应的化学方程式___________。
(2)如图的“”“”“”表示溶液中由溶质电离产生的不同反应前离子,则“”表示___________(填写离子符号)。
三、实验探究题(本大题共42分)
9. 某种粗盐水中有少量含、K+的杂质,小金用这种粗盐水经过下列实验流程制取纯净氯化钠晶体。
(1)固体A是___________。(填化学式)
(2)加碳酸钠溶液时发生反应的化学方程式___________。
(3)若将溶液C蒸发至出现大量固体时停止加热,利用余热将溶液蒸干得到晶体,所得晶体仍不是纯净的氯化钠,理由是___________。
10. 小金为了探究氧化铜与氢气反应和反应产物,用如图所示装置进行实验。注射器内装满氢气,并将注射器针头扎200mL注射器入橡皮塞中。将少许氧化铜粉末送入长柄U形石英玻璃管内并平铺于管底。将少量白色的无水硫酸铜粉末送入长柄U形石英玻璃管中并平铺于直管中部。然后将一个气球套在长柄氢气U形石英玻璃管的直管出口处,连接好整个实验装置并检查装置气密性……
(1)为确保实验安全,在点燃酒精灯加热前的操作是___________。
(2)装置末端连接的气球的作用是___________。
(3)实验过程中,当观察到___________现象时可判断一定有产物水生成。
(4)实验开始时加入a克纯氧化铜粉末,实验结束后取出U形管底的固体称量为b克,当b为___________(用含有a式子表示)时,可判断氧化铜已完全转化为铜。
11. 牙是人体口腔内的消化器官。而龋齿(俗称蛀牙)是青少年中发生率很高的牙病。
含氟牙膏中摩擦剂的种类对氟化物能否有效预防龋齿有较大影响。假如某含氟牙膏中使用的摩擦剂成分可能为碳酸钙、水合硅石(不溶于水且不与盐酸反应)中的一种或两种,而牙膏的其他成分均能溶于水且不与盐酸反应。请设计实验探究此牙膏中摩擦剂的成分。___________(写出实验思路即可)
四、解答题(本大题共32分)
12. 磁铁矿石(含Fe3O4)是常用的炼铁原料,工业上可通过如下反应:
4CO+Fe3O4Fe+4CO,将其中的Fe3O4转化为Fe。
(1)Fe3O4中铁元素和氧元素的质量比为___________。
(2)假设治炼过程中铁没有损耗,用含有464吨Fe3O4的磁铁矿石可提炼出含铁质量分数为96%的生铁多少吨?
13. 氮是空气中含量最多的元素,也是构成生物体的必要元素之一、但是,空气中游离态的氮不能直接被大多数生物所利用,必须经过变化,并与其他成分形成化合物(如氨或铵盐等),才能被植物利用。如图是自然界氮循环的示意图。请回答:
(1)一株绿色植物的幼苗(如小麦),在生长过程中缺氮,其最可能出现的症状是___________。
A.茎秆细小、易倒伏,叶有褐斑
B.生长矮小,叶色发黄
C.生长缓慢,叶色暗绿带红
D.只开花不结果
(2)工业上常用空气冷冻分离法来获得氮气(即由液态空气分馏来获得氮气),这种方法制氮气的原理是利用了氮气与氧气哪一物理性质的差异?___________
(3)实验室制备少量氮气的方法很多。例如,可由亚硝酸铵来制取氮气,其反应如下:NH4NO2N2↑+2H2O,该反应是属于___________反应。(选填”化合”、“分解”、“置换或“复分解”)
(4)空气中的N2转化为NH3,的过程中,N元素的化合价由0价转变为___________价。
(5)有人认为:人类可以通过人工固氮,大量合成含化肥并施用于农作物,这将有助于人类粮食增产,但也会造成环境污染。你是否认同他的观点并阐述理由。___________
物质名称
氯化钠
氢氧化钙
氯酸钾
硝酸钾
溶解度(克)
36.0
0165
74
31.6
选项
实验操作与现象
实验结论
A
将1g白磷、1g红磷分别放入两支带塞的试管中,再将试管同时浸入约80℃的热水里,只有白磷燃烧
白的着火点比红磷低
B
将二氧化碳通入紫色石蕊试液,试液变红
二氧化碳是一种酸
C
在常温常压下,硫在氧气中燃烧比在空气中燃烧得更剧烈
该条件下,氧气的浓度越大,硫燃烧越剧烈
D
将铁粉、硫粉按一定比例混合加热后,所得固体物质不能被磁铁吸引
铁粉已跟硫粉发生了化学反应
[化学]辽宁省丹东市2021年中考真题化学试题试卷(原题版+解析版): 这是一份[化学]辽宁省丹东市2021年中考真题化学试题试卷(原题版+解析版),文件包含化学辽宁省丹东市2021年中考真题真题化学试题解析版docx、化学辽宁省丹东市2021年中考真题真题化学试题原题版docx等2份试卷配套教学资源,其中试卷共24页, 欢迎下载使用。
[化学]辽宁省鞍山市2021年中考真题化学试题试卷(原题版+解析版): 这是一份[化学]辽宁省鞍山市2021年中考真题化学试题试卷(原题版+解析版),文件包含化学辽宁省鞍山市2021年中考真题真题化学试题解析版docx、化学辽宁省鞍山市2021年中考真题真题化学试题原题版docx等2份试卷配套教学资源,其中试卷共31页, 欢迎下载使用。
[化学]江西省2021年中考真题化学试题试卷(原题版+解析版): 这是一份[化学]江西省2021年中考真题化学试题试卷(原题版+解析版),文件包含化学江西省2021年中考真题真题化学试题解析版docx、化学江西省2021年中考真题真题化学试题原题版docx等2份试卷配套教学资源,其中试卷共22页, 欢迎下载使用。

