2024—2025学年高一上学期地理中图版(2019)开学摸底考试模拟试题(解析版)
展开1.热带与北温带的分界线是( )
A.赤道B.南回归线C.南极圈D.北回归线
【解答】解:根据课本内容可知,赤道为南北半球和南北纬度的分界线,A错误。
根据课本内容可知,南回归线是热带与南温带的分界线,B错误。
根据课本内容可知,南极圈是南温带和南寒带的分界线,C错误。
根据课本内容可知,北回归线是热带和北温带分界线,D正确。
故选:D。
2.现代大气中,近地面干洁空气的主要成分是( )
A.氧气和水汽B.氧气和二氧化碳
C.氮气和氩气D.氮气和氧气
【解答】解:根据课本内容可知,干洁空气成分主要包括氮、氧、氩、二氧化碳等气体,其中氮气最多,氧气次之,约占干洁空气的99%,故D正确,ABC错误。
故选:D。
3.在下面四幅图中正确表示地球自转方向的是( )
A.①②B.①④C.③④D.②③
【解答】解:根据课本内容可知,以北极点为中心的地球自转方向呈逆时针,故①正确,②错误。
以南极点为中心的地球自转方向呈顺时针,故④正确,③错误。
故选:B。
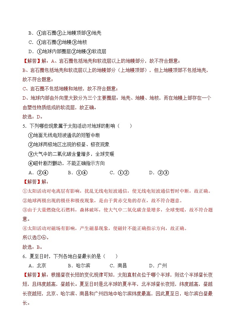
4.如图中①②③依次所代表的地理概念是( )
A.①岩石圈②地幔③地壳
B.①岩石圈②上地幔顶部③地壳
C.①岩石圈②地幔③地核
D.①地球内部圈层②地幔③软流层
【解答】解:A、岩石圈包括地壳和软流层以上的地幔部分,故不符合题意;
B、岩石圈包括地壳和软流层以上的地幔部分(上地幔顶部),但上地幔顶部不包括地壳,故不符合题意;
C、岩石圈不包括地幔和地核,故不符合题意;
D、地球内部由外向里大致分为三个主要圈层:地壳、地幔、地核,而在地幔上部存在一个由塑性物质组成的软流层,故正确。
故选:D。
5.下列哪些现象属于太阳活动对地球的影响( )
①地面无线电短波通讯的短暂中断
②地球两极地区出现的极昼、极夜现象
③大气中的二氧化碳含量增多,全球变暖
④磁针剧烈颤动,不能正确指示方向
A.②④B.①④C.①②D.②③
【解答】解:
①太阳活动对电离层有影响,扰乱无线电短波通信,使无线电短波通信暂时中断,故正确。
②地球两极出现的极昼和极夜现象,是由于黄赤交角的存在,故不符合题意。
③由于大量燃烧化石燃料,森林破坏,使大气中二氧化碳含量增多,全球变暖,故不符合题意。
④太阳活动对磁场有影响,产生磁暴现象,使磁针不能正确指示方向,故正确。
所以选①④。
故选:B。
6.夏至日时,下列各地白昼最长的是( )
A.北京B.哈尔滨C.南昌D.广州
【解答】解:根据昼夜长短的变化规律可知,太阳直射点位于哪个半球,则这个半球昼长夜短,且纬度越高,昼越长。夏至日时是北半球的夏半年,北半球昼长夜短,纬度越高,昼越长夜越短,北京、哈尔滨、南昌和广州四地中哈尔滨纬度最高,因此夏至日,哈尔滨白昼最长。
故选:B。
7.下面四幅图中,正确表示北半球夏至日的是( )
A.B.
C.D.
【解答】解:A、北极圈及其以北地区出现极夜,为北半球冬至日,故不符合题意;
B、逆时针从北极上空俯视,北极圈及其以北地区出现极昼,为北半球夏至日,故正确;
C、逆时针从北极上空俯视,昼夜平分,为北半球春分日或秋分日,故不符合题意;
D、顺时针从南极上空俯视,南极圈及其以南地区出现极昼,为北半球冬至日,故不符合题意。
故选:B。
8.人类发射探测器可以到达火星表面,表明人造天体已经能够离开( )
A.地月系B.太阳系C.银河系D.河外星系
【解答】解:火星属于太阳系,探测器能到达火星,说明人造天体能够离开地月系,进入太阳系中的行星﹣﹣火星,没有超出或离开银河系。
故选:A。
9.太阳的能量来源( )
A.核裂变B.核聚变
C.二者皆有D.以上都不是
【解答】解:太阳源源不断地以电磁波的形式向外放射能量,其能量来源主要来自于内部的4个氢原子聚变为1个氦原子的核聚变过程,B正确,ACD错误。
故选:B。
10.读“地球自转线速度随纬度变化图”(甲)和“地球公转速度变化图”(乙),甲中M点的纬度、乙中N点对应的月份分别约是( )
A.30°,1月B.60°,7月C.60°,1月D.30°,7月
【解答】解:对应纵坐标,M点的纬度大致为60°,其自转线速度只有赤道处的一半;N点是一年中公转速度最慢的时候,地球位于远日点,即7月初,B正确,ACD错误。
故选:B。
11.下列天体中,能自己发光的是( )
A.月球B.太阳C.卫星D.行星
【解答】解:能够自身发光的是恒星,四个选项中月球是卫星、太阳是恒星,B正确,ACD错误。
故选:B。
12.地球自转的真正周期是( )
A.行星日B.太阳日C.24小时D.1恒星日
【解答】解:地球自转的真正周期是23时56分4秒,称为1个恒星日,D正确,ABC错误。
故选:D。
13.地球赤道周长约为( )
A.10000kmB.20000kmC.30000kmD.40000km
【解答】解:根据所学知识可知,赤道的长度为40000km,故D正确,ABC错误。
故选:D。
14.“万物生长靠太阳”,确实太阳对于我们以地球为家园的人类来说是太重要、太熟悉、太亲切了。太阳能量来源于( )
A.外部核聚变B.内部核聚变
C.其他恒星D.银河系中心
【解答】解:根据课本内容可知,太阳辐射能是太阳能内部的核聚变反应,故B正确,ACD错误。
故选:B。
15.M地盛行风和降水状况是( )
A.1月盛行东北风,少雨B.1月盛行西南风,多雨
C.7月盛行西南风,少雨D.7月盛行东北风,多雨
【解答】解:读图,M地1月受东北信风带控制,盛行东北风,少雨,A对,B错;7月份受赤道低压带控制,多雨,C、D错。
故选:A。
16.下列关于太阳和太阳活动的叙述,正确的是( )
A.太阳的主要成分是氮和氧
B.黑子、耀斑和极光都是太阳活动的主要标志
C.太阳黑子的活动周期大约是17年
D.太阳大气层从里到外依次是光球层、色球层、日冕层
【解答】解:A、太阳主要成分是氢和氦,故不符合题意;
B、黑子和耀斑是太阳活动的主要类型,故不符合题意;
C、太阳黑子活动周期大约为11年,故不符合题意;
D、太阳大气层从里到外依次是光球层、色球层、日冕层,故正确。
故选:D。
二.解答题(共4小题)
17.“天有不测风云”,气象部门探测大气活动,研究大气运动规律,提高天气预报的准确性。读图文材料,回答问题。
材料一:上海宝山气象站的工作人员每天都要释放探空气球,气球上的数字探测仪能测定大气不同高度的气压、温度、湿度、风向、风速等数据并传回地面。探空气球一般能上升到约30千米的高空,最后自行爆裂。
材料二:“三月的天就像娃娃的脸,说变就变”,闵敏对照中央气象台网站的天气形势图(如图),了解我国各地的天气情况。
(1)探空气球采集的气象数据,包括大气分层中的 (单选)。
A.平流层、对流层
B.中间层、对流层
C.中间层、平流层
D.平流层、热层
(2)探空气球上升到30千米高空,随高度增加气温的变化是 (单选)。
A.逐渐升高
B.先升高后降低
C.逐渐降低
D.先降低后升高
(3)2024年3月16日这一天,靠近二十四节气的 (单选:A 立春 B.春分)。3月中旬,随着太阳直射点向 (单选:A.南 B.北)移动,我国大部分地区日落的时间逐日 (单选:A.提早 B.推迟),正午太阳高度逐日 (单选:A.增大 B.减小),气温回暖。
(4)图中甲地的风向是 (单选:A 西北 B.东北)。与乙地相比,甲地的风力较 (单选:A.大 B.小),判断依据是 。
(5)闵敏根据天气形势图,判断此时影响华北地区的天气系统是 ,并预测北京未来几天的天气趋势是 ;上海未来几天的天气趋势是 。
(6)“三月的天就像娃娃的脸,说变就变”,这句话在上海地区适用么?解释原因。
【解答】解:(1)对流层的高度因纬度而异:低纬度地区为17—18千米,中纬度地区为10—12千米,高纬度地区仅为8—9千米;平流层(自对流层顶部至50—55千米);高层大气层(平层顶部至3000千米)。探空气球高度为30千米,所以采集的数据主要包括大气分层中的对流层和平流层,A正确,BCD错误。
故选:A。
(2)根据上题分析可知,探空气球上升到30千米高空,依次经过对流层和平流层,对流层气温随海拔高度升高而降低,平流层气温对海拔高度升高而升高,所以该探空气球上升到30千米高空,随高度增加气温的变化是先降低后升高,D正确,ABC错误。
故选:D。
(3)2024年3月16日这一天,太阳直射点靠近赤道,靠近二十四节气的春分。3月中旬,随着太阳直射点向北移动,我国大部分地区昼长变长,日落的时间逐日推迟,正午太阳高度逐日增大,获得的太阳辐射增多,气温回暖。
(4)根据图示信息可知,甲地水平气压梯度力垂直于等压线由高压指向低压,该地位于北半球,受到向右的地转偏向力,偏转为东北风。与乙地相比,甲地的等压线更密集,水平气压梯度力更大,风力较大。
(5)根据图示信息可知,此时影响华北地区的天气系统是冷锋,北京位于冷锋锋后,受单一冷气团控制,未来几天天气趋势是天气晴朗、气温降低、气压升高;未来几天上海将经历冷锋过境,天气趋势是大风降温并可能有降雨。
(6)三月份北方冷空气的势力强,冷空气南下,上海会经历冷锋过境;冷空气势力减弱,南方暖空气势力增强,迅速北上,上海会出现暖锋过境,所以上海适用“三月的天就像娃娃的脸,说变就变”。
故答案为:
(1)A
(2)D
(3)B;B;B;A
(4)B;A;甲处等压线密集,水平气压梯度力较大。
(5)冷锋;天气晴朗,气温降低,气压升高;大风,降温,降雨。
(6)适用。三月北方冷空气势力加强,出现冷锋过境;南方暖空气短期内迅速北上,出现暖锋过境。
18.如图为地理事物循环示意图,读图,回答下列问题。
(1)若此图为水循环,水循环最主要的动力是 。如③为塔里木河,那么该循环类型为 循环。
(2)若图示循环为海陆间水循环,那么①表示 ,③表示 。在四个环节中,人类活动对 (填数字)环节影响最为深刻。
(3)若图示循环为热力环流,丙丁两地为近地面,那么丙地的气温 (高于、等于、低于)丁地的气温;丙地的气压 (高于、等于、低于)丁地的气压。形成该环流的根本原因是 。
(4)若图示循环发生在滨海地区的夜间, 表示海洋;若图示循环发生在山区,丁表示山谷,则该环流发生在 (白天,晚上)。
【解答】解:(1)水循环的主要动力是太阳辐射,因为塔里木河属于内流河河,故参与的应该是陆地内循环。
(2)若图示循环为海陆间水循环,那么①表示水汽输送,②表示降水,③表示地表径流,④表示蒸发。在四个环节中,人类活动对地表径流环节影响最为深刻,如跨流域调水,能改变水资源的空间分布;如修建水库,能改变水资源的季节分布。
(3)若图示循环为热力环流,丙丁两地为近地面,由于丁处为上升气流,丙处为下沉气流,故丙地气温低于丁地;丁地受热气流上升,气压降低,丙地冷却气流下沉,气压升高,故丙地的气压高于丁地的气压。
(4)若图示循环发生在滨海地区的夜间,夜间海洋降温慢,形成低压,大陆降温快,形成高压,同一水平面气流从高压流向低压,故丁为海洋;若图示循环发生在山区,丁表示山谷,丁应该是低压,说明山谷气温高,故应该是晚上。(5)若该热力环流位于北半球,丙位于丁地的北面,丙地气流下沉,为高压,丁地气流上升,为低压,高压在北,近地面受到三个力的作用下,风最终与等压线呈一夹角,北半球向右偏,那么③地的风向为东北风,高空气流受二力作用,风最终平行于等压线,北半球向右偏,①的风向为西风。
故答案为:
(1)太阳辐射(太阳能);陆地内
(2)水汽输送;地表径流;③
(3)低于;高于;地面冷热不均
(4)丁;晚上
19.阅读图文材料,完成下列要求。
材料一:科研人员对甘肃某绿洲进行观测时发现:天气稳定的状态下,会季节性出现绿洲地表温度全天低于周边沙漠的情况。
材料二:图1示意该绿洲和周边沙漠某日地表温度的变化。图2为绿洲与周边沙漠间空气环流示意图。
(1)该日绿洲与沙漠间将形成 环流,其形成过程是:地面热量差异→大气 运动→同一水平面上 差异→大气 运动→环流形成。请用“→”将绿洲与周边沙漠间的空气环流示意图补绘完整。
(2)该日图2中近地面风由 (沙漠或绿洲)吹向 (沙漠或绿洲),受到 力的作用发生偏转,所以A点实际风向为 风。
(3)该热力环流强度最弱发生在北京时间 时左右,因为该时间前后沙漠和绿洲之间的 最小。
【解答】解:(1)该日绿洲和沙漠之间存在明显的温度差异,冷热不均形成热力环流。其形成过程是由于近地面热量的差异,热的地方空气上升,冷的地方空气下沉,形成空气的垂直运动,导致同一水平面产生气压差异,水平方向上空气由高气压流向低气压,形成空气的水平运动,产生热力环流;其环流过程如图所示:
(2)图中沙漠气温高于绿洲,近地面地区绿洲形成高压,沙漠形成低压,空气由绿洲流向沙漠;在北半球向右的地转偏向力影响下,风偏转30°﹣45°形成西南风。
(3)根据图1,北京时间6点左右时绿洲和沙漠之间的温差最小,气压差最小,热力环流的强度最弱。
故答案为:
(1)热力;垂直;气压;水平;绘图如下:
(2)绿洲;沙漠;地转偏向;西南
(3)6;温差
20.图1为地球上的气压带和风带分布示意图。图2为气压带季节移动示意图。读图回答下列问题。
(1)气压带B的名称是 ,气压带D的名称是 。
(2)气压带A和B之间是 带,风向为 ,赤道低气压带和B气压带之间吹 信风。
(3)依据图2判断,此时为北半球的 季节,判断理由是气压带(和风带)的位置 。
(4)受海陆热力性质差异影响,实际上北半球冬季和夏季分别形成了高低不同的气压中心。夏季亚欧大陆形成的是 (选填“高”或“低”)气压中心,名称为 ,受其影响,我国东地区主要吹 (方向)季风。
【解答】解:(1)读图可知,图中气压带B在北纬30°附近,是副热带高气压带;气压带D在南纬60°附近,是副极地低气压带。
(2)气压带A和B之间是中纬度,所以是中纬西风带;北半球西风带是西南风;赤道低气压带和B副热带高气压带之间是信风带,北半球信风带吹东北风。
(3)根据图2可知,此时全球气压带风带位置偏北或北移,说明太阳直射点位于北半球,是北半球的夏季。
(4)受海陆热力性质差异影响,实际上北半球冬季和夏季分别形成了高低不同的气压中心。夏季亚欧大陆形成的是低气压中心,名称为亚洲低压或印度低压;受低压的影响,我国东部地区位季风气候,夏季主要吹东南风。
故答案为:
(1)副热带高气压带;副极地低气压带
(2)西风;西南;东北
(3)夏;偏北或北移
(4)低;亚洲低压或印度低压;东南
2024—2025学年高一上学期地理中图版(2019)开学摸底考试模拟试题
参考答案与试题解析
一.选择题(共16小题)
1.热带与北温带的分界线是( )
A.赤道B.南回归线C.南极圈D.北回归线
【分析】南北回归线之间是热带,一年有两次太阳直射;南北回归线上一年有一次直射;回归线到极圈之间没有阳光直射现象,也没有极昼极夜现象,但四季变化明显,属于温带;极圈到极点之间是寒带,有极昼极夜现象。
【解答】解:根据课本内容可知,赤道为南北半球和南北纬度的分界线,A错误。
根据课本内容可知,南回归线是热带与南温带的分界线,B错误。
根据课本内容可知,南极圈是南温带和南寒带的分界线,C错误。
根据课本内容可知,北回归线是热带和北温带分界线,D正确。
故选:D。
【点评】本题主要考查五带的分界线,属于最基础的题,熟记课本内容即可解答。
2.现代大气中,近地面干洁空气的主要成分是( )
A.氧气和水汽B.氧气和二氧化碳
C.氮气和氩气D.氮气和氧气
【分析】地球大气由多种气体组成的混合物,由干洁空气、水汽和杂质组成,其中干洁空气主要成分是氮、氧、二氧化碳、臭氧等,其中氧是人类和一切生物维持生命活动所必需的物质,氮是地球上生物体的基本成分。干洁空气中,氮气约占干洁空气体积分数的78%,氧气约占干洁空气体积分数的21%,二氧化碳约占干洁空气体积分数的0.03%。
【解答】解:根据课本内容可知,干洁空气成分主要包括氮、氧、氩、二氧化碳等气体,其中氮气最多,氧气次之,约占干洁空气的99%,故D正确,ABC错误。
故选:D。
【点评】本题主要考查干洁空气的组成,属于最基础的题,熟记课本内容即可解答。
3.在下面四幅图中正确表示地球自转方向的是( )
A.①②B.①④C.③④D.②③
【分析】在侧视图中,地球自西向东转,在俯视图中,地球自转方向为北逆南顺。
【解答】解:根据课本内容可知,以北极点为中心的地球自转方向呈逆时针,故①正确,②错误。
以南极点为中心的地球自转方向呈顺时针,故④正确,③错误。
故选:B。
【点评】本题主要考查地球自转方向的判读,属于最基础的题,熟记课本内容即可解答。
4.如图中①②③依次所代表的地理概念是( )
A.①岩石圈②地幔③地壳
B.①岩石圈②上地幔顶部③地壳
C.①岩石圈②地幔③地核
D.①地球内部圈层②地幔③软流层
【分析】地球物理学家通过对地震波传播速度的研究,将地球内部大致分为三个主要圈层:地壳、地幔、地核.地壳与地幔的分界面为莫霍界面,地幔与地核的分界面为古登堡界面.在地幔上部存在一个由塑性物质组成的软流层,是岩浆的主要发源地.软流层以上的地幔部分与地壳主要由岩石组成,构成了岩石圈.
【解答】解:A、岩石圈包括地壳和软流层以上的地幔部分,故不符合题意;
B、岩石圈包括地壳和软流层以上的地幔部分(上地幔顶部),但上地幔顶部不包括地壳,故不符合题意;
C、岩石圈不包括地幔和地核,故不符合题意;
D、地球内部由外向里大致分为三个主要圈层:地壳、地幔、地核,而在地幔上部存在一个由塑性物质组成的软流层,故正确。
故选:D。
【点评】本题主要考查地球内部圈层结构,内部圈层结构中常考知识点是岩石圈的范围,要掌握岩石圈的范围重点是找好软流层的位置.
5.下列哪些现象属于太阳活动对地球的影响( )
①地面无线电短波通讯的短暂中断
②地球两极地区出现的极昼、极夜现象
③大气中的二氧化碳含量增多,全球变暖
④磁针剧烈颤动,不能正确指示方向
A.②④B.①④C.①②D.②③
【分析】太阳活动对地球的影响:对电离层,扰乱无线电短波通信;对磁场,产生“磁暴”现象;极地附近产生极光;气候发生异常:暴雨、干旱等。
【解答】解:
①太阳活动对电离层有影响,扰乱无线电短波通信,使无线电短波通信暂时中断,故正确。
②地球两极出现的极昼和极夜现象,是由于黄赤交角的存在,故不符合题意。
③由于大量燃烧化石燃料,森林破坏,使大气中二氧化碳含量增多,全球变暖,故不符合题意。
④太阳活动对磁场有影响,产生磁暴现象,使磁针不能正确指示方向,故正确。
所以选①④。
故选:B。
【点评】本题考查了太阳活动对地球的影响,属于简单的识记题,检查学生识记情况。
6.夏至日时,下列各地白昼最长的是( )
A.北京B.哈尔滨C.南昌D.广州
【分析】自春分日至秋分日,是北半球的夏半年,也是北半球获得日照时间最长的季节。在此期间,北半球各纬度昼长大于夜长,纬度越高,昼越长,夜越短。
【解答】解:根据昼夜长短的变化规律可知,太阳直射点位于哪个半球,则这个半球昼长夜短,且纬度越高,昼越长。夏至日时是北半球的夏半年,北半球昼长夜短,纬度越高,昼越长夜越短,北京、哈尔滨、南昌和广州四地中哈尔滨纬度最高,因此夏至日,哈尔滨白昼最长。
故选:B。
【点评】本题考查昼夜长短的变化,属基础知识题,难度不大。解题关键是熟练掌握昼夜长短变化规律即太阳直射点在哪个半球则哪个半球昼长夜短,纬度越高昼越长。
7.下面四幅图中,正确表示北半球夏至日的是( )
A.B.
C.D.
【分析】北半球夏至日,北半球昼长夜短,北极圈及其以北地区出现极昼;南半球昼短夜长,南极圈及其以南地区出现极夜。
【解答】解:A、北极圈及其以北地区出现极夜,为北半球冬至日,故不符合题意;
B、逆时针从北极上空俯视,北极圈及其以北地区出现极昼,为北半球夏至日,故正确;
C、逆时针从北极上空俯视,昼夜平分,为北半球春分日或秋分日,故不符合题意;
D、顺时针从南极上空俯视,南极圈及其以南地区出现极昼,为北半球冬至日,故不符合题意。
故选:B。
【点评】主要考查了不同节气昼夜长短的分布,注意知识之间的区别与联系,容易混淆。
8.人类发射探测器可以到达火星表面,表明人造天体已经能够离开( )
A.地月系B.太阳系C.银河系D.河外星系
【分析】太阳系包括地月系和其它7颗行星等天体.
【解答】解:火星属于太阳系,探测器能到达火星,说明人造天体能够离开地月系,进入太阳系中的行星﹣﹣火星,没有超出或离开银河系。
故选:A。
【点评】本题考查宇宙探测,属于基础题.
9.太阳的能量来源( )
A.核裂变B.核聚变
C.二者皆有D.以上都不是
【分析】太阳辐射的能量来自于内部的核聚变反应。
【解答】解:太阳源源不断地以电磁波的形式向外放射能量,其能量来源主要来自于内部的4个氢原子聚变为1个氦原子的核聚变过程,B正确,ACD错误。
故选:B。
【点评】本题难度较小,解题的关键是了解太阳的能量来源。
10.读“地球自转线速度随纬度变化图”(甲)和“地球公转速度变化图”(乙),甲中M点的纬度、乙中N点对应的月份分别约是( )
A.30°,1月B.60°,7月C.60°,1月D.30°,7月
【分析】地球自转的角速度除极点为0外,其它各点均相等,为15°/小时;地球自转的线速度自赤道向极点逐渐减小为0.每年的1月初,地球位于近日点附近,地球公转速度最快;每年7月初,地球位于远日点附近,公转速度最慢.
【解答】解:对应纵坐标,M点的纬度大致为60°,其自转线速度只有赤道处的一半;N点是一年中公转速度最慢的时候,地球位于远日点,即7月初,B正确,ACD错误。
故选:B。
【点评】本题难度较小,主要考查了地球自转和公转速度的变化,解题的关键是从图中获取信息并调用相关知识进行解答.
11.下列天体中,能自己发光的是( )
A.月球B.太阳C.卫星D.行星
【分析】天体之间相互吸引、相互绕转,构成天体系统。天体的类型包括恒星、星云、行星、卫星、彗星、星际物质等。
【解答】解:能够自身发光的是恒星,四个选项中月球是卫星、太阳是恒星,B正确,ACD错误。
故选:B。
【点评】本题难度较小,解题的关键是了解不同天体类型的特点。
12.地球自转的真正周期是( )
A.行星日B.太阳日C.24小时D.1恒星日
【分析】地球自转的周期是1个恒星日,昼夜交替的周期是1个太阳日;公转的周期是1个恒星年,太阳直射点回归运动的周期是1个回归年。
【解答】解:地球自转的真正周期是23时56分4秒,称为1个恒星日,D正确,ABC错误。
故选:D。
【点评】本题难度较小,解题的关键是了解地球自转的周期。
13.地球赤道周长约为( )
A.10000kmB.20000kmC.30000kmD.40000km
【分析】赤道是最长的纬线圈,长约4万千米。
【解答】解:根据所学知识可知,赤道的长度为40000km,故D正确,ABC错误。
故选:D。
【点评】本题主要考查赤道的长度,考查学生对知识的掌握。
14.“万物生长靠太阳”,确实太阳对于我们以地球为家园的人类来说是太重要、太熟悉、太亲切了。太阳能量来源于( )
A.外部核聚变B.内部核聚变
C.其他恒星D.银河系中心
【分析】太阳辐射的能量来自于太阳内部的核聚变反应,其损失质量释放大量的能量,太阳辐射直接为地球提供光、热资源,满足生物生长发育;太阳辐射维持着地表温度,是地球上的水、大气运动和生物活动的主要动力;是人类生活和生产的主要能量来源。
【解答】解:根据课本内容可知,太阳辐射能是太阳能内部的核聚变反应,故B正确,ACD错误。
故选:B。
【点评】本题主要考查课本知识点的识记能力,属于最基础的题,熟记课本内容即可解答。
15.M地盛行风和降水状况是( )
A.1月盛行东北风,少雨B.1月盛行西南风,多雨
C.7月盛行西南风,少雨D.7月盛行东北风,多雨
【分析】赤道低压带的位置与气温密切相关,在相应纬度范围内,1月份西段对应是海洋,升温慢,东段是陆地,升温快,所以赤道低压带在西段分布在赤道以北,M地1月受东北信风带控制,盛行东北风,少雨;夏季受赤道低压带控制,多雨.
【解答】解:读图,M地1月受东北信风带控制,盛行东北风,少雨,A对,B错;7月份受赤道低压带控制,多雨,C、D错。
故选:A。
【点评】本题考查了气压带风带的季节移动、主要影响因素及特征,解题的关键是学生对课本知识和图表的把握,难度较小.
16.下列关于太阳和太阳活动的叙述,正确的是( )
A.太阳的主要成分是氮和氧
B.黑子、耀斑和极光都是太阳活动的主要标志
C.太阳黑子的活动周期大约是17年
D.太阳大气层从里到外依次是光球层、色球层、日冕层
【分析】主要考查了太阳大气的结构及太阳活动的类型,太阳主要成分是氢和氦,黑子和耀斑是太阳活动的主要类型,太阳黑子活动周期大约为11年,太阳大气层从里到外依次是光球层、色球层、日冕层.
【解答】解:A、太阳主要成分是氢和氦,故不符合题意;
B、黑子和耀斑是太阳活动的主要类型,故不符合题意;
C、太阳黑子活动周期大约为11年,故不符合题意;
D、太阳大气层从里到外依次是光球层、色球层、日冕层,故正确。
故选:D。
【点评】本题难度较小,属于知识性试题,要求学生牢记相关知识并能灵活运用于分析解答.
二.解答题(共4小题)
17.“天有不测风云”,气象部门探测大气活动,研究大气运动规律,提高天气预报的准确性。读图文材料,回答问题。
材料一:上海宝山气象站的工作人员每天都要释放探空气球,气球上的数字探测仪能测定大气不同高度的气压、温度、湿度、风向、风速等数据并传回地面。探空气球一般能上升到约30千米的高空,最后自行爆裂。
材料二:“三月的天就像娃娃的脸,说变就变”,闵敏对照中央气象台网站的天气形势图(如图),了解我国各地的天气情况。
(1)探空气球采集的气象数据,包括大气分层中的 A (单选)。
A.平流层、对流层
B.中间层、对流层
C.中间层、平流层
D.平流层、热层
(2)探空气球上升到30千米高空,随高度增加气温的变化是 D (单选)。
A.逐渐升高
B.先升高后降低
C.逐渐降低
D.先降低后升高
(3)2024年3月16日这一天,靠近二十四节气的 B (单选:A 立春 B.春分)。3月中旬,随着太阳直射点向 B (单选:A.南 B.北)移动,我国大部分地区日落的时间逐日 B (单选:A.提早 B.推迟),正午太阳高度逐日 A (单选:A.增大 B.减小),气温回暖。
(4)图中甲地的风向是 B (单选:A 西北 B.东北)。与乙地相比,甲地的风力较 A (单选:A.大 B.小),判断依据是 甲处等压线密集,水平气压梯度力较大。 。
(5)闵敏根据天气形势图,判断此时影响华北地区的天气系统是 冷锋 ,并预测北京未来几天的天气趋势是 天气晴朗,气温降低,气压升高 ;上海未来几天的天气趋势是 大风,降温,降雨 。
(6)“三月的天就像娃娃的脸,说变就变”,这句话在上海地区适用么?解释原因。
【分析】(1)对流层的高度因纬度而异:低纬度地区为17—18千米,中纬度地区为10—12千米,高纬度地区仅为8—9千米;平流层(自对流层顶部至50—55千米);层大气层(平层顶部至3000千米)。
(2)对流层气温随海拔高度升高而降低,平流层气温对海拔高度升高而升高。
(3)春分日是3月22日前后,太阳直射点往北移动,北半球昼渐长。北回归线及其以北地区正午太阳高度角逐渐变大。
(4)近地面的风向判读:与水平气压梯度力呈45°夹角;等压线密集,水平气压梯度力较大。
(5)冷锋锋后,受单一冷气团控制,未来几天天气趋势是天气晴朗、气温降低。
(6)冷气团主动向暖气团移动的锋叫冷锋。冷锋过境前受单一暖气团的控制,气温较高,气压较低,天气晴朗;冷锋过境时会出现大风,云层增厚和雨、雪天气;冷锋过境后冷气团占据原来暖气团位置,气温下降,气压上升,天气转晴。
【解答】解:(1)对流层的高度因纬度而异:低纬度地区为17—18千米,中纬度地区为10—12千米,高纬度地区仅为8—9千米;平流层(自对流层顶部至50—55千米);高层大气层(平层顶部至3000千米)。探空气球高度为30千米,所以采集的数据主要包括大气分层中的对流层和平流层,A正确,BCD错误。
故选:A。
(2)根据上题分析可知,探空气球上升到30千米高空,依次经过对流层和平流层,对流层气温随海拔高度升高而降低,平流层气温对海拔高度升高而升高,所以该探空气球上升到30千米高空,随高度增加气温的变化是先降低后升高,D正确,ABC错误。
故选:D。
(3)2024年3月16日这一天,太阳直射点靠近赤道,靠近二十四节气的春分。3月中旬,随着太阳直射点向北移动,我国大部分地区昼长变长,日落的时间逐日推迟,正午太阳高度逐日增大,获得的太阳辐射增多,气温回暖。
(4)根据图示信息可知,甲地水平气压梯度力垂直于等压线由高压指向低压,该地位于北半球,受到向右的地转偏向力,偏转为东北风。与乙地相比,甲地的等压线更密集,水平气压梯度力更大,风力较大。
(5)根据图示信息可知,此时影响华北地区的天气系统是冷锋,北京位于冷锋锋后,受单一冷气团控制,未来几天天气趋势是天气晴朗、气温降低、气压升高;未来几天上海将经历冷锋过境,天气趋势是大风降温并可能有降雨。
(6)三月份北方冷空气的势力强,冷空气南下,上海会经历冷锋过境;冷空气势力减弱,南方暖空气势力增强,迅速北上,上海会出现暖锋过境,所以上海适用“三月的天就像娃娃的脸,说变就变”。
故答案为:
(1)A
(2)D
(3)B;B;B;A
(4)B;A;甲处等压线密集,水平气压梯度力较大。
(5)冷锋;天气晴朗,气温降低,气压升高;大风,降温,降雨。
(6)适用。三月北方冷空气势力加强,出现冷锋过境;南方暖空气短期内迅速北上,出现暖锋过境。
【点评】本题以探空气球和天气形势图为材料,涉及大气垂直分层、地球运动、风向判读以及常见天气系统的相关知识,考查学生材料信息提取能力、地理知识调用分析能力,体现了区域认知、综合思维以及地理实践力的地理学科核心素养。
18.如图为地理事物循环示意图,读图,回答下列问题。
(1)若此图为水循环,水循环最主要的动力是 太阳辐射 。如③为塔里木河,那么该循环类型为 陆地内 循环。
(2)若图示循环为海陆间水循环,那么①表示 水汽输送 ,③表示 地表径流 。在四个环节中,人类活动对 ③ (填数字)环节影响最为深刻。
(3)若图示循环为热力环流,丙丁两地为近地面,那么丙地的气温 低于 (高于、等于、低于)丁地的气温;丙地的气压 高于 (高于、等于、低于)丁地的气压。形成该环流的根本原因是 地面冷热不均 。
(4)若图示循环发生在滨海地区的夜间, 丁 表示海洋;若图示循环发生在山区,丁表示山谷,则该环流发生在 晚上 (白天,晚上)。
【分析】(1)水循环的主要动力是太阳辐射。水循环包括海陆间循环、陆地内循环和海上内循环。
(2)水循环的环节主要包括:蒸发、下渗、水汽输送、地表径流、地下径流、降水等。
(3)热力环流形成的根本原因是近地面冷热不均。热上升,冷下沉。
(4)白天吹海风,晚上吹陆风;白天吹谷风,晚上吹山风。
(5)近地面的气流受到水平气压梯度力、摩擦力和地转偏向力三力共同作用,最终风向与等压线呈一夹角;高空气流受到水平气压梯度力和地转偏向力二力作用,最终风向与等压线平行。
【解答】解:(1)水循环的主要动力是太阳辐射,因为塔里木河属于内流河河,故参与的应该是陆地内循环。
(2)若图示循环为海陆间水循环,那么①表示水汽输送,②表示降水,③表示地表径流,④表示蒸发。在四个环节中,人类活动对地表径流环节影响最为深刻,如跨流域调水,能改变水资源的空间分布;如修建水库,能改变水资源的季节分布。
(3)若图示循环为热力环流,丙丁两地为近地面,由于丁处为上升气流,丙处为下沉气流,故丙地气温低于丁地;丁地受热气流上升,气压降低,丙地冷却气流下沉,气压升高,故丙地的气压高于丁地的气压。
(4)若图示循环发生在滨海地区的夜间,夜间海洋降温慢,形成低压,大陆降温快,形成高压,同一水平面气流从高压流向低压,故丁为海洋;若图示循环发生在山区,丁表示山谷,丁应该是低压,说明山谷气温高,故应该是晚上。(5)若该热力环流位于北半球,丙位于丁地的北面,丙地气流下沉,为高压,丁地气流上升,为低压,高压在北,近地面受到三个力的作用下,风最终与等压线呈一夹角,北半球向右偏,那么③地的风向为东北风,高空气流受二力作用,风最终平行于等压线,北半球向右偏,①的风向为西风。
故答案为:
(1)太阳辐射(太阳能);陆地内
(2)水汽输送;地表径流;③
(3)低于;高于;地面冷热不均
(4)丁;晚上
【点评】本题考查水循环的环节和意义等相关知识。难度一般,以实验模拟的形式,很好地考查了学生获取和解读地理信息、调功和运用地理知识的能力,也很好地落实了地理实践力和学科核心素养。
19.阅读图文材料,完成下列要求。
材料一:科研人员对甘肃某绿洲进行观测时发现:天气稳定的状态下,会季节性出现绿洲地表温度全天低于周边沙漠的情况。
材料二:图1示意该绿洲和周边沙漠某日地表温度的变化。图2为绿洲与周边沙漠间空气环流示意图。
(1)该日绿洲与沙漠间将形成 热力 环流,其形成过程是:地面热量差异→大气 垂直 运动→同一水平面上 气压 差异→大气 水平 运动→环流形成。请用“→”将绿洲与周边沙漠间的空气环流示意图补绘完整。
(2)该日图2中近地面风由 绿洲 (沙漠或绿洲)吹向 沙漠 (沙漠或绿洲),受到 地转偏向 力的作用发生偏转,所以A点实际风向为 西南 风。
(3)该热力环流强度最弱发生在北京时间 6 时左右,因为该时间前后沙漠和绿洲之间的 温差 最小。
【分析】(1)近地面空气受热后膨胀上升,在近地面形成低压、高空形成高压;受冷后收缩下沉,在近地面形成高压、高空形成低压。受水平气压梯度力的影响,在高空和近地面空气分别由高气压水平运动到低气压,出现热力环流。
(2)判断风向分三步:一、根据由高压指向低压、垂直于等压线确定水平气压梯度力;二、判断偏向,北半球向右偏,南半球向左偏,赤道上不偏转;三、判断偏转幅度,近地面风向与等压线斜交,高空风向与等压线平行。
(3)温差越大,两地的水平气压梯度力越大,热力环流强度越大。
【解答】解:(1)该日绿洲和沙漠之间存在明显的温度差异,冷热不均形成热力环流。其形成过程是由于近地面热量的差异,热的地方空气上升,冷的地方空气下沉,形成空气的垂直运动,导致同一水平面产生气压差异,水平方向上空气由高气压流向低气压,形成空气的水平运动,产生热力环流;其环流过程如图所示:
(2)图中沙漠气温高于绿洲,近地面地区绿洲形成高压,沙漠形成低压,空气由绿洲流向沙漠;在北半球向右的地转偏向力影响下,风偏转30°﹣45°形成西南风。
(3)根据图1,北京时间6点左右时绿洲和沙漠之间的温差最小,气压差最小,热力环流的强度最弱。
故答案为:
(1)热力;垂直;气压;水平;绘图如下:
(2)绿洲;沙漠;地转偏向;西南
(3)6;温差
【点评】本题难度适中,解题的关键是了解绿洲与沙漠之间热力环流的形成过程。
20.图1为地球上的气压带和风带分布示意图。图2为气压带季节移动示意图。读图回答下列问题。
(1)气压带B的名称是 副热带高气压带 ,气压带D的名称是 副极地低气压带 。
(2)气压带A和B之间是 西风 带,风向为 西南风 ,赤道低气压带和B气压带之间吹 东北 信风。
(3)依据图2判断,此时为北半球的 夏 季节,判断理由是气压带(和风带)的位置 偏北或北移 。
(4)受海陆热力性质差异影响,实际上北半球冬季和夏季分别形成了高低不同的气压中心。夏季亚欧大陆形成的是 低 (选填“高”或“低”)气压中心,名称为 亚洲低压或印度低压 ,受其影响,我国东地区主要吹 东南 (方向)季风。
【分析】(1)全球近地面共有七个气压带,即赤道低气压带,南、北半球的副热带高气压带,南、北半球的副极地低气压带,南、北半球的极地高气压带。
(2)在气压带之间形成六个风带,即南、北半球的低纬信风带,南、北半球的中纬盛行西风带,南、北半球的极地东风带。
(3)全球气压带和风带随着太阳直射点的季节移动而移动。就北半球而言,气压带和风带的位置大致是夏季偏北,冬季偏南。
(4)受海陆热力性质差异的影响,北半球夏季陆地为低气压,同纬度海洋为高气压,冬季相反。
【解答】解:(1)读图可知,图中气压带B在北纬30°附近,是副热带高气压带;气压带D在南纬60°附近,是副极地低气压带。
(2)气压带A和B之间是中纬度,所以是中纬西风带;北半球西风带是西南风;赤道低气压带和B副热带高气压带之间是信风带,北半球信风带吹东北风。
(3)根据图2可知,此时全球气压带风带位置偏北或北移,说明太阳直射点位于北半球,是北半球的夏季。
(4)受海陆热力性质差异影响,实际上北半球冬季和夏季分别形成了高低不同的气压中心。夏季亚欧大陆形成的是低气压中心,名称为亚洲低压或印度低压;受低压的影响,我国东部地区位季风气候,夏季主要吹东南风。
故答案为:
(1)副热带高气压带;副极地低气压带
(2)西风;西南;东北
(3)夏;偏北或北移
(4)低;亚洲低压或印度低压;东南
【点评】本题组主要考查课本知识点的识记能力,属于最基础的题,熟记课本内容即可解答。
声明:试题解析著作权属菁优网所有,未经书面同意,不得复制发布日期:2024/8/14 17:00:44;用户:组卷89;邮箱:zyb089@xyh.cm;学号:42173901
菁优网APP 菁优网公众号 菁优网小程序
2024—2025学年高一上学期地理中图版(2019)开学摸底考试模拟试题(原卷版): 这是一份2024—2025学年高一上学期地理中图版(2019)开学摸底考试模拟试题(原卷版),共23页。试卷主要包含了热带与北温带的分界线是,夏至日时,下列各地白昼最长的是,太阳的能量来源等内容,欢迎下载使用。
2024—2025学年高一上学期地理湘教版(2019)开学摸底考试模拟试题(原卷版): 这是一份2024—2025学年高一上学期地理湘教版(2019)开学摸底考试模拟试题(原卷版),共6页。试卷主要包含了如图为地球大气的垂直分层,太阳的能量来源等内容,欢迎下载使用。
2024—2025学年高一上学期地理湘教版(2019)开学摸底考试模拟试题(解析版): 这是一份2024—2025学年高一上学期地理湘教版(2019)开学摸底考试模拟试题(解析版),共11页。试卷主要包含了如图为地球大气的垂直分层,太阳的能量来源等内容,欢迎下载使用。

