[生物][期末]贵州省六盘水市2023-2024学年高一下学期7月期末试卷(解析版)
展开注意事项:
1.答题前,务必在答题卡上填写姓名和准考证号等相关信息并贴好条形码。
2.回答选择题时,选出每小题答案后,用铅笔把答题卡上对应题目的答案标号涂黑。如需改动,用橡皮擦干净后,再选涂其他答案标号。回答非选择题时,将答案写在答题卡上,写在本试题卷上无效。
3.考试结束后,将答题卡交回。
一、选择题:本题共16小题,每小题3分,共48分。在每小题给出的四个选项中,只有一项符合题目要求。
1. 细胞是生命活动的基本单位,生命活动离不开细胞。下列叙述错误的是( )
A. 细菌中的多数种类是营腐生或寄生生活的异养生物
B. 蓝细菌含叶绿素、叶黄素,是能进行光合作用的自养生物
C. 硝化细菌可利用无机物氧化时所释放的能量来制造有机物
D. 病毒的增殖过程其原料、核糖体、tRNA 等都由宿主细胞提供
【答案】B
【分析】原核细胞:没有被核膜包被的成形的细胞核,没有核膜、核仁和染色质;没有复杂的细胞器(只有核糖体一种细胞器);只能进行二分裂生殖,属于无性生殖,不遵循孟德尔的遗传定律;含有细胞膜、细胞质,遗传物质是DNA。真核生物:有被核膜包被的成形的细胞核,有核膜、核仁和染色质;有复杂的细胞器(包括线粒体、叶绿体、内质网、高尔基体、核糖体等);能进行有丝分裂、无丝分裂和减数分裂;含有细胞膜、细胞质,遗传物质是DNA。
【详解】A、细菌中的多数种类是营腐生或寄生生活的异养生物,也有少量的属于自养生物,A正确;
B、蓝细菌含叶绿素、藻蓝素,是能进行光合作用的自养生物,B错误;
C、硝化细菌可利用无机物氧化时所释放的能量来制造有机物,这是化能合成作用,C正确;
D、病毒的增殖过程其原料、核糖体、tRNA 等都由宿主细胞提供,只有模板是病毒自身提供,D正确。
故选B。
2. 碳是生命的核心元素,生物大分子是以碳链为基本骨架的。下列不属于生物大分子的是( )
A 脂质B. 多糖C. 核酸D. 蛋白质
【答案】A
【分析】(1)生物大分子包括蛋白质、核酸、多糖。
(2)核酸是由核苷酸聚合形成的多聚体,蛋白质是由氨基酸聚合形成的多聚体,多糖是由单糖聚合形成的多聚体。
【详解】多糖、蛋白质、核酸都是生物大分子,脂质不属于生物大分子,A符合题意,BCD不符合题意。
故选A。
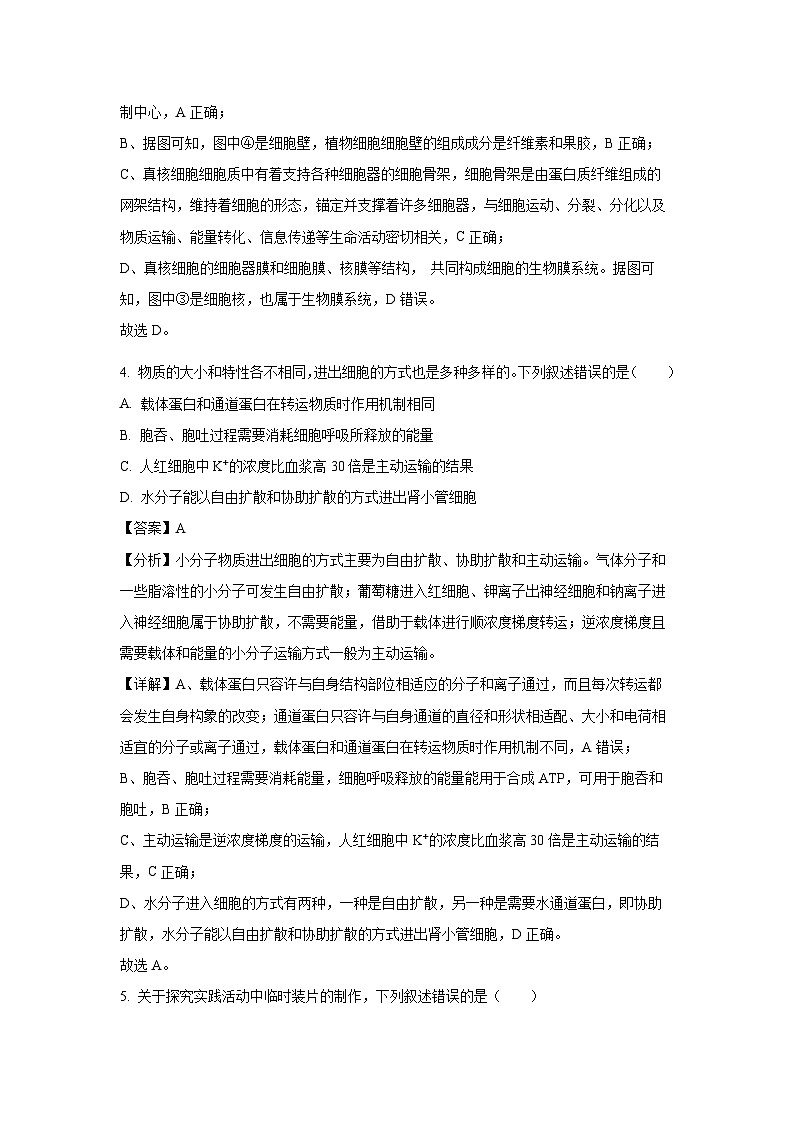
3. 如图为高等植物细胞亚显微结构模式图。下列叙述错误的是( )
A. 图中③是细胞代谢和遗传的控制中心
B. 图中④组成成分中含有纤维素和果胶
C. 细胞质中分布着由蛋白纤维组成的细胞骨架
D. 图中①②⑤⑥的膜结构共同构成生物膜系统
【答案】D
【分析】植物细胞的原生质层相当于一层半透膜,植物细胞也是通过渗透作用吸水和失水的。当细胞液的浓度小于外界溶液的浓度时,细胞液中的水就透过原生质层进入外界溶液中,使细胞壁和原生质层都出现一定程度的收缩。当细胞不断失水时,由于原生质层比细胞壁的伸缩性大,原生质层就会与细胞壁逐渐分离开来,也就是逐渐发生了质壁分离。当细胞液的浓度大于外界溶液的浓度时,外界溶液中的水就透过原生质层进入细胞液中,整个原生质层就会慢慢地恢复成原来的状态,使植物细胞逐渐发生质壁分离的复原。
【详解】A、据图可知,图中③是细胞核,细胞核是遗传信息库,是细胞代谢和遗传的控制中心,A正确;
B、据图可知,图中④是细胞壁,植物细胞细胞壁的组成成分是纤维素和果胶,B正确;
C、真核细胞细胞质中有着支持各种细胞器的细胞骨架,细胞骨架是由蛋白质纤维组成的网架结构,维持着细胞的形态,锚定并支撑着许多细胞器,与细胞运动、分裂、分化以及物质运输、能量转化、信息传递等生命活动密切相关,C正确;
D、真核细胞的细胞器膜和细胞膜、核膜等结构, 共同构成细胞的生物膜系统。据图可知,图中③是细胞核,也属于生物膜系统,D错误。
故选D。
4. 物质的大小和特性各不相同,进出细胞的方式也是多种多样的。下列叙述错误的是( )
A. 载体蛋白和通道蛋白在转运物质时作用机制相同
B. 胞吞、胞吐过程需要消耗细胞呼吸所释放的能量
C. 人红细胞中K⁺的浓度比血浆高30倍是主动运输的结果
D. 水分子能以自由扩散和协助扩散的方式进出肾小管细胞
【答案】A
【分析】小分子物质进出细胞的方式主要为自由扩散、协助扩散和主动运输。气体分子和一些脂溶性的小分子可发生自由扩散;葡萄糖进入红细胞、钾离子出神经细胞和钠离子进入神经细胞属于协助扩散,不需要能量,借助于载体进行顺浓度梯度转运;逆浓度梯度且需要载体和能量的小分子运输方式一般为主动运输。
【详解】A、载体蛋白只容许与自身结构部位相适应的分子和离子通过,而且每次转运都会发生自身构象的改变;通道蛋白只容许与自身通道的直径和形状相适配、大小和电荷相适宜的分子或离子通过,载体蛋白和通道蛋白在转运物质时作用机制不同,A错误;
B、胞吞、胞吐过程需要消耗能量,细胞呼吸释放的能量能用于合成ATP,可用于胞吞和胞吐,B正确;
C、主动运输是逆浓度梯度的运输,人红细胞中K⁺的浓度比血浆高30倍是主动运输的结果,C正确;
D、水分子进入细胞的方式有两种,一种是自由扩散,另一种是需要水通道蛋白,即协助扩散,水分子能以自由扩散和协助扩散的方式进出肾小管细胞,D正确。
故选A。
5. 关于探究实践活动中临时装片的制作,下列叙述错误的是( )
A. 制作花生子叶临时切片时,需用体积分数为50%的酒精溶液洗去浮色
B. 制作黑藻叶片临时装片时,黑藻应事先放在光照、室温条件下培养
C. 制作洋葱鳞片叶临时装片时,需将撕下的外表皮放在生理盐水中展平
D. 制作根尖细胞有丝分裂装片时,其流程为解离→漂洗→染色→制片
【答案】C
【分析】(1)观察细胞有丝分裂实验的步骤:解离(解离液由盐酸和酒精组成,目的是使细胞分散开来)、漂洗(洗去解离液,便于染色)、染色(用龙胆紫、醋酸洋红等碱性染料)、制片(该过程中压片是为了将根尖细胞压成薄层,使之不相互重叠影响观察)和观察(先低倍镜观察,后高倍镜观察)。
(2)从培养皿中选取最薄的花生切片,用毛笔蘸取放在载玻片中央;在花生子叶薄片上滴2~3滴苏丹Ⅲ染液,染色3 min ;用吸水纸吸去染液,再滴加1~2滴体积分数为 50%的酒精溶液,洗去浮色;用吸水纸吸去花生子叶周围的酒精,滴一滴蒸馏水,盖上盖玻片,制成临时装片。
【详解】A、制作花生子叶临时切片时,先染色后洗去浮色,洗去浮色用的是体积分数为50%的酒精,A正确;
B、适宜光照、温度条件下培养黑藻,细胞代谢增强,细胞质流动加快,因此制作黑藻叶片临时装片时,应事先放在光照、室温条件下培养,B正确;
C、洋葱外表皮细胞有细胞壁对细胞起着支持保护作用,因此制作洋葱鳞片叶临时装片时,需将撕下的外表皮放在清水中展平,C错误;
D、制作根尖细胞有丝分裂装片时,其制作过程为:解离(用酒精和盐酸的混合液对根尖进行解离,使组织细胞分离)→漂洗 (洗去解离液,防止解离过度) →染色(用甲紫或醋酸洋红对染色体进行染色) →制片,D正确。
故选C。
6. 生物体都有自己的生命周期,构成生物体的细胞也不例外。下列叙述错误的是( )
A. 真核细胞的增殖主要是通过有丝分裂来完成的
B. 高度分化的叶肉细胞不具有本物种全套遗传信息
C. 衰老的细胞在形态结构和生理功能等方面发生了变化
D. 细胞凋亡是由基因所决定的细胞自动结束生命的过程
【答案】B
【详解】A、真核细胞的分裂方式包括有丝分裂、无丝分裂和减数分裂,真核细胞的增殖主要是通过有丝分裂来完成的,A正确;
B、细胞分化的实质是基因的选择性表达,细胞中的遗传物质没有发生改变,高度分化的叶肉细胞仍具有本物种全套遗传信息,B错误;
C、衰老的细胞在形态结构和生理功能等方面发生了变化,如衰老细胞内的水分减少,结果使细胞萎缩、体积变小,细胞膜通透性改变等,C正确;
D、细胞凋亡是由基因所决定的细胞自动结束生命的过程,细胞凋亡有利于多细胞生物体完成正常发育,有利于维持内部环境的稳定,D正确。
故选B。
7. 某动物基因型为 AaBb,且两对等位基因位于非同源染色体上,不同时期细胞分裂模式图如下。下列叙述正确的是( )
A. 细胞甲有两对同源染色体
B. 细胞乙在进行减数分裂
C. 细胞丙名称为次级精母细胞
D. 细胞丁的基因组成只能是ab
【答案】A
【分析】图中甲-丁依次表示有丝分裂末期,有丝分裂后期,减数第一次分裂后期,减数第二次分裂中期。
【详解】A、细胞甲有两对同源染色体,A正确;
B、细胞乙含有同源染色体,着丝粒分离,处于有丝分裂后期,B错误;
C、细胞丙处于减数第一次分裂后期,细胞质均等分裂,为初级精母细胞,C错误;
D、细胞丁处于减数第二次分裂后期,其基因组成可能是AB或Ab或aB或ab,D错误。
故选A。
8. 遗传物质的探究过程运用多种科学技术和科学方法。下列叙述错误的是( )
A. 格里菲斯通过实验推断出S型细菌中存在转化因子
B. 噬菌体侵染细菌的实验利用放射性同位素标记技术
C. 艾弗里的肺炎链球菌转化实验使用减法原理控制自变量
D. 肺炎链球菌和噬菌体作为实验材料都具有细胞结构简单的优点
【答案】D
【分析】肺炎链球菌转化实验包括格里菲思体内转化实验和艾弗里体外转化实验,其中格里菲思体内转化实验证明S型细菌中存在某种“转化因子”,能将R型细菌转化为S型细菌;艾弗里体外转化实验证明DNA是遗传物质。
【详解】A、格里菲斯通过肺炎链球菌的转化实验确定了S型细菌中存在的转化因子,能将R型细菌转化为S型细菌,A正确;
B、赫尔希和蔡斯利用放射性同位素标记技术进行噬菌体侵染细菌实验,证明DNA 是遗传物质,B正确;
C、艾弗里的实验中分别加入蛋白酶、DNA酶和RNA酶等是为了去除相应物质,所以该实验运用了“减法原理”来控制自变量,C正确;
D、噬菌体为病毒,无细胞结构,D错误。
故选D。
9. 果蝇某细胞的核DNA 含量与染色体数目相对值的曲线图如下。下列叙述错误的是( )
A. AK 段核 DNA 进行了两次复制
B. GH、OP 段染色体数目相同
C. FK 段可发生三种可遗传变异
D. LM 过程表示受精作用
【答案】B
【分析】分析曲线图:AC段表示分裂间期核DNA含量变化规律,CE阶段表示有丝分裂过程中核DNA含量变化规律;EG阶段表示减数第一次分裂前的间期核DNA含量变化规律,GK阶段减数分裂过程中核DNA含量变化规律;LQ阶段表示受精作用和有丝分裂过程中染色体数目变化规律,其中LM表示受精作用后染色体数目加倍,M点之后表示有丝分裂过程中染色体数目变化规律。
【详解】A、AK段细胞进行了一次有丝分裂和一次减数分裂,DNA进行了两次复制,A正确;
B、GH代表减数第一次分裂过程,染色体数与体细胞染色体数相同,OP代表有丝分裂后期和末期,染色体数是体细胞染色体数的2倍,B错误;
C、FK段表示减数分裂,可发生基因突变、基因重组和染色体变异三种可遗传变异,C正确;
D、LM 过程表示受精作用,受精后染色体数加倍,D正确。
故选B。
10. 水稻的高杆(D)和矮杆(d)是一对相对性状,抗稻瘟病(R)和易感稻瘟病(r)是一对相对性状,控制两对性状的基因独立遗传。将高杆抗稻瘟病水稻与矮杆抗稻瘟病水稻杂交,得到的子代表型及其数量如图所示,则亲本的基因型为( )
A. DDRR×ddRRB. DdRr×DdRr
C. DdRr×DdrrD. DdRr×ddRr
【答案】D
【分析】相对性状是指同种生物同一性状的不同表现形式,如水稻的高杆和矮杆。基因的分离定律和自由组合定律是解决此类问题的重要依据。 在独立遗传的情况下,控制不同性状的基因遵循自由组合定律。
【详解】A、DDRR×ddRR子代应全部为高杆抗病,与图中数据不符,A错误;
B、DdRr×DdRr,子代高杆抗病:高杆易感病:矮杆抗病:矮杆易感病应为 9:3:3:1,与图中数据不符,B错误;
C、DdRr×Ddrr,子代高杆:矮杆=3:1,与图中数据不符,C错误;
D、DdRr×ddRr ,子代高杆抗病:高杆易感病:矮杆抗病:矮杆易感病 = (1:1)×(3:1) = 3:1:3:1,与图中数据相符,D正确。
故选D。
11. 自然界中生物的遗传信息流动途径如图所示。下列叙述错误的是( )
A. ①②过程可发生在细胞核中
B. ③过程需要多种RNA 的参与
C. 遗传信息的载体只能是 DNA
D. 蛋白质是遗传信息的表达产物
【答案】C
【分析】分析题图:图为中心法则及其发展示意图,其中①为DNA分子复制过程,②为转录过程,③为翻译过程,④为逆转录过程。
【详解】A、①为DNA分子复制过程,②为转录过程,可发生在细胞核中,A正确;
B、③为翻译过程,需要tRNA,mRNA,rRNA,等多种RNA参与,B正确;
C、遗传信息的载体还可以是RNA,C错误;
D、蛋白质是遗传信息的转绿翻译的产物,即表达产物,D正确。
故选C。
12. 基于对基因与生物体性状关系的理解,下列叙述错误的是( )
A. 基因能通过控制蛋白质的结构直接控制生物体的性状
B. 多细胞生物体多种性状的形成,是以细胞分化为基础的
C. 基因组成相同的同卵双胞胎所具有的微小差异与表观遗传无关
D. 生物体的性状也不完全是由基因决定的,还与环境因素有关
【答案】C
【分析】基因控制性状的方式有两种:一是基因通过控制酶的合成来控制代谢过程,进而控制生物体的性状;二是基因通过控制蛋白质的结构直接控制生物体的性状。
【详解】A、基因能通过控制蛋白质的结构直接控制生物性状,属于基因控制性状的直接途径,A正确;
B、多细胞生物体多种性状的形成,是以细胞分化为基础的,基因的选择性表达的结果,B正确;
C、表观遗传是指细胞内基因的碱基序列没有改变,但发生DNA甲基化、组蛋白修饰等,使基因的表达和表型发生改变的现象,同卵双胞胎具有的微小差异与表观遗传有关,C错误;
D、基因和性状的关系并不都是简单的线性关系,生物体的性状受基因和环境的共同影响,D正确。
故选C。
13. 果蝇细胞中不同的变异类型如图所示。下列叙述正确的是( )
A. 图中甲、乙、丙的变异类型可用显微镜观察
B. 若乙为精原细胞,则它一定不能产生正常的配子
C. 甲、乙的变异类型都会引起染色体上基因种类的变化
D. 丙、丁的变异类型都可能出现在根尖分生区的细胞中
【答案】A
【分析】题图分析:据图可知,甲图表示染色体中DNA的片段的重复,属于染色体结构变异,乙图表示染色体数目变异,图丙表示非同源染色体之间的片段交换,为染色体结构变异。图丁表示同源染色体上非姐妹染色单体之间的片段交换,属于基因重组。
【详解】A、据图可知,图甲中变异后的染色体上出现含基因c的重复片段,发生了染色片段增添;图乙中出现个别染色体数目增加一条的变异,属于染色体数目变异;图丙中发生非同源染色体间片段交换。因此,图甲乙丙的变异都属于染色体变异,可用显微镜观察,A正确;
B、若乙为精原细胞,在减数分裂时,每对同源染色体都只有一条进入配子,则可能会产生正常的配子,B错误;
C、甲变异类型引起染色体上基因数量变化,不会引起基因种类变化,C错误;
D、图丁表示同源染色体上非姐妹染色单体之间的片段交换,属于基因重组,发生在减数分裂过程,不会出现在根尖分生区的细胞中,D错误。
故选A。
14. 果蝇的长翅(H)和残翅(h)由一对常染色体上的等位基因控制。某果蝇种群基因型为HH 的个体占36%,基因型为hh的个体占4%。在不考虑其他因素影响的前提下,基因H和h的频率分别为( )
A. 36%和64%B. 60%和40%
C. 66%和34%D. 96%和4%
【答案】C
【分析】由题意可知,某果蝇种群基因型为HH 的个体占36%,基因型为hh的个体占4%,则Hh占60%。
【详解】由题意可知,某果蝇种群基因型为HH 的个体占36%,基因型为hh的个体占4%,则Hh占60%,H的频率为36%+60%×1/2=66%,h的频率为4%+60%×1/2=34%,ABD错误,C正确。
故选C。
15. 六盘水市盘州的古生物化石群以鱼化石、鱼龙化石、藻类植物等海洋生物化石为主,为研究进化提供有力证据。下列叙述错误的是( )
A. 利用化石可确定古生物的种类、形态、行为等特征
B. 生物多样性的形成是指新物种不断形成的过程
C. 胚胎学、比较解剖学、分子生物学等证据表明生物是不断进化的
D. 人类和鱼在胚胎发育早期均出现鳃裂和尾,该证据支持二者具有共同的祖先
【答案】B
【分析】生物有共同祖先的证据:(1)化石证据:在研究生物进化的过程中,化石是最重要的、比较全面的证据,化石在地层中出现的先后顺序,说明了生物是由简单到复杂、由低等到高等、由水生到陆生逐渐进化而来的。(2)比较解剖学证据:具有同源器官的生物是由共同祖先演化而来。这些具有共同祖先的生物生活在不同环境中,向着不同的方向进化发展,其结构适应于不同的生活环境,因而产生形态上的差异。(3)胚胎学证据:①人和鱼的胚胎在发育早期都出现鳃裂和尾;②人和其它脊椎动物在胚胎发育早期都有彼此相似的阶段。(4)细胞水平的证据:①细胞有许多共同特征,如有能进行代谢、生长和增殖的细胞;②细胞有共同的物质基础和结构基础。(5)分子水平的证据:不同生物的DNA和蛋白质等生物大分子,既有共同点,又存在差异性。
【详解】A、利用化石可以确定地球上曾经生活过的生物的种类及其形态、结构、行为等特征,A正确;
B、生物多样性包括基因多样性、物种多样性和生态系统多样性,因此生物多样性的形成不仅仅是新的物种不断形成的过程,B错误;
C、胚胎学、比较解剖学、分子生物学等证据表明生物是不断进化的,C正确;
D、人和鱼的胚胎发育经历了有鳃裂及有尾的阶段,属于胚胎学证据,说明二者有共同的祖先,D正确。
故选B。
16. 抗生素的使用是一把双刃剑,在杀死部分细菌的同时将耐药性细菌筛选出来,致使有效药物越来越少,因此近年来国家多次升级《抗菌药物临床应用管理办法》,俗称“限抗令”。下列叙述正确的是( )
A. 抗生素的长期使用诱导细菌基因突变而产生耐药性
B. 细菌的耐药性受同源染色体上的一对等位基因控制
C. 滥用抗生素使细菌的耐药性越来越强是自然选择的结果
D. 滥用抗生素会使细菌基因频率发生改变进而产生新物种
【答案】C
【分析】适者生存,不适者被淘汰是自然选择的结果.自然选择只选择适应环境的变异类型,通过多次选择,使生物的微小有利变异通过繁殖遗产给后代,得以积累和加强,使生物更好的适应环境,逐渐产生了新类型在生存斗争中生存下来的生物都是对环境能适应的;被淘汰的生物是对环境不适应的.所以说变异不是定向的;但自然选择是定向的,决定着进化的方向。
【详解】A、在抗生素使用之前,细菌已经产生了耐药性的变异,抗生素只是起到选择作用而已,A错误;
B、细菌为原核生物,不含染色体,B错误;
C、在使用抗生素时,把抗药性弱的细菌杀死,抗药性强的细菌活下来,这样经过抗生素的长期选择,使得细菌的抗药性增强,因此使用抗生素使细菌的耐药性越来越强是自然选择的结果,C正确;
D、长期使用抗生素会使细菌基因频率发生改变,而发生进化,但不一定会产生新物种,D错误。
故选C。
二、非选择题:本题共5小题,共52分。
17. 银杏有金色活化石之称,它具有观赏、药用、科研等价值。如图1 表示银杏叶肉细胞内部分代谢过程,甲~丁表示物质,①~⑤表示过程。如图2表示是在夏季晴朗的白天,银杏绿色叶片光合作用强度的曲线。
回答下列问题:
(1)图1中的甲是________、乙是________。①~⑤过程中,发生在生物膜上的有__________。
(2)据图2可知,该银杏绿色叶片在 BC段的光合作用强度明显减弱,原因是_____________。
(3)秋天到了,银杏叶由绿变黄,试从叶绿体中色素含量的角度解释其原因是_____________。
(4)某学校在开展“认养一棵树,呵护一片绿”的活动中,一同学认养了一棵银杏树,依据本题信息,提出提高银杏光合作用强度的措施____________。
【答案】(1)①. ATP ②. 丙酮酸(C₃H₄O₃) ③. ①⑤
(2)此时温度很高,导致气孔大量关闭,CO₂无法进入叶片组织,致使光合作用暗反应受到限制
(3)秋天到了,银杏叶中的叶绿素由于温度下降等原因被分解,但叶黄素等色素比较稳定,因而呈现黄色
(4)可以利用温室大棚控制光照强度、温度的方式,如适当补光、遮阴、喷淋降温等,提高绿色植物光合作用强度
【分析】光反应阶段与暗反应阶段既有区别又紧密联系,是缺一不可的整体,光反应为暗反应提供ATP和NADPH,暗反应为光反应提供合成ATP的原料ADP和Pi以及NADP+,没有光反应,暗反应无法进行,没有暗反应,有机物无法合成。
(1)在图1中①是水的光解产生ATP和NADPH,甲是ATP,④是细胞呼吸的第一阶段,葡萄糖水解成丙酮酸和NADH,乙是丙酮酸。①表示光反应中水的光解,发生在类囊体薄膜上;②表示暗反应中二氧化碳的固定,发生在叶绿体基质中;③表示暗反应中三碳化合物的还原,发生在叶绿体基质中;④表示有氧呼吸第一阶段,发生在细胞质基质中;⑤表示有氧呼吸第三阶段,发生在线粒体内膜上。所以发生在生物膜上的有①和⑤。
(2)据图2可知,在BC段,由于气温升高,植物为了减少水分散失,气孔关闭,导致二氧化碳供应不足,暗反应减弱,从而使光合作用强度明显减弱。
(3)秋天到了,银杏叶由绿变黄,从叶绿体中色素含量的角度解释,是因为随着秋天温度降低,叶绿素合成减少且易分解,而类胡萝卜素比较稳定,所以叶片中叶绿素含量降低,类胡萝卜素相对含量增加,导致叶片呈现黄色。
(4)要提高银杏光合作用强度,可以利用温室大棚控制光照强度、温度的方式,如适当补光、遮阴、喷淋降温等,提高绿色植物光合作用强度。
18. 如图为某家族遗传系谱图,甲病受等位基因 A/a控制,乙病受等位基因B/b控制,已知Ⅱ7不携带乙病的致病基因。
回答下列问题:
(1)甲病的遗传方式为___________遗传。控制甲病与乙病的基因____________(选填“遵循”或“不遵循”)自由组合定律。
(2)Ⅱ₅的基因型是____________。若Ⅲ9与人群中某正常女子(不携带乙病的致病基因)结婚,遗传咨询师建议该女子怀孕后都要进行基因检测,理由是____________。
(3)若Ⅲ₁₂与Ⅲ₁₃结婚,生育一个患病孩子的概率是____________,为预防和减少出生缺陷,我国禁止近亲结婚。
【答案】(1)①. 常染色体显性遗传 ②. 遵循
(2)①. AaXᵇY ②. Ⅲ9的基因型是 AaXBY,其后代无论男女,均有1/2 患病概率
(3)11/12
【分析】(1)据图可知,Ⅱ6和Ⅱ7都患有甲病,却生出了表现正常女儿,因而可判断甲病为常染色体显性遗传病,Ⅱ6和Ⅱ7都不患乙病,却生出了患乙病的孩子,说明该病是隐性遗传病,又因为II7不携带乙病的致病基因,因此可确定乙病为伴X染色体隐性遗传病;控制甲病和乙病的基因分别位于两对同源染色体上,两对基因独立遗传,遵循自由组合定律。
(2)甲病为常染色体显性遗传病,乙病为伴X染色体隐性遗传病,Ⅱ₅双亲的基因型可表示为aaXBXb、AaXBY,II5两病均患,其基因型可表示为AaXbY;Ⅲ9与是患有甲病的男性,结合双亲表现型可知,其基因型是AaXBY,若Ⅲ9与人群中某正常女子(不携带乙病的致病基因)结婚,遗传咨询师建议该女子怀孕后都要进行基因检测,理由是其后代无论男女,均有1/2 患病概率。
(3)III12患有甲病,有正常的母亲,因此其关于甲病的基因型为Aa,不患乙病,但有患乙病的父亲,因此该个体的基因型为AaXBXb,III13的基因型可表示为1/3AAXbY、2/3AaXbY,若Ⅲ₁₂与Ⅲ₁₃结婚,仅考虑甲病,正常的概率是1/2a×1/3a=1/6,考虑乙病,正常的概率是1/2,则正常的概率是2/3×1/2×1/2=1/12,生育一个患病孩子的概率是1-1/12=11/12。
19. DNA通过复制,将遗传信息从亲代细胞传递给子代细胞,从而保持了遗传信息的连续性。某动物细胞DNA 复制过程示意图如下。
回答下列问题:
(1)DNA 由两条链组成,这两条链按____________盘旋成双螺旋结构,两条链上的碱基一一对应的关系称作___________。
(2)由图可知,DNA 复制的过程有____________的特点,DNA 复制需要____________(填两点)等基本条件。
(3)DNA 作为绝大多数生物的遗传物质,其特异性体现在____________。
【答案】(1)①. 反向平行 ②. 碱基互补配对原则
(2)①. 边解旋边复制 ②. 模板、酶、能量(或ATP)、原料
(3)脱氧核苷酸特定的排列顺序(或碱基特定的排列顺序)
【分析】DNA分子复制:(1)场所:主要在细胞核,在线粒体和叶绿体中也能进行;(2)时间:有丝分裂和减数分裂间期;(3)模板:DNA的双链;(4)条件:原料(四种游离的脱氧核苷酸)、模板(DNA的两条链)、酶(解旋酶和DNA聚合酶)、能量ATP;(5)方式:半保留复制;(6)原则:碱基互补配对原则;(7)复制过程:边解旋边复制;(8)产物:DNA分子。
(1)DNA 由两条链组成,这两条链按反向平行盘旋成双螺旋结构;两条链上的碱基一一对应的关系称作碱基互补配对原则,即A-T、G-C的配对关系。
(2)由图可知,DNA 复制的过程有边解旋边复制的特点;DNA分子复制需要模板(DNA的两条链)、酶(解旋酶和DNA聚合酶)、能量(或ATP)、原料(4种脱氧核苷酸)。
(3)DNA 作为绝大多数生物的遗传物质,其基本单位是脱氧核核糖核苷酸其特异性体现在脱氧核苷酸特定的排列顺序(或碱基特定的排列顺序)。
20. 燕麦是禾本科农作物,可制成低糖、高营养、高膳食纤维食品。通过多种育种方法可提高燕麦的产量或改良品质。现有高产易感病甲(AAbb)和低产抗病乙(aaBB)两个纯合品种,利用甲、乙品种进行如图所示的作物育种。
回答下列问题:
(1)太空育种是利用太空中的特殊环境,使种子或试管种苗发生变异,进而培育作物新品种的育种方法,太空育种的主要原理是__________。
(2)过程④和过程⑥的处理方法有_____,获得的己和庚不是同一物种,理由是_____。
(3)通过①⑤⑥过程得到庚的育种方法为___________,与①②育种方法相比,该方法培育品种的优点是___________。
【答案】(1)在太空高真空、高辐射、微重力等特殊环境下共同诱变其幼苗或种子发生基因突变(或基因突变)
(2)①. 低温处理或秋水仙素处理幼苗 ②. 己和庚之间存在生殖隔离或己和庚杂交的后代不可育
(3)①. 单倍体育种 ②. 明显缩短育种年限
【分析】根据题意和图示分析可知:①②为杂交育种中对筛选植株连续自交;①③④是多倍体育种;①⑤⑥是单倍体育种。
(1)太空育种就是将作物种子或诱变材料搭乘返回式卫星送到太空 ,利用太空特殊的环境诱变作用,使种子产生变异,再返回地面培育作物新品种的育种新技术,太空育种的主要原理是基因突变。
(2)过程④是将幼苗DdTt变成植物己DDddTTtt,该育种方法属于多倍体育种,过程⑥诱导单倍体幼苗染色体加倍,过程④与过程⑥常用秋水仙素处理或低温诱导幼苗得到;植物庚体内有两个染色体组,植株己(DDddTTtt)有四个染色体组,两者杂交,子代体内有三个染色体组,为三倍体,减数分裂时联会紊乱,不能产生可育配子,子代高度不育,所以获得的己和庚不是同一物种,理由是己和庚之间存在生殖隔离或己和庚杂交的后代不可育。
(3)过程①⑤⑥的育种方法为单倍体育种,单倍体育种的优点是能明显缩短育种年限。
21. 某种植物的花色有白色、粉色、红色3种类型,花的颜色由花瓣中的色素决定,色素的合成途径如图所示。控制花色的两对等位基因独立遗传。
回答下列问题:
(1)由上述实例可以看出,基因表达与性状的关系是_______,进而控制生物体的性状。
(2)现有一株未知基因型的白花植株甲,若要通过杂交实验来确定基因型(要求选用一种纯合子亲本与植株甲只进行一次杂交)。请写出所选用的亲本基因型__________、预期实验结果和结论_________。
【答案】(1)基因通过控制酶的合成来控制代谢过程
(2)①. Aabb ②. 若子代表型全为粉色,则植株甲基因型为aabb
若子代表型全为红色,则植株甲基因型为aaBB
若子代表型红色:粉色=1:1,则植株甲基因型为aaBb
【分析】题图分析:根据题意,控制花色的两对等位基因独立遗传,A/a和B/b两对基因分别位于两对同源染色体上,所以这两对基因遵循自由组合定律。酶1的合成由基因A控制,酶2的合成由基因B控制,所以A_B_表现为红花,A_bb表现为粉花,aa_ _表现为白花。
(1)基因A控制酶1的合成,基因B控制酶2的合成,所以花的颜色是基因通过控制相应的酶的合成,来控制细胞代谢,进而间接控制生物的遗传性状的。
(2)白花的基因型有aaBB、aaBb和aabb三种。要检测白花植株甲的基因型,可选用纯合子AAbb植株与之杂交;若基因型为aaBB则实验结果为:aaBB×AAbb→AaBb(全为红色);若基因型为aaBb,则实验结果为:aaBb×AAbb→AaBb(红色):Aabb(粉色)=1:1;若基因型为aabb则实验结果为:aabb×AAbb→Aabb(全为粉色),所以预期实验结果和结论:若子代表型全为粉色,则植株甲基因型为aabb;若子代表型全为红色,则植株甲基因型为aaBB;若子代表型红色:粉色=1:1,则植株甲基因型为aaBb。
[生物][期末]贵州省遵义市2023-2024学年高一下学期期末试卷(解析版): 这是一份[生物][期末]贵州省遵义市2023-2024学年高一下学期期末试卷(解析版),共17页。
生物:贵州省六盘水市2023-2024学年高一下学期5月期中试题(解析版): 这是一份生物:贵州省六盘水市2023-2024学年高一下学期5月期中试题(解析版),共15页。试卷主要包含了选择题,非选择题等内容,欢迎下载使用。
贵州省六盘水市2023-2024学年高一下学期5月期中生物试题: 这是一份贵州省六盘水市2023-2024学年高一下学期5月期中生物试题,共6页。

