四川省绵阳市东辰学校2023-2024学年高一下学期第四次月考化学试题(Word版附解析)
展开1. “绿水青山就是金山银山”,化学与环境密切相关。绿色化学的核心就是利用化学原理从源头上减少和消除工业生产对环境的污染。下列做法不符合绿色化学理念的是
A. 有毒,但实验室不可用点燃的方法消除污染
B. 生产可降解塑料材质的包装盒和研制水溶剂涂料替代有机溶剂涂料
C. 含磷的合成洗涤剂可以被细菌分解,故大量使用不会导致水体污染
D. 制取环氧乙烷新工艺:2CH2=CH2+O2,符合绿色化学理念
2. 下列化学用语表达正确的是
A. 含174个中子的117号元素Ts的核素:B. 乙烯的空间填充模型:
C. 醋酸官能团的结构简式:-COOHD. 羟基的电子式:
3. 煤、石油和天然气是重要的化工原料,下列有关说法不正确的是
A. 煤的气化、液化和干馏都属于化学变化
B. 天然气可用于合成氨和生产甲醇等
C. 石油是多种碳氢化合物的混合物,可利用分馏得到乙烯、丙烯等
D. 塑料、合成橡胶和合成纤维主要是以石油、煤和天然气为原料生产的
4. 用下列装置(夹持装置略)进行实验,不能达到目的的是
A. 用甲装置证明非金属性S>C>SiB. 用乙装置制备并收集NH3
C. 用丙装置验证浓硫酸的吸水性D. 用丁装置制备进行喷泉实验
5. NA为阿伏加德罗常数的值。下列叙述正确的是
A. 15g甲基(-CH3)中含有的电子数为10NA
B. 标准状况下,11.2 L 丙烷具有的极性共价键数为5.0NA
C. 2.3 g Na在空气中点燃,完全反应转移的电子数一定为0.1NA
D. 常温下,0.5 ml Fe投入浓硫酸中,反应转移的电子数为1.5NA
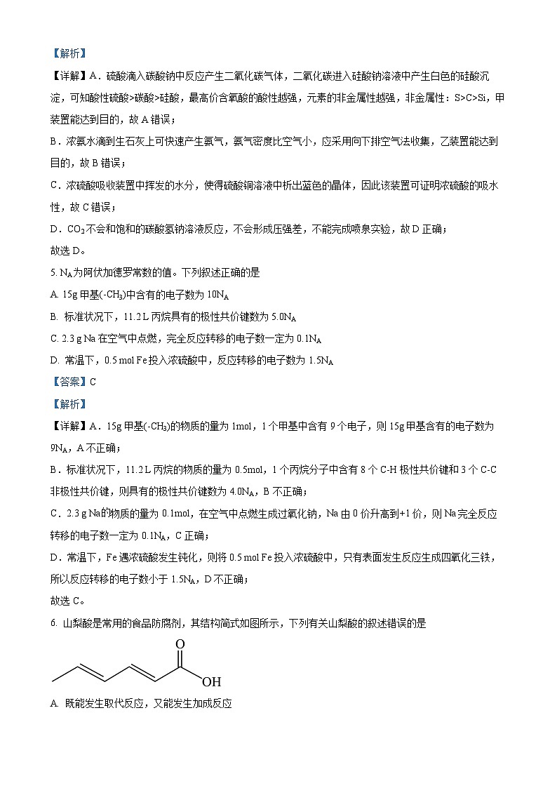
6. 山梨酸是常用的食品防腐剂,其结构简式如图所示,下列有关山梨酸的叙述错误的是
A. 既能发生取代反应,又能发生加成反应
B. 分子中所有碳原子可能在同一平面上
C. 山梨酸与乙酸是同系物
D. 分子式为该分子中含有两种官能团
7. 下列化学表达式正确,且与所给事实相符的是
A. 氯化铜溶液中通入硫化氢:
B. 用过量NaOH溶液脱除烟气中的SO2:SO2+OH-=
C. 稀硝酸中加入过量铁粉:3Fe+8H++2=3Fe2++2NO↑+4H2O
D. 湿润的淀粉碘化钾试纸遇氯气变蓝:3Cl2+I-+3H2O=6Cl-++6H+
8. 下列实验能达到目的的是
A. AB. BC. CD. D
9. 下列化学反应过程中的能量变化不符合下图所示的是
A. Ba(OH)2·8H2O与NH4Cl的反应
B. 高温条件下碳与水蒸气的反应
C. 乙醇和钠的反应
D. 碳酸氢钠和盐酸的反应
10. 纸电池是未来电池发展的一个重要研究方向。某研究小组,利用硫酸铜、蒸馏水和滤纸制作电解液,用铜片与镁片作为电极材料(a或b),装置如下图,下列说法正确的是
A. b为正极B. 电流从a电极流向b电极
C. b电极表面产生气泡D. 铜片做负极并不断溶解
11. 将等物质的量的A、B混合于2L的恒容密闭容器中,发生反应:3A(g)+B(g)=xC(g)+2D(g),2min后测得c(D)=0.5ml/L,c(A):c(B)=3:5,以C表示的平均速率v(C)=0.25ml/(L·min),下列说法正确的是
A. 2min时,A的物质的量为1.5mlB. 2min时,A的转化率为60%
C. 反应速率v(B)=0.25ml/(L·min)D. 该反应方程式中,x=1
12. 海洋中有丰富的资源,下图为海水资源利用的部分过程。下列有关说法正确的是
A. 在第①步中除去粗盐中的、、等杂质,加入药品的顺序为NaCO3溶液→NaOH溶液→溶液→过滤后加盐酸
B. 步骤③通入氯气后,再通热空气将溴单质吹出,利用了溴密度较小的性质
C. 工业上通过电解熔融MgO制取金属镁
D. 反应④的离子方程式为:
13. 恒温恒容的密闭容器中,下列能证明反应一定处于化学平衡状态的是
A. 每断裂键同时断裂键
B. 、、的分子数之比为1:3:2
C. 容器内气体密度不变
D. 容器内气体压强不变
14. 向100mL稀硫酸和稀硝酸混合溶液中缓慢加入铁粉,产生气体的物质的量与铁粉质量的关系如下图所示(已知硝酸只被还原为NO)。下列有关判断正确的是
A. m的值为3.5
B.
C. B点溶液中溶质只含FeSO4
D. 原混合溶液中
第Ⅱ卷(非选择题,共58分)
15. 钛(Ti)的性质稳定,有良好的耐高温。抗酸碱。高强度等特性,其合金应用于航天飞机。工业上常用钛铁矿(主要含和少量、等)冶炼获得金属钛,同时得到副产品晶体。其工艺流程如下图所示:
已知:,Ti在高温下易被氧气氧化。回答下列问题:
(1)酸浸时为了提高浸取率,可采用的措施有_______(任写两点即可)。
(2)滤渣A为_______,滤液A中加入铁粉目的是_______。
(3)操作I为_______、_______、过滤、洗涤、干燥。
(4)实验室用晶体配制500ml0.1000ml/L的硫酸亚铁溶液,需要用到的玻璃仪器有_______、_______、烧杯和玻璃棒,用电子分析天平(精确度0.0001g)称量_______g。
(5)反应②生成和一种可燃性气体,其化学方程式为_______。
(6)反应③须在隔绝空气的条件下进行的原因是_______。
16. 甘蔗渣进行综合利用不仅可以提高经济效益,而且还能防止环境污染,生产流程如下:
已知有机化合物H是相对分子质量为28的烃,D到E和B到F都是和氧气反应,其中E的溶液能与新制氢氧化铜悬浊液反应产生红色沉淀,G是具有香味的液体,完成下列各题。
(1)A的名称为___________;B的结构简式___________。
(2)石油通过___________ (填“蒸馏”、“干馏”或“裂解”)可获得H。
(3)写出D→E的化学方程式:___________。
(4)写出F→G的化学方程式:___________。
(5)写出G的同分异构体中与互为同系物的结构简式:___________、___________。
(6)实验室制取G的装置如图-1所示。实验前向试管乙的溶液中滴加几滴紫色石蕊试液,溶液呈蓝色。实验结束后继续滴加紫色石蕊试液,然后振荡,实验现象如图-2所示。
①开始时,试管乙中所加的试剂为饱和的___________(填写化学式)溶液。
②如图-2中试管中部变成红色的原因是___________。
③振荡时有少量气泡产生,写出其反应的离子方程式___________。
17. 亚硝酸钠(NaNO2)是一种白色固体,在生活中应用广泛:少量可做食品的护色剂,可防止肉毒杆菌在肉类食品中生长等。某学习小组查阅资料得知:2NO+Na2O2=2NaNO2,该小组利用下列装置进行了干燥NaNO2的制备(夹持及加热装置略去)及相关实验探究。
已知:①NO能被高锰酸钾氧化,但不能被浓硫酸氧化。
②酸性KMnO4溶液可将NO2氧化为。
回答下列问题:
I.NaNO2制备:
(1)盛放浓硝酸的仪器名称为________,仪器按气流方向连接顺序为b→g→h→________(装置可重复使用)。
(2)反应开始前打开止水夹a,通入过量氮气,其目的是___________,反应结束后打开止水夹a,继续通入过量氮气,其目的是___________。
(3)盛水的洗气瓶的作用是___________;为了提高产率,可在该洗气瓶中加入铜片,请用化学方程式解释加入铜片的作用___________。
II.HNO3的制备及浓度测定:
(4)另一小组将制备NaNO2后多余的NO与足量空气一并通入水中制得HNO3,发生反应的化学方程式为___________。
(5)取50mL该HNO3溶液与铜反应,恰好消耗9.6g铜并产生4.48L(已换算成标准状况)NO和NO2混合气体(不考虑NO2与N2O4的相互转化),则c(HNO3)=___________ml/L。
18. CO2可转化成有机物实现碳循环。在容积为1 L的密闭容器中,充入1 ml CO2和3 ml H2,一定条件下发生反应:CO2(g)+3H2(g)CH3OH(g)+H2O(g),测得CO2和CH3OH(g)的浓度随时间变化如图所示。
(1)从3 min到9 min,v(H2)=___________ml·L-1·min-1。
(2)能说明上述反应达到平衡状态的是___________(填字母)。
A. 反应中CO2与CH3OH的物质的量浓度之比为1∶1(即图中交叉点)
B. 混合气体的密度不随时间的变化而变化
C. 单位时间内消耗3 ml H2,同时生成1 ml H2O
D. CO2的体积分数在混合气体中保持不变
(3)平衡时CO2转化率为___________。
(4)平衡时混合气体中CH3OH(g)的体积分数是___________。
(5)一定温度下,第9 min时v逆(CH3OH)___________(填“大于”“小于”或“等于”)第3 min时v正(CH3OH)。
(6)工业上也可用H2还原CO电化学法制备甲醇(CO+2H2=CH3OH)的工作原理如图所示。通入H2的一端是电池的___________(填“正”或“负”)极,电池工作过程中H+通过质子膜向___________(填“左”或者“右”)移动,通入CO的一端发生的电极反应为___________。
目的
实验
A
检验淀粉溶液是否水解
加入20%的稀硫酸水解后,立即加入新制Cu(OH)2共热
B
除去甲烷气体中混有的乙烯气体
将混合气体通过酸性KMnO4溶液洗气
C
区别植物油和矿物油
分别加入NaOH溶液并煮沸
D
检验乙醇中是否含有水
向乙醇中加入一小粒金属钠,观察能否产生无色气体
四川省绵阳市东辰学校2023-2024学年高二下学期第一次月考化学试题(Word版附解析): 这是一份四川省绵阳市东辰学校2023-2024学年高二下学期第一次月考化学试题(Word版附解析),文件包含四川省绵阳市东辰学校2023-2024学年高二下学期第一次月考化学试题Word版含解析docx、四川省绵阳市东辰学校2023-2024学年高二下学期第一次月考化学试题Word版无答案docx等2份试卷配套教学资源,其中试卷共26页, 欢迎下载使用。
四川省绵阳市东辰学校2023-2024学年高二上学期第四次月考化学试题(Word版附解析): 这是一份四川省绵阳市东辰学校2023-2024学年高二上学期第四次月考化学试题(Word版附解析),文件包含四川省绵阳市东辰学校2023-2024学年高二上学期第四次月考化学试题Word版含解析docx、四川省绵阳市东辰学校2023-2024学年高二上学期第四次月考化学试题Word版无答案docx等2份试卷配套教学资源,其中试卷共34页, 欢迎下载使用。
四川省绵阳市东辰学校2022-2023学年高一上学期期末模拟化学试卷(Word版附解析): 这是一份四川省绵阳市东辰学校2022-2023学年高一上学期期末模拟化学试卷(Word版附解析),共19页。试卷主要包含了本试卷分第Ⅰ卷和第Ⅱ卷两部分, 下列说法错误的是, 下列说法正确的是等内容,欢迎下载使用。

