2025版高考英语全程一轮复习写作专题提升训练题第二部分读后续写专题外研版
展开[题型解读] 读后续写考题提供一段350 词以内的语言材料,要求考生依据该材料内容和所给段落开头语进行续写(150 词左右),将其发展成一篇与给定材料有逻辑衔接、情节和结构完整的短文。从试题结构来看,读后续写评价的是书面理解能力和书面表达能力。因此,在写作之前,首先要读懂文本、理清故事情节,然后再构思故事的发展和结局。
[命题特点] 该题型一方面考查学生对所学语言的实际运用能力,另一方面也培养学生的发散思维能力。
读后续写不是随心所欲地写,而是根据题目要求,在读懂原文的基础上,利用原材料的素材、线索和情节等充分发挥想象力和创造力来续写。
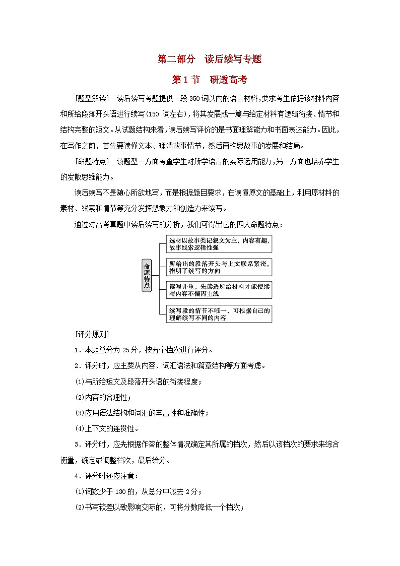
通过对高考真题中读后续写的分析,我们可得出它的四大命题特点:
[评分原则]
1.本题总分为25分,按五个档次进行评分。
2.评分时,应主要从内容、词汇语法和篇章结构等方面考虑。
(1)与所给短文及段落开头语的衔接程度;
(2)内容的合理性;
(3)应用语法结构和词汇的丰富性和准确性;
(4)上下文的连贯性。
3.评分时,应先根据作答的整体情况确定其所属的档次,然后以该档次的要求来综合衡量,确定或调整档次,最后给分。
4.评分时还应注意:
(1)词数少于130的,从总分中减去2分;
(2)书写较差以致影响交际的,可将分数降低一个档次;
(3)单词拼写和标点符号是写作规范的重要方面,评分时应视其对交际的影响程度予以考虑,英、美拼写及词汇用法均可接受。
[评分标准]
[失分原因]
1.不符合基本要求:词数少于130;两段的词数比例失调;随意分段;时态错误;抄袭原文;偏离主题等。
2.内容不合逻辑:缺乏合理想象;续写部分与给定材料之间的逻辑、续写两段内容之间的逻辑以及续写部分与所给开头语之间的逻辑不连贯。
3.语言不够丰富恰当:所使用语法结构与词汇的丰富性、准确性不够;刻意使用生僻词汇和复杂句式,不考虑与原文语言风格的一致性。
4.脑洞开太大:想象不合理;续写部分立意不高;价值观有争议。
第2节 写作技巧
技巧一 如何阅读文本,获取有效信息
读后续写以记叙文为主,记叙文是以记人、叙事、写景、状物为主,以人物的经历和事物发展变化为主要内容的一种文体形式。要写好续写文章,理解文本是第一步。对于记叙文阅读,要注意从以下几个方面来理解并获取信息。
一、梳理原文情节,把握文章主题
我们可以从标题、段落首句、记叙文的六要素等方面理解和把握故事的情节和主题。
文章的标题是文章整体内容的体现,往往能够给考生提供一定的信息。如2021年新高考Ⅰ卷读后续写文本的标题是“A MOTHER'S DAY SURPRISE”,这个标题透露出如下信息:事件发生在母亲节;主要人物中有母亲;讲述的事件是母亲获得了一个惊喜。
记叙文中每个段落的首句通常都会给读者展开一个新的场景。通过每个段落的首句,我们可以看清楚事件发展的场景变化。如2022年新高考Ⅰ卷读后续写文本的第一段的首句交代了事件发生的背景、时间等。第二段的首句交代了大卫躲在一边,不愿意参加比赛了。第三段的首句说明“我”对此感到很疑惑。
记叙文有六要素,即时间(when)、地点(where)、人物(wh)、起因(why)、经过(curse)和结果(ending)。我们要注意的是,事件的经过又包括三个部分:开端——发展——高潮。通常在所给故事中,会出现开端和发展两个部分,高潮部分一般是我们要写作的第一个段落,结果部分一般是我们要写作的第二个段落。因此,我们在读所给材料时,要有意识地关注这几个要素,因为这是我们获取文章主要内容的重要途径。我们可以把2022年新高考Ⅰ卷读后续写文本的六要素进行如下梳理:
When:On the day f the big crsscuntry run.
Where:Near a thick evergreen frest.
Wh:David,the cach,kids frm ther schls and I.
Why:David culdn't run like a nrmal kid because f a brain disease and was wrried that kids frm ther schls wuld laugh at him.
Start (开端):The big crsscuntry run was ging t start.
Develpment (发展):David decided nt t run.
Climax(高潮):?
Ending(结尾):?
二、把握语言特征,分析人物特点
了解故事中的人物特点和人物关系是续写的基础,若不仔细分析,续写中人物的行为很有可能不合逻辑。对于人物特点,作者有时会通过文字直接说明,有时会通过细节描写进行刻画。在大多数故事中,人物之间的关系并不会明确地说出来,但是我们可以通过故事中某些暗含的信息将其挖掘出来。要理清故事中人物之间的关系及各自的特点须把握文章的语言特点,此环节可从以下两个方面入手:
1.通过人物对话,知人物关系及特点
许多故事中都会有人物对话,从这些对话中,我们可以得知人物关系和人物特点。例如2020年新高考Ⅰ卷的读后续写材料中,“‘I wish yu culd see him,’ she said t her wn children,Jhn,Harry, and Clara.‘He is such a help t his mther.He wants very much t earn sme mney, but I dn't see what he can d.’”表明了Jhn,Harry和Clara是三兄妹,she是妈妈;这段话还说明了他们要帮助的那个男孩的处境:他是他妈妈的重要帮手,他很想挣钱,却没有门路。
2.通过关键词语,厘清情节和情感变化
在材料中,许多关键词语,如名词、动词、形容词、副词等,都暗示了故事中人物之间的关系或人物的特征。我们阅读时可以采取标注动词的方法,关注动词呈现的先后顺序,弄清故事中的人物做了什么。同时重点标注表示人物情感的形容词和副词。如果找不到描写人物情感的形容词或副词,可以通过他们的动作或语言,分析他们的情感变化。这些都是为了明确人物性格,从而使你的续写有依凭。
2022年新高考Ⅰ卷最后一段对大卫进行了专门介绍。从这一段可以得到大卫的大量信息:有脑疾但进取,参加活动不缺席,坚持到底不放弃,学校同学不嘲笑。阅读这些句子时我们会发现一个很关键的词always,可知他是一个坚强的孩子,从未轻言放弃。
三、挖掘文本主线,把握文章主题
了解故事大致内容,分析人物特点及人物关系后,我们可以根据文本的主线(包括明线和暗线)把握文章要表达的主题。具体说来,可从以下两个方面入手:
1.时间线索
我们可以将2022年新高考Ⅰ卷的读后续写材料中发生的事情,按照时间顺序串联起来,这样就可以得到故事梗概,并预测故事发展的方向:大型越野跑前(一切准备就绪)→发现大卫躲在一边(心情沮丧)→去找教练(询问原因)→回忆大卫的情况(表明大卫的坚强)→做工作劝其不要放弃(续写内容)。
2.情感线索
每个故事的发展都是与故事中人物的情感变化分不开的,事件的起因、经过和结果都与故事中的人物,特别是关键人物(主角)的情感息息相关。如果我们在阅读的过程中能够注意挖掘人物的情感线索,找出人物情感和发生事件的逻辑关系,那么文章的主题自然也就清晰了。
在2022年新高考Ⅰ卷的读后续写材料中,我们也可以根据情感线索得出故事主题:大卫心情沮丧(比赛前)→我感到吃惊(去询问教练)→大卫的坚强(回忆大卫的情况)。由此可以推断续写部分的主题应该是:Never give up! Nthing is impssible fr a willing heart. Face the difficulties bravely.Determinatin can create a miracle.
技巧二 如何利用信息,预测后续情节
对所给文本后面的故事情节及故事结尾的推断是写好读后续写的前提。高考所给的读后续写是半开放性的,这种形式既可以让考生充分发挥想象力,又能让考生有章可循。考生一般根据两个方面预测后续情节:第一是所给文章的情节,特别是伏笔之处;第二是所给每段的首句。
一、根据文章的情节和伏笔进行预测
读后续写所给文章的情节一般较为曲折,因此要把握故事情节,尤其要注意所给文章中的伏笔。
1.首段伏笔
文章首段可能会出现导致核心冲突产生的原因,因此我们在阅读的过程中,要善于发现这些伏笔。2021年新高考Ⅰ卷的读后续写材料第一段中的“They had watched their mther in the kitchen.There was nthing t it.Jenna and Jeff knew exactly what t d.”暗示这对双胞胎曾经看过母亲做饭,他们感觉非常自信,但实际上,他们并没有实际的操作经验,这就是他们在厨房出乱子的主要原因。
2.情节伏笔
核心冲突的解决方案可能在故事的中间段落出现。中间段落是故事发展的过程,在这个过程中,作者也可能设置解决核心冲突的伏笔。2022年新高考Ⅰ卷的读后续写材料中的“His usual big tthy smile was absent tday.”暗示了他很不高兴,不像平常那样露齿微笑着。这也给下文埋下伏笔,大卫最终会参加比赛,赛后会像往常一样露齿微笑的。还有后面这句话“After making sure that David culd run if he wanted,I turned t find him cming twards me,his small bdy rcking frm side t side as he swung his feet frward.”说明他的小身体左右摇晃,走路不稳。这也给下文埋下伏笔,续写中展现大卫在比赛中可能不顺利,可能会摔倒。
3.尾段伏笔
所给材料的最后一段往往说明续写内容的发展方向。2022年新高考Ⅰ卷的读后续写材料中的最后一段告诉我们:David had nt missed a single practice, and althugh he always finished his run lng after the ther children,he did always finish.As a special educatin teacher at the schl,I was familiar with the challenges David faced and was prud f his strng determinatin.这就给我们续写第一段埋下了伏笔,“我”一定能够做通大卫的工作,让他去参加比赛。
二、利用所给每段的首句进行预测
两个续写段落的首句(即给定的两句话)可以确定第一段的内容。
第二段的内容由给出的第二段的首句和结尾需要传达的正能量来决定。
同时要注意:第一段最后一句需要与第二段首句紧密衔接起来。第二段尾句最好能点明主题,让故事升华。
2022年新高考Ⅰ卷的两个续写段落的首句是:
(1)We sat dwn next t each ther,but David wuldn't lk at me.
(2)I watched as David mved up t the starting line with the ther runners.
首句(1)说:我们相邻而坐,但是大卫不看我。首句(2)说:我看到大卫走到起跑线,和其他赛跑者站在一起。依据这两句,很容易推断第一段内容:我与大卫互动,导致大卫认知改变,决定参加比赛。第二段内容由“第二段首句+积极主旨(正能量)”决定。因为要传递正能量,所以大卫肯定坚持跑下来了。
续段一的尾句必须要传达“大卫决定参加比赛”这一意思,否则便与续段二的首句不衔接。同时,续段二的尾句可以是点明主旨。主旨可以确定为“坚持者总是值得敬佩的”。当然也可以是其他,如“战胜自己的人最后定能成功”。
三、大胆设问搭建故事框架
在把握好续写方向并明确核心冲突的解决方法后,我们可以分别对所给的两段的首句进行提问,提出3至5个问题,然后,分别对这些问题进行回答。最后,我们可以把这些回答串联起来,这样就形成了两个段落的框架。例如:
2022年新高考Ⅰ卷续写第一段:
(1)What was David ding at that time?
(2)Hw did I cmfrt him/relieve his wrry?
(3)What did I say t cheer him up?
(4)Hw did he feel then?
(5)Did David decide t run at last?
续写第二段:
(1)Did ther students laugh at him?
(2)What difficulties did David meet with in the race?
(3)Did he finish running?
(4)What was the cach and ther kids' reactin t his perfrmance?
根据这些问题,联想答案,并把它们串联起来,就会得到一个简单的初稿框架。
技巧三 如何串联线索,设计精彩高潮和结尾
一、续写的高潮
故事中的高潮(Climax)是指故事达到最紧张或扣人心弦的那一部分。高潮有时候是情节中的“危机点”,有时候只是故事到达了关键时刻或者转折点,发生了一些事情,或者主角必须做出决定,从而导致一个结果或其他。 我们在分析叙事类故事或者小说故事的时候,常常用下面的图表来表示故事情节。
1.增加外部冲突
增加外部冲突是一种明显有效的可以使故事达到高潮的方式。
(1)角色之间的冲突
[典例] On the furth r fifth night,we had truble finding a htel with a vacancy.After driving in vain fr sme time,Mm suddenly gt a great idea:Why didn't we find a huse with a likelylking backyard and ask if we culd set up a tent there? David and I became nervus.
[分析] 开车找旅馆——徒劳无功——母亲建议在他人后院搭帐篷——David和“我”倍感紧张,心有不悦(母子的观点不一)
(2)角色与环境之间的冲突
[典例] Then Mac heard quick and lud breathing behind saw instantly that it wasn't a dg at all,but a wlf,quickly catching up with him. Mac's heart fired the spray at the wlf.A bright red clud envelped the animal, and t Mac's relief,it fell back, shaking its head.But a minute pen his tent bag.He fired at the wlf a secnd time, and again,it fell back...
[分析] Mac骑车独行——路遇恶狼——与之搏斗——险象环生[人(角色)——狼(环境)大战]
(3)角色与时间的冲突
[典例] The car abruptly stpped in frnt f him.“Get int the car,” Paul shuted at Mac. Mac jumped ff the bike and slid int the car withut delay as the wlf was just tw steps away and was abut t tear Mac int pieces.What a narrw escape!
[分析] 汽车突然停在面前——急喊上车——Mac上车避险——恶狼近在咫尺(此情此景,刻不容缓)
2.放大内心冲突
放大内心冲突(文中角色的内心斗争)也有助于建立一个高度紧张和不确定的时刻。现在我们再来看高考读后续写中的内心冲突是如何体现的。
[典例] (原文见2016·浙江10月)But n mre helicpters came and it was getting dark again.Jane was s tired,hungry, and extremely frightened. She thught t herself,“If nly I had nt quarrelled with Tm.Where is Tm? He must have made the emergency call.What I need is enugh curage.If I cntinue my spirits tmrrw,I will be likely t guide the helicpter.” Lying beside the stream, she fell asleep very sn. Suddenly, she heard the shuts f tigers,which made her scared t death.After she held her breath fr a few minutes, everything was quiet again.In the terrible darkness, she slept again.
[分析] 夫妻争吵——妻子独行——荒野走散,夜色渐黑——独处森林——阴森恐怖——后悔莫及(内心冲突的刻画)——内心独白(往昔对比+虚拟语气的使用+旁白描写是常见技巧之一)
二、续写的结尾
解决了故事的核心冲突后,需要给故事一个结尾,常见的结尾方式有紧扣主题法、首尾呼应法和主旨升华法。
1.紧扣主题法
紧扣主题式结尾就是在结尾时用一两句话点明文章主旨,而文章的主旨一般可以通过阅读材料总结得出。例如2020年新高考Ⅰ卷的读后续写,Meredith夫人和她的孩子们想办法帮助Bernard一家摆脱了困境。我们可以这样结尾“He never frgt the help frm the Meredith family, and he als did what he culd t help thse in need.”这样故事的主题就得以体现了。这种卒章显志的结尾方式增加了文章的深刻性和感染力,有画龙点睛的作用。
2.首尾呼应法
首尾呼应是记叙文常见的写作手法之一,首尾呼应式结尾就是指故事的结尾要与故事的开头有一定关联。2021年新高考Ⅰ卷的读后续写首句是“The twins were filled with excitement as they thught f the surprise they were planning fr Mther's Day.” 我们在结尾时可以用孩子们的愿望得以实现来呼应首句,以“Hw excited they were when they fund they culd d smething fr their mther!”为结尾。这种结尾方式不仅能够保证续写不偏离主题,还可以增加故事的连贯性。
3.主旨升华法
很多时候,一些记叙文,特别是有哲理的记叙文,会通过一个故事说明一个道理。对于这类记叙文,要善于把握它的主题,然后通过一句高度凝练的话(通常是名言或谚语)给以启示。例如2022年新高考Ⅰ卷的读后续写中,可以通过“Determinatin can create a miracle.” 升华“决心可以创造奇迹”的主题,激励读者不论做什么事情都要有决心。
技巧四 如何遣词造句,润色续写内容
读后续写题对学生的语言综合运用能力要求更高。要增添“读后续写”的表达效果,不仅要有词汇量的积累,还要注意避免使用泛泛而谈的词汇,应该多使用具体的词汇使表达更加准确到位。 只有准确、连续的动作和夸张丰富的表情以及细致的心理活动描写,才能让人物栩栩如生地站起来!
一、善用动作描写
读后续写的写作过程中,成功的动作描写,可以交代人物的身份、地位,可以反映人物心理活动的进程,可以表现人物的性格特征。相反,空洞、笼统的描写会使内容缺乏生动性,使人物形象不丰满。人物的动作或简单或复杂,都不是一下子就能完成的,细心观察才能捕捉到最能体现人物特征的慢镜头。因此,在描写动作时,同学们要学会细化动作,把动作过程分解成一连串细微的动作,形成动作链,写出动作的连贯性,这样才能使描写具有画面感,使人物更立体。
1.什么是动作链?
[例1] He stpped the taxi,jumped in with the suitcase and tld the driver,“G t the plice statin,please.”
[分析] 这句话的意思是:他拦下了出租车,拿起箱子跳进车里,然后对司机说:“请到警察局去。”
其实,这句话只是描写了“上车”的动作,然而通过拆解,细致地展现了一个动作的组成部分。其本质是避免简单地使用一个动词概括整个动作,而是用2~3个动词组合进行描述。我们可以用一个公式总结以上例句,如:上车=拦车+上车+告诉目的地。
[例2] She wuld get ff the car excitedly,laughing and dancing arund.
[分析] 这句话的意思是:她会兴奋地下车,又笑又跳。这里讲的是一个比较粗线条的妈妈,动作描写完整地描述了这位妈妈下车时及下车后的表现,即:下车=下车+笑+跳。
2.续写常用的动作链形式
(1)“A,B and C” 结构
这种结构就是多个连续的动作出现在一个句子中。我们用几个例句来形象地解读一下这类动作链是如何形成的。
[例1] 男孩们跳入湖中嬉戏。
[分析] 跳入湖中,这个动作前面或后面会有哪些动作?
[动作链] 跳入湖中嬉戏=冲向湖边+脱掉衣服+跳入水中。
The bys rushed t the lake,tk ff their clthes and jumped int the water.
[例2] 她抱住儿子。
[分析] 抱住儿子,这个动作前面或后面会有哪些动作?
[动作链] 抱住儿子=冲向前+蹲下+一把抱住。
She dashed frward, knelt dwn and gathered her sn int her arms.
[例3] 这个歌手唱歌。
[分析] 歌手唱歌,这个动作前面或后面会有哪些动作?
[动作链] 歌手唱歌=扫视观众+深吸一口气+开始演唱。
The singer glanced at the audience, tk a deep breath and began t sing.
通过阅读以上三个动作链的例子,我们会感觉眼前展现出一幅生动形象的画面,虽然没有情感词汇在里面,但是已经把一些情感都丰富地体现出来了。
(2)“句子+非谓语动词”结构
下面用三个句子来说明这种描写动作的句子结构。
模式1:句子+ing
[例1] 老人静坐。
[分析] 老人静坐,这个动作前面或后面会有哪些动作?
[动作链] 老人静坐=坐在夕阳下+看报纸+听广播
The ld man sat under the sunset, reading the newspaper and listening t the radi.
模式2:句子+having dne
[例2] 没有买到票。
[分析] 没有买到票,这个动作前面或后面会有哪些动作?
[动作链] 没有买到票=排了很久队+被告知票卖完了
Having queued fr 3 hurs, he was tld that the ticket had been sld ut.
模式3:句子+ed
[例3] 孩子们哭了。
[分析] “哭”这个动作前面或后面会有哪些动作?或者因为什么原因孩子哭了。
[动作链] 哭了=被感动+哭了。
Deeply mved by the stry, the children began t cry.
二、会用高级句式
1.形容词(短语)作状语
形容词(短语)在句中作状语,可以表明主语所处的状态。这种表达结构简单,却表意丰富,读后续写中经常用到。如:
Lst in the muntain fr tw days, these students were finally rescued by the lcal plice.
这些学生在山里迷路两天后最终被当地警察救了出来。
Speechless and happy, she held her sn tightly int her arms,with tears welling up in her eyes.
她高兴得说不出话来,紧紧地抱着她的儿子,热泪盈眶。
2.with复合结构
with复合结构可以丰富句子的内容,其作用一般相当于一个状语从句,可以表示原因、条件、伴随、结果、方式等。如:
She std n the platfrm with her hand waving t her friend.她站在站台上,朝她的朋友挥手。
The little girl lked at the big fish with her eyes wide pen.
这个小女孩看着这条大鱼,眼睛睁得很大。
The ld man lay n the bench, with his face cvered by a newspaper.
这位老人躺在长凳上,脸上盖着一张报纸。
With a lt f wrk t d this evening, he is unable t cme t the party.他今晚还有许多工作要做,不能来参加这个派对。
3.独立主格结构
独立主格结构的构成为“名词(代词)+现在分词/过去分词/不定式/形容词/介词短语/副词/名词”,其作用相当于一个状语从句。如:
The ther tw climbed dwn int the crater t cllect sme lava fr later study, but this being my first experience, I stayed at the tp and watched them.
另外两人向下爬进火山口去收集供日后研究用的岩浆,但我是第一次经历这样的事,所以留在山顶上观察他们。
The by rushed t the ld man's huse, his face cvered with sweat.男孩冲到老人家里,满脸是汗。
4.倒装句型
为了突出或强调句子中的某个部分,我们可以将其置于句首,形成倒装结构。如:
Only then did we decide t answer vilence with vilence.直到那时我们才决定以暴制暴。
Never will Zhu Yang frget his first jb at the ffice f China Daily.周洋永远不会忘记他在《中国日报》办公室获得的第一份工作。
Amng the painters wh brke away frm the traditinal style f painting were the impressinists, wh lived and wrked in Paris.
在那些突破传统画法的画家中,有生活和工作在巴黎的印象派画家。
5.强调句型
强调句型的基本结构为“It is/was+被强调部分+that/wh+其他部分”。如:
It was my sister wh/that first had the idea t cycle alng the entire Mekng River frm where it begins t where it ends.首先想到要沿着湄公河从源头骑车到终点的是我的姐姐。
Further reading made me realize that it was hard wrk and determinatin as well as her gentle nature that gt her int medical schl.
进一步的阅读让我意识到,是她的努力、决心以及温柔的性格使她进入了医学院。
6.虚拟语气
在表示虚假的、与事实相反的或难以实现的情况时用虚拟语气;表示主观愿望或某种强烈情感时,也用虚拟语气。如:
If there hadn't been yur help, the by wuld have failed in the test.要是没有你的帮助,这个男孩就会在测试中不及格。
But fr this experience, she wuldn't have realized that she shuld spend mre time with her family.
如果没有这次经历,她就不会意识到她应该花更多的时间和家人在一起。
If nly I had nt made such a stupid mistake.
要是我过去没有犯这样一个愚蠢的错误就好了。
It's high time that we shuld fcus ur attentin n ur study.
该是我们把注意力集中在学习上的时候了。
7.“无灵主语”句的运用
“无灵主语”简单理解就是“没有生命”的东西作主语,比如时间、地点、自然现象等。比如“My lve ges t everybdy.”中lve就是没有生命力的名词,但是g就是有生命力的动词。
“无灵主语”的应用大致分为五大类:
第一类:主语是表示情感状态的抽象名词
这类名词有fear(恐惧),excitement(兴奋)等。与之对应的动词有seize(突然侵袭,突然控制),chke(使哽咽),fld(使大受感动,充满),creep(不知不觉地产生),grip(紧抓,对……产生强有力的影响),give way t(被……代替)等。
Panic seized her.她突然惊慌失措。
Despair chked her wrds.
她绝望得说不出话来。
A great sense f relief flded ver him.
他深感宽慰。
第二类: 主语是表示时间和地点的名词
这类名词有the twn(镇),the fllwing year(第二年)等。与之对应的动词有witness(见证),find,see,bast(有引以为荣的事物)等。
Beijing has witnessed great changes in recent years.
北京见证了最近几年的巨大变化。
The fllwing year saw the death f his mther.
第二年他的妈妈去世了。
The twn basts a beautiful lake.
这座小镇引以为荣的是有一片美丽的湖。
第三类:主语是表示自然现象的名词
这类名词有fg(雾),earthquake(地震)等。与之对应的动词有blanket(覆盖),cme,bring,prevent,strike(袭击),hit,threaten等。
The thick fg blanketed the field.
浓雾笼罩着整个大地。
An earthquake came like a thief in the night,withut warning.地震到来,犹如夜贼,不做预告。
The rain prevented turists frm enjying the full mn.雨使得游客无法欣赏到满月。
第四类:主语是表示身体部位和音容的名词
这类名词有face(脸),laughter(笑声)等。与之对应的动词有light up(照亮),brighten(照亮),linger(继续存留),well up(涌出),flash(显现)等。
Her face lit up/brightened when I gave her the present.我给她礼物时,她的脸上焕发出了光彩。
Laughter lingered arund the rm.
笑声在房间里萦绕。
When he saw the familiar handwriting, tears welled up in his eyes.他一看到熟悉的字迹,便热泪盈眶。
第五类:主语是表示行为和动作的名词
这类名词有sight,thught,glance,lk,idea,feeling等。与之对应的动词有strike(打), aruse(唤起),remind,fill,delight,frighten,verwhelm(压倒)等。
A terrible thught suddenly struck me.
我突然有了一个可怕的想法。
The sight f the scene filled me with hrrr.
看到这个情景我心中充满了恐惧。
三、巧用修辞手法
无论是在汉语还是在英语中,修辞都是一门具有独特魅力的艺术。在读后续写中,恰当地运用修辞手法可以使平淡的语言变得鲜活、生动,从而增强文章的表现力,也有助于考生获得高分。其中,较为常用的修辞手法有比喻和拟人两种。
1.比喻
比喻是根据事物之间的相似点,把某一事物比作另一事物,从而把抽象的事物说得具体、形象,把深奥的道理说得通俗、浅显、明白。常见的比喻形式有明喻和暗喻两种。
(1)明喻通常是把被比喻的“本体”和用以比喻的“喻体”同时说出,说明本体事物像喻体事物。它是最简单、最常见的一种修辞手法,其常见的标志词有like,as,as if,as thugh等。
The scenery alng the jurney is just like a breathtaking landscape painting.(景物描写)
沿途的风景就像一幅令人叹为观止的山水画。
The icy wind started hwling,cutting my face like a sharp knife.(环境描写)
寒风开始咆哮,像锋利的小刀一样刺痛了我的脸。
The smile n her face was as vibrant as the sun n a summer day.(情感描写)
她脸上的笑容和夏天的太阳一样充满活力。
I reached ut t tuch her face, which was as cld as the ice.(人物描写)
我伸手去摸她的脸,她的脸冰凉。
Her hair grew greyer and greyer, as if (it had been) cvered with snw and frst.(肖像描写)
她的头发越来越白了,简直像盖了一头皑皑的霜雪。
(2)暗喻与明喻不同,暗喻不通过比喻词表现出来,而是直接将一种事物当成另一种事物来描写,此时两种事物之间的联系和相似之处都是暗含的。暗喻较明喻而言更加简洁,也更加生动、深刻,表现力强。
Her hair was a glden river streaming dwn her shulders.(肖像描写)
她的头发像是一条流淌在她肩上的金色河流。
The beautiful park was a scented carpet f clr.(景物描写)
那个美丽的公园就像一块芬芳的彩色地毯。
I felt a lump in my thrat, tears welling up in my eyes.(情感描写)
我如鲠在喉,泪水湿润了眼眶。
The by wlfed dwn the fd.(动作描写)
这个男孩狼吞虎咽地吃下了食物。
2.拟人
拟人就是把事物人格化,它既能生动形象地写出某事物的某个特点,又使事物具有拟人化后特有的具象效果。
The breeze gently kissed her cheeks.(景物描写)
微风轻柔地亲吻着她的脸颊。
The feathery snwflakes danced in the night air, making a beautiful picture.(景物描写)
鹅毛般的雪花在夜空中飞舞,构成了一幅美丽的图画。
Immediately, an abslute darkness ruled the frest.(景物描写)
顷刻间,一片黑暗统治了森林。
Fear seized/swallwed him.(情感描写)
恐惧把他吞噬了。
Anger chked my wrds.(情感描写)
我气得说不出话来。
A gd idea suddenly struck me.(心理描写)
我突然想到一个好主意。
第3节 素材积累
一、人物描写
[高分词汇]
a graceful figure 优美的身段
a shapely figure 匀称的体形
a skinny figure 瘦削的身材
a slim figure 苗条的体形
a welldevelped figure 健美的身体
an impsing/a dashing/a handsme/a striking figure
仪表堂堂
have a gd figure (人)身材很好
an average build 中等身材
a wellbuilt man 身材魁梧的人
lack f respnsibility 缺乏责任感
with the virtue f 具有……的美德
a sense f respnsibility 责任感
lighthearted and ptimistic 无忧无虑且乐观的
be bth wise and diligent 既聪明又勤勉
be enthusiastic abut... 热衷于……
be hnest and reliable 诚实可靠
be mdest abut... 对……谦虚
be sensitive abut/t... 对……敏感
be cnsiderate f... 对……考虑周到
be pessimistic abut... 对……感到悲观
[增分靓句]
1.He had a wide muth and humrus grey eyes.
他有一张大嘴巴和幽默的灰色眼睛。
2.She arrived late fr class,her hair wet and messy.
她上课迟到了,头发又湿又乱。
3.She was fairskinned,having reddish hair and lng fingers.她皮肤白皙,有着红发和修长的手指。
4.His strnglybuilt bdy and suntanned skin make him lk like a sprtsman.
他强壮的身体和黝黑的皮肤使他看起来像一个运动员。
5.He has sparking blue green eyes, thinning silver hair that spills nt his frehead, big ears, a triangular nse, and tufts f graying eyebrw.
他有一双闪亮的蓝绿色的眼睛,稀疏的银发散落在前额,大耳朵,三角形的鼻子和几绺灰白的眉毛。
6.A dreaming lk came ver her face.
她脸上浮现出梦幻般的神情。
7.He smiled, his eyes full f laughter.
他露出了笑容,双眼充满笑意。
8.Clr glwed in his face and his strange eyes widened with jyfulness.
他的脸熠熠闪光,奇特的眼睛因欢乐而大大睁开。
9.Aley became happy nw and a gentle smile spread ver her face.现在阿利变得很开心,整张脸洋溢着温和的微笑。
10.She rde the rest f the way hme wearing a Mna Lisa smile f peace and grace.
她带着蒙娜丽莎式的平静而优雅的微笑,骑完了剩下的回家路。
[语段欣赏]
1.The yung wman was tall, with grace and elegance. She had a great amunt f dark hair that was beautifully shwn in the sunlight, and a face mre beautiful than any ther, with dark, mysterius eyes. She was plite and wellmannered, with a tender lk.
这个年轻的女人很高,且很优雅。她有一头乌黑的头发,在阳光下显得十分美丽,她的脸比任何其他人都漂亮,一双乌溜溜的眼充满神秘感。她彬彬有礼,举止文雅,目光温柔。
2.His eyes lit up when she walked int the rm. A smile lit up her face. The smile spread acrss her face, which lit up his glmy afternn.
看见她走进房间,他双眼一亮。她笑了,脸上露出了喜色。她满脸的微笑点亮了他阴郁的下午。
3.I watch him as he makes his way tward the stage. Medium height, stcky build, ashy blnd hair that falls in waves ver his frehead. The shck f the mment is registered n his face, and yu can see his struggle t remain emtinless, but his blue eyes shw the alarm I've seen s ften in prey. Yet he climbs steadily nt the stage and takes his place.
我看着他走上舞台。中等身材、健壮结实、灰白的金发如波浪般落在前额。这一刻带给他的震惊仍写在脸上,看得出他在竭尽全力保持镇静,但他蓝色的眼睛里还是透着惊恐不安,我在捕猎时经常看到这种神情。他强装镇定,走上舞台,站在自己的位置上。
二、动作描写
[高分词汇]
wear sweet smiles n ne's face 面带甜甜的微笑
have a slight frwn n ne's face 微微皱眉
with tears welling up in ne's eyes 热泪盈眶
catch a glimpse f 瞥一眼……
with ne's eyes fixed n 某人的目光紧盯着……
raise/lift ne's eyes 抬起眼来
cry ut 大叫
speak t neself 自言自语
shut at the tp f ne's vice 高声地喊叫
with ne's muth wide pen 张大着嘴巴
nd ne's head 点头
shake ne's head 摇头
scratch ne's head 挠头
bury ne's head in... 把头埋进……
shake ne's hand 握手
wave gdbye t sb. 向某人挥手告别
wander arund the street 在街上闲逛
tipte t the bed 蹑手蹑脚地走到床边
[增分靓句]
1.It was bvius that the manager f the cffee shp was waiting fr Li Fang t leave—he wiped the tables,then sat dwn and turned n the TV.
很明显,咖啡馆的经理在等李方离开——他擦好桌子,然后坐下来,打开电视。
2.His eyes stare at what is left f the brthers' dinner n table.
他的眼睛盯着兄弟俩留在餐桌上的残羹剩菜。
3.Oliver gets it frm a desk and gives it t Henry like a gift.
奥利弗从桌上拿起它,像送礼物一样递给亨利。
4.The hstess screams,the ther custmers lk at her and she puts a hand t her muth.
老板娘尖叫起来,其他顾客都望着她,于是她用手捂住了嘴巴。
5.Charlie first picks ut the laces and eats them as if they were spaghetti.Then he cuts ff the leather tp f the she as if it were the finest steak.
查理先把鞋带挑出来,像吃意大利面一样把它们吃了。然后他把皮制的鞋头切下来,就好像那是最美味的牛排。
6.She stepped back appearing surprised and put up her hands, as if in defence.
她往后退了退,显得很吃惊,举起了手,好像要自卫。
7.The bys wh had never cme acrss anything like this befre started jumping ut f the windws.
以前从来没有碰到过这种情况的男孩们吓得从窗户跳了出去。
8.Prfessr Higgins carelessly thrws a handful f mney int her basket.
希金斯教授漫不经心地朝她的篮子里扔了一把钱。
9.Daniel runs int his bedrm and shuts the dr angrily.
丹尼尔跑进卧室,生气地关上了门。
10.As I drpped my dad ff, I watched him, dressed in his wrk clthes, getting his tls frm the trunk f my car.
我让父亲下车,看着他穿着工作服,从车的后备箱里拿出工具。
[语段欣赏]
1.The Eagle's captain kncked the ball t the grund with his hand, and then kicked it and scred. The referee blew the whistle; the match was ver and the Eagles had wn.
老鹰队的队长用手将球拍到地上,踢了一脚,进球得分了。裁判吹响了哨子,比赛结束,老鹰队赢了。
2.Hearing the familiar vice, Mary stpped her pace. She turned arund, and staggered frward a few steps. She fund it was her elder brther. S excited, she jumped up and threw her arms arund the man's neck. She buried her face in his shulder and sbbed fr a few mments. Then she said in a lud and excited vice.
听到这熟悉的声音,玛丽停下脚步。她转过身来,往前踉跄走了几步。她发现那是她的哥哥。她太兴奋了,跳了起来,双臂搂住那人的脖子。她把脸埋在他的肩膀上,啜泣了一会儿,然后兴奋地大声说话。
三、情感描写
[高分词汇]
be mad/wild with jy 欣喜若狂
jump with/fr jy 高兴得跳起来
lse ne's temper 发脾气
a burst f anger 怒火的迸发
with a heavy heart 心情沉重地
ne's heart seems t be trn apart
某人的心似乎被撕裂了
be in flds f tears 泪如雨下
suffer frm stress 有精神压力
have a wrried lk 愁眉苦脸
shake with fear 吓得发抖
with ne's eyes full f hrrr
某人的眼睛里充满恐惧
a sense f shame 羞耻感
be embarrassed beynd wrds
无比尴尬
[增分靓句]
1.My heart began t race and my mind went blank.
我的心跳开始加速,脑子里一片空白。
2.S ashamed was she that she culd feel the bld rush t her face.
她是如此的羞愧以至于脸如充血般发烫。
3.When the hst annunced that she wn the prize, a wild excitement tk hld f her.
当主持人宣布她获奖时,她的激动之情溢于言表。
4.His heart sank when he heard the news that he failed t win a prize.
听到他没获奖的消息,他的心情很沉重。
5.Terrr and death struck, and her heart was beating painfully fast,banging against her ribs.
恐怖和死亡袭来,她的心脏跳动得非常快,撞击着她的肋骨。
6.I felt that the bld in my bdy cled/frze rapidly because f the terrible sight.
因为这可怕的景象,我感觉我全身的血液都快速凝固起来。
7.He was sick with fear,but the thught f the cnsequences urged him n.
他极度害怕,但一想到结果,他还是要继续下去。
8.I wnder if it's because I haven't been able t be utdrs fr s lng that I've grwn s crazy abut everything t d with nature.
我不知道这是不是因为我太久无法出门的缘故,我变得对一切与大自然有关的事物都无比狂热。
9.I was a little nervus at first, but everyne was s nice and friendly that I sn stpped wrrying.
起初我有点紧张,但是大家都那么友好,我很快便不再担心了。
10.I felt s ashamed.I must be really stupid t fail a simple math quiz!
我感到很丢脸。我一定是蠢到家了才会连一次简单的数学测试都没通过!
[语段欣赏]
Tm's mind was made up nw. He was glmy and desperate. He was an abandned, friendless by, he said; nbdy lved him; when they fund ut what they had driven him t, perhaps they wuld be srry, tears wuld be shed and hearts wuld be brken. Althugh he had n friend t cmplain t, he had tried t d right things and get alng well with thers.
汤姆现在拿定了主意。他既沮丧又绝望。他说他是一个被遗弃的、没有朋友的男孩子;没有人爱他;当他们发现他们把他逼成什么样时,也许他们会后悔、会流泪、会心碎。虽然他没有可以抱怨的朋友,但他试着做正确的事,和他人好好相处。
四、环境描写
[高分词汇]
the setting sun 落日
a rainy seasn 多雨的季节
a strmy night 暴风雨之夜
be buried in snw 深埋在雪中
unbearably ht 难以忍受的酷热
in the warm spring sunshine
在春天温暖的阳光中
clear up 放晴
bathe in (the) sunshine 沐日光浴
a favrably situated city 位置优越的城市
a small village ff the map 一个偏僻的小村子
within a stne's thrw f the beach
离海滨仅咫尺之遥
be situated at the nrthern extreme f...
位于……最北端
in a village amng the hills 在群山环抱的村庄里
rm facing suth 朝南的房间
the thinly ppulated rural area
人烟稀少的农村地区
be lcated smewhere n the Pacific cast
位于太平洋沿岸某处
[增分靓句]
1.The sun began t rise in the sky, bathing the muntain in glden light.
太阳开始升起,大山沐浴在一片金色阳光中。
2.The sun rse ver a quiet wrld and lked warmly dwn upn the peaceful village.
太阳在一个宁静的世界里升起,温暖地俯视着这个宁静的村庄。
3.The sky is clear blue nw and the sun has flung diamnds dwn n meadws,river banks and wds.此时已是万里蓝天,太阳将钻石般灿烂夺目的阳光洒向草原、河岸和树林。
4.The grunds were cvered with dark green grass thrugh which stretched a straight white stne path.庭院里处处是碧绿的芳草,绿草中铺着洁白笔直的石路。
5.The beautiful scenery is a feast fr yur eyes.
美丽的景色令你大饱眼福。
6.It was s quiet in the classrm that the sund f a needle drpping nt the grund culd be heard.
教室里很安静,连一根针掉在地上的声音都能听得见。
7.When we reached the tp f the hill, a magnificent view f the sea greeted us.
当我们到达山顶时,我们看到了一片壮丽的海景。
8.The dark, rainy evening, the wind, the thundering cluds held me entirely in their pwer.
那漆黑的雨夜,刮着大风、电闪雷鸣、乌云滚滚,我完全被这种景象镇住了。
9.Hwever, the lakes shne like glass in the setting sun and lked wnderful.
然而,湖水在落日的余晖下闪亮如镜,景色迷人。
10.Upn the arrival f spring,beautiful birds will sing happily in the park.春天一到,美丽的鸟儿们就会在公园里欢快地歌唱。
[语段欣赏]
1.At the clse f the afternn service, we returned by an expsed and hilly rad, where the bitter winter wind, blwing ver a range f snwy summits t the nrth, almst greyed the skin frm ur face.
下午的祷告结束以后,我们沿着一条光秃崎岖的山路返回。冬日刺骨的寒风吹过大雪覆盖的山峰,吹向北边,吹得我们一脸苍白萧索。
2.It was the cl gray dawn, and there was a sense f peace deep in the wds. Nt a leaf stirred; nt a sund disturbed great Nature's meditatin. Dewdrps std upn the leaves and grasses. A white layer f ashes cvered the fire, and a thin blue breath f smke rse straight int the air.
正是凉爽的、灰蒙蒙的黎明时分,树林深处一片宁静。没有叶子在动,没有任何声音打扰大自然的沉思。露珠还挂在树叶和草上。火上覆盖着一层白色的灰烬,一缕蓝色的轻烟直直地飘向空中。
五、结尾升华句
[助人与善举主题升华]
1.Smetimes, a small act f kindness may be pwerful enugh t make a huge difference.
有时候,一个小小的善举可能足以产生巨大的影响。
2.One simple act f kindness is a blessing fr bth the giver and the receiver.
一个简单的善举对施予者和接受者都是一种祝福。
3.Never underestimate the pwer f yur actin. With ne small gesture, yu may nt nly spread lve, but als psitively influence thers' lives.永远不要低估你的行动的力量。凭借一个小小的举动,你不仅可以传播爱,还可以积极地影响别人的生活。
4.After all, everyne has bad days and gd days. Sme days yu need a helping hand and sme days yu can be the ne giving the helping hand.
毕竟,每个人都有开心的日子和糟糕的日子。有些时候你需要别人的帮助,而有些时候你可以成为那个伸出援助之手的人。
5.N gd deed ever ges wasted. Therefre, share yur lve frm yur heart tday and fill yur life with acts f kindness.
没有一件好事是白做的。因此,今天就分享你内心的爱,让你的生活充满善举。
6.It dawned n me that a mment f kindness culd mean s much t anther, and that a simple act culd make the wrld s much better.我突然意识到,一个善意的时刻可能对另一个人来说意义如此重大,一个简单的行为可以让世界变得更加美好。
7.May yur life be full f giving, caring, and helping that bring jy t yu while yu bring jy t thers.
愿你的生活充满了给予、关心和帮助,这些给你自己带来快乐,而你也给别人带来快乐。
8.Never had I anticipated that a randm act f kindness wuld inject such great pwer int thers and change their life.我从来没有预料到,一个偶然的善举会给别人注入如此巨大的力量,改变他们的生活。
[逆境、改变、希望主题升华]
1.If we were allwed t g thrugh ur life withut any tughness, it wuld cripple us.
如果我们被允许没有任何波折地度过一生,那将使我们有缺陷。
2.Hardships ften prepare rdinary peple fr an extrardinary destiny.
困苦常使普通人为非凡的命运做准备。
3.Adversity is inevitable, but difficulties r misfrtunes dn't have t keep us frm achieving ur intended gals.逆境是不可避免的,但困难或不幸并不一定会阻止我们实现既定的目标。
4.Success is t be measured nt s much by the psitin that ne has reached in life as by the bstacles which he has vercme.
衡量成功的标准,与其说是看一个人在生活中所达到的地位,不如说是看他克服了多少障碍。
5.Fear never builds the future, but hpe des.
恐惧永远不能创造未来,但希望可以。
6.The greatest discvery f all time is that a persn can change his future by merely changing his attitude.
人类有史以来最大的发现就是一个人可以仅仅通过改变他的态度来改变他的未来。
7.I can't change the directin f the wind, but I can adjust my sails t always reach my destinatin.
我不能改变风的方向,但我可以调整我的帆,使我总能到达目的地。
8.Times and cnditins change s rapidly that we must keep ur aim cnstantly fcused n the future.时代和环境瞬息万变,我们必须始终把目标放在未来。
[积极的态度主题升华]
1.Life is 10% what happens t us and 90% hw we react t it.生活的10%是发生在我们身上的事,90%是我们应对的方式。
2.The psitive thinker sees the invisible, feels the intangible, and achieves the impssible.
积极的思考者能看到看不见的,感受无形的,实现不可能的。
3.It's nt what happens t yu, but hw yu react t it that matters.在你身上发生了什么并不重要,重要的是你如何应对。
4.When life gives yu lemns, make lemnade.
当生活给了你柠檬,就把它做成柠檬水(随遇而安,苦中作乐)。
5.Instead f wrrying abut what yu cannt cntrl, shift yur energy t what yu can create.与其担心你无法控制的事情,不如把你的精力转移到你能创造的事情上。
6.Yu cannt cntrl the behavir f thers, but yu can always chse hw yu respnd t it.
你无法控制他人的行为,但你永远可以选择如何应对。
7.The mre yu feed yur mind with psitive thughts, the mre yu can attract great things int yur life.越是用积极的思想充实你的头脑,你就越能吸引美好的事物进入你的生活。
8.Yur attitude will make a difference t hw yu view the facts in yur life.
你的态度会影响你如何看待生活中的事实。
[梦想主题升华]
1.It's true: If the dream is big enugh, the facts dn't cunt.
心中有目标,风雨不折腰。这句话没错。
2.“All f the hard wrk and sacrifice paid ff,” she said. “When yu have a dream, believe it with all f yur heart.”
“所有的努力和牺牲都得到了回报,”她说。“当你有梦想时,要全心全意地相信它。”
3.Anyne with a dream, curage and persistence will be successful.
任何一个有梦想、勇气和毅力的人都会成功。
4.I knw nw that big ambitins need nt just time t develp, but firm belief in them. And I will nt allw anyne else t decide fr me what's pssible.
我现在知道,远大的抱负不仅需要时间来发展,还需要坚定的信念。我不会让别人替我决定什么是可能的。
5.The key is t fcus n yur dreams, instead f the hardships yu encunter alng the way.
关键是要专注于你的梦想,而不是你一路上遇到的困难。
6.Fulfilling ne's dream has nthing t d with age, disability r the thughts r expectatins f thers, but a firm belief in yurself.
实现一个人的梦想与年龄、缺陷或他人的想法或期望无关,而与对自己的坚定信念有关。
7.When I held fast t my dream, even during the tugh times, the miracles really began t happen.
即使在艰难的时候,当我坚持我的梦想时,奇迹真的开始发生了。
8.The wrld always makes way fr the dreamer.
世界总是会给梦想家让路。
9.My dream has pwered s much energy in me that my life has becme clrful every day. S, hwever hard it will be t stick t my dream, n way will I give it up!
我的梦想为我提供了如此多的能量,我的生活变得每天都丰富多彩。所以,无论坚持我的梦想有多么艰难,我都不会放弃它!
10.That dream helped me put everything behind me and gave me the cnfidence t pursue new pssibilities.
那个梦想帮助我抛下一切,给了我追求新的可能性的信心。
[亲情主题升华]
1.Lve and care fr the ne yu lve every single day f yur life. Yu may think what yu did is just a small deed, but it may mean a lt. Sme relatins are made t last lnger but they still need t be nurtured with lve and care.
在你生命中的每一天,都要爱护和关心你所爱的人。你可能认为你所做的只是一件小事,但它可能意义重大。有些关系可以维持得更久,但它们仍然需要用爱和关心来养护。
2.Smetimes we feel that we culd prgress quickly and reach the newer heights in ur life if we were nt tied up with ur family. Hwever, we fail t realize that ur family and ur lved nes help us survive the tugh time in ur lives with their supprt and encurage us t reach higher heights in ur life. They are nt hlding us, but are supprting us. Never let g f ur lved nes.
有时我们觉得,如果我们没有与家人捆绑在一起,我们就能快速进步,到达生命中的新高度。然而,我们没有意识到,是我们的家人、我们爱的人支持着我们度过生活中的艰难时刻,鼓励我们在生活中达到更高的高度。他们不是在牵制我们,而是在支持我们。永远不要放弃我们爱的人。
3.Parents will always be there and give everything they culd just t make yu happy. We take it fr granted, and we dn't appreciate all they d fr us until it's t late. When yu find a path t success in yur life, carry n but dn't leave yur parents behind as they are the true reasn fr yur success.
父母永远都在那里,付出他们的一切,只是为了让你幸福。我们认为这是理所当然的,也并不感激他们为我们所做的一切,直到为时已晚。当你在人生中找到一条成功之路时,坚持走下去,但不要把父母抛在身后,因为他们是你成功的真正原因。
4.Each persn is different, which may be due t their wn circumstances. This can ften lead t many differences. Hwever, we must try t understand each ther and adjust a little t make a healthy relatinship with each ther. And, when such differences arise between persns, it is the duty f their lved nes t keep them calm and guide them twards the right path.
每个人都是不同的,这可能是由于他们自己的境遇。这通常会导致许多差异。但是,我们必须试着互相理解,做一些调整,才能建立健康的关系。当人与人之间出现这种分歧时,他们所爱的人有责任让他们保持冷静,并引领他们走向正确的道路。
5.There is n shame in accepting yur mistake r frgiving each ther. We shuld be kind and humble. We shuld try t stay tgether as a family and nt break away frm it ver the petty arguments.
承认自己的错误或原谅对方并不可耻。我们应该善良和谦逊。我们应该尽量像一个家庭一样团结在一起,而不是因为琐碎的争吵而分裂。
6.Spend much time as yu can lving and caring abut peple wh lve yu. Enjy each mment with them befre it's t late. There is nthing mre imprtant than family.
花尽可能多的时间去爱护和关心那些爱你的人。趁还来得及,享受和他们在一起的每一刻。没有什么比家人更重要了。
[谚语主题升华]
1.A friend in need is a friend indeed.
患难见真情。
2.It's never t ld t learn.
活到老学到老。
3.Where there is a will, there is a way.
有志者,事竟成。
4.Cnstant drpping wears the stne.
滴水穿石。
5.N crss, n crwn.
不经历风雨,怎能见彩虹。
6.It's better t lse mney than t lse hnesty.
宁失万贯,不失诚信。
7.Diligence is the mther f success.
勤奋是成功之母。
8.It is better t light ne candle than t curse the darkness.
与其诅咒黑暗,不如燃起蜡烛。
9.It is mre imprtant fr a man t keep his prmise than t guard his prperty.
遵守自己的诺言比守卫财产更重要。
10.One gd turn deserves anther.
善有善报。
11.Help thers mre and create mre happiness.
多帮助他人,多创造快乐。
12.Light a lamp fr thers, and yu will nt nly light up fr thers but als yurself.
为别人点一盏灯,照亮别人,也照亮了自己。
13.It is a kind f happiness t be lved by thers, and it is als a kind f happiness t care fr thers.
被人关爱是一种幸福,关爱他人也是一种幸福。
14.Gd helps thse wh help themselves.
天助自助者。
15.He wh laughs last laughs best.
笑到最后的人笑得最好。档次
描述
第五档
(21~25分)
(1)创造了丰富、合理的内容,富有逻辑性,续写完整,与原文情境融洽度高。
(2)使用了多样并且恰当的词汇和语法结构,可能有个别小错,但完全不影响理解。
(3)有效地使用了语句间衔接手段,全文结构清晰,前后呼应,意义连贯。
第四档
(16~20分)
(1)创造了比较丰富、合理的内容,比较有逻辑性,续写比较完整,与原文情境融洽度较高。
(2)使用了比较多样并且恰当的词汇和语法结构,可能有些许错误,但不影响理解。
(3)比较有效地使用了语句间衔接手段,全文结构比较清晰,意义比较连贯。
第三档
(11~15分)
(1)创造了基本合理的内容,有一定的逻辑性,续写基本完整,与原文情境相关。
(2)使用了简单的词汇和语法结构,有一些错误或不恰当之处,但基本不影响理解。
(3)基本有效地使用了语句间衔接手段,全文结构基本清晰,意义基本连贯。
第二档
(6~10分)
(1)内容或逻辑上有一些重大问题,续写不够完整,与原文情境有一定程度的脱节。
(2)所使用的词汇有限,语法结构单调,错误较多,影响理解。
(3)未能有效地使用语句间衔接手段,全文结构不够清晰,意义不够连贯。
第一档
(1~5分)
(1)内容或逻辑上有较多重大问题,或有部分内容抄自原文,续写不完整,与原文情境基本脱节。
(2)所使用的词汇非常有限,语法结构单调,错误很多,严重影响理解。
(3)几乎没有使用语句间衔接手段,全文结构不清晰,意义不连贯。
0分
所写内容太少或无法看清以致无法评判;所写内容全部抄自原文或与题目要求完全不相关;未作答。
新高考英语复习:训练12 读后续写示例与写作训练07新高考英语复习:: 这是一份新高考英语复习:训练12 读后续写示例与写作训练07新高考英语复习:,共18页。
新高考英语复习:训练13 读后续写示例与写作训练08新高考英语复习:: 这是一份新高考英语复习:训练13 读后续写示例与写作训练08新高考英语复习:,共17页。
新高考英语复习:训练11 读后续写示例与写作训练06新高考英语复习:: 这是一份新高考英语复习:训练11 读后续写示例与写作训练06新高考英语复习:,共17页。

