云南省曲靖市2023-2024学年七年级下学期期末生物学试题(原卷版+解析版)
展开(全卷两个大题,共36个小题,共8页,满分100分)
注意事项:
1.地理与生物学合场考试,考试时间共计150分钟。同时发卷(卡)。考试结束后,分学科交回答题卡。
2.本卷为生物试题卷。考生解题作答必须在生物答题卡上。答案书写在生物答题卡相应位置上,在试题卷、草稿纸上作答无效。
第Ⅰ卷(选择题,共60分)
一、选择题(本大题共30小题,每小题2分,共60分。在每小题给出的四个选项中,只有一项是符合题目要求的)
1. 现存类人猿包括猩猩、大猩猩、黑猩猩、长臂猿四种。下列说法正确的是( )
A. 人类和现代类人猿有着共同的祖先森林古猿
B. 现代类人猿与人类的唯一区别是它没有语言
C. 现存类人猿是人类的祖先
D. 北京猿人和人类有许多相近的特征,是现代类人猿的祖先
2. 人体生殖系统是人类繁殖后代和分泌性激素维持第二性征的器官总称,下列结构中能产生生殖细胞的是( )
A. 睾丸和子宫B. 输卵管和输精管
C. 阴道和前列腺D. 睾丸和卵巢
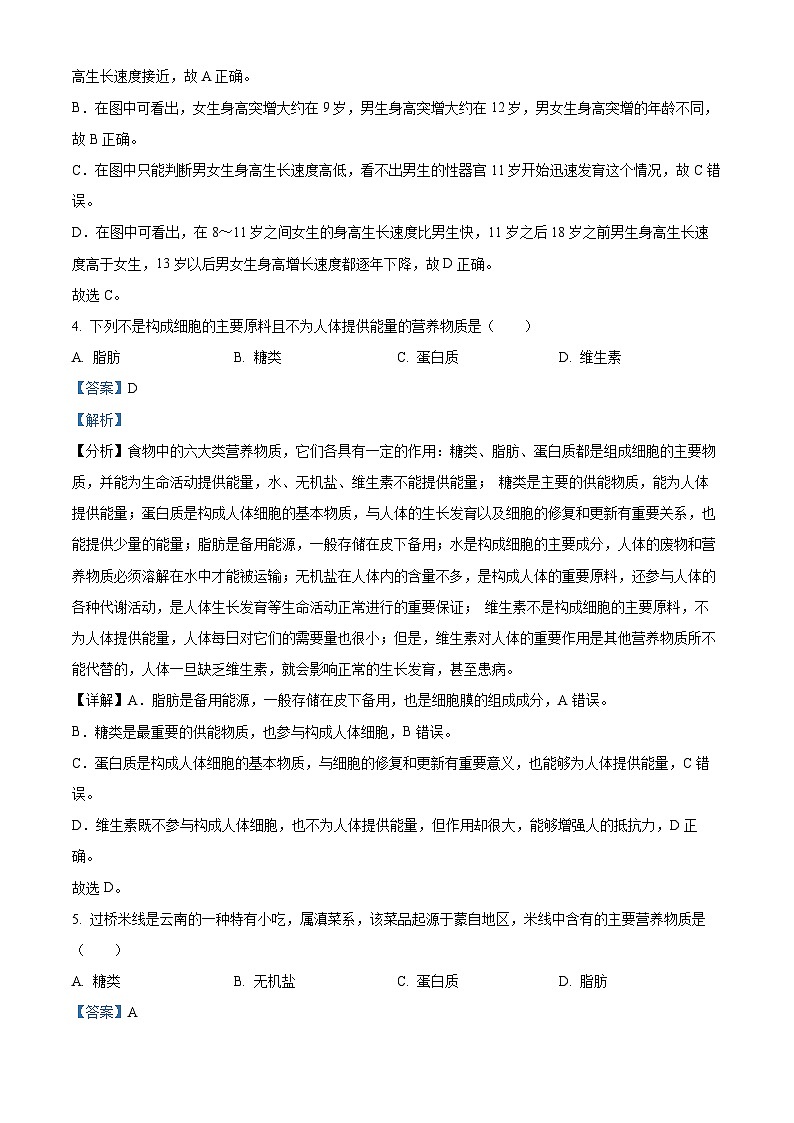
3. 下图为某地男女生身高生长速度曲线图,从该图中不能得出的观点是( )
A. 男女生在7—8岁之间生长速度接近
B. 男女生身高突增的年龄不同
C. 男生的性器官11岁开始迅速发育
D. 13岁以后男女生身高增长速度都逐年下降
4. 下列不是构成细胞的主要原料且不为人体提供能量的营养物质是( )
A. 脂肪B. 糖类C. 蛋白质D. 维生素
5. 过桥米线是云南的一种特有小吃,属滇菜系,该菜品起源于蒙自地区,米线中含有的主要营养物质是( )
A. 糖类B. 无机盐C. 蛋白质D. 脂肪
6. 下图中的曲线分别表示三种营养物质在消化道内的消化情况,丙这种物质是( )
A. 淀粉B. 脂肪C. 蛋白质D. 维生素
7. 下列营养物质中可以不经过消化就能被吸收的是( )
①葡萄糖②大分子蛋白质③维生素④食用油⑤水
A. ①②③B. ②③④C. ①③⑤D. ①②⑤
8. 食品安全指食品无毒、无害,符合应当有的营养要求,对人体健康不造成任何急性、亚急性或者慢性危害,生活中的以下做法有可能出现食品安全问题的是( )
A. 在冰箱放置时间超过3天的熟食,最好不要再食用
B. 打开包装的盒装牛奶,应在12小时内喝完
C. 不购买没有检疫合格证明或者标志的肉类
D. 云南是野生菌王国,采回来的野生菌只要完全烹制熟透就可以食用
9. 某中学校运会期间,学校食堂为师生准备了丰富的食物。以下是几位参加运动会的同学给自己搭配的午餐,其中比较科学的是( )
A. 小米粥、素包子、素炒白菜、青椒土豆丝
B. 油炸排骨、素炒白菜、炒鸡蛋、麻辣豆腐
C. 白米饭、酱爆鸡丁、清蒸火腿、红烧鱼
D. 馒头、红烧鱼、素炒白菜、排骨炖莲藕
10. 呼吸道是气体进出肺的通道,下列有关叙述不正确的是( )
A. 咽既属于消化道又属于呼吸道
B. 哮喘时气体进出肺的通道变窄,出现呼吸困难
C. 通过呼吸道对空气的处理,人体可完全避免空气中有害物的危害
D. 鼻腔和气管内均有黏膜分布,可以分泌黏液粘住灰尘
11. 某同学边吃饭边说笑引起了剧烈咳嗽,其最可能的原因是( )
A. 吞咽时会厌软骨未及时盖住喉口
B. 食物堵住了咽
C. 食物具有刺激性
D. 食物进入了肺
12. 膈肌位于胸腔与腹腔之间,是机体重要的呼吸肌,占所有呼吸肌功能的60%~80%。下图是模拟膈肌运动的示意图,相关叙述正确的是( )
A. 甲图演示吸气,膈肌舒张
B. 乙图演示呼气,膈肌收缩
C. 甲图演示呼气,膈肌舒张
D. 乙图演示吸气,膈肌舒张
13. 下表是测量人体肺活量时,测量了3次所获得的不同数据,还应如何处理这3组数据( )
A. 取最大数B. 取最小数
C. 取平均数D. 取3个数据累加数
14. 下表是某幼儿去医院做血常规检查的部分检查结果,初步判断该幼儿可能( )
A. 受伤出血后止血困难B. 有贫血症状
C. 身体有炎症D. 身体正常
15. 某同学在做“观察小鱼尾鳍内血液的流动”实验时,通过显微镜观察到某血管内红细胞可以单行通过。下列关于该血管叙述正确的是( )
A. 该血管是动脉,管壁较厚,血流速度快
B. 该血管是静脉,管壁较薄,血流速度较慢
C. 我们手臂上的“青筋”就是这种类型的血管
D. 该血管壁非常薄,只由一层扁平上皮细胞构成
16. 如图为静脉瓣活动示意图,下列关于静脉瓣相关叙述错误的是( )
A. 能够防止血液倒流
B. 能够加快血液流速
C. 分布在四肢静脉的内表面
D. 静脉瓣只能向一个方向开
17. 安全输血在抢救病人时至关重要,大量输血时,应以输入同型血为原则。当情况紧急时任何血型的人都可以缓慢地输入少量( )
A O型血B. AB型血C. B型血D. A型血
18. 如图所示,心脏是由左右两个“泵”同时协同工作的,根据下图可以判断出( )
A. 动脉瓣处于关闭状态
B. 心房与心室之间的瓣膜处于开放状态
C. 左右心房处于收缩状态
D. 左右心室处于收缩状态
19. 如图为肺泡与血液之间的气体交换示意图,下列叙述正确的是( )
A. 血管乙中流动的血液是静脉血
B. 血管甲血液中含氧量比血管乙血液中高
C. c代表二氧化碳进入肺泡,d代表氧气进入血液
D. c进入肺泡和d进入血液都要穿过二层细胞膜
20. 有些同学为了争取更多的时间学习,经常憋尿。长期憋尿主要会影响的器官是( )
A. 肾脏B. 膀胱C. 输尿管D. 尿道
21. 人工肾脏通过模拟肾脏的滤过作用,对肾脏功能衰竭病人的血液进行透析,将体内废物排出。经血液透析后,病人血液中主要减少的成分是( )
A. 尿素B. 葡萄糖C. 蛋白质D. 血细胞
22. 声音是由物体振动产生的声波被人或动物听觉器官所感知的波动现象,声波使人体产生听觉的途径是( )
A. 鼓膜、听小骨、耳蜗、听觉神经、大脑的一定区域
B. 鼓膜、耳蜗、听小骨、听觉神经、大脑的一定区域
C. 鼓膜、听小骨、耳蜗、听觉神经、小脑的一定区域
D. 鼓膜、听觉神经、听小骨、耳蜗、脑干的一定区域
23. 在沾益西河公园看见一只海鸥由近飞向远处直到从视野消失的过程中,眼球晶状体曲度变化情况是(横坐标代表时间,纵坐标代表曲度)( )
A. B.
C. D.
24. 醉酒驾驶是指因饮酒而完全丧失或部分丧失个人意志的情况下驾驶机动车,是一种严重的交通违法行为。醉酒的人会出现口齿不清、动作不协调等症状,这是因为酒精分别麻醉了人的( )
A. 小脑、脑干B. 心脏、脑干
C. 小脑、心脏D. 大脑、小脑
25. 人体神经系统是机体内起主导作用的系统,其组成包括( )
A. 大脑、小脑、脑干、神经
B. 大脑、小脑、脊髓、神经
C. 中枢神经系统、周围神经系统
D. 大脑、小脑、脑干、脊髓
26. 某运动员在训练过程中上肢受伤,已不能完成缩手反射,但是能感觉到疼痛,他受损伤的部位可能是( )
A. 传出神经或效应器B. 大脑或传入神经
C. 传入神经或传出神经D. 传入神经或脑干
27. 激素对人体的代谢、生长、发育、繁殖等活动等起重要的调节作用,下列器官中不能分泌激素的是( )
A 卵巢B. 胰岛C. 汗腺D. 肾上腺
28. 如图所示是模拟眼球成像的模型,图中的注水塑料球和光屏分别模拟的是( )
A 角膜、玻璃体B. 玻璃体、视网膜
C. 晶状体、视网膜D. 角膜、晶状体
29. 如图表示人体两种状态下的呼吸情况,分析错误的是( )
A. A为平静状态,B为运动状态
B. B呼吸频率为27次/分钟
C. B状态时需要的氧气增加
D. 此的人肺活量约5.2升
30. 加强生态环境保护,建立常态化管控生态环境风险长效机制,全面推进美丽中国建设,是当下一项基本国策。下列做法错误的是( )
A. 退耕还林还草
B. 使用新能源,减少碳排放
C. 大量放生人工繁殖的动物,保护生物多样性
D. 提倡使用公共交通工具,少开私家车
第Ⅱ卷(非选择题,共40分)
二、简答题(每空1分,共40分)
31. 消化系统由消化道和消化腺两大部分组成,下图是消化系统示意图,请据图示回答下列问题([ ]中填序号,横线上填文字)。
(1)[ ]___是最大的消化腺,它分泌的消化液是___。
(2)⑦内表面有许多环形突起,称为皱襞。皱襞表面有许多绒毛状突起,称为___,这些结构增加了它的___。
(3)淀粉开始消化的部位是[ ]___,淀粉最终在小肠中被肠液、胰液分解成___。
(4)蛋白质最终在小肠中被分解成___。
(5)图中具有消化功能的器官有___(填序号)。
32. 呼吸系统在人体的各种系统中与外环境接触最频繁,接触面积大。成年人在静息状态下每日有12000升气体进出于呼吸道,图为人体呼吸系统组成示意图,请据图回答([ ]中填序号,横线上填文字)。
(1)对吸入的气体有清洁、湿润和温暖作用的结构有___(填序号)。
(2)[6]___是呼吸系统的主要器官。
(3)[5]是支气管,它进入肺后反复分支,在末端形成了许多肺泡,肺泡壁由一层上皮细胞构成,外面缠绕着许多___,这有利于___与___进行气体交换。
(4)4和5以软骨环为支架,可以保证___。
33. 近年来,中国科学家已经创造了可以在血液中游走的微型“血管机器人”(如图1所示),这些“血管机器人”设计用于直接穿梭在血管系统内,治疗心脑血管疾病。现通过上肢静脉注入“血管机器人”,随血液循环(如图2所示)进入脑部,对脑部血管进行疏通,请回答下列问题([ ]中填序号,横线上填文字)。
(1)从上肢静脉注入的血管机器人,经上腔静脉最先到达图2中心脏的[ ]___,要到达脑部,需经过心脏___次。
(2)左心室强力收缩将血管机器人送入主动脉,该血管管壁___、弹性大、血管内血流速度___。
(3)如图2,当血液从M流到N处,由___血变成___血。
34. 人体产生的废物中,尿素、多余的水和无机盐主要通过泌尿系统形成尿液排出体外。如图为尿的形成过程示意图,请据图回答下列问题([ ]中填序号,横线上填文字)。
(1)血液经肾单位中的[ ]___和肾小囊内壁的___作用,除___和大分子的蛋白质以外,血浆中的一部分水、无机盐、葡萄糖和尿素等物质可以到达肾小囊中形成___。
(2)若某人激素分泌正常,尿液中出现了葡萄糖,则可能是图中[ ]___出现病变,该结构在尿液形成过程中具有___作用。
35. 下图分别是脑、缩手反射示意图,根据图分析回答([ ]中填序号,横线上填文字)。
(1)反射是通过一定的神经结构___完成的。
(2)手指皮肤中的[①]___感受到刺激,产生神经冲动,通过②传到脊髓中的[③]___,神经冲动再通过④,传到相应的[⑤]___,产生缩手动作。
(3)根据乒乓球的落点,乒乓球运动员迅速做出跳跃击球等动作,这属于___反射(填“简单”或“复杂”)。在打乒乓球过程中,除了大脑皮层外,还需要[ ]___参与,以维持身体平衡,协调运动。
(4)当手受到针刺激,会发生缩手反射,举出2个与该反射类型相同的例子___。
36. 阅读资料,回答后面问题
资料一:据《光明网》2022年11月24日报道,深圳大学总医院内分泌科接诊一名13岁女孩,小小年纪竟被确诊为2型糖尿病和脂肪肝。医生追问病史时发现,她每天都喝1-2杯奶茶或含糖碳酸饮料,出现糖尿病症状已有半年之久。经过住院治疗后,女孩病情已好转出院,但在18岁之前可能每天都需要注射胰岛素或者服用治疗糖尿病药物。
资料二:某学校的生物兴趣小组受上述《光明网》新闻的启发,设计了以下探究“过度饮用奶茶是否会诱发糖尿病的发生”动物实验:
第一步:挑选生理状况相同的40只小鼠,并随机均分成A、B组;
第二步:实验前连续三天检测所有小鼠的空腹血糖值,计算各组的平均值;
第三步:实验开始,A组每天喂食清水,B组每天喂食等剂量的奶茶,其他喂养条件适宜且相同。实验持续12周后,连续三天检测所有小鼠的空腹血糖值和尿液中葡萄糖的有无,计算各组平均值,结果如下表。
(1)设置A和B两组实验的目的是___,其中实验组是___。
(2)实验持续12周后,连续三天检测所有小鼠的空腹血糖值并计算各组平均值是为了___。
(3)该实验的变量是___。
(4)根据实验结果可知,实验后B组血糖平均值高于A组,且B组尿液中出现了葡萄糖,可以得出结论___。B组小鼠出现糖尿病症状的原因主要是奶茶中含有大量糖类,摄入过多后会导致___(填写激素名称)无法正常调节糖类在体内的吸收、利用和转化。
(5)在预防糖尿病发生和降低糖尿病人血糖浓度的方面,你有哪些好的建议?___(至少答出1个方面)。测量次数
第一次
第二次
第三次
肺活量/mL
2350
2680
3750
项目
测定结果
参考值
单位
白细胞
18.79
4.9-12.7
109个/升
红细胞
5.27
4.1-5.5
1012个/升
血红蛋白
135
115-150
克/升
血小板
453
187-475
109个/升
组别
空腹血糖平均值(mml/L)
尿液中是否有葡萄糖
实验前
实验后
A
4.42
4.43
无
B
4.40
13.66
有
贵州省黔东南州2023-2024学年七年级下学期期末生物学试题(原卷版): 这是一份贵州省黔东南州2023-2024学年七年级下学期期末生物学试题(原卷版),共8页。
河南省新乡市原阳县2023-2024学年八年级下学期期末生物学试题(原卷版+解析版): 这是一份河南省新乡市原阳县2023-2024学年八年级下学期期末生物学试题(原卷版+解析版),文件包含河南省新乡市原阳县2023-2024学年八年级下学期期末生物学试题原卷版docx、河南省新乡市原阳县2023-2024学年八年级下学期期末生物学试题解析版docx等2份试卷配套教学资源,其中试卷共28页, 欢迎下载使用。
贵州省黔东南州2023-2024学年七年级下学期期末生物学试题(原卷版+解析版): 这是一份贵州省黔东南州2023-2024学年七年级下学期期末生物学试题(原卷版+解析版),文件包含贵州省黔东南州2023-2024学年七年级下学期期末生物学试题原卷版docx、贵州省黔东南州2023-2024学年七年级下学期期末生物学试题解析版docx等2份试卷配套教学资源,其中试卷共30页, 欢迎下载使用。

