[生物][期末]四川省凉山州2023-2024学年高二下学期期末考试试题(解析版)
展开一、选择题(1-30题,每题2分,共60分,每题只有一个选项符合题意)
1. 如图是处于生态平衡的某天然森林的结构模型,其中a~f代表该森林生态系统的组成成分。下列有关该生态系统的叙述,错误的是( )
A. 该生态系统生物种类的组成稳定,b、d、e、f的数量不会发生变化
B. e同化的能量与b、c、d、e、f呼吸散失的能量处于均衡状态
C. 在负反馈机制的调节下,该生态系统受到一定程度的干扰仍能保持相对稳定
D. 禁止乱砍、滥伐可增大a→e过程,有利于提高该生态系统的稳定性
【答案】A
【分析】生态平衡是生态系统的结构和功能处于相对稳定的一种状态,生态平衡不是绝对的,处于平衡状态的生态系统受到一定程度的干扰,有可能通过自身调节,使生态系统保持相对稳定。
【详解】A、如图是处于生态平衡的某天然森林的结构模型,生态平衡指的是生态系统的结构平衡、功能平衡和收支平衡,但并不意味着生态系统中b、d、e、f的数量不会发生变化,A错误;
B、e为该生态系统中的生产者,b、d、f为消费者,c为消费者,在处于生态平衡状态的生态系统中,生产者e同化的能量与该生态系统中所有的生物b、c、d、e、f呼吸散失的能量处于均衡状态,B正确;
C、生态平衡反映生态系统的稳定性,这是通过负反馈调节机制实现的,该机制是生态系统具有自我调节能力的基础,即在负反馈机制的调节下,该生态系统受到一定程度的干扰仍能保持相对稳定,C正确;
D、禁止乱砍、滥伐可增大a→e过程,进而增加生态系统中生产者固定的能量,因而有利于提高该生态系统的稳定性,D正确。
故选A。
2. 如图表示某草原生态系统的部分食物网,下列叙述正确的是( )
A. 若草食昆虫突然减少,则兔的数目不会发生变化
B. 狐狸在该食物网中占据第四和第五营养级
C. 吃虫的鸟与肉食昆虫的种间关系是捕食和种间竞争
D. 若该图表示生态系统的组成成分,则还缺少分解者
【答案】C
【分析】食物链反映的是生产者与消费者之间吃与被吃的关系,食物链彼此相互交错连接成的复杂营养关系就是食物网,所以食物链和食物网中不应该出现分解者和非生物部分。一个正确的食物链是从生产者起始的,终点是不被其他动物捕食的顶级动物。
【详解】A、若草食昆虫突然减少,则草的数量会增多,兔的数量也会增多,A错误;
B、狐狸占据第三(草→兔/鼠→狐狸)、第四(草→草食昆虫→吃虫的鸟→狐狸)和第五(草→草食昆虫→肉食昆虫→吃虫的鸟→狐狸)营养级,B错误;
C、图示中吃虫的鸟一方面捕食肉食昆虫,另一方面吃虫的鸟和肉食昆虫都以草食昆虫为食,二者之间存在捕食和种间竞争的关系,C正确;
D、若该图表示生态系统的组成成分,则还缺少分解者、非生物的物质和能量,D错误。
故选C。
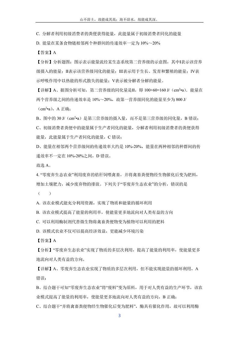
3. 下图表示能量流经某生态系统第二营养级示意图[单位:J/(cm2·a)],据图分析,有关说法正确的是 ( )
A. 输入第一营养级的能量至少为800 J/(cm2·a)
B. 被第三营养级同化的能量为30 J/(cm2·a)
C. 分解者利用初级消费者的粪便获得能量,此能量属于初级消费者同化的能量
D. 能量在某条食物链相邻两个种群间的传递效率一定为10%~20%
【答案】A
【分析】分析题图:图示表示能量流经某生态系统第二营养级的示意图,其中Ⅰ表示该营养级摄入的能量;Ⅱ表示该营养级同化的能量;Ⅲ表示用于生长、发育和繁殖的能量;Ⅳ表示呼吸作用中以热能的形式散失的能量;Ⅴ表示被分解者分解的能量。
【详解】A、据图分析可知,第二营养级的同化量是Ⅱ,即100+60=160 J/(cm2•a).能量在两个营养级之间的传递效率是10%~20%,故第一营养级同化的能量至少为800 J/(cm2•a),A正确;
B、图中的30 J/(cm2•a)是第三营养级的摄入量,而不是第三营养级的同化量,B错误;
C、初级消费者粪便中的能量属于生产者同化的能量,分解者利用初级消费者的粪便获得能量,此能量属于生产者同化的能量,C错误;
D、能量在相邻两个营养级间的传递效率大约是10%-20%,能量在两种相邻的种群间的传递效率不一定在10%-20%之间,D错误。
故选A。
4. “零废弃生态农业”利用废弃的秸秆饲喂禽畜,并将禽畜粪便物经生物催化后变为肥料,增加土壤肥力,减少废弃物的排放。下列关于“零废弃生态农业”的分析,错误的是( )
A. 该农业模式能充分利用资源,实现了物质和能量的循环利用
B. 该农业模式提高了能量的利用率,使能量更多地流向对人类有益的方向
C. 可以利用酶制剂代替微生物将禽畜粪便物变为植物可以利用的肥料
D. 该模式农业不仅可以提高经济效益,更能减少环境污染
【答案】A
【分析】“零废弃生态农业”实现了物质的多层次利用,提高了能量的利用率,使能量更多地流向对人类有益的方向。
【详解】A、零废弃生态农业实现了物质的多层次利用,但不能实现能量的循环利用,A错误;
B、结合题干可知“零废弃生态农业”将“废料”变为原料,用于对人类有益的生产环节,该农业模式提高了能量的利用率,使能量更多地流向对人类有益的方向,B正确;
C、结合题干“并将禽畜粪便物经生物催化后变为肥料”,酶具有催化作用,故可以利用酶制剂代替微生物将禽畜粪便物变为植物可以利用的肥料,C正确;
D、结合题干“增加土壤肥力,减少废弃物的排放”可知该模式农业不仅可以提高经济效益,更能减少环境污染,D正确。
故选A。
5. 松墨天牛和松材线虫都能从松树的筛管中吸取汁液,影响松树的生长。松墨天牛幼虫会分泌信息素吸引松材线虫进入天牛气管,寄生在天牛气管中的松材线虫能释放信息素,促进天牛体内蜕皮素的合成,缩短天牛从幼虫发育到成虫的时间。松墨天牛成虫体表所携带的蓝变菌可使松树质地变软,有利于松材线虫侵入松树。下列分析错误的是( )
A. 松墨天牛和松材线虫与松树的关系均属于寄生
B. 松墨天牛与松材线虫间存在双向信息传递
C. 松墨天牛分泌的信息素对松材线虫有利,对其自身不利
D. 诱杀松墨天牛可减缓松材线虫对松树的危害
【答案】C
【分析】寄生:一种生物从另一种生物(宿主)的体液组织或已消化的物质中获取营养并通常对宿主产生危害的现象。例如,马蛔虫与马。
【详解】A、松墨天牛和松材线虫都能从松树的筛管中吸取汁液,影响松树的生长,因此松墨天牛和松材线虫与松树的关系均属于寄生,A正确;
B、松墨天牛幼虫会分泌信息素吸引松材线虫进入天牛气管,寄生在天牛气管中的松材线虫能释放信息素,促进天牛体内蜕皮素的合成,缩短天牛从幼虫发育到成虫的时间。因此松墨天牛与松材线虫间存在双向信息传递,B正确;
C、松墨天牛分泌的信息素吸引松材线虫,松材线虫释放信息素促进天牛蜕皮素的合成,缩短天牛从幼虫发育到成虫的时间,因此松墨天牛分泌的信息素对其自身有利,C错误;
D、松墨天牛成虫体表所携带的蓝变菌可使松树质地变软,有利于松材线虫侵入松树。因此诱杀松墨天牛可减缓松材线虫对松树的危害,D正确。
故选C。
6. 下图表示某河流生态系统受到生活污水(含大量有机物)轻度污染后自我净化的示意图,下列有关该过程的分析,错误的是( )
A. 流经该河流的总能量应是生活污水中有机物的化学能
B. 在 AB 段溶解氧大量减少与好氧型细菌分解有机物有关
C. 有机物分解后NH4+等逐渐增加使藻类在 BC段大量繁殖
D. 图中的自我净化过程体现了生态系统的负反馈调节机制
【答案】A
【详解】A、流经该生态系统的总能量是该河流中生产固定的太阳能和污水中有机物的化学能总和,A错误;
B、AB段有机物含量多,好氧细菌分解有机物消耗大量氧气,导致溶解氧减少,B正确;
C、BC段有机物因被微生物分解而减少,产生的NH4+等无机盐可被植物吸收,使藻类大量繁殖,C正确;
D、图中的自我净化过程体现了生态系统受到干扰后经过调节使其恢复正常的过程,这属于负反馈调节,D正确。
故选A。
7. 2023 年 8 月 24 日,日本将核污水排入海洋,因核污水中含大量放射性核元素而引发全球关注。下列分析错误的是( )
A. 核污水入海会污染海洋环境,造成生物多样性的丧失
B. 物质循环具有全球性,因此核污染将会影响全球的水资源安全
C. 放射性物质进入海洋后会被生物吸收进入食物链,导致生物富集现象
D. 核污水进入海洋后,由于海洋强大的自我调节能力,所以不会破坏生态平衡
【答案】D
【分析】生物多样性是人类社会赖以生存和发展的基础。在生态系统中,有害物质可以通过食物链在生物体内不断积累,其浓度随着营养级别的升高而逐步增加,这种现象叫生物富集。
【详解】A、核污水入海会污染海洋环境,使水域污染,水生生物的生存环境恶化,生物多样性指数下降,造成生物多样性的丧失,A正确;
B、由于物质循环具有全球性,因此核污染将会影响全球的水资源安全,B正确;
C、有害物质可以通过食物链在生物体内不断积累,其浓度随着营养级别的升高而逐步增加,这种现象叫生物富集,放射性物质最终会沿着食物链逐渐在生物体内聚集,积累在食物链顶端,C正确;
D、生态系统的自我调节能力是有限的,当外界干扰因素的强度超过一定限度时,生态平衡就会遭到严重的破坏。核污水进入海洋后,会破坏生态平衡,D错误。
故选D。
8. 5月22日是国际生物多样性日,2023年国际生物多样性日的主题是“从协议到协力:复元生物多样性”。下列关于生物多样性的叙述,正确的是( )
A. 某药用植物园生产的铁皮石斛入药体现了生物多样性的直接价值
B. 生物多样性是生物进化的结果,外来物种都能增加生物多样性
C. 随着物种丰富度的增加,能量传递效率及生物多样性的价值逐渐增大
D. 保护生物多样性就是指在种群、群落和生态系统三个层次上进行保护
【答案】A
【分析】生物圈内所有的植物、动物和微生物等,它们所拥有的全部基因,以及各种各样的生态系统,共同构成了生物多样性。
【详解】A、人类有食用、药用和工业原料等使用意义以及有旅游观赏、科学研究和文学艺术创作等非实用意义的是直接价值,某药用植物园生产的铁皮石斛入药体现了生物多样性的直接价值,A正确;
B、外来物种不一定能增加生物多样性,也可能导致生态入侵,使生物多样性降低,B错误;
C、生态系统的能量在相邻两个营养级之间的传递效率为10-20%,不会因物种丰富度的增加而逐渐增大,但是随着物种丰富度的增加,生物多样性的价值逐渐增大,C错误;
D、生物多样性包括遗传多样性、物种多样性和生态系统的多样性,保护生物多样性主要是指在遗传、物种和生态系统三个层次上进行保护,D错误。
故选A。
9. 2023年4月22日,我国发布了《生态系统碳汇能力巩固提升实施方案》。生态系统碳汇是指降低大气中二氧化碳的过程、活动或机制。下列叙述错误的是( )
A. 湿地生态系统的碳汇能力较强,可能与分解者的分解能力强有关
B. 推进山水林田湖草沙一体化系统治理,可提升生态系统碳汇能力
C. 碳汇造林一定程度上可抵消全球的碳排放,说明碳循环具有全球性
D. 碳在生物群落与非生物环境之间的循环主要是以CO2的形式进行
【答案】A
【分析】生态系统的物质循环具有全球性和循环性,在碳循环过程中,碳元素通过光合作用与化能合成作用以二氧化碳的形式进入生物群落,通过生物群落的呼吸作用和微生物的分解作用,以二氧化碳的形式返回非生物环境。
【详解】A、生态系统碳汇是指降低大气中二氧化碳的过程、活动或机制,而分解者的分解能力强会导致二氧化碳过多进入大气中,可见,湿地生态系统的碳汇能力较强,不是分解者的分解能力强导致的,A错误;
B、推进山水林田湖草沙一体化系统治理,可通过增加植被增强植物的光合作用,因而能提升生态系统碳汇能力,B正确;
C、碳汇造林可提升植物对二氧化碳的固定能力,因而可在一定程度上抵消全球的碳排放,说明碳循环具有全球性,C正确;
D、碳在生物群落与非生物环境之间的循环主要是以CO2的形式进行,而在生物群落内部是以含碳有机物的形式进行传递的,D正确。
故选A。
10. 人类利用微生物发酵制作米酒、果酒、泡菜等制品已有几千年的历史,在传统发酵食品的制作过程中,下列相关叙述正确的是( )
A. 制作米酒时添加“酵头”的目的是接种酿酒酵母
B. 米酒发酵液中冒出的“气泡”都来源于酵母菌的无氧呼吸
C. 果酒和泡菜制作中均需要及时通氧,保证菌种的有氧呼吸
D. 传统发酵以混合菌种的液体发酵为主
【答案】A
【分析】酵母菌为兼性厌氧型真菌,在有氧无氧条件下均能产生二氧化碳。
【详解】A、制作米酒利用的是酵母菌,添加“酵头”的目的是接种酿酒酵母,A正确;
B、酵母菌的有氧呼吸和无氧呼吸都会产生二氧化碳,故米酒发酵液中冒出的“气泡”来源于酵母菌无氧呼吸和有氧呼吸,B错误;
C、乳酸菌是厌氧菌,制作酸奶和泡菜利用的是乳酸菌,故酸奶和泡菜制作中均需要确保无氧呼吸,以保证乳酸菌的无氧呼吸,果酒发酵,前期需要通入空气,进行酵母菌的繁殖,然后进行无氧发酵产生酒精,C错误;
D、传统发酵是以混合菌种的固体发酵及半固体发酵为主,D错误。
故选A。
11. 一般情况下,一定浓度的抗生素会杀死细菌,但变异的细菌可能产生耐药性。为探究某种抗生素对细菌的选择作用,实验人员在接种了金黄色葡萄球菌的培养基中放置了含某种抗生素的圆形滤纸片和不含抗生素的圆形滤纸片,一段时间后测量滤纸片周围抑菌圈的直径。从抑菌圈边缘的菌落上挑取细菌富集培养,然后重复上述步骤培养三代,结果如下表所示。下列有关叙述错误的是( )
A. 一定浓度的抗生素会诱导细菌产生耐药性的变异
B. 采用稀释涂布平板法将金黄色葡萄球菌接种到固体培养基上
C. 平板中①号区域的滤纸片不含抗生素,起空白对照的作用
D. 随培养代数增多,抑菌圈的直径越小,说明细菌的耐药性越强
【答案】A
【详解】A、细菌耐药性的变异是在使用抗生素之前就已存在,一定浓度的抗生素起选择作用,能够筛选出具有耐药性的细菌,A错误;
B、稀释涂布平板法可以获得的单个菌落且便于计数,故采用稀释涂布平板法将金黄色葡萄球菌接种到固体培养基上,B正确;
C、为排除滤纸片对实验结果的影响,应增设空白对照组,即增加不含抗生素的滤纸片或含无菌水的滤纸片作为对照组;平板①号区域的滤纸片不含抗生素,起空白对照的作用,C正确;
D、根据题干信息实验人员在接种了金黄色葡萄球菌的培养基中放置了含某种抗生素的圆形滤纸片和不含抗生素的圆形滤纸片,故抑菌圈直径越小,说明细菌的耐药性越强,题表可知随培养代数增多,抑菌圈的直径越小,说明细菌的耐药性越强,D正确。
故选A。
12. 人们利用某些微生物制作食品时,需要分析微生物的特点,控制微生物的发酵条件。下列与此有关的各项内容都正确的是( )
A. AB. BC. CD. D
【答案】B
【详解】A、该装置中不需要温度计,换成充气管;排气管不能插入到液体中,否则发酵液会从导管溢出,A错误;
B、醋酸菌是好氧菌,通入氧气有利于醋酸菌发酵,B正确;
C、腐乳制作过程的主要微生物是毛霉,先让毛霉生长,后加盐腌制,否则盐会抑制毛霉生长,C错误;
D、制作泡菜的原理是乳酸菌发酵,乳酸菌是厌氧型生物,所以在坛口加水,可以制造无氧环境,有利于乳酸菌增殖,D错误。
故选B。
13. 啤酒生产的简要流程如下图所示,制麦时用赤霉素溶液浸泡大麦种子,糖化主要将麦芽中的淀粉等有机物水解为小分子。下列说法错误的是( )
A. 制麦过程完成后,不需要对大麦进行高压蒸汽灭菌
B. 赤霉素溶液浸泡大麦种子,目的是促进α-淀粉酶合成
C. 发酵过程包括主发酵和后发酵,酒精主要是在后发酵产生
D. 所用酵母菌中可以通过诱变育种或基因工程育种获得
【答案】C
【分析】果酒的制作离不开酵母菌,酵母菌是兼性厌氧微生物,在有氧条件下,酵母菌进行有氧呼吸,大量繁殖,把糖分解成二氧化碳和水;在无氧条件下,酵母菌能进行酒精发酵。
【详解】A、制麦过程完成后,不需要对大麦进行高压蒸汽灭菌,否则会把大麦彻底杀死,相关的酶也会失活,A正确;
B、用赤霉素溶液浸泡大麦种子,可以让大麦种子无需发芽便能产生更多的α-淀粉酶,降低生产成本,B正确;
C、酒精主要是在主发酵产生的,C错误;
D、发酵工程的第一步就是选育菌种,性状优良的菌种可以从自然界中筛选,也可以通过诱变育种或基因工程育种获得,D正确。
故选C。
14. 植物组织培养技术常用于商业化生产:其过程一般为:无菌培养物的建立→培养物增殖→生根培养→试管苗移栽及鉴定。下列叙述错误的是( )
A. 用同一植株体细胞离体培养获得的再生苗不会出现可遗传变异
B. 同一株植物不同部位细胞经诱导培养获得的植株基因型可能不同
C. 试管苗移栽前应在消过毒的蛭石或珍珠岩等环境中进行适当培养
D. 组织培养过程中也可无明显愈伤组织形成,直接形成胚状体等结构
【答案】A
【分析】植物组织培养过程是:离体的植物器官、组织或细胞脱分化形成愈伤组织,然后再分化生成根、芽,最终形成植物体。植物组织培养依据的原理是植物细胞的全能性。
【详解】A、再生苗培育过程中细胞进行旺盛的有丝分裂过程,而有丝分裂过程中容易发生基因突变,因此,用同一植株体细胞离体培养获得的再生苗也可能会出现变异,A错误;
B、以同一株植物的任何细胞经组织培养获得的愈伤组织的基因型可能不同,如花粉细胞和体细胞培养形成的植株愈伤组织的基因型不同,B正确;
C、幼苗在培养间培养一段时间后,最好用无菌水清洗根部培养基,再移入消过毒的蛭石或珍珠岩等环境炼苗,C正确;
D、若外植体是不定芽,则组织培养过程中可无明显愈伤组织形成,直接形成胚状体等结构,D正确。
故选A。
15. 植物组织培养依据的原理,培养过程的顺序及诱导的植物激素分别是( )
①细胞的全能性 ②离体的植物器官,组织或细胞 ③根,芽 ④生长素和细胞分裂素 ⑤生长素和乙烯 ⑥愈伤组织 ⑦再分化 ⑧脱分化 ⑨植物体
A. ①②⑧⑥⑦③⑨④B. ①②⑦⑥⑧③⑨⑤
C. ①⑥②⑨⑧③⑦⑤D. ①②⑨⑧⑥⑦③④
【答案】A
【分析】植物组织培养依据的原理为植物体细胞的全能性,即已经分化的细胞仍然具有发育成完整植株的潜能;培养过程的顺序是离体植物器官、组织或细胞(外植体)脱分化形成愈伤组织,再分化形成根、芽等器官进而形成新的植物体。
【详解】植物组织培养技术依据的原理是植物细胞的全能性,即①;植物组织培养的过程是将离体的植物器官、组织或细胞经脱分化过程形成愈伤组织,之后经再分化过程形成根、芽,最终发育成完整的植物体,即②⑧⑥⑦③⑨;决定植物细胞脱分化和再分化的关键因素是生长素和细胞分裂素的浓度、比例,即④,A正确。
故选A。
16. 下图为动物成纤维细胞的培养过程示意图,下列叙述错误的是( )
A. 步骤①的操作需要在无菌环境中进行
B. 步骤②应向锥形瓶中加入无菌水制成细胞悬液
C. 步骤③到④的分瓶操作前常用胰蛋白酶处理
D. 步骤③到④分装时需调整到合适的细胞密度
【答案】B
【详解】A、步骤①为将组织块剪碎,需要在无菌环境中进行操作,A正确;
B、步骤②应向锥形瓶中加入培养液制成细胞悬液 ,B错误;
C、由于动物细胞培养时常出现接触抑制现象,步骤③到④的分瓶操作前常用胰蛋白酶处理,且进行培养液的更换,C正确;
D、步骤③到④分装时需调整到合适的细胞密度,因为若密度过大细胞,仍存在接触抑制,D正确。
故选B。
17. 如图为杂交瘤细胞制备示意图。骨髓瘤细胞由于缺乏次黄嘌呤-鸟嘌呤磷酸核糖转移酶(HGPRT-),在HAT筛选培养液中不能正常合成DNA,无法生长。下列叙述错误的是( )
A. 可用灭活的仙台病毒诱导细胞融合
B. 两两融合的细胞都能在HAT培养液中生长
C. 杂交瘤细胞需进一步筛选才能用于生产
D. 细胞膜的流动性是细胞融合的基础
【答案】B
【分析】(1)动物细胞融合的原理是细胞膜的流动性、细胞的增殖;诱导动物细胞融合的常用方法有电融合法、PEG融合法、灭活病毒诱导法等,结果产生的杂交细胞主要用于制备单克隆抗体。
(2)单克隆抗体制备的原理包括:①免疫原理:B淋巴细胞能产生特异性抗体;②细胞融合原理:利用一定的诱导手段使B淋巴细胞与骨髓瘤细胞融合;③动物细胞培养技术:对杂交瘤细胞进行体内、体外培养。
【详解】A、诱导动物细胞融合的常用方法有电融合法、PEG融合法、灭活病毒(如灭活的仙台病毒)诱导法等,A正确;
B、两两融合的细胞包括免疫B细胞与免疫B细胞融合的具有同种核的细胞、骨髓瘤细胞与骨髓瘤细胞融合的具有同种核的细胞、免疫B细胞与骨髓瘤细胞融合的杂交瘤细胞,骨髓瘤细胞虽然能无限增殖,但缺乏次黄嘌呤-鸟嘌呤磷酸核糖转移酶,免疫B细胞虽然有次黄嘌呤-鸟嘌呤磷酸核糖转移酶,但不具有无限增殖的本领,所以在HAT筛选培养液中,两两融合的具有同种核的细胞都无法生长,只有杂交瘤细胞才能生长,B错误;
C、因每个免疫B细胞只分泌一种特异性抗体,因此在HAT筛选培养液中筛选出来的众多的杂交瘤细胞所分泌的抗体,不一定都是人类所需要的,还需要进一步把能分泌人类所需要抗体的杂交瘤细胞筛选出来,C正确;
D、动物细胞融合是以细胞膜的流动性为基础的,D正确。
故选B。
18. 以哺乳动物为研究对象的生物技术已获得了长足的进步。下图是应用生物技术培育试管动物、克隆动物和获得组织细胞的流程图,其中①②③④⑤⑥⑦⑧⑨⑩代表相关的过程。
下列叙述正确的是( )
A. 过程①将人工采集的精子和卵细胞共同培养,便可完成体外受精过程
B. 我国不允许利用过程①③⑦⑩产生试管婴儿,解决不孕不育的生育问题
C. 我国不允许利用过程②③⑥⑨进行治疗性克隆,获得治疗性细胞、组织
D. 过程⑧胚胎移植前,不需要为防止免疫排斥而进行免疫检查
【答案】D
【分析】胚胎工程指对动物早期胚胎或配子所进行的多种显微操作和处理技术,如体外受精、胚胎移植、胚胎分割、胚胎干细胞培养等技术。经过处理后获得的胚胎,还需移植到雌性动物体内产生后代,以满足人类的各种需求。理论基础:哺乳动物的体内受精和早期胚胎发育规律。
【详解】A、人工采集的精子需要获能,卵子需要培养到减数第二次分裂的中期,才能进行体外受精,A错误;
B 、我国允许利用过程①③④⑦⑩产生试管婴儿,解决不孕不育的生育问题,通过一些技术手段可以避免产生有遗传病的后代,B 错误;
C 、我国是允许利用过程②③⑥⑨进行治疗性克隆来获得治疗性细胞、组织,C 错误;
D 、胚胎移植前,通常不需要为防止免疫排斥而进行免疫检查。这是因为受体子宫对移入的外来胚胎基本上不发生免疫排斥反应。在胚胎移植的过程中,胚胎与受体子宫建立的生理和组织联系类似于同种生物的自然妊娠过程,D 正确。
故选D。
19. 单峰骆驼在野外几乎灭绝,欲通过胚胎工程的方法拯救野化单峰骆驼,进行了下图所示研究。请据图分析,正确的是( )
A. 图中还需要对A和C进行同期发情处理
B. 应用胚胎移植技术可以充分发挥C受体雌性的优良遗传特性
C. 对图示中的早期胚胎进行移植,出生后代之间性状基本相同
D. 早期胚胎在卵裂期,细胞数目增多总体积不增加,但有机物总量增加
【答案】A
【分析】胚胎移植主要包括供体、受体的选择和处理,配种或人工授精,胚胎的收集、检查、培养或保存,胚胎的移植,以及移植后的检查等步骤。胚胎移植的优势是可以充分发挥雌性优良个体的繁殖潜力。
【详解】A、为使得C能够接受外来的胚胎,图中还需要对A和C进行同期发情处理,使二者处于相同的生理状态,A正确;
B、胚胎移植技术可以充分发挥雌性优良个体的繁殖潜力,实现优良个体的快速大量繁殖,而不是C受体雌性,该个体只是提供胚胎发育的场所而已,B错误;
C、图示中的早期胚胎是由不同的受精卵发育而来的,对这些胚胎进行移植,出生后代之间可能差异很大,C错误;
D、卵裂期,细胞数量不断增加,细胞体积缩小,但胚胎总体积并不增加,有机物总量减少,D错误。
故选A。
20. 同尾酶是指一组识别序列不同,但切出的黏性末端相同的限制酶。下图为EcRI、Bam-HI、Bgl I和MbI四种限制酶的识别序列及酶切位点。下列说法正确的是( )
A. BamHI、BgⅡ、MbI属于同尾酶,他们的识别序列相同
B. 使用同尾酶构建基因表达载体时,切割位点的选择范围扩大
C. 选用两种不同的限制酶切割目的基因,都可以防止目的基因自身环化
D. 用DNA连接酶将BamHI和MbI形成的黏性末端连接后,可被二者重新切开
【答案】B
【分析】由于同种限制酶切割得到的目的基因或质粒的两端黏性末端相同,会出现自体相连的现象,所以为了保证目的基因与载体的正确连接,通常用两种识别序列和切割位点不同的限制酶同时处理含目的基因的DNA片段与载体。
【详解】A、BamHI、BgⅡ、MbI识别序列不同,但切出的黏性末端相同,属于同尾酶,A错误;
B、同尾酶是指一组识别序列不同,但切出的黏性末端相同的限制酶,使用同尾酶构建基因表达载体时,切割位点的选择范围扩大,不同的酶也能切割出相同的黏性末端,B正确;
C、图中BamHI、BgⅡ、MbI识别序列不同,但切出的黏性末端相同,故选用两种不同的限制酶切割目的基因,不一定都可以防止目的基因自身环化,C错误;
D、用DNA连接酶将BamHI和MbI形成的黏性末端连接后,碱基序列与BamHI和MbI识别的序列均不同,由于限制酶具有专一性,故不可被二者重新切开,D错误。
故选B。
21. 大肠杆菌经溶菌酶和研磨液处理后,拟核DNA就会缠绕在细胞壁碎片上,静置一段时间,质粒分布在上清液中,利用上述原理可初步获得质粒DNA。用三种限制酶处理提取的产物,电泳结果如图所示。下列关于质粒的粗提取和鉴定的叙述错误的是( )
A. 提取DNA时可加入酒精,使溶于酒精的蛋白质等物质溶解
B. 将提取的DNA溶于2ml/LNaCl溶液后,加入二苯胺试剂后即可显示蓝色反应
C. 电泳鉴定DNA利用了DNA在电场中会向着它所带电荷相反的电极移动的原理
D. 根据电泳结果,质粒上可能有一个限制酶Ⅰ和Ⅱ的切割位点,可能有两个限制酶Ⅲ的切割位点
【答案】B
【分析】DNA的粗提取和鉴定:利用DNA不溶于酒精,某些蛋白质溶于酒精,以及DNA在不同浓度的NaCl溶液中溶解度不同,可以将DNA与蛋白质分离开;在一定温度下,DNA遇二苯胺试剂会呈现蓝色,因此二苯胺试剂可以作为鉴定DNA的试剂。
【详解】A、DNA在冷酒精中溶解度很低,提取DNA时加入酒精,是为了让DNA析出,蛋白质等物质溶解,A正确;
B、将提取的DNA溶于2ml/LNaCl溶液后,可用二苯胺试剂在沸水条件进行鉴定,DNA遇二苯胺试剂会呈现蓝色,B错误;
C、DNA带负电,电泳鉴定DNA利用了DNA在电场中会向着它所带电荷相反的电极移动的原理,C正确;
D、因为质粒的本质是环状的DNA,限制酶Ⅰ和Ⅱ处理后电泳只有一条条带,可能是该质粒上有一个切割位点,也可能没有切割位点,限制酶Ⅲ处理后有两条条带,说明有两个限制酶Ⅲ的切割位点,D正确。
故选B。
22. 下图为利用生物技术获得生物新品种的过程,有关说法错误的是( )
A. A→B过程中用到的原料有4种,加入的引物有2种
B. A→B的②过程中耐高温DNA聚合酶能够在引物3’端延伸子链
C. B→C为转基因绵羊的培育过程,常选用的受体细胞是卵母细胞
D. B→D为转基因植物的培育过程,体现了植物细胞的全能性
【答案】C
【分析】基因工程中获取并扩增目的基因的方法——PCR技术:原理:DNA双链复制原理;物质条件:一段已知核苷酸序列的引物,含目的基因的DNA模板,四种原料即dATP、dTTP、dGTP、dCTP和具有热稳定性的DNA聚合酶。
【详解】A、A→B 过程是 PCR 技术扩增目的基因,用到的原料是 4 种脱氧核苷酸,加入的引物有 2 种,A 正确;
B、PCR 过程中耐高温 DNA 聚合酶能够在引物 3'端延伸子链,B 正确;
C、B→C 为转基因绵羊的培育过程,常选用的受体细胞是受精卵,C 错误;
D、B→D 为转基因植物的培育过程,将含有目的基因的重组质粒导入植物受体细胞,培育成转基因植物,体现了植物细胞的全能性,D 正确。
故选C。
23. “黑寡妇”蜘蛛吐出的丝强过钢丝,用其吐出的丝织成的布比制造防弹背心所用纤维的强度高很多。科学家把“黑寡妇”蜘蛛体内蜘蛛丝蛋白基因,导入到山羊细胞内,培育出转基因“蜘蛛羊”乳腺生物反应器,获得了坚韧程度极强的蜘蛛丝蛋白,取名为“生物钢”,操作过程如下。下列说法错误的是( )
A. 丝蛋白基因会伴随受体细胞分裂而自我复制
B. 可用PCR 等技术检测目的基因是否表达
C. “蜘蛛羊”乳腺生物反应器生产的“生物钢”不会造成环境污染
D. 乳腺生物反应器具有产量高、成本低、产品质量好和易提取等优点
【答案】B
【分析】基因工程技术的基本步骤:
(1)目的基因的获取:方法有从基因文库中获取、利用PCR技术扩增和人工合成。
(2)基因表达载体的构建:是基因工程的核心步骤,基因表达载体包括目的基因、启动子、终止子和标记基因等。
(3)将目的基因导入受体细胞:根据受体细胞不同,导入的方法也不一样。
(4)目的基因的检测与鉴定。
【详解】A、丝蛋白基因已导入羊的受精卵中,所以丝蛋白基因会伴随受体细胞分裂而自我复制,A正确;
B、可用丝蛋白基因探针与该羊口腔上皮细胞mRNA杂交,检测目的基因是否表达,B错误;
C、“蜘蛛羊”乳腺生物反应器生产的“生物钢”,可以被生物降解,不会造成环境污染,C正确;
D、乳腺生物反应器具有产量高、成本低、产品质量好和易提取等优点,D正确。
故选B。
24. 我国科学家将含有人凝血因子基因的DNA片段注射到羊的受精卵中,由该受精卵发育而成的羊,分泌的乳汁中含有人的凝血因子,可治疗血友病。下列叙述错误的是( )
A. 这项研究说明人和羊共用一套遗传密码
B. 该羊的乳腺细胞中含有人的凝血因子基因
C. 该羊分泌的乳汁中含有人的凝血因子基因
D. 该羊的后代也可能含有人的凝血因子基因
【答案】C
【分析】将人的凝血因子基因转移到羊的受精卵中,运用到基因工程技术,羊能分泌含人的凝血因子的乳汁,说明目的基因在受体细胞中表达,涉及到遗传信息的传递、转录和翻译。
【详解】A、自然界中的所有生物共用同一套遗传密码,A正确;
B、因为该羊分泌的乳汁中含有人的凝血因子,说明该羊的乳腺细胞中含有人的凝血因子基因,B正确;
C、基因是有遗传效应的DNA片段,细胞内大多数DNA主要在细胞核内,不会进入乳汁,该受精卵发育的羊的乳汁中不含有人的凝血因子基因,C错误;
D、由于将人凝血因子基因的DNA片段注射到羊的受精卵中,该羊性腺细胞含有该基因,通过减数分裂产生的卵细胞可能含有该基因,其后代也可能含有人的凝血因子基因,D正确。
故选C。
25. 干扰素是治疗病毒所引起疾病的特效药,如图表示应用基因工程技术生产干扰素的三条途径。下列叙述正确的是( )
A. 培养转基因大肠杆菌的培养基中需加入琼脂
B. 将受体细胞B培养成转基因莴苣的原理是植物细胞核具有全能性
C. 途径丙中,过程Ⅱ可用Ca2+处理大肠杆菌,使其处于一种能吸收周围环境DNA 分子的生理状态
D. 三条途径中,过程Ⅲ依据的生物学原理相同
【答案】C
【分析】题图分析,过程Ⅰ表示基因表达载体的构建,过程Ⅱ表示将目的基因导入受体细胞,过程Ⅲ表示将受体细胞培养形成转基因个体。
【详解】A、培养转基因大肠杆菌所用的培养基应是液态的,因为大肠杆菌在培养液中代谢、增殖速度快,所以该培养基中无需加入琼脂,A 错误;
B、将受体细胞 B 培养成转基因莴苣是利用植物组织培养技术,原理是植物细胞具有全能性,B 错误;
C、途径丙中,过程Ⅱ可用 处理大肠杆菌,使其处于一种能吸收周围环境 DNA 分子的生理状态,C 正确;
D、途径甲中过程 I 依据的原理是基因重组,途径乙中过程 I 依据的原理是植物细胞全能性,途径丙中过程 I 依据的原理是基因重组,三条途径中过程 I 依据的生物学原理不完全相同,D 错误。
故选C。
26. 蛋白质工程是新崛起的一项生物工程,又称第二代基因工程。下图为蛋白质工程的流程。下列有关叙述错误的是( )
A. 蛋白质工程本质上是对DNA分子改造
B. 图中①②过程都会进行碱基互补配对
C. 蛋白质工程的起始是从①过程开始的
D. 蛋白质工程可以创造自然界中不存在的蛋白质
【答案】C
【详解】A、蛋白质工程本质上是对DNA分子改造,A正确;
B、图中①表示转录过程,②表示翻译过程,都会进行碱基互补配对,B正确;
C、蛋白质工程的过程:预期蛋白质功能→设计预期的蛋白质结构→推测应有氨基酸序列→找到对应的脱氧核苷酸序列(基因),蛋白质工程是从④开始的,C错误;
D、蛋白质工程可以创造自然界中不存在的蛋白质,D正确。
故选C。
27. 有人认为“转基因生物和转基因食品不安全,要严格控制”,以下各项中支持此观点的是( )
A. 通过转基因技术减少啤酒酵母双乙酰的生成,可以改良啤酒的风味和口感
B. 转基因食品与非转基因食品一样,都是由脂肪、蛋白质和碳水化合物等物质组成的
C. 对转入了苏云金杆菌基因的西红柿进行毒性分析表明,这种转基因西红柿对人体健康没有影响
D. 帝王蝶的幼虫在吃了某种转基因玉米的花粉沾染过的牛奶草叶子后,近一半的个体死亡,幸存的也不能正常发育
【答案】D
【分析】植物基因工程成果:抗虫转基因植物-减轻农药对环境的污染、抗病转基因植物、抗逆转基因植物、利用转基因改良植物的品质;动物基因工程成果:提高动物生长速度、改善畜产品的品质、用转基因动物生产药物、用转基因动物作器官移植的供体、基因工程药品的生产。
【详解】A、通过转基因技术减少啤酒酵母双乙酰的生成,可以改良啤酒的风味和口感,说明转基因技术能提高食品安全性,A错误;
B、转基因食品与非转基因食品一样,都是由脂肪、蛋白质和碳水化合物等物质组成的,一定程度上可说明转基因食品是安全的,B错误;
C、对转入了苏云金杆菌基因的西红柿进行毒性分析表明,这种转基因西红柿对人体健康没有影响,说明转基因食品安全,C错误;
D、帝王蝶的幼虫在吃了某种转基因玉米的花粉沾染过的牛奶草叶子后,近一半的个体死亡,幸存的也不能正常发育,说明了转基因食品存在不安全因素,D正确。
故选D。
28. 现代生物技术在造福人类的同时,也可能引起一系列的安全性和伦理问题。下列说法正确的是( )
A. 我国对“克隆人”这一技术总体上来说是禁止生殖性性克隆,监控和严格审查治疗性克隆
B. 整合到油菜叶绿体基因组中的除草剂基因,会通过花粉传入环境,造成基因污染
C. 设计试管婴儿与普通试管婴儿的区别在于前者在植入前得要对胚胎进行性别鉴定
D. 进行基因检测做成基因身份证会造成基因资讯泄露,因此没有必要进行基因检测
【答案】A
【分析】转基因生物的安全性问题:食物安全(滞后效应、过敏源、营养成分改变)、生物安全(对生物多样性的影响)、环境安全(对生态系统稳定性的影响).转基因食品、产品上都要标注原料来自转基因生物,如“转基因××”“转基因××加工品(制成品)”“加工原料为转基因××”“本产品为转基因××加工制成”.对于转基因食物潜在隐患要进行开展风险评估、预警跟踪等措施多环节、严谨的安全性评价,保障了现代生物技术的安全性。
【详解】A、生殖性克隆是指通过克隆技术产生独立生存的新个体。治疗性克隆是指利用克隆技术产生特定的细胞、组织和器官,用它们来修复或替代受损的细胞、组织和器官,从而达到治疗疾病的目的。两者有着本质的区别。我国对“克隆人”这一技术总体上来说是禁止生殖性性克隆,监控和严格审查治疗性克隆,A正确;
B、花粉(精子)中不含叶绿体,故整合到油菜叶绿体基因组中的除草剂基因,不会通过花粉传入环境,不造成基因污染,B错误;
C、设计试管婴儿的目的是对已患有疾病的孩子进行治疗,设计试管婴儿与普通试管婴儿的区别在于前者在植入前得要对胚胎进行遗传学诊断,C错误;
D、进行基因检测做成基因身份证会造成基因资讯泄露,但是也能了解其患病情况,应该辩证地看待,D错误。
故选A。
29. 治疗性克隆对解决供体器官缺乏和器官移植后免疫排斥反应具有重要意义,具体流程如下图所示,下列叙述错误的是( )
’
A. 个体A提供的卵母细胞通常是指MⅡ期的卵母细胞
B. 我国禁止生殖性克隆,因为其面临伦理问题,而治疗性克隆不会面临伦理问题
C. 若将图中获得的组织器官移植至个体B,一般不会发生免疫排斥反应
D. 胚胎干细胞一般来自囊胚中的内细胞团
【答案】B
【分析】治疗性克隆是指把患者体细胞移植到去核卵母细胞中构建形成重组胚胎,体外培养到一定时期分离出人胚胎干细胞,获得的胚胎干细胞定向分化为所需的特定类型细胞(如神经细胞、肌肉细胞和血细胞),用于治疗;生殖性克隆就是以产生新个体为目的克隆,即用生殖技术制造完整的克隆人,目的是产生一个独立生存的个体,与此相对的是研究性克隆或医学性克隆,指的是产生研究所用的克隆细胞,不产生可独立生存的个体。
【详解】A、个体A提供的卵母细胞通常是指MⅡ期的卵母细胞,此时的细胞才具备激发细胞核全能性表达,A正确;
B、生殖性克隆和治疗性克隆均会面临伦理问题,我国对克隆人研究的态度是禁止生殖性克隆,对治疗性克隆进行有效监管和严格审查,B错误;
C、在图示过程中,个体B提供的是细胞核,分化形成的组织器官的性状主要是由来自个体B的遗传物质决定的,因此体外培养获得的组织器官移入个体B不会发生免疫排斥反应,C正确;
D、胚胎干细胞分化程度低,具有很强的分裂分化能力,一般来自囊胚中的内细胞团,D正确。
故选B。
30. 生物技术运用于战争或恐怖活动,则后果将更为可怕,下列关于生物武器及相关约定的阐述中,错误的是( )
A. 生物武器与常规武器相比具有传染性强、不易被发现、不受自然条件影响等特点
B. 生物武器的类型包括致病菌类、病毒类和生化毒剂类等
C. 转基因微生物制成的生物武器具有目前人类难以预防和治疗的特点
D. 我国对于生物武器,采取的态度是不发展、不生产、不储存生物武器、并反对生物武器及其技术和设备的扩散
【答案】A
【详解】A、生物武器与常规武器相比具有传染性强、不易被发现等特点,但容易受地形、风向等多种自然条件影响,A错误;
B、生物武器包括致病菌、病毒、生化毒剂,以及经过基因重组的致病菌等,B正确;
C、转基因微生物制成的生物武器往往是人类从来没有接触过的致病菌,可能让大批受感染者突然发病而无药可医,因此该类生物武器据目前具有人类难以预防和治疗的特点,C正确;
D、我国对于生物武器采取的态度是不发展、不生产、不储存生物武器,并反对生物武器及其技术和设备的扩散,D正确。
故选A。
第Ⅱ卷(非选择题 共40分)
二、非选择题(31-34题,共40分)
31. 处于生态平衡状态的生态系统,结构、功能以及生物组成等都保持相对稳定。请回答下列问题:
(1)生态系统的基本功能是___________。处于生态平衡状态的生态系统具有___________等特征。
(2)能量流经某一生态系统中第二营养级的示意图如下,经过检测,该营养级中部分动物尿液中存在少量有机酸、脂肪酸等有机物,这些有机物中的能量属于___________(填“A1”“B1”或“B3”),若该营养级在较长时间内维持能量平衡,则这段时间内要求___________(填图中字母)几乎为零。
(3)当外界干扰的强度长时间超过___________时,生态平衡就会遭到严重的破坏。如果要对其进行生态恢复,往往优先选用当地物种,并利用这些生物的自我调节、自我优化等来维持恢复后的生态系统相对稳定,这主要体现了生态工程要遵循___________原理。
【答案】(1)①. 能量流动、物质循环和信息传递 ②. 结构平衡、功能平衡和收支平衡
(2)①. B3 ②. B2
(3)①. 生态系统的自我调节能力 ②. 协调、自生
【分析】某一营养级的同化量,一部分通过呼吸作用以热能的形式散失了;一部分用于自身的生长、发育和繁殖,用于生长、发育和繁殖的这部分能量,一部分被分解者分解;一部分则被下一营养级摄入体内,还有一部分暂时未利用。
【小问1详解】
生态系统的基本功能是能量流动、物质循环和信息传递。处于生态平衡状态时,生态系统具有的特征包括结构平衡、功能平衡和收支平衡。
【小问2详解】
尿液中存在的少量有机酸、脂肪酸等有机物是动物的代谢产物,是从内环境中排出的,其中的能量属于该营养级流向分解者的能量,即属于B3。若该营养级在较长时间维持能量平衡,则要求这段时间内该营养级的能量输入和输出平衡,即用于生长发育繁殖的能量(B2)几乎为零。
【小问3详解】
当外界干扰的强度长时间超过生态系统的自我调节能力时,生态系统的稳定性急剧下降,生态平衡就会遭到严重的破坏。进行生态恢复,往往优先选用当地物种,主要体现协调原则;利用这些生物的自我调节、自我优化等来维持恢复后的生态系统相对稳定,主要体现自生原则。
32. 自2020年以来,人类消耗了大量一次性口罩,这些口罩不及时处理会污染环境。研究人员欲从合适的土壤样品中筛选出能高效降解一次性口罩(主要成分是由C、H两种元素组成的聚丙烯纤维)的细菌,设计了如图1所示的流程。请回答下列问题:
(1)土壤是微生物的天然培养基,该培养基能为微生物生长提供的四大营养物质分别是碳源、水、_______________。
(2)以一次性口罩为材料,通过相关实验选择较合适的土壤样品时,该实验的自变量是________________________。
(3)图1中“甲”指的是___________________,目的是提高聚丙烯纤维降解菌的比例和密度,此过程使用的培养基应以_____________(填化合物名称)为唯一碳源;为了增大菌体与培养基的接触面积,从物理性质看,该培养基应该属于__________培养基。
(4)将分离纯化得到的不同菌种分别接种到鉴别培养基上,鉴别培养基中加入了相应的显色染色剂。设不同菌种的菌落面积为s,菌落周围透明圈的面积为S,选择_______________的菌落,就是能高效降解一次性口罩的目的菌群。
(5)欲估算某土壤样品中有多少能高效降解一次性口罩的目的菌株,在接种到平板时应该使用_____________法,而且整个接种过程中需要在________________附近进行。根据图2操作能计算出1g该土壤中约有________个高效降解一次性口罩的目的菌。在统计菌落数目时,最好选取菌落数目稳定时的记录作为结果,这样做的原因是___________________________。
【答案】(1)氮源、无机盐
(2)土壤样品的种类 (3)①. 选择培养(或扩大培养、富集培养)②. 聚丙烯纤维 ③. 液体
(4)S/s的比值最大(或s/S的比值最小)
(5)①. 稀释涂布平板 ②. 酒精灯火焰 ③. 6.8×107 ④. 可避免因培养时间不足导致遗漏菌落的数目(或者尽量缩小统计的菌落数与实际活菌数的差值,因为繁殖慢的菌体开始看不出明显的菌落)
【分析】培养基按照物理性质可以分为固体培养基、半固体培养基和液体培养基;按照功能可以分为选择培养基和鉴定培养基。
【小问1详解】
培养基能为微生物的生长提供的基本营养物质分别是碳源、氮源、水和无机盐,土壤是微生物的天然培养基,也能为微生物的生长提供这些营养物质。
【小问2详解】
以一次性口罩为材料,通过相关实验选择较合适的土壤样品时,实验的自变量为土壤样品的种类。
【小问3详解】
从目的用途看,为了提高聚丙烯纤维降解菌的比例和密度,图中“甲”指的是选择培养(或扩大培养、富集培养),结合题干“研究人员欲从合适的土壤样品中筛选出能高效降解一次性口罩(主要成分是由C、H两种元素组成的聚丙烯纤维)的细菌”可知,以聚丙烯纤维为唯一碳源。从物理性质看,为增大菌体与培养基的接触面积,是液体培养基,以增加目的菌的数量;
【小问4详解】
结合题干“鉴别培养基中加入了能与聚丙烯纤维结合的显色染色剂”,意味着菌落周围透明圈越大,说明降解聚丙烯纤维的效果越好。故要选择S/s的比值大的菌落。
【小问5详解】
若对菌种进行计数,应用稀释涂布平板法。为避免杂菌污染,整个接种过程中需要在酒精灯火焰附近进行。土壤浸出液已是1g土壤稀释了1×10倍,再稀释1×104倍,取0.1ml样液涂布平板培养后得到平板上的菌落数分别为62、68、74(平均值为68),故lg该土壤中的目的菌数量为:68/0.1×105=6.8×107个。由于菌落生长的速度不同,在统计菌落数目时,最好选取菌落数目稳定时的记录作为结果,这样做可避免因培养时间不足导致遗漏菌落的数目(或者尽量缩小统计的菌落数与实际活菌数的差值,因为繁殖慢的菌体开始看不出明显的菌落)。
33. 和牛体型较小,肉质鲜嫩,营养丰富。我国科研人员利用胚胎分割移植技术,按如图所示流程操作,成功地批量培育了和牛这一优良品种。请回答下列问题:
(1)用___激素处理,可使供体母牛超数排卵,过程①中产生的精子需要进行___处理后才具有与卵母细胞受精的能力。在实际胚胎工程操作中常以___作为受精的标志。
(2)试管牛的培育需要的工程技术有___、___和胚胎移植等。
(3)为培育子代雌性小牛,胚胎移植前须进行性别鉴定,宜取囊胚期___细胞进行DNA分析;进行胚胎移植的优势是___。
(4)为提高胚胎利用效率,尽快获得数量较多的子代和牛,图中甲环节是对牛胚胎所做的处理,使用的技术称为___,最终目的是___。
【答案】(1)①. 促性腺 ②. 获能 ③. 观察到两个极体或雌、雄原核
(2)①. 体外受精 ②. 早期胚胎培养
(3)①. 滋养层 ②. 胚胎移植的优势是可以充分发挥雌性优良个体的繁殖潜力,使优良个体能产生更多的后代。
(4)①. 胚胎分割 ②. 产生多个基因型相同的后代
【分析】分析题图:图中①表示精子的采集;②表示卵母细胞的采集;③表示体外受精过程。通过胚胎工程培育试管牛的过程,包括卵母细胞的采集和培养、精子的采集和获能、体外受精、早期胚胎培养和胚胎移植等过程。
【小问1详解】
用促性腺激素处理雌牛后,可使供体母牛一次性排出多个卵细胞,采集的精子往往需要经过获能处理后才具有与卵细胞受精的能力。在实际胚胎工程操作中,常以观察到两个极体或雌、雄原核作为受精的标志。
【小问2详解】
由图可知,试管牛的培育需要体外受精、早期胚胎培养和胚胎移植等技术。
【小问3详解】
胚胎移植前须进行性别鉴定,宜取滋养层细胞进行DNA分析;进行性别鉴定宜取囊胚期的滋养层细胞进行 DNA 分析;胚胎移植的优势是可以充分发挥雌性优良个体的繁殖潜力,使优良个体能产生更多的后代。
【小问4详解】
为提高胚胎利用效率,尽快获得数量较多的子代和牛,应对胚胎进行胚胎分割处理,此操作的最终目的是获得多个基因型相同的后代。
34. 如图为利用生物技术获得生物新品种的过程,据图回答:
(1)在基因工程中,A表示目的基因,如果直接从苏云金杆菌中获得抗虫基因,①过程使用的酶是___;B表示构建的基因表达载体,其组成除了目的基因外,还必须有启动子、终止子、复制原点以及___等,其中启动子是___酶识别和结合的部位。
(2)B→C为转基因绵羊的培育过程,其中②过程常用的方法是___。若转基因绵羊可通过分泌的乳汁来生产人类蛋白质,在基因表达载体中,目的基因的首端必须含有___。
(3)B→D为转基因抗虫棉的培育过程,其中③过程常用的方法是___,若使用的棉花受体细胞为体细胞,⑤表示的生物技术是___。要确定目的基因(抗虫基因)导入受体细胞后,是否能稳定遗传并表达,需进行检测和鉴定工作,在分子水平的检测中,检测目的基因是否表达出了抗虫蛋白的方法是___。
【答案】(1)①. 限制酶 ②. 标记基因 ③. RNA聚合
(2)①. 显微注射法 ②. 乳腺蛋白基因的启动子
(3)①. 农杆菌转化法 ②. 植物组织培养 ③. 抗原-抗体杂交
【分析】分析题图:图示表示利用生物技术获得生物新品种的过程,其中①表示获取目的基因的过程,则A为目的基因,B表示重组质粒;②③表示将目的基因导入受体细胞的过程;④表示早期胚胎培养、胚胎移植过程;⑤表示植物组织培养过程。
【小问1详解】
①表示获取目的基因的过程,该过程需要采用限制性核酸内切酶(限制酶);B表示基因表达载体的构建过程,基因表达载体的组成包括启动子、目的基因、标记基因和终止子以及复制原点,其中启动子是RNA聚合酶识别和结合的部位,驱动DNA转录。
【小问2详解】
②过程是将重组质粒导入绵羊细胞,而将目的基因导入动物细胞最有效的方法是显微注射法,若转基因绵羊可通过分泌的乳汁来生产人类蛋白质,在基因表达载体中,目的基因的首端必须含有乳腺蛋白基因的启动子。
【小问3详解】
③过程是将重组质粒导入棉花细胞,而将目的基因导入植物细胞常用的是农杆菌转化法。将棉花受体细胞培养成完整植株,所采用的技术是植物组织培养。分子水平的检测中,检测目的基因是否表达出了抗虫蛋白的方法是抗原-抗体杂交法。
培养代数
平板各区域滤纸片周围抑菌圈的直径/cm
①号区域
②号区域
③号区域
④号区域
第一代
0
2.27
2.13
2.27
第二代
0
1.95
2.02
1.87
第三代
0
1.80
1.87
1.78
选项
A
B
C
D
食品
果酒
果醋
腐乳
泡菜
主要微生物
酵母菌
醋酸菌
毛霉
醋酸菌
制作装置或操作步骤
四川省凉山州2023-2024学年高一下学期期末考试生物试卷(Word版附解析): 这是一份四川省凉山州2023-2024学年高一下学期期末考试生物试卷(Word版附解析),共34页。试卷主要包含了考试结束后,将答题卡收回等内容,欢迎下载使用。
四川省凉山州2023-2024学年高二下学期期末考试生物试题: 这是一份四川省凉山州2023-2024学年高二下学期期末考试生物试题,共10页。
四川省凉山州2023-2024学年高一下学期期末考试生物试题: 这是一份四川省凉山州2023-2024学年高一下学期期末考试生物试题,共8页。

