- 2024年高考真题和模拟题化学分类汇编(全国通用)专题01 物质的分类与转化 化学与STSE 化学用语(原卷版) 试卷 2 次下载
- 2024年高考真题和模拟题化学分类汇编(全国通用)专题02 化学计量 离子反应和氧化还原反应(原卷版) 试卷 2 次下载
- 2024年高考真题和模拟题化学分类汇编(全国通用)专题02 化学计量 离子反应和氧化还原反应(解析版) 试卷 1 次下载
- 2024年高考真题和模拟题化学分类汇编(全国通用)专题03 常见无机物的性质、用途与转化(原卷版) 试卷 1 次下载
- 2024年高考真题和模拟题化学分类汇编(全国通用)专题03 常见无机物的性质、用途与转化(解析版) 试卷 1 次下载
2024年高考真题和模拟题化学分类汇编(全国通用)专题01 物质的分类与转化 化学与STSE 化学用语(解析版)
展开1.(2024·浙江6月卷)按物质组成分类,属于
A.酸B.碱C.盐D.混合物
【答案】C
【解析】KAl(SO4)2∙12H2O是结晶水合物,属于纯净物;是由金属阳离子K+、Al3+和酸根阴离子组成的复盐;答案选C。
2.(2024·甘肃卷)下列成语涉及金属材料的是
A.洛阳纸贵B.聚沙成塔C.金戈铁马D.甘之若饴
【答案】C
【解析】A.纸的主要成分是纤维素,不是金属材料,A错误;
B.沙的主要成分是硅酸盐,不是金属材料,B错误;
C.金和铁都是金属,C正确;
D.甘之若饴意思是把它看成像糖那样甜,糖类是有机物,不是金属材料,D错误;
故选C。
3.(2024·河北卷)燕赵大地历史悠久,文化灿烂。对下列河北博物院馆藏文物的说法错误的是
A.青铜铺首主要成分是铜锡合金B.透雕白玉璧主要成分是硅酸盐
C.石质浮雕主要成分是碳酸钙D.青花釉里红瓷盖罐主要成分是硫酸钙
【答案】A
【解析】青铜铺首是青铜器,青铜的主要成分是铜锡合金,A项正确;透雕白玉璧是玉石,玉石的主要成分是硅酸盐,B项正确;石质浮雕是汉白玉,汉白玉的主要成分是碳酸钙,C项正确;青花釉里红瓷盖罐是陶瓷,陶瓷的主要成分是硅酸盐,D项错误。
4.(2024·浙江1月卷)下列物质不属于电解质的是
A.B.C.D.
【答案】A
【解析】A. CO2在水溶液中能导电,是生成的碳酸电离,不是自身电离,不属于电解质,A符合题意;
B.HCl溶于水电离出离子导电,属于电解质,B不符合题意;
C.NaOH在水溶液和熔融状态均能电离离子而导电,属于电解质,C不符合题意;
D.BaSO4在熔融状态能电离离子而导电,属于电解质,D不符合题意;
故选A。
考点二 化学与STSE
5.(2024·浙江6月卷)化学与人类社会可持续发展息息相关。下列说法不正确的是
A.部分金属可在高温下用焦炭、一氧化碳、氢气等还原金属矿物得到
B.煤的气化是通过物理变化将煤转化为可燃性气体的过程
C.制作水果罐头时加入抗氧化剂维生素C,可延长保质期
D.加入混凝剂聚合氯化铝,可使污水中细小悬浮物聚集成大颗粒
【答案】B
【解析】A.根据金属活泼性的不同,可以采用不同的方法冶炼金属,大部分金属(主要是中等活泼的金属)的冶炼是通过高温下发生氧化还原反应来完成的,即热还原法,常用的还原剂有焦炭、CO、H2等,A项正确;
B.煤的气化是将煤转化为可燃性气体的过程,主要发生的反应为C+H2O(g)CO+H2,该过程属于化学变化,B项错误;
C.维生素C(即抗坏血酸)具有还原性,能被氧化成脱氢抗坏血酸,故制作水果罐头时加入维生素C作抗氧化剂,可延长保质期,C项正确;
D.混凝剂聚合氯化铝在污水中能水解成Al(OH)3胶体,Al(OH)3胶体能吸附污水中细小悬浮物,使其聚集成较大颗粒而沉降下来,D项正确;
答案选B。
6.(2024·安徽卷)青少年帮厨既可培养劳动习惯,也能将化学知识应用于实践。下列有关解释合理的是
A.清洗铁锅后及时擦干,能减缓铁锅因发生吸氧腐蚀而生锈
B.烹煮食物的后期加入食盐,能避免长时间受热而分解
C.将白糖熬制成焦糖汁,利用蔗糖高温下充分炭化为食物增色
D.制作面点时加入食用纯碱,利用中和发酵过程产生的酸
【答案】A
【解析】A.铁发生吸氧腐蚀时,正极上O2得电子结合水生成氢氧根离子,清洗铁锅后及时擦干,除去了铁锅表面的水分,没有了电解质溶液,能减缓铁锅因发生吸氧腐蚀而生锈,A正确;
B.食盐中含有碘酸钾,碘酸钾受热不稳定易分解,因此烹煮食物时后期加入食盐,与NaCl无关,B错误;
C.焦糖的主要成分仍是糖类,同时还含有一些醛类、酮类等物质,蔗糖在高温下并未炭化,C错误;
D.食用纯碱主要成分为Na2CO3,制作面点时加入食用纯碱,利用了Na2CO3中和发酵过程产生的酸,D错误;
故答案选A。
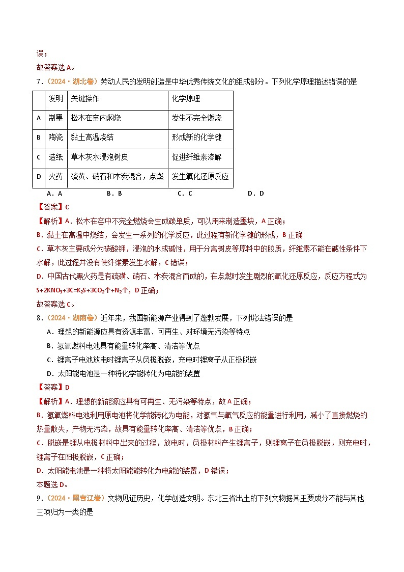
7.(2024·湖北卷)劳动人民的发明创造是中华优秀传统文化的组成部分。下列化学原理描述错误的是
A.AB.BC.CD.D
【答案】C
【解析】A.松木在窑中不完全燃烧会生成碳单质,可以用来制造墨块,A正确;
B.黏土在高温中烧结,会发生一系列的化学反应,此过程有新化学键的形成,B正确
C.草木灰主要成分为碳酸钾,浸泡的水成碱性,用于分离树皮等原料中的胶质,纤维素不能在碱性条件下水解,此过程并没有使纤维素发生水解,C错误;
D.中国古代黑火药是有硫磺、硝石、木炭混合而成的,在点燃时发生剧烈的氧化还原反应,反应方程式为S+2KNO3+3C=K2S+3CO2↑+N2↑,D正确;
故答案选C。
8.(2024·湖南卷)近年来,我国新能源产业得到了蓬勃发展,下列说法错误的是
A.理想的新能源应具有资源丰富、可再生、对环境无污染等特点
B.氢氧燃料电池具有能量转化率高、清洁等优点
C.锂离子电池放电时锂离子从负极脱嵌,充电时锂离子从正极脱嵌
D.太阳能电池是一种将化学能转化为电能的装置
【答案】D
【解析】A.理想的新能源应具有可再生、无污染等特点,故A正确;
B.氢氧燃料电池利用原电池将化学能转化为电能,对氢气与氧气反应的能量进行利用,减小了直接燃烧的热量散失,产物无污染,故具有能量转化率高、清洁等优点,B正确;
C.脱嵌是锂从电极材料中出来的过程,放电时,负极材料产生锂离子,则锂离子在负极脱嵌,则充电时,锂离子在阳极脱嵌,C正确;
D.太阳能电池是一种将太阳能能转化为电能的装置,D错误;
本题选D。
9.(2024·黑吉辽卷)文物见证历史,化学创造文明。东北三省出土的下列文物据其主要成分不能与其他三项归为一类的是
A.金代六曲葵花婆金银盏B.北燕鸭形玻璃注
C.汉代白玉耳杯D.新石器时代彩绘几何纹双腹陶罐
【答案】A
【解析】A.金代六曲葵花鎏金银盏是合金,属于无机金属材料;
B.北燕鸭形玻璃注是玻璃制品,属于硅酸盐材料;
C.汉代白玉耳环是玉,属于含有微量元素的钙镁硅酸盐材料;
D.新石器时代彩绘几何纹双腹陶罐是陶器,属于硅酸盐材料;
综上A选项材质与其他三项材质不用,不能归为一类,答案选A。
10.(2024·新课标卷)文房四宝是中华传统文化的瑰宝。下列有关叙述错误的是
A.羊毛可用于制毛笔,主要成分为蛋白质
B.松木可用于制墨,墨的主要成分是单质碳
C.竹子可用于造纸,纸的主要成分是纤维素
D.大理石可用于制砚台,主要成分为硅酸盐
【答案】D
【解析】A.动物的毛、皮、角等的主要成分都是蛋白质,羊毛的主要成分为蛋白质,A正确;
B.墨的主要成分是炭黑,炭黑是碳元素的一种单质,碳的单质在常温下的化学性质很稳定,不易与其他物质发生化学反应,故用墨汁书写的字画历经千年仍不褪色,B正确;
C.竹子可用于造纸,竹子的主要成分是纤维素,用其造的纸的主要成分也是纤维素,C正确;
D.大理石可用于制砚台,大理石主要成分为碳酸钙,不是硅酸盐,D错误;
故选D。
考点三 化学用语
11.(2024·浙江6月卷)下列表示不正确的是
A.的电子式:B.中共价键的电子云图:
C.的空间填充模型:D.3,3-二甲基戊烷的键线式:
【答案】A
【解析】
A.的电子式:,故A错误;
B.Cl2中的共价键是由2个氯原子各提供1个未成对电子的3p原子轨道重叠形成的,共价键电子云图为:,故B正确;
C.的中心原子N形成3个σ键和1个孤电子对,为sp3杂化,为三角锥形,空间填充模型:,故C正确;
D.3,3-二甲基戊烷的主链上有5个C,3号碳上连接有2个甲基,键线式为:,故D正确;
故选A。
12.(2024·湖北卷)化学用语可以表达化学过程,下列化学用语表达错误的是
A.用电子式表示的形成:
B.亚铜氨溶液除去合成氨原料气中的:
C.用电子云轮廓图示意键的形成:
D.制备芳纶纤维凯芙拉:
【答案】B
【解析】
A.氯元素为VIIA族元素,最外层电子数为7,Cl原子与Cl原子共用1对电子形成Cl2,电子式表示Cl2的形成过程为:,故A正确;
B.亚铜氨中铜元素的化合价为+1价,而中铜元素为+2价,亚铜氨溶液除去合成氨原料气中的CO的原理为:,故B错误;
C.π键是由两个原子的p轨道“肩并肩”重叠形成的,用电子云轮廓图表示p-pπ键的形成为,故C正确;
D.的氨基和的羧基发生缩聚反应生成高聚物和水,其反应的化学方程式为,故D正确;
故答案为:B。
13.(2024·黑吉辽卷)下列化学用语或表述正确的是
A.中子数为1的氦核素:B.的晶体类型:分子晶体
C.的共价键类型:键D.的空间结构:平面三角形
【答案】C
【解析】A.中子数为1的He核素其质量数为1+2=3,故其表示应为He,A错误;
B.SiO2晶体中只含有共价键,为共价晶体,B错误;
C.两个F原子的2p轨道单电子相互重叠形成p-p σ键,C正确;
D.PCl3的中心原子存在1对孤电子对,其VSEPR模型为四面体型,PCl3的空间结构为三角锥型,D错误;
故答案选C。
14.(2024·浙江1月卷)下列表示不正确的是
A.中子数为10的氧原子:
B.的价层电子对互斥(VSEPR)模型:
C.用电子式表示的形成过程:
D.的名称:甲基乙基戊烷
【答案】D
【解析】A.质子数为8,质量数为18,根据质量数=质子数+中子数,可算得中子数为10,A说法正确;
B.中心原子S价层电子对数:,其价层电子对互斥(VSEPR)模型为平面三角形,B说法正确;
C.为离子化合物,其电子式表示形成过程:,C说法正确;
D.有机物主链上有6个碳原子,第2、4号碳原子上连有甲基,命名为:2,4-二甲基己烷,D说法错误;
15.(2024·甘肃卷)下列化学用语表述错误的是
A.和的最外层电子排布图均为
B.和的电子式分别为和
C.的分子结构模型为
D.、和互为同位素
【答案】B
【解析】
A.Ca2+和Cl-的核外电子数都是18,最外层电子排布图均为,故A正确;
B.PH3中磷原子和每个氢原子共用一对电子,中心原子P原子价层电子对数为3+×(5-3×1)=4,孤电子对数为1,PH3的电子式为,故B错误;
C.CH2=CHCH2CH2CH3分子中存在1个碳碳双键,位于1号碳原子与2号碳原子之间,存在3个碳碳单键,无支链,且氢原子半径小于碳原子半径,其分子结构模型表示为,故C正确;
D.、和是质子数相同、中子数不同的碳原子,是碳元素的不同核素,互为同位素,故D正确;
故选B。
16.(2024·江苏卷)反应可用于壁画修复。下列说法正确的是
A.的结构示意图为B.中既含离子键又含共价键
C.中S元素的化合价为D.的空间构型为直线形
【答案】C
【解析】
A.核外有18个电子,其结构示意图为,A错误;
B.是共价化合物,其中只含共价键,B错误;
C.中O元素化合价为-2,S元素的化合价为+6,C正确;
D.中的O的杂化类型为,O有2个孤电子对,因此的空间构型为V形,D错误;
综上所述,本题选C。
17.(2024·山东卷)下列化学用语或图示正确的是
A.的系统命名:2-甲基苯酚
B.分子的球棍模型:
C.激发态H原子的轨道表示式:
D.键形成的轨道重叠示意图:
【答案】A
【解析】
A.含有的官能团为羟基,甲基与羟基相邻,系统命名为:2-甲基苯酚,故A正确;
B.臭氧中心O原子的价层电子对数为:,属于sp2杂化,有1个孤电子对,臭氧为V形分子,球棍模型为:,故B错误;
C.K能层只有1个能级1s,不存在1p能级,故C错误;
D.p-pπ键形成的轨道重叠示意图为:,故D错误;
故选A。
18.(2024·湖南卷)下列化学用语表述错误的是
A.的电子式:
B.异丙基的结构简式:
C.NaCl溶液中的水合离子:
D.分子中键的形成:
【答案】C
【解析】
A.由Na+和OH-构成,电子式为:,故A正确;
B.异丙基的结构简式:,故B正确;
C.Na+离子半径比Cl-小,水分子电荷情况如图,Cl-带负电荷,水分子在Cl-周围时,呈正电性的H朝向Cl-,水分子在Na+周围时,呈负电性的O朝向Na+,NaCl溶液中的水合离子应为:、,故C错误;
D.分子中的共价键是由2个氯原子各提供1个未成对电子的3p原子轨道重叠形成的p-pσ键,形成过程为:,故D正确;
故选C。
考点一 物质的分类与转化
1.(2024·湖北襄阳四中一模)“龙”承载着美好寓意。下列与“龙”相关的文物中,主要由有机高分子材料制成的是
A.AB.BC.CD.D
【答案】A
【解析】A.龙太子皮影头茬为兽皮,其主要成分是蛋白质,属于有机高分子材料,A正确;
B.青铜是铜锡合金,金属合金属于金属材料,B错误;
C.红山玉龙是玉石器,玉的主要成分是硅酸盐和二氧化硅,故玉石属于无机非金属材料,C错误;
D.瓦属于陶瓷,是硅酸盐材料,属于传统无机非金属材料,D错误;
故选A。
2.(2024·河北衡水部分高中一模)中国文物具有鲜明的时代特征。下列文物的主要成分不属于硅酸盐的是
A.AB.BC.CD.D
【答案】C
【解析】A.定窑瓷枕是陶瓷.属于硅酸盐,A错误;
B.北燕·鸭形玻璃柱主要成分是玻璃,属于硅酸盐,B错误;
C.明·象牙雕佛坐像中的成分是碳酸钙、磷酸钙等盐,不属于硅酸盐,C正确;
D.广彩开光外国风景图大瓷碗是陶瓷,属于硅酸盐,D错误;
故选C。
3.(2024·湖南师范大学附属中学模拟)湖南山水奇秀,文化底蕴深厚。下列说法正确的是
A.浏阳花炮的历史可溯至唐宋,烟花就是金属单质灼烧时呈现的各种艳丽色彩
B.马王堆一号汉墓出土的直裾素纱禅衣是西汉蚕丝制品,蚕丝属于天然纤维
C.长沙天心阁古城墙始建于西汉,为砖石结构,砖石为青砖,主要成分为
D.湘西非物质文化遗产酒鬼酒的酿造过程中不涉及氧化还原反应
【答案】B
【解析】A.烟花是锂、钠、钾、锶、钡等金属化合物灼烧时呈现的各种艳丽色彩,A错误;
B.蚕丝的主要成分为蛋白质,蛋白质属于天然纤维,B正确;
C.长沙天心阁古城墙始建于西汉,为砖石结构,砖石为青砖,主要成分为Fe3O4,C错误;
D.淀粉水解为葡萄糖,葡萄糖转化为乙醇涉及氧化还原反应,D错误;
故选B。
4.(2024·云南三校联考)中华民族,是一个历史悠久的民族,在五千多年的历史长河中,我们创造了璀璨的文化,在实现中华民族的伟大复兴之路上,我们一直在奋力前行,下列有关化学知识描述不合理的是
A.中国青铜器制作精美,在世界青铜器中享有极高的声誉和艺术价值,青铜是金属材料
B.丝绸、宣纸及制毛笔所用的狼毫其主要成分均为高分子化合物
C.在“人造太阳”中发生核聚变的D和T是的同位素
D.中国“天宫”空间站运用的“黑科技”很多,“问天”实验舱采用了砷化镓太阳能电池片,砷化镓具有良好的导电性
【答案】D
【解析】A.青铜为铜合金,是金属材料,A正确;
B. 丝绸、狼毫均含有蛋白质,宣纸为植物纤维,主要成分均为高分子化合物,B正确;
C.D和T、的质子数相同、中子数不同,为同位素,C正确;
D.砷化镓太阳能电池片,是因为砷化镓具有良好的半导体性能,D错误;
故选D。
5.(2024·河北衡水学生全过程评价)化学与生产、生活息息相关。下列说法正确的是
A.四氯化碳汽化时大量吸热,常用于运动中急性损伤的镇痛
B.碳酸钡不易被X射线透过,可用作X射线检查的内服药物
C.苯甲酸钠可用作果汁、汽水、罐头等食品的防腐剂
D.碳酸钠俗称“纯碱”,是泡沫灭火器的原料之一
【答案】C
【解析】A.氯乙烷具有冷冻麻醉作用,可在身体局部产生快速镇痛效果,因为其熔沸点低,蒸发吸收大量的热,常用于运动中急性损伤的镇痛,A错误;
B.硫酸钡不易被X射线透过,可用作X射线检查的内服药物,B错误;
C.苯甲酸钠一般在碳酸饮料、酱油、酱类、蜜饯和果蔬饮料等中作为防腐剂使用,C正确;
D.碳酸氢钠俗称小苏打,小苏打是泡沫灭火器的原料之一,D错误;
故选B。
考点二 化学与STSE
6.(2024·湖北圆创联盟一模)生活中处处有化学,下列说法错误的是
A.医药、农药、食品添加剂属于精细化学品B.自然界存在的多糖甲壳质是不可再生资源
C.压电陶瓷能实现机械能与电能的相互转化D.高分子分离膜已广泛应用于饮用水的制取
【答案】B
【解析】A. 医药、农药、食品添加剂属于精细化学品,故A正确;
B. 自然界存在的多糖甲壳质是可再生资源,故B错误;
C. 压电陶瓷是一种能够将机械能和电能互相转换的功能陶瓷材料 ,故C正确;
D. 分离膜一般只允许水及一些小分子物质通过,其余物质则被截留在膜的另一侧,所以高分子分离膜已广泛用于海水淡化和饮用水的制取,故D正确;
故选B。
7. (2024·重庆第八中学一模)近年来我国科技在各个领域都有重大进展。下列说法不正确的是
A.“天和”核心舱太阳能电池翼使用砷化镓器件,砷是区元素
B.用蚕丝合成高强度、高韧性“蜘蛛丝”,蚕丝的主要成分为纤维素
C.用磷酸钠钡钴盐实现制冷,磷酸钠钡钴盐为离子晶体
D.在催化剂作用下用煤炭生产烯烃等液体能源,煤炭属于不可再生能源
【答案】B
【解析】A.砷为33号元素,是p区元素,A正确;
B.蚕丝的主要成分为蛋白质,B错误;
C.磷酸钠钡钴盐由金属阳离子和酸根离子构成,为离子晶体,C正确;
D.煤炭属于化石燃料,属于不可再生能源,D正确;
故选B。
8.(2024·湖北宜荆一模)量子点(Quantum Dt)是一种纳米级别的半导体晶体,量子点的独特性质使其受到电或光的刺激后能够发出特定颜色的单色光,是一种常见量子点。下列说法错误的是
A.量子点是一种胶体
B.铜元素位于元素周期表ds区
C.量子点可以导电
D.特定颜色的单色光与原子核外电子跃迁有关
【答案】A
【解析】A.量子点是纯净物,并未形成分散系,A错误;
B.铜属于周期表中ds区的元素,B正确;
C.量子点为半导体晶体,具有导电性,可以导电,C正确;
D.特定颜色的单色光与原子核外电子跃迁有关,D正确;
故选A。
9.(2024·四川绵阳南山中学仿真演练)化学与生活密切相关。下列叙述正确的是
A.钢铁在潮湿的空气中生锈主要发生电化学腐蚀
B.酿酒工艺中加入的“酒曲”与面包工艺中加入的“发酵粉”作用相同
C.棉花、麻和蚕丝均为碳水化合物
D.75%的乙醇与84消毒液的消毒原理相同
【答案】A
【解析】A.钢铁在潮湿的空气中生锈,是原电池原理,主要发生电化学腐蚀,故A项正确;
B.酿酒工艺中加入的“酒曲”是催化剂,面包工艺中加入的“发酵粉”是反应物,故B项错误;
C.棉花、麻主要成分均为碳水化合物纤维素,蚕丝的主要成分是蛋白质,故C项错误;
D.75%的乙醇使蛋白质变性而消毒,84消毒液是用的强氧化性消毒,两者消毒原理不相同,故D项错误;
故本题选A。
10.(2024·河南许昌部分学校高考冲刺)科技强国。我国科学家在诸多领域取得新突破,下列说法不正确的是
A.杭州亚运主火炬燃料为零碳甲醇,甲醇具有还原性
B.国产大型邮轮“爱达・魔都号”采用的薄形钢板属于合金
C.量子计算机“悟空”面世,其传输信号的光纤主要成分为
D.“华龙一号”中的二氧化铀陶瓷芯块是核电站的“心脏”,铀是第ⅠA族元素
【答案】D
【解析】A.甲醇燃烧过程中碳元素的化合价升高被氧化,甲醇是反应的还原剂,表现还原性,故A正确;
B.薄形钢板是性能优良的金属材料,属于合金,故B正确;
C.量子计算机传输信号的光纤主要成分为二氧化硅,故C正确;
D.铀元素是位于元素周期表第七周期ⅢB族的锕系元素,故D错误;
故选D。
11.(2024·江西吉安一中一模)化学和生活、科技、社会发展息息相关,下列说法正确的是
A.古代壁画颜料中所用的铁红成分为氧化亚铁
B.涂料增稠剂的成分之一聚丙烯酸钠属于无机非金属材料
C.乙醇汽油的广泛使用能有效减少汽车尾气中氮氧化物的排放
D.二氧化碳人工合成淀粉实现了无机小分子向有机高分子的转变
【答案】D
【详解】A.氧化亚铁呈黑色,古代壁画颜料中所用的铁红成分为氧化铁,故A错误;
B.涂料增稠剂的成分之一聚丙烯酸钠属于有机高分子材料,故B错误;
C.汽车尾气中氮氧化物是发动机吸入空气中的氧气和氮气在放电条件下生成的,所以乙醇汽油的广泛使用不能有效减少汽车尾气中氮氧化物的排放,故C错误;
D.二氧化碳属于无机小分子、淀粉属于有机高分子,所以二氧化碳人工合成淀粉实现了无机小分子向有机高分子的转变,故D正确;
故答案为:D。
12.(2024·河北邢台一模)化学与生活密切相关,下列说法正确的是
A.铝表面致密的氧化膜耐酸碱腐蚀
B.制造铅笔芯的石墨与是同素异形体
C.用作红色涂料的铁红的化学式为
D.亚硝酸钠可作为食品防腐剂是由于其为强电解质
【答案】B
【解析】A.铝表面致密的氧化膜为氧化铝,能与强酸强碱反应,所以不耐酸碱腐蚀,故A错误;
B.石墨与都是碳元素的不同单质,互为同素异形体,故B正确;
C.用作红色涂料的铁红的化学式为Fe2O3,故C错误;
D.亚硝酸钠具有还原性,适量添加到食品中,可用作食品防腐剂,故D错误;
故选B。
13.(2024·广东惠州一模)衣食住行皆化学。下列说法不正确的是
A.衣服原料如涤纶、丙纶、腈纶等都是有机高分子化合物
B.氯化钠不能使蛋白质变性,但可用作食品防腐剂
C.建筑所用混凝土的成分之一水泥是硅酸盐材料
D.“三元催化器”将汽车尾气中NO和CO转化为N2和CO2,有利于实现碳中和
【答案】D
【解析】A.聚丙烯、涤纶、丙纶、锦纶、氨纶、腈纶等,这些材料具有三个特征:有机物、合成、高分子化合物,属于合成材料,都是有机高分子化合物,A正确;
B.氯化钠不能使蛋白质变性,但其能抑制细菌的生长,故可用作食品防腐剂,B正确;
C.玻璃、水泥和陶瓷属于传统无机非金属材料,属于硅酸盐材料,C正确;
D.“三元催化器”将汽车尾气中NO和CO转化为N2和CO2,仅仅减少了NO等有毒有害气体的排放,并没有减少CO2的排放,故对实现碳中和无帮助,D错误;
故答案为:D。
考点三 化学用语
14.(2024·重庆十八中两江实验学校一诊)下列有关化学用语表示错误的是
A.H2S的VSEPR模型:
B.顺-2-丁烯的球棍模型:
C.H2分子中σ键的电子云轮廓图:
D.MgCl2的形成过程:
【答案】B
【解析】
A.H2S中心原子价层电子对数为,VSEPR模型为四面体形即 ,A正确;
B.由于碳碳双键两端的甲基分别位于双键平面的两侧,则是反-2-丁烯的球棍模型,B错误;
C.H2分子中σ键是s轨道和s轨道头碰头的重叠,其电子云轮廓图: ,C正确;
D.MgCl2是两个氯原子和一个镁原子通过得失电子形成,其形成过程用电子式表示为: ,D正确。
故选B。
15.(2024·湖北襄阳四中一模)下列化学用语表示正确的是
A.的球棍模型:
B.用电子式表示HCl的形成过程:
C.邻羟基苯甲醛分子内氢键示意图:
D.常用稀硫酸和处理废旧铅酸蓄电池中的:
【答案】A
【解析】
A.中氮原子是sp3杂化,有一个孤电子对,则是三角锥形,球棍模型:,A正确;
B.用电子式表示HCl的形成过程:,B错误;
C.邻羟基苯甲醛分子内氢键示意图:,C错误;
D.常用稀硫酸和处理废旧铅酸蓄电池中的:,D错误;
故选A。
16.(2024·重庆第八中学一模)下列关于物质结构和性质的说法正确的是
A.的球棍模型为
B.二氯化二硫的电子式为
C.的模型与空间结构名称均为正四面体形
D.酸性:
【答案】D
【解析】
A.中C原子是sp3杂化,空间构型为四面体形,氯原子半径大于氢原子半径,球棍模型为:,A错误;
B.二氯化二硫是共价化合物,电子式为:,B错误;
C.离子中一个硫原子相当于氧原子﹐中心硫原子孤电子对数为=0,价层电子数为0+4=4,模型与空间结构名称均为四面体形,C错误;
D.与羧酸(-COOH)相连的C-X(X为卤素原子)的极性越大,羧酸的酸性越大,这是由于元素的非金属性(电负性):F>Cl>H,所以吸引电子对能力F比Cl更强,Cl比H更强,即极性依次减弱,从而使CF3COOH 中的-COOH的羟基H原子具有更大的活性,更容易发生电离,所以酸性:,D正确;
故选D。
17.(2024·湖北武汉汉阳部分学校一模)十九世纪初,科学家用氰酸银(AgOCN)与在一定条件下反应制得尿素,实现了机物到有机物的合成。下列有关说法正确的是
A.的电子式为
B.第一电离能:C
D.能量最低的激发态N原子的电子排布式:
【答案】C
【解析】
A.为离子化合物,电子式为,A错误;
B.同一周期随着原子序数变大,第一电离能变大,N的2p轨道为半充满稳定状态,第一电离能大于同周期相邻元素,故C、N、O的第一电离能大小:N>O>C ,B错误;
C.氰酸铵()和尿素的分子式相同,结构不同,互为同分异构体,C正确;
D.电子排布式为的激发态N原子的能量低于电子排布式为的激发态N原子的能量,D错误;
故选C。
18.(2024·河北衡水部分高中一模)下列化学用语表示正确的是
A.中子数为16的磷原子:
B.乙烯的空间填充模型
C.氧原子核外电子轨道表示式:
D.乙醇的键线式:
【答案】D
【解析】A.磷的质子数为15,中子数为16,则质量数为31,此磷原子可表示为:,A不正确;
B.乙烯的球棍模型为:,空间填充模型为,B不正确;
C.依据洪特规则,氧原子的最外层p轨道中电子应尽可能分占不同的轨道,则其核外电子轨道表示式为:,C不正确;
D.乙醇的结构简式为CH3CH2OH,则其键线式:,D正确;
故选D。
19.(2024·湖北圆创联盟一模)下列化学用语表示正确的是
A.键的电子云形状:
B.固体HF中的链状结构:
C.二聚中的杂化方式:
D.石墨的层状结构:
【答案】C
【解析】
A.键电子云形状为:,故A错误;
B.固体HF中的链状结构:,故B错误;
C.二聚结构为,Al形成3个σ键,1个配位键,无孤电子对,为sp3杂化,故C正确;
D.石墨是错开的层状结构,,故D错误;
故选C。
20..(2024·湖南师范大学附属中学模拟)下列化学用语或图示表达正确的是
A.乙炔分子的空间填充模型:
B.的结构式:
C.基态铬原子的价层电子轨道表示式:
D.中键的形成过程:
【答案】D
【解析】
A.乙炔分子的空间填充模型为,球棍模型为:,故A错误;
B.基态B原子的价层电子排布式为2s22p1,与F形成的三根键为共价键,B提供空轨道,氟离子提供孤电子对,形成配位键,表示为:,故B错误;
C.核电荷数为24的基态Cr原子的价层电子轨道表示式:,故C错误;
D.HCl中σ键为s-pσ键,头碰头进行重叠,形成过程:,故D正确;
故答案选D。
发明
关键操作
化学原理
A
制墨
松木在窑内焖烧
发生不完全燃烧
B
陶瓷
黏土高温烧结
形成新的化学键
C
造纸
草木灰水浸泡树皮
促进纤维素溶解
D
火药
硫黄、硝石和木炭混合,点燃
发生氧化还原反应
A.龙太子皮影头茬
B.龙虎纹青铜尊
C.红山玉龙
D.青龙瓦当
A.定窑瓷枕
B.北燕·鸭形玻璃柱
C.明·象牙雕佛坐像
D.广彩开光外国风景图大瓷碗
专题01 化学与STSE 化学用语-三年(2022-2024)高考化学真题分类汇编(全国通用)(含解析): 这是一份专题01 化学与STSE 化学用语-三年(2022-2024)高考化学真题分类汇编(全国通用)(含解析),共36页。
专题01 化学与STSE 化学用语-三年(2022-2024)高考化学真题分类汇编(全国通用): 这是一份专题01 化学与STSE 化学用语-三年(2022-2024)高考化学真题分类汇编(全国通用),文件包含专题01化学与STSE化学用语-真题汇编三年2022-2024高考化学真题分类汇编全国通用原卷版docx、专题01化学与STSE化学用语-真题汇编三年2022-2024高考化学真题分类汇编全国通用解析版docx等2份试卷配套教学资源,其中试卷共36页, 欢迎下载使用。
2023年高考真题和模拟题化学分项汇编(全国通用)专题01 STSE 传统文化 化学用语(解析版): 这是一份2023年高考真题和模拟题化学分项汇编(全国通用)专题01 STSE 传统文化 化学用语(解析版),共15页。试卷主要包含了下列化学用语或表述正确的是,下列化学用语表示正确的是,下列化学用语表述错误的是等内容,欢迎下载使用。

