2024省哈尔滨六校高二下学期期末联考试题生物含解析
展开考生注意:
1.本试卷分选择题和非选择题两部分。满分100分,考试时间75分钟。
2.答题前,考生务必用直径0.5毫米黑色墨水签字笔将密封线内项目填写清楚。
3.考生作答时,请将答案答在答题卡上。选择题每小题选出答案后,用2B铅笔把答题卡上对应题目的答案标号涂黑;非选择题请用直径0.5毫米黑色墨水签字笔在答题卡上各题的答题区域内作答,超出答题区域书写的答案无效,在试题卷、草稿纸上作答无效。
4.本卷命题范围:人教版选择性必修2第3章~第4章+选择性必修3+必修1第1章~第3章。
一、选择题:本题共15小题,每小题2分,共30分。每小题只有一个选项符合题目要求。
1. 某人在一个大玻璃瓶内种植了一株绿滨藜,并将其密封起来,若干年后,他打开瓶子加入了一些水,这个“玻璃瓶花园”维持了近60年。下列关于生态系统中物质循环的叙述,错误的是( )
A. 这个“玻璃瓶花园”不需要物质和能量的输入
B. 瓶中的CO₂通过光合作用或化能合成作用转化为含碳有机物
C. 碳元素在生产者与分解者之间以含碳有机物的形式单向传递
D. 硒进入食物链后,逐渐在高营养级生物体内积累,参与物质循环
2. 农村综合发展型生态工程缓解了农村饲料、燃料、肥料的缺乏问题,提高了土地产出水平,也提高了经济效益。如图为南方某农村家庭生态工程模式图。下列相关叙述错误的是( )
A. 该生态工程遵循了“整体”的生态学原理
B. 浮游植物和桑树是该生态系统的基石
C. 该生态工程实现了能量的多级利用,大大提高了能量的利用率
D. 凋落物等被塘泥中微生物分解实现了物质和能量的循环利用
3. 2023年5月22日是第30个国际生物多样性日,主题是“从协议到协力:复元生物多样性”。下列关于生物多样性的叙述,正确的是( )
A. 某湿地生态系统生物种类多体现了生物多样性中的种群多样性
B. 生物多样性是生物进化的结果,外来物种都能增加生物多样性
C. 森林生态系统内的植物多样性降低后,其抵抗力稳定性将提高
D. 人类过度捕捞等破坏活动降低了河流中的生物多样性
4. 如表为传统发酵技术和现代发酵工程的比较,下列相关叙述错误的是( )
A. AB. BC. CD. D
5. 获得纯净的微生物培养物的关键是防止杂菌污染,无菌技术主要包括消毒和灭菌。下列相关叙述正确的是( )
A. 微生物培养所用的培养基通常用干热灭菌法进行灭菌
B. 利用干热灭菌法进行灭菌的物品需要有耐高温的特点
C. 加入培养基中的指示剂和染料不需要进行灭菌
D. 巴氏消毒法能彻底杀死牛奶中所有微生物,包括芽孢和孢子
6. 植物细胞工程在农业、医药等方面有着广泛的应用,并且取得了显著的社会效益和经济效益。下列相关叙述错误的是( )
A. 利用组织培养获得的脱毒草莓通常比普通草莓产量高、品质好
B. 四倍体草莓经花药离体培养得到的品种一定表现为纯合子
C. 可将红豆杉叶片通过植物组织培养技术实现快速高效的微型繁殖
D. 可采用辐射诱变处理红豆杉愈伤组织细胞以获得突变体植株
7. 将非洲猪瘟病毒衣壳蛋白p72注入小鼠体内,分离该小鼠脾脏中的免疫细胞制备抗 p72的单克隆抗体。下列相关叙述错误的是( )
A. 注入小鼠体内的抗原浓度会显著影响所需 B淋巴细胞的浓度
B. 利用已免疫的B淋巴细胞与骨髓瘤细胞进行融合可制备单克隆抗体
C. 改变非洲猪瘟病毒衣壳蛋白类型并注入小鼠体内可制备出多种抗病毒单抗
D. 若非洲猪瘟病毒衣壳蛋白p72基因的关键序列改变,原单抗药效会增强
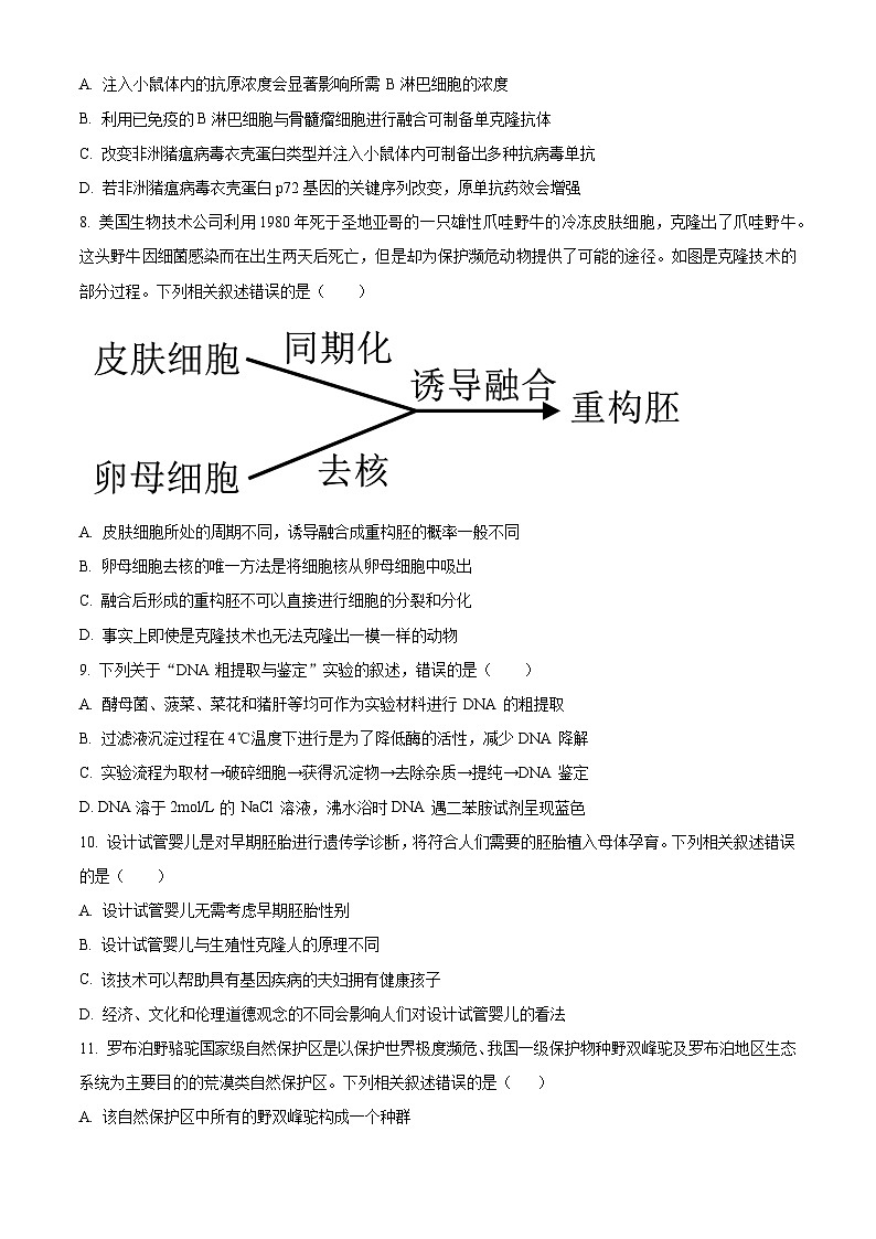
8. 美国生物技术公司利用1980年死于圣地亚哥的一只雄性爪哇野牛的冷冻皮肤细胞,克隆出了爪哇野牛。这头野牛因细菌感染而在出生两天后死亡,但是却为保护濒危动物提供了可能的途径。如图是克隆技术的部分过程。下列相关叙述错误的是( )
A. 皮肤细胞所处的周期不同,诱导融合成重构胚的概率一般不同
B. 卵母细胞去核的唯一方法是将细胞核从卵母细胞中吸出
C. 融合后形成的重构胚不可以直接进行细胞的分裂和分化
D. 事实上即使是克隆技术也无法克隆出一模一样的动物
9. 下列关于“DNA 粗提取与鉴定”实验的叙述,错误的是( )
A. 酵母菌、菠菜、菜花和猪肝等均可作为实验材料进行 DNA 的粗提取
B. 过滤液沉淀过程在4℃温度下进行是为了降低酶的活性,减少DNA 降解
C. 实验流程为取材→破碎细胞→获得沉淀物→去除杂质→提纯→DNA 鉴定
D. DNA溶于2ml/L的 NaCl 溶液,沸水浴时DNA 遇二苯胺试剂呈现蓝色
10. 设计试管婴儿是对早期胚胎进行遗传学诊断,将符合人们需要的胚胎植入母体孕育。下列相关叙述错误的是( )
A. 设计试管婴儿无需考虑早期胚胎性别
B. 设计试管婴儿与生殖性克隆人的原理不同
C. 该技术可以帮助具有基因疾病的夫妇拥有健康孩子
D. 经济、文化和伦理道德观念的不同会影响人们对设计试管婴儿的看法
11. 罗布泊野骆驼国家级自然保护区是以保护世界极度濒危、我国一级保护物种野双峰驼及罗布泊地区生态系统为主要目的荒漠类自然保护区。下列相关叙述错误的是( )
A. 该自然保护区中所有的野双峰驼构成一个种群
B. 该自然保护区中沙子、水等属于生态系统的无机环境
C. 该自然保护区中所有的动植物构成生态系统的群落层次
D. 与野双峰驼相比,该自然保护区中的植物缺少“系统”层次
12. 显微镜在生物学实验中具有重要作用。下列关于使用显微镜观察细胞实验的叙述,错误的是( )
A. 用花生子叶进行脂肪检测实验中需用显微镜才能看到细胞中被染色的脂肪颗粒
B. 显微镜下观察到黑藻叶肉细胞中叶绿体顺时针运动,则实际的运动方向也是顺时针
C. 若在低倍镜下发现视野中有一异物,换用高倍物镜后异物消失,则异物一定在物镜上
D. 在目镜10×,物镜10×时观察到细胞呈单行排列且有 16个,则将物镜换为40×时理论上可以观察到4 个细胞
13. APOE蛋白是人体载脂蛋白之一,主要参与人体脂蛋白的转化和代谢。APOE蛋白中共含有299个氨基酸,在人群中有APOE2、APOE3和APOE4等3种亚型。下列相关叙述正确的是( )
A. APOE2、APOE3和APOE4在人体中行使完全相同的功能
B. APOE蛋白存在不同亚型可能与蛋白质的空间结构有关
C. 氨基酸脱水缩合形成APOE蛋白的过程中生成298个水分子
D. APOE蛋白中含有的氨基数目为299个氨基酸的R基上的氨基数加1
14. 西湖龙井茶树叶片具有典型的地方特色,若以龙井茶树叶片叶肉细胞为材料观察细胞质流动,下列叙述错误的是( )
A. 观察前需对龙井茶树叶片进行染色处理
B. 观察叶肉细胞的细胞质流动需要以叶绿体的运动作为参照
C. 为使细胞保持活性,临时装片中的叶片要随时保持有水状态
D. 若显微镜下观察到叶绿体逆时针方向流动,则细胞质环流的方向为逆时针
15. 下列关于细胞核结构与功能的叙述,正确的是( )
A. 细胞核是遗传信息库,是细胞代谢和遗传的中心
B. 核孔是生物大分子进出细胞核的通道,具有选择性
C. 染色质和染色体的形态、结构和化学成分完全相同
D. 核仁与某种RNA 的合成有关,无核仁的细胞一定不能合成蛋白质
二、选择题:本题共5小题,每小题3分,共15分。在每小题给出的四个选项中,有一项或多项是符合题目要求的,全部选对得3分,选对但选不全得1分,有选错得0分。
16. 生态系统的各组分之间紧密联系形成具有一定结构和功能的统一体,使各种生物在其中定居和繁衍。如图为生态系统的相关模型,甲、乙、丙、丁为组成成分,①~⑦为生理过程。下列相关叙述错误的是( )
A. 生态系统的结构包括甲、乙、丙及其营养结构
B. 能量沿着甲→乙→丙的方向单向流动,逐级递减
C. 碳元素通过①光合作用和化能合成作用固定进入生物群落
D. 信息传递在生物与生物之间、生物与非生物之间双向传递,维持生态系统的稳定
17. 某研究小组利用品种1(2N=28)和品种2(2N=40)的两个鸢尾属为亲本,通过植物体细胞杂交技术,培育出了结实率高、观赏性和适应性更强的品种3,过程如图所示。下列相关叙述错误的是( )
A. 图示过程中依据的原理主要有细胞膜的流动性、植物体细胞的全能性
B 过程①需用到纤维素酶和果胶酶,过程③表示融合细胞再生出细胞壁
C. 过程④⑤使用的培养基需加入生长素和细胞分裂素,加入的比例相同
D. 图中d含有2个染色体组,品种3在减数分裂过程中能产生17个四分体
18. 如图为蛋白质工程的基本操作过程。下列相关叙述正确的是( )
A. I表示预期蛋白质的功能,是蛋白质工程的起始步骤
B. 步骤①②表示基因的表达,步骤⑤需要用逆转录酶
C. 蛋白质复杂的高级结构导致蛋白质工程的难度较大
D. 通过图示过程研发生产的速效胰岛素类似物产品已在临床上应用
19. 实验室中现有无标签的稀蛋清、葡萄糖、淀粉和淀粉酶溶液各一瓶,某同学想利用双缩脲试剂、斐林试剂和淀粉溶液鉴别出这几种溶液,相关实验步骤如下表(注:淀粉酶的化学本质是蛋白质,可将淀粉分解成麦芽糖,分解前后淀粉酶不发生变化)。下列相关叙述正确的是( )
A. 步骤一中试剂X为双缩脲试剂,A 组为葡萄糖和淀粉溶液
B. 步骤二加入 Y 斐林试剂后若未观察到明显的实验现象可能是因为未进行水浴加热
C. 步骤三中①处应为“滴加等量且适量淀粉溶液,充分振荡”
D. 步骤三中②处应为“加入双缩脲试剂,出现紫色反应的为稀蛋清”
20. 脂筏模型(如图)被认为是对细胞膜流动镶嵌模型的重要补充;脂筏是细胞膜上富含胆固醇和鞘磷脂的微结构域,其中的胆固醇就像胶水一样,对鞘磷脂亲和力很高,并特意吸收或排除某些蛋白质(如某些跨膜蛋白质、酶等),形成一些特异蛋白聚集的区域,细菌及其毒素等可利用细胞表面的受体进入宿主细胞。下列相关叙述正确的是( )
A. 脂筏区域与非脂筏区域中蛋白质分布方式不同,流动性相同
B. 脂筏的形成可能有助于细胞信息传递和物质运输,只能分布在细胞膜上
C. 脂筏区域膜厚度小于非脂筏区域,若胆固醇合成受阻,可能会使脂筏受损
D. 细菌与该细胞膜上受体的结合发生在A侧,该模型表明脂质分子在膜上均匀分布
三、非选择题:本题共5小题,共55分。
21. 据不完全统计,近年来病虫害发生面积是上世纪80年代的5~10倍,每年因病虫害造成的损失都极为严重。某露天蔬菜种植基地存在菜青虫和小菜蛾两种常见的害虫。回答下列问题:
(1)蔬菜种植基地附近的一种鸟类A能够捕食这两种害虫,尝试写出食物网____,该食物网中次级消费者是____。
(2)菜青虫和小菜蛾之间存在种间竞争关系,种间竞争指的是____。
(3)蔬菜基地为了消灭病虫害,使用了某种农药B,但基地的研究人员发现在鸟类A的体内出现了较多的农药B,造成这种现象的原因是____。
(4)为了消灭害虫,同时减少对环境的破坏,蔬菜基地决定使用人工合成的性引诱素(信息素)灭杀害虫的雄性个体,进而____,从而使害虫种群密度降低,该防治过程属于____防治,人工合成的性引诱素属于____信息。
22. 酸菜是利用乳酸菌发酵得到的一种传统食品。酸菜发酵方法可分为人工发酵和自然发酵,在人工发酵过程中会人为添加乳酸菌并控制发酵条件,从而保证酸菜的质量和缩短发酵时间;自然发酵则直接封坛发酵,通过自然菌种进行发酵。酸度和亚硝酸盐含量是评价酸菜品质的重要指标,食品安全标准规定,酱腌菜中亚硝酸盐含量不得超过20mg/kg,否则会危害人体健康。研究者检测两种发酵过程中发酵液的pH和酸菜中的亚硝酸盐含量,结果如图1和图2所示。回答下列问题:
(1)酸菜发酵过程中,需保持无氧条件,原因是__________;为了加快发酵进程,某同学给发酵液加少量煮沸后冷却的“老坛酸菜水”,该同学能否获得理想的效果?原因是__________。
(2)据图1可知,发酵初期人工发酵的发酵液pH比自然发酵下降的更快,且发酵成熟时人工发酵的发酵液pH更低,主要原因是__________。
(3)酸菜发酵中产生的亚硝酸盐往往是某些杂菌代谢所致。分析图2可知__________发酵亚硝酸盐含量相对稳定,原因可能是__________。
(4)一般情况下,酸菜pH约为3.5以下时可视为发酵成熟,自然发酵约第7天可达到此项要求,此时酸菜___________(填“能”或“不能”)正常食用,原因是__________。
(5)人工发酵酸菜时,除添加乳酸菌和保持无氧条件外,还需要__________(答出一点)等条件可加快发酵进程。
23. 为提高大豆对磷元素的吸收能力,研究人员利用基因工程将水稻的耐低磷基因OSPTF 转移到大豆植株中,部分实验过程如图所示。回答下列问题:
(1)基因工程的核心步骤是_____________________,用于基因工程的质粒除了需要图中所示结构外,还需要有_______________,目的基因插入质粒的位置是______________。
(2)将①导入大豆植株体细胞通常需要借助农杆菌,利用了农杆菌__________的特点,荧光蛋白基因的作用是______________________。
(3)研究人员欲对转基因大豆在低磷条件下对磷元素吸收能力进行检测,实验思路为:_________________________________。
24. 细胞的生物膜系统在细胞的生命活动中起着极其重要的作用。如图表示细胞的生物膜系统的部分组成在结构与功能上的联系。COPⅠ、COPⅡ是被膜小泡,可以介导蛋白质在结构甲、乙之间运输。回答下列问题:
(1)胰岛素从合成至分泌到细胞外的过程中需经过的具膜细胞结构为_________________(用文字和箭头表示)。分泌蛋白和定位于溶酶体的蛋白酶需要通过_________(填“COPI”或“COPⅡ”)囊泡发送至高尔基体继续加工;定位于细胞质基质中的驻留蛋白无需高尔基体参与加工,若这类蛋白被错误发送到高尔基体,则会通过_________(填“COPⅠ”或“COPⅡ”)囊泡再“没收”回来。
(2)经检测溶酶体中的pH在5左右,该pH环境有利于分解被吞噬的蛋白质,从蛋白质的结构角度分析,原因是__________________。图中的溶酶体来源于_____________(填名称),图中过程体现出溶酶体具有_______________的功能,此外,溶酶体还具有___________________的功能。
25. 某生物兴趣小组的同学在学习了“细胞中的无机盐”这一节的内容后,了解到无机盐虽在细胞内含量很少,但在生物的生长发育过程中发挥着重要的作用。如表为在课堂上老师讲到的两个有关无机盐的重要结论,兴趣小组的同学想通过实验对其进行拓展和验证,请用所学知识对他们的实验进行完善:
(1)甲组同学结合结论一欲探究“植物体内锌的作用能否被镍所代替”,相关实验设计如下:(材料中的缺锌的完全培养液中不含有镍,且本实验浓度范围内的镍对植物无毒害作用)
第一步:材料准备:足量长势良好且相同的小麦幼苗、缺锌的完全培养液、蒸馏水、含锌溶液和含镍溶液等,可根据需要选择或补充实验材料。
第二步:获得锌元素缺乏症的小麦幼苗:选取若干小麦幼苗,在适宜的条件下用________培养一段时间,获得足量锌元素缺乏症的小麦幼苗。
第三步:在上述锌元素缺乏症的小麦幼苗中挑取若干长势相同的幼苗,均分为A、B两组,A组补充________溶液,B组补充等量________溶液,在相同且适宜条件下培养一段时间后,观察两组幼苗生长状况。
第四步:预期结果与结论:若________,则说明植物体内锌的作用不能被镍所代替。
(2)乙组同学以小鼠为实验材料,请帮他们设计实验对结论二进行验证:
①实验步骤:_________.
②预期实验现象:________________。序号
比较项目
传统发酵技术
现代发酵工程
A
发酵菌种
天然混合菌种
人工选育的特定菌种
B
发酵条件的控制
手艺人传统经验
人工智能控制系统
C
发酵产物的特点
成分简单且具有标准化风味
成分复杂且具有特定的风味
D
发酵过程及规模
步骤繁杂且受季节影响、规模小、产量有限
设置适宜条件连续发酵、规模大、产量较大
步骤
试剂
实验目的(方法)
一
X
将四种试剂分为A、B两组,A组为不显色组,B组为显色组
二
Y
区分 A组溶液
三
一
区分B组溶液:显色组的两种溶液各取少许,置于不同的试管中,分别_①_,静置半小时;向静置后的反应液中_②_。
结论
内容
一
锌是植物必需的元素之一,缺锌会导致植物出现相应的锌元素缺乏症
二
哺乳动物的血液中钙离子含量太低,动物会出现抽搐的症状
2023~2024学年度下学期六校高二期末联考试卷
生物学
考生注意:
1.本试卷分选择题和非选择题两部分。满分100分,考试时间75分钟。
2.答题前,考生务必用直径0.5毫米黑色墨水签字笔将密封线内项目填写清楚。
3.考生作答时,请将答案答在答题卡上。选择题每小题选出答案后,用2B铅笔把答题卡上对应题目的答案标号涂黑;非选择题请用直径0.5毫米黑色墨水签字笔在答题卡上各题的答题区域内作答,超出答题区域书写的答案无效,在试题卷、草稿纸上作答无效。
4.本卷命题范围:人教版选择性必修2第3章~第4章+选择性必修3+必修1第1章~第3章。
一、选择题:本题共15小题,每小题2分,共30分。每小题只有一个选项符合题目要求。
1. 某人在一个大玻璃瓶内种植了一株绿滨藜,并将其密封起来,若干年后,他打开瓶子加入了一些水,这个“玻璃瓶花园”维持了近60年。下列关于生态系统中物质循环的叙述,错误的是( )
A. 这个“玻璃瓶花园”不需要物质和能量的输入
B. 瓶中的CO₂通过光合作用或化能合成作用转化为含碳有机物
C. 碳元素在生产者与分解者之间以含碳有机物的形式单向传递
D. 硒进入食物链后,逐渐在高营养级生物体内积累,参与物质循环
【答案】A
【解析】
【分析】1、碳元素在生物群落与无机环境之间循环的主要形式是CO2,碳元素在生物群落中的传递主要沿食物链和食物网进行,传递形式为有机物。
2、生物体从周围环境吸收、积蓄某种元素或难降解的化合物,使其在体内浓度超过环境浓度的现象,称为生物富集。
【详解】A、任何生态系统都需要不断得到来自系统外的能量补充,以便维持生态系统的正常功能,因此这个“玻璃瓶花园”需要能量的输入,A错误;
B、大气中的CO2通过绿色植物等的光合作用或硝化细菌等的化能合成作用转化为含碳有机物,B正确;
C、在生物群落内部,碳元素主要以含碳有机物的形式在生产者和分解者之间单向传递,C正确;
D、硒进入环境后,便参与生态系统的物质循环,只不过与C、N等基本元素的循环过程不完全相同,D正确。
故选A。
2. 农村综合发展型生态工程缓解了农村饲料、燃料、肥料的缺乏问题,提高了土地产出水平,也提高了经济效益。如图为南方某农村家庭生态工程模式图。下列相关叙述错误的是( )
A. 该生态工程遵循了“整体”的生态学原理
B. 浮游植物和桑树是该生态系统的基石
C. 该生态工程实现了能量的多级利用,大大提高了能量的利用率
D. 凋落物等被塘泥中微生物分解实现了物质和能量的循环利用
【答案】D
【解析】
【分析】研究能量流动的意义:研究生态系统的能量流动,可以帮助人们将生物在时间、空间上进行合理配置,增大流入某个生态系统的总能量;研究生态系统的能量流动,可以帮助人们科学的规划和设计人工生态系统,提高能量的利用率;研究生态系统的能量流动,可帮助人们合理调整生态系统的能量流动关系,使能量持续高效的流向对人类最有益的部分。
【详解】A、该生态工程既考虑到了自然生态系统的规律,也考虑到了经济效益,遵循了“整体”的生态学原理,A正确;
B、浮游植物和桑树属于生产者,是该生态系统的基石,B正确;
C、生态工程缓解了农村饲料、燃料、肥料的缺乏问题,实现了能量的多级利用,大大提高了能量的利用率,C正确;
D、凋落物被塘泥中微生物分解实现了物质的循环利用,能量单向流动,不能循环利用,D错误。
故选D。
3. 2023年5月22日是第30个国际生物多样性日,主题是“从协议到协力:复元生物多样性”。下列关于生物多样性的叙述,正确的是( )
A. 某湿地生态系统生物种类多体现了生物多样性中的种群多样性
B. 生物多样性是生物进化的结果,外来物种都能增加生物多样性
C. 森林生态系统内的植物多样性降低后,其抵抗力稳定性将提高
D. 人类过度捕捞等破坏活动降低了河流中的生物多样性
【答案】D
【解析】
【分析】生物圈内所有的植物、动物和微生物等,它们所拥有的全部基因,以及各种各样的生态系统,共同构成了生物多样性。
【详解】A、生物多样性包括遗传多样性(基因多样性)、物种多样性和生态系统多样性,不包括种群多样性,A错误;
B、外来物种不一定能增加生物多样性,也可能导致生态入侵,使生物多样性降低,B错误;
C、森林生态系统内的植物多样性降低后,会影响与其相关的食物链,产生一系列不良的连锁反应,导致森林系统的抵抗力稳定性降低,C错误;
D、人类过度捕捞等活动是具有破坏性的,降低了河流中的生物多样性,D正确。
故选D。
4. 如表为传统发酵技术和现代发酵工程的比较,下列相关叙述错误的是( )
A. AB. BC. CD. D
【答案】C
【解析】
【分析】发酵工程是指采用现代化工程技术手段,利用微生物的某些功能,为人类生产有用的产品,或直接把微生物应用于工业生产过程的一种技术。传统发酵技术直接利用原材料中天然存在的微生物,或利用前一次发酵保存下来的发酵物中的微生物进行发酵、制作食品的技术。
【详解】A、传统发酵技术的菌种主要来自原材料的表面,所以为混合菌种,对于发酵工程一般为人工选育的特定菌种,可以是单一菌种,当然也存在混合菌种,如酸奶的发酵,乳酸菌包括乳酸杆菌和乳酸链球菌,A正确;
B、传统发酵技术对发酵条件的控制主要通过凭手艺人传统经验人工控制,而发酵工程对发酵条件的控制是通过计算机人工智能控制系统进行全面的监测和控制,B正确;
C、传统发酵技术获得的发酵产物通常不处理,成分复杂,传统发酵技术直接利用原材料中天然存在的微生物,这些微生物代谢产生的风味物质造就了传统发酵产物独特的风味,而发酵工程利用的是人工选育的特定菌种,获得的产品通常需要经过一定的方法进行分离、提纯,成分简单具有标准化风味,C错误;
D、传统发酵技术规模小、设备简单、步骤繁杂且受季节影响、产量有限,而现代发酵工程规模大、设备复杂、设置适宜条件能连续发酵、产量较大,D正确。
故选C。
5. 获得纯净的微生物培养物的关键是防止杂菌污染,无菌技术主要包括消毒和灭菌。下列相关叙述正确的是( )
A. 微生物培养所用的培养基通常用干热灭菌法进行灭菌
B. 利用干热灭菌法进行灭菌的物品需要有耐高温的特点
C. 加入培养基中的指示剂和染料不需要进行灭菌
D. 巴氏消毒法能彻底杀死牛奶中所有微生物,包括芽孢和孢子
【答案】B
【解析】
【分析】1、消毒是指使用较为温和的物理或化学方法杀死物体表面或内部的部分微生物(不包括芽孢和孢子),灭菌则是指使用强烈的理化因素杀死物体内外所有的微生物,包括芽孢和孢子。
2、无菌技术的主要内容:①对实验操作的空间、操作者的衣着和手,进行清洁和消毒。②将用干微生物培养的器皿、接种用具和培养基等器具进行灭菌。③为避免周围环境中微生物的污染,实验操作应在酒精灯火焰附近进行。④实验操作时应避免已经灭菌处理的材料用具与周围的物品相接触。
【详解】A、微生物培养所用的培养基需要保持水分,通常用高压蒸汽进行灭菌,A错误;
B、耐高温的、需要保持干燥的物品,如玻璃制品和金属用具,可用干热灭菌法进行灭菌,B正确;
C、加入培养基中的指示剂和染料需要进行灭菌,C错误;
D、巴氏消毒法是在62~65℃消毒30min或80~90℃处理30s~1 min,可消灭牛奶中大多数微生物,不包括芽孢和孢子,但基本不破坏其营养,D错误。
故选B。
6. 植物细胞工程在农业、医药等方面有着广泛的应用,并且取得了显著的社会效益和经济效益。下列相关叙述错误的是( )
A. 利用组织培养获得的脱毒草莓通常比普通草莓产量高、品质好
B. 四倍体草莓经花药离体培养得到的品种一定表现为纯合子
C. 可将红豆杉叶片通过植物组织培养技术实现快速高效的微型繁殖
D. 可采用辐射诱变处理红豆杉愈伤组织细胞以获得突变体植株
【答案】B
【解析】
【分析】植物细胞工程技术的应用:植物繁殖的新途径(微型繁殖、作物脱毒、人工种子)、作物新品种的培育(单倍体育种、突变体的利用)、细胞产物的工厂化生产。
【详解】A、脱毒苗用病毒极少的植物分生组织组织培养产生,获得的植株病毒极少,甚至无病毒,果实产量及品质会显著优化,A正确;
B、四倍体草莓的花粉中有两个染色体组,基因型可能为杂合子,如AAaa,经花药(AA、Aa,aa)离体培养得到的植株不一定为纯合子,B错误;
C、植物组织培养技术可实现快速高效的微型繁殖,C正确;
D、愈伤组织细胞分裂能力强,易受外界环境条件影响,可采用诱变处理红豆杉愈伤组织细胞,并通过筛选可得到某些新性状的植株,如抗旱、抗盐碱,抗病等,D正确。
故选B。
7. 将非洲猪瘟病毒衣壳蛋白p72注入小鼠体内,分离该小鼠脾脏中的免疫细胞制备抗 p72的单克隆抗体。下列相关叙述错误的是( )
A. 注入小鼠体内的抗原浓度会显著影响所需 B淋巴细胞的浓度
B. 利用已免疫的B淋巴细胞与骨髓瘤细胞进行融合可制备单克隆抗体
C. 改变非洲猪瘟病毒衣壳蛋白类型并注入小鼠体内可制备出多种抗病毒单抗
D. 若非洲猪瘟病毒衣壳蛋白p72基因的关键序列改变,原单抗药效会增强
【答案】D
【解析】
【分析】单克隆抗体制备流程:先给小鼠注射特定抗原使之发生免疫反应,之后从小鼠脾中获取已经免疫的B淋巴细胞;诱导B淋巴细胞和骨髓瘤细胞融合,利用选择培养基筛选出杂交瘤细胞,再通过克隆化培养和抗体检测,筛选出能产生特定抗体的杂交瘤细胞;用培养基培养和注入小鼠腹腔中培养杂交瘤细胞,最后从培养液或小鼠腹水中获取单克隆抗体。
【详解】A、注入小鼠体内抗原浓度越高,为清除抗原,相应的B淋巴细胞浓度会上升,小鼠产生的抗体浓度也会上升,A正确;
B、单抗制备过程中通常将经过免疫的B淋巴细胞与骨髓瘤细胞融合,B正确;
C、非洲猪瘟病毒衣壳蛋白p72上有多种抗原决定簇,一个抗原决定簇只能刺激机体产生一种抗体,改变小鼠体内注入的病毒蛋白种类可以刺激小鼠产生不同类型的 B细胞,可制备多种单抗,C正确;
D、若病毒蛋白 p72基因的关键序列改变,会导致相应的抗原决定簇改变,原有单抗药效通常会明显降低甚至丧失,D错误。
故选D。
8. 美国生物技术公司利用1980年死于圣地亚哥的一只雄性爪哇野牛的冷冻皮肤细胞,克隆出了爪哇野牛。这头野牛因细菌感染而在出生两天后死亡,但是却为保护濒危动物提供了可能的途径。如图是克隆技术的部分过程。下列相关叙述错误的是( )
A. 皮肤细胞所处的周期不同,诱导融合成重构胚的概率一般不同
B. 卵母细胞去核的唯一方法是将细胞核从卵母细胞中吸出
C. 融合后形成的重构胚不可以直接进行细胞的分裂和分化
D. 事实上即使是克隆技术也无法克隆出一模一样的动物
【答案】B
【解析】
【分析】克隆动物的原理是动物细胞核的全能性。克隆动物所用技术称为动物细胞核移植技术,是指将动物一个细胞的细胞核移入去核的卵母细胞中,使这个重新组合的细胞发育成新胚胎,继而发育成动物个体的技术。
【详解】A、皮肤细胞所处的周期不同,诱导融合成重构胚的频率不同,A正确;
B、卵母细胞去核的方法有显微操作去核法和紫外线短时间照射去核法,紫外线短时间照射去核法不需要将细胞核从卵母细胞中吸出,B错误;
C、融合后形成的重构胚需用Ca2+载体、乙醇和蛋白酶合成抑制剂等化学方法激活,才能进行细胞的分裂和分化,C正确;
D、即使是克隆技术也无法克隆出一模一样的动物,因为生物的性状受细胞核基因和细胞质基因共同控制,D正确。
故选B。
9. 下列关于“DNA 粗提取与鉴定”实验的叙述,错误的是( )
A. 酵母菌、菠菜、菜花和猪肝等均可作为实验材料进行 DNA 的粗提取
B. 过滤液沉淀过程在4℃温度下进行是为了降低酶的活性,减少DNA 降解
C. 实验流程为取材→破碎细胞→获得沉淀物→去除杂质→提纯→DNA 鉴定
D. DNA溶于2ml/L的 NaCl 溶液,沸水浴时DNA 遇二苯胺试剂呈现蓝色
【答案】C
【解析】
【分析】DNA粗提取和鉴定的原理:①DNA的溶解性:DNA和蛋白质等其他成分在不同浓度NaCl溶液中溶解度不同; DNA不溶于酒精溶液,但细胞中的某些蛋白质溶于酒精;DNA对酶、高温和洗涤剂的耐受性。②DNA的鉴定:在沸水浴的条件下,DNA遇二苯胺会被染成蓝色。
【详解】A、酵母菌、菠菜、菜花和猪肝等均含有DNA,均可作为实验材料进行DNA的粗提取,A正确;
B、低温时DNA酶的活性较低,过滤液沉淀过程在4℃温度下进行是为了降低酶的活性,减少DNA降解,B正确;
C、该实验流程为取材→破碎细胞→获得滤液(DNA溶解在滤液中)→去除杂质→提纯→DNA鉴定,C错误;
D、将粗提取的DNA溶于2ml/LNaCl溶液中,加入二苯胺试剂后经过沸水浴加热变成蓝色,D正确。
故选C。
10. 设计试管婴儿是对早期胚胎进行遗传学诊断,将符合人们需要的胚胎植入母体孕育。下列相关叙述错误的是( )
A. 设计试管婴儿无需考虑早期胚胎性别
B. 设计试管婴儿与生殖性克隆人的原理不同
C. 该技术可以帮助具有基因疾病的夫妇拥有健康孩子
D. 经济、文化和伦理道德观念的不同会影响人们对设计试管婴儿的看法
【答案】A
【解析】
【分析】试管婴儿是指通过人工操作使卵子和精子在体外条件下成熟和受精,并通过培养发育为早期胚胎后,再经移植后产生后代的技术,属于有性生殖。设计试管婴儿需要进行遗传学诊断。
【详解】A、设计试管婴儿是在早期胚胎移入母体子宫之前,对胚胎进行遗传学诊断,选出无遗传疾病的胚胎植入母体子宫,若是伴性遗传,该技术需要考性别,A错误;
B、设计试管婴儿属于有性生殖,“克隆动物”属于无性生殖,两者原理不同,B正确;
C、设计试管婴儿是通过体外将卵细胞与精细胞结合而获得许多胚胎,在移植人 母体进行胚胎着床前,对胚胎的基因进行处理,把一些不良基因筛选出来,并进行切除与替换,从而减少初 生婴儿因遗传因素导致的缺陷,C正确;
D、经济、文化和伦理道德观念的不同会影响人们对转基因技术的看法 也会影响人们对设计试管婴儿的看法,D正确。
故选A。
11. 罗布泊野骆驼国家级自然保护区是以保护世界极度濒危、我国一级保护物种野双峰驼及罗布泊地区生态系统为主要目的的荒漠类自然保护区。下列相关叙述错误的是( )
A. 该自然保护区中所有的野双峰驼构成一个种群
B. 该自然保护区中的沙子、水等属于生态系统的无机环境
C. 该自然保护区中所有的动植物构成生态系统的群落层次
D. 与野双峰驼相比,该自然保护区中植物缺少“系统”层次
【答案】C
【解析】
【分析】生命系统的结构层次包括:①细胞:细胞是生物体结构和功能的基本单位;②组织:由形态相似、结构和功能相同的一群细胞和细胞间质联合在一起构成;③器官:不同的组织按照一定的次序结合在一起;④系统:能够共同完成一种或几种生理功能的多个器官按照一定的次序组合在一起;⑤个体:由不同的器官或系统协调配合共同完成复杂的生命活动的生物;⑥种群:在一定的自然区域内,同种生物的所有个体是一个种群;群落:在一定的自然区域内,所有的种群组成一个群落;⑦生态系统:生物群落与他的无机环境相互形成的统一整体;⑧生物圈:由地球上所有的生物和这些生物生活的无机环境共同组成。
【详解】A、该自然保护区中所有的野双峰驼构成一个种群,A正确;
B、该自然保护区中的沙子、水属于生态系统的无机环境,B正确;
C、该自然保护区中所有的生物构成了生命系统的群落层次,所有的动植物不属于生命系统结构层次的任何层次,C错误;
D、与动物相比,植物没有“系统”这一结构层次,D正确。
故选C。
12. 显微镜在生物学实验中具有重要作用。下列关于使用显微镜观察细胞实验的叙述,错误的是( )
A. 用花生子叶进行脂肪检测实验中需用显微镜才能看到细胞中被染色的脂肪颗粒
B. 显微镜下观察到黑藻叶肉细胞中叶绿体顺时针运动,则实际的运动方向也是顺时针
C. 若在低倍镜下发现视野中有一异物,换用高倍物镜后异物消失,则异物一定在物镜上
D. 在目镜10×,物镜10×时观察到细胞呈单行排列且有 16个,则将物镜换为40×时理论上可以观察到4 个细胞
【答案】C
【解析】
【分析】显微镜成像的特点: 显微镜成像是倒立的虚像,即上下相反,左右相反,物像的移动方向与标本的移动方向相反,故显微镜下所成的像是倒立放大的虚像,若在视野中看到细胞质顺时针流动,则实际上细胞质就是顺时针流动。
【详解】A、脂肪鉴定实验中被染色的脂肪颗粒的观察需用显微镜才能看到,A正确;
B、显微镜下观察到黑藻叶肉细胞中叶绿体顺时针运动,则真实的运动方向也是顺时针,B正确;
C、若在低倍镜下发现视野中有一异物,换用高倍物镜后异物消失,则异物在物镜或玻片上,C错误;
D、在目镜10×,物镜10×时观察到16个呈单行排列的细胞,则将物镜换为40×时理论上可以观察到4个细胞,D正确。
故选C。
13. APOE蛋白是人体载脂蛋白之一,主要参与人体脂蛋白的转化和代谢。APOE蛋白中共含有299个氨基酸,在人群中有APOE2、APOE3和APOE4等3种亚型。下列相关叙述正确的是( )
A. APOE2、APOE3和APOE4在人体中行使完全相同的功能
B. APOE蛋白存在不同亚型可能与蛋白质的空间结构有关
C. 氨基酸脱水缩合形成APOE蛋白的过程中生成298个水分子
D. APOE蛋白中含有的氨基数目为299个氨基酸的R基上的氨基数加1
【答案】B
【解析】
【分析】蛋白质是生命活动的主要承担者,蛋白质的结构多样,在细胞中承担的功能也多样:
①有的蛋白质是细胞结构的重要组成成分,如肌肉蛋白;
②有的蛋白质具有催化功能,如大多数酶的本质是蛋白质;
③有的蛋白质具有运输功能,如载体蛋白和血红蛋白;
④有的蛋白质具有信息传递,能够调节机体的生命活动,如胰岛素;
⑤有的蛋白质具有免疫功能,如抗体。
【详解】A、蛋白质分子的种类与组成它的氨基酸种类、数目、排列顺序以及蛋白质的空间结构有关,结构决定功能,APOE2、APOE3和APOE4在人体中行使的功能不一定完全相同,A错误;
B、根据结构与功能相适应的原理可推测,APOE蛋白存在不同亚型可能与蛋白质的空间结构有关,其空间结构的差异除了与组成蛋白质的氨基酸的种类、数目和排列顺序有关外,还与多肽链的空间结构有关,B正确;
C、由于组成APOE蛋白的肽链条数未知,故氨基酸脱水缩合形成APOE蛋白的过程中生成的水分子数无法确定,C错误;
D、APOE蛋白中含有的氨基数目为299个氨基酸R基上的氨基数+肽链条数,D错误。
故选B。
14. 西湖龙井茶树叶片具有典型的地方特色,若以龙井茶树叶片叶肉细胞为材料观察细胞质流动,下列叙述错误的是( )
A. 观察前需对龙井茶树叶片进行染色处理
B. 观察叶肉细胞的细胞质流动需要以叶绿体的运动作为参照
C. 为使细胞保持活性,临时装片中的叶片要随时保持有水状态
D. 若显微镜下观察到叶绿体逆时针方向流动,则细胞质环流的方向为逆时针
【答案】A
【解析】
【分析】1、叶肉细胞中的叶绿体,呈绿色、扁平的椭球形或球形,散布于细胞质中,可以在高倍显微镜下观察它的形态。
2、观察细胞质的流动,可用细胞质基质中的叶绿体的运动作为标志。
【详解】AB、观察细胞质的流动,可用细胞质基质中的叶绿体的运动作为标志,叶绿体是绿色,便于观察,不需要将龙井茶树叶片染色,A错误、B正确;
C、为使细胞保持活性,临时装片中的叶片要随时保持有水状态,否则,细胞失水收缩,将影响细胞器形态的观察,C正确;
D、光学显微镜观察到的是上下左右相反的虚像,若显微镜下观察到叶绿体逆时针方向流动,则细胞质环流的方向为逆时针,D正确。
故选A。
15. 下列关于细胞核结构与功能的叙述,正确的是( )
A. 细胞核是遗传信息库,是细胞代谢和遗传的中心
B. 核孔是生物大分子进出细胞核的通道,具有选择性
C. 染色质和染色体的形态、结构和化学成分完全相同
D. 核仁与某种RNA 的合成有关,无核仁的细胞一定不能合成蛋白质
【答案】B
【解析】
【分析】细胞核能够控制细胞的代谢和遗传,是与细胞核的结构分不开的;如核膜具双层膜,把核内物质与细胞质分开,核仁与某种RNA的合成以及核糖体的形成有关,染色质主要由DNA和蛋白质组成,DNA是遗传信息的载体,核孔可以实现核质之间频繁的物质交换和信息交流。
【详解】A、细胞核中有DNA,DNA上储存着遗传信息;故细胞核是遗传信息库,是细胞代谢和遗传的控制中心,A错误;
B、核孔是RNA和蛋白质等大分子物质进出细胞核的通道,具有选择性,可以实现核质之间频繁的物质交换和信息交流,B正确;
C、染色体和染色质都主要是由DNA和蛋白质组成,化学成分完全相同,但螺旋化程度不同,形态结构不完全相同,C错误;
D、核仁与某种RNA的合成以及核糖体的形成有关,因此真核生物中无核仁的细胞往往不能合成蛋白质,但原核生物无核仁,仍然能合成蛋白质,D错误。
故选B。
二、选择题:本题共5小题,每小题3分,共15分。在每小题给出的四个选项中,有一项或多项是符合题目要求的,全部选对得3分,选对但选不全得1分,有选错得0分。
16. 生态系统的各组分之间紧密联系形成具有一定结构和功能的统一体,使各种生物在其中定居和繁衍。如图为生态系统的相关模型,甲、乙、丙、丁为组成成分,①~⑦为生理过程。下列相关叙述错误的是( )
A. 生态系统的结构包括甲、乙、丙及其营养结构
B. 能量沿着甲→乙→丙的方向单向流动,逐级递减
C. 碳元素通过①光合作用和化能合成作用固定进入生物群落
D. 信息传递在生物与生物之间、生物与非生物之间双向传递,维持生态系统的稳定
【答案】AB
【解析】
【分析】生态系统的组成包括非生物部分和生物部分.非生物部分有阳光、空气、水、温度、土壤等;生物部分包括生产者(绿色植物)、消费者(动物)、分解者(细菌和真菌)。
【详解】A、生态系统的结构包括组成成分和营养结构,组成成分包含甲生产者、乙消费者、丙分解者和丁非生物 的物质和能量,A错误;
B、能量沿着食物链和食物网单向流动,逐级递减,而丙是分解者不参与构成食物链和 食物网,B错误;
C、碳元素通过①绿色植物的光合作用和硝化细菌的化能合成作用固定进入生物群落,C正确:
D、信息传递(包括物理信息、化学信息等)在生物与生物之间、生物与非生物环境之间双向传递,维持生态系统的稳定,D正确。
故选AB。
17. 某研究小组利用品种1(2N=28)和品种2(2N=40)的两个鸢尾属为亲本,通过植物体细胞杂交技术,培育出了结实率高、观赏性和适应性更强的品种3,过程如图所示。下列相关叙述错误的是( )
A. 图示过程中依据的原理主要有细胞膜的流动性、植物体细胞的全能性
B. 过程①需用到纤维素酶和果胶酶,过程③表示融合细胞再生出细胞壁
C. 过程④⑤使用的培养基需加入生长素和细胞分裂素,加入的比例相同
D. 图中d含有2个染色体组,品种3在减数分裂过程中能产生17个四分体
【答案】CD
【解析】
【分析】据图分析,图中①表示酶解法去壁,②表示诱导原生质体融合,③表示再生细胞壁,④表示脱分化,⑤表示再分化。
【详解】A、图示过程为植物体细胞杂交技术,该过程中原生质体融合利用的原理是细胞膜的流动性,植物组织培养利用的原理是植物细胞的全能性,A正确;
B、图中①表示酶解法去壁获得原生质体的过程,细胞壁的成分主要是纤维素和果胶,因此用到的酶是纤维素酶和果胶酶,过程③表示融合的原生质体再生出细胞壁,B正确;
C、过程④⑤表示脱分化和再分化的过程,两个过程的培养基中都需要进入生长素和细胞分裂素,但是两种植物激素的比例应该不同,当生长素和细胞分裂素的比例大于1时,即生长素的比例较高,有利于根的分化、生长,抑制芽的形成。当生长素和细胞分裂素的比例小于1时,即细胞分裂素的比例较高,有利于芽的分化、生长,抑制根的形成,C错误;
D、品种1(2N=28)和品种2(2N=40)的两个鸢尾属为亲本,产生的子杂种细胞中的染色体组数是两种原生质体中染色体组之和,因此杂种细胞中应该含有4个染色体组(异源四倍体),融合的杂种细胞含有68条染色体,共减数分裂可以产生14+20=34个四分体,D错误。
故选CD。
18. 如图为蛋白质工程的基本操作过程。下列相关叙述正确的是( )
A. I表示预期蛋白质的功能,是蛋白质工程的起始步骤
B. 步骤①②表示基因的表达,步骤⑤需要用逆转录酶
C. 蛋白质复杂的高级结构导致蛋白质工程的难度较大
D. 通过图示过程研发生产的速效胰岛素类似物产品已在临床上应用
【答案】ACD
【解析】
【分析】蛋白质工程的基本流程:预期蛋白质功能→设计预期的蛋白质结构→推测应有氨基酸序列→据氨基酸序列推出脱氧核苷酸序列(基因)→DNA合成,最终还是回到基因工程上来解决蛋白质的合成。
【详解】A、蛋白质工程的基本流程是根据中心法则逆推以确定目的基因的碱基序列,I表示预期蛋白质的功能,是蛋白质工程的起始步骤,A正确;
B、步骤①②表示基因的表达,步骤⑤是直接通过相应的脱氧核苷酸序列改造或合成基因,不需要逆转录酶,B错误;
C、多数蛋白质除具有一级结构(即氨基酸顺序)外,还具有复杂的高级结构,即空间结构,而很多蛋白质的空间结构是人们目前还不清楚的,因此实施蛋白质工程的难度很大,C正确;
D、通过图示过程(蛋白质工程)研发生产的速效胰岛素类似物产品已在临床上广泛应用,D正确。
故选ACD。
19. 实验室中现有无标签的稀蛋清、葡萄糖、淀粉和淀粉酶溶液各一瓶,某同学想利用双缩脲试剂、斐林试剂和淀粉溶液鉴别出这几种溶液,相关实验步骤如下表(注:淀粉酶的化学本质是蛋白质,可将淀粉分解成麦芽糖,分解前后淀粉酶不发生变化)。下列相关叙述正确的是( )
A. 步骤一中试剂X为双缩脲试剂,A 组为葡萄糖和淀粉溶液
B. 步骤二加入 Y 斐林试剂后若未观察到明显的实验现象可能是因为未进行水浴加热
C. 步骤三中①处应为“滴加等量且适量淀粉溶液,充分振荡”
D. 步骤三中②处应为“加入双缩脲试剂,出现紫色反应的为稀蛋清”
【答案】ABC
【解析】
【分析】稀蛋清和淀粉酶是蛋白质,葡萄糖和淀粉是糖类,首先可以用双缩脲试剂将四组溶液分为两组,发生显色反应的是稀蛋清和淀粉酶,不发生显色反应的是葡萄糖和淀粉。葡萄糖属于还原糖,可与斐林试剂鉴定,而淀粉不能,可以用斐林试剂区分葡萄糖溶液和淀粉溶液。淀粉酶能将淀粉分解为麦芽糖,麦芽糖属于还原糖,所以加入淀粉后,用斐林试剂鉴定后出现砖红色沉淀的则为淀粉酶。
【详解】A、淀粉酶的化学本质是蛋白质,蛋白质与双缩脲试剂发生作用产生紫色反应,因此用双缩脲试剂可将上述四种溶液区分为2组,其中发生显色反应的一组是稀蛋清和淀粉酶溶液,不发生显色反应的是葡萄糖和淀粉溶液,A正确;
B、还原糖与斐林试剂发生作用,在水浴加热(50~65℃)的条件下会生成砖红色沉淀。淀粉是非还原糖,而葡萄糖是还原糖,因此可用斐林试剂区分,该同学未观察到明显的实验现象可能是因为未进行水浴加热,B正确;
CD、淀粉酶催化淀粉分解成麦芽糖,麦芽糖是还原糖,据此可将显色组的两种溶液各取少许,置于不同的试管中,分别滴加等量且适量淀粉溶液,充分振摇,静置半小时。向静置后的反应液中加入斐林试剂,水浴加热出现砖红色沉淀的即为淀粉酶溶液,若加入双缩脲试剂,两种溶液中都会发生紫色反应,C正确,D错误。
故选ABC。
20. 脂筏模型(如图)被认为是对细胞膜流动镶嵌模型重要补充;脂筏是细胞膜上富含胆固醇和鞘磷脂的微结构域,其中的胆固醇就像胶水一样,对鞘磷脂亲和力很高,并特意吸收或排除某些蛋白质(如某些跨膜蛋白质、酶等),形成一些特异蛋白聚集的区域,细菌及其毒素等可利用细胞表面的受体进入宿主细胞。下列相关叙述正确的是( )
A. 脂筏区域与非脂筏区域中蛋白质分布方式不同,流动性相同
B. 脂筏的形成可能有助于细胞信息传递和物质运输,只能分布在细胞膜上
C. 脂筏区域的膜厚度小于非脂筏区域,若胆固醇合成受阻,可能会使脂筏受损
D. 细菌与该细胞膜上受体的结合发生在A侧,该模型表明脂质分子在膜上均匀分布
【答案】B
【解析】
【分析】细胞膜的流动镶嵌模型:(1)磷脂双分子层构成膜的基本支架,这个支架是可以流动的。(2)蛋白质分子有的镶嵌在磷脂双分子层表面,有的部分或全部嵌入磷脂双分子层中,有的横跨整个磷脂双分子层。大多数蛋白质也是可以流动的。(3)在细胞膜的外表,少数糖类与蛋白质结合形成糖蛋白。除糖蛋白外,细胞膜表面还有糖类与脂质结合形成糖脂。
【详解】A、脂筏区域与非脂筏区域中蛋白质分布方式相同,脂筏区域与非脂筏区域的流动性大小不同,A错误;
B、糖蛋白具有信息识别作用;根据题干信息:脂筏是细胞膜上富含胆固醇和鞘磷脂的微结构域,其中的胆固醇就像胶水一样,对鞘磷脂亲和力很高,并特意吸收或排除某些蛋白质(如某些跨膜蛋白质、酶等),形成一些特异蛋白聚集的区域;可见脂筏的形成可能有助于细胞信息传递和物质运输,只能分布在细胞膜上,B正确;
C、由图可知,脂筏区域的膜厚度大于非脂筏区域,胆固醇就像胶水一样,对鞘磷脂亲和力很高,并特意吸收或排除某些蛋白质(如某些跨膜蛋白质、酶等),若胆固醇合成受阻,可能会使脂筏受损,C错误;
D、题图可知:A侧含有糖蛋白,细菌与该细胞膜上受体的结合发生在A侧,该模型表明脂质分子在膜上不均匀分布,D错误。
故选B。
三、非选择题:本题共5小题,共55分。
21. 据不完全统计,近年来病虫害发生面积是上世纪80年代的5~10倍,每年因病虫害造成的损失都极为严重。某露天蔬菜种植基地存在菜青虫和小菜蛾两种常见的害虫。回答下列问题:
(1)蔬菜种植基地附近的一种鸟类A能够捕食这两种害虫,尝试写出食物网____,该食物网中次级消费者是____。
(2)菜青虫和小菜蛾之间存在种间竞争关系,种间竞争指的是____。
(3)蔬菜基地为了消灭病虫害,使用了某种农药B,但基地的研究人员发现在鸟类A的体内出现了较多的农药B,造成这种现象的原因是____。
(4)为了消灭害虫,同时减少对环境的破坏,蔬菜基地决定使用人工合成的性引诱素(信息素)灭杀害虫的雄性个体,进而____,从而使害虫种群密度降低,该防治过程属于____防治,人工合成的性引诱素属于____信息。
【答案】(1) ①. ②. 鸟类A
(2)两种或两种以上生物相互争夺相同资源和空间而表现出来的相互排斥现象
(3)农药B随着食物链营养级升高而逐渐积累(农药B被鸟类A摄入后不能被分解,从而在鸟类A体内积累)
(4) ①. 改变害虫种群正常的性别比例,降低交配几率,降低种群的出生率 ②. 生物 ③. 化学
【解析】
【分析】生态系统的信息分为物理信息、化学信息和行为信息。生态系统的光、声、温度、湿度、磁力等,通过物理过程传递的信息,称为物理信息。生物在生命活动过程中,产生一些可以传递信息的化学物质,诸如植物的生物碱、有机酸等代谢产物,以及动物的性外激素等,这就是化学信息。动物的特殊行为,对于同种和异种也能够传递某种信息,即生物的行为特征可以体现为行为信息。
【小问1详解】
菜青虫和小菜蛾捕食蔬菜,鸟类A捕食这两种害虫,箭头表示捕食方向,因此食物网表示为;蔬菜是生产者,两种害虫是初级消费者,鸟类A是次级消费者。
【小问2详解】
种间竞争是不同物种之间为争夺生活空间、资源、食物等而产生的一种直接或间接抑制对方的现象。在种间竞争中常常是一方取得优势而另一方受抑制甚至被消灭。
【小问3详解】
农药B随着食物链营养级升高而逐渐积累,鸟类A的营养级最高,因此体内出现了较多的农药B。
【小问4详解】
性引诱素(信息素)灭杀害虫的雄性个体,改变害虫种群正常的性别比例,降低交配几率,降低种群的出生率;该防治过程改变的是生物的性比例,属于生物防治;人工合成的性引诱素是一种化学物质,属于化学信息。
22. 酸菜是利用乳酸菌发酵得到的一种传统食品。酸菜发酵方法可分为人工发酵和自然发酵,在人工发酵过程中会人为添加乳酸菌并控制发酵条件,从而保证酸菜的质量和缩短发酵时间;自然发酵则直接封坛发酵,通过自然菌种进行发酵。酸度和亚硝酸盐含量是评价酸菜品质的重要指标,食品安全标准规定,酱腌菜中亚硝酸盐含量不得超过20mg/kg,否则会危害人体健康。研究者检测两种发酵过程中发酵液的pH和酸菜中的亚硝酸盐含量,结果如图1和图2所示。回答下列问题:
(1)酸菜发酵过程中,需保持无氧条件,原因是__________;为了加快发酵进程,某同学给发酵液加少量煮沸后冷却的“老坛酸菜水”,该同学能否获得理想的效果?原因是__________。
(2)据图1可知,发酵初期人工发酵的发酵液pH比自然发酵下降的更快,且发酵成熟时人工发酵的发酵液pH更低,主要原因是__________。
(3)酸菜发酵中产生的亚硝酸盐往往是某些杂菌代谢所致。分析图2可知__________发酵亚硝酸盐含量相对稳定,原因可能是__________。
(4)一般情况下,酸菜pH约为3.5以下时可视为发酵成熟,自然发酵约第7天可达到此项要求,此时酸菜___________(填“能”或“不能”)正常食用,原因是__________。
(5)人工发酵酸菜时,除添加乳酸菌和保持无氧条件外,还需要__________(答出一点)等条件可加快发酵进程。
【答案】(1) ①. 酸菜发酵所需的乳酸菌是厌氧型微生物 ②. 不能,煮沸会杀死“老坛酸菜水”中的乳酸菌
(2)人工发酵添加的乳酸菌菌种纯度高,能快速繁殖,产生乳酸更多,pH下降更快且更低
(3) ①. 人工 ②. 人工发酵会进行严格的消毒和灭菌,并接种单一发酵所需菌种,减少杂菌污染产生亚硝酸盐代谢物
(4) ①. 不能 ②. 第7天的亚硝酸盐含量显著超标(超过20mg/kg),有害人体健康
(5)适宜的温度、严格控制pH和渗透压
【解析】
【分析】1、泡菜的制作原理:泡菜的制作离不开乳酸菌。在无氧条件下,乳酸菌将葡萄糖分解成乳酸。
2、在制作泡菜时所配制的泡菜盐水要煮沸,以杀灭盐水中的微生物,防止杂菌污染。泡菜制作过程中,温度过高、食盐用量过低、腌制时间过短、容易造成细菌大量繁殖,亚硝酸盐含量增加。
【小问1详解】
泡菜的制作离不开乳酸菌。乳酸菌是厌氧菌,在无氧条件下,乳酸菌将葡萄糖分解成乳酸。泡菜的腌制过程中加入陈酸菜水是因为陈酸菜水中含有大量的乳酸菌,使其在短时间形成优势菌种,增加菌种数量,有助于泡菜的制作,但煮沸会杀死“老坛酸菜水”中的乳酸菌,因此不能获得理想的效果。
【小问2详解】
与自然发酵相比,人工发酵添加的乳酸菌菌种纯度高,能快速繁殖,产生乳酸更多,pH下降更快且更低,因此发酵初期人工发酵的发酵液pH比自然发酵下降的更快,且发酵成熟时人工发酵的发酵液pH更低。
【小问3详解】
酸菜发酵中产生的亚硝酸盐往往是某些杂菌代谢所致,而人工发酵会进行严格的消毒和灭菌,并接种单一发酵所需菌种,减少杂菌污染产生亚硝酸盐代谢物,因此人工发酵亚硝酸盐含量相对稳定。
【小问4详解】
自然发酵约第7天时,亚硝酸盐含量达到最大,超过20mg/kg,有害人体健康,因此不能正常食用。
【小问5详解】
在发酵过程中,要及时添加必需的营养组分,要严格控制温度、pH和渗透压等发酵条件,因此人工发酵酸菜时,除添加乳酸菌和保持无氧条件外,还需要适宜的温度、严格控制pH和渗透压等条件可加快发酵进程。
23. 为提高大豆对磷元素的吸收能力,研究人员利用基因工程将水稻的耐低磷基因OSPTF 转移到大豆植株中,部分实验过程如图所示。回答下列问题:
(1)基因工程的核心步骤是_____________________,用于基因工程的质粒除了需要图中所示结构外,还需要有_______________,目的基因插入质粒的位置是______________。
(2)将①导入大豆植株体细胞通常需要借助农杆菌,利用了农杆菌__________的特点,荧光蛋白基因的作用是______________________。
(3)研究人员欲对转基因大豆在低磷条件下对磷元素吸收能力进行检测,实验思路为:_________________________________。
【答案】(1) ①. 基因表达载体的构建 ②. 启动子、终止子、复制原点 ③. 启动子和终止子之间
(2) ①. 能将Ti质粒上的T-DNA转移被侵染的细胞,并将其整合到该细胞的染色体DNA上 ②. 便于重组DNA分子的筛选
(3)将生理状态相似的野生大豆植株与转基因大豆植株分别置于低磷溶液中进行培养,一段时间后检测培养液中磷元素含量
【解析】
【分析】基因工程的基本操作步骤主要包括四步:
(1)目的基因的获取,获取方法包括:从基因文库中获取、PCR扩增技术和人工合成法。
(2)基因表达载体的构建,是基因工程的核心步骤,基因表达载体的组成包括:启动子、目的基因、终止子和标记基因。
(3)将目的基因导入受体细胞,根据不同的对象采用不同的导入方法,对植物细胞可以采用农杆菌转化法、基因枪法和花粉管通道法;对于动物采用显微注射技术;对于微生物一般采用Ca2+转化法。
(4)目的基因的检测与鉴定,分子水平上的检测方法包括:DNA分子杂交法、分子杂交法和抗原—抗体杂交法;也可以进行个体水平上的鉴定,如抗性实验等。
【小问1详解】
基因工程的核心步骤是基因表达载体的构建。用于基因工程的质粒除了需要图中所示结构外,还需要有启动子、终止子、复制原点。为了保证目的基因的正常表达,目的基因插入质粒的位置是启动子和终止子之间。
【小问2详解】
由于农杆菌能将Ti质粒上的T-DNA转移被侵染的细胞,并将其整合到该细胞的染色体DNA上,因此将①导入大豆植株体细胞通常需要借助农杆菌。含有重组DNA分子的农杆菌含有荧光,不含重组DNA分子的农杆菌不发荧光,因此荧光蛋白基因的作用是便于重组DNA分子的筛选。
【小问3详解】
实验目的是探究转基因大豆在低磷条件下对磷元素吸收能力,自变量是大豆植株种类(野生大豆植株与转基因大豆植株),检测指标是培养液中磷元素含量,因此实验思路是将若生理状态相似的野生大豆植株与转基因大豆植株分别置于低磷溶液中进行培养,一段时间后检测培养液中磷元素含量。
24. 细胞的生物膜系统在细胞的生命活动中起着极其重要的作用。如图表示细胞的生物膜系统的部分组成在结构与功能上的联系。COPⅠ、COPⅡ是被膜小泡,可以介导蛋白质在结构甲、乙之间运输。回答下列问题:
(1)胰岛素从合成至分泌到细胞外的过程中需经过的具膜细胞结构为_________________(用文字和箭头表示)。分泌蛋白和定位于溶酶体的蛋白酶需要通过_________(填“COPI”或“COPⅡ”)囊泡发送至高尔基体继续加工;定位于细胞质基质中的驻留蛋白无需高尔基体参与加工,若这类蛋白被错误发送到高尔基体,则会通过_________(填“COPⅠ”或“COPⅡ”)囊泡再“没收”回来。
(2)经检测溶酶体中的pH在5左右,该pH环境有利于分解被吞噬的蛋白质,从蛋白质的结构角度分析,原因是__________________。图中的溶酶体来源于_____________(填名称),图中过程体现出溶酶体具有_______________的功能,此外,溶酶体还具有___________________的功能。
【答案】(1) ①. 内质网→囊泡(COPⅡ)→高尔基体→囊泡→细胞膜 ②. COPⅡ ③. COPⅠ
(2) ①. 酸性环境使蛋白质分子的空间结构被破坏,易被溶酶体中的蛋白酶水解 ②. 高尔基体 ③. 吞噬并杀死进入细胞的病毒或病菌 ④. 分解衰老、损伤的细胞器
【解析】
【分析】分泌蛋白形成过程:分泌蛋白最初是在内质网上的核糖体中由氨基酸形成多肽,然后进入内质网进行加工,形成有一定空间结构的蛋白质,内质网以“出芽”形成囊泡,包裹着要运输的蛋白质到达高尔基体,并实现膜融合,在此时,对蛋白质进一步修饰加工,然后再形成囊泡,移动到细胞膜,再次实现膜融合,并将蛋白质分泌到细胞外。
【小问1详解】
分泌蛋白形成过程:分泌蛋白最初是在内质网上的核糖体中由氨基酸形成多肽,然后进入内质网进行加工,形成有一定空间结构的蛋白质,内质网以“出芽”形成囊泡,包裹着要运输的蛋白质到达高尔基体,并实现膜融合,在此时,对蛋白质进一步修饰加工,然后再形成囊泡,移动到细胞膜,再次实现膜融合,并将蛋白质分泌到细胞外,结合题图可知,胰岛素从合成至分泌到细胞外的过程中需经过的具膜细胞结构为内质网→囊泡(COPⅡ)→高尔基体→囊泡→细胞膜;分析题图可知,分泌蛋白和定位于分泌蛋白COPI乙溶酶体的蛋白酶需要通过COPⅡ囊泡发送至高尔基体继续加工;而定位于细胞质基质中的驻留蛋白无需高尔基体参与加工,若这类蛋白被错误发送到高尔基体,则会通过COPⅠ囊泡再“没收”回来。
【小问2详解】
酸性环境使蛋白质分子的空间结构被破坏,易被溶酶体中的蛋白酶水解,故溶酶体中的pH在5左右有利于分解被吞噬的蛋白质;分析题图,图中的溶酶体来源于高尔基体,图中过程体现出溶酶体具有吞噬并杀死进入细胞的病毒或病菌的功能,此外,溶酶体还具有分解衰老、损伤的细胞器的功能。
25. 某生物兴趣小组的同学在学习了“细胞中的无机盐”这一节的内容后,了解到无机盐虽在细胞内含量很少,但在生物的生长发育过程中发挥着重要的作用。如表为在课堂上老师讲到的两个有关无机盐的重要结论,兴趣小组的同学想通过实验对其进行拓展和验证,请用所学知识对他们的实验进行完善:
(1)甲组同学结合结论一欲探究“植物体内锌的作用能否被镍所代替”,相关实验设计如下:(材料中的缺锌的完全培养液中不含有镍,且本实验浓度范围内的镍对植物无毒害作用)
第一步:材料准备:足量长势良好且相同的小麦幼苗、缺锌的完全培养液、蒸馏水、含锌溶液和含镍溶液等,可根据需要选择或补充实验材料。
第二步:获得锌元素缺乏症的小麦幼苗:选取若干小麦幼苗,在适宜的条件下用________培养一段时间,获得足量锌元素缺乏症的小麦幼苗。
第三步:在上述锌元素缺乏症的小麦幼苗中挑取若干长势相同的幼苗,均分为A、B两组,A组补充________溶液,B组补充等量________溶液,在相同且适宜条件下培养一段时间后,观察两组幼苗生长状况。
第四步:预期的结果与结论:若________,则说明植物体内锌的作用不能被镍所代替。
(2)乙组同学以小鼠为实验材料,请帮他们设计实验对结论二进行验证:
①实验步骤:_________.
②预期实验现象:________________。
【答案】(1) ①. 缺锌的完全培养液 ②. 含锌(镍) ③. 含镍(锌) ④. 只有A(B)组的幼苗锌元素缺乏症减轻或消失
(2) ①. 选取生长发育状况相同的小鼠若干只,随机均分成甲、乙两组;甲组小鼠饲喂适量含钙的饲料,乙组小鼠饲喂等量的不含钙的饲料;)将甲、乙两组小鼠放在相同且适宜的环境中饲养一段时间,并随时观察记录小鼠的生活状态 ②. 甲组小鼠表现正常,乙组小鼠出现抽搐现象
【解析】
【分析】无机盐主要以离子的形式存在,其生理作用有:(1)细胞中某些复杂化合物的重要组成成分;(2)维持细胞的生命活动;(3)维持细胞的酸碱平衡和细胞的形态。
小问1详解】
该实验为验证性实验,实验的自变量是培养液中是否含锌元素(是含锌元素还是含镍元素),因变量是小麦幼苗生长发育状况,设计实验时,利用完全培养液作为对照,设置缺锌的培养液为实验组,其他培养条件都相同(获得锌元素缺乏症的小麦幼苗),通过比较小麦幼苗的生长发育状况,再给缺素植物分别补充锌元素或镍元素不能恢复正常,观察小麦的生长的状况,若只有补充锌元素一组的幼苗锌元素缺乏症减轻或消失,则说明植物体内锌的作用不能被镍所代替。
【小问2详解】
该实验的自变量是小鼠血液中钙的含量,因变量是小鼠是否发生抽搐。所以可选取生长发育状况相同的小鼠若干只,随机均分成甲、乙两组;甲组小鼠饲喂适量含钙的饲料,乙组小鼠饲喂等量的不含钙的饲料;)将甲、乙两组小鼠放在相同且适宜的环境中饲养一段时间,并随时观察记录小鼠的生活状态。
由于血钙过低会导致抽搐,所以预期结果:甲组小鼠表现正常,乙组小鼠出现抽搐现象。
序号
比较项目
传统发酵技术
现代发酵工程
A
发酵菌种
天然混合菌种
人工选育的特定菌种
B
发酵条件的控制
手艺人传统经验
人工智能控制系统
C
发酵产物的特点
成分简单且具有标准化风味
成分复杂且具有特定的风味
D
发酵过程及规模
步骤繁杂且受季节影响、规模小、产量有限
设置适宜条件连续发酵、规模大、产量较大
步骤
试剂
实验目的(方法)
一
X
将四种试剂分为A、B两组,A组为不显色组,B组为显色组
二
Y
区分 A组溶液
三
一
区分B组溶液:显色组的两种溶液各取少许,置于不同的试管中,分别_①_,静置半小时;向静置后的反应液中_②_。
结论
内容
一
锌是植物必需的元素之一,缺锌会导致植物出现相应的锌元素缺乏症
二
哺乳动物的血液中钙离子含量太低,动物会出现抽搐的症状
黑龙江省哈尔滨市六校2023-2024学年高二下学期期末联考生物试卷(Word版附解析): 这是一份黑龙江省哈尔滨市六校2023-2024学年高二下学期期末联考生物试卷(Word版附解析),共31页。试卷主要包含了本试卷分选择题和非选择题两部分,答题前,考生务必用直径0,本卷命题范围等内容,欢迎下载使用。
2024廊坊六校高二下学期7月期末联考试题生物含解析: 这是一份2024廊坊六校高二下学期7月期末联考试题生物含解析,共10页。试卷主要包含了本试卷分选择题和非选择题两部分,本卷命题范围,下列关于ATP的叙述,正确的是等内容,欢迎下载使用。
2024珠海六校高二下学期4月期中联考试题生物含解析: 这是一份2024珠海六校高二下学期4月期中联考试题生物含解析,共28页。

