2025版高考地理全程一轮复习巩固训练第十九章自然环境与人类社会第71课时自然环境的服务功能
展开[2024·山东济宁市调研]2023年12月6日,为恢复原生态环境,洞庭湖自然保护核心区最后一棵欧美黑杨被砍伐清理。源自欧美的黑杨,喜湿,生长快,适应性强,适合生长在河岸、河滩区域,自从欧美黑杨被引入洞庭湖地区栽种,其种植面积迅速扩张,极大地破坏了湿地生态环境,造成了“绿色荒漠”景象,同时降低了湿地的行洪能力。据此完成1~2题。
1.人们在洞庭湖区大量种植黑杨,主要是选择自然环境的( )
A.供给服务B.调节服务
C.文化服务D.支撑服务
2.下列对黑杨清除后,洞庭湖调节服务功能变化叙述正确的是( )
A.降低地下水位B.加剧了泥沙淤积
C.调蓄洪水能力增加D.生物多样性减少
人类获取的自然环境的不同服务之间有时是相互冲突的,人类从一种服务获益时,可能危及其他服务。人类需要对自然环境提供的不同服务,进行综合权衡。阿斯旺大坝建成后,尼罗河的服务功能发生了很大变化。据此完成3~4题。
3.阿斯旺大坝对埃及的供给服务变化表现是( )
A.尼罗河下游径流季节变化减小
B.扩大了灌溉面积
C.下游泥沙来源增加
D.促进旅游业的发展
4.随着阿斯旺大坝的建设,尼罗河三角洲生态系统的支撑服务功能减弱,原因解释正确的是( )
A.水源减少,海洋生物大量死亡
B.气候变干,荒漠化加剧
C.泥沙沉积减少,海水入侵
D.排污增加,环境污染严重
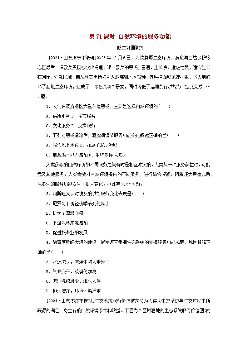
[2024·山东枣庄市模拟]生态系统服务价值被定义为人类从生态系统与生态过程中所获得的满足自身生存的自然环境条件和效益。下图为某区域湿地的生态系统服务价值图(内环为2000年,外环为2016年)。读图,完成5~6题。
5.2016年下列四种湿地生态系统服务价值最大的是( )
A.食品生产B.气候调节
C.水源处理D.娱乐文化
6.图示期间该区域土地利用类型最可能发生的变化是( )
A.水田面积不变B.湖泊面积减少
C.草地面积减少D.建设用地减少
随堂巩固训练
1~2.解析:第1题,黑杨生长快,能够迅速成材,为人们提供林木产品等,因此种植黑杨主要是为了获取自然环境的供给服务功能。第2题,黑杨喜湿,需水量大,大量种植黑杨会导致湖泊水量减少,清除黑杨,有利于提高地下水位;清除黑杨会导致流速加快,流水沉积作用减弱,泥沙淤积减少;湖泊湿地蓄水量增加,调蓄洪水能力增加;黑杨适应性强,生长快,很快成为优势物种,破坏了当地的生态平衡,造成其他物种减少,清除黑杨,有利于增加生物多样性。
答案:1.A2.C
3~4.解析:第3题,自然环境的供给服务主要是为人类提供自然资源,满足人类生存和发展的空间与物质需求。调节径流不属于供给服务,A项错误;增加了枯水期灌溉用水,从而增加了灌溉面积,B项正确;大坝拦水拦沙,使得下游泥沙减少,C项错误;旅游业属于自然环境的文化服务范畴,D项错误。第4题,海洋生物死亡和水源减少无关,而是河流带来的营养物质减少导致的,A项错误;尼罗河三角洲主要为地中海气候和热带沙漠气候,荒漠化和大坝建设无关,相反因为增加枯水期水量,反而利于荒漠化的改善,B项错误;大坝建成后,泥沙来源减少,三角洲萎缩,海岸线后退,海水入侵,生态系统的支撑服务减弱,C项正确;排污增加并非是大坝建设带来的,D项错误。
答案:3.B4.C
5~6.解析:第5题,据图可知,外环为2016年生态系统服务价值比重,比重最大的是水源处理,其次是废物处理,食品生产、气候调节和娱乐文化等比重较小,故服务价值最大的是水源处理,故选C。第6题,2016年与2000年对比,水源处理生态服务价值比重明显减小,可能是湖泊面积减少造成的,B正确。
答案:5.C6.B
2025版高考地理一轮总复习考点突破训练题第4部分资源环境与国家安全第十七章自然环境与人类社会考点一自然环境的服务功能: 这是一份2025版高考地理一轮总复习考点突破训练题第4部分资源环境与国家安全第十七章自然环境与人类社会考点一自然环境的服务功能,共3页。试卷主要包含了自然环境服务功能的类型等内容,欢迎下载使用。
人教版 (2019)选择性必修3 资源、环境与国家安全第一节 自然环境的服务功能精练: 这是一份人教版 (2019)选择性必修3 资源、环境与国家安全<a href="/dl/tb_c4008700_t7/?tag_id=28" target="_blank">第一节 自然环境的服务功能精练</a>,共4页。试卷主要包含了下列关于湿地的叙述,正确的是,湿地的主要调节服务功能有,该公益项目针对的主要环境问题是,阅读材料,完成下题等内容,欢迎下载使用。
2024版新教材高考地理全程一轮总复习课时作业82自然环境的服务功能新人教版: 这是一份2024版新教材高考地理全程一轮总复习课时作业82自然环境的服务功能新人教版,共4页。试卷主要包含了阅读图文材料,回答下列问题,解析,B 2等内容,欢迎下载使用。

