所属成套资源:2024版高考地理一轮总复习教师用书(打包53套)
2024版高考地理一轮总复习第16章自然环境与人类社会第1节自然环境的服务功能自然资源及其利用教师用书
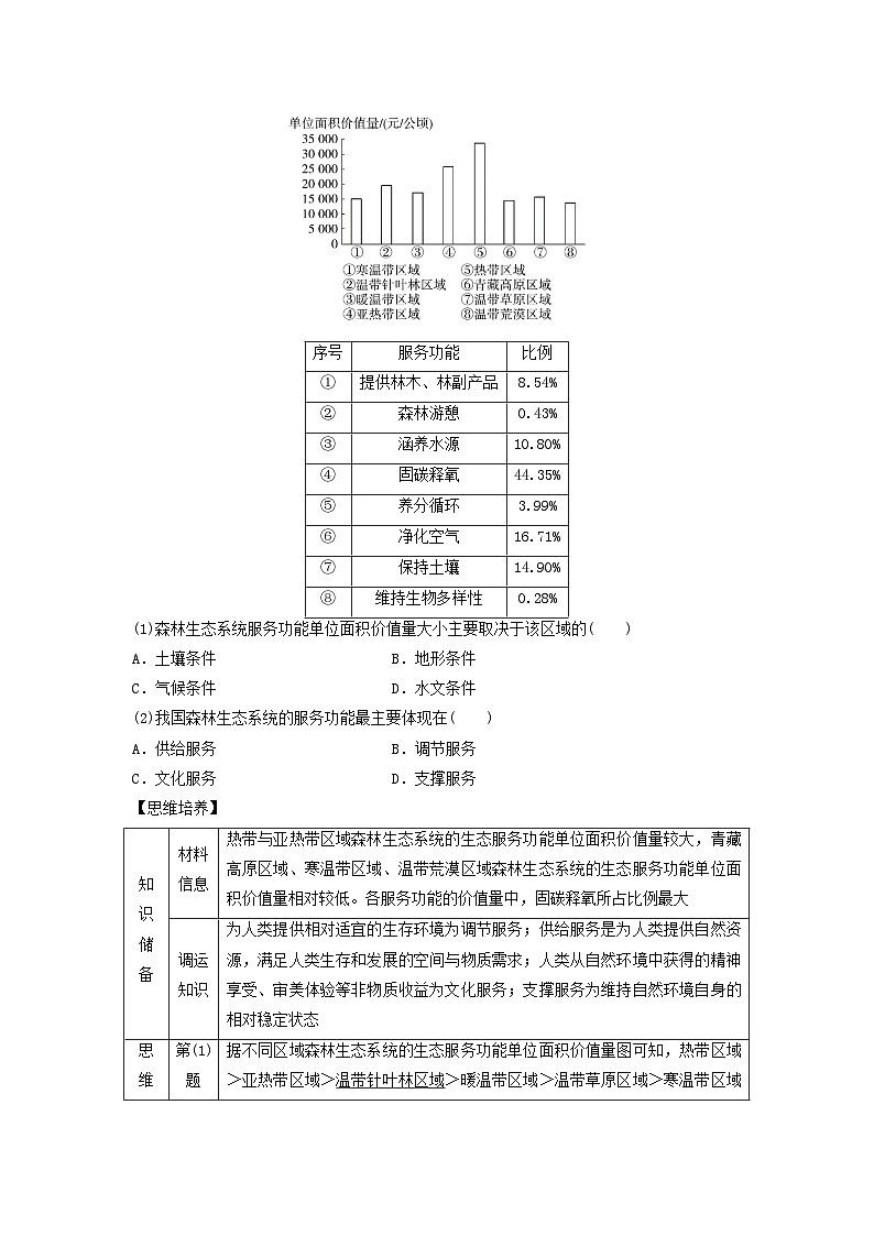
展开第一节 自然环境的服务功能 自然资源及其利用一、自然环境服务功能的类型1.类型类型内容供给服务主要是为人类提供自然资源,满足人类生存和发展的空间与物质需求调节服务为人类提供相对适宜的生存环境文化服务人类从自然环境中获得的精神享受、审美体验等非物质收益支撑服务维持自然环境自身的相对稳定状态2.相互关系(1)支撑服务是供给服务、调节服务和文化服务的基础和前提,并通过这些服务间接为人类提供服务。(2)自然环境的各种服务功能是同时存在的。二、可持续利用自然环境的服务1.人类获取各种服务,需要控制在自然环境允许的范围内,不能超出自然环境服务功能的极限。(1)利用自然资源的数量和速度超过自然环境的供给能力,会使自然环境的供给难以为继。(2)排放的废弃物超过自然环境的调节能力,有毒、有害物质就不能完全得到净化。(3)自然环境的支撑服务功能受到损害,有可能打破自然环境的稳定状态,甚至使环境向不利于人类生存的方向变化,影响供给和调节服务功能。2.综合权衡自然环境的不同服务,选择最优的利用方案。三、自然资源及其属性概念在一定经济技术条件下,从自然环境中获得并能满足人类生产和生活需求的物质和能量类型分为可再生资源、非可再生资源;主要包括气候资源、生物资源、水资源、土地资源和矿产资源等必备条件能满足某一时期人类社会的需求;需要人类具备相应的开发利用能力属性自然自然资源的数量、质量和空间分布遵循一定的客观规律社会不同历史时期,人类的需求及社会发展水平不同四、自然资源的特征1.数量特征:数量有限性。(1)原因。①在一定时间和空间范围内,自然资源有一定数量限制。②受技术条件限制,获取的自然资源数量更为有限。(2)利用要求。①不能突破自然环境供给资源的极限。②数量有限性⇨稀缺性⇨良性响应会优化资源配置。2.质量特征(1)衡量指标:各种自然资源满足人类需求的优劣程度,或从中获取经济、社会和生态效益的多少。(2)质量可用一定的指标来刻画。(3)对开发利用的影响。①自然资源只有达到某一质量标准,才能被人类利用。②不同质量的自然资源开发利用成本是有差别的。③不同质量的自然资源,因人类需求的差异而有不同的用途。3.空间分布特征(1)特征。(2)影响。①导致社会经济发展区域差异。②使不同地区间形成资源调配与贸易的需求,导致资源空间上的流动,促进了区域间的联系和全球化进程。考点一 自然环境服务功能及可持续利用(2022·漳州模拟)森林生态系统除为社会提供直接产品价值外,还具有巨大的间接经济价值。下图示意我国不同区域森林生态系统的生态服务功能单位面积价值量。下表示意各服务功能的价值量所占比例。据此完成(1)~(2)题。序号服务功能比例①提供林木、林副产品8.54%②森林游憩0.43%③涵养水源10.80%④固碳释氧44.35%⑤养分循环3.99%⑥净化空气16.71%⑦保持土壤14.90%⑧维持生物多样性0.28%(1)森林生态系统服务功能单位面积价值量大小主要取决于该区域的( )A.土壤条件 B.地形条件C.气候条件 D.水文条件(2)我国森林生态系统的服务功能最主要体现在( )A.供给服务 B.调节服务C.文化服务 D.支撑服务【思维培养】知识储备材料信息热带与亚热带区域森林生态系统的生态服务功能单位面积价值量较大,青藏高原区域、寒温带区域、温带荒漠区域森林生态系统的生态服务功能单位面积价值量相对较低。各服务功能的价值量中,固碳释氧所占比例最大调运知识为人类提供相对适宜的生存环境为调节服务;供给服务是为人类提供自然资源,满足人类生存和发展的空间与物质需求;人类从自然环境中获得的精神享受、审美体验等非物质收益为文化服务;支撑服务为维持自然环境自身的相对稳定状态思维路径第(1)题据不同区域森林生态系统的生态服务功能单位面积价值量图可知,热带区域>亚热带区域>温带针叶林区域>暖温带区域>温带草原区域>寒温带区域>青藏高原区域>温带荒漠区域;不同区域森林生态系统的生态服务功能单位面积价值量与水热条件有关第(2)题据各服务功能的价值量所占比例表→各服务功能的价值量中固碳释氧所占比例最大→固碳释氧属于调节服务【我的解答】(1) C (2)B 自然环境服务功能的类型主要类型内容实例供给服务为人类提供自然资源,满足人类生存和发展的空间与物质需求开采煤炭、油气资源,修建港口调节服务为人类提供适宜的生存环境,化解人类社会发展带来的环境问题植被的防风固沙、涵养水源、保持水土作用文化服务通过美丽的自然景观,陶冶人们的情操,丰富人类的精神世界“桂林山水甲天下”、大漠风光支撑服务是供给服务、调节服务和文化服务的基础和前提,其主要作用是维持自然环境自身的相对稳定状态森林、湿地生态系统,肥沃的土壤 人类与环境的关系辩证关系表现内容实质人类与环境的对立性人类与环境相互排斥人类以主观需求、主观认识评价环境,力求排斥环境中不合需要的方面;环境则以客观属性排斥人类违背规律的改造活动人类活动主观能动性与环境发展客观规律的对立人类与环境的统一性人类与环境相互依存人类的生存发展一刻也离不开环境;适合人类生存的环境也离不开人类的建设与保护人类活动主观能动性与环境发展客观规律的统一考向1 自然环境服务功能(2022·云浮模拟)下图为符合生物多样性世界遗产标准的中国世界遗产分布图。读图,完成1~2题。1.符合生物多样性世界遗产标准的中国世界遗产( C )A.主要分布在地势第三级阶梯B.非季风区多于季风区C.长江流域多于黄河流域D.所在省区人口密度小2.云南三江并流保护区( B )A.位于板块的生长边界,地壳运动比较活跃B.山地垂直地域分异显著,生物多样性丰富C.经济发展慢,自然环境供给服务功能较弱D.应加快基础设施建设,促进旅游业大发展考向2 人类与环境的关系地坑院也叫地窖,是古代人们穴居方式的遗留,被称为“中国北方的地下四合院”。地坑院就是在平整的地面上挖一个正方形或长方形的深坑(图1),深6~7米,然后在坑的四壁挖若干孔洞,其中一孔洞内有一条斜坡通道拐个弧形通向地面(图2),是人们出行的通道。读图,完成3~5题。图1 图23.地坑院反映的当地环境是( )A.土层深厚 B.冬暖夏凉C.降水稀少 D.木材短缺4.图2中地坑院出入通道周围的砖墙的主要作用是( )A.挡风 B.防水C.阻沙 D.遮阳5.该地可能位于( )A.山西 B.黑龙江C.新疆 D.福建3.A 4.B 5.A 解析:第3题,“地下四合院”是人们根据当地的自然环境发明的传统民居,首要条件是土层深厚,这种建筑冬暖夏凉。虽然当地降水较少,但这不是“地下四合院”修建的基本条件,这种建筑并不能体现当地木材的丰缺程度。第4题,虽然当地降水较少,但降水强度大,多暴雨,为了阻挡雨水通过门洞流进家里,人们在地坑院出入通道周围修建了砖墙。第5题,结合前面的特征分析,可以推知该地位于黄土高原区。考点二 自然资源及其利用下图是某区域风能资源分布图。读图,完成下列问题。(1)从自然条件和市场条件分析图中甲地建设风力发电基地的不利因素。(2)分析图中乙地风能资源贫乏的原因,并说明该地正在开发的可再生常规能源。【思维培养】关键能力获取和解读信息①图中风能资源分布特征:丰富程度自北向南降低,沿海地区为较丰富区;②甲地区位于内蒙古高原,属于丰富区;乙地区位于四川盆地,属于贫乏区调动和运用知识甲、乙两地的自然和人文地理特征学科素养区域认知甲地位于内蒙古高原,纬度相对较高;位于非季风区,夏季风力小;远离大城市与人口密集区。乙地位于四川盆地,位于我国地势第一、第二级阶梯交界处综合思维甲地冬季冰冻、雪灾、沙尘暴等气象灾害多发;距离用电市场较远。乙地为盆地地形,风力较小;位于阶梯交界处,落差大,水能资源丰富【我的解答】答案:(1)夏季风力相对较小;易受冰冻、雪灾、沙尘暴等气象灾害影响;远离消费市场,输电距离远。(2)原因:离冬季风源地远;受盆地周围山地及高原影响,风力减弱。可再生常规能源:水能。 自然资源的类型 自然资源的属性不同的自然资源具有的属性不同,其开发利用的要求也不同。具体分析如下:属性含义开发利用要求有限性绝对数量将随人类的开发利用不断减少珍惜、节约、合理利用资源的再生、更新、循环总有一定周期整体性相互联系、相互制约,构成一个有机的整体。在可再生资源之间表现突出统筹兼顾,综合利用地域性数量或质量上的地域差异因地制宜可再生资源分布具有地域分异规律非可再生的矿产资源分布具有地域规律多用性大部分自然资源都具有多种功能和用途综合利用社会性人类通过生产活动,把自然资源加工成有价值的物质财富充分利用 不同历史时期自然资源对产业布局的影响项目农业社会阶段工业社会阶段后工业化阶段对自然资源依赖度大较大减弱起主要作用的资源气候、水、土壤、生物等矿产资源后天性资源自然资源对产业布局的影响自然条件比较好、自然资源相对丰富的地区,农业文明才得以形成和发展矿产资源对资源性产业和工业布局有着决定性影响。矿产资源的储存状况、交通运输的便利程度,是影响产业布局的重要因素自然资源在地区发展中的作用相对下降,后天性资源的地位上升,产业布局对自然资源的依赖性逐渐减小,自然资源对经济发展与产业布局的影响日趋弱化考向1 自然资源的类型及属性下图中阴影部分示意某种自然资源的全球分布情况。读图,完成1~3题。1.该自然资源是指( C )A.湿地 B.油田C.冰川 D.煤田2.该自然资源主要分布在( D )A.盆地和湖泊周围B.沿海与大陆架上C.大陆边缘与岛屿D.高纬度地区和高山区3.近几十年来,该自然资源减少的主要原因是( A )A.全球变暖,气温升高B.大气的臭氧层变薄C.人类的需求量加大D.地壳不稳定,多地震考向2 自然资源的主要特征及其利用(2022·天津模拟)下图示意世界能源消费的转型过程,①②③④为不同的能源类型。据此完成4~5题。4.第二次能源转型是( )A.木柴向煤炭转型 B.木柴向石油转型C.煤炭向油气转型 D.煤炭向核能转型5.世界能源消费转型( )A.不利于世界能源安全B.可改善能源分布不均状况C.有利于推动传统能源的发展D.有利于保护生态环境4.C 5.D 解析:第4题,由材料及所学知识可知,当前世界能源消费的主体仍是石油、天然气,而第二次能源转型发生时间为1900年至1980年,故为煤炭向油气转型;木柴向煤炭转型为第一次能源转型。第5题,由图可知,未来世界能源消费是向新能源转型,而新能源一般具有可再生、无污染的特点,因此有利于保护生态环境;使用新能源可减缓油气、煤炭等非可再生能源枯竭的速度,有利于世界能源安全;新能源如风能、太阳能等在世界上分布不均且不稳定;发展新能源会减少对于传统能源的使用。四十二 自然环境的服务功能 自然资源及其利用(建议用时:40分钟)一、选择题为了研究城市人工湿地的富营养化状况,研究人员在我国南方某市区范围内选取了3块人工湿地作为研究对象,统计数据见下表。其中软件园湿地大量保留自然缓坡的堤岸,且与周边水质较好的水系连通,并有闸口控制;荆川公园湿地水体基本与外界隔离;五星公园湿地水体底部有大量的建筑垃圾,水体和陆地之间由垂直的混堤岸相隔离,同时虽然与外来水系相连通,但无闸口控制。据此完成1~2 题。研究样地溶解氧/(mg/L)叶绿素a/(mg/L)透明度/cm富营养化指数软件园8.1127.79158.77荆川公园14.332.55359.74五星公园7.6524.53374.761.关于城市人工湿地的服务功能,描述正确的是( )A.自然缓坡的堤岸—净化水质—支撑服务B.荆川公园—美化环境—文化服务C.五星公园—提供居民用水—供给服务D.与外界联通的水道—调节气候—调节服务2.依据材料能得出的结论是( )A.水体联通状况与水体富营养化指数关联度不大B.水体透明度决定水体富营养化指数C.水体叶绿素a含量越高,水体富营养化程度越低D.通过闸口控制人工湿地水道,可以提高水质1.B 2.D 解析:第1题,城市人工湿地能提供多重生态服务功能,能为人们提供更舒适的生活环境和教育娱乐用途等,具有显著的社会、环境和经济效益。荆川公园湿地美化了环境,陶冶人们的情操,丰富人类的精神世界,属于文化服务,B对;净化水质属于湿地的调节服务,A错;从材料“五星公园湿地水体底部有大量的建筑垃圾,水体和陆地之间由垂直的混堤岸相隔离,同时虽然与外来水系相连通,但无闸口控制”可知,五星公园主要是蓄洪,不是提供居民用水的,供给服务的说法不对,C错;与外界联通的水道调节气候的作用有限,D错。第2题,由表可知,五星公园与外来水系相连通,富营养化指数最高;表中软件园湿地透明度最高,但富营养化指数最低,再和表中荆川公园及五星公园对比,表中荆川公园湿地水体叶绿素含量最高,但富营养化指数不是最低;材料“软件园湿地大量保留自然缓坡的堤岸,且与周边较好水质的水系连通,并有闸口控制”,而且表中软件园湿地富营养化指数最低,可见通过闸口控制人工湿地水道,可以提高水质。印度尼西亚是东南亚面积最大、人口最多的国家,也是世界上最大的群岛国家,有“热带宝岛”之称,石油、天然气、煤、水能、地热能等储量丰富。目前印度尼西亚各岛屿间及各岛屿内部暂未形成统一的电网系统,仍有2 000多万无电人口。据此完成3~4题。3.印度尼西亚有“热带宝岛”之称,主要体现的自然环境服务功能是( )A.供给服务 B.调节服务C.支撑服务 D.文化服务4.印度尼西亚无电人口较多的主要原因是( )A.人口分布集中B.经济发展迅速,用电量大C.能源分布不均D.位置偏远地区供电困难3.A 4.D 解析:第3题,印度尼西亚有“热带宝岛”之称,是因为它能为人们提供石油、天然气、煤、水能、地热能、气候资源、生物资源等,满足人类生存和发展的空间与物质、能量需求,因此主要体现自然环境的供给服务功能。第4题,印度尼西亚是世界上最大的群岛之国,各岛屿间及各岛屿内部位置偏远地区供电困难,导致暂未形成统一的电网系统,使得无电人口较多;印度尼西亚无电人口较多与人口分布集中,经济发展迅速,用电量大,能源分布不均等因素关系不大。(2022·深圳模拟)内蒙古兴安里省(部)级自然保护区是中国首个较高纬度地区森林湿地保护区,该自然保护区的建立,对维持、改善、提高海拉尔河流域和呼伦贝尔大草原的生态环境,调节区域淡水资源数量和提高水资源质量具有重要意义。据此完成5~6题。5.内蒙古兴安里湿地的支撑服务体现在( )A.维持生物多样性B.净化空气和水质C.提供美丽的风景D.提供动植物资源6.内蒙古兴安里湿地的多种服务功能( )A.是无条件的 B.可永续利用C.是同时存在的 D.经常相互冲突5.A 6.C 解析:第5题,根据所学知识可知,自然环境支撑服务的作用是维持自然环境自身的相对稳定状态,维持生物多样性是湿地的支撑服务功能;自然环境的调节服务功能为人类提供相对适宜的生存环境,故净化空气和水质属于湿地的调节服务功能;人类从自然环境中获得的精神享受、审美体验等非物质收益属于自然环境的文化服务功能,故提供美丽的风景属于湿地的文化服务功能;自然环境的供给服务主要是为人类提供自然资源,满足人类生存和发展的空间与物质、能量需求,故提供动植物资源属于湿地的供给服务功能。第6题,湿地的多种服务功能的提供是有条件的,若不合理地开发利用,会导致湿地萎缩甚至消失;湿地的多种服务功能的利用时间是相对的,若合理开发利用,湿地的功能可永续利用,若不合理开发利用,湿地的某些功能会消失;湿地的多种服务功能是同时存在的;湿地的各种服务功能保持相对平衡状态。(2023·齐齐哈尔模拟)读某国2013—2030年电力资源结构图,完成7~8题。7.该国电力资源结构变化的趋势是( )A.核能占比迅速上升B.天然气占比逐年上升C.石油总量持续下降D.煤气总量整体上升8.该国电力资源结构变化的影响是( )A.能源开发利用成本大幅上升B.促进化石燃料的大规模开发C.实现了污染物的零排放D.促进能源利用技术的革新7.D 8.D 解析:第7题,随着经济的发展,环境要求的提高,以及资源的特性,能源结构逐渐调整。分析图中数据可知,核能占比没有迅速提高。天然气占比不是逐年上升,2027年后占比减少。图中石油占比较为稳定,石油总量不是持续下降。煤气总量整体上升。第8题,随着技术水平的提高,开发成本不会大幅上升。煤炭占比下降,化石燃料不会大规模开发。没有实现污染物的零排放。可再生能源增加有利于促进能源利用技术的革新。(2022·广州模拟)近年来,我国浅层地热能开发利用年均增长速度在28%以上,建筑物供暖面积5.5亿平方米,主要分布在北京、河北、辽宁、山东、湖北、上海等人口密集的城市区域。西藏羊八井、河北霸州等少数地区有用于发电、采暖和温室种植等的地热资源梯级利用,大多数地区以供暖和旅游疗养为主。下图是我国部分省级行政区浅层地热能可采量分布图。据此完成9~10题。9.我国浅层地热能资源分布较丰富的是( )A.北方地区的北京、天津、辽宁B.西北地区的青海、西藏、甘肃C.北方地区的河北、山东、湖南D.南方地区的宁夏、云南、广东10.关于我国浅层地热能开发利用的叙述,正确的是( )A.年均增速快,利用地热能对建筑物供暖多在南方省区出现B.多数地区拥有充足的地热资源梯级开发利用科技能力C.供暖和旅游疗养为主的利用易造成地区水位持续下降D.各省区浅层地热资源的开发利用会加剧对城市环境的污染9.A 10.C 解析:第9题,青海、西藏不属于西北地区,且浅层地热能资源分布较少;湖南不属于北方地区;宁夏不属于南方地区。由图可知,北方地区的北京、天津、辽宁浅层地热能资源分布较丰富。第10题,由材料“近年来,我国浅层地热能开发利用年均增长速度在28%以上,建筑物供暖面积5.5亿平方米,主要分布在北京、河北、辽宁、山东、湖北、上海等人口密集的城市区域”可知,年均增速快,利用地热能对建筑物供暖多在北方省区出现;西藏羊八井、河北霸州等少数地区有用于发电、采暖和温室种植等的地热资源梯级利用,大多数地区以供暖和旅游疗养为主;只要对浅层地热资源进行合理的开发利用,就不会对城市环境造成明显污染。供暖和旅游疗养为主的浅层地热能开发利用,容易导致地下水利用过多,进而导致地区地下水位下降。中国的地热资源储量丰富,开采的地下热水在供暖、种植、养殖、休闲等直接利用渠道上得到广泛应用。读我国地热田分布示意图,完成11~12题。11.制约我国地热田分布的主要因素是( )A.市场需求 B.技术条件C.气候因素 D.地质条件12.开发地热资源可以( )A.减少地质灾害 B.改善环境质量C.增加水资源量 D.替代石油、天然气11.D 12.B 解析:第11题,地热资源属于矿产资源,主要分布在板块交界处地质条件不稳定的地段。第12题,地热资源属于清洁能源,大力开发地热资源可减少煤、石油、天然气等常规能源的使用,减少废气的排放,减轻对大气的污染,故可以改善环境;开发地热资源不会减少地质灾害、增加水资源量;地热资源无法替代石油、天然气。二、非选择题13.(2022·滨州模拟)阅读图文材料,完成下列要求。亚澳季风由亚洲季风、澳大利亚季风组成,并通过越过赤道的气流相连通,这三部分之间互相牵连,一个部分的异常往往是整个系统异常的局部信号。2019年9月至2020年2月,澳大利亚发生了规模巨大的火灾,对生态环境产生了巨大影响。本次火灾与亚澳季风系统异常导致的澳大利亚气温、降水异常有很大关系。下图1为亚澳季风示意图,图2为澳大利亚夏季风指数图(正值越大,代表夏季风越强,负值越小,代表冬季风越强),图3为2019年9月至2020年2月澳大利亚气温距平(单位:℃)与降水距平百分比(单位:%)图。图1图2图3(1)请在图中虚线框中画出正常年份下1—2月亚澳季风的风向。(2)据图描述2019年9月至2020年2月澳大利亚气温、降水的主要特点,并结合该时段亚澳季风的特点解释其原因。(3)说明本次火灾对澳大利亚自然环境服务功能的影响。解析:第(1)题,南亚与澳大利亚北部的夏季风的形成均与气压带、风带的移动有关。1-2月份,太阳直射点位于南半球,气压带、风带位置偏南,北半球的东北信风越过赤道后,在南半球地转偏向力作用下,向左偏转成澳大利亚北部的西北季风。第(2)题,“距平”值越大,说明气温越高、降水越多。结合图例、读图可知,图中气温距平值大于0,说明澳大利亚大陆气温整体偏高。除西北部沿海地区外,其他地区降水距平小于0,说明除西北部沿海外,澳大利亚降水整体偏少。分析季风指标图可知,澳大利亚季风指数在12月25日前后由负转正,较多年平均的12月5日前后晚了近20天,南北半球季节相反,因此澳大利亚冬季风持续时间长;同时图中季风指数说明澳大利亚冬季风比常年强。冬季风强且持续时间长,不利于形成降水,因此澳大利亚降水偏少;降水少,云量少,大气对太阳辐射的削弱作用弱,地面获得太阳辐射多,气温偏高;澳大利亚夏季风指数低于常年值,因而澳大利亚夏季风偏弱,导致从海洋到陆地的气流偏弱,暖湿气流难以深入内陆,因而降水多集中在西北沿海,澳大利亚其他内陆降水减少。第(3)题,自然环境的服务功能是指人类从自然环境中获得的各种益处,具体包括供给服务、调节服务、支撑服务和文化服务等类型。自然环境的调节服务,是指为人类提供相对适宜的生存环境;森林具有调节气候、调节大气成分等作用,被称为“大自然的总调度室”,火灾烧毁大面积森林,污染大气、破坏水源,导致其调节作用减弱,破坏了自然环境的调节功能。自然环境的供给支撑服务,是指维持自然环境自身的相对稳定状态;大火中众多生物被烧死,动物栖息地丧失,破坏了自然环境的支撑服务功能。自然环境的供给服务功能是指满足人类生存和发展的空间与物质、能量需求;大火导致森林资源、动物资源减少,破坏了自然环境的供给服务功能。自然环境的文化服务是指人类从自然环境中获得的精神享受、审美体验等非物质收益,可以陶冶人们的情操、丰富人类的精神世界;火灾过后,大地一片狼藉,原来优美的自然风光不复存在,破坏自然环境的文化服务功能。答案:(1)(2)特点:澳大利亚大陆气温整体偏高;除西北部沿海外,降水整体偏少。原因:较正常年份,澳大利亚冬季风偏强,且持续时间长,导致降水偏少,获得太阳辐射多,气温偏高;亚洲冬季风偏弱,导致北半球冬季风越过赤道偏转形成的西北风偏弱,加之澳大利亚夏季风偏弱,导致从海洋到陆地的气流偏弱,降水多集中在西北沿海,澳大利亚其他内陆降水减少。(3)本次火灾烧毁森林,污染大气、破坏水源等,破坏了自然环境的调节功能;烧死众多生物,破坏生物栖息地,破坏了自然环境的支撑服务功能;减少森林资源、动物资源等,破坏了自然环境的供给服务功能;毁坏了风景,破坏自然环境的文化服务功能。

