[生物][期末]陕西省渭南市华州区2023-2024学年高二下学期期末质量检测试题(解析版)
展开一、单选题(每题2分,共20小题40分)
1. 下列有关发酵过程的做法中,符合生产实际的是( )
A. 通过人工诱变、杂交、基因工程和细胞工程选育菌种
B. 生产过程中排出的废弃物可直接排入附近农田作肥料
C. 分离单细胞蛋白时,通常采用萃取、离子交换等方法
D. 在连续培养过程中补充的同种培养液和空气须先灭菌
【答案】D
【分析】人工诱变的原理是基因突变,适用于所有生物;杂交育种的原理是基因重组,适用于进行有性生殖的真核生物;基因工程的原理为基因重组,它能够克服远缘杂交不亲和的障碍;细胞工程目前主要在动物和植物方面有研究。
【详解】A、一般通过人工诱变和基因工程的方法选育菌种,而杂交育种进行的是有性生殖,不适用,细胞工程一般应用于动物和植物,A错误;
B、生产过程中排出的废弃物中,可能含有有毒重金属等有害物质,需要通过生物净化才能排入到附近农田,B错误;
C、分离单细胞蛋白时,通常采用萃取沉降、离心等方法,C错误;
D、由于连续培养是培养的同种生物,因此在培养过程中补充的同种培养液,并且为防止杂菌污染,空气须先灭菌,D正确。
故选D。
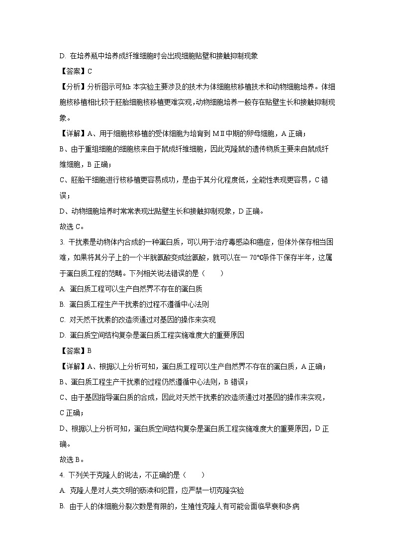
2. 科学家利用小鼠的成纤维细胞成功培育了克隆鼠,培育过程如图所示。下列叙述错误的是( )
A. 细胞A为培育到MⅡ期的卵母细胞
B. 克隆鼠的遗传物质主要来自鼠成纤维细胞
C. 利用胚胎干细胞作为核供体更难培育克隆鼠
D. 在培养瓶中培养成纤维细胞时会出现细胞贴壁和接触抑制现象
【答案】C
【分析】分析图示可知:本实验主要涉及的技术为体细胞核移植技术和动物细胞培养。体细胞核移植相比较于胚胎细胞核移植更难实现,动物细胞培养一般存在贴壁生长和接触抑制现象。
【详解】A、用于细胞核移植的受体细胞为培育到MⅡ中期的卵母细胞,A正确;
B、由于重组细胞的细胞核来自于鼠成纤维细胞,因此克隆鼠的遗传物质主要来自鼠成纤维细胞,B正确;
C、胚胎干细胞进行核移植更容易成功,是由于其分化程度低,全能性表现更容易,C错误;
D、动物细胞培养时常常表现出贴壁生长和接触抑制现象,D正确。
故选C。
3. 干扰素是动物体内合成的一种蛋白质,可以用于治疗毒感染和癌症,但体外保存相当困难,如果将其分子上的一个半胱氨酸变成丝氨酸,就可以在一70℃条件下保存半年,这属于蛋白质工程的范畴。下列相关说法错误的是( )
A. 蛋白质工程可以生产自然界不存在的蛋白质
B. 蛋白质工程生产干扰素的过程不遵循中心法则
C. 对天然干扰素的改造须通过对基因的操作来实现
D. 蛋白质空间结构复杂是蛋白质工程实施难度大的重要原因
【答案】B
【详解】A、根据以上分析可知,蛋白质工程可以生产自然界不存在的蛋白质,A正确;
B、蛋白质工程生产干扰素的过程仍然遵循中心法则,B错误;
C、由于基因指导蛋白质的合成,因此对天然干扰素的改造须通过对基因的操作来实现,C正确;
D、根据以上分析可知,蛋白质空间结构复杂是蛋白质工程实施难度大的重要原因,D正确。
故选B。
4. 下列关于克隆人的说法,不正确的是( )
A. 克隆人是对人类文明的亵渎和犯罪,应严禁一切克隆实验
B. 由于人的体细胞分裂次数是有限的,生殖性克隆人有可能会面临早衰和多病
C. 克隆技术还不成熟,现在就做克隆人很有可能孕育出有严重生理缺陷的孩子
D. 生殖性克隆人可能会存在流产率高、胎儿畸形率高等问题
【答案】A
【详解】A、我国反对生殖性克隆,但并不反对治疗性克隆,A错误;
B、人的正常体细胞分裂到一定次数后不再分裂,分裂次数是有限的,克隆人有可能会面临早衰和多病,B正确;
C、由于克隆技术还不成熟,现在就做克隆人很有可能孕育出有严重生理缺陷的孩子,C正确;
D、克隆动物的过程中存在着胚胎着床率低、流产率高、胎儿畸形率高等问题,D正确。
故选A。
5. 下列对发酵工程应用的描述,错误的是( )
A. 微生物肥料利用了微生物在发酵过程中产生的有机酸、生物活性物质等来增进土壤肥力
B. 微生物农药是利用微生物或其代谢物来防治病虫害的
C. 微生物饲料主要利用的是微生物菌体
D. 发酵工程和基因工程结合,能生产自然界不存在的蛋白质
【答案】D
【详解】A、微生物肥料利用了微生物在发酵过程中产生的有机酸、生物活性物质等来增进土壤肥力,改良土壤结构,促进植株生长,A正确;
B、微生物农药是利用微生物或其代谢物来防治病虫害的,是生物防治的重要手段,B正确;
C、通过发酵获得大量的微生物菌体,即单细胞蛋白作为饲料,因此微生物饲料主要利用的是微生物菌体,C正确;
D、发酵工程和基因工程结合推动了发酵工程在医药领域的发展,但是只能生产自然界已存在的蛋白质,不能生产自然界不存在的蛋白质,D错误。
故选D。
6. 下列关于蛋白质工程的叙述,错误的是( )
A. 分析蛋白质分子的结构是蛋白质工程的研究内容之一
B. 蛋白质工程只能生产自然界中已经存在的蛋白质
C. 蛋白质工程崛起的原因是天然蛋白质不能够完全满足人类生产、生活的需要
D. 蛋白质工程可以制造一种新的蛋白质,也可以对现有的蛋白质进行改造
【答案】B
【详解】A、分析蛋白质分子的结构是蛋白质工程的研究内容之一,A正确;
B、基因工程原则上只能生产自然界中已存在的蛋白质,蛋白质工程能生产自然界中不存在的蛋白质,B错误;
C、蛋白质工程崛起的缘由:基因工程只能生产自然界已存在的蛋白质,而天然蛋白质不能够完全满足人类生产生活的需要,C正确;
D、蛋白质工程可以制造一种新的蛋白质也可以对现有的蛋白质进行改造,D正确。
故选B。
7. 关于桑椹胚和囊胚的比较,下列叙述正确的是( )
A. 桑椹胚的内细胞团将来可发育成胎儿的各种组织
B. 囊胚的滋养层细胞具有发育的全能性
C. 囊胚期细胞分化是由于遗传物质突变引起的
D. 囊胚的进一步扩大会导致透明带的破裂
【答案】D
【分析】胚胎发育过程:
(1)卵裂期:细胞进行有丝分裂,数量增加,胚胎总体积不增加;
(2)桑椹胚:32个细胞左右的胚胎[之前所有细胞都能发育成完整胚胎的潜能属全能细胞];
(3)囊胚:细胞开始分化,其中个体较大的细胞叫内细胞团将来发育成胎儿的各种组织;而滋养层细胞将来发育成胎膜和胎盘;胚胎内部逐渐出现囊胚腔[注:囊胚的扩大会导致透明带的破裂,胚胎伸展出来,这一过程叫孵化];
(4)原肠胚:内细胞团表层形成外胚层,下方细胞形成内胚层,由内胚层包围的囊腔叫原肠腔。细胞分化在胚胎期达到最大限度。
【详解】A、内细胞团出现于囊胚,桑椹胚没有内细胞团,A错误;
B、囊胚的内细胞团细胞具有发育的全能性,B错误;
C、囊胚期细胞分化的实质是基因的选择性表达,遗传物质并没有方式改变,C错误;
D、囊胚的进一步扩大会导致透明带的破裂,D正确。
故选D。
8. 2018年1月30日,加拿大食品检验局批准了第三种耐褐变转基因苹果品种上市。研究人员通过RNA沉默技术,特异性降低苹果细胞内多酚氧化酶基因的表达水平,使苹果被切开后即使长时间暴露在空气中也不会被氧化褐变。如图是此过程原理示意图,下列有关的叙述错误的是( )
A. 细胞内多酚氧化酶基因的表达包括图示中的①②过程
B. 将目的基因成功导入苹果细胞中需限制酶、DNA连接酶和RNA聚合酶
C. “RNA沉默”的含义是mRNA不能翻译产生多酚氧化酶
D. 目的基因的表达序列与多酚氧化酶基因的表达序列互补,且要同时在同一细胞内表达
【答案】B
【分析】本题考查基因的表达、基因工程,考查对基因表达过程、基因工程工具酶的理解。解答此题,可根据图中两条mRNA链的碱基配对关系理解RNA沉默技术的原理。
【详解】图示中的①②过程分别为转录、翻译,多酚氧化酶基因的表达指多酚氧化酶基因控制多酚氧化酶合成的过程,需要经过转录、翻译两个过程,A项正确;将目的基因成功导入苹果细胞中需要构建基因表达载体,该过程需要限制酶、DNA连接酶,不需要RNA聚合酶,B项错误;据图可知,目的基因转录形成的mRNA可以和多酚氧化酶基因转录形成的mRNA互补配对,形成RNA双链,使mRNA不能与核糖体结合,从而阻止了翻译过程,C项正确;使目的基因转录形成的mRNA和多酚氧化酶基因转录形成的mRNA互补配对,应使目的基因的表达序列与多酚氧化酶基因的表达序列互补,且要同时在同一细胞内表达,D项正确。
9. 下图是“白菜——甘蓝”杂种植株的培育过程。下列说法正确的是( )
A. 所得到的“白菜-甘蓝”植株不能结子
B. 愈伤组织是已高度分化的细胞
C. 上述过程中包含有丝分裂、细胞分化和减数分裂等过程
D. 诱导原生质体融合时可用聚乙二醇
【答案】D
【详解】A、白菜和甘蓝都是二倍体植物,二者的体细胞杂交后培育成的“白菜—甘蓝”杂种植株属于异源四倍体,该杂种植株的体细胞中,有2个染色体组来自于白菜,有2个染色体组来自于甘蓝,因此“白菜—甘蓝”是可育的,能结子,A项错误;
B、愈伤组织是杂种细胞经过脱分化形成的、是一种高度液泡化的呈无定型状态的薄壁细胞,没有高度分化,B项错误;
C、上述过程包括去除细胞壁、原生质体融合、植物组织培养等过程,其结果是形成“白菜—甘蓝”幼苗,因此整个过程中包含有丝分裂和细胞分化,没有减数分裂过程,C项错误;
D、可用聚乙二醇诱导原生质体融合,D项正确。
故选D。
10. 科研人员利用农杆菌转化法将抗病毒蛋白基因C导入番木瓜,培育出转基因抗病番木瓜,Ti质粒如图所示。下列叙述,正确的是( )
A. 农杆菌的拟核DNA与番木瓜基因发生重组
B. 构建重组质粒需要限制酶和DNA聚合酶
C. 含重组Ti质粒的农杆菌具有四环素抗性
D. 转基因抗病番木瓜不具有卡那霉素抗性
【答案】D
【分析】农杆菌转化法:农杆菌是一种在土壤中生活的微生物,能在自然条件下感染双子叶植物和裸子植物,而对大多数单子叶植物没有感染能力。当植物体受到损伤时,伤口处的细胞会分泌大量的酚类化合物,吸引农杆菌移向这些细胞,这时农杆菌中的 Ti质粒上的T-DNA可转移至受体细胞,并且整合到受体细胞染色体的DNA上。根据农杆菌的这种特点,如果将目的基因插入到Ti质粒的T-DNA上,通过农杆菌的转化作用,就可以使目的基因进入植物细胞,并将其插入到植物细胞中染色体的DNA上,使目的基因的遗传特性得以稳定维持和表达。
【详解】A、农杆菌的拟核DNA不会与番木瓜基因发生重组,和番木瓜基因发生重组的是其质粒上的基因,A错误;
B、构建重组质粒需要限制酶和DNA连接酶,B错误;
C、含重组Ti质粒的农杆菌具有卡那霉素抗性,而不具有四环素抗性,C错误;
D、因为转入番木瓜的是重组Ti质粒的T-DNA,其中不含卡那霉素抗性基因,因此转基因抗病番木瓜不含有卡那霉素抗性基因,故不具有卡那霉素抗性,D正确。
故选D。
11. 下列有关基因工程的工具的叙述,正确的是( )
A. 基因工程的载体只有质粒
B. 限制酶和其他酶一样具有专一性,只能识别特定的核苷酸序列
C. 噬菌体可以作为动物基因工程的载体
D. 天然质粒均可以直接作为载体将目的基因送入受体细胞
【答案】B
【分析】基因工程的工具包含限制性核酸内切酶、DNA连接酶和载体。载体是运载着外源DNA进入宿主细胞的“车子”,即运载工具;除质粒外,基因工程的载体还有λ噬菌体的衍生物、植物病毒和动物病毒。限制性核酸内切酶是能够识别和切割DNA分子内一小段特殊核苷酸序列的酶。DNA连接酶的作用是将具有末端碱基互补的外源基因和载体DNA连接在一起,形成的DNA分子称为重组DNA分子。
【详解】A、目前常用的运载体有质粒、λ噬菌体的衍生物和动植物病毒,A错误;
B、限制酶和其他酶一样具有专一性,只能识别特定的核苷酸序列,B正确;
C、噬菌体专门侵染大肠杆菌,不可作为动物基因工程的载体,C错误;
D、天然质粒往往不能直接作为载体,要根据不同的目的和需求进行人工改造,D错误。
故选B。
12. 下列有关胚胎发育的叙述,错误的是( )
A. 受精过程的结束即胚胎发育的开始
B. 胚胎发育的初期是在输卵管中进行的
C. 桑葚胚期的胚胎从透明带中伸展出来,称为孵化
D. 高等动物早期胚胎发育的顺序是受精卵→桑葚胚→囊胚→原肠胚
【答案】C
【分析】胚胎发育的过程:受精卵→卵裂期→桑葚胚→囊胚→原肠胚→幼体。
【详解】AB、卵子和精子在输卵管完成受精后,发育也就开始了,因此胚胎发育的初期是在输卵管中进行的,AB正确;
C、早期胚胎发育过程中,囊胚期由于细胞增殖使细胞数量增多,且出现了囊胚腔,因此体积进一步扩大,会从透明带中伸展出来,这一过程称孵化,C错误;
D、高等动物早期胚胎发育的顺序是受精卵→桑葚胚→囊胚→原肠胚,D正确。
故选C。
13. 科学家在实验室中研究新冠病毒,必须在“负压”(低于外界大气压)的实验室里进行。这里“负压”的作用是( )
A. 防止病毒逃逸到外界,从而对环境造成基因污染
B. 提高病毒的基因突变频率
C. 加快病毒的繁殖速度
D. 避免其他病毒对实验材料的污染
【答案】A
【分析】在“负压”(低于外界大气压)的实验室里操作,如果实验室因意外,出现破损,短时间内气流只会由外向内进,不会造成实验室微生物的泄露等。
【详解】A、由于“负压“中气体只能从外界进入实验室,故可防止病毒逃逸到外界,从而对环境造成基因污染,A正确;
B、负压环境不能提高基因突变频率,B错误;
C、病毒繁殖必需借助于活细胞,负压环境不会加快病毒的繁殖速度,C错误;
D、负压环境只能防止实验室气体外泄,不能防止其他病毒对实验材料的污染,D错误。
故选A。
14. 研究人员采用体细胞克隆技术培育克隆羊,其操作流程如下图所示。下列叙述正确的是( )
A. X不能直接培育为个体的原因是细胞中遗传物质不能表达
B. 重组细胞要进行分裂和发育需用振荡、PEG或灭活的病毒等激活
C. 早期胚胎在丙体内能正常孕育是因为胚胎可与母体建立正常的生理和组织联系
D. 经培育得到的丁羊,其细胞内的遗传物质与甲完全相同
【答案】C
【分析】动物核移植是指将动物的一个细胞的细胞核移入一个去掉细胞核的卵母细胞中,使其重组并发育成一个新的胚胎,这个新的胚胎经过胚胎移植最终发育为动物个体。核移植得到的动物称克隆动物。该过程中采用显微操作去核法去除卵母细胞中细胞核。
【详解】A、X体细胞不能直接培育为个体的原因是动物体细胞分化程度高,恢复其全能性困难,A错误;
B、重组细胞要进行分裂和发育需要用物理或化学的方法激活,没有使用病毒,B错误;
C、早期胚胎在丙体内能正常孕育是因为胚胎可与母体建立正常的生理和组织联系,C正确;
D、经培育得到的丁羊,细胞质中的遗传物质和乙羊相同,D错误。
故选C。
15. 拟采用“取材→消毒→愈伤组织培养→出芽→生根→移栽”的方法繁殖一种名贵花卉。下列有关叙述错误的是( )
A. 外植体消毒的原则是既要杀死材料表面的微生物,又要减少消毒剂对细胞的伤害
B. 对外植体进行消毒时要用到体积分数为95%的酒精和质量分数为5%左右的次氯酸钠溶液
C. 出芽是外植体经细胞脱分化后再分化的结果,受基因选择性表达的调控
D. 诱导生根时,培养基中通常含有NAA等植物生长调节剂
【答案】B
【分析】消毒是指使用较为温和的方法仅杀死物体表面或内部一部分对人体有危害的微生物;灭菌是指使用强烈的理化因素杀死物体内外微生物,包括芽孢和孢子。
【详解】A、外植体需要保证活性,因此外植体消毒的原则是既要杀死材料表面的微生物,又要减少消毒剂对细胞的伤害,A正确;
B、对外植体进行消毒时要用到体积分数为70%的酒精或质量分数为0.1%的氯化汞溶液,B错误;
C、出芽是外植体经细胞脱分化后再分化的结果,脱分化和再分化过程都是受到基因选择性表达的调控,C正确;
D、诱导分化生长物生根时,培养基中通常含有生长素(NAA)和细胞分裂素等植物生长调节剂,两类植物激素按照不同浓度配比,可以诱导愈伤组织生根或发芽,D正确。
故选B。
16. 下列有关植物组织培养的应用的说法,错误的是( )
A. 快速繁殖能保持亲本的优良性状
B. 作物脱毒时应选择植物的分生区细胞进行组织培养
C. 欲获得大量的细胞产物,可大规模培养愈伤组织细胞
D. 突变体育种时,产生的突变体都可以利用
【答案】D
【分析】植物细胞工程的实际应用:植物微型繁殖、作物脱毒、单倍体育种、突变体的利用、细胞产物(蛋白质、脂肪、糖类、药物、香料、生物碱等)的工厂化生产等。
【详解】A、快速繁殖技术运用了植物组织培养技术,植物组织培养技术属于无性繁殖,可以保持亲本的优良性状,A正确;
B、植物顶端分生区附近(如茎尖)的病毒极少,甚至无病毒。因此,切取一定大小的茎尖进行组织培养,再生的植株就有可能不带病毒,从而获得脱毒苗。因此,作物脱毒时应选择植物的分生区细胞进行组织培养,B正确;
C、愈伤组织具有旺盛的分裂能力和代谢能力,因此欲获得大量的细胞产物,可大规模培养愈伤组织细胞,C正确;
D、突变育种过程会产生各种突变体,需要从产生突变的个体中筛选出对人们有用的突变体,进而培育成新品种,D错误。
故选D。
17. 一对美国夫妇将用他们精、卵做的胚胎冷藏在澳大利亚墨尔本一所不孕症治疗中心(防止胚胎移植不能一次成功时,以备下次再用)。在一次外出时,他们因飞机失事而去世。于是有人就提出,是不是应该把胚胎植入代孕母亲子宫,生下一个孩子继承遗产?还有人认为没有这个必要,可以把财产交给他们的亲戚,或交给国家处理。这件事反映了“胚胎冷藏”技术()
A. 是对人类生育权的保护
B. 可能带来伦理问题
C. 是一种成熟的可推广的技术
D. 是一种国家法律所禁止的技术
【答案】B
【分析】建立有关的生物技术安全性和伦理问题的法律法规,能够规范相关科学家的研究行为,有效防止生物技术安全性问题和伦理问题。
【详解】“胚胎冷藏”技术所引起的这些争论,实质是冷冻胚胎的道德与法律地位的争论,即带来的伦理问题,故选B。
18. 研究者将苏云金芽孢杆菌(Bt)的Cry1Ab基因导入水稻细胞培育成抗螟虫的克螟稻,克螟稻与普通水稻杂交,子代抗螟虫与不抗螟虫的比例为1:1。下列有关叙述正确的是( )
A. Cry1Ab基因虽已整合到克螟稻细胞的染色体上,但没有表达
B. 获取Cry1Ab基因需使用限制酶和DNA连接酶
C. 克螟稻和普通水稻仍然属于同一个物种
D. 克螟稻降低了农药的使用量,害虫不会出现抗药性
【答案】C
【详解】A、克螟稻能抗螟虫,说明Cry1Ab基因已整合到克螟稻细胞的染色体上并成功表达,故A错误;
B、获取Cry1Ab基因需使用限制酶,但不需要DNA连接酶,故B错误;
C、克螟稻和普通水稻能够杂交并产生可育后代,所以仍然属于同一个物种,故C正确;
D、基因突变是不定向的,因此害虫也会出现抗药性,故D错误。
故选C。
19. SRY-PCR是对移植前的胚胎进行性别鉴定的有效方法,利用的是Y染色体上特有的性别决定基因(即SRY基因)设计引物,进行PCR扩增,最后用SRY特异性探针对扩增产物进行检测即可确定性别。下列说法错误的是( )
A. 为了定向扩增SRY基因,PCR过程中仅可加入一种引物
B. DNA聚合酶是从引物的3'端延伸DNA链的
C. PCR结束后进行DNA分子杂交技术检测,阳性结果代表胚胎为雄性
D. 由于该技术有PCR过程,环境DNA的进入可能导致假阳性结果
【答案】A
【分析】由题干信息分析可知,用SRYA特异性探针对扩增产物进行检测,若形成杂交带,则说明其含有SRY基因(位于Y染色体上的性别决定基因),则胚胎的性别为雄性,若出现阴性反应,没有出现杂交带,则胚胎为雌性。
【详解】A、DNA是两条反向平行的双链结构,DNA聚合酶只能从3,端延伸子链,用两种引物能确保DNA两条链同时被扩增,因此为了定向扩增SRY基因,PCR过程中需要加入两种引物,A错误;
B、DNA聚合酶能够从引物的3,端开始连接脱氧核苷酸,进而延伸DNA子链,B正确;
C、用SRYA特异性探针对扩增产物进行检测,若形成杂交带,则说明其含有SRY基因(位于Y染色体上的性别决定基因),则胚胎的性别为雄性,C正确;
D、由于该技术有PCR过程,环境DNA的进入会使SRY特异性探针与其形成杂交带,可能导致假阳性结果,D正确。
故选A。
20. 将鱼的抗冻蛋白基因导入番茄,有效地提高了番茄的耐寒能力。检测鱼的抗冻蛋白基因在番茄体内是否发挥功能作用的第一步是( )
A. 在试验田中观察番茄的耐寒能力
B. 检测番茄的体细胞中是否存在鱼的抗冻蛋白
C. 检测鱼的抗冻蛋白基因是否转录出了mRNA
D. 检测番茄体细胞中是否有鱼的抗冻蛋白基因
【答案】C
【分析】目的基因的检测与鉴定:(1)分子水平上的检测:①检测转基因生物染色体的DNA是否插入目的基因--DNA分子杂交技术;②检测目的基因是否转录出了mRNA--分子杂交技术;③检测目的基因是否翻译成蛋白质:抗原-抗体杂交技术。(2)个体水平上的鉴定:抗虫鉴定、抗病鉴定、活性鉴定等。
【详解】A、在试验田中观察番茄的耐寒能力是在个体水平上的鉴定,A错误;
B、检测番茄的体细胞中是否存在鱼的抗冻蛋白,是检测目的基因是否翻译,B错误;
C、检测鱼的抗冻蛋白基因是否转录出了mRNA,是检测目的基因是否转录,是检测目的基因是否发挥功能的第一步,C正确;
D、检测番茄体细胞中是否有鱼的抗冻蛋白基因,是检测目的基因是否导入受体细胞,不能判断目的基因能否发挥功能,D错误。
故选C。
二、不定项选择题(共5小题,每题3分,漏选得1分,错选,多选得0分)
21. 实验人员制备了矮牵牛(2n=14)红色花瓣(液泡呈红色)与枸杞(4n=48)叶肉细胞的原生质体,并诱导其融合,经筛选、培养可获得杂种植株。下列有关叙述正确的是( )
A. 可采用纤维素酶、果胶酶去除细胞壁
B. 可采用PEG、灭活的病毒、电激、振动等方式促进原生质体融合
C. 可利用显微镜筛选融合后的杂种原生质体
D. 若原生质体均为两两融合,则融合后的细胞中染色体数目可能为62条或28条或96条
【答案】ACD
【分析】植物体细胞杂交技术
(1)概念:将不同来源的植物体细胞,在一定条件下融合形成杂种细胞,并把杂种细胞培育成新植物体的技术。
(2)原理:原生质体融合利用了细胞膜具有一定的流动性,杂种细胞培育成杂种植株利用了植物细胞的全能性。
(3)过程:
①利用纤维素酶和果胶酶去除马铃薯细胞和番茄细胞的细胞壁,获得原生质体。
②诱导原生质体融合获得杂种细胞。
③杂种细胞经过脱分化形成愈伤组织,愈伤组织经过再分化形成杂种植株。
(4)意义:打破了生殖隔离,实现远缘杂交育种,培育植物新品种。
【详解】A、植物细胞细胞壁的主要成分是纤维素和果胶,因此在植物体细胞杂交之前需要用纤维素酶和果胶酶去除细胞壁,A正确;
B、人工诱导原生质体融合的方法有物理法和化学法,物理法包括电融合法、离心法等;化学法包括聚乙二醇(PEG)融合法、高Ca2+—高pH融合法。灭活的病毒是诱导动物细胞融合的方法,B错误;
C、杂种原生质体的染色体数目是两种细胞染色体数目之和,可通过显微镜观察到染色体数目的变化,所以可利用显微镜筛选得到融合后的杂种原生质体,C正确;
D、若原生质体均为两两融合,则会存在矮牵牛细胞自身融合的细胞、枸杞细胞自身融合的细胞、矮牵牛细胞和枸杞细胞融合的杂种细胞,故融合后的细胞中染色体数目可能为62条或28条或96条,D正确。
故选ACD。
22. 以下可以说明细胞具有全能性的实验是( )
A. 玉米花粉粒培育出植株
B. 转入贮存蛋白基因的向日葵细胞培育出植株
C. 烧伤病人的健康细胞培养出皮肤
D. 胡萝卜的形成层组织培育成胡萝卜幼苗
【答案】ABD
【分析】细胞的全能性是指已经分化的细胞仍然具有发育成完整个体的潜能。细胞具有全能性的原因是细胞含有该生物全部的遗传物质。
【详解】A、玉米花粉粒是单个细胞,最终培育出植株(完整的个体),可以说明细胞具有全能性,A正确;
B、转入贮存蛋白基因的向日葵细胞(单个细胞),培育出植株(形成完整的个体),可以说明细胞具有全能性,B正确;
C、细胞全能性的体现,起点是一个细胞,终点是一个完整的个体,培养出的皮肤不是一个个体,无法说明细胞的全能性,C错误;
D、胡萝卜的形成层组织培育成胡萝卜幼苗是利用植物组织培养技术,体现了植物细胞的全能性,D正确。
故选ABD。
23. PCR是一种在生物体外迅速扩增DNA片段的技术,被广泛应用于遗传疾病的诊断、刑侦破案、基因克隆等方面。下列关于PCR反应的叙述,错误的是( )
A. PCR反应需要在一定的缓冲液中进行
B. PCR反应需要的能量由ATP直接提供
C. 用新形成的DNA链作模板再次复制时,不需要引物
D. PCR反应中每次循环均可分为变性、复性和延伸三步
【答案】BC
【分析】PCR是一项在生物体外复制特定DNA片段的核酸合成技术。通过这一技术,可以在短时间内大量扩增目的基因。
【详解】A、PCR反应需要在一定的缓冲液中进行,A正确;
B、PCR反应不需要ATP直接提供能量,B错误;
C、用新形成的DNA链作模板再次复制时,需要引物,C错误;
D、PCR反应中每次循环均可分为变性、复性和延伸三步,可以快速扩增DNA,D正确。
故选BC。
24. 下列有关生物工程技术的叙述,错误的是( )
A. 种植转基因抗虫棉可减少农药的使用量,对环境不存在任何安全性问题
B. 应杜绝进行设计试管婴儿的研究
C. 在任何情况下世界各国都应该禁止生产、储存和发展生物武器
D. 生物工程技术应用在植物体上也会带来生命伦理和安全问题
【答案】AB
【详解】A、种植转基因抗虫棉可减少农药的使用量,对环境存在安全性问题,比如基因污染,A错误;
B、设计试管婴儿在胚胎移植前进行遗传病基因检测,目的是为提供骨髓造血干细胞,救治病人,是合乎道德规范的,不应该杜绝,B错误;
C、生物武器的特点是传染性强、传染面广、难以防治,因此世界各国都应该禁止在任何情况下生产、储存和发展生物武器,C正确;
D、生物工程技术应用在植物体上就也会带来生命伦理和安全问题,如转基因食品是否对人体存在一定的危害,D正确。
故选AB。
25. 戊型肝炎病毒是一种RNA病毒,ORF2基因编码的结构蛋白(pORF2)位于病毒表面,构成病毒的衣壳。我国科研人员利用基因工程技术,在大肠杆菌中表达pORF2,制备戊型肝炎疫苗,过程如图。下列关于该疫苗的叙述错误的是( )
A. 过程①需要的酶是RNA聚合酶,原料是A、U、G、C
B. 重组基因表达载体上的启动子需来源于戊型肝炎病毒
C. 过程⑤需要用聚乙二醇处理大肠杆菌使其处于一种能吸收周围环境中DNA分子的生理状态
D. 过程⑥大量制备pORF2 蛋白前应做相应的检测与鉴定
【答案】ABC
【分析】基因工程技术的基本步骤:(1)目的基因的获取:方法有从基因文库中获取、利用PCR技术扩增和人工合成;(2)基因表达载体的构建:是基因工程的核心步骤,基因表达载体包括目的基因、启动子、终止子和标记基因等;(3)将目的基因导入受体细胞:根据受体细胞不同,导入的方法也不一样。将目的基因导入植物细胞的方法有农杆菌转化法、基因枪法和花粉管通道法;将目的基因导入动物细胞最有效的方法是显微注射法;将目的基因导入微生物细胞的方法是感受态细胞法;(4)目的基因的检测与鉴定:分子水平上的检测:①检测转基因生物染色体的DNA是否插入目的基因--DNA分子杂交技术;②检测目的基因是否转录出了mRNA--分子杂交技术;③检测目的基因是否翻译成蛋白质--抗原-抗体杂交技术。个体水平上的鉴定:抗虫鉴定、抗病鉴定、活性鉴定等。
【详解】A、戊型肝炎病毒是一种RNA病毒,过程①是以病毒RNA为模板合成DNA,获取目的基因的过程,需要的酶是逆转录酶,原料是四种脱氧核苷酸,A错误;
B、启动子是一段有特殊结构的DNA片段,其作用是供RNA聚合酶的识别结合以驱动目的基因的转录,启动子具有物种或组织特异性,构建在大肠杆菌细胞内特异表达pORF2蛋白的载体时,需要选择大肠杆菌细胞的启动子,而不能选择其他物种和组织细胞的启动子,B错误;
C、将目的基因导入微生物细胞的方法是Ca2+处理法,需要用Ca2+处理大肠杆菌,增大大肠杆菌细胞壁的透过性,使其处于一种能吸收周围环境中DNA分子的生理状态,C错误;
D、过程⑥大量制备pORF2蛋白前应对受体大肠杆菌进行目的基因的检测与鉴定,筛选出能表达pORF2蛋白的大肠杆菌进行培养,大量制备pORF2蛋白,D正确。
故选ABC。
三、非选择题(共4小题,每空1分,共45分)
26. 现今,禽流感疫情有逐渐蔓延的趋势,有些国家还出现了人感染的病例。科学家们已陆续从病死的家禽和候鸟体内分离得到了H5N1亚型禽流感病毒,若要生产可以用于预防和治疗禽流感的抗体,请根据图示的单克隆抗体制备过程回答有关问题:
(1)若A细胞是小鼠骨髓瘤细胞,则B细胞是取自_______________体内的_______________细胞,促进d过程的常用诱导剂是_______________或_______________。
(2)假设仅考虑某两个细胞的融合,则可形成___________种类型的C细胞。因此需用____________培养基筛选出_______________________________(填特点)的D细胞用于培养。D细胞的名称是_______________。
(3)目前注射禽流感疫苗是预防禽流感的一种措施。我们已经知道,决定禽流感病毒在人体细胞中增殖变异的物质是____________,而决定其抗原特异性的物质位于_______。据此分析制备禽流感疫苗的主要思路:____________________________________________________________。
【答案】①. 感染病毒的动物或人 ②. 已免疫的B淋巴 ③. 聚乙二醇(PEG)④. 灭活的病毒 ⑤. 3 ⑥. 选择 ⑦. 既能无限增殖又能产生特异性抗体 ⑧. 杂交瘤细胞 ⑨. 病毒的RNA ⑩. 病毒的衣壳上 ⑪. 将禽流感病毒灭活或减毒(或利用基因工程技术生产禽流感病毒的衣壳蛋白)
【分析】(1)若A细胞是小鼠骨髓瘤细胞,则B细胞是已免疫的B淋巴细胞(浆细胞),取自被HSNI亚型禽流感病毒感染的动物或人,促进d过程细胞融合常用的诱导剂是聚乙二醇(PEG)或灭活的病毒;
(2)假设仅考虑某两个细胞的融合,则可形成3种类型的C细胞,分别是B淋巴细胞与骨髓瘤细胞融合成的杂交瘤细胞、B淋巴细胞相互融合形成的细胞、骨髓瘤细胞相互融合形成的细胞,因此需用选择培养基筛选出D杂交瘤细胞,其特点是既能无限增殖又能产生特异性抗体。
【详解】(1)若A细胞是小鼠骨髓瘤细胞,则B细胞是已免疫的B淋巴细胞(浆细胞),取自被H5N1亚型禽流感病毒感染的动物或人,促进d过程细胞融合常用的诱导剂是聚乙二醇(PEG)或灭活的病毒;
(2)假设仅考虑某两个细胞的融合,则可形成3种类型的C细胞,分别是B淋巴细胞与骨髓瘤细胞融合成的杂交瘤细胞、B淋巴细胞自身相互融合形成的细胞、骨髓瘤细胞自身相互融合形成的细胞,因此需用选择培养基筛选出D杂交瘤细胞,其特点是既能无限增殖又能产生特异性抗体;
(3)决定禽流感病毒在人体细胞中增殖变异的物质是病毒的RNA,而决定其抗原特异性的物质位于病毒的衣壳上。因此制备禽流感疫苗的主要思路是将禽流感病毒灭活或减毒(或利用基因工程技术生产禽流感病毒的衣壳蛋白)。
27. 如图表示果酒和果醋生产过程中的物质变化情况,请回答下列相关问题:
(1)过程①②均发生在酵母菌的___________中。
(2)过程④是醋酸菌在__________________________________时,将酒精变成乙醛,再将乙醛变成醋酸;过程⑤是醋酸菌在________________________________时,将葡萄糖转变成醋酸。
(3)果酒的制作离不开酵母菌,家庭制作葡萄酒时,菌种主要来自_____________________________。制作果酒时,温度应该控制在___________。
(4)制作果酒的条件是先通气后密封,先通入无菌空气的目的是_________________;后密封的目的是___________________________________________________________________________________。
(5)若要提高果酒的产量,发酵过程中关键要控制好哪些条件? __________________________。
(6)葡萄酒呈现深红色的原因是___________________________________________________________。
(7)若在果汁中就含有醋酸菌,则在果酒发酵旺盛时,醋酸菌___________(填“能”或“不能”)将果汁中的糖发酵为醋酸,原因是________________________________________________________。
【答案】①. 细胞质基质 ②. 缺少糖源、氧气充足 ③. 氧气、糖源充足 ④. 附着在葡萄皮上的野生型酵母菌 ⑤. 18~25℃ ⑥. 让酵母菌在有氧条件下大量繁殖 ⑦. 让酵母菌在无氧条件下产生酒精 ⑧. 适宜的温度、pH、通气量等 ⑨. 红葡萄皮中的色素进入发酵液 ⑩. 不能 ⑪. 醋酸菌是好氧细菌,果酒发酵时的缺氧环境会抑制醋酸菌生长
【详解】(1)过程①为细胞呼吸的第一阶段,发生在酵母菌的细胞质基质中;过程②为无氧呼吸的第二阶段,也发生在酵母菌的细胞质基质中。
(2)过程④是醋酸菌在缺少糖源,氧气充足时,将酒精变成乙醛,再将乙醛变成醋酸;过程⑤是醋酸菌在氧气,糖源充足时,将葡萄糖转变成醋酸。
(3)家庭制作葡萄酒时,菌种主要是附着在葡萄皮上的野生型酵母菌,酵母菌的最适生长温度为18~25℃,故制作果酒时,温度应该控制在18~25℃。
(4)在制作果酒时,先通气的目的是让酵母菌在有氧条件下大量繁殖,后密封的目的是让酵母菌在无氧条件下发酵产生酒精,故制作果酒时要先通气后密封。
(5)若要提高果酒的产量,发酵过程中要控制好适宜的温度、pH、通气量等。
(6)葡萄酒呈现深红色的原因是红葡萄皮中的色素进入发酵液。
(7)醋酸菌是好氧细菌,果酒发酵时的缺氧环境会抑制醋酸菌生长,故在果酒发酵旺盛时,醋酸菌不能将果汁中的糖发酵为醋酸。
28. 下图是转基因小鼠的培育过程示意图,Gfp是绿色荧光蛋白基因。回答下列问题:
(1)完成过程①需要用的工具酶是___。过程②将目的基因导入胚胎干细胞常用的方法是___。
(2)在构建基因表达载体时,质粒中的标记基因通常是___,使用标记基因的目的是___。
(3)步骤⑤应该将细胞注入囊胚的___位置,该处细胞将发育成___。
(4)通过步骤⑥移植胚胎,能在代孕母鼠体内存活的生理基础是___。从转基因小鼠体内提取蛋白质,利用___可以检测目的基因是否表达成功。
(5)农杆菌转化法常用来将外源基因转入___细胞,具体操作时,先要将目的基因插入农杆菌___质粒的T-DNA中,然后用该农杆菌感染植物细胞。
(6)目的基因导入受体细胞引起生物性状的改变,属于可遗传变异中的___(变异类型)。
【答案】(1)①. 限制酶和DNA连接酶 ②. 显微注射法(技术)
(2)①. 抗生素抗性基因 ②. 为了鉴别受体细胞中是否含有目的基因,从而将含有目的基因的细胞筛选出来
(3)①. 内细胞团 ②. 胎儿的各种组织
(4)①. 受体对移入子宫的外来胚胎基本不发生免疫排斥反应 ②. 抗原—抗体杂交技术
(5)①. 植物 ②. Ti
(6)基因重组
【分析】基因工程技术的基本步骤:
(1)目的基因的筛选和获取:
①从相关的已知结构功能清晰的基因中进行筛选是较为有效的方法之一。
②利用PCR获取和扩增目的基因。
(2)基因表达载体的构建:是基因工程的核心步骤,先用限制酶切割目的基因和质粒,再用DNA连接酶连接目的基因和质粒形成重组DNA分子。
(3)将目的基因导入受体细胞:根据受体细胞不同,导入的方法也不一样。将目的基因导入植物细胞的方法有农杆菌转化法和花粉管通道法;将目的基因导入动物细胞的方法有显微注射法;将目的基因导入微生物细胞的方法有感受态细胞法。
(4)目的基因的检测与鉴定:
①分子水平上的检测:检测转基因生物染色体DNA是否插入目的基因——DNA分子杂交技术;检测目的基因是否转录出了mRNA——分子杂交技术;检测目的基因是否翻译成蛋白质——抗原—抗体杂交技术。
②个体水平上的鉴定:抗虫鉴定、抗病鉴定等。
【小问1详解】
由题图可知,过程①为构建基因表达载体,需先用限制酶切割目的基因和质粒,再用DNA连接酶连接目的基因和质粒形成重组DNA分子。胚胎干细胞为动物细胞,因此将目的基因导入胚胎干细胞的方法为显微注射技术。
【小问2详解】
在构建基因表达载体时,质粒中的标记基因通常是抗生素抗性基因,使用标记基因的目的是为了鉴别受体细胞中是否含有目的基因,从而将含有目的基因的细胞筛选出来。
【小问3详解】
胚胎干细胞可来源于囊胚期的内细胞团,而内细胞团将来发育成胎儿的各种组织,因此过程⑤应该将细胞注入囊胚的内细胞团位置。
【小问4详解】
胚胎移植中,胚胎能在代孕母鼠体内存活的基础是受体对移入子宫的外来胚胎基本不发生免疫排斥反应。从转基因小鼠体内提取蛋白质,用相应的抗体进行抗原—抗体杂交可以检测目的基因是否表达成功。
【小问5详解】
农杆菌转化法常用来将外源基因转入植物细胞。农杆菌细胞内含有Ti质粒,当它侵染植物细胞后,能将Ti质粒上的T-DNA转移到被侵染的细胞,并且将其整合到该细胞的染色体DNA上。因此具体操作时,先将目的基因插入农杆菌的Ti质粒的T-DNA中,然后用该农杆菌感染植物细胞。
【小问6详解】
目的基因导入受体细胞后,和受体细胞中的基因发生了基因重组,因而能引起生物性状的改变。
29. 如图为蛋白质工程操作的基本思路,请据图回答下列问题。
(1)蛋白质工程操作思路的特有过程是__,代表中心法则内容的过程是____。(填图中序号)
(2)写出图中数字代表的生物学过程的名称或内容。①______;②________;③________。
(3)从图中可以看出蛋白质工程的基本思路与中心法则方向_______。
(4)功能是由其结构决定的,直接决定蛋白质多样性的因素有_____________,从根本上说,蛋白质的结构是由___________决定的。
(5)根据蛋白质的氨基酸序列推测的mRNA的碱基序列是否唯一?___,为什么____。
(6)将氨基酸合成为多肽链的场所是_____。真核细胞中将多肽链转变为具有一定空间结构的蛋白质的场所是________。
(7)蛋白质工程中的目的基因一般通过_____获得。
【答案】①. ④⑤ ②. ①② ③. 转录 ④. 翻译 ⑤. 折叠 ⑥. 相反 ⑦. 氨基酸的种类、数目、排列顺序和蛋白质的空间结构 ⑧. 基因(DNA)⑨. 否 ⑩. 一种氨基酸可能具有多种密码子 ⑪. 核糖体 ⑫. 内质网 ⑬. 人工合成
【详解】(1)结合分析可知,图中④⑤过程代表蛋白质工程操作思路;①②过程代表中心法则。
(2)由以上分析可知,图中①以基因为模板合成mRNA的过程,①为转录,②以mRNA为模板合成多肽链过程,②为翻译过程,③将多肽链形成有功能的蛋白质,③表示折叠。
(3)蛋白质工程是根据具有相应功能的蛋白质结构推测氨基酸序列,进而推测出脱氧核苷酸序列,中心法则是遗传信息的传递规律,因此中心法则与蛋白质工程的基本途径相反。
(4)直接决定蛋白质多样性的因素有氨基酸的种类、数目、排列顺序和蛋白质的空间结构;从根本上说,蛋白质的结构是由基因决定的。
(5)由于密码子的简并性,即一种氨基酸可能具有多种密码子,故根据蛋白质的氨基酸序列推测的mRNA的碱基序列不是唯一的。
(6)将氨基酸合成为多肽链的场所是核糖体;内质网可以对肽链进行粗加工,因此真核细胞中将多肽链转变为具有一定空间结构的蛋白质的场所是内质网。
(7)蛋白质工程中的目的基因一般通过人工合成获得。
陕西省渭南市华州区2023-2024学年高二下学期期末质量检测生物试题: 这是一份陕西省渭南市华州区2023-2024学年高二下学期期末质量检测生物试题,共8页。
陕西省渭南市华州区咸林中学2023-2024学年高二下学期第二次月考生物试题: 这是一份陕西省渭南市华州区咸林中学2023-2024学年高二下学期第二次月考生物试题,共7页。
53,陕西省渭南市华州区咸林中学2023-2024学年高二上学期期末生物试题: 这是一份53,陕西省渭南市华州区咸林中学2023-2024学年高二上学期期末生物试题,共23页。试卷主要包含了单选题,不定项选择题等内容,欢迎下载使用。

