[生物][期末]四川省达州市2023-2024学年高二下学期7月期末监测试题(解析版)
展开1. 某池塘中,生活着多种动植物(如团藻、水草、草鱼、虾)以及多种细菌、真菌等,这些生物与其无机环境相互联系形成一个统一整体。下列相关叙述错误的是( )
A. 水、阳光等属于非生物的物质和能量
B. 团藻、水草为自养生物,属于生产者
C. 草鱼、虾是异养生物,属于消费者
D. 各种细菌、真菌是异养生物,均属于分解者
【答案】D
【分析】一个完整的生态系统包括生物部分和非生物部分,非生物部分包括阳光、空气、水、温度等,生物部分由生产者(如植物)、消费者(主要是动物)和分解者(主要是细菌、真菌)组成。
【详解】A、水、阳光等属于非生物的物质和能量,属于生态系统的组成成分,A正确;
B、团藻、水草为自养生物,属于生产者,能够将无机物转化为有机物,B正确;
C、草鱼、虾不能将无机物转化为有机物,是异养生物,属于消费者,C正确;
D、细菌、真菌不一定都是分解者,如硝化细菌属于生产者,D错误。
故选D。
2. 一个草原生态系统中,多种生物形成复杂的食物网,其中有这样一条食物链:草→鼠→蛇→鹰。下列关于该生态系统的叙述,错误的是( )
A. 草作为生产者,其通过光合作用固定太阳能
B. 在该生态系统中,蛇可能占据不同的营养级
C. 鹰粪便中的能量,属于由鹰流向分解者的能量
D. 能量只能由低营养级向高营养级单向流动
【答案】C
【分析】能量具有单向流动、逐级递减的特点。生产者通过光合作用固定太阳能,为消费者和分解者提供有机物。消费者粪便中的能量属于上一营养级的能量。
【详解】A、该食物链中,草作为生产者,其通过光合作用固定太阳能,为消费者和分解者提供有机物,A正确;
B、在该生态系统中,蛇可能捕食不同营养级的被捕食者,所以其占据不同的营养级,B正确;
C、鹰粪便中的能量,属于由蛇流向分解者的能量,C错误;
D、能量具有单向流动的特点,即只能由低营养级向高营养级,D正确。
故选C。
3. 2020年,中国政府在联合国大会上宣布,力争在2060年前实现“碳中和”(CO2吸收量和排出量相等)。图中甲、乙、丙代表生态系统不同的生物成分,①~⑦代表碳循环中的7个过程。下列叙述正确的是( )
A. 图中甲、乙、丙分别为生产者、消费者、分解者
B. 在甲、乙、丙之间,碳元素以有机物的形式传递
C. 增强过程①,是实现碳中和的唯一有效途径
D. 温室效应产生的主要原因是①<②+⑥+⑦
【答案】B
【分析】碳元素在生物群落与无机环境之间循环的主要形式是CO2;碳元素在生物群落中的传递主要沿食物链和食物网进行,传递形式为有机物,大气中的碳元素进入生物群落,是通过植物的光合作用(主要途径)或硝化细菌等的化能合成作用完成的.大气中CO2的主要来源:分解者的分解作用、动植物的细胞呼吸。
【详解】A、乙与大气中的CO2是双向箭头,则乙是生产者,而甲是消费者,丙是分解者,A错误;
B、碳元素在生物群落中的传递主要沿食物链和食物网进行,传递形式为有机物,B正确;
C、①表示绿色植物(生产者)的光合作用,可以通过植树造林等增强植物光合作用的方式实现碳中和,也需要减少二氧化碳库的来源(减少化石燃料的燃烧),C错误;
D、温室效应产生的主要原因是化石燃料的燃烧,D错误。
故选B。
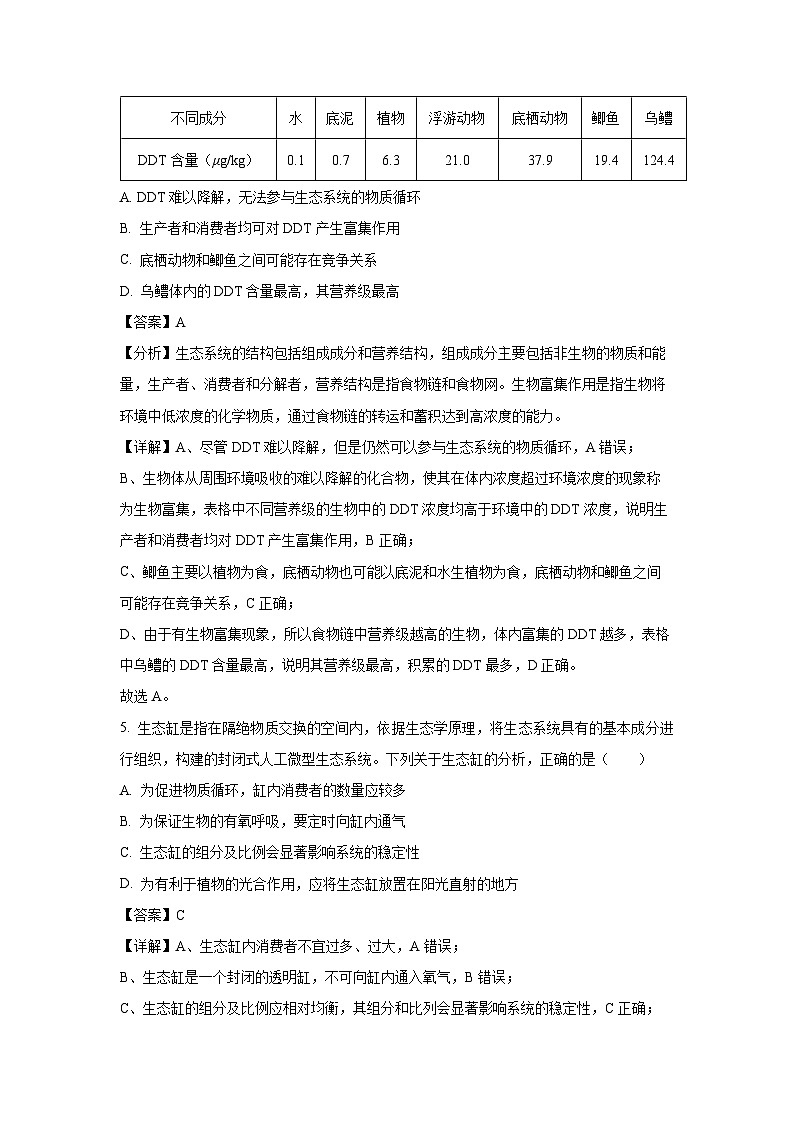
4. 某生物兴趣小组调查了某水库中DDT的含量,得到如表所示结果(注:鲫鱼主要以植物为食,乌鳢为肉食动物),根据数据分析,无法得出的结论是( )
A. DDT难以降解,无法参与生态系统的物质循环
B. 生产者和消费者均可对DDT产生富集作用
C. 底栖动物和鲫鱼之间可能存在竞争关系
D. 乌鳢体内的DDT含量最高,其营养级最高
【答案】A
【分析】生态系统的结构包括组成成分和营养结构,组成成分主要包括非生物的物质和能量,生产者、消费者和分解者,营养结构是指食物链和食物网。生物富集作用是指生物将环境中低浓度的化学物质,通过食物链的转运和蓄积达到高浓度的能力。
【详解】A、尽管DDT难以降解,但是仍然可以参与生态系统的物质循环,A错误;
B、生物体从周围环境吸收的难以降解的化合物,使其在体内浓度超过环境浓度的现象称为生物富集,表格中不同营养级的生物中的DDT浓度均高于环境中的DDT浓度,说明生产者和消费者均对DDT产生富集作用,B正确;
C、鲫鱼主要以植物为食,底栖动物也可能以底泥和水生植物为食,底栖动物和鲫鱼之间可能存在竞争关系,C正确;
D、由于有生物富集现象,所以食物链中营养级越高的生物,体内富集的DDT越多,表格中乌鳢的DDT含量最高,说明其营养级最高,积累的DDT最多,D正确。
故选A。
5. 生态缸是指在隔绝物质交换的空间内,依据生态学原理,将生态系统具有的基本成分进行组织,构建的封闭式人工微型生态系统。下列关于生态缸的分析,正确的是( )
A. 为促进物质循环,缸内消费者的数量应较多
B. 为保证生物的有氧呼吸,要定时向缸内通气
C. 生态缸的组分及比例会显著影响系统的稳定性
D. 为有利于植物的光合作用,应将生态缸放置在阳光直射的地方
【答案】C
【详解】A、生态缸内消费者不宜过多、过大,A错误;
B、生态缸是一个封闭的透明缸,不可向缸内通入氧气,B错误;
C、生态缸的组分及比例应相对均衡,其组分和比列会显著影响系统的稳定性,C正确;
D、生态缸不能放置在阳光直射的地方,避免温度过高杀死缸内生物,D错误。
故选C。
6. 为实现经济效益和生态效益的同步发展,某地推行了“猪一沼一果”现代生态农业生产方式,如图为其模式图。下列相关叙述正确的是( )
A. 该农业生态系统的基石是农作物等生产者
B. 该农业生态系统实现了物质和能量的循环利用
C. 图中的“营养物质”为农作物提供了物质和能量
D. 现代生态农业提高了各营养级之间的能量传递效率
【答案】A
【分析】生态农业是一个农业生态经济复合系统,将农业生态系统同农业经济系统综合统一起来,以取得最大的生态经济整体效益.它也是农、林、牧、副、渔各业综合起来的大农业,又是农业生产、加工、销售综合起来,适应市场经济发展的现代农业
【详解】A、生产者是生态系统的基石,该农业生态系统的基石是农作物等生产者,A正确;
B、物质可循环利用,能量不能循环利用,B错误;
C、图中的“营养物质”被分解者分解可为农作物提供了物质,但不能提供能量,C错误;
D、现代生态农业实现了能量的多级利用,提高了能量的利用率,但没有提高各营养级之间的能量传递效率,D错误。
故选A。
7. 下列关于生态足迹的理解,正确的是( )
A. 生态足迹是指人类活动在地球上形成的印迹
B. 因地理位置不同,不同国家的生态足迹互不干扰
C. 多食用肉类食品,少食用蔬菜,可减小生态足迹
D. 生态足迹越大,说明人类活动对生态环境的影响越大
【答案】D
【分析】生态足迹又叫生态占用,是指在现有技术条件下,维持某一人口单位(一个人、一个城市、一个国家或全人类)生存所需的生产资源和吸纳废物的土地及水域的面积。
【详解】A、生态足迹又叫生态占用,是指在现有技术条件下,维持某一人口单位(一个人、一个城市、一个国家或全人类)生存所需的生产资源和吸纳废物的土地及水域的面积,A错误;
B、生态足迹是全球性问题,不是某个国家的问题,B错误;
C、吃肉消耗的资源相比食用蔬菜多,会增大生态足迹,C错误;
D、生态足迹的值越大,代表人类所需的资源和吸纳废物的土地及水域的面积越多,人类对生态和环境的影响越大,D正确。
故选D。
8. 朱鹮是一种珍稀的鸟类,为了拯救野生朱鹮,我国各级政府采取了一系列措施,使我国野生朱鹮的种群数量由1981年的7只发展到目前的近万只。下列有关分析错误的是( )
A. 朱鹮的数量减少,会导致其基因多样性被破坏
B. 将朱鹮迁移到动物园进行专门保护是保护野生朱鹮最有效的方式
C. 朱鹮优美的体态让人赏心悦目,体现了生物多样性的直接价值
D. 人类活动的干扰和对环境的破坏是导致野生朱鹮濒临灭绝的原因
【答案】B
【详解】A、不同朱鹮个体含有不同的基因,朱鹮的数量减少,会导致某个基因或某些基因丢失,导致其基因多样性降低,即基因多样性被破坏,A正确;
B、将朱鹮迁移到动物园进行专门保护属于易地保护,而就地保护是保护野生朱鹮最有效的方式,B错误;
C、朱鹮优美的体态让人赏心悦目,观赏价值属于生物多样性的直接价值,C正确;
D、人类活动的干扰和对环境的破坏,会导致环境条件、食物、栖息场所等发生变化,是导致野生朱鹮濒临灭绝的原因,D正确。
故选B。
9. 如图是利用葡萄制作果酒和果醋的简易装置。下列关于用传统方法制作果酒与果醋的叙述,正确的是( )
A. 果酒发酵的菌种是酿酒酵母,其温度应严格控制在28℃
B. 在发酵生产葡萄酒、葡萄醋时,气阀a都应适时打开
C. 该装置中,发酵液的酸碱度会随着发酵的进行而有所降低
D. 微生物酒精发酵和醋酸发酵的主要场所都是线粒体
【答案】C
【分析】果酒的制作离不开酵母菌,酵母菌是兼性厌氧微生物,在有氧条件下,酵母菌进行有氧呼吸,大量繁殖,把糖分解成二氧化碳和水;在无氧条件下,酵母菌能进行酒精发酵。果醋制作中起到主要作用的微生物是醋酸菌,醋酸菌是一种好氧细菌,只有当氧气充足时,才能进行旺盛的生理活动,其代谢类型属于异养需氧型。当氧气、糖源都充足时,醋酸菌将葡萄汁中的糖分解为醋酸;当缺少糖源时,醋酸菌将乙醇变为乙醛,再将乙醛变为醋酸。
【详解】A、果酒发酵的菌种是酿酒酵母,其温度应严格控制在28℃左右,A错误;
B、气阀a是进气阀,由于发酵装置中有部分空余空间,预留部分氧气,可提供酵母菌有氧呼吸大量繁殖的氧气,发酵葡萄酒时气阀a可一直关闭,葡萄醋的发酵菌种为醋酸菌(好氧型),所以气阀a需一直打开,B错误;
C、该装置中,发酵液的酸碱度会随着发酵(发酵产生的CO2或醋酸溶于发酵液)的进行而有所降低,C正确;
D、酒精发酵为无氧发酵,主要场所在细胞质,醋酸发酵的菌种是醋酸菌(原核生物),无线粒体,D错误。
故选C。
10. 硝酸盐还原菌能够合成硝酸盐还原酶,硝酸盐会在硝酸盐还原酶的作用下转化成亚硝酸盐。某兴趣小组按照传统方法腌制泡菜,并测定了不同盐浓度下泡菜制作过程中亚硝酸盐的含量,结果如图所示。下列叙述正确的是( )
A. 泡菜腌制时间过长和食盐用量过少都可能导致亚硝酸含量增加
B. 在5%的盐浓度下,亚硝酸盐含量与乳酸菌种群密度的变化是同步的
C. 若泡菜咸而不酸,最可能的原因是大量食盐中和了乳酸菌的发酵产物
D. 腌制的中后期,亚硝酸盐含量下降的原因之一是硝酸盐还原菌受到抑制
【答案】D
【分析】在制作泡菜的过程中,要注意控制温度、时间和食盐的用量。温度过高、食盐用量过低、腌制时间过短,容易造成细菌大量繁殖,亚硝酸盐含量增加。 由图可知,食盐浓度过低会导致亚硝酸盐含量过高,随腌制时间的延长,亚硝酸盐的含量先升高后降低。
【详解】A、温度过高、食盐用量过低、腌制时间过短,容易造成细菌大量繁殖,亚硝酸盐含量增加,A错误;
B、在5%的盐浓度下,亚硝酸盐含量与乳酸菌种群密度的变化不是同步的,B错误;
C、若泡菜咸而不酸,最可能的原因是食盐过多抑制乳酸菌的生长,C错误;
D、发酵后期乳酸逐渐增多,pH下降,可能使硝酸盐还原菌的活性被抑制,使亚硝酸盐含量下降,D正确。
故选D。
11. 在发酵工程和动植物细胞工程中,对无菌技术都有较高的要求。下列相关叙述正确的是( )
A. 平板划线结束后,必须对接种环进行灼烧灭菌
B. 用紫外线照射,可杀死物体表面和内部的所有微生物
C. 植物组织培养过程中,外植体消毒药剂效果越强对组织培养越有利
D. 动物细胞培养过程中,要用高压蒸汽灭菌法对加入合成培养基的血清灭菌
【答案】A
【详解】A、平板划线结束后,必须对接种环进行灼烧灭菌,以免感染操作者或污染环境,A正确;
B、用紫外线照射属于消毒,可杀死物体表面和内部的部分微生物,B错误;
C、植物组织培养过程中,外植体消毒药剂效果过强可能对外植体造成损伤,C错误;
D、血清灭菌不能采用高压蒸汽灭菌,以免造成血清中的有效成分被破坏,D错误。
故选A。
12. 进行土壤中尿素分解菌的选择培养时,所用培养基的配方如表所示。下列分析错误的是( )
A. KH2PO4和Na2HPO4既可为微生物提供无机盐,又可调节培养基的pH
B. 土壤稀释液接种到该培养基上,经过培养可能观察到不同特征的菌落
C. 能够在该培养基上生长繁殖的细菌,其细胞一定含有合成脲酶的基因
D. 尿素既可为尿素分解菌提供氮源,又对培养基中的微生物起选择作用
【答案】C
【分析】培养基:(1)概念:人们按照微生物对营养物质的不同需求,配制出的供其生长繁殖的营养基质。(2)营养构成:各种培养基一般都含有水、碳源、氮源、无机盐,此外还要满足微生物生长对pH、特殊营养物质以及氧气的要求.例如,培养乳酸杆菌时需要在培养基中添加维生素,培养霉菌时需将培养基的pH调至酸性,培养细菌时需将pH调至中性或微碱性,培养厌氧微生物时则需要提供无氧的条件。
【详解】A、KH2PO4和Na2HPO4这两种无机盐既可为细菌生长提供无机营养,又可作为缓冲剂保持细胞生长过程中pH相对稳定,A正确;
B、土壤稀释液接种到该培养基上,经过培养可能获得多种微生物,可在培养基上观察到不同菌落,有的微生物利用尿素作为氮源,有的可能利用空气中的N2作为氮源,B正确;
C、能够在该培养基上生长繁殖的细菌,可能利用尿素作为氮源,有的可能利用空气中的N2作为氮源,故细胞内不一定含有合成脲酶的基因,C错误;
D、培养基中除了尿素无其他含氮物质,只有尿素分解菌或固氮菌才能够在该培养基上进行生长繁殖,故尿素既能为尿素分解菌提供氮源又可对培养基中的微生物起选择作用,D正确。
故选C。
13. 发酵工程是指利用微生物的特定功能,通过现代工程技术,规模化生产对人类有用的产品。下列有关发酵工程及其应用说法中正确的是( )
A. 发酵工程的中心环节是分离提纯产物
B. 利用苏云金杆菌可制成微生物农药,用于生物防治
C. 谷氨酸发酵生产时,维持酸性和中性条件有利于积累谷氨酸
D. 从微生物菌体中提取的蛋白质即单细胞蛋白,可作为食品添加剂
【答案】B
【分析】发酵工程一般包括菌种的选育、扩大培养、培养基的配制、灭菌、接种、发酵、产品的分离、提纯等方面。
微生物含有丰富的蛋白质,以淀粉或纤维素的水解液,制糖工业的废液等为原料,通过发酵获得了大量的微生物菌体,即单细胞蛋白,用单细胞蛋白制成的微生物饲料,能使家禽、家畜增重快,产奶或产蛋量显著提高。
【详解】A、发酵工程的中心环节是发酵罐内的发酵,A错误;
B、苏云金杆菌可通过发酵工程大规模培养,制成微生物农药,利用苏云金杆菌产生Bt抗虫蛋白,破坏鳞翅目等害虫的消化系统,从而将其杀死,这种防治方法属于生物防治,B正确;
C、谷氨酸发酵生产时,其菌种为谷氨酸棒状菌(原核生物),在中性和弱碱性的条件下有利于积累谷氨酸,C错误;
D、单细胞蛋白指的就是微生物本身,D错误。
故选B。
14. 野生型大肠杆菌菌株能在基本培养基上生长,赖氨酸营养缺陷型突变菌由于发生变异只能在添紫外线无菌绒布加了赖氨酸的培养基上生长。如图为以野生型菌株为材料,诱变、震荡培养,说法正确的是( )
A. 紫外线可能导致野生型大肠杆菌的染色体片段缺失
B. 培养基①接种后进行震荡培养,只有利于突变菌株的繁殖
C. 培养基①②④中均添加了赖氨酸,培养基③中不添加赖氨酸
D. 从培养基④中挑取乙菌落进行纯化培养即可获得所需菌株
【答案】C
【分析】由题图信息分析可知,图中首先利用稀释涂布平板法分离细菌,然后运用影印法将菌种接种到两种培养基中,分别是基本培养基、完全培养基;野生型大肠杆菌菌株能在基本培养基上生长,而氨基酸营养缺陷型菌株由于发生基因突变无法合成某种氨基酸只能在完全培养基上生长,据此利用培养基的种类便可以选择出氨基酸突变株。
【详解】A、大肠杆菌属于原核生物,不含染色体,A错误;
B、培养基①接种后进行震荡培养,有利于各种菌株的生存和繁殖,故后面的操作需要进行选择培养,B错误;
C、图中①②④为完全培养基需添加赖氨酸,③为基本培养基不能添加赖氨酸,C正确;
D、甲在基本培养基中无法生长,在完全培养基中可生长,说明甲是氨基酸缺陷型菌落,故经C过程影印及培养后,可从④培养基中挑取甲菌落进行纯化培养,D错误。
故选C。
15. 旋转芦荟是一种具有顽强生命力的多肉植物,自然繁殖率很低,是世界上最珍稀的高山芦荟。某科研小组利用旋转芦荟进行了植物组织培养。相关叙述错误的是( )
A. 过程①需要对旋转芦荟组织进行严格的灭菌
B. 过程②③的培养基含有的蔗糖可提供营养和维持渗透压
C. 过程②③需更换培养基,原因之一是对植物激素的比例要求不同
D. 该过程成功的根本原因是旋转芦荟组织细胞中含有全套遗传物质
【答案】A
【分析】植物组织培养是指利用特定的培养基将离体的植物细胞、组织或器官培养成完整植株,其过程为:外植体通过脱分化形成愈伤组织,愈伤组织通过再分化形成根、芽等,进而发育成新个体。
【详解】A、过程①需要对旋转芦荟组织保持活性,故应进行消毒,A错误;
B、植物组织培养过程中应向培养基中加入蔗糖,蔗糖一方面可以为组织细胞提供营养,另一方面可以维持培养基中渗透压的相对稳定,B正确;
C、过程②是脱分化,生长素和细胞分裂素比例适中,过程③是再分化,诱导生根时,生长素和细胞分裂素大于1,诱导生芽时,该比例小于1,故过程②③需更换培养基,原因之一是对植物激素的比例要求不同,C正确;
D、离体的植物细胞能够培养成完整植株的原因是旋转芦荟组织细胞中含有全套遗传物质,能够控制发育成完整个体所需物质的合成,D正确。
故选A。
16. 植物细胞工程在农业、医药等方面有着广泛的应用,并且取得了显著的社会效益和经济效益。下列相关叙述正确的是( )
A. 选择草莓茎尖培养获得脱毒苗,主要原因是其分裂能力很强
B. 利用射线处理烟草愈伤组织,一定可以获得烟草抗盐碱突变体
C. 利用玉米进行花药离体培养,得到的植株都能够稳定遗传
D. 利用红豆杉细胞进行植物细胞培养,可工厂化生产紫杉醇
【答案】D
【分析】植物细胞工程技术的应用:植物繁殖的新途径(微型繁殖、作物脱毒、人工种子)、作物新品种的培育(单倍体育种、突变体的利用)、细胞产物的工厂化生产。
【详解】A、脱毒苗不等同于抗病毒,培育脱毒苗时,一般选取茎尖(或芽尖或根尖)作为外植体,因为植物分生区附近(茎尖)病毒极少,甚至无病毒,再利用植物组织培养技术将外植体培育成幼苗,A错误;
B、愈伤组织细胞分裂能力强,易受外界环境条件影响,可采用诱变处理烟草愈伤组织并筛选得到烟草抗盐碱突变体,但是基因突变具有低频性、随机性和不定向性,不一定可以获得烟草抗盐碱突变体,B错误;
C、玉米花粉粒经花药离体培养得到的植株属于单倍体,不能稳定遗传,C错误;
D、植物细胞工程可用于细胞产物的工厂化生产,红豆杉细胞无需经过植物细胞培养技术工厂化生产紫杉醇,只需要培养至愈伤组织获取其产物即可,D正确。
故选D。
17. 如图是“番茄(2n-24)—马铃薯(2n=24)”杂种植株的培育过程,其中①~⑤表示过程,字母表示细胞、组织或植株。下列相关叙述正确的是( )
A. 过程①是在蒸馏水中用纤维素酶和果胶酶处理细胞获得原生质体
B. 过程②可以用灭活的病毒诱导细胞膜上的蛋白质和脂质分子重排
C. 经过PEG处理的融合体系中,所有细胞中都含有48条染色体
D. 杂种植株不能同时结番茄和马铃薯可能与基因的表达相互干扰有关
【答案】D
【分析】植物体细胞杂交是指将不同来源的植物体细胞,在一定条件下融合成杂种细胞,并把杂种细胞培育成新植物体的技术。
【详解】A、过程①是在等渗溶液中用纤维素酶和果胶酶处理细胞获得原生质体,A错误;
B、过程②可以用物理方法或化学方法诱导细胞膜上的蛋白质和脂质分子重排,B错误;
C、经过PEG处理的融合体系中,会发生染色体的丢失,有的会出现3个细胞融合在一起,所以并不是所有细胞中都含有48条染色体,C错误;
D、生物基因的表达不是孤立的,它们之间是相互调控、相互影响的,马铃薯与番茄的基因可能相互影响,进而影响了植株的发育情况,D正确。
故选D。
18. 研究人员利用逆转录病毒将Oct-3/4等四个关键基因导入体外培养的纤维母细胞并表达,获得了与胚胎干细胞(ES细胞)极为相似的诱导多能干细胞(iPS细胞),其在体外继续诱导培养可分化成神经细胞、心血管细胞等。相关叙述错误的是( )
A. 获取纤维母细胞过程中,需用胰蛋白酶和胶原蛋白酶来处理相应组织
B 纤维母细胞体外培养时,代谢产物积累等多种原因会导致分裂受阻
C. 通过逆转录病毒将特定基因导入纤维母细胞是获得iPS细胞的唯一途径
D. 理论上,将来源于病人的iPS细胞移植回病人体内可避免免疫排斥反应
【答案】C
【分析】利用逆转录病毒将Oct-3/4等四个关键基因导入皮肤纤维母细胞并表达,获得了与胚胎干细胞(ES细胞)极为相似的诱导多能干细胞(iPS细胞),其在体外可分化成神经细胞、心血管细胞等组织细胞。用该技术得到的新生器官替换供体病变器官,属于自体移植,不发生免疫排斥反应,这可以大大提高器官移植成功率。
【详解】A、获取纤维母细胞过程中,需用胰蛋白酶和胶原蛋白酶来处理相应组织,获得单个的细胞,A正确;
B、纤维母细胞体外培养时,代谢产物积累(会毒害细胞)等多种原因会导致分裂受阻,B正确;
C、通过逆转录病毒将特定基因导入纤维母细胞是获得iPS细胞的途径之一,C错误;
D、理论上,该技术得到的新生器官替换供体病变器官,属于自体移植,可避免免疫排斥反应,D正确。
故选C。
19. 为解决杂交瘤细胞在传代培养中出现来自B淋巴细胞的染色体丢失的问题,研究者用EBV(一种病毒颗粒)感染已免疫的B淋巴细胞,获得“染色体核型稳定”的EBV转化细胞(简称“EBV细胞”),进而获得染色体稳定的杂交瘤细胞,基本实验流程如图。EBV细胞能在HAT培养基中存活,但对Oua敏感;骨髓瘤细胞在HAT培养基中不能存活,但对Oua不敏感。下列分析错误的是( )
A. 在传代培养中,杂交瘤细胞可能因染色体丢失而不能分泌抗体
B. 图中杂交瘤细胞产生的抗体能同时与抗原和EBV特异性结合
C. HAT培养基中加入Oua可除去EBV细胞和自身融合的EBV细胞
D. 图示筛选获得的杂交瘤细胞还不能用于小鼠腹腔内生产单克隆抗体
【答案】B
【详解】A、抗体是由浆细胞分泌的,杂交瘤细胞若丢失来自B淋巴细胞的染色体,可能会导致抗体产生能力下降,A正确;
B、据图可知,图中杂交瘤细胞产生的抗体来自于经抗原刺激的B淋巴细胞产生,抗体具有专一性,故杂交瘤细胞产生的抗体只能与抗原特异性结合,B错误;
C、据题意“EBV转化细胞能够在HAT培养基中存活,但对Oua敏感;骨髓瘤细胞在HAT培养基中不能存活,但对Oua不敏感”可知,HAT培养基中加入Oua筛选去除的是EBV细胞和自身融合的EBV细胞,C正确;
D、图示获得的杂交瘤细胞还要进行克隆培养和抗体检测,检测呈现阳性的杂交瘤细胞才能用于小鼠腹腔内生产单克隆抗体,D正确。
故选B。
20. 下图是利用体细胞核移植技术克隆优质奶牛的简易流程图,有关叙述正确的是( )
A. 过程②的去核可以保证重组细胞的遗传物质全部来自于甲牛
B. 供体细胞体外培养的代数对出生后代丁牛的遗传性状没有影响
C. 形成重组细胞可用电融合法使供体细胞膜与卵母细胞膜融合
D. 过程③可用PEG诱导法激活重组细胞使其开始分裂、发育
【答案】C
【分析】分析图解:图示过程为体细胞克隆过程,取甲牛体细胞,对处于减数第二次分裂中期的乙牛的卵母细胞去核,然后进行细胞核移植;融合后的细胞激活后培养到早期胚胎,再进行胚胎移植,最终得到克隆牛。
【详解】A、过程②的去核可以保证重组细胞的核遗传物质全部来自于甲牛,质遗传物质几乎来自于乙牛,A错误;
B、供体细胞随体外培养的代数的增加会发生一定改变,对出生后代丁牛的遗传性状有相应影响,B错误;
C、将供体细胞注入去核卵母细胞后,通过电融合法使两细胞融合,供体核进入卵母细胞,形成重构胚,C正确;
D、通常用物理或者化学方法(如电刺激、Ca2+载体、乙醇和蛋白酶合成抑制剂等)处理重组细胞,激活受体细胞,使其完成细胞分裂和发育过程,D错误。
故选C。
21. 下列关于胚胎工程的叙述错误的是( )
A. 受精过程中卵子的透明带反应与卵细胞膜反应可阻止多精入卵
B. 卵子完成减数分裂Ⅱ排除第二极体后,精子头部才会进入其中
C. 经体外受精、核移植获得的胚胎必须移植给受体才能获得后代
D. 将小鼠桑葚胚分割成2等份获得同卵双胎的过程属于无性生殖
【答案】B
【详解】A、受精过程中,透明带反应与卵细胞膜反应是防止多精入卵的两道屏障,A正确;
B、精子头部入卵后,被激活的卵子完成减数第二次分裂,排出第二极体,B错误;
C、胚胎需要在母体的子宫内发育成一个个体,故经体外受精、核移植获得的胚胎必须移植给受体才能获得后代,C正确;
D、利用胚胎分割技术将小鼠桑葚胚分割成2等份获得同卵双胎的过程属于无性生殖,D正确;
故选B。
22. 基因工程操作离不开三种工具,下列有关说法正确的是( )
A. 作为基因工程中载体的质粒会含有多个限制酶切割位点
B. 不同种类的限制酶,切割DNA产生的末端一定不相同
C. E·cliDNA连接酶既能连接黏性末端,也能连接平末端
D. 携带目的基因的质粒只有整合到受体DNA上才能复制
【答案】A
【分析】作为运载体必须具备的条件:①要具有限制酶的切割位点;②要有标记基因(如抗性基因),以便于重组后重组子的筛选;③能在宿主细胞中稳定存在并复制;④是安全的,对受体细胞无害,而且要易从供体细胞分离出来。
DNA连接酶:(1)根据酶的来源不同分为两类:E.cliDNA连接酶、T4DNA连接酶;这二者都能连接黏性末端,此外T4DNA连接酶还可以连接平末端,但连接平末端时的效率比较低;(2)DNA连接酶连接的是两个核苷酸之间的磷酸二酯键。
【详解】A、作为基因工程中载体的质粒必须有一个或多个限制酶的切割位点,以便目的基因插入,A正确;
B、不同种类的限制酶,切割DNA可能产生相同的末端,B错误;
C、E.cliDNA连接酶只能连接黏性末端,T4DNA连接酶既能连接黏性末端,也能连接平末端,C错误;
D、携带目的基因的重组质粒可以整合到宿主细胞的染色体DNA上,并随染色体DNA复制而复制;也可以不整合到染色体DNA上,进行自主复制,D错误。
故选A。
23. PCR过程中,通过巧妙设计引物,可以对目的基因进行改造。如图为目的基因所在的模板DNA,现欲对其一端的A/T碱基对进行定点突变为C/G碱基对,且在目的基因两端分别增加EcRⅠ(识别序列GAATTC)与XbaⅠ(识别序列TCTAGA)酶切位点,进行了如下的PCR(假设只加入一个模板DNA分子),其中引物1序列中含有一个碱基G不能与目的基因片段配对,但不影响引物与模板链的整体配对。相关叙述错误的是( )
A. 根据目的基因3′端碱基序列设计引物,a部分的序列为GAATTC
B. 在该实验PCR过程中,第5轮PCR结束后总共会消耗31个引物2
C. 目的基因两端增加EcRⅠ、XbaⅠ酶切位点,有利于其定向插入载体
D. 在第3轮PCR结束后,含突变碱基对且两条链等长的DNA有1个
【答案】D
【分析】PCR原理:在解旋酶作用下,打开DNA双链,每条DNA单链作为母链,以4中游离脱氧核苷酸为原料,合成子链,在引物作用下,DNA聚合酶从引物3'端开始延伸DNA链,即DNA的合成方向是从子链的5'端自3'端延伸的。实际上就是在体外模拟细胞内DNA的复制过程。DNA的复制需要引物,其主要原因是DNA聚合酶只能从3′端延伸DNA链。
【详解】A、引物是一小段DNA片段,引物沿着自身5'→3'方向延伸,即引物与目的基因3′端碱基序列互补配对,由图可知,a端具有EcR Ⅰ识别序列,所以a部分的序列为GAATTC,A正确;
B、第5轮PCR结束后总共有25=32个DNA分子,其中有2个DNA分子中只含有1个引物(引物1或引物2),30个DNA分子同时含有引物1和引物2,故第5轮PCR结束后总共会消耗31个引物2,B正确;
C、目的基因两端增加EcRⅠ、XbaⅠ酶切位点,将会切割出不同的黏性末端,有利于其定向插入载体,C正确;
D、PCR扩增目的基因时遵循半保留复制原理,第1轮复制后形成的两个DNA分子包含两条长链和两条中链,第2轮复制后形成4个DNA分子,包含两条长链,四条中链和两条短链,在第3轮复制时,以短链DNA片段为模板将合成含有突变碱基对的等长的DNA分子,所以在第3轮PCR结束后,含突变碱基对且两条链等长的DNA有2个,D错误。
故选D。
24. 科学家利用链霉菌的靛蓝合成酶基因(idgS)及另一基因(sfp)构建基因表达载体(如下图),通过农杆菌转化法导入白玫瑰中,在细胞质基质中形成稳定显色的靛蓝。下列相关叙述错误的是( )
A. 农杆菌可将整个Ti质粒全部整合到白玫瑰的染色体DNA上
B. sfp和idgS基因具有各自的启动子,能够相对独立进行转录
C. 可利用PCR等技术检测白玫瑰的染色体是否插入idgS基因
D. 将sfp基因插入Ti质粒时不能同时使用限制酶PmeⅠ和BamHⅠ
【答案】A
【分析】由图可知,将sfp基因插入Ti质粒时若使用的限制酶是PmeI和BamHI,则会将终止子一同切除,故只能用BamHI;将idgS基因插入Ti质粒时可用SpeI和SacI以避免产生的黏性末端环化,增加构建成功的概率。
【详解】A、将目的基因导入植物细胞可采用农杆菌转化法,农杆菌可将Ti质粒上的T-DNA整合到白玫瑰染色体DNA上,A错误;
B、sfp和idgS基因具有各自的启动子,表达是相互独立进行的,能够相对独立进行转录。B正确;
C、鉴定目的基因是否导入受体细胞可用PCR等技术检测,C正确;
D、将sfp基因插入Ti质粒时若使用的限制酶是PmeI和BamHI,则会将终止子一同切除,故只能用BamHI,D正确。
故选A。
25. 随着蛋白质工程技术的发展,科研工作者对荧光蛋白的结构进行设计、改造和模拟,赋予其新的性质和功能,拓宽其在生物传感、生物成像等生命领域的应用。下列叙述错误的是( )
A. 蛋白质工程可合成天然不存在的荧光蛋白
B. 合成新荧光蛋白的过程中涉及到中心法则
C. 蛋白质工程的实质是通过改变氨基酸的结构来改变荧光蛋白的功能
D. 蛋白质工程能定向改造荧光蛋白分子结构,使之更加符合人类需要
【答案】C
【分析】蛋白质工程是指以蛋白质分子的结构规律及其与生物功能的关系作为基础,通过改造或合成基因,来改造现有的蛋白质,或制造一种新的蛋白质,以满足人类的生产和生活需求。
【详解】A、蛋白质工程的目标是根据人们对蛋白质功能的特定需求,对蛋白质的结构进行设计改造,所以蛋白质工程可合成天然不存在的荧光蛋白,A正确;
B、合成新荧光蛋白的过程中涉及转录和翻译等过程,涉及到中心法则,B正确;
C、蛋白质工程的实质是通过改变蛋白质的结构来改变荧光蛋白的功能,C错误;
D、蛋白质工程能按照人们的意愿定向改造蛋白质分子结构,使之更加符合人类需要,D正确。
故选C。
二、非选择题(50分)
26. 近几年在四川、贵州等地,稻田养鱼已成为当地水产养殖的主要方式之一。下图是某地稻田中的部分食物网。请据图回答有关问题:
(1)该稻田内所有植物、动物、微生物______(填“构成”或“不构成”)一个生态系统。
(2)稻田的卷叶螟被蜘蛛网粘住后,会不断扇动翅膀企图逃生;蜘蛛感知振动后会进行捕食。卷叶螟传递给蜘蛛的信息属于______信息。
(3)流经该稻田生态系统的总能量为______和饵料中的化学能。
(4)鱼与浮游动物的种间关系是______,从能量流动的角度分析,养鱼的意义在于合理地优化生态系统中的能量流动关系,使能量持续高效地流向____________。
(5)实践发现,在稻田中养鱼,水稻产量明显提高。请从种间关系或物质循环的角度分析,其原因有:____________(只答一点即可)。
【答案】(1)不构成 (2)物理
(3)生产者固定的太阳能
(4)①. 捕食和竞争 ②. 对人类最有益的部分
(5)①杂草密度降低,减少与水稻的竞争,水稻得到更多的光、CO2和无机盐用于生长;②鱼捕食部分昆虫,减少了昆虫对水稻的取食,增加了水稻产量;③残饵和粪便经过微生物的分解作用,提高了土壤肥力
【分析】生态系统是指在一定地域内,生物与环境所形成的统一整体。一个完整的生态系统包括生物部分和非生物部分,非生物部分包括阳光、空气、水、温度等,生物部分由生产者(植物)、消费者(动物)和分解者(细菌、真菌)组成。
【小问1详解】
生态系统是指在一定地域内,生物与环境所形成的统一整体。一个完整的生态系统包括生物部分和非生物部分,故稻田内所有植物、动物、微生物不能一个生态系统。
【小问2详解】
稻田昆虫稻螟被蜘蛛网粘住后,会不断扇动翅膀企图逃生,被蜘蛛感知振动后捕食,震动属于物理信息,该实例说明信息传递在生态系统中的作用是调节生物的种间关系,以维持生态系统的稳定。
【小问3详解】
流经该生态系统的总能量为生产者固定的太阳能和饵料中的化学能。
【小问4详解】
鱼捕食浮游动物,二者属于捕食关系,二者都捕食水稻和杂草等,因此二者之间还存在竞争关系。该生态系统中,能量流动增加了鱼这一营养级,使杂草的能量更多地流向了鱼,最终流向了人,故养鱼的意义在于调整能量流动关系,使能量更多地流向对人类最有益的部分。
【小问5详解】
稻田引入鱼后,杂草密度降低,减少了与水稻的竞争,水稻因而得到更多的光、CO2和无机盐用于生长。鱼捕食稻田中的部分害虫,减少了害虫对水稻的取食和危害,增加了水稻产量。残饵、粪便经过微生物的分解作用,提高了土壤肥力。因此稻田引入鱼后,水稻产量得到提高。
27. 图1为某池塘生态系统的能量金字塔简图,其中Ⅰ、Ⅱ、Ⅲ、Ⅳ分别代表不同的营养级,m1、m2代表不同的能量形式。图2表示能量流经该生态系统第二营养级的变化示意图,其中A~E表示不同的能量,a~g表示相应的能量值。请据图回答下列问题。
(1)除图1中所示的生物类群,该生态系统的生物组成成分还应有______才能保证其物质循环的正常进行。
(2)图1的反映出生态系统各营养级之间能量流动具有______的特点。图中m2代表的能量形式为______(填“光能”、“化学能”、“热能”或“渗透能”)。
(3)图2中,若A表示图1中营养级Ⅱ所摄入的全部能量,E表示分解者获得的能量,则C表示营养级Ⅱ用于______的能量。
(4)若图1中营养级Ⅰ所固定的太阳能总量为x,营养级Ⅰ、Ⅱ间的能量传递效率是(用图中所给的字母以表达式表示)______。
【答案】(1)分解者 (2)①. 单向流动、逐级递减 ②. 热能
(3)生长、发育、繁殖
(4)b/x×100%##(d+e)/x×100%##(a-c)/x×100%
【分析】图1中,在能量金字塔中,处于第一营养级的生物是生产者,m1表示进入该生态系统的能量源头→太阳能,m2是指在生态系统食物链各营养级散失的热能;能量在食物链各营养级间是单向流动、逐级递减的,则营养级越高,可利用能量少。
图2中,A表示图1中第二营养级所摄入的全部能量,B表示图1中第二营养级所同化的能量,D表示呼吸作用散失的能量,C表示用于第二营养级生长、发育和繁殖的能量,E表示分解者利用的能量,D表示被下一营养级摄入的能量。
【小问1详解】
生态系统的组成成分包括生产者、消费者、分解者和非生物的物质和能量,图1中所示的生物类群只有生产者和消费者,所以该生态系统的生物组成成分还应有分解者,才能保证其物质循环的正常进行。
【小问2详解】
各营养级之间能量流动具有单向流动、逐级递减的特点。m1表示进入该生态系统的能量源头→太阳能,m2是指在生态系统食物链各营养级散失的热能。
【小问3详解】
图2中,A表示图1中第二营养级所摄入的全部能量,B表示图1中第二营养级所同化的能量,d表示呼吸作用散失的能量,C表示用于第二营养级生长、发育和繁殖的能量,E表示分解者利用的能量,D表示被下一营养级摄入的能量。
【小问4详解】
若图1中营养级Ⅰ所固定的太阳能总量为x,据图2可知,营养级Ⅱ所同化的能量为b(或d+e或a-c),所以该生态系统中营养级Ⅰ、Ⅱ间的能量传递效率是 b/x×100%或(d+e)/x×100%或(a-c)/x×100%;
28. 石油泄漏会对周边生态环境带来严重的损害,还将影响居民的健康生活。为解决石油污染问题,某科研小组尝试分离出能高效分解石油的细菌,过程如下图所示。回答下列问题:
(1)从功能上划分,过程③④⑤所用培养基都属于______。
(2)进行过程④之前,常需要检验培养基平板灭菌是否合格,方法是将______的平板倒置于恒温箱中培养,观察是否有菌落出现。
(3)通过统计过程④培养基中菌落数,可对石油分解菌进行计数,统计的菌落数往往比活菌的实际数目少,原因是______。某同学用该法进行操作时,将1mL样品稀释1000倍,在3个平板上分别接种0.2mL稀释液;经适当培养后,3个平板上的菌落数分别为63、68和73,据此可得出每毫升该样品中的活菌数为______。
(4)为筛选出高效分解石油的细菌,其思路是:从过程④的培养基中挑选单菌落,分别接种于过程⑤的液体培养基中,一段时间后测定并比较______。
【答案】(1)选择培养基 (2)若干灭菌后的
(3)①. 平板中的一个菌落可能由两个及以上的细胞发育而来 ②. 3.4×105
(4)石油的剩余量,石油剩余量越少说明其分解石油的效率越高
【小问1详解】
③④⑤均以石油作为唯一碳源,均属于选择培养基。
【小问2详解】
进行过程④之前常需要检验培养基平板灭菌是否合格的方法是:随机取若干灭菌后的平板倒置于恒温箱中培养24h,观察是否有菌落出现:若有菌落出现,则证明灭菌不合格。
【小问3详解】
过程④为通过稀释涂布平板法对石油分解菌进行计数,其原理是当样品稀释度足够高时,培养基表面生长的一个菌落,来源于样品稀释液中一个活菌,该方法中有可能一个菌落由两个及以上的细胞发育而来,所以统计的菌落数往往比活菌的实际数目少。将1mL样品稀释1000倍,在3个平板上分别接人0.2mL稀释液;经适当培养后3个平板上的菌落数分别为63、68和73,据此可得出每毫升样品中的活菌数为(63+68+73)÷3÷0.2×1000=3.4×105(个)。
【小问4详解】
为筛选出高效分解石油的细菌,可从过程④的培养基中挑选单菌落,分别接种于过程⑤的液体培养基中,一段时间后测定并比较石油的剩余量,石油剩余量越少说明其分解石油的效率越高。
29. 双特异性抗体是指一个抗体分子可以与两个不同抗原或同一抗原的两个不同抗原表位相结合,目前最常利用杂交瘤杂交法来制备。长春花是原产于非洲东海岸的野生花卉,其所含的长春碱具有良好的抗肿瘤作用。下图1是科研人员通过杂交—杂交瘤细胞技术(即免疫的B淋巴细胞和杂交瘤细胞杂交技术)生产双特异性抗体的部分过程;图2是某双特异性抗体的作用示意图。请分析回答下列问题:
(1)体外培养动物细胞时,应将培养皿或松盖培养瓶等置于含有______的混合气体的CO2培养箱中进行培养。
(2)步骤②,由于______(原因),在融合体系中会出现多种类型细胞,故需要用HAT培养基进行筛选,在该培养基上未融合的亲本细胞和______的细胞都会死亡。对筛选存活下来的细胞用多孔细胞培养板进行克隆化培养和______,经多次筛选,便可得到所需的单克隆杂交瘤细胞。
(3)与直接使用长春碱相比,将长春碱与双特异性单克隆抗体结合后给药,对人体的副作用更小,原因是双特异性单克隆抗体能______,从而实现长春碱对肿瘤细胞的选择性杀伤。
【答案】(1)95%空气和5%CO2
(2)①. 细胞融合是随机的,且融合率达不到100% ②. 同种融合 ③. 抗体检测阳性
(3)双特异性单克隆抗体能特异性结合肿瘤细胞膜表面抗原,将长春碱靶向运输至肿瘤细胞所在位置,在原位杀死肿瘤细胞
【分析】单克隆抗体制备流程:先给小鼠注射特定抗原使之发生免疫反应,之后从小鼠脾脏中获取已经免疫的B淋巴细胞;诱导B细胞和骨髓瘤细胞融合,利用选择培养基筛选出杂交瘤细胞;进行抗体检测,筛选出能产生特定抗体的杂交瘤细胞;进行克隆化培养,即用培养基培养和注入小鼠腹腔中培养;最后从培养液或小鼠腹水中获取单克隆抗体。
【小问1详解】
实验用骨髓瘤细胞置于95%的空气和(5%)CO2恒温培养箱中37℃培养,其中二氧化碳的作用是维持培养液的pH。
【小问2详解】
融合完成后,融合体系中会出现多种类型的细胞,原因是细胞融合是随机的,且融合率达不到100%;在HAT培养基上,未融合的细胞和同种融合的细胞都会死亡,只有杂交瘤细胞能存活;对筛选存活下来的细胞用多孔细胞培养板进行克隆化培养和抗体检测,经多次筛选,便可得到所需的单克隆杂交瘤细胞。
【小问3详解】
根据题图分析:双特异性抗体制备流程为,先给小鼠注射特定癌胚抗原使之发生免疫反应,然后获取已经免疫的B淋巴细胞。诱导免疫的B细胞和骨髓瘤细胞融合,利用选择培养基筛选出杂交瘤细胞;再把单克隆杂交瘤细胞与经注射长春碱后从小鼠中获得的免疫的B淋巴细胞再杂交,得到单克隆杂交—杂交瘤细胞,再培养该细胞,最终生产出能同时识别癌胚抗原和长春碱(一种抗癌药物) 的双特异性单克隆抗体。因此与直接使用长春碱相比,将长春碱与双特异性单克隆抗体结合后给药,对人体的副作用更小,原因是双特异性单克隆抗体能特异性结合肿瘤细胞膜表面抗原,将长春碱靶向运输至肿瘤细胞所在位置,在原位杀死肿瘤细胞,不对其他正常细胞造成损伤。
30. 研究人员利用一种从某生物体内分离出的抗盐碱基因,通过基因工程、植物细胞工程等现代生物技术,培育出了抗盐碱大豆,提高了大豆的产量。下图为培育流程,其中①~⑥为不同过程,AluⅠ、SmⅠ、HindⅢ和PstⅠ为限制酶。根据所学知识,回答下列问题:
(1)不能用限制酶AluⅠ切割抗盐碱基因,其原因是限制酶AluⅠ切割会______。用限制酶切割抗盐碱基因和质粒时,选择SmaⅠ和PstⅠ比只选择PstⅠ更合理,其原因是既可防止______,又可防止目的基因、质粒的自身环化。
(2)通过PCR获得的抗盐碱基因在琼脂糖凝胶中的迁移速率与______有关(任答一点)。
(3)将目的基因导入植物细胞,除上述农杆菌转化法外,还可采用______(填方法)。
(4)从个体生物学水平上鉴定该基因工程是否成功的思路是______。
【答案】(1)①. 破坏抗盐碱基因 ②. 目的基因和质粒反向连接
(2)凝胶的浓度、DNA分子的大小和构象
(3)基因枪法和花粉管通道法
(4)将转基因植株和普通植株分别种于盐碱地中,观察两种植株长势的差异
【分析】据图分析,图示为利用基因工程和细胞工程培育出抗盐碱大豆的过程,其中①表示构建基因表达载体;②表示将目的基因导入农杆菌细胞;③表示筛选含有目的基因的农杆菌;④表示脱分化形成愈伤组织的过程;⑤⑥表示幼苗培育成成体的过程。
【小问1详解】
据图可知,抗盐碱基因中包含了AluⅠ限制酶识别序列,若用限制酶AluⅠ切割则会破坏抗盐碱基因;选择Sma I和Pst I两种限制酶分别切割抗盐碱基因和质粒,抗盐碱基因与质粒各自能形成不能互补配对的两个黏性末端,同时抗盐碱基因与质粒之间的黏性末端又能互补配对,相比只选择PstⅠ一种酶进行切割的优点是可防止目的基因和质粒反向连接、防止目的基因、质粒自身环化。
【小问2详解】
DNA分子在凝胶中的迁移速率与凝胶的浓度、DNA分子的大小和构象有关,一般DNA分子越大,迁移速度越慢,大分子物质在通过琼脂糖时受到较大阻力,因此双链DNA分子片段长度越大,在琼脂糖中的移动速率越小。
【小问3详解】
将目的基因导入植物细胞,除采用上图所示农杆菌转化法外,还可采用基因枪法和花粉管通道法。
【小问4详解】
该实验的目的是培育抗盐碱大豆,个体生物学水平上鉴定该基因工程是否成功,可将转基因植株和普通植株分别种于盐碱地中,观察两种植株长势的差异,若转基因植株长势明显优于普通植株,则证明转基因成功。
不同成分
水
底泥
植物
浮游动物
底栖动物
鲫鱼
乌鳢
DDT含量(μg/kg)
0.1
0.7
6.3
21.0
37.9
19.4
124.4
组分
KH2PO4
Na2HPO4
MgSO4·H2O
葡萄糖
尿毒
琼脂
H2O
含量
1.4g
21.8
0.2g
10.0g
1.0g
15.0g
定容1000mL
生物-四川省达州市2024学年高一年级(春季)下学期期末监测考试试题和答案: 这是一份生物-四川省达州市2024学年高一年级(春季)下学期期末监测考试试题和答案,共5页。
四川省达州市2023-2024学年高一上学期期末监测生物试题: 这是一份四川省达州市2023-2024学年高一上学期期末监测生物试题,共4页。
四川省达州市2023-2024学年高一上学期期末监测生物试题(无答案): 这是一份四川省达州市2023-2024学年高一上学期期末监测生物试题(无答案),共7页。试卷主要包含了考试结束后,将答题卡收回,某同学做了性状分离比的模拟实验等内容,欢迎下载使用。

