[化学][二模]广东省深圳市龙华区2024年中考二模试题(解析版)
展开1.全卷分两部分,第一部分试题为化学,第二部分试题为物理,共 10 页;满分 120 分,其中化学 50分,物理 70 分;考试时间 100 分钟。
2.答题前,请将学校、班级和姓名写在答题卡相应位置,并将条形码粘贴在答题卡的贴条形码区。请保持条形码整洁、不污损。
3.选择题选出答案后,用 2B 铅笔涂到答题卡的相应位置上;非选择题答案必须写在答题卡指定的位置上、凡在试卷、草稿纸、超过答题框区域等作答的,其答案一律无效。
4.答题卡必须保持清洁,不能折叠。考试结束,答题卡交回。
第一部分 化学
可能用到的相对原子质量:H1 N14 O16
一、单项选择题(本大题共 12 小题,1~8 题每小题 1.5 分,9~12 题每小题 2 分,共 20 分。在每小题列出的四个选项中,只有一项最符合题意)
1. 深圳市红釉彩瓷“满堂红”烧制技艺是广东省级非物质文化遗产,其工序如下图所示。该过程中主要涉及化学变化的是( )
A. 配料B. 成型
C. 上色D. 烧制
【答案】D
【解析】
【详解】A、配料没有新物质生成,属于物理变化;故选项错误;
B、成型没有新物质生成,属于物理变化;故选项错误;
C、上色没有新物质生成,属于物理变化;故选项错误;
D、烧制,燃烧属于化学变化;故选项正确。
故选D。
2. 正确理解和使用化学用语是学习化学的基础,下列表述正确的是( )
A. Fe3+表示3个铁离子B. C60表示60个碳原子
C. He可表示单质的化学式D. NaCl是由NaCl分子构成的
【答案】C
【解析】
【详解】A、Fe3+表示一个铁离子带有3个单位正电荷,故A错误;
B、C60表示一个C60分子中含有60个碳原子,故B错误;
C、氦气是由原子直接构成,故He可表示单质的化学式,故C正确;
D、NaCl是由钠离子和氯离子构成的,故D错误。
故选C。
3. 家用燃料使用的发展历程(括号内表示燃料主要成分)如下图所示。下列说法错误的是( )
A. 燃料燃烧时均放出热量
B. 罐装液化气是石油化工的一种产品
C. 夜间管道煤气泄漏可以开灯查找泄漏源
D. 天然气与蜂窝煤相比较,是更清洁的能源
【答案】C
【解析】
【详解】A、燃烧是可燃物与空气中氧气发生的发光、放热的剧烈的氧化反应,因此燃料燃烧时均放出热量,选项说法正确;
B、罐装液化气是石油化工的一种产品,选项说法正确;
C、管道煤气具有可燃性,与氧气混合遇到明火或电火花时可能会发生爆炸,因此夜间管道煤气泄漏不能开灯查找泄漏源,选项说法错误;
D、煤炭燃烧会产生一氧化碳、二氧化硫等有害气体,而天然气燃烧的产物只有二氧化碳和水,与煤相比,天然气是更清洁的燃料,选项说法正确。
故选C。
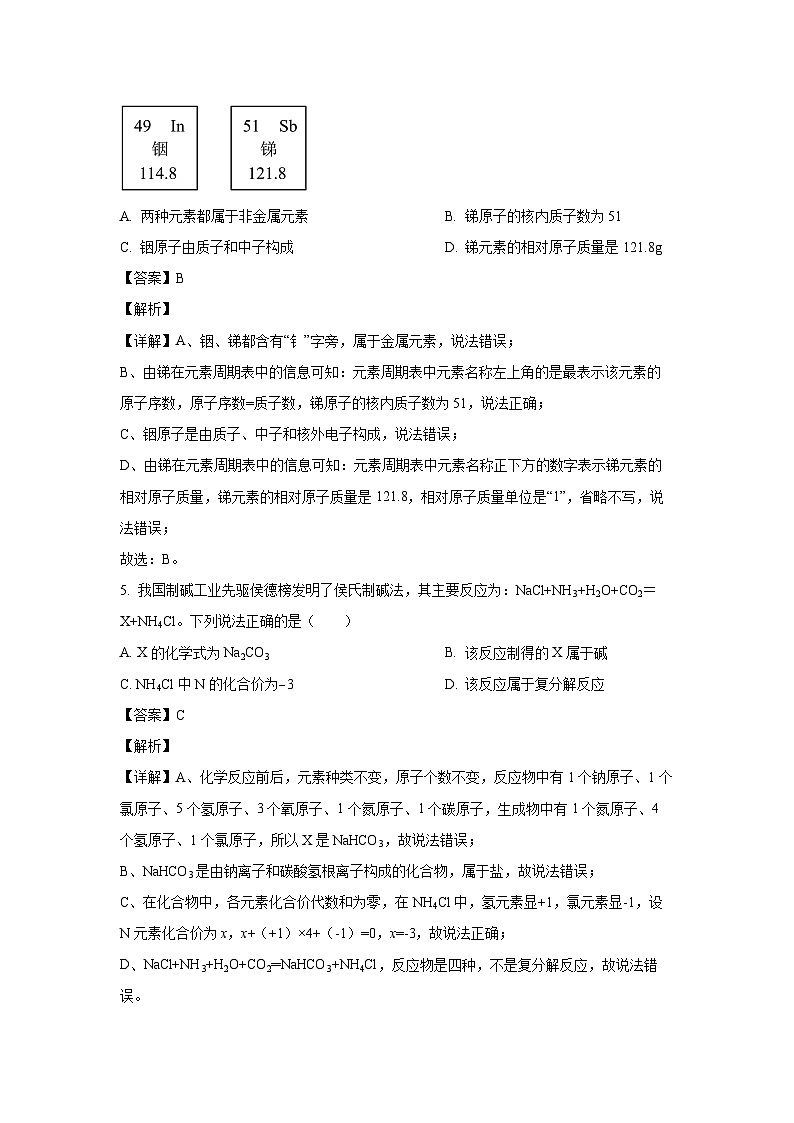
4. 如图是元素周期表的一部分。下列说法正确的是( )
A. 两种元素都属于非金属元素B. 锑原子的核内质子数为51
C. 铟原子由质子和中子构成D. 锑元素的相对原子质量是121.8g
【答案】B
【解析】
【详解】A、铟、锑都含有“钅”字旁,属于金属元素,说法错误;
B、由锑在元素周期表中的信息可知:元素周期表中元素名称左上角的是最表示该元素的原子序数,原子序数=质子数,锑原子的核内质子数为51,说法正确;
C、铟原子是由质子、中子和核外电子构成,说法错误;
D、由锑在元素周期表中的信息可知:元素周期表中元素名称正下方的数字表示锑元素的相对原子质量,锑元素的相对原子质量是121.8,相对原子质量单位是“1”,省略不写,说法错误;
故选:B。
5. 我国制碱工业先驱侯德榜发明了侯氏制碱法,其主要反应为:NaCl+NH3+H2O+CO2=X+NH4Cl。下列说法正确的是( )
A. X的化学式为Na2CO3B. 该反应制得的X属于碱
C. NH4Cl中N的化合价为3D. 该反应属于复分解反应
【答案】C
【解析】
【详解】A、化学反应前后,元素种类不变,原子个数不变,反应物中有1个钠原子、1个氯原子、5个氢原子、3个氧原子、1个氮原子、1个碳原子,生成物中有1个氮原子、4个氢原子、1个氯原子,所以X是NaHCO3,故说法错误;
B、NaHCO3是由钠离子和碳酸氢根离子构成的化合物,属于盐,故说法错误;
C、在化合物中,各元素化合价代数和为零,在NH4Cl中,氢元素显+1,氯元素显-1,设N元素化合价为x,x+(+1)×4+(-1)=0,x=-3,故说法正确;
D、NaCl+NH3+H2O+CO2═NaHCO3+NH4Cl,反应物是四种,不是复分解反应,故说法错误。
故选C。
6. 隐丹参酮(C19H20O3)是《本草纲目》记载的中药丹参的有效成分之一。下列说法正确的是( )
A. 隐丹参酮中碳元素的质量分数最大
B. 隐丹参酮是由C、H、O三个元素组成的
C. 隐丹参酮中氢元素与氧元素的质量比为5:6
D. 隐丹参酮由19个碳原子、20个碳原子和3个氧原子构成
【答案】A
【解析】
【详解】A、隐丹参酮中C、H、O元素的质量比为:,故碳元素的质量分数最大,符合题意;
B、由化学式可知,隐丹参酮是由C、H、O三种元素组成的,元素是宏观概念,只能论种类,不能论个数,不符合题意;
C、隐丹参酮中氢元素与氧元素的质量比为:,不符合题意;
D、隐丹参酮由隐丹参酮分子构成,每个隐丹参酮分子由19个碳原子、20个碳原子和3个氧原子构成,不符合题意。
故选A。
7. 下列日常生活与解释说明相符合的是( )
【答案】A
【解析】
【详解】A、石墨具有导电性,铅笔芯主要成分是石墨,因此可用铅笔芯制作简易电极,说法正确,符合题意;
B、明矾能吸附水中悬浮的不溶性杂质,可净化金鱼缸内的水,说法错误,不符合题意;
C、阳台上的花叶片发黄,施加适量氮肥,如氯化铵等,氯化钾属于钾肥,说法错误,不符合题意;
D、湿衣服在阳光下比在阴凉处干得快,是因为温度升高,分子运动速率加快,说法错误,不符合题意。
故选:A。
8. 关于水的知识网络图(“→”表示物质可转化)说法中,正确的是( )
A. 反应①过程中一定会观察到溶液变黄B. 反应②可用于食品防潮
C. 反应③在电解时,负极产生氧气D. 反应④一定氢气在氧气中燃烧
【答案】B
【解析】
【详解】A、反应①为盐酸转化为水,例如盐酸与氢氧化钠溶液反应生成氯化钠和水,实验中不会出现溶液变黄的实验现象,选项说法错误;
B、反应②为生石灰与水反应生成熟石灰(氢氧化钙),此反应可用于食品防潮,选项说法正确;
C、反应③水在通电的条件下分解为氢气和氧气,连接电源正极的产生的是氧气,连接电源负极的产生的是氢气,选项说法错误;
D、反应④氢气转化为水的方法很多,可以为氢气和氧气点燃生成水,也可以为在加热的条件下,氢气与氧化铜反应生成铜和水,选项说法错误。
故选:B。
9. 科学家研制出光催化剂,在光照下将CO2和CH3NH2合成甘氨酸,微观模拟如图所示。下列说法错误的是( )
A. 由图可知,甘氨酸的化学式为C2H5NO2
B. 参加反应的CO2和CH3NH2的分子个数比为1:1
C. 该催化剂在反应前后质量和性质均不发生改变
D. 该反应可以作为人工固碳手段,缓解温室效应加剧
【答案】C
【解析】
【分析】由微观反应示意图可知,该反应是催化剂的作用下、在光照的条件下,将CO2和CH3NH2合成甘氨酸,反应的化学方程式为。
【详解】A、由分子结构模型可知,甘氨酸的化学式为C2H5NO2,选项说法正确;
B、由化学方程式可知,参加反应的CO2和CH3NH2的分子个数比为1:1,选项说法正确;
C、该催化剂在反应前后质量和化学性质均不发生改变,物理性质可能改变,选项说法错误;
D、二氧化碳是该反应的一种反应物,因此该反应可以作为人工固碳手段,缓解温室效应加剧,选项说法正确。
故选C。
10. 如图是ZnSO4和KNO3的溶解度曲线,下列说法正确的是( )
A. KNO3的溶解度小于ZnSO4的溶解度
B. 降温一定可以使饱和的ZnSO4溶液变为不饱和
C. 20℃时,将16gKNO3放入50g水中,得到66g饱和溶液
D. t℃时,ZnSO4和KNO3的饱和溶液中,溶质质量分数相等
【答案】D
【解析】
【详解】A、在比较物质的溶解度时,需要指明温度,温度不能确定,溶解度也不能确定,故说法错误;
B、小于t℃,硫酸锌的溶解度随温度的降低而减小,高于t℃,硫酸锌的溶解度随温度的升高而减小,所以降温不一定可以使饱和的ZnSO4溶液变为不饱和,故说法错误;
C、20℃时,硝酸钾的溶解度是31.6g,生铁将16gKNO3放入50g水中,只能溶解15.8g,所以得到65.8g饱和溶液,故说法错误;
D、t℃时,ZnSO4和KNO3的溶解度相等,所以饱和溶液中,溶质质量分数相等,故说法正确。
故选D。
11. 鉴别、除杂是重要的实验技能。下列实验设计不能达到实验目的的是( )
【答案】B
【解析】
【详解】A、CaCO3固体高温煅烧生成氧化钙和二氧化碳,能除去杂质且没有引入新的杂质,符合除杂原则,故选项实验设计能达到实验目的;
B、氢氧化钠固体具有吸水性,且能与二氧化碳反应,不但能把杂质除去,也会把原物质除去,不符合除杂原则,故选项实验设计不能达到实验目的;
C、黄铜(铜锌合金)中的铜在空气中灼烧生成氧化铜,表面逐渐变黑,纯金在空气中灼烧,无明显现象,故选项实验设计能达到实验目的;
D、分别用一氧化碳还原,分别生成铜和二氧化碳、铁和二氧化碳,观察到黑色粉末逐渐变红的原固体粉末是氧化铜,颜色没有变化的原固体粉末是四氧化三铁,可以鉴别,故选项实验设计能达到实验目的。
故选B。
12. 在密闭容器中进行铁和硫酸铜溶液反应的数字化实验时,用传感器测得容器中的体积分数和溶液的pH随时间变化情况分别如图1、图2所示。下列说法不正确的是( )
A. 该反应过程中有参与B. 该过程中溶液酸性不断增强
C. 该反应过程中可能有生成D. 该过程中可能发生两个置换反应
【答案】B
【解析】
【详解】A、由图可知,反应过程中氧气的体积分数减小,则该反应过程中有氧气参与,不符合题意;
B、由图可知,该过程中,pH先减小后增大,说明该过程中溶液酸性先增强后减弱,符合题意;
C、由图可知,溶液pH<7,显酸性,溶液中含氢离子,铁能与氢离子反应生成氢气,故该反应过程中可能有氢气生成,不符合题意;
D、由图可知,溶液pH<7,显酸性,溶液中含氢离子,该过程中可能发生的反应为铁和硫酸反应生成硫酸亚铁和氢气,铁和硫酸铜反应生成硫酸亚铁和铜,这两个反应均符合“一种单质与一种化合物反应生成另一种单质和另一种化合物”的反应,均属于置换反应,故该过程中可能发生了两个置换反应,不符合题意。
故选B。
二、非选择题(本大题包括 4 小题,每空 1 分,填空题中每个化学方程式 1.5 分,共 30 分)
13. 基础实验与跨学科实践:
(1)图一是实验室制取常见气体的部分装置图。
①将固体混合物放入装置甲中制O2,其反应原理是______(用化学方程式表示);
②选择乙装置制取CO2,X仪器的名称是______,其反应原理是______(用化学方程式表示);
③能用丙装置来收集H2的原因是______。
(2)化学兴趣小组自制了一个简易制氧机,如上图二所示。
①利用A装置可以抽拉的钢丝实现二氧化锰与过氧化氢溶液的接触与分离,这样设计的优点是______;
②若想利用B装置监测产生O2的气流速率,则a、b端导管的接口为______(选填如图中的数字)。
【答案】(1)①. ②. 锥形瓶 ③. CaCO3+2HCl=CaCl2+H2O +CO2↑ ④. 难溶于水
(2)①. 控制反应的发生和停止 ②. ②
【解析】(1)①将固体混合物放入装置甲中制O2,是用氯酸钾和二氧化锰制氧气,氯酸钾在二氧化锰做催化剂和加热的条件下生成氯化钾和氧气,反应的化学方程式为:;
②据图可知,X仪器的名称是锥形瓶,制取二氧化碳的原理是碳酸钙和盐酸反应生成氯化钙和水和二氧化碳,反应的化学方程式为:CaCO3+2HCl=CaCl2+H2O +CO2↑;
③能用丙装置(排水法)来收集H2的原因是:H2难溶于水;
(2)①利用A装置可以抽拉的钢丝实现二氧化锰与过氧化氢溶液的接触与分离,这样设计的优点是:可以控制反应的发生和停止;
②若想利用B装置监测产生O2的气流速率,则需要气体从长管通入后从水中逸出,之后从短管排出,故选②。
14. 兴趣小组以“自制汽水的相关探究”为主题开展项目式学习。
【任务一】确定自制汽水配方
适量的小苏打、柠檬酸、白糖(含蔗糖99%以上)、果汁,500mL凉开水
(1)白糖属于______(选填“酸”“氧化物”“有机物”中的一项)。
【任务二】配制汽水:准备500mL的塑料瓶,按以下图示配制汽水
(2)制汽水时,加入小苏打溶液旋紧瓶盖后摇匀,产生的现象是______,从气体溶解度角度分析,需将汽水冷藏保存的原因为______。
【任务三】探究小苏打受热分解的产物。按如图所示充分加热小苏打,观察到试管口有水雾,澄清石灰水变浑浊,说明小苏打受热易分解,分解后生成固体是什么呢?
【作出猜想】
(3)猜想Ⅰ:氢氧化钠。
猜想Ⅱ:碳酸钠。
猜想Ⅲ:______。
【设计方案】
(4)
滴加足量CaCl2溶液的作用是______。
【实验结论】
(5)猜想______正确。
【答案】(1)有机物
(2)①. 液面有气泡冒出 ②. 降温,气体溶解的更多
(3)碳酸钠、氢氧化钠
(4)①. 无色酚酞等 ②. 检验碳酸钠并除尽碳酸钠
(5)Ⅱ
【解析】(1)白糖是含碳元素的化合物,则白糖属于有机物;
(2)小苏打是碳酸氢钠的俗称,碳酸氢钠与柠檬酸反应会生成二氧化碳气体,则制汽水时,加入小苏打溶液旋紧瓶盖后摇匀,产生的现象是溶液中有气泡冒出,气体溶解度随温度的降低而增大,则需将汽水冷藏保存的原因为降温,气体溶解的更多;
(3)根据猜想Ⅰ:氢氧化钠和猜想Ⅱ:碳酸钠,可推出猜想Ⅲ:碳酸钠、氢氧化钠;
(4)碳酸钠能与氯化钙溶液反应生成碳酸钙沉淀和氯化钠,实验现象是产生白色沉淀,说明产物中有碳酸钠,再取操作一静置后的上层清液于另一试管中,滴加无色酚酞溶液,若观察到无明显现象,说明溶液不显碱性,则溶液中不含氢氧化钠,滴加足量CaCl2溶液的作用是检验并除尽碳酸钠,防止对氢氧化钠的检验产生干扰;
(5)根据上述分析可知,分解后生成固体是碳酸钠,则猜想Ⅱ正确。
15. 金属铍广泛应用于航空航天、核能和新能源汽车等高新产业、从某萤石矿(主要含BeO及少量SiO2、Fe2O3)中提取铍的工艺如下图。
【资料】i、BeO与Al2O3化学性质类似;SiO2不溶于水及硫酸。
ii、Be(OH)2在pH≈8.8时沉淀完全。请回答下列问题:
(1)微波焙烧可以使矿物内部变得疏松多孔,目的是______。
(2)写出浸出过程中发生的化学方程式______(任写一个)。
(3)操作1的名称是______。
(4)除铁过程中,硫酸铁、硫酸钠和水反应生成黄钠铁钒渣[NaFe3(SO4)2(OH)6]和硫酸,该反应的化学方程式为______;操作3之前加入NaOH除了沉铍外,另一个重要作用为______。
(5)所得Be(OH)2经高温焙烧获得精制BeO,焙烧时间对失重率(指焙烧后固体减少质量占焙烧前固体质量的百分比)的影响如下表。分析可知,为平衡原料利用率及经济成本,最佳焙烧时间为______h。
(6)该工艺中可循环利用的物质是H2O和______(填化学式)。
【答案】(1)增大与H2SO4的接触面积,加快浸出速率
(2)BeO+H2SO4=BeSO4+H2O##Fe2O3+3H2SO4=Fe2(SO4)3+3H2O
(3)过滤
(4)①. 12H2O+Na2SO4+3Fe2(SO4)3=2NaFe3(SO4)2(OH)6↓+6H2SO4 ②. 中和硫酸##调节溶液的 pH 到 8.8
(5)3
(6)Na2SO4
【解析】(1)反应物接触面积越大,反应越快、越充分。微波焙烧可以使矿物内部变得疏松多孔,目的是增大与H2SO4的接触面积,加快浸出速率;
(2)浸出过程中,氧化铍与稀硫酸反应得到硫酸铍和水,氧化铁与稀硫酸反应生成硫酸铁和水,反应的化学方程式分别为:BeO+H2SO4=BeSO4+H2O、Fe2O3+3H2SO4=Fe2(SO4)3+3H2O;
(3)固液分离采用过滤的方法,操作1的名称是过滤;
(4)除铁过程中,硫酸铁、硫酸钠和水反应生成黄钠铁钒渣[NaFe3(SO4)2(OH)6]和硫酸,该反应的化学方程式为:12H2O+Na2SO4+3Fe2(SO4)3=2NaFe3(SO4)2(OH)6↓+6H2SO4;
由于除铁过程中有硫酸生成,操作3之前加入NaOH除了沉铍外,另一个重要作用为中和硫酸,调节溶液的pH到8.8使氢氧化铍完全沉淀;
(5)根据表格信息可知,焙烧达到3小时后,失重率最大,之后基本变化不大,因此为平衡原料利用率及经济成本,最佳焙烧时间为3h;
(6)操作3之前加入的NaOH和硫酸反应生成了硫酸钠,既是反应物又是生成物的物质可以循环利用,该工艺中可循环利用的物质是H2O和Na2SO4。
16. 球状活性炭在神舟飞船、空间站等领域发挥着重要作用。用含碳元素的大孔吸附树脂球制备球状活性炭的流程如下图:
请回答下列问题:
(1)磺化反应器中用到浓硫酸,其具有______性,因此使用时需注意安全。
(2)在炭化—活化炉中,用N2作保护气,是因为N2的化学性质______。
(3)活化过程中,在高温条件下通入水蒸气,与碳单质发生还原反应生成H2和另一种可燃气体。当消耗10.8kg水蒸气时,生成H2的质量为多少?(根据化学方程式计算,并写出规范完整的计算过程)
(4)活化温度对球状活性炭的产率及吸附能力影响较大。以CCl4吸附值来表示球状活性炭的吸附能力,其值越大,产品的吸附能力越强。结合下图分析,最佳活化温度为______℃左右。
【答案】(1)腐蚀或脱水
(2)不活泼
(3)解:设消耗10.8kg水蒸气时,生成H2的质量为x,
x=1.2kg
答:消耗 10.8 kg 水蒸气时,生成H2 的质量为 1.2kg。
(4)850
【解析】(1)浓硫酸具有腐蚀性、脱水性,磺化反应器中用到浓硫酸,其具有较强的腐蚀性或脱水性,因此使用时需注意安全。
(2)N2的化学性质稳定或不活泼,则在炭化—活化炉中,用N2作保护气。
(3)活化过程中,在高温条件下通入水蒸气,与碳单质发生还原反应生成H2和另一种可燃气体,根据质量守恒定律,反应前后元素种类不变,则该可燃性气体为CO,根据化学方程式计算,计算过程见答案。
(4)活化温度对球状活性炭的产率及吸附能力影响较大。以CCl4吸附值来表示球状活性炭的吸附能力,其值越大,产品的吸附能力越强。结合如图分析,最佳活化温度为850℃左右。
选项
日常生活
解释说明
A
用铅笔芯制作简易电极
石墨有导电性
B
用明矾净化金鱼缸内的水
明矾能吸附水中所有杂质
C
阳台上的花叶片发黄,施加适量氯化钾
增加氮元素
D
湿衣服在阳光下比在阴凉处干得快
温度升高,分子变大
选项
实验目的
实验设计
A
除去CaO中的CaCO3
高温煅烧
B
除去CO2中的H2O
用氢氧化钠固体干燥
C
鉴别黄铜(铜锌合金)和纯金
分别在空气中灼烧
D
鉴别氧化铜与四氧化三铁粉末
分别用一氧化碳还原
实验操作
实验现象
步骤一:取少量加热后的固体样品于试管中,加入适量的蒸馏水,充分溶解再滴加足量CaCl2溶液,振荡,静置。
产生白色沉淀
步骤二:再取操作一静置后的上层清液于另一试管中,滴加______溶液。
无明显现象。
时间/h
1
2
3
4
5
失重率/%
51.6
56.4
60.1
60.3
60.4
2024年深圳市龙华区初三中考二模化学试卷: 这是一份2024年深圳市龙华区初三中考二模化学试卷,文件包含2024年4月深圳市龙华区初三二模化学试卷pdf、2024年4月深圳市龙华区初三二模化学答案pdf等2份试卷配套教学资源,其中试卷共6页, 欢迎下载使用。
2021年广东省深圳市福田区中考二模化学试题(含解析): 这是一份2021年广东省深圳市福田区中考二模化学试题(含解析),共12页。试卷主要包含了单选题,实验题,填空题,流程题,计算题等内容,欢迎下载使用。
2021年广东省深圳市中考二模化学试题: 这是一份2021年广东省深圳市中考二模化学试题,共6页。试卷主要包含了单项选择题Ⅰ,单项选择题Ⅱ,非选择题等内容,欢迎下载使用。

