陕西省咸阳市2023-2024学年高一下学期7月期末考试生物试卷(Word版附解析)
展开1.本试题共6页,满分100分,答题时间90分钟。
2.答卷前,考生务必将自己的姓名和准考证号填写在答题卡上。
3.回答选择题时,选出每小题答案后,用2B铅笔把答题卡上对应题目的答案标号涂黑。如需改动,用橡皮擦干净后,再选涂其它答案标号。回答非选择题时,将答案写在答题卡上。写在本试卷上无效。
4.考试结束后,监考员将答题卡按顺序收回,装袋整理;试题不回收。
第Ⅰ卷(选择题 共45 分)
一、选择题(本大题共15 小题,每小题2分,计30分。每小题只有一个选项是符合题意的)
1. 下列关于蓝细菌和菠菜的叙述,正确的是( )
A. 细胞核中都有 DNA 和 RNAB. 蛋白质都在核糖体上合成
C. 主动运输都需要线粒体提供能量D. 都能在叶绿体中进行光合作用制造有机物
2. 无机盐是生物体的组成成分,对维持生命活动有重要作用。下列叙述错误的是( )
A. Fe存在于叶绿体的叶绿素中B. Na⁺缺乏会引起肌肉酸痛、无力
C. 人体血液中Ca²⁺含量过低易出现抽搐现象D. 植物体缺 P 常表现为生长发育不正常
3. 将正常线粒体破坏,各部分用差速离心法分离,结果如图。含有有氧呼吸第三阶段有关酶的是( )
A. ①B. ②C. ③D. ④
4. 下列关于物质进出细胞的方式,叙述正确的是( )
A. 胞吐过程的发生与膜的流动性有关
B. 水分子通过通道蛋白进入细胞需消耗ATP
C. 通过载体蛋白的物质转运属于主动运输
D. 分泌蛋白排出细胞会发生转运蛋白构象改变
5. 下列关于细胞生命历程的叙述,正确的是( )
A. 细胞分裂和分化均可增加细胞数量B. 细胞衰老则整个个体衰老
C. 细胞分化是因为不同细胞中基因不同D. 人的每条染色体两端都有端粒
6. 某种植物的羽裂叶和全缘叶是一对相对性状,某同学用全缘叶植株甲进行了自花传粉,子代出现性状分离。现有全缘叶植株乙,下列可判定植株乙是纯合子的实验是( )
A. 用植株甲的花粉给乙授粉,子代有全缘叶和羽裂叶
B. 用植株乙的花粉给植株甲授粉,子代全为全缘叶
C. 用植株乙自交,子代中全缘叶与羽裂叶的比例为3:1
D. 用植株乙给羽裂叶植株授粉,子代中全缘叶与羽裂叶的比例为1:1
7. DNA是主要的遗传物质,关于DNA 分子的叙述,错误的是( )
A. DNA 分子由两条反向平行的链盘旋成双螺旋结构
B. A 和T配对,G和C 配对,符合碱基互补配对原则
C. 碱基和磷酸交替排列,构成了DNA 分子的基本骨架
D. DNA 双链中(A+G)/(T+C )一定等于1,一条链中(A+G)/(T+C )不一定等于1
8. 下列关于基因、DNA 和染色体关系的叙述,错误的是( )
A. 基因通常是具有遗传效应的DNA 片段
B. 每条染色体上都有一个 DNA 分子
C. DNA 分子数和基因数量相比,基因数量多
D. DNA分子的碱基总数和基因的碱基总数相比,DNA 的碱基总数多
9. 现有DNA 分子的两条单链均只含有15N(表示为15N15N)的大肠杆菌,若将该大肠杆菌在含有14N 的培养基中繁殖两代,则理论上DNA分子的组成类型和比例分别是( )
A. 有15N14N和14N14N两种,其比例为1:1
B. 有15N14N和14N14N两种,其比例为2:1
C. 有14N14N和15N15N两种,其比例为3:1
D. 有15N15N和14N14N两种,其比例为2:1
10. 下列关于基因与性状关系,叙述错误的是( )
A. 基因与性状是一一对应的关系
B. 基因通过其表达产物——蛋白质来控制性状
C. 细胞内基因的表达与否及表达水平的高低都是受到调控的
D. 生物的性状也受到环境的影响
11. 下列关于生物变异的叙述,正确的是( )
A. 基因重组只是基因间的重新组合,不会导致生物性状变异
B. 基因突变可以产生新基因,是变异的根本来源,能为进化提供原材料
C. 基因突变是碱基对的替换、增添或缺失引起的碱基序列改变,一定引起生物性状变异
D. 染色体片段缺失引起性状改变对生物体不利,片段重复使基因数量增多对生物是有利的
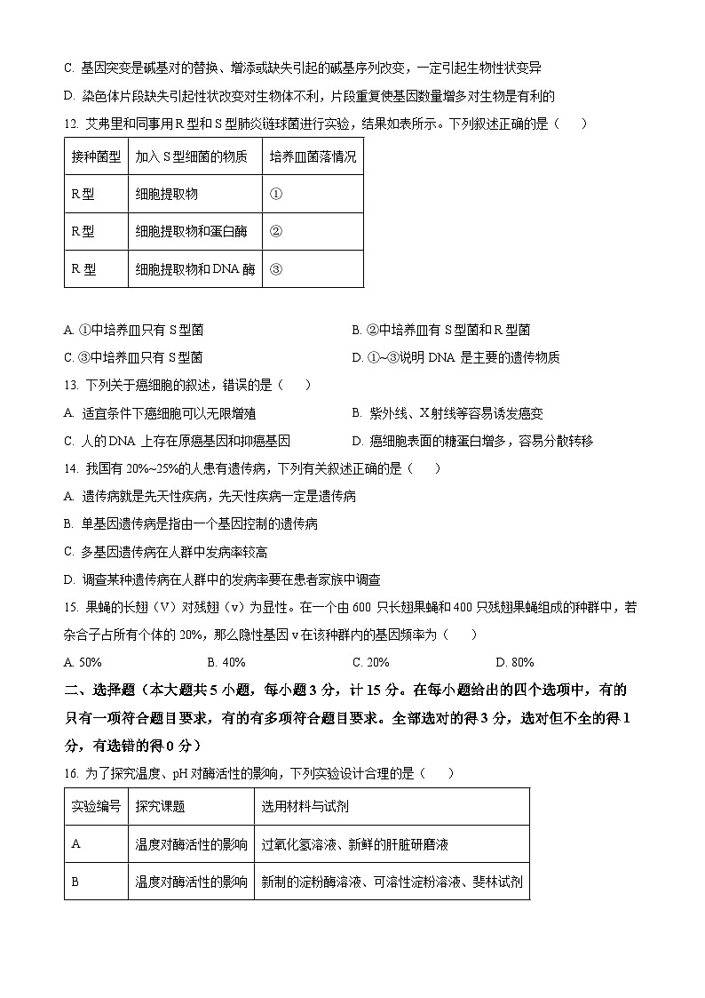
12. 艾弗里和同事用R型和S型肺炎链球菌进行实验,结果如表所示。下列叙述正确的是( )
A. ①中培养皿只有S型菌B. ②中培养皿有S型菌和R型菌
C. ③中培养皿只有S型菌D. ①~③说明 DNA 是主要的遗传物质
13. 下列关于癌细胞的叙述,错误的是( )
A. 适宜条件下癌细胞可以无限增殖B. 紫外线、X射线等容易诱发癌变
C. 人的DNA 上存在原癌基因和抑癌基因D. 癌细胞表面的糖蛋白增多,容易分散转移
14. 我国有20%~25%的人患有遗传病,下列有关叙述正确的是( )
A. 遗传病就是先天性疾病,先天性疾病一定是遗传病
B. 单基因遗传病是指由一个基因控制的遗传病
C. 多基因遗传病在人群中发病率较高
D. 调查某种遗传病在人群中的发病率要在患者家族中调查
15. 果蝇的长翅(V)对残翅(v)为显性。在一个由600 只长翅果蝇和400只残翅果蝇组成的种群中,若杂合子占所有个体的20%,那么隐性基因v在该种群内的基因频率为( )
A. 50%B. 40%C. 20%D. 80%
二、选择题(本大题共5小题,每小题3分,计15分。在每小题给出的四个选项中,有的只有一项符合题目要求,有的有多项符合题目要求。全部选对的得3分,选对但不全的得1分,有选错的得0分)
16. 为了探究温度、pH对酶活性的影响,下列实验设计合理的是( )
A. AB. BC. CD. D
17. 我国劳动人民在漫长的历史进程中,积累了丰富的生产、生活经验,并在实践中应用。生产和生活中常采取的一些措施如下。有关做法合理的是( )
A. 白天适当提高温度,夜晚适当降低温度,以提高产量
B. 小麦、玉米等种子收获后经适当风干处理后储藏
C. 为延长储存时间,果实、蔬菜等收获后在无氧条件下存放
D. 合理密植,即栽种作物时做到密度适当,行距、株距合理
18. 鸡的性别决定方式与人类不同,雌性的两条性染色体是异型的(ZW),雄性的两条性染色体是同型的(ZZ)。已知鸡的羽毛性状芦花和非芦花受一对等位基因控制(位于Z染色体上)。芦花鸡对非芦花鸡为显性,现有一些纯合的芦花和非芦花鸡。下列分析及推断正确的是( )
A 若用雌性非芦花鸡和雄性芦花鸡杂交,根据子代表型即可确定子代性别
B. 若用雄性非芦花鸡和雌性芦花鸡杂交,根据子代表型即可确定子代性别
C. 若用雌性非芦花鸡和雄性芦花鸡杂交得到F₁,F₁雌雄杂交,F₂中非芦花全为雌性
D. 若用雄性非芦花鸡和雌性芦花鸡杂交得到F₁,F₁雌雄杂交,F₂雌鸡中有芦花和非芦花
19. 赫尔希和蔡斯用32P 或35S标记T2噬菌体并分别与未标记的细菌混合培养,保温一定时间后经搅拌、离心得到上清液和沉淀物,并测量放射性。对此实验的叙述,错误的是( )
A. 该实验利用是 T2 噬菌体侵染肺炎链球菌
B. 保温时间过长会使32P标记组上清液的放射性偏低
C. 搅拌的目的是使吸附在细菌上的噬菌体与细菌分离
D. 实验所获得的子代噬菌体不含35S 而部分含有32P
20. 小鼠A”基因控制黄色体毛,该基因上游有一段特殊的碱基序列决定着该基因的表达水平。这段碱基序列具有多个可发生 DNA 甲基化修饰的位点,当这些位点没有甲基化时,A”基因正常表达,小鼠表现为黄色,当这些位点甲基化后,使小鼠毛色发生改变。有关叙述正确的是( )
A. 甲基化导致A”基因的碱基序列改变B. 甲基化抑制了A”基因的表达
C A”基因甲基化属于基因突变D. 甲基化修饰可遗传给下一代
第Ⅱ卷(非选择题 共55分)
三、非选择题(本大题共5小题,计55分)
21. 为探究适宜温度下CO₂对光合作用的影响,将四组等量菠菜叶圆片排气后,分别置于盛有等体积不同浓度。NaHCO3溶液的烧杯中,从烧杯底部给予适宜光照,记录叶圆片上浮至液面所需时长,结果如图。回答下列问题:
(1)本实验中,自变量是_____,温度属于_____(填“自变量”“因变量”或“无关变量”)。
(2)四组实验中,浓度为_____的NaHCO₃溶液中叶圆片光合速率最高,该组叶圆片的叶肉细胞中产生 ATP 的场所有_____。若在4℃条件下进行本实验,各组叶圆片上浮所需时长会_____。
(3)将植株置于密闭玻璃罩内,给予适宜光照,测量发现玻璃罩内(CO2浓度先降低,一段时间后保持稳定,原因是_____。
22. 果蝇控制翅型的基因位于2号染色体、控制体色的基因位于3号染色体,控制眼色的基因位于X染色体上。控制翅型的基因为A、a,控制体色的基因为B、b(灰体为显性性状,黑檀体为隐性性状),控制眼色的基因为R、r(红眼为显性性状,白眼为隐性性状)。现有一长翅灰体红眼果蝇甲和果蝇M杂交,统计F1果蝇不同性状的个体数量,未统计雌雄,结果如下表所示。回答下列问题:
(1)由子代表现可知翅型中显性性状为_____;果蝇M的体色为_____。
(2)若F₁中红眼雌蝇:红眼雄蝇:白眼雌蝇:白眼雄蝇=1:1:1:1,则可以确定果蝇M的眼色为_____,性别为_____。判断依据是_____。
(3)若果蝇甲为雄蝇,M为雌蝇,则果蝇M基因型为_____,F₁ 雌蝇中白眼个体出现的概率为_____。
(4)果蝇另有一对关于翅型的相对性状,已知卷曲翅(G)对正常翅(g)为显性。现有该相对性状的纯合雌雄果蝇若干,请设计一次杂交实验探究等位基因G、g是在常染色体上还是在X染色体上。
实验思路:选择_____(填表型)的雌性与_____(填表型)的雄性进行杂交,统计子代的表型。
预期结果及结论:若_____,则该等位基因位于常染色体上。若_____,则该等位基因位于X染色体上。
23. 下图1 表示细胞分裂的不同时期与每条染色体DNA 含量变化的关系;图2 表示处于细胞分裂不同时期的细胞图像,请据图回答:
(1)图1中 AB 段形成的原因是_____,此过程中染色体数目_____(填“加倍”或“不加倍”)。
(2)图1中 DE 段可以表示图2中_____。
(3)图2中处于有丝分裂的细胞是_____。
(4)图2乙细胞中染色体数与DNA 分子数之比为_____,其产生的子细胞名称为_____。
(5)图2中_____细胞可发生基因重组。具体描述基因重组的两个途径:_____。
24. 如图为某种生物细胞中有关物质合成的示意图,①~⑤表示生理过程,Ⅰ、Ⅱ表示结构或物质。据图分析回答:
(1)真核细胞中转录发生的主要场所是_____,该过程中需要用到_____酶。
(2)过程①是 DNA 复制,原料为_____,复制方式为_____。
(3)过程③是_____,方向是由 mRNA 的_____(填“5'→3'”或“3'→5'”)。该过程运输氨基酸的工具是_____,其上与 mRNA 上碱基配对的三个碱基叫做_____。该过程中一个mRNA 上结合多个核糖体的意义是_____。
(4)用某药物处理细胞后发现,细胞质基质中RNA 含量显著减少,由此推测该药物抑制了_____(填序号)过程,线粒体功能_____(填“会”或“不会”)受到影响。
25. 以下是几种不同的育种方法,请分析并回答:
A.高秆小麦-射线,矮秆小麦
B.高秆抗锈病小麦×矮秆染锈病小麦→F₁→花粉→植株X→稳定遗传的矮秆抗锈病小麦
C.
(1)A 组高秆小麦经射线处理出现矮秆小麦,矮秆性状最初出现是因为发生_____(填变异类型)。该方法不是一定能得到所需性状,原因是_____。
(2)小麦体细胞中有42 条染色体,六个染色体组,B 组中 F₁ 花粉离体培养产生的植株X是_____倍体。在选育矮秆抗锈病小麦过程中小麦种群因人工选择发生了进化,理由是_____。
(3)C组的育种方法中①过程要用_____处理,它的作用原理是_____。四倍体西瓜与二倍体西瓜_____(填“是”或“不是”)同一物种,判断理由是_____。接种菌型
加入S型细菌的物质
培养皿菌落情况
R型
细胞提取物
①
R型
细胞提取物和蛋白酶
②
R 型
细胞提取物和DNA酶
③
实验编号
探究课题
选用材料与试剂
A
温度对酶活性的影响
过氧化氢溶液、新鲜的肝脏研磨液
B
温度对酶活性的影响
新制的淀粉酶溶液、可溶性淀粉溶液、斐林试剂
C
温度对酶活性的影响
新制的淀粉酶溶液、可溶性淀粉溶液、碘液
D
pH 对酶活性影响
新制的淀粉酶溶液、可溶性淀粉溶液、斐林试剂
F₁性状
残翅
长翅
白眼
红眼
黑檀体
灰体
数目/只
249
760
503
506
508
501
咸阳市2023~2024学年度第二学期普通高中期末质量检测
高一生物学试题
注意事项:
1.本试题共6页,满分100分,答题时间90分钟。
2.答卷前,考生务必将自己的姓名和准考证号填写在答题卡上。
3.回答选择题时,选出每小题答案后,用2B铅笔把答题卡上对应题目的答案标号涂黑。如需改动,用橡皮擦干净后,再选涂其它答案标号。回答非选择题时,将答案写在答题卡上。写在本试卷上无效。
4.考试结束后,监考员将答题卡按顺序收回,装袋整理;试题不回收。
第Ⅰ卷(选择题 共45 分)
一、选择题(本大题共15 小题,每小题2分,计30分。每小题只有一个选项是符合题意的)
1. 下列关于蓝细菌和菠菜的叙述,正确的是( )
A. 细胞核中都有 DNA 和 RNAB. 蛋白质都在核糖体上合成
C. 主动运输都需要线粒体提供能量D. 都能叶绿体中进行光合作用制造有机物
【答案】B
【解析】
【分析】科学家根据细胞内有无以核膜为界限的细胞核,把细胞分为真核细胞和原核细胞两大类。由真核细胞构成的生物叫作真核生物,如植物、动物、真菌等。由原核细胞构成的生物叫作原核生物。
【详解】A、蓝细菌是原核生物,没有核膜包被的细胞核,这个区域叫作拟核,A错误;
B、蓝细菌是原核生物,菠菜是真核生物,两者的共性是都有细胞膜、细胞质,都以DNA作为遗传物质,都有核糖体,所以蛋白质都在核糖体上合成,B正确;
C、蓝细菌是原核生物,没有线粒体,主动运输不需要线粒体提供能量,C错误;
D、蓝细菌是原核生物,没有叶绿体,但含有叶绿素和藻蓝素,可以进行光合作用制造有机物,D错误。
故选B。
2. 无机盐是生物体的组成成分,对维持生命活动有重要作用。下列叙述错误的是( )
A. Fe存在于叶绿体的叶绿素中B. Na⁺缺乏会引起肌肉酸痛、无力
C. 人体血液中Ca²⁺含量过低易出现抽搐现象D. 植物体缺 P 常表现为生长发育不正常
【答案】A
【解析】
【分析】无机盐主要以离子的形式存在,其功能:
1、细胞中某些复杂化合物的重要组成成分;
2、维持细胞和生物体的正常生命活动,如血液钙含量低会抽搐;
3、维持细胞形态、酸碱度、渗透压等。
【详解】A、Fe存在于血红蛋白中,叶绿体的叶绿素中含有镁,不含铁,A错误;
B、人体内Na+缺乏会引起神经、肌肉细胞的兴奋性降低,肌肉酸痛、无力,B正确;
C、人体血液中Ca²⁺含量过低易出现抽搐现象,过高易导致肌无力,C正确;
D、磷与植物光合作用密切相关,缺磷除了影响光合作用相关产物的合成外,也会影响叶绿体中核酸和磷脂的合成,缺 P 常表现为生长发育不正常,D正确。
故选A。
3. 将正常线粒体破坏,各部分用差速离心法分离,结果如图。含有有氧呼吸第三阶段有关酶的是( )
A. ①B. ②C. ③D. ④
【答案】B
【解析】
【分析】对于绝大多数生物来说,有氧呼吸是细胞呼吸的主要形式,这一过程必须有氧的参与。有氧呼吸的主要场所是线粒体。线粒体具有内、外两层膜,内膜的某些部位向线粒体的内腔折叠形成嵴,嵴使内膜的表面积大大增加。嵴的周围充满了液态的基质。线粒体的内膜上和基质中含有许多种与有氧呼吸有关的酶。
【详解】分析题图:①表示线粒体内膜和外膜之间的膜间隙,②表示线粒体内膜,③表示线粒体基质,④表示线粒体外膜。有氧呼吸的第三阶段是在线粒体内膜上进行,所以B符合题意,ACD不符合题意。
故选B。
4. 下列关于物质进出细胞的方式,叙述正确的是( )
A. 胞吐过程的发生与膜的流动性有关
B. 水分子通过通道蛋白进入细胞需消耗ATP
C. 通过载体蛋白的物质转运属于主动运输
D. 分泌蛋白排出细胞会发生转运蛋白构象改变
【答案】A
【解析】
【分析】物质进出细胞的方式包括被动运输、主动运输、胞吞和胞吐等。胞吞和胞吐需要能量,不需要载体蛋白,利用了细胞膜的流动性特点。
【详解】A、胞吞与胞吐过程中,包裹物质的小泡需要聪细胞膜脱离或与细胞膜融合,这体现了细胞膜的流动性,A正确;
B、水分子通过通道蛋白进入细胞的方式为协助扩散,不需要消耗ATP,B错误;
C、通过载体蛋白的物质转运属于主动运输或协助扩散,C错误;
D、分泌蛋白排出细胞的方式是胞吐,不需要转运蛋白参与,D错误。
故选A。
5. 下列关于细胞生命历程的叙述,正确的是( )
A. 细胞分裂和分化均可增加细胞数量B. 细胞衰老则整个个体衰老
C. 细胞分化是因为不同细胞中基因不同D. 人的每条染色体两端都有端粒
【答案】D
【解析】
【分析】细胞分化是指在个体发育中,由一个或一种细胞增殖产生的后代,在形态、结构和生理功能上发生稳定性差异的过程。
【详解】A、细胞分裂可增加细胞数量,细胞分化不能增加细胞的数量,A错误;
B、细胞衰老不等于个体衰老,但个体衰老也是组成个体的细胞普遍衰老的过程,B错误;
C、细胞分化的实质是基因的选择性表达,C错误;
D、每条染色体的两端都有一端特殊序列的DNA,称为端粒,D正确。
故选D。
6. 某种植物的羽裂叶和全缘叶是一对相对性状,某同学用全缘叶植株甲进行了自花传粉,子代出现性状分离。现有全缘叶植株乙,下列可判定植株乙是纯合子的实验是( )
A. 用植株甲的花粉给乙授粉,子代有全缘叶和羽裂叶
B. 用植株乙的花粉给植株甲授粉,子代全为全缘叶
C. 用植株乙自交,子代中全缘叶与羽裂叶的比例为3:1
D. 用植株乙给羽裂叶植株授粉,子代中全缘叶与羽裂叶的比例为1:1
【答案】B
【解析】
【分析】由题干信息可知,羽裂叶和全缘叶是一对相对性状,但未确定显隐性,若要判断全缘叶植株乙为纯合子,即要判断出显隐性。
【详解】A、用植株甲为全缘叶,甲的花粉给乙授粉,子代有全缘叶和羽裂叶,出现性状分离,说明亲本都为杂合子,A错误;
B、由题意知,植株甲进行了自花传粉,子代出现性状分离,说明甲为杂合子,用植株乙的花粉给植株甲授粉,子代全为全缘叶,说明乙为显性纯合子,B正确;
C、用植株乙自交,子代中全缘叶与羽裂叶的比例为3:1,出现形状分离比,乙为杂合子,C错误;
D、由题意知,植株甲进行了自花传粉,子代出现性状分离,说明甲为杂合子,且全缘叶为显性,用植株乙给羽裂叶植株授粉,子代中全缘叶与羽裂叶的比例为1:1,为测交比例,说明乙为杂合子,D错误。
故选B。
7. DNA是主要的遗传物质,关于DNA 分子的叙述,错误的是( )
A. DNA 分子由两条反向平行的链盘旋成双螺旋结构
B. A 和T配对,G和C 配对,符合碱基互补配对原则
C. 碱基和磷酸交替排列,构成了DNA 分子的基本骨架
D. DNA 双链中(A+G)/(T+C )一定等于1,一条链中(A+G)/(T+C )不一定等于1
【答案】C
【解析】
【分析】DNA双螺旋结构的主要特点如下。(1)DNA 是由两条单链组成的,这两条链按反向平行方式盘旋成双螺旋结构。(2)DNA 中的脱氧核糖和磷酸交替连接,排列在外侧,构成基本骨架;碱基排列在内侧。(3)两条链上 的碱基通过氢键连接成碱基对,并且碱基配对具有一定的 规律:A(腺嘌呤)一定与T(胸腺嘧啶)配对;G(鸟嘌呤) 一定与C(胞嘧啶)配对。碱基之间的这种一一对应的关系,叫作碱基互补配对原则。
【详解】A、DNA 分子由两条反向平行的链盘旋成双螺旋结构,一条链的方向是5'→3',另外一条链的方向是3'→5',A正确;
B、A 和T配对,G和C 配对,符合碱基互补配对原则,这种配对方式称为碱基互补配对原则,B正确;
C、脱氧核糖和磷酸交替连接,排列在外侧,构成基本骨架,C错误;
D、双链DNA分子中,A=T,G=C,所以DNA 双链中(A+G)/(T+C )一定等于1,一条链中(A+G)/(T+C )不一定等于1,D正确。
故选C。
8. 下列关于基因、DNA 和染色体关系的叙述,错误的是( )
A. 基因通常是具有遗传效应的DNA 片段
B. 每条染色体上都有一个 DNA 分子
C. DNA 分子数和基因数量相比,基因数量多
D. DNA分子的碱基总数和基因的碱基总数相比,DNA 的碱基总数多
【答案】B
【解析】
【分析】基因在DNA上,DNA在染色体上,染色体在细胞核上。染色体是细胞核内具有遗传作用的物体,易被碱性染料染成深色,所以叫染色体;每条染色体含有一个DNA分子,染色体是由DNA和蛋白质两种物质组成;基因是DNA上决定生物性状的小片段。
【详解】A、基因通常是具有遗传效应的DNA片段,对于RNA病毒来说,就是具有遗传效应的RNA片段,A正确;
B、每条染色体有1个或2个DNA分子,B错误;
CD、基因是DNA上有遗传效应的片段,一个DNA分子上有多个基因,一个基因中包含多个碱基,所以DNA 分子数和基因数量相比,基因数量多,而DNA分子中碱基的数目比基因多,CD正确。
故选B。
9. 现有DNA 分子的两条单链均只含有15N(表示为15N15N)的大肠杆菌,若将该大肠杆菌在含有14N 的培养基中繁殖两代,则理论上DNA分子的组成类型和比例分别是( )
A. 有15N14N和14N14N两种,其比例为1:1
B. 有15N14N和14N14N两种,其比例为2:1
C. 有14N14N和15N15N两种,其比例为3:1
D. 有15N15N和14N14N两种,其比例为2:1
【答案】A
【解析】
【分析】DNA的复制是指以亲代DNA为模板合成子代DNA的过程。这一过程是在细胞有丝分裂的间期和减数第一次分裂前的间期,随着染色体的复制而完成的。
【详解】由题意可知,DNA分子的两条单链均只含有15N,该大肠杆菌在含有14N的培养基中繁殖两代,形成4个DNA,由于DNA的半保留复制, 2个 DNA为15N14N, 2个DNA为14N14N,即理论上DNA分子的组成类型和比例分别是有15N14N和14N14N两种,其比例为1∶1,BCD错误,A正确。
故选A。
10. 下列关于基因与性状的关系,叙述错误的是( )
A. 基因与性状是一一对应的关系
B. 基因通过其表达产物——蛋白质来控制性状
C. 细胞内基因的表达与否及表达水平的高低都是受到调控的
D. 生物的性状也受到环境的影响
【答案】A
【解析】
【分析】基因通过其表达产物——蛋白质来控制性状,细胞内的基因表达与否以及表达水平的高低都是受到调控的。细胞分化是基因选择性表达的结果,表观遗传能够使生物体在基因的碱基序列不变的情况下发生可遗传的性状改变。
【详解】A、基因与性状的关系并不是简单的 一一对应的关系。一个性状可以受到多个基因的影响,一个基因也可以影响多个性状,A错误;
B、基因通过其表达产物——蛋白质来控制性状,如基因通过控制酶的合成来控制代谢过程,进而控制生物体的性状,基因还能通过控制蛋白质的结构直接控制生物体的性状,B正确;
C、细胞内的基因表达与否以及表达水平的高低都是受到调控的,如甲基化、乙酰化等修饰,C正确;
D、生物体的性状也不完全是由基因决定的, 环境对性状也有着重要影响,如后天的营养和体育锻炼等对人的身高也有重要作用,D正确。
故选A。
11. 下列关于生物变异的叙述,正确的是( )
A. 基因重组只是基因间的重新组合,不会导致生物性状变异
B. 基因突变可以产生新基因,是变异的根本来源,能为进化提供原材料
C. 基因突变是碱基对的替换、增添或缺失引起的碱基序列改变,一定引起生物性状变异
D. 染色体片段缺失引起性状改变对生物体不利,片段重复使基因数量增多对生物是有利的
【答案】B
【解析】
【分析】(1)基因突变是基因结构的改变,包括碱基对的增添、缺失或替换。基因突变发生的时间主要是细胞分裂的间期。基因突变的特点是低频性、普遍性、少利多害性、随机性、不定向性。(2)基因重组的方式有同源染色体上非姐妹单体之间的交叉互换和非同源染色体上非等位基因之间的自由组合,另外,外源基因的导入也会引起基因重组。(3)染色体变异是指染色体结构和数目的改变。染色体结构的变异主要有缺失、重复、倒位、易位四种类型。染色体数目变异可以分为两类:一类是细胞内个别染色体的增加或减少,另一类是细胞内染色体数目以染色体组的形式成倍地增加或减少。
【详解】A、基因重组是在有性生殖的过程,控制不同性状的基因的重新组合,会导致后代性状发生改变,A错误;
B、基因突变可以产生新基因,是变异的根本来源,能为进化提供原材料,B正确;
C、由于密码子具有简并性,基因突变导致碱基序列改变,但仍然编码同一种蛋白质,所以生物性状不一定会发生改变,C错误;
D、染色体片段重复造成基因数目增多,对生物多数是不利的,D错误。
故选B。
12. 艾弗里和同事用R型和S型肺炎链球菌进行实验,结果如表所示。下列叙述正确的是( )
A. ①中培养皿只有S型菌B. ②中培养皿有S型菌和R型菌
C. ③中培养皿只有S型菌D. ①~③说明 DNA 是主要的遗传物质
【答案】B
【解析】
【分析】艾弗里和他的同事将加热致死的S型细菌破碎后,设法去除绝大部分糖类、蛋白质和脂质,制成 细胞提取物。将细胞提取物加入有R型活细菌的培养基中, 结果出现了S型活细菌。然后,他们对细 胞提取物分别进行不同的处理后再进行转化实验,结果表明 分别用蛋白酶、RNA酶或酯酶处理后,细胞提取物仍然具有转化活性;用DNA酶处理后, 细胞提取物就失去了转化活性。实验表明,细胞提取物中含有转化因子, 而转化因子很可能就是DNA。
【详解】A、①中培养皿既有S型菌,又有R型菌,A错误;
B、②中培养皿用蛋白酶处理后,细胞提取物仍然具有转化活性,所以培养皿有S型菌和R型菌,B正确;
C、③中加入了DNA酶,能够将S型菌的DNA降解,不具有转化活性,所以培养皿只有R型菌,C错误;
D、该实验不能说明DNA是主要的遗传物质,只能说明DNA是遗传物质,D错误。
故选B。
13. 下列关于癌细胞的叙述,错误的是( )
A. 适宜条件下癌细胞可以无限增殖B. 紫外线、X射线等容易诱发癌变
C. 人的DNA 上存在原癌基因和抑癌基因D. 癌细胞表面的糖蛋白增多,容易分散转移
【答案】D
【解析】
【分析】癌细胞的特征:(1)具有无限增殖的能力;(2)细胞形态结构发生显著变化;(3)细胞表面发生改变,细胞膜上的糖蛋白等物质降低,导致细胞彼此间的黏着性减小,易于扩散转移;(4)失去接触抑制。
【详解】A、癌细胞具有无限增殖的能力,适宜条件下,癌细胞能够无限增殖,A正确;
B、紫外线、X射线属于物理致癌因子,紫外线作用下,细胞会发生癌变,B正确;
C、人的DNA 上存在原癌基因和抑癌基因,C正确;
D、癌细胞膜上糖蛋白减少,导致癌细胞容易分散和转移,D错误。
故选D。
14. 我国有20%~25%的人患有遗传病,下列有关叙述正确的是( )
A. 遗传病就是先天性疾病,先天性疾病一定是遗传病
B. 单基因遗传病是指由一个基因控制的遗传病
C. 多基因遗传病在人群中发病率较高
D. 调查某种遗传病在人群中的发病率要在患者家族中调查
【答案】C
【解析】
【分析】人类遗传病分为单基因遗传病、多基因遗传病和染色体异常遗传病:(1)单基因遗传病包括常染色体显性遗传病(如并指)、常染色体隐性遗传病(如白化病)、伴X染色体隐性遗传病(如血友病、色盲)、伴X染色体显性遗传病(如抗维生素D佝偻病);(2)多基因遗传病是由多对等位基因异常引起的,如青少年型糖尿病;(3)染色体异常遗传病包括染色体结构异常遗传病(如猫叫综合征)和染色体数目异常遗传病(如21-三体综合征)。
【详解】A、遗传病不一定就是先天性疾病,例如许多多基因遗传病在出生时并没有发病,先天性疾病不一定是遗传病,例如某些先天畸形,A错误;
B、单基因遗传病是指由一对等位基因控制的遗传病,B错误;
C、相对单基因遗传病,多基因遗传病在人群中发病率较高,C正确;
D、调查某种遗传病在人群中的发病率要在人群中调查,调查遗传病的遗传方式需要在患者家族中调查,D错误。
故选C。
15. 果蝇的长翅(V)对残翅(v)为显性。在一个由600 只长翅果蝇和400只残翅果蝇组成的种群中,若杂合子占所有个体的20%,那么隐性基因v在该种群内的基因频率为( )
A. 50%B. 40%C. 20%D. 80%
【答案】A
【解析】
【分析】基因频率是在种群基因库中某一基因占该种群中所用等位基因的比例。
【详解】由题意知vv=400只,Vv=(600+400)×20%=200只,VV=600-200=400只,因此V的基因频率=(2×400+200)÷2000×100%=50%,故v=1-V=50%。A正确,BCD错误。
故选A。
二、选择题(本大题共5小题,每小题3分,计15分。在每小题给出的四个选项中,有的只有一项符合题目要求,有的有多项符合题目要求。全部选对的得3分,选对但不全的得1分,有选错的得0分)
16. 为了探究温度、pH对酶活性的影响,下列实验设计合理的是( )
A. AB. BC. CD. D
【答案】C
【解析】
【分析】过酸、过碱或温度过高,都会使酶的空间结构遭到破坏,使酶永久失活。
【详解】A、不宜选用过氧化氢溶液进行实验,因为温度影响其分解速率,A错误;
B、不宜选用斐林试剂对实验结果进行检测,因为需要水浴加热。B错误;
C、探究温度对酶活性的影响实验中,应选用碘液作为检测试剂,C正确;
D、因为酸可以水解淀粉,所以不用淀粉酶探究pH对酶活性的影响,D错误。
故选C。
17. 我国劳动人民在漫长的历史进程中,积累了丰富的生产、生活经验,并在实践中应用。生产和生活中常采取的一些措施如下。有关做法合理的是( )
A. 白天适当提高温度,夜晚适当降低温度,以提高产量
B. 小麦、玉米等种子收获后经适当风干处理后储藏
C. 为延长储存时间,果实、蔬菜等收获后在无氧条件下存放
D. 合理密植,即栽种作物时做到密度适当,行距、株距合理
【答案】ABD
【解析】
【分析】细胞呼吸的原理在生活和生产中得到了广泛的应用。 生活中,馒头、面包、泡菜等许多传统食品的制作,现代发酵工业生产青霉素、味精等产品,都建立在对微生物细胞呼吸原理利用的基础上。在农业生产上,人们采取的很多措施也与调节呼吸作用的强度有关。例如,中耕松土、 适时排水,就是通过改善氧气供应来促进作物根系的呼吸作用,以利于作物的生长;在储藏果实、蔬菜时,往往需要采取降低温度、降低氧气含量等措施减弱果蔬的呼吸作用,以减少有机物的消耗。
【详解】A、白天适当提高温度,夜晚适当降低温度,可以降低呼吸作用强度以提高产量,A符合题意;
B、小麦、玉米等种子收获后经适当风干处理后,降低了自由水的含量,细胞代谢减弱利用种子的储藏,B符合题意;
C、为延长储存时间,果实、蔬菜等收获后在无氧条件下存放,在无氧条件下细胞呼吸会消耗有机物反而不利于延长储存,在低氧低温条件下适合存储,C不符合题意;
D、合理密植,即栽种作物时做到密度适当,行距、株距合理,主要目的是提高光能利用率,促进光合作用,D符合题意。
故选ABD。
18. 鸡的性别决定方式与人类不同,雌性的两条性染色体是异型的(ZW),雄性的两条性染色体是同型的(ZZ)。已知鸡的羽毛性状芦花和非芦花受一对等位基因控制(位于Z染色体上)。芦花鸡对非芦花鸡为显性,现有一些纯合的芦花和非芦花鸡。下列分析及推断正确的是( )
A. 若用雌性非芦花鸡和雄性芦花鸡杂交,根据子代表型即可确定子代性别
B. 若用雄性非芦花鸡和雌性芦花鸡杂交,根据子代表型即可确定子代性别
C. 若用雌性非芦花鸡和雄性芦花鸡杂交得到F₁,F₁雌雄杂交,F₂中非芦花全为雌性
D. 若用雄性非芦花鸡和雌性芦花鸡杂交得到F₁,F₁雌雄杂交,F₂雌鸡中有芦花和非芦花
【答案】BCD
【解析】
【分析】鸡的性别决定方式为ZW型,雌性为ZW,雄性为ZZ,对于羽毛颜色性状,群里内的基因型为ZbZb、ZBZB、ZBZb、ZbW、ZBW。
【详解】A、ZbW和ZBZB个体杂交,子代基因型为芦花鸡的基因型为ZBZb、ZBW,即子代芦花鸡既有雌性,也有雄性,A错误;
B、选用ZBW和ZbZb杂交,子代雌性全是非芦花鸡,雄性全是芦花鸡,可以根据表现型区分雌雄,B正确;
C、若用雌性非芦花鸡和雄性芦花鸡杂交得到F₁,F₁的基因型有ZBZb、ZBW,F₁雌雄杂交,F₂中非芦花的基因型为ZbW,全为雌性,C正确;
D、若用雄性非芦花鸡和雌性芦花鸡杂交得到F₁,F₁的基因型有ZBZb、ZbW,F₁雌雄杂交,F₂中雌鸡的基因型有ZbW、ZBW,即有芦花和非芦花两种,D正确。
故选BCD。
19. 赫尔希和蔡斯用32P 或35S标记T2噬菌体并分别与未标记的细菌混合培养,保温一定时间后经搅拌、离心得到上清液和沉淀物,并测量放射性。对此实验的叙述,错误的是( )
A. 该实验利用的是 T2 噬菌体侵染肺炎链球菌
B. 保温时间过长会使32P标记组上清液的放射性偏低
C. 搅拌的目的是使吸附在细菌上的噬菌体与细菌分离
D. 实验所获得的子代噬菌体不含35S 而部分含有32P
【答案】AB
【解析】
【分析】1、噬菌体的结构:蛋白质外壳(C、H、O、N、S)+DNA(C、H、O、N、P)。
2、噬菌体的繁殖过程:吸附→注入(注入噬菌体的DNA)→合成(控制者:噬菌体的DNA;原料:细菌的化学成分)→组装→释放。
【详解】A、该实验利用的是 T2 噬菌体侵染大肠杆菌,A错误;
B、32P标记的是噬菌体的DNA,噬菌体侵染细菌时,如果保温培养时间过长,导致大肠杆菌破裂,32P标记的子代噬菌体到上清液,使上清液的放射性偏高,B错误;
C、噬菌体侵染大肠杆菌后,保温一段时间后搅拌,搅拌的目的使吸附在细菌上的噬菌体与细菌分离,C正确;
D、由于无标记的细菌不能提供有35S标记的原料,因此实验所获得的子代噬菌体均不含35S而部分可含有32P(DNA半保留复制),D正确。
故选AB。
20. 小鼠A”基因控制黄色体毛,该基因上游有一段特殊的碱基序列决定着该基因的表达水平。这段碱基序列具有多个可发生 DNA 甲基化修饰的位点,当这些位点没有甲基化时,A”基因正常表达,小鼠表现为黄色,当这些位点甲基化后,使小鼠毛色发生改变。有关叙述正确的是( )
A. 甲基化导致A”基因的碱基序列改变B. 甲基化抑制了A”基因的表达
C. A”基因甲基化属于基因突变D. 甲基化修饰可遗传给下一代
【答案】BD
【解析】
【分析】表观遗传:生物体基因的碱基序列保持不变,但基因表达和表型发生可遗传变化的现象。
【详解】A、甲基化没有改变基因的碱基序列,A错误;
B、根据题干信息:当这些位点没有甲基化时,A”基因正常表达,小鼠表现为黄色,当这些位点甲基化后,使小鼠毛色发生改变,说明甲基化抑制了A”基因的表达,B正确;
C、A”基因甲基化属于表观遗传,C错误;
D、甲基化修饰属于表观遗传的一种类型,可以传给下一代的变异,D正确。
故选BD。
第Ⅱ卷(非选择题 共55分)
三、非选择题(本大题共5小题,计55分)
21. 为探究适宜温度下CO₂对光合作用的影响,将四组等量菠菜叶圆片排气后,分别置于盛有等体积不同浓度。NaHCO3溶液的烧杯中,从烧杯底部给予适宜光照,记录叶圆片上浮至液面所需时长,结果如图。回答下列问题:
(1)本实验中,自变量是_____,温度属于_____(填“自变量”“因变量”或“无关变量”)。
(2)四组实验中,浓度为_____的NaHCO₃溶液中叶圆片光合速率最高,该组叶圆片的叶肉细胞中产生 ATP 的场所有_____。若在4℃条件下进行本实验,各组叶圆片上浮所需时长会_____。
(3)将植株置于密闭玻璃罩内,给予适宜光照,测量发现玻璃罩内(CO2浓度先降低,一段时间后保持稳定,原因是_____。
【答案】(1) ①. NaHCO₃浓度(或CO₂浓度) ②. 无关变量
(2) ①. 2.0% ②. 细胞质基质、线粒体、叶绿体 ③. 变长(或延长、增加)
(3)适宜光照条件下光合速率大于呼吸速率,玻璃罩内CO₂浓度降低;随CO₂浓度降低光合速率降低,最终光合速率等于呼吸速率,CO₂浓度稳定
【解析】
【分析】光合作用的过程十分复杂,它包括一系列化学反应。根据是否需要光能,这些化学反应可以概括地分为光反应和暗反应(现在也称为碳反应)两个阶段。
【小问1详解】
本实验是探究适宜温度下CO2对光合作用的影响,自变量为CO2浓度(NaHCO3溶液浓度),温度和光照为无关变量。
【小问2详解】
当光合作用产生的氧气大于细胞呼吸消耗的氧气时,叶圆片上浮,叶圆片上浮所需时长主要取决于叶圆片光合作用释放氧气的速率,四组实验中,2.0% NaHCO3溶液中叶圆片上浮需要的时间最短,光合速率最高。该组叶圆片的叶肉细胞既能进行光合作用,还可以通过呼吸作用消耗有机物,所以产生 ATP 的场所有叶绿体、细胞质基质和线粒体。若在4℃条件下进行本实验,由于低温会使酶的活性降低,净光合速率可能降低,故各组叶圆片上浮所需时长可能均会变长(或延长、增加)。
【小问3详解】
将植株置于密闭玻璃罩内,给予适宜光照,测量发现玻璃罩内CO2浓度先降低,一段时间后保持稳定,原因是:如果给于植株密封在玻璃罩,导致植物无法从外界吸收CO2,适宜光照条件下光合速率大于呼吸速率,玻璃罩内CO2浓度降低;当玻璃罩内植物呼吸作用产生的CO2全部用于呼吸作用时,光合速率等于呼吸速率,CO2浓度稳定。
22. 果蝇控制翅型的基因位于2号染色体、控制体色的基因位于3号染色体,控制眼色的基因位于X染色体上。控制翅型的基因为A、a,控制体色的基因为B、b(灰体为显性性状,黑檀体为隐性性状),控制眼色的基因为R、r(红眼为显性性状,白眼为隐性性状)。现有一长翅灰体红眼果蝇甲和果蝇M杂交,统计F1果蝇不同性状的个体数量,未统计雌雄,结果如下表所示。回答下列问题:
(1)由子代表现可知翅型中显性性状为_____;果蝇M的体色为_____。
(2)若F₁中红眼雌蝇:红眼雄蝇:白眼雌蝇:白眼雄蝇=1:1:1:1,则可以确定果蝇M的眼色为_____,性别为_____。判断依据是_____。
(3)若果蝇甲为雄蝇,M为雌蝇,则果蝇M基因型为_____,F₁ 雌蝇中白眼个体出现的概率为_____。
(4)果蝇另有一对关于翅型的相对性状,已知卷曲翅(G)对正常翅(g)为显性。现有该相对性状的纯合雌雄果蝇若干,请设计一次杂交实验探究等位基因G、g是在常染色体上还是在X染色体上。
实验思路:选择_____(填表型)的雌性与_____(填表型)的雄性进行杂交,统计子代的表型。
预期结果及结论:若_____,则该等位基因位于常染色体上。若_____,则该等位基因位于X染色体上。
【答案】(1) ①. 长翅 ②. 黑檀体
(2) ①. 白眼 ②. 雄性 ③. 只有母本为杂合子((XRXr),父本为隐性(XrY),子代才能出现雌雄中都有红眼和白眼
(3) ①. AabbXrXr ②. 0
(4) ①. 正常翅 ②. 卷曲翅 ③. 子代雌、雄果蝇性状都为卷曲翅 ④. 子代雌果蝇全为卷曲翅,雄果蝇全为正常翅
【解析】
【分析】1、基因分离定律和自由组合定律的实质:进行有性生殖的生物在进行减数分裂产生配子的过程中,位于同源染色体上的等位基因随同源染色体分离而分离,分别进入不同的配子中,同时位于非同源染色体上的非等位基因进行自由组合。
【小问1详解】
长翅灰体红眼果蝇甲和果蝇M杂交,统计F1果蝇不同性状的个体数量,根据表格数量可知,长翅:残翅=3:1,由此可知,翅型中显性性状为长翅;根据图表可知,黑檀体:灰体=1:1,由此可知该性状为测交类型,且灰体为显性性状,黑檀体为隐性性状,所以果蝇M的体色为黑檀体。
【小问2详解】
若F₁中红眼雌蝇:红眼雄蝇:白眼雌蝇:白眼雄蝇=1:1:1:1,已知控制眼色的基因位于X染色体上,只有母本为杂合子((XRXr),父本为隐性(XrY),子代才能出现雌雄中都有红眼和白眼,由此可以确定,红眼果蝇甲为雌果蝇,且是杂合子,果蝇M为白眼雄果蝇。
【小问3详解】
若果蝇甲为长翅灰体红眼雄蝇,M为雌蝇,根据表格信息可知,长翅:残翅=3:1,果蝇甲和果蝇M在翅型上均为长翅杂合子,黑檀体:灰体=1:1,由此可知该性状为测交类型,且灰体为显性性状,黑檀体为隐性性状,所以果蝇M的体色为黑檀体,由于白眼:红眼=1:1,可知雌蝇M为长翅黑檀体白眼雌蝇,因此其基因型为AabbXrXr,F1果蝇中雌果蝇为红眼,雄果蝇为白眼,F1 雌蝇中白眼个体出现的概率为0。
【小问4详解】
已知卷曲翅(G)对正常翅(g)为显性。想要探究等位基因G、g是在常染色体上还是在X染色体上,可以选择正常翅的雌性与卷曲翅的雄性进行杂交,统计子代的表型,如果子代雌、雄果蝇性状都为卷曲翅,则该等位基因位于常染色体上;如果子代雌果蝇全为卷曲翅,雄果蝇全为正常翅,则该等位基因位于X染色体上。
23. 下图1 表示细胞分裂的不同时期与每条染色体DNA 含量变化的关系;图2 表示处于细胞分裂不同时期的细胞图像,请据图回答:
(1)图1中 AB 段形成的原因是_____,此过程中染色体数目_____(填“加倍”或“不加倍”)。
(2)图1中 DE 段可以表示图2中_____。
(3)图2中处于有丝分裂的细胞是_____。
(4)图2乙细胞中染色体数与DNA 分子数之比为_____,其产生的子细胞名称为_____。
(5)图2中_____细胞可发生基因重组。具体描述基因重组的两个途径:_____。
【答案】(1) ①. DNA 复制 ②. 不加倍
(2)甲、丙 (3)甲
(4) ①. 1:2 ②. 次级卵母细胞和极体
(5) ①. 乙、丁 ②. 减数第一次分裂四分体时,同源染色体上的等位基因随非姐妹染色单体之间的互换而交换,导致染色单体上的基因重组;减数第一次分裂后期,随非同源染色体自由组合等位基因自由组合。
【解析】
【分析】试题分析:分析图1:图示表示细胞分裂的不同时期与每条染色体DNA含量变化的关系,AB段表示有丝分裂间期或减数第一次分裂间期,进行染色体的复制;BC段表示有丝分裂前期、中期或减数第一次分裂过程、减数第二次分裂前期和中期;DE段表示有丝分裂后期、末期或减数第二次分裂后期、末期。分析图2:甲细胞含有同源染色体,且着丝点分裂,处于有丝分裂后期;乙细胞含有同源染色体,且同源染色体分离,处于减数第一次分裂后期;丙细胞不含同源染色体,处于减数第二次分裂后期,丁细胞出现四分体是减一前期。
【小问1详解】
据题意可知,图1中AB段表示有丝分裂间期或减数第一次分裂前的间期,进行DNA(或染色体)的复制,因此每条染色体上DNA数目加倍,但是染色体数目不变。
【小问2详解】
图1中DE段表示每条染色体含有1个DNA分子,对应于图2中甲、丙。
【小问3详解】
甲细胞含有同源染色体,且着丝点分裂,处于有丝分裂后期。
【小问4详解】
图2乙细胞中每条染色体含有2条染色单体,即染色体数与DNA分子数之比为1:2;该细胞处于减数第一次分裂后期,且细胞质不均等分裂,称为初级卵母细胞,则其产生的子细胞为次级卵母细胞和极体。
【小问5详解】
基因重组发生在减数第一次分裂前期,同源染色体上的等位基因随非姐妹染色单体之间的互换而交换,和减数第一次分裂后期,随非同源染色体自由组合等位基因自由组合,图中丁为减一前期,乙为减一后期。
24. 如图为某种生物细胞中有关物质合成的示意图,①~⑤表示生理过程,Ⅰ、Ⅱ表示结构或物质。据图分析回答:
(1)真核细胞中转录发生的主要场所是_____,该过程中需要用到_____酶。
(2)过程①是 DNA 复制,原料为_____,复制方式为_____。
(3)过程③是_____,方向是由 mRNA 的_____(填“5'→3'”或“3'→5'”)。该过程运输氨基酸的工具是_____,其上与 mRNA 上碱基配对的三个碱基叫做_____。该过程中一个mRNA 上结合多个核糖体的意义是_____。
(4)用某药物处理细胞后发现,细胞质基质中RNA 含量显著减少,由此推测该药物抑制了_____(填序号)过程,线粒体功能_____(填“会”或“不会”)受到影响。
【答案】(1) ①. 细胞核 ②. RNA 聚合
(2) ①. (四种)脱氧核糖核苷酸 ②. 半保留复制
(3) ①. 翻译 ②. 5'→3' ③. tRNA ④. 反密码子 ⑤. 短时间内能合成大量多肽链(蛋白质)(少量的mRNA 分子可以迅速合成大量的蛋白质)
(4) ①. ② ②. 会
【解析】
【分析】RNA 是在细胞核中,通过 RNA 聚合酶以 DNA 的一条链为模板合成的,这一过程叫作转录。mRNA合成以后,通过核孔进入细胞质中。游离在细胞质中的各种氨基酸,就以mRNA为模板合成具有一定氨基酸顺序的蛋白质,这一过程叫作翻译。
【小问1详解】
真核细胞中转录发生的主要场所是细胞核。转录时以DNA的一条链为模板合成RNA,这个过程中需要RNA聚合酶的催化。
【小问2详解】
过程①是 DNA 复制,DNA复制是一个边解旋边复制的过程,需要模板、原料、能量和酶等基本条件,原料为(四种)脱氧核糖核苷酸,复制的方式为半保留复制,这一过程是在细胞分裂前的间期, 随着染色体的复制而完成的。
【小问3详解】
过程③是翻译的过程,转录生成的mRNA到达细胞质中,在核糖体上完成蛋白的合成。翻译的方向是由 mRNA 的5'→3'方向进行,在翻译的过程中需要tRNA 识别并转运氨基酸,tRNA上的反密码子可以和mRNA的密码子碱基互补配对。该过程中一个mRNA 上结合多个核糖体,同时进行多条肽链的合成,少量的mRNA分子就可以迅速合成大量的蛋白质。
【小问4详解】
用某药物处理细胞后发现,细胞质基质中RNA 含量显著减少,由此推测该药物抑制了②转录过程。由图可知,细胞核中的基因表达形成的前体蛋白可进入线粒体发挥作用,因此抑制②转录过程,线粒体功能也会受到影响。
25. 以下是几种不同的育种方法,请分析并回答:
A.高秆小麦-射线,矮秆小麦
B.高秆抗锈病小麦×矮秆染锈病小麦→F₁→花粉→植株X→稳定遗传的矮秆抗锈病小麦
C.
(1)A 组高秆小麦经射线处理出现矮秆小麦,矮秆性状最初出现是因为发生_____(填变异类型)。该方法不是一定能得到所需性状,原因是_____。
(2)小麦体细胞中有42 条染色体,六个染色体组,B 组中 F₁ 花粉离体培养产生的植株X是_____倍体。在选育矮秆抗锈病小麦过程中小麦种群因人工选择发生了进化,理由是_____。
(3)C组的育种方法中①过程要用_____处理,它的作用原理是_____。四倍体西瓜与二倍体西瓜_____(填“是”或“不是”)同一物种,判断理由是_____。
【答案】(1) ①. 基因突变 ②. 基因突变是不定向的
(2) ①. 单 ②. 基因频率发生定向改变
(3) ①. 秋水仙素(或低温) ②. 抑制纺锤体形成,导致染色体不能移向细胞两极,使染色体数目加倍 ③. 不是 ④. 四倍体植株和二倍体植株杂交产生的三倍体不育,存在生殖隔离
【解析】
【分析】单倍体育种的原理是染色体变异,单倍体育种的优点:能明显缩短育种年限。利用单倍体育种要经过花药离体培养和人工诱导使染色体数目加倍两个关键步骤。
【小问1详解】
A组高秆小麦经射线处理出现矮秆小麦育种方法是诱变育种,其原理是基因突变,该方法不一定能得到所需性状,原因是基因突变是不定向的。
【小问2详解】
利用单倍体育种要经过花药离体培养和人工诱导使染色体数目加倍两个关键步骤。花粉离体培养产生的植株X是由花粉经过植物组织培养获得的个体,属于单倍体。生物进化的实质是种群的基因频率的改变。
【小问3详解】
二倍体西瓜幼苗经过秋水仙素(或低温)处理使其染色体数目加倍,获得四倍体西瓜。秋水仙素(或低温)的作用原理是抑制纺锤体形成,导致染色体不能移向细胞两极,使染色体数目加倍。能够在自然状态下相互交配并且产生可育后代的一群生物称为一个物种。四倍体植株和二倍体植株杂交产生的三倍体植株不育,存在生殖隔离,因此四倍体西瓜与二倍体西瓜不是同一物种。
接种菌型
加入S型细菌的物质
培养皿菌落情况
R型
细胞提取物
①
R型
细胞提取物和蛋白酶
②
R 型
细胞提取物和DNA酶
③
实验编号
探究课题
选用材料与试剂
A
温度对酶活性的影响
过氧化氢溶液、新鲜的肝脏研磨液
B
温度对酶活性的影响
新制淀粉酶溶液、可溶性淀粉溶液、斐林试剂
C
温度对酶活性的影响
新制的淀粉酶溶液、可溶性淀粉溶液、碘液
D
pH 对酶活性的影响
新制的淀粉酶溶液、可溶性淀粉溶液、斐林试剂
F₁性状
残翅
长翅
白眼
红眼
黑檀体
灰体
数目/只
249
760
503
506
508
501
广西桂林市2023-2024学年高一下学期期末考试生物试卷(Word版附解析): 这是一份广西桂林市2023-2024学年高一下学期期末考试生物试卷(Word版附解析),共24页。试卷主要包含了单项选择题,非选择题等内容,欢迎下载使用。
陕西省汉中市2023-2024学年高一下学期7月期末考试生物试题(Word版附解析): 这是一份陕西省汉中市2023-2024学年高一下学期7月期末考试生物试题(Word版附解析),共27页。
陕西省咸阳市实验中学2022-2023学年高一下学期第二次月考试题生物试卷(Word版附解析): 这是一份陕西省咸阳市实验中学2022-2023学年高一下学期第二次月考试题生物试卷(Word版附解析),共27页。

