2025年高考物理大一轮复习第六章 第四课时 机械能守恒定律及其应用(课件+讲义+练习)
展开1、揣摩例题。课本上和老师讲解的例题,一般都具有一定的典型性和代表性。要认真研究,深刻理解,要透过“样板”,学会通过逻辑思维,灵活运用所学知识去分析问题和解决问题,特别是要学习分析问题的思路、解决问题的方法,并能总结出解题的规律。 2、精练习题。复习时不要搞“题海战术”,应在老师的指导下,选一些源于课本的变式题,或体现基本概念、基本方法的基本题,通过解题来提高思维能力和解题技巧,加深对所学知识的深入理解。在解题时,要独立思考,一题多思,一题多解,反复玩味,悟出道理。 3、加强审题的规范性。每每大考过后,总有同学抱怨没考好,纠其原因是考试时没有注意审题。审题决定了成功与否,不解决这个问题势必影响到高考的成败。那么怎么审题呢? 应找出题目中的已知条件 ;善于挖掘题目中的隐含条件 ;认真分析条件与目标的联系,确定解题思路 。 4、重视错题。“错误是最好的老师”,但更重要的是寻找错因,及时进行总结,三五个字,一两句话都行,言简意赅,切中要害,以利于吸取教训,力求相同的错误不犯第二次。
机械能守恒定律及其应用
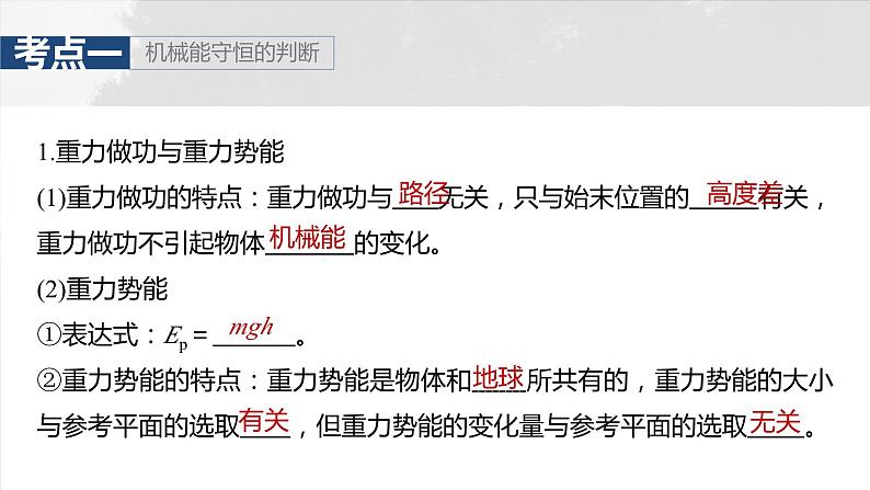
考点一 机械能守恒的判断
考点二 单物体的机械能守恒问题
考点三 系统的机械能守恒问题
1.重力做功与重力势能(1)重力做功的特点:重力做功与 无关,只与始末位置的 有关,重力做功不引起物体 的变化。(2)重力势能①表达式:Ep= 。②重力势能的特点:重力势能是物体和 所共有的,重力势能的大小与参考平面的选取 ,但重力势能的变化量与参考平面的选取 。
(3)重力做功与重力势能变化的关系:重力对物体做正功,重力势能 ,重力对物体做负功,重力势能 ,即WG= = 。2.弹性势能(1)定义:发生 的物体的各部分之间,由于有弹力的相互作用而具有的势能。(2)弹力做功与弹性势能变化的关系:弹力做正功,弹性势能 ;弹力做负功,弹性势能 。即W= 。
3.机械能守恒定律(1)内容:在只有重力或弹力做功的物体系统内, 与 可以互相转化,而总的机械能 。(2)表达式:mgh1+ = 或 =Ek2+Ep2。(3)守恒条件:只有 或 做功。
1.物体所受的合外力为零,物体的机械能一定守恒。( )2.物体做匀速直线运动,其机械能一定守恒。( )3.物体的速度增大时,其机械能可能减小。( )
例1 (多选)如图所示,将一个内外侧均光滑的半圆形槽置于光滑的水平面上,槽的左侧有一固定的竖直墙壁(不与槽粘连)。现让一小球自左端槽口A点的正上方由静止开始下落,从A点与半圆形槽相切进入槽内,则下列说法正确的是A.小球在半圆形槽内运动的全过程中,只有重力对它做功B.小球从A点向半圆形槽的最低点运动的过程中,小球的 机械能守恒C.小球从A点经最低点向右侧最高点运动的过程中,小球 与半圆形槽组成的系统机械能守恒D.小球从下落到从右侧离开半圆形槽的过程中,机械能守恒
当小球从半圆形槽的最低点运动到半圆形槽右侧的过程中,小球对半圆形槽的力使半圆形槽向右运动,半圆形槽对小球的支持力对小球做负功,小球的机械能不守恒,A、D错误;小球从A点向半圆形槽的最低点运动的过程中,半圆形槽静止,则只有重力做功,小球的机械能守恒,B正确;小球从A点经最低点向右侧最高点运动的过程中,小球与半圆形槽组成的系统只有重力做功,机械能守恒,C正确。
机械能是否守恒的三种判断方法1.利用机械能的定义判断:若物体动能、势能之和不变,则机械能守恒。2.利用做功判断:若物体或系统只有重力(或弹簧的弹力)做功,或者虽受其他力,但其他力不做功(或做功代数和为0),则机械能守恒。3.利用能量转化判断:若物体或系统与外界没有能量交换,物体或系统内也没有机械能与其他形式能的转化,则机械能守恒。
单物体的机械能守恒问题
1.机械能守恒定律表达式
说明:单个物体应用机械能守恒定律时选用守恒观点或转化观点进行列式。
2.应用机械能守恒定律解题的一般步骤
例2 (2023·山东烟台市第一中学模拟)如图所示,在竖直面内固定三枚钉子a、b、c,三枚钉子构成边长d=10 cm的等边三角形,其中钉子a、b的连线沿着竖直方向。长为L=0.3 m的细线一端固定在钉子a上,另一端系着质量m=200 g的小球,细线水平拉直,然后将小球以v0=的初速度竖直向下抛出,小球可视为质点,不考虑钉子的粗细,重力加速度g=10 m/s2,细线碰到钉子c后,小球到达最高点时,细线拉力大小为(g=10 m/s2)A.0 B.1 N C.2 N D.3 N
例3 (2022·全国乙卷·16)固定于竖直平面内的光滑大圆环上套有一个小环,小环从大圆环顶端P点由静止开始自由下滑,在下滑过程中,小环的速率正比于A.它滑过的弧长B.它下降的高度C.它到P点的距离D.它与P点的连线扫过的面积
如图所示,设小环下降的高度为h,大圆环的半径为R,小环到P点的距离为L,根据机械能守恒定律得mgh=由几何关系可得h=Lsin θ
故C正确,A、B、D错误。
1.解决多物体系统机械能守恒的注意点(1)对多个物体组成的系统,要注意判断物体运动过程中系统的机械能是否守恒。一般情况为:不计空气阻力和一切摩擦,系统的机械能守恒。(2)注意寻找用绳或杆相连接的物体间的速度关系和位移关系。(3)列机械能守恒方程时,一般选用ΔEk=-ΔEp或ΔEA=-ΔEB的形式。
2.几种实际情景的分析(1)速率相等情景
注意分析各个物体在竖直方向的高度变化。
①杆对物体的作用力并不总是沿杆的方向,杆能对物体做功,单个物体机械能不守恒。②由v=ωr知,v与r成正比。
(3)某一方向分速度相等情景(关联速度情景)
两物体速度的关联实质:沿绳(或沿杆)方向的分速度大小相等。
思考 以上图中,轻绳(或轻杆)对A、B物体均做功,系统机械能为何仍守恒?
答案 轻绳(或轻杆)对A、B的力属于系统内力,做功使机械能在A、B之间转移,单个物体机械能不守恒,但系统机械能守恒。
例4 如图所示,可视为质点的小球A、B用不可伸长的轻软细线连接,跨过固定在地面上、半径为R的光滑圆柱,A的质量为B的两倍。当B位于地面上时,A恰与圆柱轴心等高,将A由静止释放,B上升的最大高度是
拓展 若细绳质量不可忽略,如图所示,总长为l、质量为m的均匀软绳对称地挂在轻小滑轮上,用细线将质量也为m的物块与软绳一端连接。现将物块由静止释放,直到软绳刚好全部离开滑轮。不计一切摩擦,重力加速度为g,在软绳从静止到刚离开滑轮的过程中,物块和软绳的机械能各改变多少?
例5 (多选)(2023·福建省厦门一中检测)如图所示,质量均为m的物块A和B用不可伸长的轻绳连接,A放在倾角为θ的固定光滑斜面上,而B能沿光滑竖直杆上下滑动,杆和滑轮中心间的距离为L,物块B从与滑轮等高处由静止开始下落,斜面与杆足够长,重力加速度为g。在物块B下落到绳与水平方向的夹角为θ的过程中,下列说法正确的是A.物块B的机械能的减少量大于物块A的重力势能的增加量B.物块B的重力势能减少量为mgLtan θC.物块A的速度大于物块B的速度D.物块B的末速度为
将物块B的速度分解为沿绳方向的速度和垂直绳方向的速度,则vA=v绳=vBsin θ,则物块A的速度小于物块B的速度,故C错误;
例6 (2023·湖南省长沙一中检测)如图所示,一根长为3L的轻杆可绕水平转轴O转动,两端固定质量均为m的小球A和B,A到O的距离为L,现使杆在竖直平面内转动,B运动到最高点时,恰好对杆无作用力,两球均视为质点,不计空气阻力和摩擦阻力,重力加速度为g。当B由最高点第一次转至与O点等高的过程中,下列说法正确的是A.杆对B球做正功B.B球的机械能守恒
1.(多选)如图所示,下列关于机械能是否守恒的判断正确的是A.甲图中,在火箭升空的过程中,若火 箭匀速升空,则机械能守恒,若火箭 加速升空,则机械能不守恒B.乙图中的物体匀速运动,机械能守恒C.丙图中的小球做匀速圆周运动,机械 能守恒D.丁图中的弹丸在光滑的碗内做复杂的 曲线运动,机械能守恒
甲图中,不论是匀速升空还是加速升空,由于推力都对火箭做正功,所以火箭的机械能都增加,故A错误;物体匀速上升,动能不变,重力势能增加,则机械能增加,故B错误;小球在做匀速圆周运动的过程中,细线的拉力不做功,机械能守恒,故C正确;弹丸在光滑的碗内做复杂的曲线运动,只有重力做功,所以弹丸的机械能守恒,故D正确。
2.(2024·河北邯郸市第一次调研)如图所示为某运动员做蹦床运动的简化示意图,A为运动员某次下落过程的最高点,B为运动员下落过程中刚接触蹦床时的位置,C为运动员下落过程的最低点。若A、B之间的竖直距离为h,B、C之间的竖直距离为Δx,运动员的质量为m,重力加速度为g,不计空气阻力,下列说法正确的是A.下落过程中运动员与蹦床组成的系统势能一直在减小B.从最高点A运动到最低点C,运动员的机械能守恒C.从B点至C点过程中,运动员的机械能守恒D.蹦床的最大弹性势能是mg(h+Δx)
不计空气阻力,运动员与蹦床组成的系统在整个运动过程中只有重力与弹力做功,蹦床与运动员组成的系统机械能守恒,运动员的动能在整个过程中先变大后变小,则运动员与蹦床组成的系统势能先变小后变大,故A错误;A至B,运动员先做自由落体运动,只有重力做功,运动员机械能守恒,从B运动到C,运动员速度先增大后减小,蹦床逐渐发生形变,蹦床弹力对运动员做负功,运动员和蹦床组成系统机械能守恒,运动员的机械能不守恒,故B、C错误;下落至C点时蹦床弹性势能最大,以C点所在平面为零势能面,有Epm=mg(h+Δx),D正确。
3.(2021·海南卷·2)水上乐园有一末段水平的滑梯,人从滑梯顶端由静止开始滑下后落入水中。如图所示,滑梯顶端到末端的高度H=4.0 m,末端到水面的高度h=1.0 m。取重力加速度g=10 m/s2,将人视为质点,不计摩擦和空气阻力。则人的落水点到滑梯末端的水平距离为A.4.0 m B.4.5 m C.5.0 m D.5.5 m
4.如图所示,有一光滑轨道ABC,AB部分为半径为R的 圆弧,BC部分水平,质量均为m的小球a、b固定在竖直轻杆的两端,轻杆长为R,小球可视为质点,开始时a球处于圆弧上端A点,由静止开始释放小球和轻杆,使其沿光滑弧面下滑,重力加速度为g,下列说法正确的是A.a球下滑过程中机械能保持不变B.b球下滑过程中机械能保持不变C.a、b球都滑到水平轨道上时速度大小均为D.从释放a、b球到a、b球都滑到水平轨道上,整个 过程中轻杆对a球做的功为
对于单个小球来说,杆的弹力做功,小球机械能不守恒,A、B错误;
5.(2023·湖北武汉市联考)如图所示,有一条长为L=1 m的均匀金属链条,有一半在光滑的足够高的斜面上,斜面顶端是一个很小的圆弧,斜面倾角为30°,另一半竖直下垂在空中,当链条从静止开始释放后链条滑动,则链条刚好全部滑出斜面时的速度为(g取10 m/s2)
6.如图所示,一个半径为r、质量均匀的圆盘套在光滑固定的水平转轴上,一根轻绳绕过圆盘,两端分别连接着物块A和B,A放在地面上,B用手托着,A、B均处于静止,此时B离地面的高度为7r,圆盘两边的轻绳沿竖直方向伸直,A和圆盘的质量均为m,B的质量为2m,快速撤去手,在物块B向下运动的过程中。绳子始终与圆盘没有相对滑动,已知圆盘转动的动能为EkC= ,其中ω为圆盘转动的角速度,则物块A上升到最高点时离地面的高度为(A上升过程中未与圆盘相碰)A.7r B.8r C.9r D.10r
7.(多选)(2024·重庆市巴蜀中学月考)如图所示,一轻杆长为L,一端固定在O点,杆可绕O点无摩擦转动。质量为3m的小球A固定在杆的末端,质量为m的小球B固定在杆的中点,重力加速度为g,轻杆从水平位置由静止释放,小球均可视为质点,则当杆运动至竖直位置时,下列说法正确的有A.该过程中,轻杆对两小球均不做功B.处于竖直位置时,A球的速率一定是B球的两倍
A、B两球为同轴转动,故角速度相等,由v=ωr可知处于竖直位置时,A球的速率一定是B球的两倍,故B正确;
8.(多选)(2023·黑龙江哈尔滨市期中)如图所示,不可伸长的轻绳一端系一质量为m的重物,另一端绕过光滑定滑轮系一质量也为m的环,环套在竖直固定的光滑直杆上,定滑轮与直杆的距离为d,定滑轮的大小不计。杆上的A点与定滑轮等高,AB的距离为 ,现将环从A点由静止释放,不计一切摩擦,重力加速度为g,当环下落至B点时,以下说法正确的是 A.环与重物的速度大小之比为5∶4B.环的速度为C.环从A到B的过程,克服绳的拉力做的功等于此过 程中环减少的机械能D.环从A到B的过程,重物的机械能守恒
环从A到B的过程,由功能关系可知,环克服绳的拉力做的功等于此过程中环减少的机械能,故C正确;环从A到B的过程,重物的动能和势能都增加,机械能增加,故D错误。
9.(多选)(2023·山东泰安市模拟)如图所示,跨过轻质滑轮a、b的一根轻质细线,上端接在天花板上,下端与小物块A相接,A放在长为L、倾角为30°的光滑斜面上,斜面放在水平地面上。物块B用细线悬挂在滑轮a的下方,细线Ab段与斜面平行,动滑轮两侧细线均竖直。A与B的质量分别为m、2m,重力加速度大小为g,不计动滑轮与细线之间的摩擦以及空气阻力。现将A从斜面底端由静止释放,一段时间后,A沿斜面匀加速上滑到斜面的中点,此时B尚未,整个过程中斜面始终处于静止状态。
下列说法正确的是A.该过程中,A和B的总重力势能不变
由于A沿斜面匀加速上滑,B沿竖直方向匀加速下降,即A和B的总动能增加,A、B组成的系统机械能守恒,故总重力势能减少,A错误;
设细线上的拉力大小为F,设A的加速度大小为a,由于B的加速度为A的加速度的一半,对A、B分别由牛顿第二定律可得F-mgsin 30°=ma,
A对斜面的压力大小为FN=mgcs 30°,对于斜面,在水平方向由平衡条件可得,地面对斜面的摩擦力大小为Ff=FNsin 30°= ,B正确。
10.(2024·江苏扬州市仪征中学检测)如图所示,质量均为m(m大小未知)的重物A、B和质量为M的重物C(均可视为质点)用不可伸长的轻质长绳跨过两个光滑的等高的轻小定滑轮(半径可忽略)连接,C与滑轮等高时,到两定滑轮的距离均为l,现将系统由静止释放,C竖直向下运动,下落高度为 时,速度达到最大,已知运动过程中A、B始终未到达滑轮处,重力加速度大小为g。(1)求C下落 时绳的拉力大小FT;
(2)求C下落 时C的速度大小vC;
对A、B、C组成的系统,根据机械能守恒定律有
(3)若用质量为 的D替换C,将其静止释放,求D能下降的最大距离d。
11.(多选)如图所示,竖直平面内固定两根足够长的细杆M、N,两杆无限接近但不接触,两杆间的距离可忽略不计。两个小球a、b(可视为质点)的质量相等,a球套在竖直杆M上,b球套在水平杆N上,a、b通过铰链用长度为L=0.5 m的刚性轻杆连接,将a球从图示位置由静止释放(轻杆与N杆的夹角为θ=53°),不计一切摩擦,已知重力加速度的大小为g=10 m/s2,sin 53°=0.8,cs 53°=0.6。在此后的运动过程中,下列说法正确的是 A.a球下落过程中,其加速度大小始终不大于gB.a球由静止下落0.15 m时,a球的速度大小为1.5 m/s
a球和b球所组成的系统只有重力做功,则系统机械能守恒,以b球为研究对象,b球的初速度为零,当a球运动到两杆的交点时,球在水平方向上的分速度为零,所以b球此时的速度也为零,由此可知从a球释放至a球运动到两杆的交点过程中,b球速度是先增大再减小,当b球速度减小时,轻杆对a、b都表现为拉力,对a分析,此时拉力在竖直方向上的分力与a的重力方向相同,则此时其加速度大小大于g,故A错误;由a、b机械能守恒得mgΔh= ,当a下落Δh=0.15 m时,由几何关系可知轻杆与N杆的夹角α=30°,此时vasin α=vbcs α,联立解得va=1.5 m/s,故B正确;
2025年高考物理大一轮复习 第六章 第4课时 机械能守恒定律及其应用 课件及学案: 这是一份2025年高考物理大一轮复习 第六章 第4课时 机械能守恒定律及其应用 课件及学案,文件包含第六章第4课时机械能守恒定律及其应用pptx、第六章第4课时机械能守恒定律及其应用教师版docx、第六章第4课时机械能守恒定律及其应用学生版docx等3份课件配套教学资源,其中PPT共60页, 欢迎下载使用。
2025年高考物理大一轮复习 第六章 第2课时 动能定理及其应用 课件及学案: 这是一份2025年高考物理大一轮复习 第六章 第2课时 动能定理及其应用 课件及学案,文件包含第六章第2课时动能定理及其应用pptx、第六章第2课时动能定理及其应用教师版docx、第六章第2课时动能定理及其应用学生版docx等3份课件配套教学资源,其中PPT共52页, 欢迎下载使用。
2024届高考物理第一轮复习考点讲义:第六章 第3讲 机械能守恒定律及其应用课件PPT: 这是一份2024届高考物理第一轮复习考点讲义:第六章 第3讲 机械能守恒定律及其应用课件PPT,共60页。PPT课件主要包含了机械能守恒的判断,单物体机械能守恒问题,系统机械能守恒问题,课时精练等内容,欢迎下载使用。

