2025年高考物理大一轮复习第四章 第四课时 圆周运动(课件+讲义+练习)
展开1、揣摩例题。课本上和老师讲解的例题,一般都具有一定的典型性和代表性。要认真研究,深刻理解,要透过“样板”,学会通过逻辑思维,灵活运用所学知识去分析问题和解决问题,特别是要学习分析问题的思路、解决问题的方法,并能总结出解题的规律。 2、精练习题。复习时不要搞“题海战术”,应在老师的指导下,选一些源于课本的变式题,或体现基本概念、基本方法的基本题,通过解题来提高思维能力和解题技巧,加深对所学知识的深入理解。在解题时,要独立思考,一题多思,一题多解,反复玩味,悟出道理。 3、加强审题的规范性。每每大考过后,总有同学抱怨没考好,纠其原因是考试时没有注意审题。审题决定了成功与否,不解决这个问题势必影响到高考的成败。那么怎么审题呢? 应找出题目中的已知条件 ;善于挖掘题目中的隐含条件 ;认真分析条件与目标的联系,确定解题思路 。 4、重视错题。“错误是最好的老师”,但更重要的是寻找错因,及时进行总结,三五个字,一两句话都行,言简意赅,切中要害,以利于吸取教训,力求相同的错误不犯第二次。
考点一 圆周运动的运动学问题
考点二 圆周运动的动力学问题
1.描述圆周运动的物理量
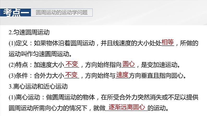
2.匀速圆周运动(1)定义:如果物体沿着圆周运动,并且线速度的大小处处 ,所做的运动叫作匀速圆周运动。(2)特点:加速度大小 ,方向始终指向 ,是变加速运动。(3)条件:合外力大小 ,方向始终与 方向垂直且指向圆心。3.离心运动和近心运动(1)离心运动:做圆周运动的物体,在所受合外力突然消失或不足以提供圆周运动所需向心力的情况下,就做 的运动。
(2)受力特点(如图)①当F=0时,物体沿 方向飞出,做匀速直线运动。②当0
1.匀速圆周运动是匀变速曲线运动。( )2.物体做匀速圆周运动时,其线速度是不变的。( )3.物体做匀速圆周运动时,其所受合外力是变力。( )4.向心加速度公式在非匀速圆周运动中不适用。( )
答案 在v一定时,an与r成反比;在ω一定时,an与r成正比。
例1 A、B两艘快艇在湖面上做匀速圆周运动,在相同时间内,它们通过的路程之比是4∶3,运动方向改变的角度之比是3∶2,则它们A.线速度大小之比为4∶3B.角速度之比为3∶4C.圆周运动的半径之比为2∶1D.向心加速度大小之比为1∶2
时间相同,路程之比即线速度大小之比,为4∶3,A项正确;由于时间相同,运动方向改变的角度之比即对应扫过的圆心角之比,等于角速度之比,为3∶2,B项错误;线速度之比除以角速度之比等于半径之比,为8∶9,C项错误;由向心加速度an= 知,线速度平方之比除以半径之比即向心加速度大小之比,为2∶1,D项错误。
例2 如图所示,B和C是一组塔轮,即B和C半径不同,但固定在同一转轴上,其半径之比为RB∶RC=3∶2,A轮的半径大小与C轮相同,它与B轮紧靠在一起,当A轮绕过其中心的竖直轴转动时,由于摩擦力作用,B轮也随之无滑动地转动起来。a、b、c分别为三轮边缘的三个点,则a、b、c三点在运动过程中的A.线速度大小之比为3∶2∶2B.角速度之比为3∶3∶2C.转速之比为2∶3∶2D.向心加速度大小之比为9∶6∶4
A、B靠摩擦传动,则两轮边缘上a、b两点的线速度大小相等,即va∶vb=1∶1,选项A错误;
例3 (多选)如图所示,直径为d的竖直圆筒绕中心轴线以恒定的转速匀速转动。一子弹以水平速度沿圆筒直径方向从左侧射入圆筒,从右侧射穿圆筒后发现两弹孔在同一竖直线上且相距为h,重力加速度为g,不计空气阻力,则
1.匀速圆周运动的向心力(1)作用效果向心力产生向心加速度,只改变速度的 ,不改变速度的 。(2)大小
(3)方向始终沿半径方向指向 ,时刻在改变,即向心力是一个变力。
2.匀速圆周运动中向心力的来源
1.做匀速圆周运动的物体,当所受合外力突然减小时,物体将沿切线方向飞出。( )2.摩托车转弯时速度过大就会向外发生滑动,这是摩托车受沿转弯半径向外的离心力作用的缘故。( )3.向心力可以由物体受到的某一个力提供,也可以由物体受到的合力提供。( )4.在变速圆周运动中,向心力不指向圆心。( )
例4 (2023·湖北省联考)如图所示是为我国的福建号航母配置的歼-35战机,具有优异的战斗性能,其过载能力可以达到9。过载是指作用在飞机上的气动力和发动机推力的合力与飞机重力之比。例如,歼-35战机以大小为2g的加速度竖直向上加速运动时,其过载就是3。若歼-35战机在一次做俯冲转弯训练时,在最低点时速度大小为200 m/s,过载为5,重力加速度g=10 m/s2,将飞机的运动轨迹看成圆弧,则飞机的转弯半径约为A.800 m B.1 000 m C.1 200 m D.1 400 m
对最低点的飞机受力分析,可知飞机受到重力mg、气动力和发动机推力的合力F,根据牛顿第二定律可得F-mg= ,此时过载为5,所以F=5mg,代入数据解得飞机的转弯半径r=1 000 m,故选B。
圆周运动中动力学问题的分析思路
例5 (多选)(2023·辽宁省六校联考)四个完全相同的小球A、B、C、D均在水平面内做圆锥摆运动。如图甲所示,小球A、B在同一水平面内做圆锥摆运动(连接B球的绳较长);如图乙所示,小球C、D在不同水平面内做圆锥摆运动,但是连接C、D的绳与竖直方向的夹角相等(连接D球的绳较长),则下列说法正确的是A.小球A、B角速度大小相等B.小球A、B线速度大小相等C.小球C、D向心加速度大小相等D.小球D受到绳的拉力与小球C受到绳的拉力大小相等
对题图甲中A、B分析,设绳与竖直方向的夹角为θ,绳长为l,小球的质量为m,小球A、B到悬点O的竖直距离为h,则mgtan θ=mω2lsin θ,解得ω= ,所以小球A、B的角速度大小相等,A、B做圆周运动的半径不同,则线速度大小不相等,故A正确,B错误;
对题图乙中C、D分析,设绳与竖直方向的夹角为θ,小球的质量为m,绳上拉力为FT,则有mgtan θ=man,FTcs θ=mg,得an=gtan θ,FT= ,所以小球C、D向心加速度大小相等,小球C、D受到绳的拉力大小也相等,故C、D正确。
例6 (2024·江苏南通市检测)有一种杂技表演叫“飞车走壁”,由杂技演员驾驶摩托车沿圆台形表演台的光滑侧壁高速行驶,做匀速圆周运动。如图所示,图中虚线表示摩托车的行驶轨迹,轨迹离地面的高度为h,下列说法中正确的是A.h越高,摩托车对侧壁的压力越大B.h越高,摩托车做圆周运动的加速度越小C.h越高,摩托车做圆周运动的周期越大D.h越高,摩托车做圆周运动的线速度越小
可知h越高,θ不变,r越大,则摩托车对侧壁的压力不变,摩托车做圆周运动的加速度不变,摩托车做圆周运动的周期越大,摩托车做圆周运动的线速度越大,故选C。
例7 (多选)(2021·河北卷·9)如图,矩形金属框MNQP竖直放置,其中MN、PQ足够长,且PQ杆光滑,一根轻弹簧一端固定在M点,另一端连接一个质量为m的小球,小球穿过PQ杆,金属框绕MN轴分别以角速度ω和ω′匀速转动时,小球均相对PQ杆静止,若ω′>ω,则与以ω匀速转动时相比,以ω′匀速转动时A.小球的高度一定降低B.弹簧弹力的大小一定不变C.小球对杆压力的大小一定变大D.小球所受合外力的大小一定变大
对小球受力分析,设弹簧弹力为FT,弹簧与水平方向的夹角为θ,则对小球竖直方向有
可知θ为定值,FT不变,则当转速增大后,小球的高度不变,弹簧的弹力不变,A错误,B正确;
水平方向当转速较小,杆对小球的弹力背离转轴时,则FTcs θ-FN=mω2r,即FN=FTcs θ-mω2r
当转速较大,杆对小球的弹力指向转轴时,则FTcs θ+FN′=mω′2r即FN′=mω′2r-FTcs θ因ω′>ω,根据牛顿第三定律可知,小球对杆的压力不一定变大,C错误;根据F合=mω2r可知,因角速度变大,则小球所受合外力变大,D正确。
1.(多选)下列关于匀速圆周运动的说法,正确的是A.匀速圆周运动的速度大小保持不变,所以做匀速圆周运动的物体没有 加速度B.做匀速圆周运动的物体,虽然速度大小不变,但方向时刻都在改变, 所以必有加速度C.做匀速圆周运动的物体,加速度的大小保持不变,所以是匀变速曲线 运动D.匀速圆周运动中加速度的方向时刻都在改变,所以匀速圆周运动一定 是变加速曲线运动
速度和加速度都是矢量,做匀速圆周运动的物体,虽然速度大小不变,但方向时刻在改变,速度时刻发生变化,必然具有加速度;加速度大小虽然不变,但方向时刻改变,所以匀速圆周运动是变加速曲线运动,故B、D正确,A、C错误。
2.(2021·全国甲卷·15)“旋转纽扣”是一种传统游戏。如图,先将纽扣绕几圈,使穿过纽扣的两股细绳拧在一起,然后用力反复拉绳的两端,纽扣正转和反转会交替出现。拉动多次后,纽扣绕其中心的转速可达50 r/s,此时纽扣上距离中心1 cm处的点向心加速度大小约为A.10 m/s2 B.100 m/s2C.1 000 m/s2 D.10 000 m/s2
根据匀速圆周运动的规律,此时ω=2πn=100π rad/s,向心加速度大小a=ω2r≈1 000 m/s2,故选C。
3.(2023·甘肃庆阳市期中)如图所示是一种能够方便脱水的地拖桶,拖把脱水时把拖把头放进脱水桶,用脚上下踩踏踏板可以把拖把头中的水分脱干,下列说法正确的是A.拖把头中的水离脱水桶的转轴越远角速度越大B.拖把头中的水离脱水桶的转轴越近越容易被甩出C.踩踏踏板的速度越大,拖把头中的水分越容易被甩出D.踩踏踏板的速度不变,拖把头中所有水分的线速度大小相等
拖把头中的水同时都绕转轴一起做圆周运动,因此角速度相同,A错误;由向心力公式F=mω2r,可知拖把头中的水离脱水桶的转轴越远,转动的半径越大,所需的向心力越大,水在拖把头上的附着力越不容易提供所需向心力,水越容易做离心运动,因此越容易被甩出,B错误;踩踏踏板的速度越大,脱水桶的转速也越大,线速度也越大,由向心力公式F= 可知,转动半径一定时,线速度越大,所需向心力也越大,拖把头中的水分越容易被甩出,C正确;
踩踏踏板的速度不变,可知拖把头中的水转动的角速度大小相同,由线速度与角速度的关系v=ωr,可知在不同位置的水到脱水桶转轴的距离不同,即转动半径不同,所以所有水分的线速度大小不相等,D错误。
4.(2023·黑龙江齐齐哈尔市第十六中学期中)如图所示,在匀速转动的圆筒内壁上,有一物体随圆筒一起转动而未滑动。当圆筒的角速度增大以后,下列说法正确的是A.物体所受弹力增大,摩擦力不变B.物体所受弹力增大,摩擦力减小C.物体所受弹力和摩擦力都增大D.物体所受弹力和摩擦力都减小
物体做匀速圆周运动,合力指向圆心,对物体受力分析如图所示,可知物体的重力与摩擦力平衡,即Ff=G,根据物体所受弹力提供向心力有FN=mω2r,可知当圆筒的角速度增大以后,物体所受弹力增大,摩擦力不变,故选A。
5.(2023·全国甲卷·17)一质点做匀速圆周运动,若其所受合力的大小与轨道半径的n次方成正比,运动周期与轨道半径成反比,则n等于A.1 B.2 C.3 D.4
6.(2021·北京卷·10)如图所示,圆盘在水平面内以角速度ω绕中心轴匀速转动,圆盘上距轴r处的P点有一质量为m的小物体随圆盘一起转动。某时刻圆盘突然停止转动,小物体由P点滑至圆盘上的某点停止。下列说法正确的是A.圆盘停止转动前,小物体所受摩擦力的方向沿运动 轨迹切线方向B.圆盘停止转动前,小物体运动一圈所受摩擦力的冲 量大小为2mωrC.圆盘停止转动后,小物体沿圆盘半径方向运动D.圆盘停止转动后,小物体整个滑动过程所受摩擦力的冲量大小为mωr
7.(2023·浙江杭州市期中)齿轮传动是现代各种设备中应用最广泛的一种机械传动方式。它具有传动效率高,结构紧凑,工作可靠,寿命长等优点。如图甲所示为某款机械手表内部的部分结构图,A、B、C三个传动轮通过齿轮咬合,C、D与轴承咬合,A、B、C、D为四个轮子,现将其简化成如图乙所示模型。a、b、c、d分别为A、B、C、D轮缘上的点,半径之比ra∶rb∶rc∶rd=2∶1∶2∶1。则A.va∶vb=2∶1 B.ωc∶ωd=2∶1C.aa∶ab=2∶1 D.Tc∶Td=1∶1
A、B属于齿轮传动,边缘点的线速度大小相等,则va∶vb=1∶1,由向心加速度公式a= 得aa∶ab=rb∶ra=1∶2,A、C错误;C、D属于同轴转动,角速度相等,则ωc∶ωd=1∶1,B错误;根据匀速圆周运动的周期T= ,可得Tc∶Td=ωd∶ωc=1∶1,D正确。
8.(2023·四川绵阳市一诊)如图为带车牌自动识别系统的直杆道闸,离地面高为1 m的细直杆可绕O在竖直面内匀速转动。汽车从自动识别线ab处到达直杆处的时间为2.3 s,自动识别系统的反应时间为0.3 s;汽车可看成高1.6 m的长方体,其左侧面底边在aa′直线上,且O到汽车左侧面的距离为0.6 m,要使汽车安全通过道闸,直杆转动的角速度至少为
9.(多选)(2023·广东汕头市期中)如图所示,趣味飞镖游戏的镖盘以角速度ω绕过O点的水平轴匀速转动,某人将一枚飞镖正对盘边缘P点(O点正上方)以水平速度v0掷出,恰好击中P点。不计空气阻力,飞镖每次从同一位置正对P点水平掷出,下列说法正确的是 A.仅增大v0,飞镖仍可能击中P点B.仅减小v0,飞镖不可能击中镖盘C.仅增大ω,飞镖仍可能击中P点D.减小ω和v0,飞镖仍可能击中P点
仅增大ω, 可知n值变大,关系式ωt=(2n+1)π(n=0,1,2,3…)仍可成立,则飞镖仍可能击中P点,故C正确;由A、B、C项的分析可知,若减小ω和v0,飞镖不可能击中P点,故D错误。
10.(2022·福建卷·13)清代乾隆的《冰嬉赋》用“躄躠”(可理解为低身斜体)二字揭示了滑冰的动作要领。500 m短道速滑世界纪录由我国运动员武大靖创造并保持。在其创造纪录的比赛中,(1)武大靖从静止出发,先沿直道加速滑行,前8 m 用时2 s。该过程可视为匀加速直线运动,求此过程加速度大小;
(2)武大靖途中某次过弯时的运动可视为半径为10 m的匀速圆周运动,速度大小为14 m/s。已知武大靖的质量为73 kg,求此次过弯时所需的向心力大小;
答案 1 430.8 N
解得过弯时所需的向心力大小为
(3)武大靖通过侧身来调整身体与水平冰面的夹角,使场地对其作用力指向身体重心而实现平稳过弯,如图所示。求武大靖在(2)问中过弯时身体与水平面的夹角θ的大小。(不计空气阻力,重力加速度大小取10 m/s2,tan 22°=0.40、tan 27°=0.51、tan 32°=0.62、tan 37°=0.75)
设场地对武大靖的作用力大小为F,受力如图所示
11.(2024·江苏扬州市仪征中学月考)如图所示,水平地面与一半径为L的竖直光滑圆弧轨道相接于B点,轨道上的C点位置处于圆心O的正下方。距离地面高度也为L的水平平台边缘上的A点有质量为m的小球以v0= 的初速度水平抛出,小球在空中运动至B点时,恰好沿圆弧轨道在该点的切线方向滑入轨道。小球运动过程中空气阻力不计,重力加速度为g,求:(1)圆弧BC段所对应的圆心角θ;
(2)小球经B点时,对圆轨道的压力大小。
设小球到达B点时速度大小为vB,
12.(2023·湖北武汉市模拟)剪纸艺术源远流长,经久不衰,是中国民间艺术中的瑰宝。将如图所示具有对称性的剪纸平放并固定在水平圆盘上,剪纸中心与圆盘中心重合,圆盘匀速转动,在暗室中用每秒闪光10次的频闪光源照射圆盘,暗室中静止不动的观察者观察到剪纸相对静止,则圆盘的转速至少为 r/s B.2 r/s C.4 r/s D.4π r/s
第四章 第四课时 圆周运动2025版高考物理一轮复习课件+测试(教师版)+测试(学生版): 这是一份第四章 第四课时 圆周运动2025版高考物理一轮复习课件+测试(教师版)+测试(学生版),文件包含第四章第4课时圆周运动pptx、第四章第4课时圆周运动docx、第四章第4课时圆周运动学生用docx等3份课件配套教学资源,其中PPT共60页, 欢迎下载使用。
2025年高考物理大一轮复习 第四章 第5课时 专题强化:圆周运动的临界问题 课件及学案: 这是一份2025年高考物理大一轮复习 第四章 第5课时 专题强化:圆周运动的临界问题 课件及学案,共17页。PPT课件主要包含了答案见解析,答案2ms,答案15N,课时精练,解得b=2gR,答案7mg等内容,欢迎下载使用。
2025年高考物理大一轮复习 第四章 第4课时 圆周运动 课件及学案: 这是一份2025年高考物理大一轮复习 第四章 第4课时 圆周运动 课件及学案,文件包含第四章第4课时圆周运动pptx、第四章第4课时圆周运动教师版docx、第四章第4课时圆周运动docx等3份课件配套教学资源,其中PPT共60页, 欢迎下载使用。

