[生物]卷10-[临考满分]2024年中考临考满分模拟卷(广东省卷)(解析版)
展开这是一份[生物]卷10-[临考满分]2024年中考临考满分模拟卷(广东省卷)(解析版),共25页。试卷主要包含了下列微生物,属于原核生物的是等内容,欢迎下载使用。
注意事项:
1.答卷前,考生务必将自己的姓名、准考证号填写在答题卡上。
2.回答第Ⅰ卷时,选出每小题答案后,用2B铅笔把答题卡上对应题目的答案标号涂黑。如需改动,用橡皮擦干净后,再选涂其他答案标号。写在本试卷上无效。
3.回答第Ⅱ卷时,将答案写在答题卡上。写在本试卷上无效。
4.考试结束后,将本试卷和答题卡一并交回。
第Ⅰ卷(选择题 共60分)
本题共30小题,每小题2分,共60分。在每小题的四个选项中,选出最符合题目要求的一项。
1.“西塞山前白鹭飞,桃花流水鳜鱼肥。”描绘了一幅生态美景。下列关于白鹭和鳜鱼的叙述不正确的是( )
A.白鹭用肺和气囊进行气体交换
B.鳜鱼用鳃进行气体交换
C.两者都是脊椎动物
D.两者的生殖都是有性生殖
【答案】A
【分析】(1)鸟的体表覆盖着羽毛,前肢变成翼,有喙无齿,鸟用肺呼吸,气囊辅助呼吸为双重呼吸,可以供给充足的氧气;但是气囊不能进行气体交换.(2)鱼类生活在水中,用鳃呼吸。
【详解】A.白鹭属于鸟类,用肺进行气体交换,气囊辅助呼吸只储存空气,不进行气体交换,A错误。
B.鳜鱼生活在水中,用鳃丝进行气体交换,B正确。
C.白鹭属于鸟类、鳜鱼属于鱼类,两者身体内都有由脊椎骨组成的脊柱,都属于脊椎动物,C正确。
D.白鹭和鳜鱼的起点都是受精卵,生殖都是有性生殖,D正确。
故选A。
2.图为组成泌尿系统的各器官,在形成尿液的过程中,具有过滤作用的结构位于( )
A.①B.②C.③D.④
【答案】A
【分析】图可知,①肾脏,②输尿管,③膀胱,④尿道。
【详解】A.①肾脏是形成尿液的器官,它的结构和功能的基本单位是肾单位,肾单位由肾小体、肾小管组成,肾小体由肾小囊、肾小球组成,尿的形成包括肾小球的滤过和肾小管的重吸收,故A符合题意。
B.②输尿管,是输送尿液的通道,故B不符合题意。
C.③膀胱,暂时储存尿液的作用,故C不符合题意。
D.④尿道是排出尿液的通道,故D不符合题意。
故选A。
3.2021年6月中国首次在雄性大鼠体内实现胚胎孕育,科学家往雄性大鼠体内移植的器官是( )
A.卵巢B.输卵管C.子宫D.阴道
【答案】C
【分析】女性的生殖系统由卵巢、输卵管、子宫等器官组成。
【详解】A.卵巢的功能是产生卵细胞和分泌雌性激素,A不符合题意。
B.输卵管是精子和卵细胞结合并形成受精卵的场所,B不符合题意。
C.子宫是胎儿发育的场所,因此移植胚胎需要移植到子宫内,C符合题意。
D.阴道是精子进入女性体内的通道和婴儿出生的通道,D不符合题意。
故选C。
4.某科研团队进行如下实验:将某种蛙放到明亮处,体色变亮,再将它放到暗处,体色变暗。在明亮处,若给该蛙注射褪黑色素,体色逐渐变暗,但不久后又慢慢恢复亮色。若将此蛙的眼睛蒙住,无论放在明处还是暗处,体色均为暗色。切除垂体后,蛙无论放在明处还是暗处,体色都保持亮色。根据上述实验现象得出的结论不正确的是( )
A.光是影响蛙体色变化的外界因素
B.褪黑色素的分泌与垂体有关
C.蛙体色的变化受神经系统和激素的调节
D.褪黑色素使蛙体色变暗,又可使蛙体色变亮
【答案】D
【分析】神经调节是指神经系统调节身体的各个器官、系统的活动,使之相互配合,协调一致,使机体成为一个统一的整体来进行各项生命活动;激素调节是体液调节的主要内容,是激素通过血液的传送,对人和动物体的新陈代谢和生长发育所进行的调节。
【详解】A.蛙放到明亮处体色变亮,再放到暗处体色变暗,说明光是影响蛙体色变化的外界因素,A不符合题意。
B.切除垂体后,把此蛙无论放在明处或暗处,蛙体色都保持亮色,说明蛙褪黑激素的分泌与垂体有关,B不符合题意。
C.若将此蛙眼睛蒙住,无论放在明处或暗处,蛙体色均为暗色,说明蛙体色的变化受神经调节,切除垂体后,蛙无论放在明处还是暗处,体色都保持亮色,说明蛙体色的变化受激素调节,C不符合题意。
D.在明亮处,给此蛙注射褪黑激素,蛙体色逐渐变暗,说明蛙褪黑激素只能使青蛙体色变暗,D符合题意。
故选D。
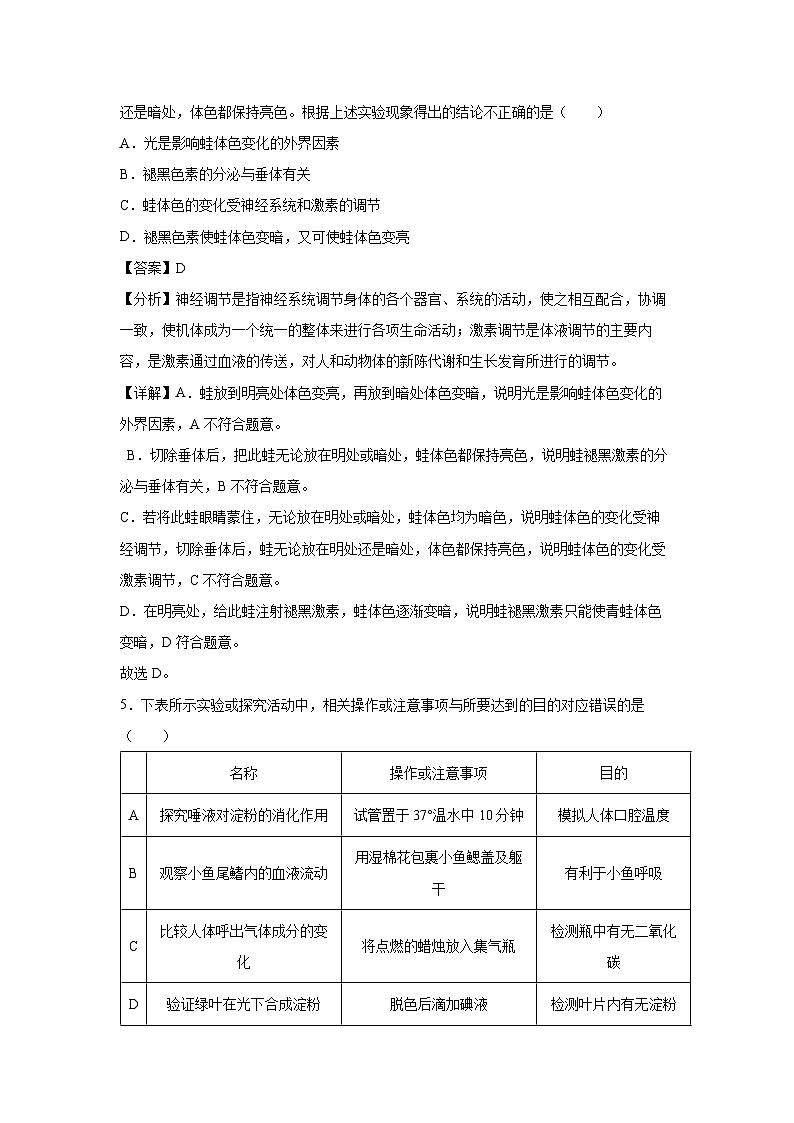
5.下表所示实验或探究活动中,相关操作或注意事项与所要达到的目的对应错误的是( )
A.AB.BC.CD.D
【答案】C
【分析】在不同的实验中,每一步操作都有操作的目的和注意事项,结合实验具体分析。
【详解】A.探究唾液对淀粉的消化作用实验中,将试管置于37℃温水中10分钟,目的是模拟口腔温度,为唾液淀粉酶提供适宜的温度,A不符合题意。
B.观察小鱼尾鳍内的血液流动,用湿棉花包裹小鱼鳃盖及躯干,目的是保证小鱼的正常呼吸,B不符合题意。
C.比较人体呼出气体成分的变化,应向澄清石灰水中吹气,澄清石灰水变浑浊,说明人体呼出的气体中含有较多的二氧化碳,C符合题意。
D.验证绿叶在光下合成淀粉,淀粉遇到碘液变蓝,所以脱色后滴加碘液,目的是检测叶片内有无淀粉,D不符合题意。
故选 C。
6.下图表示不同光照强度下植物A、B释放氧气(O2)的速率,下列说法正确的是( )
A.当光照强度为0μml光子/m2·s时,植物B呼吸作用强度比植物A强
B.当光照强度为70μml光子/m2·s时,植物A的光合作用强于呼吸作用
C.当光照强度为100μml光子/m2·s时,植物A的光合作用更强
D.据图分析,更适合在光线不足的室内种植的是植物A
【答案】C
【分析】由图可知,光照强度越强,放氧速率越强。放氧速率数值在0以下表现为吸氧,即光合作用强度低于呼吸作用强度。放氧速率数值为0时,光合作用强度等于呼吸作用强度。放氧速率数值在0以上时,光合作用强度大于呼吸作用强度。
【详解】A.光照强度为0μml光子/m2·s时,植物进行呼吸作用。由图可知,植物B吸氧较少,呼吸作用强度比植物A弱,A错误。
B.由图可知,当光照强度为70μml光子/m2·s时,植物A吸氧速率为0,光合作用强度等于呼吸作用强度,B错误。
C.当光照强度为100μml光子/m2·s时,植物A和植物B的放氧速率相等,但植物A的呼吸作用强于植物B,故植物A的光合作用更强。放氧量=光合作用产氧量-呼吸作用耗氧量,C正确。
D.据图分析,植物B对光照需求较低,更适合在光线不足的室内种植,D错误。
故选C。
7.缩手反射的反射类型及完成该反射的神经中枢是( )
A.简单反射、大脑B.复杂反射、脊髓
C.复杂反射、大脑D.简单反射、脊髓
【答案】D
【详解】一位同学到食堂打开水时,手不小心被开水烫一下,他的手迅速缩回来,是生来就有的先天性反射。因此这一反射的类型是简单反射;参与反射的神经中枢的部位是脊髓(脊髓内的缩手反射中枢)。
8.下列微生物,属于原核生物的是( )
A.结核杆菌B.酵母菌C.黄曲霉D.艾滋病病毒
【答案】A
【分析】细菌虽有DNA集中的区域,却没有成形的细胞核。这样的生物称为原核生物。真菌、动植物具有真正的细胞核,属于真核生物。
【详解】A.结核杆菌是细菌,没有成形细胞核,属于原核生物,A正确。
BC.酵母菌和黄曲霉都是真菌,属于真核生物,BC错误。
D.艾滋病病毒是病毒,病毒没有细胞结构,D错误。
故选A。
9.下表是鼎湖山国家级自然保护区内动植物的情况:以上资料反映了生物多样性中的
A.生态系统多样性B.遗传(基因)多样性
C.物种多样性D.生物数量多样性
【答案】C
【分析】生物多样性包括基因(遗传)多样性、物种(生物种类)多样性和生态系统多样性。
【详解】生物种类的多样性是指一定区域内生物钟类(包括动物、植物、微生物)的丰富性。以上资料被子植物1822种,裸子植物23种,蕨类植物148种,鸟类214种,两栖爬行类75种,哺乳类38种,所以反映了生物种类多样性。
故选C。
10.下图中①表示生态系统中重金属的富集量,②表示各营养级的数量多少,③表示各成分间的关系,④表示能量金字塔。如下四条食物链中,推理正确的是( )
A.图①:丙→甲→乙→丁B.图②:丁→甲→乙→丙
C.图③:丁→甲→乙→丙D.图④:乙→丙→甲→丁
【答案】D
【分析】食物链反映的是生产者与消费者之间吃与被吃的关系,所以食物链中不应该出现分解者和非生物部分。食物链的正确写法是:生产者→初级消费者→次级消费者→,注意起始点是生产者。
【详解】A.在生态系统中,有害物质可以通过食物链在生物体内不断积累,其浓度随着营养级别的升高而逐步增加,这种现象叫生物富集。图①可反映出的食物链是:丁→乙→甲→丙,A错误。
B.生态系统中能量流动特点是单向流动,逐级递减。一般来说,只有10%~20%的能量流入下一个营养级,营养级越多,能量消耗就越多。因此在食物链中营养级越低,相对数量越多;营养级越高,相对数量越少。图中相对数量从多到少依次是丙、乙、甲、丁,因此四种生物构成的食物链是:丙→乙→甲→丁,B错误。
C.在一定的空间范围内,生物与环境所形成的统一的整体叫生态系统。生态系统包括生物成分和非生物成分,生物成分包括生产者(绿色植物)、消费者(动物)和分解者(细菌、真菌)。图③中,丙代表非生物部分、丁代表生产者、甲代表消费者、乙代表分解者。所以,图③能反映出的食物链是:丁→甲,C错误。
D.生态系统中能量流动特点是单向流动,逐级递减。一般来说,只有10%~20%的能量流入下一个营养级,营养级越多,能量消耗就越多。所以,图④反映出的食物链是:乙→丙→甲→丁,D正确。
故选D。
11.下列有关生物多样性的说法,正确的是( )
A.科研人员将油桃和蟠桃进行杂交,培育出油蟠桃,利用的是生物种类的多样性
B.生物种类的多样性实质上是基因的多样性
C.保护生物的多样性可大量引进外来物种
D.要保护生物多样性,必须禁止对生物资源的开发和利用
【答案】B
【分析】生物多样性的内涵通常包括三个方面,即生物种类的多样性、基因的多样性和生态系统的多样性。
【详解】将油桃和蟠桃进行杂交,培育出油蟠桃,利用的就是基因(遗传)的多样性,表明生物基因(遗传)的多样性是培育农作物新品种的基因库,A错误。
生物种类的多样性实质上是基因的多样性,B正确。
引进外来物种,一般不引进它的天敌,因此外来物种会大量繁殖,进而影响其它生物的生存,反而会破坏生物的多样性。减小栖息地会影响栖息地内生物的生存,C错误。
要保护生物多样性,必须合理对生物资源的开发和利用,而不是禁止,D错误。
12.2023年3月3日是第十个世界野生动植物日,也是《濒危野生动植物种国际贸易公约》签署50周年,东营市举行“广泛发动社会力量,共同推进物种保护”为主题的宣传活动,倡树关爱野生动植物、加强物种保护的生态保护理念。下列说法正确的是( )
A.为丰富我国动植物资源,应大力引进外来物种
B.生物多样性内涵包括生物种类的多样性、基因的多样性和生态系统的多样性
C.保护生物的多样性就是禁止对生物资源进行开发和利用
D.围湖造田、毁林造田可扩大我国粮食的种植面积,不会对生物多样性造成威胁
【答案】B
【分析】生物多样性是指在一定时间和一定地区所有生物(动物、植物、微生物)物种及其遗传变异和生态系统的复杂性总称。它包括遗传多样性、物种多样性和生态系统多样性三个层次。
【详解】A.引进外来物种不慎造成“生物入侵”,使原有物种的生存受到威胁。因此我们不能盲目引进外来物种,A错误。
B.生物多样性通常有三个主要的内涵,即生物种类的多样性、基因(遗传)的多样性和生态系统的多样性,B正确。
C.要保护生物多样性,必须合理对生物资源的开发和利用,从而更好地保护生物资料,而不是禁止开发利用,C错误。
D.围湖造田,扩大粮食种植面积,会破坏生态平衡,会对生物多样性造成威胁,D错误。
故选B。
13.下列动物的行为与其类型对应错误的是( )
A.小鼠走迷宫获取食物——学习行为B.蚂蚁群体生活——社会行为
C.鸟类的迁徙——先天性行为D.蜘蛛结网——学习行为
【答案】D
【分析】(1)先天性行为是动物生来就有的,由动物体内的遗传物质所决定的行为,如蜘蛛结网等。(2)学习行为是在体内的遗传因素的基础上,通过环境因素的作用,由生活经验和学习而获得的行为。(3)社会行为(社群行为)是群体内形成了一定的组织,成员间有明确分工的动物群集行为,有的高等动物还形成等级,共同维持群体生活的行为。
【详解】A.学习行为是在体内的遗传因素的基础上,通过环境因素的作用,由生活经验和学习而获得的行为,小鼠走迷宫获取食物属于学习行为,A正确。
B.蚂蚁群体内有工蚁、蚁后、雄蚁、兵蚁之分,成员间有明确分工,属于社会行为,B正确。
CD.鸟类的迁徙和蜘蛛结网是由体内的遗传物质决定的,属于先天性行为,C正确,D错误。
故选D。
14.导盲犬帮助盲人引路,这种行为属于( )
A.先天性行为
B.学习行为
C.攻击性行为
D.社会行为
【答案】B
【详解】导盲犬懂很多口令,可以带领盲人安全出行,导盲犬的这种行为是通过生活经验和学习建立的行为,因此属于学习行为。
15.下列关于人体与外界气体交换的叙述,错误的是( )
A.在人体一次呼吸过程中,吸气结束瞬间肺内气压等于外界大气压
B.人体呼出的气体中含量最多的两种成分依次是氮气、二氧化碳
C.呼吸运动需要肋间肌和膈肌提供动力
D.人工呼吸依据的是呼吸运动原理
【答案】B
【分析】肺与外界空气间的气体交换也叫肺的通气。是通过呼吸运动完成的。吸气时,肋间肌收缩,肋骨上体,胸骨向上向外移动,胸廓的左右径和前后径变大,这时膈肌收缩,膈顶部下降,胸廓的上下径变大,这时肺内压小于外界大气压,外界的气体进入肺,完成吸气动作;呼气时正好相反。
【详解】A、吸气结束的一瞬间肺内气压与大气压的气压差是0,表示肺内气压与大气压的值相等,既不吸气也不呼气,A正确。
B、如图所示:
由图可知人体呼出的气体中含最多的两种成分依次是氮气、氧气,B错误。
C、胸围差指的是深吸气结束时的胸围的长度与深呼气结束时的胸围长度的差,胸围差是胸廓向扩张和收缩造成的,C正确。
D、呼吸肌主要有肋间肌和膈肌,肋间肌的收缩和舒张引起胸廓前后经、左右径的扩张和收缩,膈肌的收缩引起胸廓上下径的扩张和收缩,D正确。
故选B。
16.篮球运动受到很多同学的喜爱,下列关于投篮动作的分析中,正确的是( )
A.单一骨骼肌收缩完成投篮B.与关节的灵活性和牢固性都无关
C.仅依靠韧带牵引骨来完成投篮D.需神经调节和激素调节相互配合
【答案】D
【分析】人体的任何一个动作,都是在神经系统的支配下,由于骨骼肌收缩,并且牵引了所附着的骨,绕着关节活动而完成的。
【详解】A.一个动作的完成总是由多组肌肉相互配合活动,共同完成的,错误。
B.关节周围有关节囊包括着,密闭的关节腔内有滑液,保证了关节既牢固、又灵活,在投篮运动中与关节的灵活性和牢固性都有关,错误。
C.骨骼肌有受刺激而收缩的特性,当骨骼肌受神经传来的刺激收缩时,就会牵动着它所附着的骨,绕着关节活动,于是躯体就产生了运动,错误。
D. 在人体内,体液调节和神经调节的作用是相互联系、相互影响的,投篮相关动作由神经调节和激素调节相互配合共同完成,正确。
故选D。
17.生腌海鲜逐渐成了年轻人的美食“新宠”。下列海鲜都属于软体动物的是( )
A.带鱼、牡蛎B.章鱼、扇贝C.龙虾、花蟹D.鲍鱼、海蜇
【答案】B
【分析】软体动物的主要特征是柔软的身体表面有外套膜,大多具有贝壳;运动器官是足。代表动物有:章鱼、枪乌贼、扇贝、蛾螺、河蚌、蜗牛、田螺、文蛤、缢蛏、石鳖、牡蛎、鲍等。
【详解】A.带鱼属于鱼类、牡蛎是软体动物,A错误。
B.章鱼、扇贝都属于软体动物,B正确。
C.龙虾、花蟹都属于节肢动物,C错误。
D.鲍鱼属于软体动物、海蜇属于腔肠动物,D错误。
故选B。
18.全世界蝙蝠约有900多种,蝙蝠前肢特化、后肢短小,夜间飞行,大多数具有超强的飞行能力和敏锐的回声定位系统。蝙蝠每年繁殖一次,每胎1~2崽。下列推测正确的是( )
A.蝙蝠依靠覆满羽毛的翼飞行以捕获昆虫
B.蝙蝠的前肢与马的前肢不存在共同特征
C.回声定位系统使得蝙蝠的视觉功能强大
D.胎生提高了蝙蝠后代的成活率
【答案】D
【分析】哺乳动物的主要特征:一般体表面有毛,牙齿分化,体腔内有膈,心脏四腔,用肺呼吸;大脑发达,体温恒定,是恒温动物;哺乳胎生等。
【详解】A.蝙蝠具有胎生哺乳的特征,属于哺乳动物;鸟类的翼覆有羽毛,而蝙蝠的翼没有羽毛,故A错误。
B.蝙蝠和马都属于哺乳动物,蝙蝠的前肢与马的前肢,他们虽然在不同的环境中生活,向着不同的方向进化发展,产生了表面形态上的分歧,具有不同的外形,功能也并不尽同,但却有相同的基本结构,各部分骨块和动物身体的相对位置相同,在胚胎发育上从相同的胚胎原基以相似的过程发育而来。因此,它们的一致性证明这些动物是从共同的祖先进化来的,故B错误。
C.蝙蝠的视觉很弱,依靠回声定位来捕食和防御,故C错误。
D.蝙蝠属于哺乳动物,生殖特点是胎生和哺乳,大大提高了后代的成活率,故D正确。
故选D。
19.细菌与动植物细胞都具有的结构是( )
A.细胞壁B.细胞膜
C.成形的细胞核D.叶绿体
【答案】B
【分析】细菌的基本结构有细胞壁、细胞膜、细胞质和DNA集中的区域,没有成形的细胞核,没有叶绿体;动物细胞有细胞膜、细胞质、细胞核。
【详解】细菌与动植物细胞都具有的结构是:都有细胞膜、细胞质;细菌与动物细胞的不同点:细菌具有细胞壁而动物细胞不具有细胞壁,动植物细胞具有成形的细胞核而细菌没有成形的细胞核。B符合题意。
故选B。
20.如图为生物体的结构层次。下列描述错误的是( )
A.组成乙的细胞结构和甲是不相同的
B.丙中的叶在植物体结构层次中属于器官
C.丙中叶片的上、下表皮分布有保护作用的上皮组织
D.丁中的血液属于组织,体表的皮肤属于器官
【答案】C
【分析】(1)植物细胞与动物细胞的不同点:植物细胞具有细胞壁、叶绿体和液泡,动物细胞不具有细胞壁、液泡、叶绿体。(2)图甲是植物细胞属于细胞层次;图乙是胃,属于器官层次;图丙是植物体;图丁是人体。
【详解】A.组成乙胃的细胞是动物细胞,甲细胞是植物细胞,因此两种细胞的结构是不相同的,乙细胞中没有细胞壁和液泡这两个结构,A正确。
B.丙绿色开花植物是由六大器官:根、茎、叶、花、果实和种子构成的,叶属于器官层次,B正确。
C.丙植物体的叶片的上、下表皮分布有保护作用的保护组织,而上皮组织属于动物组织,C错误。
D.丁人体中的血液属于结缔组织,体表的皮肤由多种组织构成,是人体最大的器官,D正确。
故选C。
21.在下列各项中,不能称之为生态系统的是( )
A.一块农田中所有的水稻B.一片森林
C.一条河流D.一块草地
【答案】A
【分析】在一定区域内生物和它所生活的环境就形成一个生态系统。它包括生物部分和非生物部分。生物部分包括植物、动物、细菌真菌等微生物,非生物部分包括阳光、空气、水、土壤、温度等,只有生物不叫生态系统,只有环境也不叫生态系统。据此可以解答本题。
【详解】一片森林、一条河流、一块草地都是既包括了生物生存的环境,又包括了环境中所有的生物,因此都是由生物与环境构成的一个生态系统,BCD不符合题意;一个农田里的所有的水稻:只有植物,没有动物、细菌真菌等生物,也没有环境,不符合生态系统的概念,因此不是生态系统,A符合题意。
22.如图是人类生殖和发育的部分过程。下列叙述正确的是( )
A.植入子宫内膜的过程,称为着床
B.c出生时,性别才能确定
C.c的体细胞有23对染色体,包含46个DNA分子
D.“试管婴儿”技术指b→c过程在试管虫完成
【答案】C
【分析】图可知,a受精卵,b胚泡,c胎儿。
【详解】A.受精卵在女性的输卵管内形成,受精卵不断进行分裂,逐渐发育成胚泡;胚泡缓慢地移动到子宫中,最终植入子宫内膜,这是怀孕,即是着床,A错误。
B.当卵细胞X与精子Y结合的受精卵为XY时,受精卵发育为男孩;当卵细胞X与精子X结合的受精卵为XX时,该受精卵发育为女孩,所以胎儿性别在形成a受精卵时就已确定,B错误。
C.染色体是指细胞核中容易被碱性染料染成深色的物质,由DNA和蛋白质两种物质组成,遗传信息在DNA上,DNA是主要的遗传物质。一条染色体上包含一个DNA分子。一个DNA分子上包含有多个基因,基因是染色体上具有控制生物性状的DNA片段,所以c的体细胞有23对染色体,包含46个DNA分子,C正确。
D.试管婴儿技术就是从人体内取出精子和卵子,使其在试管中结合并发育成早期胚胎,再移植到母体子宫内,发育形成胎儿,“试管婴儿”技术指a→c过程在试管内完成,D错误。
故选C。
23.下列有关传染病或免疫的叙述,正确的是( )
A.引起疾病的细菌、病毒和寄生虫等生物称为传染源
B.流感流行的时候在教室喷洒消毒液,在预防传染病的措施属于保护易感人群
C.对食物过敏是人体抵抗抗原侵入功能过强造成的
D.溶菌酶破坏病菌细胞壁使其溶解属于特异性免疫
【答案】C
【分析】免疫是指人体对病原体及其有害产物的抵抗力,从获得途径来看,免疫分为非特异性免疫和特异性免疫,前者是指先天具有的对多种病原体有防御作用的免疫,后者是指出生后产生的只对特定的病原体起作用的免疫。
【详解】A、病原体是指能够引起传染疾病的细菌、病毒和寄生虫等,A错误;
B、流感流行的时候在教室喷洒消毒液,在预防传染病的措施属于切断传播途径,B错误。
C、当免疫功能异常时人体会发生疾病;例如防御感染的功能过强时,对进入人体内的某些药物和食物会发生过敏反应,当自身稳定的功能异常时人体会发生自身免疫性疾病,当免疫监视功能异常时人体可能会发生肿瘤,C正确。
D、溶菌酶能够破坏多种病菌的细胞壁,使其溶解,属于第二道防线,非特异性免疫,D错误,
故选C。
24.下列关于动物的主要特征的表述,不正确的一项是( )
A.腔肠动物--身体为辐射对称,有口无肛门
B.扁形动物--身体为两侧对称,有口有肛门
C.线形动物--身体细长,有角质层,有口有肛门
D.环节动物--身体为圆筒形,由许多相似的环节构成
【答案】B
【分析】腔肠动物是最低等的多细胞动物,身体呈辐射对称,体表有刺细胞,有口无肛门;扁形动物的身体背腹扁平、左右对称;扁形动物身体为两侧对称,有口无肛门;环节动物由许多相似的环节构成。
【详解】腔肠动物的主要特征是:生活在水中,身体呈辐射对称,体表有刺细胞,体壁由内胚层、外胚层和中胶层构成,体内有消化腔,有口无肛门,A正确;扁形动物的主要特征:身体背腹扁平、左右对称(两侧对称)、体壁具有三胚层、无体腔,有口无肛门,B错误;线形动物的特征:身体细长,呈圆柱形;体表有角质层;有口有肛门,C正确;环节动物的主要特征:身体细长,由许多体节构成,真体腔,有刚毛或疣足,D正确。
25.生命起源的过程是( )
A.无机物——有机物——原始生命B.有机物——无机物——原始生命
C.无机物——原始生命——有机物D.原始生命——无机物——有机物
【答案】A
【分析】随着认识的不断深入和各种不同的证据的发现,人们对生命起源的问题有了更深入的研究,其中化学起源说是被广大学者普遍接受的生命起源假说。
【详解】化学起源假说认为,地球上的生命是在地球温度逐步下降以后,在极其漫长的时间内,由非生命物质经过极其复杂的化学过程,一步一步地演变而成的。化学起源说将生命的起源分为四个阶段:第一个阶段,从无机小分子生成有机小分子的阶段;第二个阶段,从有机小分子物质生成生物大分子物质;第三个阶段,从生物大分子物质组成多分子体系;第四个阶段,有机多分子体系演变为原始生命。即从无机小分子→有机小分子→有机大分子→多分子体系→原始生命,故A符合题意。
故选A。
26.采用口对口吹气法,下列处理方法中,错误的是( )
A.要关闭门窗,避免外界噪声干扰
B.吹气频率要和平时的呼吸频率相似
C.首先在病人颈下垫物,解开衣扣、领带等
D.吹气强度以吹气后病人胸廓略有起伏为宜
【答案】A
【详解】根据呼吸运动的原理,可用人工方法让胸廓有节律地扩大和缩小,以帮助呼吸运动减弱或暂时停止呼吸的患者维持肺的通气功能,这就叫人工呼吸。每分钟内呼吸的次数叫呼吸频率。据测定,呼吸频率随着年龄、性别和活动情况的不同而不同。成年人在平静状态下的呼吸频率大约是15---20次/分,人体活动加强时,呼吸的频率和深度都会增加。人工呼吸的频率应和人体自然呼吸的频率相同。保持病人呼吸道通畅,松解衣服,防止用力过猛。本着人道主义精神,应不失时机尽快施行,且不要轻易放弃努力,应坚持做到病人完全恢复正常呼吸为止。故A错误。
27.下列关于动物运动的叙述,错误的是( )
A.蚯蚓的体壁有发达的肌肉,肌肉与刚毛配合使身体蠕动
B.鲫鱼通过尾部和躯干部的摆动以及鳍的协调作用游泳
C.家鸽发达的胸肌附着在胸骨上牵动两翼完成飞行动作
D.家兔的股骨属于前肢骨
【答案】D
【分析】较高等的动物是靠运动系统来完成,如哺乳动物的运动则是在神经系统的支配下,由运动系统来完成,哺乳动物的运动系统由骨、骨骼肌和骨连接构成,骨在运动中起到杠杆的作用,骨骼肌起到动力的作用,骨连接起到支点的作用;较低等的动物不是靠运动系统来进行运动的。
【详解】A.蚯蚓的体壁有发达的肌肉,肌肉与刚毛配合可以完成运动,肠壁也有发达的肌肉,肠可以蠕动,A不符合题意。
B.鱼的各种鳍的作用,背鳍有保持鱼体侧立,对鱼体平衡起着关键作用,腹鳍起平衡作用,尾鳍可以决定运动方向,产生前进动力,臀鳍有协调其它各鳍,起平衡作用,鱼体向前游动时的动力主要是来自躯干部和尾部的摆动,因此鲫鱼通过尾部和躯干部的摆动以及鳍的协调作用游泳,B不符合题意。
C.家鸽的胸骨向外突出,利于肌肉的着生,而胸肌的发达能牵动两翼并完成飞行动作,C不符合题意。
D.家兔的前肢骨是由肱骨、桡骨、尺骨、腕骨、掌骨和指骨组成;后肢骨是由股骨、胫骨、腓骨、跗骨、跖骨和趾骨组成,股骨不属于前肢骨,D符合题意。
故选D。
28.如图中A表示的是某种鹰在一个生态系统中的数量变化,那么B最可能代表的是( )
A.鹰的天敌数量变化B.被鹰捕食的生物数量变化
C.该生态系统中植物的数量变化D.与鹰有合作关系的生物数量变化
【答案】B
【分析】要会分析图表,理解捕食关系的曲线特点,据此答题。
【详解】一个生态系统中,生产者和消费者之间,主要是吃与被吃的关系,这样就形成了食物链。各种食物链彼此交织在一起,形成食物网;生物种类越丰富,个体数量越多,食物网越复杂,而且食物网中,植物的数量大于植食性动物的数量大于肉食性动物数量。
由图可知:图中B的数量大于A;由图明显可知,两种群其中之一的增加导致另一种数量下降,而后者数量下降又导致前者减少,A的变化随B的变化而变化,它们之间是一种捕食关系,B是被鹰捕食的一个种群。
故选B。
29.芒萁植物耐旱,靠孢子繁殖,地下茎纵横交错,它的叶柄可以编制工艺品,根系发达还可以防止水土流失,由此判断芒萁属于( )
A.裸子植物B.苔藓植物C.藻类植物D.蕨类植物
【答案】D
【分析】植物根据生殖细胞的不同可分为孢子植物和种子植物。孢子植物用孢子来繁殖后代,包括藻类植物、苔藓植物和蕨类植物。种子植物用种子来繁殖后代,包括裸子植物和被子植物。
藻类植物,结构简单,无根、茎、叶的分化;苔藓植物,有茎和叶的分化,但没有真正的根;蕨类植物,有了根、茎、叶的分化,体内有输导组织,一般长的高大;裸子植物,无花,种子裸露,不能形成果实,只有根、茎、叶、种子四种器官;被子植物,具有根、茎、叶、花、果实和种子六大器官。
【详解】A.根据题干信息,芒萁使用孢子繁殖,属于孢子植物,A不符合题意。
B.根据题干信息,芒萁的根系发达。结合分析,苔藓植物没有根,B不符合题意。
C.藻类植物生活在水中,而根据题干信息,芒萁耐旱,C不符合题意。
D.根据题干信息,芒萁使用孢子繁殖,属于孢子植物,又其根系发达,故属于蕨类植物,D符合题意。
故选D。
30.下列选项都是由激素分泌异常而引起的疾病的是( )
①佝偻病 ②坏血病 ③呆小症 ④糖尿病 ⑤夜盲症 ⑥侏儒症
A.①②③B.③④⑥C.②③⑤D.②⑤⑥
【答案】B
【分析】激素是由内分泌腺的腺细胞所分泌的、对人体有特殊作用的化学物质。它在血液中含量极少,但是对人体的新陈代谢、生长发育和生殖等生理活动,却起着重要的调节作用。激素分泌异常时会导致人体患相应的疾病。
【详解】①佝偻病是缺乏维生素D和含钙的无机盐,儿童会造成佝偻病,成人会得骨质疏松症等,①错误。
②缺乏维生素C会得坏血病,②错误。
③当幼年时期缺少甲状腺激素易患呆小症,③正确。
④糖尿病是胰岛素分泌不足引起的,④正确。
⑤夜盲症是由于缺乏维生素A引起的,⑤错误。
⑥侏儒症是幼年时期生长激素分泌不足引起的,⑥正确。
故选B。
第 = 2 \* ROMAN II卷(非选择题 共40分)
非选择题:本题共4题,共40分。
31.科学探究是我们应用科学方法、认识科学知识、形成科学概念的重要手段和途径。请用所学知识回答下列问题。
(1)爱因斯坦说过:“提出一个问题往往比解决一个问题更重要。”请观察下图中兔和猫的双眼在头部的位置,就此现象提出一个问题 ;许多作物是在春天播种的,天寒地冻不适于播种,由此现象提出问题后作出的假设是:种子的萌发需要 。
(2)在制订计划时要考虑诸多因素,如“绿叶在光下制造有机物”实验中,实验前要先把盆栽天竺葵放到黑暗处一昼夜,目的是 ;为防止直接加热酒精导致燃烧发生危险,脱去叶绿素时需要 加热。
(3)设计对照实验是探究实验的重要部分。某同学在探究“某种非生物因素对鼠妇生活的影响”时,设计了如图所示的实验装置,此实验的变量是 。除此条件外其他条件都应该 。
(4)在实施计划时,每一步都要严格规范操作。小明在探究“馒头在口腔中的变化”时,本应该将处理好的①②③号试管放入37℃温水中5到10分钟。由于一时着急,误将三支试管放入尚未冷却的100℃的水中。之后滴加碘液发现3支试管 色,其原因是 。
(5)关于生男生女的奥秘,在“模拟精子与卵细胞随机结合的实验”中,统计全班实验结果,发现不同类型的精子与卵细胞结合的几率大致相同,由此你得出的结论是 。无论什么探究实验,在表达和交流时如果发现自己的结论和别人不同,这时应该怎么做? 。(答一条)
【答案】(1) 猫和兔的眼睛位置不同与它们的食性有关吗(或猫和兔的眼睛位置不同能说明形态结构与生存环境相适应吗)适宜的温度 (2)耗尽(转运)叶片中已经存在的有机物(淀粉) 水浴(隔水) (3)光(光照) 相同 (4)都变蓝 唾液淀粉酶在100℃水温下失活(失去活性),淀粉未被分解 (5)生男生女机会均等 检查自己的探究过程是否有误、反思自己的探究方法是否完善、找不出自己问题时请教其他同学和老师等
【分析】科学探究的一般过程:提出问题→作出假设→制定计划→实施计划→得出结论→表达和交流。
种子萌发的环境条件为一定的水分、适宜的温度和充足的空气;自身条件是胚是完整的、胚是活的、种子不在休眠期以及胚发育所需的营养物质。
【详解】(1)根据食性的不同,动物可分为:植食性动物(以植物为食)、肉食性动物(以动物为食物)、杂食性动物(既能以植物为食也能以动物为食)。题图中兔是植食性动物,眼睛分布在头部两侧,视野开阔,有利于发现捕食者,而肉食性动物猫的双眼在头部的前端,有利于准确定位猎物的位置和判断猎物的奔跑速度。所以,就此现象可提出一个问题是:猫和兔的眼睛位置不同与它们的食性有关吗(或猫和兔的眼睛位置不同能说明形态结构与生存环境相适应吗)。种子萌发的环境条件为一定的水分、适宜的温度和充足的空气。故根据“许多作物是在春天播种的,天寒地冻不适于播种”这个现象提出问题后作出的假设是:种子的萌发需要适宜的温度。
(2)为了排除叶片内原有淀粉对实验现象的影响,实验前要将实验装置放在暗处48小时,目的是将叶片内原有的淀粉运走耗尽,以排除原有的淀粉对实验的干扰,保证实验结果所检测到的淀粉是实验过程中形成的。酒精能溶解叶绿素,而且酒精是易燃、易挥发的物质,直接加热容易引起燃烧发生危险。使用隔水对酒精进行加热的方式,既能起到控温作用,又能避免酒精燃烧发生危险。因此,为防止直接加热酒精导致燃烧发生危险,脱去叶绿素时需要水浴(隔水)加热。
(3)对照实验是在研究一种条件对研究对象的影响时,所进行的除了这种条件不同外,其他条件都相同的实验,这个不同的条件,就是唯一变量。所以,某同学在探究“某种非生物因素对鼠妇生活的影响”时,设计了如图所示的实验装置,此实验的变量是光(光照)。除此条件外其他条件都应该相同。
(4)酶的活性受温度的影响,高温和低温都会使酶的活性受到影响,在37℃左右唾液淀粉酶的催化作用最强。因此实验过程中,应将实验装置放在37℃的水中进行水浴加热。这是模拟口腔温度,为了保证唾液淀粉酶的活性,如此实验才能成功。所以,误将三支试管放入尚未冷却的100℃的水中。之后滴加碘液发现3支试管都变蓝色,其原因是唾液淀粉酶在100℃水温下失活(失去活性),淀粉未被分解。
(5)由于男性可产生数量相等的X精子与Y精子,加之它们与卵子结合的机会相等,所以每次生男生女的概率是相等的。故在整个人群中男女性别之比大致1:1。所以,不同类型的精子与卵细胞结合的几率大致相同,由此你得出的结论是:生男生女机会均等。探究实验,要求实事求是。所以,如果发现自己的结论和别人不同,正确的做法是:检查自己的探究过程是否有误、反思自己的探究方法是否完善、找不出自己问题时请教其他同学和老师等。(答一条即可)
32.张某因进食较多油腻食物,突发右上腹持续性疼痛,就医后进行了血常规等检查,确诊为胆囊炎,医生建议他先输液治疗。请结合血常规化验单(部分)和心脏结构示意图,回答下列问题:
(1)医生看化验单后,诊断张某患胆囊炎的重要依据是 。
(2)患胆囊炎后,有时胆汁排出障碍。胆汁是由 分泌的,其中不含 ,但胆汁排出障碍时会影响 类营养物质的消化。
(3)张某输液时,针刺入的是 血管,而且护士会先用一个胶皮管将其手臂针刺部位的上方(近心端)捆扎起来,这样做的目的是 。
(4)输入的药物最先到达心脏的腔室是 (填写图中的序号)药物在心脏中只能随血液按一定的方向流动,这是因为 都只朝一个方向开放。
(5)药物经血液运输,至少 次经过心脏才能到达肝脏。
(6)输完液拔出针头后,用消毒棉签按住针刺点很快就止血了,主要是血液中的 起了作用。
【答案】(1)白细胞数量高于正常值
(2)肝脏 消化酶 脂肪
(3)静脉 让静脉积血膨胀,便于寻找
(4)① 瓣膜
(5)2/两
(6)血小板
【分析】①右心房、②右心室、③左心房、④左心室。血液循环的途径,包括体循环:左心室→主动脉→各级动脉→组织里的毛细血管→各级静脉→上、下腔静脉→右心房;肺循环:右心室→肺动脉→肺部毛细血管→肺静脉→左心房。
【详解】(1)白细胞的主要功能为防御病菌、免疫和清除坏死组织等。人体出现炎症时血液中的白细胞的数量会明显增多,化验单中白细胞数量高于正常值,是诊断张某患胆囊炎的重要依据。
(2)肝脏是最大的消化腺,其可以分泌胆汁,胆汁中不含消化酶,但胆汁对脂肪有乳化作用,使脂肪变成微小颗粒,增加了脂肪与消化酶的接触面积,有利于脂肪的消化。
(3)静脉血管分布较浅,血流速度慢,便于止血。在输液时,针刺入的血管是静脉血管。在静脉血管内,血液是从远心端流向近心端的,因此用乳胶管扎紧上臂后,在结扎处的远心端的静脉会因血液滞留而膨大,同时,又因静脉内具有防止血液倒流的静脉瓣,所以血液不会倒流而会出现结状突起。所以用橡皮管捆扎针刺入部位的上方(近心端),这主要是因为让静脉积血膨胀,便于寻找。
(4)当注射某种药物后,药物经上、下肢静脉进入毛细血管,汇集上、下腔静脉,进入右心房,再流入右心室,随着肺循环和体循环进行流动,所以药物最先进入心脏的①右心房,心房与心室之间、心室与动脉之间,都有能开闭的瓣膜,这些瓣膜只能向一个方向开,房室瓣只能朝向心室开,动脉瓣只能朝向动脉开。这样就保证了血液只能按一定的方向流动。
(5)药物会通过毛细血管吸收入下腔静脉,然后经右心房、右心室,肺动脉、肺部毛细血管、肺静脉、左心房、左心室、主动脉、肝脏,因此至少经过2次心脏才能到达肝脏。
(6)血小板有加速止血和凝血的作用,输完液拔出针头后,用消毒棉签按住针刺点很快就止血了,主要是血液中的血小板起了作用。
33.细菌和真菌在维持生物圆的生态平衡中起着重要的作用,与人类的生产、生活和健康密切相关。如图是某些微生物的形态图。请回答:([ ]里填字母)。
(1)如图属原核生物的是[ ]。
(2)烧伤病人容易被绿脓杆菌感染引起伤口化脓,绿脓杆菌噬菌体能有效控制其感染。请问图中与绿脓杆菌噬菌体结构最相似的生物是[ ]。这类生物结构简单,没有 结构,由 外壳和内部遗传物质构成,营 生活。
(3)面包膨大松软,大家都喜欢吃。它的制造离不开图中的[ ] 。
(4)水果“长毛”是由[ ]生物引起的。呈现青绿色是其 的颜色,是可以直接发育成新个体的细胞。水果“长毛”后没有腐败的部分也不能食用,因为有可能该微生物的 已经蔓延到“完好”的区域,而肉眼是看不到的。
【答案】(1)A
(2)B 细胞 蛋白质 寄生
(3)C酵母菌
(4)D 孢子 菌丝
【分析】真菌的细胞结构包括细胞壁,细胞膜,细胞质和细胞核,繁殖方式是孢子生殖;细菌的细胞结构由细胞壁、细胞膜、细胞质和未成形的细胞核组成,繁殖方式是分裂生殖;病毒没有细胞结构,由蛋白质的外壳和内部遗传物质组成,寄生在活细胞内生活;植物细胞的基本结构由细胞壁、细胞膜、细胞质和细胞核组成,细胞质内有叶绿体、液泡和线粒体,叶绿体是光合作用的场所。图中A是细菌,B是细菌病毒(噬菌体),C是酵母菌,D是霉菌。
【详解】(1) A细菌为单细胞生物,基本结构有细胞壁、细胞膜、细胞质和DNA集中的区域,没有成形的细胞核,属于原核生物。C酵母菌和D霉菌都属于真菌,基本结构有细胞壁、细胞膜、细胞质和细胞核,属于真核生物。因此,属于原核生物的是A。
(2)绿脓杆菌噬菌体是细菌病毒,与其结构最相似的生物是图中的B;无细胞结构,仅由蛋白质外壳和内部的遗传物质构成;只能寄生在活细胞内才能生存和繁殖。
(3)制作面包离不开C酵母菌,酵母菌分解葡萄糖产生的二氧化碳气体,使面包松软多孔。
(4)真菌的菌落一般较大,形态有绒毛状、絮状、蜘蛛网状等。水果“长毛”是由D霉菌引起的。真菌的菌落有时还会出现红、褐、黑等不同的颜色,即是孢子的颜色。因此“长毛”呈现青绿色是其孢子的颜色。霉菌的菌体是由菌丝构成的,有些菌丝深入到营养物质的内部,称为营养菌丝。因此水果“长毛”后没有腐败的部分也不能食用,因为有可能该微生物的营养菌丝已经蔓延到“完好”的区域,而肉眼是看不见的。
34.读图理解
海陵岛红树林国家湿地公园位于广东省阳江市海陵岛神前湾畔。公园植物资源丰富,有红树林品种7种,以及鸟类189种、甲壳动物29种、鱼类2种。由于本地浅海藻类繁多,海产也丰富,常有白鹭等海鸟在此觅食,它们时而停靠海边,时而在空中飞翔,在红霞与红树林衬托下,呈现出一派和谐之美。下图图是有关红树林生态系统的食物网及物质循环等示意图,据图回答有关问题。
(1)图甲表示了红树林湿地公园内部分生物的关系图,要构成一个生态系统还少了 和 。
(2)图甲所示的红树林湿地生态系统中各生物所含的有机物总能量最高的是 ;若图甲藻类大量地增长,则甲壳动物在短时间内会大量地增加,但过一段时间后会下降并维持在相对的稳定状态,说明该生态系统具有 。
(3)图乙代表了红树林湿地生态系统中各成分间的关系,其中A是 ;B是 ;C是 (均填“生产者”“消费者”或“分解者”)
(4)图丙中,a、b、c、d构成了图甲中食物网生物间的数量大致关系,则其中a和d代表的生物分别是 和 。
(5)随着湿地公园的建立,越来越多的游客会到此旅游观光,但也随之带来了各种环境污染问题,请你为保护该生态系统提出一条合理的建议: 。
【答案】(1)非生物部分 分解者 (2)藻类 一定的自动调节能力 (3)消费者 生产者 分解者 (4)鱼类 甲壳动物 (5)开展宣传保护红树林湿地生态系统的公益活动;适当合理地增加公园内垃圾桶的数量;公园内增加保护环境的标语等
【解析】(1)一个完整的生态系统包括生物部分和非生物部分,非生物部分包括阳光、空气、水、温度等,生物部分由生产者(植物)、消费者(动物)和分解者(细菌、真菌)组成。
(2)食物链反映的是生产者与消费者之间吃与被吃的关系,所以食物链中不应该出现分解者和非生物部分。食物链的正确写法是:生产者→初级消费者→次级消费者…注意起始点是生产者。
(3)生态系统中各种生物的数量和所占的比例是相对稳定的,这说明生态系统其有一定的自动调节能力,其调节功能的大小取决于生态系统的营养结构。
【详解】(1)一个完整的生态系统包括生物部分和非生物部分,非生物部分包括阳光、空气、水、温度等,生物部分由生产者(植物)、消费者(动物)和分解者(细菌、真菌)组成。甲图中藻类是生产者,鱼类、白鹭和甲壳动物是消费者,因此除图中生物外,构成一个完整的生态系统还缺少分解者和非生物部分。
(2)能量沿食物链流动逐级递减,因此越往食物链的末端,能量越少。图甲所示的红树林湿地生态系统中各生物所含的有机物总能量最高的是藻类。若图甲藻类大量地增长,则甲壳动物在短时间内会大量地增加,但过一段时间后会下降并维持在相对的稳定状态,说明该生态系统具一定的自动调节能力。
(3)生态系统中,生产者可以从无机环境中吸收二氧化碳,进行光合作用,图中B和无机环境有双向箭头,可知B是生产者,A为食为消费者,同时A和B均有箭头指向C,表明C是分解者。
(4)图甲中食物链有:藻类→甲壳动物→鱼类→白鹭、藻类→鱼类→白鹭。图丙中,a、b、c、d构成了图甲中食物网生物间的数量大致关系,图中数量从多到少依次是c、d、a、b,因此这四种生物构成的一条食物链是c→d→a→b,则其中a和d代表的生物分别是鱼类和甲壳动物。
(5)随着湿地公园的建立,越来越多的游客会到此旅游观光,但也随之带来了各种环境污染问题,为保护该生态系统提出一条合理的建议:开展宣传保护红树林湿地生态系统的公益活动;适当合理地增加公园内垃圾桶的数量;公园内增加保护环境的标语等。
名称
操作或注意事项
目的
A
探究唾液对淀粉的消化作用
试管置于37°温水中10分钟
模拟人体口腔温度
B
观察小鱼尾鰭内的血液流动
用湿棉花包裹小鱼鰓盖及躯干
有利于小鱼呼吸
C
比较人体呼出气体成分的变化
将点燃的蜡烛放入集气瓶
检测瓶中有无二氧化碳
D
验证绿叶在光下合成淀粉
脱色后滴加碘液
检测叶片内有无淀粉
相关试卷
这是一份[生物]卷08-[临考满分]2024年中考临考满分模拟卷(广东省卷)(解析版),共24页。
这是一份[生物]卷07-[临考满分]2024年中考临考满分模拟卷(广东省卷)(解析版),共24页。试卷主要包含了枯叶蝶似枯叶,不易被天敌发现等内容,欢迎下载使用。
这是一份[生物]卷06-[临考满分]2024年中考临考满分模拟卷(广东省卷)(解析版),共26页。

