[生物]2024年高考考前冲刺卷03——山东适用(解析版)
展开
这是一份[生物]2024年高考考前冲刺卷03——山东适用(解析版),共23页。试卷主要包含了γ-氨基丁酸,基于AI等内容,欢迎下载使用。
注意事项:
1.答卷前,考生务必将自己的姓名、准考证号填写在答题卡上。
2.回答选择题时,选出每小题答案后,用铅笔把答题卡上对应题目的答案标号涂黑。如需改动,用橡皮擦干净后,再选涂其他答案标号。回答非选择题时,将答案写在答题卡上。写在本试卷上无效。
3.考试结束后,将本试卷和答题卡一并交回。
一、选择题:本题共15小题,每小题2分,共30分。在每小题给出的四个选项中,只有一项符合题目要求。
1.艾滋病是由HIV引起的免疫缺陷病。下列叙述错误的是( )
A.艾滋病的主要传播途径有性传播、血液传播和母婴传播
B.免疫系统分泌的抗HIV的抗体是HIV检测的重要依据
C.HIV主要通过侵染细胞毒性T细胞影响细胞免疫能力
D.艾滋病感染者病发时会出现淋巴结肿大、发热等症状
【答案】C
【分析】免疫缺陷病是指由于机体免疫功能不足或缺乏而引起疾病。一类是由于遗传而使机体生来就有的先天性免疫缺陷病;一类是由于疾病和其他因素引起的获得性免疫缺陷病,如艾滋病。
【详解】A、艾滋病是一种免疫缺陷病,主要传播途径有性传播、母婴传播、血液传播,A正确;
B、HIV侵入人体后会刺激机体产生免疫反应,进而产生抗体,因此,免疫系统分泌的抗体是目前检测HIV的重要依据,B正确;
C、HIV主要通过侵染辅助性T细胞影响机体的免疫能力(包括体液免疫和细胞免疫),C错误;
D、艾滋病感染者病发时,淋巴细胞在淋巴结处大量增殖、分化,会出现淋巴结肿大、发热等症状,D正确。
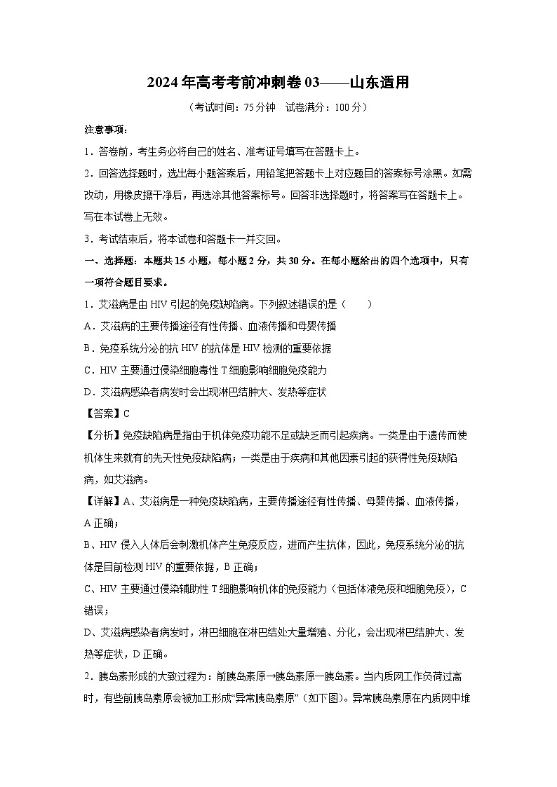
2.胰岛素形成的大致过程为:前胰岛素原→胰岛素原一胰岛素。当内质网工作负荷过高时,有些前胰岛素原会被加工形成“异常胰岛素原”(如下图)。异常胰岛素原在内质网中堆积过多,可引起胰岛B细胞凋亡。下列叙述错误的是( )
A.异常胰岛素原的相对分子质量比正常胰岛素原大
B.异常胰岛素原堆积过多会导致胰岛素的分泌减少
C.高糖饮食可能会造成内质网加工负荷过重
D.胰岛B细胞凋亡过程中,细胞中不再有新的蛋白质合成
【答案】D
【分析】图示可知前胰岛素原、胰岛素原和胰岛素的氨基酸序列不同,因而功能不同,只有胰岛素具有降血糖的生物学活性。
【详解】A、异常胰岛素原比常胰岛素原少了一个二硫键,因此异常胰岛素原的相对分子质量比正常胰岛素大,A正确;
B、异常胰岛素原在内质网中堆积过多,可引起胰岛B细胞凋亡,因此异常胰岛素的形会导致胰岛B细胞分沁胰岛素减少,B正确;
C、高糖饮食,会导改胰岛素分泌增多,因此内质网加工负荷过重,C正确 ;
D、细胞凋亡是由基因决定的细胞自动结束生命的过程,所以决定细胞凋亡的基因会表达,因此细胞凋亡过程中有新的RNA和蛋白质的合成,D错误。
3.下列有关种群基因频率的叙述,正确的是( )
A.自然选择和人工选择都能使种群基因频率发生定向改变
B.雌雄个体能自由交配的种群,基因频率保持不变
C.稳定的环境条件下,种群的基因频率保持不变
D.突变可以使种群基因频率发生定向改变,为进化提供原材料
【答案】A
【分析】种群是生物进化的基本单位,生物进化的实质是种群基因频率的改变。突变和基因重组,自然选择及隔离是物种形成过程的三个基本环节,通过它们的综合作用,种群产生分化,最终导致新物种形成。在这个过程中,突变和基因重组产生生物进化的原材料,自然选择使种群的基因频率定向改变并决定生物进化的方向,隔离是新物种形成的必要条件。
【详解】A、自然选择和人工选择使种群基因频率发生定向改变,并决定生物进化的方向,A正确;
B、雌雄个体能自由交配的种群,环境条件变化、有迁入迁出等因素的影响,种群基因频率可能发生变化,B错误;
C、在环境条件保持稳定的前提下,也可能因为基因突变等原因使基因频率改变,C错误;
D、突变可以为进化提供原材料,但不能使种群基因频率发生定向改变,D错误。
4.高速公路、铁路等建设使亚洲象的栖息地碎片化,而生态廊道的建设,可连通碎片化的栖息地。下列说法错误的是( )
A.可采用红外触发相机拍摄的方法调查亚洲象种群数量
B.栖息地碎片化使亚洲象种群的环境容纳量下降
C.栖息地碎片化增加了亚洲象种群的遗传多样性
D.生态廊道建设有助于亚洲象种群的基因交流
【答案】C
【分析】生物多样性包括物种多样性、基因多样性、生态系统多样性,保护措施有:①就地保护:如建立自然保护区,是生物多样性最有效的保护;②易地保护:将濒危物种迁入动物园或者植物园,是为行将灭绝的物种提供最后的生存机会。
【详解】A、在动物的栖息地布设若干台红外触发相机,恒温动物一靠近,就会触发相机自动拍摄照片或视频,利用计算机分析处理,可以调查动物的种群数量。亚洲象是恒温动物,可以用此种方法调查它的种群数量,A正确;
B、栖息地碎片化使得亚洲象的生活区域减少,从而导致亚洲象种群的环境容纳量下降,B正确;
C、栖息地碎片化使亚洲象种群数量减少,降低了亚洲象种群的遗传多样性,C错误;
D、研究亚洲象活动轨迹构建生态保护走廊可以打破亚洲象种群之间的地理隔离,促进种群间的基因交流,D正确。
5.五味子首载于《神农本草经》,具有很高的药用价值。下图为五味子的无性繁殖育苗方法,下列叙述错误的是( )
A.在培养基中添加适量植物激素以调节细胞的发育方向
B.应选择分化程度高的组织作为外植体
C.外植体接种时要注意插入方向且必须在酒精灯火焰旁进行
D.该方法可保持五味子优良品种的遗传特性
【答案】B
【分析】植物组织培养技术是指将离体的植物器官、组织或细胞等,在人工配制的培养基上,给予适宜的培养条件,诱导其形成完整植株的技术。其具体流程为:接种外植体→诱导愈伤组织→诱导生芽→诱导生根→移栽成活。作物脱毒材料:分生区(如茎尖、芽尖)细胞;植物脱毒方法:进行组织培养;结果:形成脱毒苗。外植体用酒精消毒30s,然后立即用无菌水清洗2~3次;再用次氯酸钠溶液处理30 min后,立即用无菌水清洗2~3次。
【详解】A、培养基中各种激素的比例会影响细胞的发育方向,因此在培养基中添加适量植物激素可以调节细胞的发育方向,A正确;
B、外植体先脱分化形成分裂能力较强的愈伤组织,再经过诱导生芽、诱导生根、移栽成活因此选择分化程度不高的组织作为外植体,B错误;
C、为防止杂菌的感染,应该在酒精灯火焰旁进行操作,外植体接种至固体培养基上时,需注意方向,不要倒插,如果倒插,会造成外植体在培养基不能完成生根及相关发育,C正确;
D、该方法属于无性繁殖技术,可保持五味子优良品种的遗传特性,D正确。
6.痢疾内变形虫无线粒体,能分泌蛋白分解酶溶解人的肠壁组织并通过胞吞“吃掉”肠壁组织,引起阿米巴痢疾。下列针对痢疾内变形虫的说法,正确的是( )
A.无以核膜为界限的细胞核
B.“吃掉”的肠壁组织被溶菌酶降解
C.细胞呼吸产生的NADH大量积累在细胞质基质
D.可通过荧光标记法研究其吞噬肠壁细胞的过程
【答案】D
【分析】真核生物和原核生物最大的区别是有无以核膜包被的细胞核。
【详解】A、痢疾内变形虫是真核细胞,有以核膜为界限的细胞核,A错误;
B、溶菌酶的作用是破坏细菌细胞壁,肠壁组织没有细胞壁,B错误;
C、痢疾内变形虫无线粒体,只能进行无氧呼吸,无氧呼吸的场所是细胞质基质,但细胞呼吸产生的NADH不会大量积累, 会与丙酮酸反应产生乳酸而被消耗,C错误;
D、痢疾内变形虫能分泌蛋白分解酶溶解人的肠壁组织并通过胞吞“吃掉”肠壁组织,故可通过荧光标记法研究其吞噬肠壁细胞的过程,D正确。
7.γ-氨基丁酸(GABA)是一种能引起Cl-内流的神经递质。当人体摄入酒精后,会促进GABA释放、减少多巴胺释放,导致神经麻痹。下列叙述错误的是( )
A.突触前膜释放多巴胺、GABA需要消耗ATP
B.GABA能降低突触后膜内外电位差
C.多巴胺发挥作用后可被回收
D.题干信息可作为禁止酒后驾驶的生理学依据
【答案】B
【分析】神经递质由突触前膜释放,作用于突触后膜,引起突触后膜的兴奋或抑制。
【详解】A、突触前膜释放多巴胺、GABA的方式为胞吐,需要消耗ATP,A正确;
B、GABA能引起Cl-内流,使突触后膜的静息电位增大,提高突触后膜内外电位差,B错误;
C、多巴胺发挥作用后可被突触前膜回收,C正确;
D、当人体摄入酒精后,会促进GABA释放、减少多巴胺释放,导致神经麻痹,因此题干信息可作为禁止酒后驾驶的生理学依据,D正确。
8.甘肃省玛曲县是黄河主要水源涵养区,近年来,由于草地植被沙化严重,涵养水源功能不断降低。科研人员对该区域进行了相关调查,结果如下(注:CFU为微生物的数量单位;植物丰富度指数是指样方内的植物物种总数)。下列叙述正确的是( )
A.沙化的土壤不利于微生物的繁殖和活动
B.上述土壤微生物总量是采用目测估计法统计的结果
C.植物的丰富度指数和植物生物量与土壤沙化程度呈正相关
D.气候变化及人类活动影响该区域群落次生演替的速度和方向
【答案】B
【分析】丰富度:群落中物种数目的多少。
【详解】A、根据表格信息可知,轻度沙化中土壤微生物总量比未沙化的多,轻度沙化的土壤利于微生物的繁殖和活动,A错误;
B、上述土壤微生物总量是采用目测估计法统计的结果,B正确;
C、植物的丰富度指数和植物生物量与土壤沙化程度呈负相关,C错误;
D、人类活动影响该区域群落次生演替的速度和方向,D错误。
9.下图为某生态系统中能量流经第三营养级的部分示意图(注:字母表示能量值),下列叙述正确的是( )
A.图中缺少的经呼吸作用散失的能量为a-b
B.用于次级消费者生长、发育和繁殖的能量为c
C.第三营养级的同化量中流向分解者的能量为e+f
D.能量在第三、第四营养级间的传递效率为d/a
【答案】B
【分析】分析图可知,图中摄入量(a)-粪便(f)=同化量(b),c表示自身生长、发育和繁殖的量,其中c去向又包括流入下一营养级的量(d)和流向分解者的量(e),据此答题即可。
【详解】A、分析图可知,图中b表示同化量,c表示自身生长、发育和繁殖的量,所以图中缺少的经呼吸作用散失的能量为b-c,A错误;
B、分析图可知,该图表示能量流经第三营养级的部分示意图,即表示能量流经次级消费者的部分示意图,其中用于次级消费者生长、发育和繁殖的能量为c,B正确;
C、消费者产生的粪便中能量不属于该营养级同化的能量,它实际上与上一营养级的遗体、残骸一样,属于上一营养级的同化量的一部分,所以f为第二营养级的同化量中流向分解者的能量,C错误;
D、能量传递效率计算公式:某一营养级的同化量÷上一营养级的同化量×100%,所以能量在第三、第四营养级间的传递效率为d/b,D错误。
10.基于AI(人工智能)的蛋白质设计方法可以利用现有蛋白质数据库以及机器深度“学习算法”来预测新型蛋白质的结构及功能。下列说法错误的是( )
A.AI可帮助人们更深入了解蛋白质的结构与功能关系
B.AI预测新型蛋白质的结构和功能依据原理是中心法则
C.可通过改造或合成基因来获得AI设计的蛋白质
D.AI可帮助人们高效地设计出自然界没有的蛋白质
【答案】B
【分析】(1)蛋白质工程是指以蛋白质分子结构规律及其与生物功能的关系作为基础,通过基因修饰或基因合成,对现有蛋白质进行改造,或制造一种新的蛋白质,以满足人类的生产和生活需求,蛋白质工程能对现有的蛋白质进行改造或制造一种新的蛋白质;而基因工程原则上能生产自然界已有的蛋白质。
(2)蛋白质工程的基本思路:从预期的蛋白质功能出发→设计预期的蛋白质结构→推测应有的氨基酸序列→找到并改变相对应的脱氧核苷酸序列或合成新的基因→获得所需要的蛋白质。
【详解】A、AI可以利用现有蛋白质数据库帮助人们更深入了解蛋白质的结构与功能关系,A正确;
B、AI对新型蛋白质的预测应从预期的蛋白质功能出发,设计预期的蛋白质结构,B错误;
C、对蛋白质的改造是通过改造或合成基因来完成的,C正确;
D、AI可用于蛋白质工程,帮助人们高效地设计出自然界没有的蛋白质,D正确。
11.某同学用了48张红卡片(其中有10张卡片含字母A)为材料制作了一个双链DNA分子的模型,并以此为“模板”,再以其它颜色卡片为材料进行“DNA复制”及“转录”的模拟实验(注:红、绿卡片代表脱氧核苷酸;蓝卡片代表核糖核苷酸;卡片上的字母代表碱基种类)。下列叙述正确的是( )
A.“复制”三次后形成的含绿卡片的DNA分子有7个
B.“复制”三次共需98张含字母G的绿卡片
C.“转录”模拟实验需10张含字母A的蓝卡片
D.“转录”形成的mRNA最多含16个密码子
【答案】B
【分析】(1)新DNA的合成就是产生两个跟亲代DNA完全相同的新DNA分子的过程,称为DNA 的复制。
(2)转录 (transcriptin) 是以 DNA 的一条链为模板,依据碱基互补配对原则,合成 RNA 的过程。
【详解】A、复制或转录时,需以其它颜色卡片为材料进行“DNA复制”及“转录”的模拟实验,由于DNA复制的特点是半保留复制,亲本1个DNA分子两条链都是红卡片制作的,因此“复制”三次后(原料都是绿卡,共形成8个DNA分子)形成的含绿卡片的DNA分子有8个,A错误;
B、已知双链DNA分子中共有A和T各10个,G和C各14个,“复制”三次共需含字母G的绿卡片的数量是14×7=98个,B正确;
C、“转录”是以DNA的一条链作为模板,模板链上的T的数量无法确定,因此“转录”模拟实验需要含字母A的蓝卡片也无法确定,C错误;
D、DNA一条链上的碱基数是24个,因此mRNA上含有的碱基最多是24个,因此最多有8个密码子,D错误。
12.人的脊髓遭受严重损伤后,损伤平面以下脊髓会失去与“高位”中枢的联系,并暂时丧失反射功能,此现象称为“脊休克”。下列叙述错误的是( )
A.脊髓是调节躯体运动和内脏活动的低级中枢
B.人胸椎折断导致的“脊休克”,针刺足部无痛感
C.出现“脊休克”时,人会丧失所有脊髓控制的反射
D.切断实验动物脊髓与脑的联系可单独研究脊髓的功能
【答案】C
【分析】人的中枢神经系统包括大脑、脑干、小脑和脊髓。不同的神经中枢功能各不相同。大脑皮层是人体最高级中枢,调节机体最高级活动,同时控制脑干、小脑、脊髓等低级中枢的活动。
【详解】A、脊髓是调节躯体运动和内脏活动的低级中枢,受高级中枢的调控,A正确;
B、人胸椎折断导致的“脊休克”,损伤平面以下脊髓会失去与“高位”中枢的联系,并时丧失反射功能,针刺足部无痛感,B正确;
C、出现“脊休克”时,损伤平面以下脊髓会失去与“高位”中枢的联系,并时丧失反射功能,但损伤平面以上脊髓控制的反射仍然存在,C错误;
D、切断实验动物脊髓与脑的联系可单独研究脊髓的功能,D正确。
13.硝态氮(NO3-)可为植物生长发育提供氮素营养,硝酸还原酶(NR)是将NO3-转化为NO2-的关键酶。为探究硝酸还原酶活性的最适pH,研究人员进行了相关实验,结果如下图。下列叙述正确的是( )
A.NR在pH为6的环境下变性失活
B.pH为7.5时,NR为化学反应提供的活化能最高
C.进一步实验应在pH为7~8的范围内进行
D.NO3-数量、酶的数量也是影响NR活性的因素
【答案】C
【分析】酶是活细胞产生的具有催化作用的有机物,绝大多数是蛋白质,少部分是RNA。酶具有高效性、专一性、易受环境因素影响等特点。
【详解】A、据图分析可知,NR在pH为6的环境下仍具有活性,因此没有变性失活,A错误;
B、酶只能降低化学反应所需的活化能,不能提供活化能,B错误;
C、据图分析可知,pH7.5时NR活性最大,因此若要探究酶的最适PH,进一步实验应在pH为7~8的范围内进行,C正确;
D、酶的活性受温度、PH等因素的影响,NO3-数量、酶的数量不会影响NR活性,D错误。
14.科学家将某些外源基因借助逆转录病毒导入成纤维细胞,获得了诱导多能干细胞(iPS细胞)。下列叙述错误的是( )
A.iPS细胞的全能性比造血干细胞高
B.外源基因经显微注射法导入小鼠成纤维细胞中
C.iPS细胞应培养在含95%空气和5%CO2的混合气体环境中
D.用iPS细胞治疗疾病存在导致肿瘤发生的风险
【答案】B
【分析】胚胎干细胞(ES细胞)具有自我更新及多向分化潜能,为发育学、遗传学、人类疾病的发病机理与替代治疗等研究提供非常宝贵的资源。iPS细胞技术是借助基因导入技术将某些特定因子基因导入动物或人的体细胞,以将其重编程或诱导为ES细胞样的细胞,即iPS细胞。
【详解】A、iPS 细胞是诱导多能干细胞,全能性比造血干细胞高,A正确;
B、外源基因借助逆转录病毒导入小鼠成纤维细胞中,B错误;
C、培养iPS细胞时需提供95%空气(提供氧气,有助于细胞呼吸)和5%CO2(有助于维持培养液的pH)的混合气体环境,C正确;
D、由于iPS细胞具有活跃的分裂能力,若不受控制可能转化为癌细胞,所以用它进行治疗时可能存在安全风险,D正确。
15.团头鲂和翘嘴鲌均为二倍体鱼类,科研人员开展团头鲂(♀)×翘嘴鲌(♂)杂交实验,在精子入卵而第二极体尚未排出时,进行低温、高压等处理,第二极体就不能排出卵外,从而获得了人工诱导三倍体鲂。根据以上信息,能作出的推测是( )
A.团头鲂和翘嘴鲌之间不存在生殖隔离
B.该鲂体细胞中不存在形态相同的染色体
C.该鲂是具有两个亲本优良性状的新物种
D.该鲂因减数分裂时联会紊乱而高度不育
【答案】D
【分析】(1)生殖隔离指由于各方面的原因,使亲缘关系接近的类群之间在自然条件下不交配,或者即使能交配也不能产生后代或不能产生可育性后代的隔离机制。
(2)物种是指能够在自然状态下相互交配并且产生可育后代的一群生物;判断两个种群是否为同一物种,主要依据是它们是否存在生殖隔离,即二者的杂交子代是否可育
【详解】A、团头鲂和翘嘴鲌进行杂交,由题意无法判断产生的子代是否可育,因此无法判断团头鲂和翘嘴鲌之间是否存在生殖隔离,A错误;
B、三倍体鲂是由于卵子的第二极体未排出卵外,又与精子结合导致的,因此该鲂体细胞中存在形态相同的染色体,B错误;
CD、三倍体鲂在减数分裂时同源染色体联会紊乱,不能产生正常配子,所以高度不育,不属于新物种,C错误,D正确。
二、选择题:本题共5小题,每小题3分,共15分。在每小题给出的四个选项中,有一项或多项符合题目要求。全部选对得3分,选对但不全得1分,有选错得0分。
16.下面是心肌细胞膜上与Ca2+转运有关的部分结构示意图,其中NCX为Na+-Ca2+共转运蛋白。静息时,NCX和Ca2+泵能把细胞质基质中过多的Ca2+排出细胞,维持细胞内正常Ca2+浓度。在某些病理条件下,ATP供应不足,NCX转为Na+-Ca2+“反向”运输模式,导致细胞中Ca2+浓度过高,会引起心肌损伤。下列叙述正确的是( )
A.Na+-K+泵通过易化扩散吸K+排Na+
B.Ca2+与Ca2+通道蛋白相结合后顺浓度梯度进入细胞
C.ATP供应不足时,使用NCX抑制剂可降低心肌损伤的程度
D.Ca2+泵发生磷酸化时伴随着能量转移和空间结构变化
【答案】CD
【分析】易化扩散又称协助扩散,具有顺浓度梯度运输、需要转运蛋白、不消耗能量的特点。主动运输具有逆浓度梯度运输、需要载体蛋白、消耗能量的特点。通过Ca2+泵运输Ca2+的方向可知,上方为细胞膜外侧。
【详解】A、图中显示Na+-K+泵从外侧吸收K+、向外侧排出Na+需要消耗能量,因此Na+-K+是通过主动运输的方式吸K+排Na+,A错误;
B、通过通道蛋白运输时,Ca2+不和Ca2+通道蛋白相结合,B错误;
C、根据题意“ATP供应不足,NCX转为Na+-Ca2+“反向”运输模式,导致细胞中Ca2+浓度过高,会引起心肌损伤”可知,当ATP供应不足时,使用NCX抑制剂可降低心肌损伤的程度,C正确;
D、由图可知,Ca2+泵是一种参与主动运输的载体蛋白,故Ca2+泵发生磷酸化时伴随着能量转移和空间结构变化,D正确。
17.如图表示甲、乙、丙三种植物激素对植物生长发育的影响,其中甲与植物“恶苗病”的发生有关。下列叙述正确的是( )
A.甲可促进细胞伸长;促进果实发育
B.乙能抑制细胞分裂;促进果实的衰老与脱落
C.丙与甲协同促进细胞分裂,其中丙主要促进细胞质的分裂
D.植物的生长发育受甲、乙、丙等多种激素共同调控
【答案】ABD
【分析】据图分析,甲能促进生长,促进种子的萌发,可能为赤霉素;乙能促进种子的休眠,抑制生长,可能为脱落酸;丙能促进植株生长和根的分化,可能为生长素。
【详解】A、甲为赤霉素,可促进细胞伸长,促进果实发育,A正确;
B、乙为脱落酸,能抑制细胞分裂,促进果实的衰老与脱落,B正确;
C、丙是生长素,生长素主要促进细胞核的分裂,C错误;
D、植物的生长发育受赤霉素、脱落酸、生长素等多种激素共同调控,D正确。
18.为研究某种螺对三种藻类的捕食情况,科研人员在玻璃缸中加入等量的甲、乙、丙三种藻类,培养一段时间后,记录三种藻类的数量:再向缸内加入100只螺,并统计加入螺后的20天内三种藻类的数量变化,结果如下图所示(注:实验期间螺数量不变),据图分析下列叙述错误的是( )
A.无螺时,三种藻的竞争能力为乙藻>甲藻>丙藻
B.螺的存在改变了三种藻类的生态位
C.在这20天内的任一时刻,不同藻类的数量均不相同
D.螺捕食藻类的喜好为甲藻>乙藻>丙藻
【答案】AC
【分析】捕食是指一种生物以另一种生物为食。种间竞争是指两种或更多种生物共同利用同样的有限资源和空间而产生的相互排斥现象。根据图示信息可以看出,某种螺对藻类的捕食偏好为甲藻、乙藻和丙藻。
【详解】A、由图可知,无螺时甲藻数量最多,其次是乙藻,最少的是丙藻,因此三种藻的竞争能力为甲藻>乙藻>丙藻,A错误;
B、图中甲藻数量下降后,乙藻获得了更多的空间、资源而表现为数量大增,后期甲藻和乙藻数量水平较低,丙藻数量增加,因此螺的存在改变了三种藻类的生态位,B正确;
C、三条曲线相交的点,说明不同的藻类数量相同,C错误;
D、放入螺后,甲藻数量首先大幅度减少,并减小到较低水平,此后乙藻的数量先增多后减少,丙藻数量一直维持较低水平,说明螺在甲藻减少的情况下主要捕食乙藻,即螺捕食藻类的喜好为甲藻>乙藻>丙藻,D正确。
19.人tau蛋白积聚可引起阿尔茨海默病(AD),研究人员利用杂交瘤技术制备了抗人tau蛋白单克隆抗体,用于AD的早期诊断。下列叙述错误的是( )
A.向小鼠多次注射人tau蛋白后,可从小鼠血清中获得更多的单克隆抗体
B.经选择培养基筛选出的杂交瘤细胞都能分泌抗人tau蛋白单克隆抗体
C.抗人tau蛋白单克隆抗体能准确识别人的tau蛋白并与之结合
D.该单克隆抗体的制备过程涉及动物细胞培养和动物细胞融合技术
【答案】AB
【分析】单克隆抗体制备过程:首先用特定抗原注射小鼠体内,使其发生免疫,小鼠体内产生具有免疫能力的B淋巴细胞。利用动物细胞融合技术将B淋巴细胞和骨髓瘤细胞融合,单克隆抗体制备过程中的两次筛选:第一次筛选:利用特定选择培养基筛选,获得杂交瘤细胞,即AB型细胞(A为B淋巴细胞,B为骨髓瘤细胞),不需要A、B、AA、BB型细胞。第二次筛选:利用多孔板法和抗原-抗体杂交法筛选,获得产生特定抗体的杂交瘤细胞。
【详解】A、将特定的抗原蛋白(人tau蛋白)注射到小鼠体内,目的是从小鼠体内获得已经免疫的B淋巴细胞,A错误;
B、经选择培养基筛选出的杂交瘤细胞有多种,并不是所有杂交瘤细胞都能产生抗人tau蛋白单克隆抗体,B错误;
C、根据抗原-抗体特异性结合的特点,抗人tau蛋白单克隆抗体能准确识别人的tau蛋白并与之结合,C正确;
D、单克隆抗体的制备采用了动物细胞融合技术,如骨髓瘤细胞和B淋巴细胞融合为杂交瘤细胞,以及动物细胞培养技术,如杂交瘤细胞的培养,D正确。
20.下图为甲、乙两种单基因遗传病的系谱图,II5不携带甲病致病基因,不考虑基因突变和染色体变异,下列叙述正确的是( )
A.甲病为伴X染色体隐性遗传,乙病为常染色体显性遗传
B.I1的1个体细胞在有丝分裂中期时含有2个乙病致病基因
C.II2甲病致病基因来源于I1,Ⅲ2甲病致病基因来源于II2
D.II4与II5再生一个正常男孩的概率为1/4
【答案】ABD
【分析】基因自由组合定律的实质是:位于非同源染色体上的非等位基因的分离或自由组合是互不干扰的;在减数分裂过程中,同源染色体上的等位基因彼此分离的同时,非同源染色体上的非等位基因自由组合。
【详解】A、Ⅱ4和Ⅱ5婚配生出一个患甲的男性,则甲病为隐性遗传,题干II5不携带甲病致病基因,因此甲病不可能是常染色体遗传,则甲病为伴X染色体隐性遗传,Ⅰ1和Ⅰ2均患乙病,后代出现正常的个体,则乙病是显性遗传,又因为Ⅱ4为女性正常,则乙病不可能是伴X染色体显性遗传,则乙病为常染色体显性遗传,A正确;
B、乙病为常染色体显性遗传,假设用A、a表示控制该病的基因,I1的1个体细胞的基因型为Aa,有丝分裂中期时含有2个乙病致病基因,B正确;
C、甲病为伴X染色体隐性遗传,假设用B、b表示控制该病的基因II2甲病的基因型XbY,致病基因Xb来源于I1,Ⅲ2XbY甲病致病基因来源于母亲II1,C错误;
D、II4与II5的基因型AaXBXb,aaXBY再生一个正常男孩aaXBY概率为1/2×1/2=1/4,D正确。
三、非选择题:本题共5小题,共55分。
21.(12分)科研人员利用人工气候箱,以某品种草莓为材料,研究环境因素对其叶绿素含量和净光合速率的影响,定期对叶片进行测定,结果见图1、图2。回答下列问题:
(1)分离草莓叶肉细胞中的光合色素需要用到的试剂为 ,层析后的滤纸条上色素带颜色为 的是叶绿素a,该色素分布的部位进行光合作用相关反应时需要暗反应提供的原料是 。
(2)由图1、2可知,相对于低温处理,在低温弱光处理下,净光合速率下降得更明显,主要是因为 。12-18d之间,对照组净光合速率下降,可能的内部因素为 。
(3)如图3所示,在植物体内,制造并输出有机物的组织器官被称为“源”,接纳有机物用于生长或贮藏的组织器官被称为“库”。若要验证“源”、“库”之间存在上述物质代谢关系,可以使用14CO2饲喂草莓叶片,检测 。
(4)光合产物从“源”向“库”主要以 形式运输,若该过程受阻会导致叶绿体中的淀粉积累,进一步会导致 膜结构被破坏,从而直接影响光反应的进行。
【答案】(12分,除特殊标记外,每空2分)
(1)层析液(1分) 蓝绿色(1分) ADP、NADP+、Pi
(2) 在低温弱光处理下,叶绿素含量下降得更显著 光合作用的酶含量下降(酶活性下降)
(3)果肉细胞中含14C的有机物的含量/有无(果肉细胞中放射性的强度/有无)
(4)蔗糖(1分) 类囊体(1分)
【分析】叶绿体的四种色素经层析后,在滤纸条上由上到下依次为橙黄色的胡萝卜素;黄色的叶黄素;蓝绿色的叶绿素a;黄绿色的叶绿素b。其中叶绿素a含量最多,所以最宽。在四种色素中叶绿素主要吸收红光和蓝紫光;类胡萝卜素主要吸收蓝紫光。
【详解】(1)叶绿体的色素在层析液中的溶解度不同,故分离草莓叶肉细胞中的光合色素需要用到的试剂为层析液;叶绿素a的颜色是蓝绿色;叶绿素可参与光反应过程,光反应可发生水的光解,并产生ATP,需要暗反应提供的原料是ADP、NADP+、Pi。
(2)分析题图,辣椒叶片叶绿素含量和净光合速率随着处理时间的延长均呈明显下降趋势,根据实验后低温和低温弱光条件下叶绿素含量差值比实验初始差值可知,在低温处理下,叶绿素含量下降得更明显,而叶绿素参与光反应过程,故在低温弱光处理下,净光合速率下降得更明显;由题意可知CO2供应充足推测,生化反应的进行需要酶的催化,12-18d之间,对照组净光合速率下降,可能的内部因素为光合作用的酶含量下降(酶活性下降)。
(3)同位素可用于追踪物质运行和变化的规律,在植物体内,制造并输出有机物的组织器官被称为“源”,接纳有机物用于生长或贮藏的组织器官被称为“库”,若要验证“源”、“库”之间存在上述物质代谢关系,可以使用14CO2饲喂草莓叶片,即用同位素标记“源”,可通过果肉细胞(库)中含14C的有机物的含量/有无(果肉细胞中放射性的强度/有无)。
(4)植物光合产物产生器官被称作“源”,光合产物消耗和储存部位被称作“库”,叶片是“源”,从叶肉细胞输出的是蔗糖;光合色素和酶分布在叶绿体的类囊体薄膜上,若叶绿体中的淀粉积累,进一步会导致类囊体膜结构被破坏,从而直接影响光反应的进行。
22.(11分)癌症的免疫疗法通过重新激活抗肿瘤的免疫细胞,克服肿瘤的免疫逃逸,科研人员在不断研究中发现多种免疫治疗方法的结合是提高治疗效果的途径之一。请回答下列问题:
(1)免疫系统能够识别和清除突变的细胞,这体现了免疫系统的 功能。
(2)由于基因突变,癌细胞表面物质发生改变,如某些种类癌细胞表面高表达膜蛋白PSMA和PD-L1。图1中PD-L1能抑制T细胞的活化,使癌细胞发生免疫逃逸。临床上可利用PD-1的单克隆抗体进行癌症治疗,据图1推测,其原因是 。
(3)CD28是T细胞表面受体,T细胞的有效激活依赖于CD28在癌细胞与T细胞结合部位的聚集。因此,科研人员尝试构建既能结合PSMA,又能结合CD28的双特异性抗体PSMA×CD28,诱导T细胞定向杀伤癌细胞,如图2所示。
制备过程:先将 分别注射到小鼠体内,分离出B淋巴细胞,诱导其与小鼠的骨髓瘤细胞融合,筛选得到 ,再诱导两种细胞融合。成功融合的细胞会表达两种L链和两种H链,由于 会产生多种抗体,因此还需进行筛选,才能获得所需的双特异性抗体PSMA×CD28。
(4)科研人员将癌细胞和T细胞共同培养,加入不同抗体,比较不同抗体对T细胞活化的作用。实验各组由活化T细胞产生的细胞因子IL-2含量如图3所示,实验结果说明 。
【答案】(11分,除特殊标记外,每空2分)
(1)免疫监视(1分)
(2)PD-1的单克隆抗体与PD-1结合,阻断了PD-1和PD-L1的结合,避免PD-L1抑制T细胞的活化
(3)PSMA、CD28 两种杂交瘤细胞(1分) L链和H链随机组合
(4)PSMA×CD28和PD-1单抗联合使用能够显著激活T细胞,且在一定范围内激活作用随PSMA×CD28浓度的增加而增强;单独使用PSMA×CD28或PD-1单抗都不能显著激活T细胞(合理即可,3分)
【分析】单克隆抗体:由单个B淋巴细胞进行无性繁殖形成的细胞系所产生出的化学性质单一、特异性强的抗体。具有特异性强、灵敏度高,并可能大量制备的特点。单克隆抗体的制备过程:首先用特定抗原注射小鼠体内,使其发生免疫,小鼠体内产生具有免疫能力的B淋巴细胞。利用动物细胞融合技术将B淋巴细胞和骨髓瘤细胞融合,单克隆抗体制备过程中的两次筛选:第一次筛选:利用特定选择培养基筛选,获得杂交瘤细胞,即AB型细胞(A为B淋巴细胞,B为骨髓瘤细胞),不需要A、B、AA、BB型细胞。第二次筛选:利用多孔板法和抗原-抗体杂交法筛选,获得产生特定抗体的杂交瘤细胞。
【详解】(1)免疫系统能够识别和清除突变的细胞,这体现了免疫系统的免疫监视功能。
(2)图1中癌细胞表面的PD-L1和T细胞表面的PD-1结合,抑制T细胞的活化。PD-1的单克隆抗体与PD-1特异性结合,阻断了PD-L1和PD-1的结合,避免PD-L1抑制T细胞的活化。
(3)制备双特异性抗体PSMA×CD28,则抗原是CD28和PSMA,将两种物质分别注射到小鼠体内,分离出两类B淋巴细胞,将这两类B淋巴细胞分别和小鼠的骨髓瘤细胞融合,形成杂交瘤细胞,再诱导杂交瘤细胞融合。成功融合的细胞会表达两种L链和两种H链,所需的双特异性抗体PSMA×CD28是特定的L链和H链结合形成的,由于L链和H链随机组合,因此还需要进行筛选,才能获得所需的抗体。
(4)自变量是抗体种类,分析图3可知,PSMA×CD28+PD-1单抗联合使用能够显著激活T细胞,且在一定范围内激活作用随PSMA×CD28浓度的增加而增强;单独使用PSMA×CD28或PD-1单抗都不能显著激活T细胞。
23.(10分)图1为桑基鱼塘模式图:陆基种桑、桑叶饲蚕、蚕沙喂鱼、塘泥培桑;图2是桑基鱼塘生态系统局部能量流动图(单位:MJ/hm2·a),请据图回答下列问题:
(1)桑基鱼塘生态系统的结构是 。塘泥培桑可以提高桑树的光合作用强度,原因是 。
(2)桑基鱼塘可实现“陆基种桑、桑叶饲蚕、蚕沙喂鱼、塘泥培桑”,且可以提高农民的经济效益,这主要体现了生态工程 的基本原理。
(3)流经该生态系统的总能量为 ,图2中A和B表示 的能量。鱼的实际产量远小于其同化量,原因是 。
(4)为提高经济效益,要对动物的生态位进行研究,研究动物的生态位需要研究
等(答出2点即可)。
【答案】(7分,每空1分)
(1)生产者、消费者、分解者、非生物的物质和能量及食物链和食物网 塘泥中含有鱼等生物的排泄物,排泄物中的有机物被微生物分解,产生二氧化碳和无机盐促进植物的光合作用
(2)循环、整体
(3)饲料中的化学能和桑树、浮游植物等生产者固定的太阳能 生产者用于生长发育和繁殖 被呼吸作用消耗
(4)栖息地、食物、天敌以及与其他物种的关系
【分析】(1)生态系统结构包括食物链食物网和生态系统的组成成分;生态工程的基本原理包括自生原理、循环原理、整体原理、协调原理。
(2)建立桑基鱼塘的农业生产模式的目的是实现对能量的多级利用,提高能量的利用率,减少环境污染。
【详解】(1)生态系统的结构包括组成成分和营养结构,其中组成成分包括生产者、消费者、分解者、非生物的物质和能力,营养结构指食物链和食物网;桑基鱼塘通过养鱼养蚕,蚕沙与鱼粪中的有机物在塘泥中被微生物分解为二氧化碳和无机物,二氧化碳和无机物被植物吸收利用,促进植物光合作用和生长发育。
(2)桑基鱼塘可实现“陆基种桑、桑叶饲蚕、蚕沙(蚕粪便)喂鱼、塘泥培桑”,体现了循环的原理;可以提高农民的经济效益,实现社会、经济、自然三位一体化发展,体现了整体的原理。
(3)桑基鱼塘属于人工生态系统,流经该生态系统的总能量包括饲料中的化学能和桑树、浮游植物等生产者固定的太阳能;同化量等于用于生长、发育、繁殖的能量和呼吸作用散失的热能之和,所以A和B表示生产者同化量减去呼吸消耗之后的用于生长、发育和繁殖的能量;鱼的同化量中一部分要经自身呼吸作用散失,剩余的才能用于自身生长发育繁殖,因此鱼的实际产量远小于其同化量。
(4)研究动物生态位需要研究动物的栖息地、食物、天敌以及与其他物种的关系等。
24.(12分)土豆片中蔗糖水解的过程叫糖化。若还原糖含量低,油炸后薯片呈浅色,品质较高;若还原糖含量高,油炸后薯片呈深褐色,品质较差。
(1)实验室中常用 试剂来检测还原糖。
(2)糖化发生在马铃薯细胞的液泡中,其作用机制如下图所示。编码转化酶以及转化酶抑制子的基因均为显性基因,分别记为A和B,且遵循自由组合定律。已知A、B基因中只有B基因具有累加效应。
①某基因型为 AaBb的马铃薯作亲本自交得到F1,对F1进行油炸处理表现为由浅到深(S1∼S4)的四种颜色,若对亲本进行油炸处理,表现出的色度为 (填“S1”“S2”“S3”或“S4”),F1中色度为 S1的基因型是 ,F1中表型S1:S2:S3:S4的比例为 。
*基因A编码转化酶;基因B编码转化酶抑制子
②马铃薯的D基因编码液泡膜上的蔗糖转运蛋白,该蛋白能将细胞质中的蔗糖转运至液泡内。有人预测:将基因型为AabbDd的马铃薯 M自交获得F1,对F1薯片进行油炸,颜色深浅比为9:7或3:1或1:1,请从基因的相对位置上解释可能出现这三种比例的原因依次是 。现有各种纯合的马铃薯和马铃薯M可供选择,请设计一代杂交实验来验证上述原因的解释,请写出杂交组合: 。
【答案】(共12分,除除特殊标记外,每空2分)
(1)斐林(1分)
(2)S3(1分) aaBB、aaBb、aabb 4:3:6:3 A(a)和D(d)位于两对(或非)同源染色体上;A(a)和D(d)位于一条染色体上;A(a)和d(D)位于一条染色体上 M与aabbdd
【分析】(1)基因分离定律的实质:在杂合的细胞中,位于一对同源染色体上的等位基因,具有一定的独立性;减数分裂形成配子的过程中,等位基因会随同源染色体的分开而分离,分别进入两个配子中,独立地随配子遗传给子代。
(2)基因自由组合定律的实质是:位于非同源染色体上的非等位基因的分离或自由组合是互不干扰的;在减数分裂过程中,同源染色体上的等位基因彼此分离的同时,非同源染色体上的非等位基因自由组合。
【详解】(1)一般用斐林试剂来检测还原糖。
(2)①图中, aa _ _ 表现为S1,A_BB表现为S2、A_ Bb表现为S3、A_ bb表现为S4,则亲本AaBb的薯片进行高温油炸处理,表现出的色度为S3。AaBb的马铃薯作亲本自交得到F1,F1炸片色度为S1的基因型是aaBB、aaBb、aabb。F1中1/4aa _ _表现为S1,3/16A_BB表现为S2,6/16A_ Bb表现为S3,3/16A_ bb表现为S4,则F1炸片表型S1:S2:S3:S4的比例为4:3:6:3。
②将基因型为AabbDd的马铃薯M自交获得的后代进行高温油炸实验,发现深色薯片(S1)和浅色薯片(S1)的表型比为9:7或3:1或1:1.若表型比为9:7,该比例符合9:3:3:1的变式,说明A(a)和D(d)位于两对(或非)同源染色体上,遵循基因自由组合定律;若表型比为3:1,该比例不符合9:3:3:1的变式,说明A(a)和D(d)位于一对同源染色体上,不遵循基因自由组合定律,且A(a)和D(d)位于一条染色体上;若表型比为1:1,则说明a、D连锁,A、d连锁,即A(a)和d(D)位于一条染色体上。为了探究 A/a与D/d基因的关系,可通过测交的方法进行检测,可选择aabbdd个体与M进行杂交,获得F1色度及比例。若有两种表型,比例为深:浅=1:3,则说明A(a)和D(d)位于两对(或非)同源染色体上;若只有一种表型,则说明A(a)和d(D)位于一条染色体上;若有两种表型,比例为深:浅=1:1,则说明A(a)和D(d)位于一条染色体上。
25.(13分)为研究编码铁运输相关蛋白的基因A(约963bp)在拟南芥缺铁胁迫响应中的作用,需要构建超量表达A的拟南芥转基因株系。质粒的结构如图2所示。回答下列问题。
(1)图1中,过程①指的是从拟南芥中提取RNA,经 催化,合成cDNA;过程②指的是以cDNA为模板,通过PCR扩增目的基因,需要在引物的 端,加入限制酶 、 的识别序列。
(2)构建表达载体时,将PCR产物与质粒分别双酶切后,先进行琼脂糖凝胶电泳,将目标片段与无关片段分离,从琼脂糖凝胶中只回收目标片段,再用DNA连接酶进行连接,以避免 。
(3)将转化后得到的单克隆农杆菌进行PCR鉴定,如图3所示,选择“1、2”号菌进行测序的原因是 。
(4)将拟南芥的 直接浸没在含有农杆菌的溶液中一段时间,然后培养植株并将得到的种子接种在含有 (抗生素)的固体培养基上培养,以筛选出成功导入目的基因的阳性植株。
(5)提取转基因及野生型植株的蛋白质进行电泳检测,如图4。若其中 号为转基因植株的蛋白质电泳结果,则说明成功构建超量表达A的拟南芥转基因株系。
【答案】(13分,除特殊标记外,每空2分)
(1)逆转录酶(1分) 5’(1分) BamHI Sa1I
(2)目标片段与无关片段重新连接(目的基因自连以及质粒自连)
(3)图3结果显示1、2的PCR产物长度与A基因相符。但无法确定pcr产物的碱基序列是否与A基因相同
(4)花序(1分) 潮霉素(1分)
(5)①(1分)
【分析】基因工程的基本步骤:目的基因的获取、基因表达载体的构建、将目的基因导入受体细胞、目的基因的检测与鉴定。
【详解】(1)图1中,过程①指的是从拟南芥中提取RNA,经逆转录酶催化,合成cDNA;过程②指的是以cDNA为模板,通过PCR扩增目的基因,防止限制酶识别序列在基因内部而导致目的基因被切割,需要在引物的5’端,由于KpnI会切割目的基因,再结合质粒上限制酶识别位点与T-DNA的位置关系可知,应加入限制酶BamHI、Sa1I的识别序列。
(2)构建表达载体时,将PCR产物与质粒分别双酶切后,先进行琼脂糖凝胶电泳,将目标片段与无关片段分离,从琼脂糖凝胶中只回收目标片段,再用DNA连接酶进行连接,以避免目标片段与无关片段重新连接(目的基因自连以及质粒自连)。
(3)将转化后得到的单克隆农杆菌进行PCR鉴定,如图3所示,选择“1、2”号菌进行测序的原因是图3结果显示1、2的PCR产物长度与A基因相符,但无法确定pcr产物的碱基序列是否与A基因相同。
(4)将拟南芥的花序直接浸没在含有农杆菌的溶液中一段时间,由于T-DNA上有潮霉素抗性基因,所以宿主细胞能够抗潮霉素,然后培养植株并将得到的种子接种在含有潮霉素的固体培养基上培养,以筛选出成功导入目的基因的阳性植株。
(5)由图4可知,①的目的蛋白含量明显多于②,若①号为转基因植株的蛋白质电泳结果,则说明成功构建超量表达A的拟南芥转基因株系。沙化程度
每克土壤微生物总量(×105CFU)
植物的丰富度指数
植物生物量(g)
未沙化
6
26.1
143.8
轻度沙化
25
10.3
89.4
中度沙化
18
5.7
44.0
重度沙化
2.5
2.9
32.3
相关试卷
这是一份生物:2024高考考前冲刺卷03(甘肃、贵州适用)(解析版),共22页。试卷主要包含了研究发现,结核分枝杆菌等内容,欢迎下载使用。
这是一份2024年高考生物考前冲刺卷03——山东适用(原卷版),共10页。试卷主要包含了γ-氨基丁酸,基于AI等内容,欢迎下载使用。
这是一份2024年高考生物考前冲刺卷03——山东适用(解析版),共21页。试卷主要包含了γ-氨基丁酸,基于AI等内容,欢迎下载使用。

