2023-2024学年甘肃省武威市民勤县大滩中学联片教研七年级(下)期末生物试卷
展开1.(2分)进入青春期后,男性和女性除了性器官方面的差异外,还有一些各自特有的征象( )
A.男性出现胡须、腋毛等的生长
B.男孩、女孩的身高和体重都在增加
C.男性喉结突出,声音变粗,声调较低
D.女性骨盆宽大,乳房增大,声调较高
2.(2分)男性和女性的生殖系统不一样,这是男人与女人在身体结构上最大差别。请问下列结构中不是女性生殖系统的结构是( )
A.卵巢B.睾丸C.子宫D.输卵管
3.(2分)通过健康教育,同学们知道了人体产生卵细胞的器官及胎儿发育的场所分别是( )
A.卵巢和输卵管B.卵巢和子宫
C.膀胱和卵巢D.膀胱和子宫
4.(2分)探究“馒头在口腔中的变化”,实验设计如图,试管均置于37℃温水中,以下说法错误的是( )
A.滴加碘液后,①号试管不会变蓝色
B.37℃是唾液淀粉酶发挥作用的适宜温度
C.①②对照,可探究“唾液淀粉醇对淀粉的消化作用”
D.②③对照,可探究“舌的搅拌对馒头的消化作用”
5.(2分)合理的饮食有利于青少年的健康成长。以下对健康有利的饮食方式是( )
A.每日三餐定时定量,注意均衡营养
B.用可乐代替饮用水
C.只吃鱼、肉,不吃蔬菜
D.不吃早餐
6.(2分)人体生命活动所需要的能量主要由糖类提供,下列糖类中能直接被吸收的是( )
A.淀粉B.麦芽糖C.纤维素D.葡萄糖
7.(2分)俗话说“食不言,寝不语”。其实,吃饭时不能大声谈笑是有科学道理的( )
A.流经消化器官的血流量减少
B.唾液腺分泌唾液的量较少
C.会厌软骨来不及遮住喉的入口
D.有利于保护声带
8.(2分)下列有关呼吸道的描述不正确的是( )
A.我们吐的痰是在呼吸道形成的
B.呼吸道都有骨或软骨作支架,能保证气流通畅
C.用鼻呼吸比用口呼吸好,因鼻腔能把吸入的气体变得温暖、清洁和湿润
D.呼吸道对吸入气体的处理能力是无限的
9.(2分)下列哪一项生理活动与空气进入肺内无关( )
A.膈顶部上升B.膈肌收缩
C.肋骨上升D.肺扩张
10.(2分)关于血红蛋白的特性,下列说法不正确的是( )
A.血红蛋白是一种含铁的蛋白质
B.在氧含量高的地方容易与氧结合,在氧含量低的地方容易与氧分离
C.血液呈红色的原因是血浆富含血红蛋白
D.血液中的红细胞数量过少,或者血红蛋白含量过少,叫作贫血
11.(2分)如图表示某同学用显微镜观察小鱼尾鳍内血液流动时所观察到的情况。图中表示动脉、静脉和毛细血管的依次是( )
A.a、b、cB.a、c、bC.c、a、bD.c、b、a
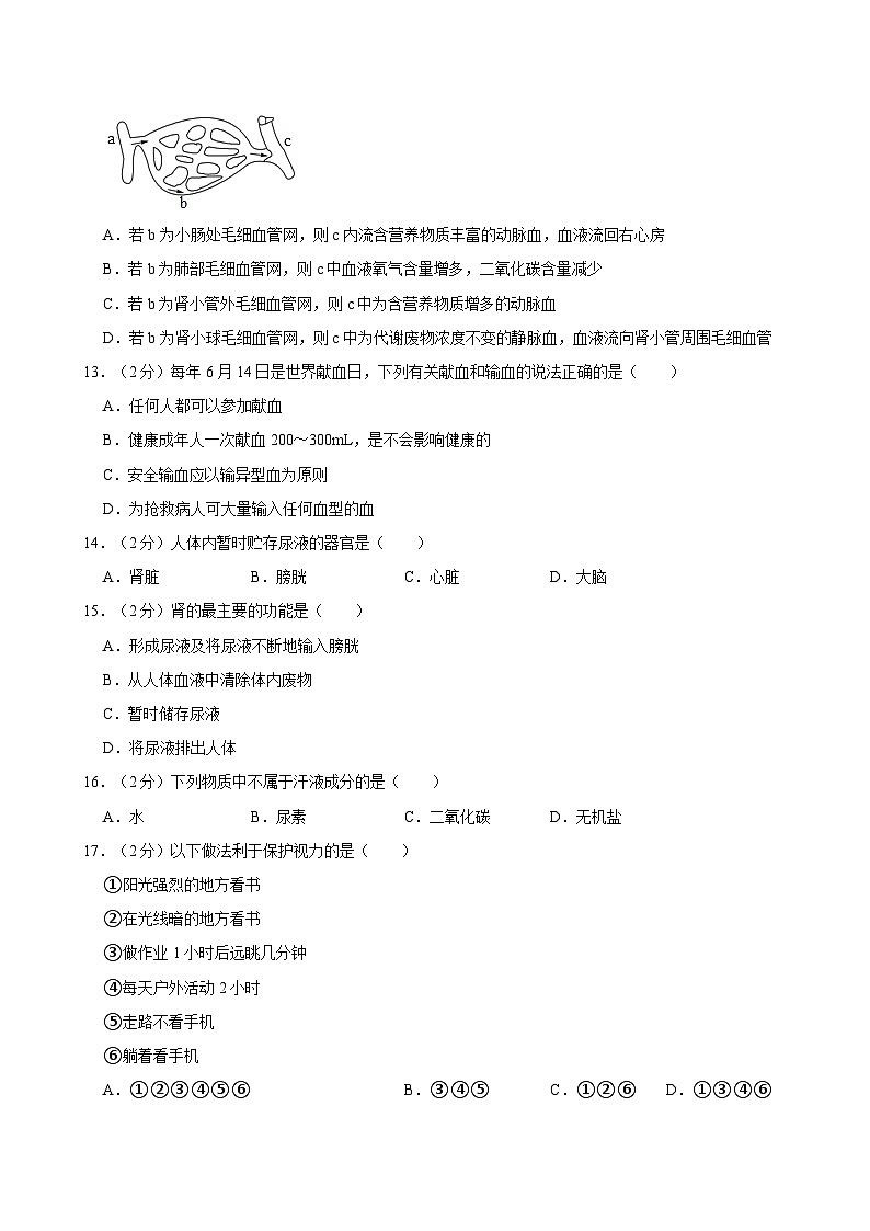
12.(2分)如图中a、b、c表示流经人体某部位的血管,箭头表示血液流动方向,下列说法中正确的是( )
A.若b为小肠处毛细血管网,则c内流含营养物质丰富的动脉血,血液流回右心房
B.若b为肺部毛细血管网,则c中血液氧气含量增多,二氧化碳含量减少
C.若b为肾小管外毛细血管网,则c中为含营养物质增多的动脉血
D.若b为肾小球毛细血管网,则c中为代谢废物浓度不变的静脉血,血液流向肾小管周围毛细血管
13.(2分)每年6月14日是世界献血日,下列有关献血和输血的说法正确的是( )
A.任何人都可以参加献血
B.健康成年人一次献血200~300mL,是不会影响健康的
C.安全输血应以输异型血为原则
D.为抢救病人可大量输入任何血型的血
14.(2分)人体内暂时贮存尿液的器官是( )
A.肾脏B.膀胱C.心脏D.大脑
15.(2分)肾的最主要的功能是( )
A.形成尿液及将尿液不断地输入膀胱
B.从人体血液中清除体内废物
C.暂时储存尿液
D.将尿液排出人体
16.(2分)下列物质中不属于汗液成分的是( )
A.水B.尿素C.二氧化碳D.无机盐
17.(2分)以下做法利于保护视力的是( )
①阳光强烈的地方看书
②在光线暗的地方看书
③做作业1小时后远眺几分钟
④每天户外活动2小时
⑤走路不看手机
⑥躺着看手机
A.①②③④⑤⑥B.③④⑤C.①②⑥D.①③④⑥
18.(2分)关于皮肤的叙述,下列叙述错误的是( )
A.生发层细胞脱落形成皮屑
B.皮肤是人体最大的器官
C.皮试时感到疼痛,说明针刺到真皮层
D.皮肤有调节体温的功能
19.(2分)下列各项,符合由前包后顺序包容关系的是( )
A.细菌、乳酸菌、真菌
B.神经系统、周围神经系统、脊神经
C.血液、激素、维生素
D.猪肉绦虫、扁形动物、无脊椎动物
20.(2分)我国政府颁布的“限塑令”,在很多地方执行效果并不好.我们提倡限塑,主要是( )
A.塑料袋有毒,会对人体造成伤害
B.节约资源,制造塑料袋经济成本太高
C.制造塑料袋会浪费化工原料
D.塑料袋不易被分解,会造成环境污染
二、填空题(共13分)
21.(3分)胎儿通过胎盘和脐带从母体获得所需要的 和 ,而产生的 等废物,再通过胎盘经母体排出。
22.(3分)消化腺由 、 、 、胰腺、肠腺组成。
23.(1分)人体的呼吸系统由 和肺组成,其功能是从大气中摄取代谢所需要的氧气,排除代谢产生的二氧化碳。
24.(2分)成熟的红细胞中含有一种含铁的物质叫做 .它在氧含量高的地方容易与氧气 .
25.(2分)人体通过血液循环将 和过剩物质排出体外的过程,叫做 .
26.(2分)环境污染中最突出的是 和 .
三、解答题(共7分)
27.(7分)我国确定每年3月份最后一周的星期一为“全国中小学生安全教育日”。为了宣传“文明交通,安全交通”,学校定期开展出行安全教育。如图为某中学生涵涵过马路时的反射过程图解
(1)涵涵由于用眼不当导致近视,是其眼球中 (填序号)曲度变 所致,可以佩戴 (填“凹”或“凸”)透镜加以矫正。
(2)“红灯停、绿灯行”,红绿灯光线进入涵涵眼球内,落在 (填序号)上形成物像,最终在 形成视觉。
(3)涵涵为了赶时间,在绿灯还未亮起就开始过马路,疾驰而来的汽车险些碰到他,这主要是由于B腺体分泌的 (填一种激素)增多的原因。
(4)本次经历后,涵涵过马路时看到红灯后立刻止步,这属于 反射(填“简单”或“复杂”)。
2023-2024学年甘肃省武威市民勤县大滩中学联片教研七年级(下)期末生物试卷
参考答案与试题解析
一、选择题(共40分)
1.(2分)进入青春期后,男性和女性除了性器官方面的差异外,还有一些各自特有的征象( )
A.男性出现胡须、腋毛等的生长
B.男孩、女孩的身高和体重都在增加
C.男性喉结突出,声音变粗,声调较低
D.女性骨盆宽大,乳房增大,声调较高
【答案】B
【解答】解:A、男性胡须;
B、青春期是一个生长和发育发生重要变化的时期,不属于第二性征;
C、男性喉结突出,C正确;
D、骨盆宽大和乳腺发达以及声音变高变细属于第二性征。
故选:B。
2.(2分)男性和女性的生殖系统不一样,这是男人与女人在身体结构上最大差别。请问下列结构中不是女性生殖系统的结构是( )
A.卵巢B.睾丸C.子宫D.输卵管
【答案】B
【解答】解:卵巢、输卵管和子宫是女性的主要性器官。
故选:B。
3.(2分)通过健康教育,同学们知道了人体产生卵细胞的器官及胎儿发育的场所分别是( )
A.卵巢和输卵管B.卵巢和子宫
C.膀胱和卵巢D.膀胱和子宫
【答案】B
【解答】解:由分析可知:人体产生卵细胞的器官是卵巢;人体的胚胎和胎儿发育是在子宫里进行。
故选:B。
4.(2分)探究“馒头在口腔中的变化”,实验设计如图,试管均置于37℃温水中,以下说法错误的是( )
A.滴加碘液后,①号试管不会变蓝色
B.37℃是唾液淀粉酶发挥作用的适宜温度
C.①②对照,可探究“唾液淀粉醇对淀粉的消化作用”
D.②③对照,可探究“舌的搅拌对馒头的消化作用”
【答案】D
【解答】解:A、实验中①号试管加入了唾液,麦芽糖遇碘液不变蓝,A正确;
B、酶的活性受温度的影响,温度过低抑制酶的活性,B正确;
C、①②对照,所以可探究“唾液淀粉醇对淀粉的消化作用”;
D、②③对比,唾液和是否咀嚼,D错误。
故选:D。
5.(2分)合理的饮食有利于青少年的健康成长。以下对健康有利的饮食方式是( )
A.每日三餐定时定量,注意均衡营养
B.用可乐代替饮用水
C.只吃鱼、肉,不吃蔬菜
D.不吃早餐
【答案】A
【解答】解:合理营养的含义是,由食物中摄取的各种营养素与身体对这些营养素的需要达到平衡,也不过多,均衡的摄取五类食物。合理营养还包括合理的用膳制度和合理的烹调方法,按时进餐、中、晚三餐的能量摄入分别占30%、30%。
不吃早餐不能满足人体的营养需求;
饮料不能代替水,其中的添加剂对人体有害;
只吃鸡、鸭、鱼,不吃蔬菜水果、无机盐缺乏;
故选:A。
6.(2分)人体生命活动所需要的能量主要由糖类提供,下列糖类中能直接被吸收的是( )
A.淀粉B.麦芽糖C.纤维素D.葡萄糖
【答案】D
【解答】解:A、淀粉是多糖,A错误
B、麦芽糖糖属于二糖,B错误;
C、纤维素属于多糖,C错误;
D、葡萄糖属于单糖,D正确。
故选:D。
7.(2分)俗话说“食不言,寝不语”。其实,吃饭时不能大声谈笑是有科学道理的( )
A.流经消化器官的血流量减少
B.唾液腺分泌唾液的量较少
C.会厌软骨来不及遮住喉的入口
D.有利于保护声带
【答案】C
【解答】解:咽既是消化系统的通道,又是呼吸系统的通道,会厌软骨静止不动;当我们吞咽时,令食物进入食道,人边吃饭边说笑,引起剧烈咳嗽,选项C符合题意。
故选:C。
8.(2分)下列有关呼吸道的描述不正确的是( )
A.我们吐的痰是在呼吸道形成的
B.呼吸道都有骨或软骨作支架,能保证气流通畅
C.用鼻呼吸比用口呼吸好,因鼻腔能把吸入的气体变得温暖、清洁和湿润
D.呼吸道对吸入气体的处理能力是无限的
【答案】D
【解答】解:A.气管和支气管的表面的黏膜上有腺细胞和纤毛,使气管内湿润,纤毛的摆动可将外来的灰尘,通过咳嗽排出体外形成痰,A正确。
B.鼻腔、咽、喉、支气管组成呼吸道,能保证气流通畅。
C.鼻腔内有鼻毛,气管,都对空气有清洁作用,可以湿润空气和粘住灰尘;鼻黏膜内分布着毛细血管,若用嘴呼吸、温暖和清洁作用。
D.呼吸道能阻挡灰尘,但不能清除空气中的所有的有害物质,如流感病毒仍然可以由呼吸道进入人体使人患病。
故选:D。
9.(2分)下列哪一项生理活动与空气进入肺内无关( )
A.膈顶部上升B.膈肌收缩
C.肋骨上升D.肺扩张
【答案】A
【解答】解:空气进入肺内,说明人体处于吸气状态,肋间外肌收缩,胸骨向上,使胸廓的前后径和左右径都增大,膈肌收缩,使胸廓的上下径增大,胸廓扩大,肺的容积增大,低于外界气压,完成吸气动作。
故选:A。
10.(2分)关于血红蛋白的特性,下列说法不正确的是( )
A.血红蛋白是一种含铁的蛋白质
B.在氧含量高的地方容易与氧结合,在氧含量低的地方容易与氧分离
C.血液呈红色的原因是血浆富含血红蛋白
D.血液中的红细胞数量过少,或者血红蛋白含量过少,叫作贫血
【答案】C
【解答】解:A、红细胞内富含血红蛋白,A正确。
B、血红蛋白具有在氧含量高的地方容易与氧结合,B正确。
C、血液由血浆和血细胞组成、白细胞和血小板,叫血红蛋白,就是因为含有血红蛋白。
D、红细胞具有携带氧气的功能,贫血因多吃含铁和蛋白质丰富的食品。
故选:C。
11.(2分)如图表示某同学用显微镜观察小鱼尾鳍内血液流动时所观察到的情况。图中表示动脉、静脉和毛细血管的依次是( )
A.a、b、cB.a、c、bC.c、a、bD.c、b、a
【答案】C
【解答】解:用显微镜观察小鱼尾鳍时,判断动脉,由较细的分支汇集而成的较粗的血管是静脉。其中毛细血管的特点是:管腔最细;管壁最薄;血流速度最慢。据此可知,b是毛细血管。所以能正确表示动脉、a、b。
故选:C。
12.(2分)如图中a、b、c表示流经人体某部位的血管,箭头表示血液流动方向,下列说法中正确的是( )
A.若b为小肠处毛细血管网,则c内流含营养物质丰富的动脉血,血液流回右心房
B.若b为肺部毛细血管网,则c中血液氧气含量增多,二氧化碳含量减少
C.若b为肾小管外毛细血管网,则c中为含营养物质增多的动脉血
D.若b为肾小球毛细血管网,则c中为代谢废物浓度不变的静脉血,血液流向肾小管周围毛细血管
【答案】B
【解答】解:A、b为小肠绒毛内毛细血管。途径为:左心室→主动脉→肠动脉→小肠绒毛处毛细血管→肠静脉→下腔静脉→右心房,血液在组织细胞内进行物质交换,所以经过小肠绒毛毛细血管的血液含养料增加、颜色鲜红的动脉血变为含氧较少。因此,不是动脉血。
B、若标号b为肺泡外毛细血管,肺动脉里流的是静脉血,当血液流经肺部的毛细血管时,氧的含量比血液中的多,因此肺泡内的氧气扩散到血液里,这样、二氧化碳较少的动脉血,二氧化碳含量减少。
C、血液流经肾小管外的毛细血管时,因此若b为肾小管外毛细血管网,内流营养物质减少的静脉血。
D、肾小球是一个毛细血管球,另一端连着出球小动脉、肾小球,D错误。
故选:B。
13.(2分)每年6月14日是世界献血日,下列有关献血和输血的说法正确的是( )
A.任何人都可以参加献血
B.健康成年人一次献血200~300mL,是不会影响健康的
C.安全输血应以输异型血为原则
D.为抢救病人可大量输入任何血型的血
【答案】B
【解答】解:A、无偿献血的年龄是18~55周岁,女性体重大于等于45公斤,所以并不是任何人都可以参加献血。
B、一个健康的成年人,就会发生生命危险,就会出现头晕;但是一次失血不超过体内血量的10%(约400毫升)。可见,B正确。
C、安全输血应以输同型血为原则。
D、在没有同型血可输而且情况紧急时;但大量输血时,D错误。
故选:B。
14.(2分)人体内暂时贮存尿液的器官是( )
A.肾脏B.膀胱C.心脏D.大脑
【答案】B
【解答】解:A、肾脏的主要作用是形成尿液;
B、膀胱暂时储存尿液;
C、肝脏是人体最大的消化腺,其乳化脂肪的作用;
D、大脑是人体神经系统的主要器官、运动、视觉,D不符合题意。
故选:B。
15.(2分)肾的最主要的功能是( )
A.形成尿液及将尿液不断地输入膀胱
B.从人体血液中清除体内废物
C.暂时储存尿液
D.将尿液排出人体
【答案】B
【解答】解:人体的泌尿系统主要由肾脏、输尿管,肾脏是泌尿系统的主要器官,肾脏将多余的水,使血液得到净化;膀胱暂时储存尿液。
故选:B。
16.(2分)下列物质中不属于汗液成分的是( )
A.水B.尿素C.二氧化碳D.无机盐
【答案】C
【解答】解:排泄是细胞代谢终产物排出体外的过程,如水、二氧化碳等、二氧化碳和水以气体的形式由呼吸系统排出;二、无机盐和尿素以汗液的形式通过皮肤排出;三、无机盐和尿素以尿的形式通过泌尿系统排出、无机盐和尿素等物质形成了汗液。所以汗液中不含有二氧化碳。
故选:C。
17.(2分)以下做法利于保护视力的是( )
①阳光强烈的地方看书
②在光线暗的地方看书
③做作业1小时后远眺几分钟
④每天户外活动2小时
⑤走路不看手机
⑥躺着看手机
A.①②③④⑤⑥B.③④⑤C.①②⑥D.①③④⑥
【答案】B
【解答】解:①阳光强烈的地方看书、②在光线暗的地方看书,都会对眼睛不利;
③做作业1小时后远眺几分钟、④每天户外活动2小时⑤走路不看手机都可以预防近视,③④⑤正确。
故选:B。
18.(2分)关于皮肤的叙述,下列叙述错误的是( )
A.生发层细胞脱落形成皮屑
B.皮肤是人体最大的器官
C.皮试时感到疼痛,说明针刺到真皮层
D.皮肤有调节体温的功能
【答案】A
【解答】解:A、角质层细胞脱落形成皮屑;
B、皮肤是人体最大的器官;
C、真皮内由感觉神经末梢,说明针刺到真皮层;
D、皮肤由汗腺,有调节体温的功能。
故选:A。
19.(2分)下列各项,符合由前包后顺序包容关系的是( )
A.细菌、乳酸菌、真菌
B.神经系统、周围神经系统、脊神经
C.血液、激素、维生素
D.猪肉绦虫、扁形动物、无脊椎动物
【答案】B
【解答】解:A、细菌,细菌包含乳酸菌;
B、神经系统由脑。脑和脊髓是神经系统的中枢部分;由脑发出的脑神经和由脊髓发出的脊神经是神经系统的周围部分。神经系统的组成如图:
B符合题意;
C、血液里面有激素,C不符合题意;
D、无脊椎动物包含扁形动物,D不符合题意。
故选:B。
20.(2分)我国政府颁布的“限塑令”,在很多地方执行效果并不好.我们提倡限塑,主要是( )
A.塑料袋有毒,会对人体造成伤害
B.节约资源,制造塑料袋经济成本太高
C.制造塑料袋会浪费化工原料
D.塑料袋不易被分解,会造成环境污染
【答案】D
【解答】解:我国政府颁布的“限塑令”,是因为塑料袋不容易被微生物降解,造成环境污染。
故选:D。
二、填空题(共13分)
21.(3分)胎儿通过胎盘和脐带从母体获得所需要的 营养物质 和 氧 ,而产生的 二氧化碳 等废物,再通过胎盘经母体排出。
【答案】见试题解答内容
【解答】解:生殖细胞包括睾丸产生的精子和卵巢产生的卵细胞,含精子的精液进入阴道后,在输卵管内与卵细胞相遇,与卵细胞相融合;受精卵不断进行分裂;胚泡缓慢地移动到子宫中,这是怀孕,形成组织,逐渐发育成胚胎,胎儿已具备人的形态,通过胎盘从母体中获得所需要的营养物质和氧,也是通过胎盘经母体排出的,胎儿发育成熟,即分娩。
故答案为:营养物质;氧;二氧化碳。
22.(3分)消化腺由 唾液腺 、 胃腺 、 肝脏 、胰腺、肠腺组成。
【答案】见试题解答内容
【解答】解:消化系统由消化道和消化腺组成,消化道包括口腔、咽、胃、小肠;消化腺包括唾液腺、胰腺。
故答案为:唾液腺、胃腺
23.(1分)人体的呼吸系统由 呼吸道 和肺组成,其功能是从大气中摄取代谢所需要的氧气,排除代谢产生的二氧化碳。
【答案】呼吸道。
【解答】解:呼吸系统的组成包括呼吸道和肺两部分,呼吸道保证了气体的畅通,而肺进行气体交换的场所是肺泡,同时,肺泡又是肺的结构单位
人体呼吸系统的主要功能是从大气中摄取代谢所需要的氧气,排除代谢产生的二氧化碳。
故答案为:呼吸道。
24.(2分)成熟的红细胞中含有一种含铁的物质叫做 血红蛋白 .它在氧含量高的地方容易与氧气 结合 .
【答案】见试题解答内容
【解答】解:成熟的红细胞无细胞核,呈两面凹的圆饼状,叫血红蛋白,就是因为含有血红蛋白,与氧容易结合,又与氧容易分离,使红细胞具有运输氧的功能.
故答案为:血红蛋白、结合
25.(2分)人体通过血液循环将 代谢废物 和过剩物质排出体外的过程,叫做 排泄 .
【答案】见试题解答内容
【解答】答:排泄有三条途径:通过肺呼气排出二氧化碳和部分水蒸气;通过皮肤出汗排出部分水;通过肾排尿排出大部分水无机盐和尿素等.
故答案为:代谢废物;排泄
26.(2分)环境污染中最突出的是 大气污染 和 水污染 .
【答案】见试题解答内容
【解答】解:由于人类活动的加剧,对生物圈造成了严重的影响,环境污染中最突出的是大气污染和水污染,工业废水;已经严重影响到了人类的生活和生存.我们每个人都应该积极地加入环境保护的行列、少用塑料袋、少用含磷洗化用品.
故答案为:大气污染; 水污染
三、解答题(共7分)
27.(7分)我国确定每年3月份最后一周的星期一为“全国中小学生安全教育日”。为了宣传“文明交通,安全交通”,学校定期开展出行安全教育。如图为某中学生涵涵过马路时的反射过程图解
(1)涵涵由于用眼不当导致近视,是其眼球中 2 (填序号)曲度变 大 所致,可以佩戴 凹 (填“凹”或“凸”)透镜加以矫正。
(2)“红灯停、绿灯行”,红绿灯光线进入涵涵眼球内,落在 5 (填序号)上形成物像,最终在 大脑皮层的特定区域(视觉中枢) 形成视觉。
(3)涵涵为了赶时间,在绿灯还未亮起就开始过马路,疾驰而来的汽车险些碰到他,这主要是由于B腺体分泌的 肾上腺素 (填一种激素)增多的原因。
(4)本次经历后,涵涵过马路时看到红灯后立刻止步,这属于 复杂 反射(填“简单”或“复杂”)。
【答案】(1)2;大;凹。
(2)5;大脑皮层的特定区域(视觉中枢)。
(3)肾上腺素。
(4)复杂。
【解答】解:(1)长时间用眼不当,会导致图中2晶状体的曲度变大,看不清远处的物体。这种情况需配戴凹透镜来矫正。
(2)外界物体反射来的光线,依次经过角膜、晶状体和玻璃体,落在图中的5视网膜上形成一个物像,会通过视觉神经将信息传到大脑皮层的特定区域(视觉中枢)。
(3)在遇到紧急情况时,由于紧张出现了图中C所述现象,进而促进了心跳加快、血管扩张,神经系统的调节控制激素调节。
(4)看到红灯后立刻止步的反应有大脑皮层的视觉中枢、语言中枢和躯体运动中枢参与。
故答案为:
(1)7;大;凹。
(2)5;大脑皮层的特定区域(视觉中枢)。
(3)肾上腺素。
(4)复杂。
2023-2024学年甘肃省武威二十一中联片教研七年级(下)期末生物试卷: 这是一份2023-2024学年甘肃省武威二十一中联片教研七年级(下)期末生物试卷,共14页。试卷主要包含了选择题,填空题,读图理解题等内容,欢迎下载使用。
02,2024年甘肃省武威市南安教研联片中考模拟三模生物试题: 这是一份02,2024年甘肃省武威市南安教研联片中考模拟三模生物试题,共15页。试卷主要包含了单选题,填空题,读图理解题等内容,欢迎下载使用。
2024年甘肃省武威市凉州区金塔中学九年级联片教研三模生物试题: 这是一份2024年甘肃省武威市凉州区金塔中学九年级联片教研三模生物试题,共4页。试卷主要包含了选择题,填空题,读图理解题29.下图是蝗虫等内容,欢迎下载使用。

