[生物][期末]湖北省五市州2023-2024学年高一下学期期末考试试题(解析版)
展开注意事项:
1.答题前,先将自己的姓名、准考证号填写在试卷和答题卡上,并将准考证号条形码粘贴在答题卡上的指定位置。
2.选择题的作答:每小题选出答案后,用2B铅笔把答题卡上对应题目的答案标号涂黑。写在试卷、草稿纸和答题卡上的非答题区域均无效。
3.非选择题的作答:用黑色签字笔直接答在答题卡上对应的答题区域内。写在试卷、草稿纸和答题卡上的非答题区域均无效。
4.考试结束后,请将本试卷和答题卡一并上交。
一、选择题:本题共18小题,每小题2分,共36分。每小题只有一个选项符合题目要求。
1. 下图为某单细胞生物结构模式图。下列说法错误的是( )
A. 该生物一定是原核生物
B. 该生物不可能是大肠杆菌
C. 该生物的遗传物质是DNA或RNA
D. 该生物可能是最小、最简单的单细胞生物
【答案】C
【分析】分析题图:图示细胞不含核膜包被的成形的细胞核,属于原核细胞。
【详解】A、图示细胞不含核膜包被的成形的细胞核,属于原核细胞,A正确;
B、大肠杆菌是细胞生物,但是有细胞壁,而题图中没有细胞壁,B正确;
C、细胞结构的生物,遗传物质是DNA,C错误;
D、该细胞没有细胞壁,可能是最小、最简单的单细胞生物,如支原体,D正确。
故选C。
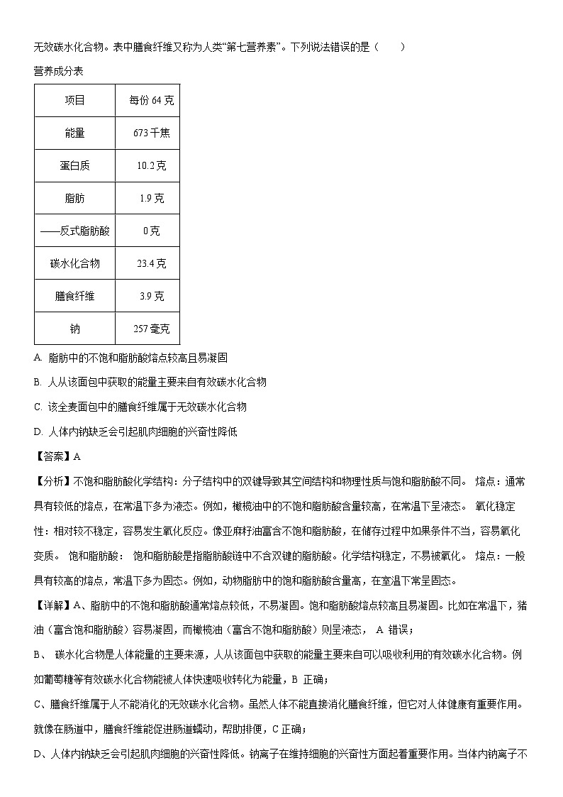
2. 某全麦面包的营养成分表如下,表中的碳水化合物有两类:人可以吸收利用的有效碳水化合物和人不能消化的无效碳水化合物。表中膳食纤维又称为人类“第七营养素”。下列说法错误的是( )
营养成分表
A. 脂肪中的不饱和脂肪酸熔点较高且易凝固
B. 人从该面包中获取的能量主要来自有效碳水化合物
C. 该全麦面包中的膳食纤维属于无效碳水化合物
D. 人体内钠缺乏会引起肌肉细胞的兴奋性降低
【答案】A
【分析】不饱和脂肪酸化学结构:分子结构中的双键导致其空间结构和物理性质与饱和脂肪酸不同。 熔点:通常具有较低的熔点,在常温下多为液态。例如,橄榄油中的不饱和脂肪酸含量较高,在常温下呈液态。 氧化稳定性:相对较不稳定,容易发生氧化反应。像亚麻籽油富含不饱和脂肪酸,在储存过程中如果条件不当,容易氧化变质。 饱和脂肪酸: 饱和脂肪酸是指脂肪酸链中不含双键的脂肪酸。化学结构稳定,不易被氧化。 熔点:一般具有较高的熔点,常温下多为固态。例如,动物脂肪中的饱和脂肪酸含量高,在室温下常呈固态。
【详解】A、脂肪中的不饱和脂肪酸通常熔点较低,不易凝固。饱和脂肪酸熔点较高且易凝固。比如在常温下,猪油(富含饱和脂肪酸)容易凝固,而橄榄油(富含不饱和脂肪酸)则呈液态, A 错误;
B、 碳水化合物是人体能量的主要来源,人从该面包中获取的能量主要来自可以吸收利用的有效碳水化合物。例如葡萄糖等有效碳水化合物能被人体快速吸收转化为能量,B 正确;
C、膳食纤维属于人不能消化的无效碳水化合物。虽然人体不能直接消化膳食纤维,但它对人体健康有重要作用。就像在肠道中,膳食纤维能促进肠道蠕动,帮助排便,C正确;
D、人体内钠缺乏会引起肌肉细胞的兴奋性降低。钠离子在维持细胞的兴奋性方面起着重要作用。当体内钠离子不足时,肌肉细胞的正常功能会受到影响,兴奋性降低。比如在剧烈运动大量出汗后,如果没有及时补充盐分,可能会出现肌肉无力等症状, D 正确。
故选A。
3. “红伞伞,白杆杆,吃完一起躺板板”警示了毒蘑菇的危害。毒蘑菇中的致幻毒素鹅膏蕈碱是一种环状八肽,高温处理后仍具有毒性。下列相关叙述正确的是( )
A. 鹅膏蕈碱中含有7个肽键
B. 鹅膏蕈碱中一定不存在氨基和羧基
C. 鹅膏蕈碱不能与双缩脲试剂发生紫色反应
D. 高温可能没有破坏鹅膏蕈碱的空间结构
【答案】D
【解析】
【分析】(1)蛋白质与双缩脲试剂反应呈紫色。
(2)1条链状多肽中至少含有一个氨基和一个羧基;若为环状多肽,则至少含有0个氨基和羧基。
【详解】A、鹅膏蕈碱为环状八肽,含有肽键数等于氨基酸数,即有8个肽键,A错误;
B、鹅膏蕈碱为环状多肽,则至少含有0个氨基和羧基,B错误;
C、鹅膏蕈碱是一种环状八肽,含有8个肽键,能与双缩脲试剂发生紫色反应,C错误;
D、高温处理鹅膏蕈碱后,鹅膏蕈碱仍具有毒性,说明高温可能没有破坏鹅膏蕈碱的空间结构,D正确。
故选D。
4. 某激素蛋白合成与分泌过程示意图如下,其中字母a、b、c、d、e表示相应的细胞结构。下列有关分析正确的是( )
A. a、b、c、d和e均参与构成细胞的生物膜系统
B. b可为化学反应所需的酶提供大量附着位点
C. 激素蛋白分泌过程中d的膜面积会减小
D. 细胞生命活动所需的能量均来自细胞器e
【答案】B
【分析】(1)分析图可知a、b、c、d、e依次表示核糖体、内质网、高尔基体、细胞膜、线粒体,物质X为氨基酸。
(2)细胞的生物膜系统由细胞膜、细胞器膜和核膜组成,生物膜系统的各种膜在组成、结构上相似,在结构和功能上联系。
【详解】A、a为核糖体,不含有膜结构,不能参与构成生物膜系统,A错误;
B、b为内质网,内质网膜膜面积比较大,增加了酶的附着位点,有利于加快催化反应,B正确;
C、d为细胞膜,高尔基体膜形成囊泡会与细胞膜融合,使细胞膜的面积增大,C错误;
D、e为线粒体,在真核细胞中,线粒体是有氧呼吸的主要场所,细胞生命活动所需的能量主要来自线粒体,此外还可以来自细胞质基质,D错误。
故选B
5. 细胞膜流动镶嵌模型及物质a、b跨膜运输示意图如下,其中①②③表示细胞膜上相应的分子或结构,Ⅰ和Ⅱ代表细胞膜的两侧。下列有关分析正确的是( )
A. 细胞间的信息交流不一定与图中物质①有关
B. 核膜、线粒体膜和叶绿体膜均具有4层结构②
C. 图中物质a通过自由扩散的方式出细胞
D. 图中物质b跨膜运输进入细胞时③的构象不会改变
【答案】C
【分析】题图分析:该图为细胞膜的流动镶嵌模型,①为糖蛋白、②为磷脂双分子层、③为蛋白质,Ⅰ侧为细胞膜外侧,
【详解】A、图中的①为糖蛋白、②为磷脂双分子层、③为蛋白质,细胞膜上的糖蛋白可以参与细胞间的信息交流,即细胞间的信息交流不一定与图中物质①糖蛋白有关,如植物细胞通过胞间连丝,A错误;
B、核膜、线粒体膜和叶绿体膜均具有2层结构②磷脂双分子层,即核膜、线粒体膜和叶绿体膜均具有两层膜,B错误;
C、图中物质a顺浓度梯度进入细胞,且不需要载体蛋白,即a物质通过自由扩散的方式出细胞,C正确;
D、图中物质b生物运输方向是逆浓度梯度进行的,需要消耗能量,因而b表示的跨膜运输方式为主动运输,该过程中③的构象会改变, D错误。
故选C。
6. ATP的结构示意图如下,其中①③表示组成ATP的物质或基团,②④表示化学键。下列有关叙述正确的是( )
A. ①③分别表示腺苷和磷酸基团
B. ④比②更容易断裂
C. ②的形成常与放能反应相联系
D. 催化②断裂和形成的酶相同
【答案】C
【分析】ATP的中文名称叫腺苷三磷酸,其结构简式为A-P~P~P,其中A代表腺苷,P代表磷酸基团,~代表特殊的化学键。ATP为直接能源物质。
【详解】A、图中①是腺嘌呤,②和④是特殊的化学键,③是磷酸基团,A错误;
B、②和④是特殊的化学键,②比④更容易断裂,B错误;
C、吸能反应一般与特殊化学键②的断裂相联系,放能反应一般与②的形成相联系,C正确;
D、酶具有专一性,故催化②断裂和形成的酶不相同,D错误。
故选C。
7. CO2补偿点是指光合速率与呼吸速率相等时的环境CO2浓度。CO2饱和点是指植物的光合速率不再随CO2浓度的增加而提高时的最低环境CO2浓度。某同学将一株正常生长的小麦置于密闭容器中,在一定的温度和光照条件下培养一段时间后,发现容器内CO2浓度保持相对稳定。下列有关分析错误的是( )
A. 容器内CO2浓度保持相对稳定时容器内CO2浓度为CO2饱和点
B. 容器内CO2浓度保持相对稳定时小麦呼吸速率等于光合速率
C. 容器内CO2浓度保持相对稳定之前光合速率可能逐渐减慢
D. 容器内CO2浓度保持相对稳定之前适当增加光照,CO2补偿点可能会降低
【答案】A
【分析】根据题意分析可知:生长正常的小麦置于密闭容器内,在适宜且恒定的温度和光照条件下培养,培养初期小麦的光合作用速率大于细胞呼吸速率,使容器内CO2含量初期逐渐降低;当小麦光合作用速率等于细胞呼吸速率时,容器内CO2含量保持相对稳定。
【详解】A 、 容器内 CO2浓度保持相对稳定时,光合速率等于呼吸速率时,此时对应的是 CO2补偿点,A错误;
B、容器内 CO2浓度保持相对稳定时,意味着植物吸收的 CO2和产生的 CO2量相等,即小麦呼吸速率等于光合速率,B正确;
C、容器内 CO2浓度保持相对稳定之前,由于容器是密闭的,光合速率可能先升高,随着光合作用的进行,CO2浓度逐渐降低,可能会导致光合速率逐渐减慢,C正确;
D 、容器内 CO2浓度保持相对稳定之前适当增加光照,光合作用增强,此时对 CO2的利用能力提高,CO2补偿点可能会降低。比如原本在较弱光照下需要较高的 CO2浓度才能使光合速率等于呼吸速率,增加光照后,在较低的 CO2浓度下就能达到光合速率和呼吸速率相等,D正确。
故选A。
8. 下表为某兴趣小组探究温度对淀粉酶(最适温度是60℃)活性影响的实验。下列有关分析错误的是( )
A. 该实验中pH属于无关变量,应保持相同且适宜
B. 步骤①将各组淀粉酶溶液与可溶性淀粉溶液先混合再分别控制温度
C. 步骤②用碘液检测而不宜用斐林试剂检测
D. 实验结果⑤中甲组淀粉含量几乎为零而丙组淀粉含量高
【答案】B
【分析】分析表格:实验探究的是温度对酶活性的影响,该实验的自变量是温度,因变量是酶活性(通过测定淀粉的剩余量反映),实验中涉及影响实验结果的pH、淀粉溶液等属于无关变量。
【详解】A、实验中涉及影响实验结果的pH、淀粉溶液等属于无关变量。应该保持相同且适宜,A正确;
B、步骤①将各组淀粉酶溶液与可溶性淀粉溶液先分别控制温度再混合,B错误;
C、用斐林试剂检测需要进行加热,会改变实验的温度从而影响实验结果,所以应用碘液进行检测,C正确;
D、低温只是抑制酶的活性,活性会恢复,而高温会让酶变性失活,无法恢复,所以将甲组和丙组转移至60℃环境中恒温保存一段时间后,甲的淀粉含量几乎为零而丙组淀粉含量高,D正确。
故选B。
9. 水不但是植物体自身生长和发育必需的物质,也是植物体与周围环境相互联系的重要纽带。下列有关植物体中水的分析错误的是( )
A. 北方冬小麦可通过降低自由水比例来提高抵抗寒冷天气的能力
B. 盆栽植物浇水过量会影响根部细胞对土壤中营养物质的吸收
C. 干旱环境中植物由于缺乏光合作用原料——水,直接导致光合作用减弱
D. 植物体水中的氧原子可借助呼吸作用和光合作用转移到葡萄糖分子中
【答案】C
【分析】细胞中的水包括自由水和结合水。
【详解】A、细胞中自由水比例越高,新陈代谢越旺盛,故北方冬小麦可通过降低自由水比例来提高抵抗寒冷天气的能力,A正确;
B、盆栽植物浇水过量会造成根细胞供氧不足,影响根部细胞呼吸,进而影响对土壤中营养物质的吸收,B正确;
C、干旱环境中植物光合作用减弱主要原因是干旱导致气孔关闭,影响了植物对二氧化碳的吸收,C错误;
D、植物体水中的氧原子可借助呼吸作用转移到二氧化碳中,二氧化碳中的氧原子再借助光合作用葡萄糖分子中,D正确。
故选C。
10. 下列有关教材实验的叙述,正确的是( )
A. 探究植物细胞吸水和失水的实验中需三次在高倍显微镜下观察原生质层的位置
B. 探究酵母菌细胞呼吸方式的实验中NaOH溶液用于鉴定呼吸作用产物是否有CO2
C. 无水乙醇既可用于绿叶中色素的提取又可用于绿叶中色素的分离
D. 根尖分生组织细胞有丝分裂装片的制作流程主要包括解离、漂洗、染色和制片四步
【答案】D
【分析】(1)叶绿体色素的提取和分离实验:
①提取色素原理:色素能溶解在酒精或丙酮等有机溶剂中,所以可用无水酒精等提取色素。
②分离色素原理:各色素随层析液在滤纸上扩散速度不同,从而分离色素。溶解度大,扩散速度快;溶解度小,扩散速度慢。
③各物质作用:无水乙醇或丙酮:提取色素;层析液:分离色素;二氧化硅:使研磨得充分;碳酸钙:防止研磨中色素被破坏。④结果:滤纸条从上到下依次是:胡萝卜素(最窄)、叶黄素、叶绿素a(最宽)、叶绿素b(第2宽),色素带的宽窄与色素含量相关。
【详解】A、“探究植物细胞的吸水和失水”实验中,低倍镜下就能观察到质壁分离的现象,A错误;
B、探究酵母菌细胞呼吸方式的实验中NaOH溶液是吸收空气中的二氧化碳,鉴定二氧化碳所用的溶液是澄清石灰水,B错误;
C、色素能溶解到无水乙醇中,因而可用无水乙醇来提取色素;分离叶绿素采用的原理是色素在层析液中的溶解度不同,进而将各种色素分离开来,C错误;
D、“根尖分生组织细胞有丝分裂装片的制作流程主要包括解离、漂洗、染色和制片四步 ,制作装片后可先用低倍镜观察,而后再换用高倍镜,D正确。
故选D。
11. 某种植物(两性花且可异花传粉)的花瓣性状受等位基因A、a控制,基因型AA的植株表现为大花瓣,基因型Aa的植株表现为小花瓣,基因型aa的植株表现为无花瓣。下列有关叙述正确的是( )
A. 该植物花瓣性状的遗传不遵循基因的分离定律
B. 该植物进行杂交时不需要人工去雄但需要套袋
C. 基因型为Aa的该植物自交后代出现1:2:1的性状分离比
D. 自然状态下该植物大花瓣的后代都是大花瓣
【答案】C
【分析】人工异花授粉过程为:去雄(在花蕾期去掉雄蕊)→套上纸袋→人工异花授粉(待花成熟时,采集另一株植株的花粉涂在去雄花的柱头上)→套上纸袋。套袋的目的是防止外来花粉的干扰。
【详解】A、该植物花瓣性状由一对等位基因控制,遵循基因的分离定律,A错误;
B、该植物是两性花,可自花传粉,进行杂交时需要人工去雄,B错误;
C、基因型为Aa的该植物自交,后代的表型及比例为大花瓣:小花瓣:无花瓣=1:2:1,C正确;
D、自然状态下该植物可异花传粉,大花瓣的后代不一定是大花瓣,D错误。
故选C。
12. 一种雌雄异株的植物(XY型)有宽叶、窄叶两种类型。科学家将雌、雄宽叶植株进行杂交,子代雌性均为宽叶,雄性中宽叶:窄叶=1:1。下列有关分析错误的是( )
A. 该植物的宽叶相对于窄叶为显性
B. 控制该植物叶宽的基因位于X染色体上
C. 亲代宽叶雌株是杂合子
D. 子代宽叶植株随机交配,后代中出现窄叶的概率是1/4
【答案】D
【分析】根据宽叶雌,雄植株进行杂交,F1雌株均为宽叶,雄株中宽叶∶窄叶=1∶1,说明该性状为伴X遗传,且宽叶为显性性状。
【详解】A、亲本为宽叶雌,雄植株进行杂交,子代出现了窄叶的个体,说明宽叶为显性性状,窄叶为隐性性状,A正确;
BCD、根据子代只有雄株出现了窄叶,说明该性状的遗传与性别相关,基因在X染色体上,若用B/b表示叶宽相关基因,亲本基因型是XBXb,XBY,F1宽叶雌株(1/2XBXb、1/2XBXB)与宽叶雄株(XBY)随机交配,子代中窄叶植株占1/2×1/4=1/8,BC正确,D错误。
故选D。
13. 赫尔希和蔡斯利用同位素标记法,以T2噬菌体作实验材料,完成了著名的噬菌体侵染细菌的实验。该实验的部分过程如图,下列有关分析错误的是( )
A. 第一步中的T2噬菌体需被35S标记
B. 第二步中大肠杆菌未被放射性同位素标记
C. 第三步中搅拌的目的是使吸附在细菌上的噬菌体与细菌分离
D. 若保温时间过长,第四步离心后上清液的放射性会降低
【答案】D
【分析】T2噬菌体是一种专门寄生在大肠杆菌体内的病毒,它的头部和尾部的外壳都是由蛋白质构成的,头部含有DNA。T2噬菌体侵染大肠杆菌的过程是:T2噬菌体吸附到大肠杆菌上,将自身DNA注入大肠杆菌,而蛋白质外壳并不进入大肠杆菌,然后以T2噬菌体会在自身遗传物质的作用下,利用大肠杆菌体内的物质来合成自身的组成成分,进行大量增殖。当噬菌体增殖到一定数量后,大肠杆菌裂解,释放出大量的噬菌体。
【详解】A、噬菌体侵染大肠杆菌实验中,赫尔希和蔡斯分别用蛋白质含有35S和DNA含有32P的T2噬菌体侵染大肠杆菌,图中第四步上清液中主要是T2噬菌体的蛋白质外壳,离心管的沉淀物中留下被侵染的大肠杆菌,上清液的放射性很高、沉淀物的放射性很低,说明第一步是T2噬菌体的蛋白质外壳被35S标记,A正确;
B、第二步用被标记的T2噬菌体侵染未被标记的大肠杆菌,并进行短时间的保温,大肠杆菌未被放射性同位素标记,B正确;
C、噬菌体侵染大肠杆菌时会首先吸附到大肠杆菌上,第三步中搅拌的目的就是使吸附在细菌上的噬菌体与细菌分离,C正确;
D、若保温时间过长,大肠杆菌裂解死亡,新产生的噬菌体会释放出来,搅拌、离心后会进入上清液,但是新产生的噬菌体不含放射性,第四步离心后上清液的放射性仍然很高,D错误。
故选D。
14. 基因中的碱基序列蕴含着遗传信息,但需要“词典”即氨基酸的密码子表和“搬运工”即一种RNA的参与,才能将遗传信息正确翻译并表达出来。下列有关叙述错误的是( )
A. GTA一定不在“词典”中
B. 几乎所有生物的“词典”都相同
C. “搬运工”中不存在碱基对
D. 每种“搬运工”只能转运一种氨基酸
【答案】C
【分析】密码子是mRNA上相邻的3个碱基;有64种,其中有2或3种是终止密码子,不编码氨基酸;特点是一种密码子只能编码一种氨基酸,但一种氨基酸可能由一种或多种密码子编码;密码子具有通用性,即自然界所有的生物共用一套遗传密码。
【详解】A、题中的词典是指翻译过程中的密码子表,由于密码子位于mRNA上,而组成RNA的碱基为A、U、G、C,因此,GTA一定不在“词典”中,A正确;
B、题中的词典是指翻译过程中的密码子表,几乎所有生物的“词典”都相同,这是设计基因工程的理论基础之一,B正确;
C、这里的“搬运工”是tRNA,其为三叶草形立体结构,其结构中存在碱基对,C错误;
D、这里的“搬运工”是tRNA,每种“搬运工”,即tRNA只能转运一种氨基酸,但相同的氨基酸可由不同的tRNA转运,D正确。
故选C。
15. R环(R-lp)是细胞内一种特殊的三链核酸结构,由一条mRNA链、一条DNA模板链和一条DNA非模板链组成,其结构模式图如下。细胞内存在的某种酶X可以作用于R-lp,阻止它的积累和持久存在,有助于维持细胞中基因结构的稳定。下列有关分析正确的是( )
A. R环可形成于基因表达的翻译过程中
B. R环的持久存在可能会导致细胞中某些蛋白质的合成量下降
C. R环中碱基A都与碱基T配对
D. 酶X可能是一种DNA酶
【答案】B
【分析】基因表达包括转录和翻译两个过程,其中转录是以DNA的一条链为模板合成RNA的过程,翻译是以mRNA为模板合成蛋白质的过程。
【详解】A、R-lp是由一条mRNA和DNA模板链稳定结合形成的DNA-RNA双链,使另外一条DNA链单独存在,说明该结构可能形成于转录过程中,R-lp不利于DNA结构保持稳定,A错误;
B、R-lp的形成会导致mRNA含量下降,不利于翻译过程的进行,因此R-lp结构易导致某些蛋白质含量下降,B正确;
C、根据题意,R-lp结构是由一条mRNA链、一条DNA模板链和一条DNA非模板链组成,故碱基配对情况为A-U、T-A、C-G,C错误;
D、酶X可以作用于R-lp,有助于维持细胞中基因结构的稳定,故酶X水解R-1p中的mRNA,使R-1p中的基因恢复稳定的双螺旋结构,即酶X是RNA酶,D错误。
故选B。
16. 科学家研究发现基因的启动子(RNA聚合酶识别和结合的一段DNA序列)发生高度甲基化后会导致该基因沉默,并且这种现象可以遗传给下一代。下列有关叙述错误的是( )
A. 原癌基因的启动子甲基化会使细胞更易癌变
B. 基因启动子甲基化不会改变基因的碱基排列顺序
C. 基因的启动子甲基化可能影响该基因的转录过程
D. 构成染色体的组蛋白发生甲基化也会影响基因的表达
【答案】A
【分析】基因的碱基序列没有变化,但部分碱基发生了甲基化修饰,抑制了基因的表达,进而对表型产生影响。这种DNA甲基化修饰可以遗传给后代,使后代出现同样的表型。像这样,生物体基因的碱基序列保持不变,但基因表达和表型发生可遗传变化的现象,叫作表观遗传。
【详解】A、原癌基因的启动子高度甲基化会导致原癌基因沉默,使得原癌基因不能正常表达,从而降低细胞癌变的可能性,而不是使细胞更易癌变,A 错误;
B、基因启动子甲基化是一种表观遗传修饰,不改变基因内部的碱基排列顺序, B 正确;
C、基因的启动子是 RNA 聚合酶识别和结合的部位,启动子甲基化可能影响 RNA 聚合酶与之的结合,从而影响基因的转录过程, C 正确;
D、构成染色体的组蛋白发生甲基化会改变染色质的结构和状态,从而影响基因的表达, D 正确。
故选A。
17. 人类Hunter综合征是一种单基因遗传病,某家庭人类Hunter综合征的系谱图如下。有关分析正确的是( )
A. 该病是受一个基因控制的遗传病
B. 6号的致病基因不一定来自2号
C. 在该家族中可以调查该病的发病率
D. 该病的致病基因不可能位于X染色体上
【答案】B
【分析】题图分析:1号和2号表现正常,所生儿子6号患病,说明该病为隐性遗传病,但不能确定基因的位置。
【详解】A、人类Hunter综合征是一种单基因遗传病,即是受一对等位基因控制的遗传病,A错误;
B、若该病的致病基因位于X染色体上,则1号和2号的基因型可表示为XAXa、XAY,6号的致病基因来自1号,若该病的致病基因位于常染色体上,则1号和2号的基因型均为Aa,则6号的致病基因来自1号和2号,B正确;
C、在该家族中可以调查该病遗传方式,对于该病的发病率则需要在人群中随机取样调查,C错误;
D、1号和2号表现正常,所生儿子6号患病,据此可知该病的致病基因可能位于常染色体上,也可能位于X染色体上,D错误。
故选B。
18. 某植物(2n=24)的基因型为AaBb。研究人员敲除其精原细胞中的基因X,改造后的精原细胞经减数分裂只产生两个子细胞,如图所示。图中只展示基因A(a)和基因B(b)所在的染色体。下列有关分析正确的是( )
A. 基因A(a)与基因B(b)不遵循基因自由组合定律
B. 上述两个子细胞中染色体数目相同且均为12条
C. 改造后的精原细胞减数分裂过程中没有发生同源染色体的分离
D. 精原细胞中的基因X可能在减数第二次分裂中发挥遗传效应
【答案】D
【分析】题图分析:敲除某基因的花粉母细胞只产生两个如图所示的细胞,子细胞中同源染色体发生了分离,说明减一分裂正常;细胞中姐妹染色单体分离形成的子染色体未平均分配到2个子细胞中,说明减二分裂异常。
【详解】A、根据题意,基因A(a)和基因B(b)位于两对同源染色体上,故二者遵循基因自由组合定律,A错误;
B、由于改造后的精原细胞经减数分裂只产生两个子细胞,故子细胞中染色体的数目和精原细胞相同,为24条,B错误;
CD、敲除某基因的花粉母细胞只产生两个如图所示的细胞,同源染色体发生了分离,细胞中姐妹染色单体分离形成的子染色体未平均分配到2个子细胞中,故推测该基因的作用是抑制减数分裂Ⅱ中细胞质的分裂,C错误、D正确。
故选D。
二、非选择题:共4个小题,共64分。
19. 某同学利用洋葱(2n=16)根尖制作装片,研究植物细胞有丝分裂过程。图甲表示洋葱根尖的不同区域;图乙是该同学在显微镜下观察到的细胞分裂图像。回答下列问题。
(1)图乙是该同学选择图甲中______(填图中序号)区域细胞观察的结果,该区域细胞形态结构的主要特点是______。图甲中不同区域细胞的形态、结构和功能差异很大,根本原因是______。
(2)图乙中B细胞的染色体和染色单体数目依次是______,D细胞适合用来进行染色体计数的原因是______。
(3)该同学制作了一个效果非常好的装片,并将其中的某个视野放大拍照,发给两位同学观察细胞并计数,结果如下表(单位:个)。
①该同学与同学甲的计数结果有差异,原因可能是______。
②同学乙统计的细胞总数更多,原因可能是______。
【答案】(1)①. ③ ②. 细胞呈正方形,排列紧密 ③. 基因的选择性表达
(2)①. 32、0 ②. 该细胞中染色体形态固定、数目清晰,因而适合用来进行染色体计数
(3)①. 有丝分裂是一个连续过程,而某些细胞所处时期易混淆 ②. 部分细胞被重复计数
【分析】题图分析,图甲为根尖结构,图中①为根毛去,②为伸长区,③为分生区,该区域的细胞具有旺盛的分裂能力,④为根冠;图乙中A可表示分裂间期的细胞,B细胞中染色体正移向细胞两极,处于有丝分裂后期;C细胞中赤道板的部位出现细胞板,进而分裂成两个细胞,D细胞中染色体排列在细胞中央的赤道板上,处于有丝分裂中期。
【详解】(1)图乙是该同学选择图甲中③区域,即分生区细胞观察的结果,该区域细胞形态结构表现为细胞呈正方形,排列紧密,有的细胞处于分裂期。图甲中不同区域细胞的形态、结构和功能差异很大,这是细胞分化的结果,细胞分化的根本原因是基因的选择性表达。
(2)图乙中B细胞处于有丝分裂后期,因为此时的细胞中着丝粒分裂,染色体数目暂时加倍,且分开的染色体在纺锤丝的牵引下分别向两极移动,此时细胞中染色体和染色单体数目依次是32、0,D细胞处于有丝分裂中期,此时细胞中染色体形态固定、数目清晰,因而适合用来进行染色体计数。
(3)①该同学与同学甲的计数结果有差异,这是因为有丝分裂是一个连续过程,而某些细胞所处时期易混淆,因而出现不同的结果。
②同学乙统计的细胞总数更多,可能是部分细胞被重复计数。
20. 为探究DNA复制方式是半保留复制还是全保留复制,科学家以大肠杆菌为实验材料,设计相关实验并按照“1组→2组”的顺序进行,实验内容及结果见下表。(“重带”表示15N/15N-DNA,“中带”表示15N/14N-DNA,“轻带”表示14N/14N-DNA)。回答下列问题:
(1)表格中①是______,设置第1组实验的目的是______。
(2)若DNA复制方式为半保留复制,则离心结果②是______。
若DNA复制方式为全保留复制,则离心结果②是______。
(3)科学家进一步研究发现,真核细胞的DNA复制时可观察到多个复制泡,其结构如图所示(复制泡中实线代表亲代DNA模板链)。
①真核细胞DNA复制时,若适量加入物质X就不能产生复制泡,据此分析物质X可能具有抑制真核细胞中______酶活性的作用。图中多个复制泡的存在说明DNA复制具有______的特点。
②复制泡的存在______(填“能”或“不能”)为DNA复制方式是半保留复制还是全保留复制提供判断依据,原因是______。
【答案】(1)①. 15NH4Cl ②. 将大肠杆菌中的DNA全部用15N标记。
(2)①. 都是中带 ②. 一半重带和一半轻带
(3)①. 解旋 ②. 多个复制起始点 ③. 不能 ④. 复制泡的存在只能说明DNA复制中需要发生解旋,子代DNA中两条链的组成没办法确定
【分析】DNA在复制时,以亲代DNA的每一条链作模板,合成完全相同的两个双链子代DNA,每个子代DNA中都含有一条亲代DNA链,这种现象称为DNA的半保留复制。
【详解】(1)因为DNA复制是半保留复制,要想得到全部被15N标记的大肠杆菌A,必须在以15N为唯一氮源的培养液中经过多代培养,因此①是15NH4Cl,设置第1组实验的目的是将大肠杆菌中的DNA全部标记上15N。
(2)若DNA的复制为半保留复制,则后代DNA的两条链,一条链是母链,另一条链是新合成的子链,大肠杆菌A(含15N)在14N的培养液中培养,子一代的两个DNA都是一条链含有15N,一条链含有14N,即15N/14N-DNA,因此②都是中带。若DNA复制方式为全保留复制,大肠杆菌A(含15N)在14N的培养液中培养,子一代的两个DNA分别为一种是两条链含有15N,即15N/15N-DNA,是重带,另一种为两条链含有14N,即14N/14N-DNA,是轻带,因此②是一半重带和一半轻带。
(3)①DNA在复制时首先需要在解旋酶的作用下解旋(图中的复制泡就是解旋的结果),故适量加入物质X就不能产生复制泡原因是物质X具有抑制真核细胞中解旋酶活性的作用。图中多个复制泡的存在说明DNA复制具有多个复制起始点的特点。
②复制泡的存在不能证明DNA复制方式是半保留复制还是全保留复制,原因是复制泡的存在只能说明DNA复制中需要发生解旋,子代DNA中两条链的来源没办法确定。
21. 图甲是线粒体中蛋白质的生物合成示意图,其中①②③④表示相应生理过程。图乙是图甲中某正常基因(片段)的表达过程,该基因常发生a~d(均单独发生)4种碱基对变化,即依次是丢失T/A、T/A变为C/G、T/A变为G/C、G/C变为A/T。回答下列问题:
注:可能用到的密码子有天冬氨酸(GAU、GAC),甘氨酸(GGU、GGG),甲硫氨酸(AUG),终止密码子(UAG)。
(1)图甲中①过程需要______作为原料。②过程中一个mRNA分子可与多个核糖体结合形成多聚核糖体,其意义是______。
(2)科学家们认为线粒体是一种半自主性细胞器,请结合图甲分析,他们提出这一观点的主要依据是______。
(3)科学家发现编码蛋白质的基因的两条链,一条具有转录功能的链叫作反义链,另一条无转录功能的链叫作有义链。据图乙可知,该基因的有义链是______链(填图中字母)。图乙中天冬氨酸对应密码子为5'-GAU-3',则该序列所对应的反密码子是5'-______-3'。
(4)图乙中a~d四种不同碱基对的变化主要体现基因突变具有______性。d所代表的碱基对变化对线粒体生命活动影响很大,原因是______。
【答案】(1)①. 核糖核苷酸 ②. 少量的mRNA分子可以迅速合成出大量的蛋白质
(2)线粒体中含有遗传物质DNA,能够控制蛋白质分子的合成
(3)①. α ②. AUC
(4)①. 随机 ②. d所代表的碱基对变化后,导致转录形成的mRNA上的密码子由UGG变成了终止密码子UAG,使翻译提前结束
【分析】(1)据图甲分析,过程①③属于转录,是由DNA为模板形成RNA的过程;过程②④表示翻译。
(2)基因突变是指DNA分子中发生碱基对的替换、增添和缺失,而引起的基因结构的改变。其中碱基对的替换最终只能导致mRNA中一个密码子的改变,对生物性状的改变的影响最小,而增添和缺失可能导致突变位之后的密码子全部改变。
【详解】(1)过程①是转录,是由DNA为模板形成RNA的过程,需要核糖核苷酸作为原料;过程②表示翻译,一个mRNA分子可与多个核糖体结合形成多聚核糖体,其意义是少量的mRNA分子可以迅速合成出大量的蛋白质。
(2)科学家们认为线粒体是一种半自主性细胞器,主要依据是线粒体中含有遗传物质DNA,能够控制蛋白质分子的合成。
(3)转录时遵循碱基互补配对,乙图中的β链和mRNA互补配对,因此,该基因的有义链是α链。翻译时mRNA上的密码子和tRNA上的反密码子互补配对,故密码子为5'-GAU-3'的天冬氨酸,对应的反密码子是5'-AUC-3'。
(4)图乙中a~d四种不同碱基对的变化主要体现基因突变具有随机性。d所代表的碱基对变化后,导致转录形成的mRNA上的密码子由UGG变成了终止密码子UAG,使翻译提前结束,对线粒体生命活动影响很大。
22. 某雌雄异株二倍体植物,其花色由花瓣中所含色素种类决定,色素种类受A(a)和B(b)两对独立遗传的基因控制,其代谢途径如图所示。回答下列问题:
(1)若两对基因A(a)和B(b)均位于常染色体上,将一白花植株与一粉红花植株杂交,得到的大量F1植株全开红花。F1植株随机交配,F2的表型及比例为______。
(2)若基因A(a)仅位于X染色体上,将一白花雌株与一粉红花雄株杂交,F1的雌株全开红花,雄株全开白花,则亲本植株的基因型分别是______。F1植株随机交配,F2中开红花植株的比例为______。
(3)已知它的红花植株类型甲(雌、雄个体若干)及其诱变处理得到的变异红花植株类型乙(雌、雄个体若干),它们的基因A(a)和B(b)均在常染色体上,位置如图所示。
①植株乙所发生的变异类型为______,这类变异通常会使排列在染色体上的______发生改变,从而导致生物性状的改变。
②已知植株类型乙中含异常染色体的雄配子受精能力只有正常雄配子的一半,而异常染色体对雌配子的影响未知。现有一基因型为AABb的红花雄株,请利用第(3)问中相关材料,设计杂交实验确定其类型是甲还是乙。写出实验思路并预期实验结果及结论______。
【答案】(1)红花 : 粉红花 : 白花 = 9 : 3 : 4
(2)①. BBXaXa、bbXAY ②. 3/8
(3)①. 染色体结构变异 ②. 基因数目或排列顺序 ③. 实验思路:让该基因型为 AABb 的红花雄株与类型甲的红花雌株(AABb)杂交,统计后代的表型及比例。
预期实验结果及结论:若后代中红花 : 粉红花 =3 : 1,则该红花雄株的类型为甲; 若后代中红花 : 粉红花 = 2 :1 ,则该红花雄株的类型为乙。
【分析】自由组合定律是遗传学中的基本定律之一,也称为独立分配定律。 其内容为:控制不同性状的遗传因子的分离和组合是互不干扰的;在形成配子时,决定同一性状的成对的遗传因子彼此分离,决定不同性状的遗传因子自由组合。 自由组合定律具有重要的意义: 从理论上解释了生物性状的多样性。由于不同基因的自由组合,使得生物体在遗传过程中能够产生多种多样的基因型和表现型。 在农业生产中,为选育优良品种提供了理论基础。通过杂交和选育,可以将不同品种的优良性状组合在一起。
【详解】(1)若两对基因 A(a)和 B(b)均位于常染色体上,根据代谢途径,白花植株的基因型为 aa_ ,粉红花植株的基因型为 A_bb,因为杂交得到的大量 F1 植株全开红花(A_B),所以亲本白花植株的基因型为 aaBB,粉红花植株的基因型为 AAbb。F1 植株的基因型为 AaBb。F1 植株随机交配,F2 的基因型及比例为 A_B_ : A_bb : aaB_ : aabb = 9 : 3 : 3 : 1,所以表型及比例为红花 : 粉红花 : 白花 = 9 : 3 : 4 。
(2)若基因 A(a)仅位于 X 染色体上,则亲本粉红花雄株的基因型可以确定为 bbXAY,因为 F1 的雌株全开红花也就是存在B基因,因此,亲本白花雌株的基因型为BBXaXa,F1 植株的基因型为 BbXAXa、BbXaY,F1 植株随机交配,F2 中开红花植株B-XAXa、B-XAY的比例为 3/4×1/2=3/8 。
(3)植株乙所发生的变异类型为染色体结构变异中的缺失。这类变异通常会使排列在染色体上的基因的数目和排列顺序发生改变,从而导致生物性状的改变。实验思路:让该基因型为 AABb 的红花雄株与类型甲的红花雌株(AABb)杂交,得到 F1,统计后代的表型及比例。若该红花雄株的类型为甲,则雌雄配子及比例均为1/2AB、1/2Ab,后代中红花 : 粉红花 =3 : 1;若该红花雄株的类型为乙,则雌配子及比例为1/2AB、1/2Ab,雄配子及比例为1/3AB、2/3Ab,后代中红花 : 粉红花 = 2: 1。
项目
每份64克
能量
673千焦
蛋白质
10.2克
脂肪
1.9克
——反式脂肪酸
0克
碳水化合物
23.4克
膳食纤维
3.9克
钠
257毫克
甲组(0℃)
乙组(60℃)
丙组(90℃)
材料准备
淀粉酶溶液
1mL
1mL
1mL
可溶性淀粉溶液
5mL
5mL
5mL
实验步骤
①
②一段时间后检测淀粉的相对含量
实验结果1
③乙组淀粉含量几乎为零,甲组和丙组淀粉含量高且接近
实验步骤
④将上述甲组和丙组转移至60℃环境中恒温保存一段时间后,检测淀粉的相对含量
实验结果2
⑤
学生
分裂间期
分裂期
总计
前期
中期
后期
末期
该同学
13
3
2
1
3
22
同学甲
13
3
2
2
2
22
同学乙
15
4
2
1
3
25
组别
1组
2组
大肠杆菌
含14N的大肠杆菌
大肠杆菌A
培养液中唯一氮源
①
14NH4Cl
繁殖代数
多代
一代
培养产物
大肠杆菌A
大肠杆菌A的子Ⅰ代
操作
提取DNA并离心
提取DNA并离心
离心结果
都是重带
②
湖北省五市州2023-2024学年高一下学期期末考试生物试题: 这是一份湖北省五市州2023-2024学年高一下学期期末考试生物试题,共8页。
2024湖北省部分市州高一下学期期末生物试题含解析: 这是一份2024湖北省部分市州高一下学期期末生物试题含解析,文件包含湖北省部分市州2023-2024学年高一下学期期末教学质量监测生物试题含解析docx、湖北省部分市州2023-2024学年高一下学期期末教学质量监测生物试题无答案docx等2份试卷配套教学资源,其中试卷共27页, 欢迎下载使用。
湖北省五市州2023-2024学年高一下学期期末考试生物试卷(Word版附答案): 这是一份湖北省五市州2023-2024学年高一下学期期末考试生物试卷(Word版附答案),文件包含湖北省五市州2023-2024学年高一下学期期末考试生物试题docx、湖北省五市州2023-2024学年高一下学期期末考试生物答案docx等2份试卷配套教学资源,其中试卷共9页, 欢迎下载使用。

